Аналого-цифровой преобразователь

  • Вид работы:
    Курсовая работа (т)
  • Предмет:
    Информатика, ВТ, телекоммуникации
  • Язык:
    Русский
    ,
    Формат файла:
    MS Word
    326,27 Кб
  • Опубликовано:
    2012-10-23
Вы можете узнать стоимость помощи в написании студенческой работы.
Помощь в написании работы, которую точно примут!

Аналого-цифровой преобразователь

Задание на курсовую работу по курсу «Электроника»


1.       Расчет фильтра для схемы Аналого-цифрового преобразователя(АЦП).

2.       Расчет источника опорного напряжения для схемы АЦП.

.        Выбор компаратора.

.        Составление счетчика или выбор готового.

.        Составление схемы генератора прямоугольных импульсов.

.        Составление регистра или выбор готового.

.        Выбор Цифро-аналогового преобразователя и подаваемого на него напряжения.

.        Синтез схемы АЦП на полученных элементах.

.        Привести принципиальную и функциональную схемы, список элементов, графики АЧХ и ФЧХ, временные диаграммы.

Исходные данные

Вариант

Eпит

Uпор

Разр

5

12

200 Гц

2 кГц

+-0.3 В

8

 

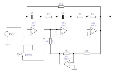
Расчет фильтра


Будем вести расчет полосового фильтра на основе универсального фильтра на ОУ.

Схема универсального фильтра в общем случае представлена на рисунке ниже (Рис. 1), а его передаточная функция имеет вид:

W(S) =

Рис. 1

Для получения полосового фильтра достаточно принять R1 = R8 = . Схема полученного полосового фильтра представлена ниже (Рис. 2), а его передаточная функция будет иметь вид:

W(S) =

Выполним замены вида:

K = , ,

и получим передаточную функцию полосового фильтра второго порядка в канонической форме:

W(S) = K

Рис. 2

Величина  здесь имеет смысл частоты наибольшего усиления, а величина 2 - ширина полосы пропускания фильтра.

Они могут быть вычислены на формулам:

 = 2

2= 2, =

Подберем параметры электрической схемы:

K =

Рассчеты

fн = 200, Гц

fв = 2000, Гц

Назначим номиналы некоторых резисторов:

R2 = R3 = R4 = R5 = R6 = R12 = 1, кОм

R3 = R4

R5 = R6

R11 = R7 / K

Остальные параметры вычисляем и приводим к ряду Е-24:


Ниже представлена полученная схема, её АЧХ и ФЧХ и также осциллограммы на входе и выходе (Рис. 3, 4, 5, 6, 7, 8)

Рис. 3

Рис. 4

Рис. 5

Рис. 6

Рис. 7

Рис. 8

Расчет источника опорного напряжения

 

Общая схема источника опорного напряжения представлена ниже

 

Расчеты Представлены в Приложении 1


Первый источник напряжения

Рис. 9

Второй источник напряжения

Рис. 10

 

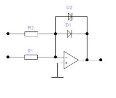
Расчет компаратора


Ниже представлена схема данного компаратора

 

Расчеты

Опорный сигнал идет на R1. Входной на R2.

Пусть R1 = R2 = 50KОм.

В качестве модели операционного усилителя мною была выбрана модель К554СА3, зарубежный ее аналог LM311 (данная модель присутствует в EWB 5.2).

Также мною был выбран германиевый диод типа 1И302А и кремниевый стабилитрон 2С156А (напряжение стабилизации 5.6 вольта).

Ниже представлена полученная схема (рис. 11):

Рис. 11

Данные снятые с осциллографа представлены ниже (Рис. 12):

Рис. 12

 

Расчет счетчика


За основу построения 8-ми разрядного счетчика, был выбран синхронный реверсивный 4-разрядынй счетчик модели 74191


Выходные линии 3,2,6,7 - Q1, Q2, Q3, Q4 соотвественно

U/D - управляющий вход (операция).

RCO - выходой (переполнение, переключение следующего в каскаде счетчика).

CLK - синхровход.

Итак, для получения 8-ми разрядного счетчика последовательно соединим 2 4-х разрядных счетчика 74191

Схема 2-х соединенных счетчиков:


Для определения операции на управляющем входе U/D была собрана схема, позволяющая менять знак операции в зависимости от входов на (+) и (-):


+

-

Операция на счетчике

1

0

Сложение

0

1

Вычитание






Переключение данного 8-ми разрядного счетчика происходит при приходе положительного фронта на CLK .

 

Генератор прямоугольных импульсов


Функциональная схема генератора прямоугольных импульсов. Состоит из 2-х резисторов (100 кОм), одного конденсатора (0.1 пФ),одного подстроечного конденсатора (8 пФ), 3-х логических элементов И-НЕ (КМОП 5В) и кварца с частотой 1.5Мгц.


Генерируемые сигналы


Введение генератора прямоугольных импульсов обусловлено необходимостью обеспечения работы счетчика на любой частоте сигналов.

Генератор позволяет перестраиваться на другую частоту изменением характеристики всего одного элемента (кварца). Частота кварца должна быть не менее чем в 20 раз больше чем верхняя граничная частота входных сигналов.

Схема регистра


Регистр построен на D-триггерах. В качестве управляющего сигнала используется сигнал с фильтра-компаратора. На вход приходят значения с ЦАП. На выходе регистра получаем искомый цифровой код.

-7 - Выходной цифровой сигнал

С - Управляющий регистром сигнал.

аналоговый цифровой преобразователь сигнал

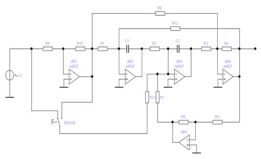
Общие выводы по схеме АЦП


Исходя из задания, была рассчитана и промоделирована схема аналого-цифрового преобразователя, которая может быть использована при дешифрации сигналов с датчиков, выдающих данные в форме синусоиды.

За счет использования в схеме фильтра, улучшается точность преобразования из-за отсеивания частот, не имеющих информационную нагрузку.

Использование наращенного счетчика и набранного регистра свидетельствует о возможном изменении разрядности АЦП в зависимости от технического задания.

За счет использования генератора прямоугольных импульсов возможна перестройка схемы под другие несущие частоты, без нарушения логики схемы.

Наличие источника опорного напряжения показывает независимость работы схемы от источника питания (происходит преобразование напряжения питания до необходимого уровня с возможностью работы на высоких частотах входных сигналов).

Использование стандартной элементной базы дает возможность легкого производства данного АЦП. Возможно создание схемы как на отечественных, так и на зарубежных аналогах.

Принцип работы АЦП


На вход схемы подается синусоида определенной частоты. Она поступает на частотный фильтр, который «пропускает» её в неизмененном состоянии дальше, если её частота входит в разрешенный интервал, или полностью гасит. Поступая на вход компаратора, синусоида сравнивается с опорным напряжением. На выходе компаратора формируются прямоугольные импульсы, которые, поступая на синхро входы счетчика и регистра, разрешают счет и запись.

Входная синусоида попадает так же на второй компаратор, где она сравнивается с аналоговым сигналом текущего содержимого регистра (преобразуется в ЦАПе, сглаживается низкочастотным фильтром - параллельно подсоединенным конденсатором). На выходе компаратора получается прямоугольный импульс, характеризующий входную синусоиду. В зависимости от того, положительная или отрицательная полуволна, после перемножения с выходным сигналом генератора прямоугольных импульсов, она будет прибавляться или вычитаться на счетчике.

Далее выходной сигнал со счетчика (уже цифровой) поступает на ЦАП и регистр одновременно. Осуществив перевод этого сигнала в аналоговую форму, ЦАП отправит его на сравнение во второй компаратор. Параллельно с этим, в случае разрешающего импульса с первого компаратора, цифровой сигнал запишется в регистр.

Список литературы


1.Ю. Ф. Опадчий, О. П. Глудкин, А. И. Гуров «Аналоговая и Цифровая Электроника». Москва 2000.

.«Транзисторы для аппаратуры широкого применения», справочник под редакцией Б. Л. Перельмана, Москва "Радио и связь" 1981.

.«Искусство схемотехники», П. Хоровиц, У. Хилл, Москва "Мир" 1983.

.«Схемотехника аналоговых и аналого-цифровых электронных устройств", Г. И. Волович, Москва Издательский дом "Додэка-XXI» 2005.

Похожие работы на - Аналого-цифровой преобразователь

 

Не нашли материал для своей работы?
Поможем написать уникальную работу
Без плагиата!
Без нейросетей!