Система управления электроприводом переменного тока контурного робота

  • Вид работы:
    Курсовая работа (т)
  • Предмет:
    Информационное обеспечение, программирование
  • Язык:
    Русский
    ,
    Формат файла:
    MS Word
    898,14 Кб
  • Опубликовано:
    2012-11-11
Вы можете узнать стоимость помощи в написании студенческой работы.
Помощь в написании работы, которую точно примут!

Система управления электроприводом переменного тока контурного робота

Основные условные обозначения


η - КПД

dВ - диаметр винта, мм

tВ - шаг винта, мм

LВ - длина винта, м

Vг - скорость перемещения гайки, м\с

nв - частота вращения винта, об\мин

 - плотность стали, кг\м3

mв - масса винта, кг

i - передаточное число механизма

Jв - момент инерции винта, кг\м2

Jр - момент инерции поступательно движущейся руки, кг\м2

 - Суммарный момент инерции механизма, кг\м2

S -пройденный путь, м

t - время движения, с

tр - время разгона, с

tт - время торможения, с

 - максимальное угловое ускорение, рад\с2

 - линейное ускорение механизма, м\с2

 - номинальная угловая скорость, рад\с

φ - угол поворота, рад

Мс - статическая нагрузка на вал двигателя, Н·м

Мд - динамическая нагрузка на вал двигателя, Н·м

Мц - центробежная нагрузка на вал двигателя, Н·м

 - суммарный момент сопротивления на валу двигателя, Н·м

Мн - момент нагрузки, Н·м

τ - постоянная времени торможения, с

tе - время задержки торможения, с

Введение


Промышленные роботы и построенные на их основе роботизированные комплексы являются перспективным средством комплексной автоматизации производственных процессов. Применение роботов позволяет существенно повысить производительность труда, эффективность действующего и вновь проектируемого оборудования, а также избавить человека от монотонных, физически тяжёлых и вредных для здоровья работ.

Роботы могут перемещать объект манипулирования с заданной скоростью по сложным пространственным траекториям. Их можно легко перенастраивать и перепрограммировать. Благодаря этим свойствам роботы успешно используют для гибкой автоматизации процессов сварки, окраски, сборки, обслуживания в общем, комплексе различного технологического и транспортного оборудования. В последнее время в связи с задачами комплексной автоматизации производства и освоение новых областей деятельности человека большое внимание уделяется автоматизации операций манипулирования - перемещения и ориентации изделий и инструмента.

Манипуляторы при свободном перемещении рабочего органа представляют собой пространственный механизм с разомкнутой кинематической цепью. Его звенья связаны кинематическими парами пятого класса (вращательными или поступательными), оснащёнными приводами. Каждая такая кинематическая пара с приводом обеспечивает одну степень подвижности манипулятора. Число, вид и взаимное расположение степеней подвижности определяют манипуляционные возможности устройства.

Для автоматизации повторяющихся операций манипуляторы снабжаются системой программного управления. Манипуляторы с малым количеством степеней подвижности (n=1..3), работающие по жёсткой программе, называют автооператорами. Однако эти признаки условны, так как любое автоматическое устройство обычно предусматривает возможность перенастройки, в том числе замену механического программоносителя- кулачка, для старых моделей манипуляторов. Свободно программируемые автоматические манипуляторы с большим числом степеней подвижности (n=5…6), используемые в промышленном производстве, называют промышленными роботами.

В промышленных роботах и манипуляторах применяются пневматические, гидравлические, электрические приводы.

Наиболее популярными на сегодняшний день являются электрических приводы. Они стали значительно шире использоваться в последние годы в связи с успехами электромеханики и вычислительной техники (в системах управления). Сейчас 40…50% выпускаемых промышленных роботов имеют электроприводы. Они используются в основном в промышленных роботах при средней грузоподъемности и большом числе степеней подвижности (3…6). Точность позиционирования этих приводов большая, чем в других приводах (до 0.05 мм и точнее) за счёт использования систем управления с обратными связями. Преимуществами электропривода являются более высокая по сравнению с другими типами приводов экономичность, более высокий КПД, удобство сборки, хорошие регулировочные свойства. Они применяются как в позиционном так и в контурном режимах работы.

Постановка задачи


Задание на проектирование:

Разработать систему управления электроприводом переменного тока контурного робота (мощность АД 50 Вт). Функции УУ реализовать программно-аппаратными средствами на базе сервопривода Mitsubishi MR-J2

Ориентировочные этапы проектирования:

выбор элементов системы;

разработка структурной и(или) функциональной схемы СУ;

разработка электрической схемы сопряжения ИД и датчиков положения и скорости с конкретным УУ (аппаратным или программным);

разработка блок-схемы алгоритма непрерывного позиционирования или электрической функциональной схемы УУ (для аппаратной реализации УУ);

предусмотреть возможность изменения закона управления (для аппаратной реализации УУ).

Выбор оптимальной системы электропривода


Приводы являются силовыми элементами робота. Они, как правило, состоят из следующих основных частей: усилителя мощности, исполнительного двигателя и передачи. Кроме того, они могут иметь внутренние обратные связи и дополнительные элементы: тахогенераторы, датчики сил и моментов, корректирующие устройства и т. д. При наличии внешних обратных связей (по положению) говорят о так называемых следящих приводах, которые представляют собой, по существу, следящие системы. В роботах с позиционным и контурным управлением используют следящие приводы; в роботах с цикловым управлением - разомкнутые приводы.

В современных роботах применяют все типы приводов: электрические, гидравлические и пневматические. Однако наиболее перспективными для роботов являются электрические приводы из-за целого ряда преимуществ: они позволяют реализовать гибкую схему управления, легко стабилизируются с помощью корректирующих устройств, имеют хорошие энергетические показатели, удобны в эксплуатации и т. д.

В электроприводе промышленных роботов с контурным управлением широко применяются двигатели постоянного тока ДПТ и вентильные двигатели. Применение ДПТ обусловлено удобством и простотой регулирования скорости и момента. Для подобных целей они используются уже давно (например, в станках с ЧПУ), поэтому основные узлы схем управления достаточно хорошо отработаны, имеются типовые решения, обслуживающий персонал на предприятиях подготовлен к эксплуатации таких приводов. Однако в настоящее время появились комплектные электроприводы, классифицируемые как сервоприводы.

Сервопривод (следящий привод) - привод с управлением через отрицательную обратную связь, позволяющую точно управлять параметрами движения. Сервоприводом является любой тип механического привода (устройства, рабочего органа), имеющий в составе датчик (положения, скорости, усилия и т.п.) и блок управления приводом (электронную схему или механическую систему тяг), автоматически поддерживающий необходимые параметры на датчике (и, соответственно, на устройстве) согласно заданному внешнему значению (положению ручки управления или численному значению от других систем). Иначе говоря, сервопривод является "автоматическим точным исполнителем" - получая на вход значение управляющего параметра (в режиме реального времени), он "своими силами" (основываясь на показаниях датчика) стремится создать и поддерживать это значение на выходе исполнительного элемента.

В состав сервопривода входят:

·        привод - например, электромотор с редуктором, или пневмоцилиндр <#"577799.files/image008.gif">

Рис.1. Общая функциональная схема электрического следящего привода

Элементы, которые либо выбирают в процессе проектирования, либо считают заданными, - усилитель мощности УМ, двигатель Д с датчиком скорости ДС, редуктор Р, нагрузка Н с датчиком положения ДП. Остальные элементы объединены в некоторые функциональные блоки ФБ1 и ФБ2. Они могут включать в себя сравнивающие, корректирующие, усилительные, преобразующие, согласующие устройства и т. д. Задача динамического расчета системы состоит в том, чтобы на основе динамических характеристик выбранных и заданных элементов, а также требований, предъявляемых ко всей системе в целом, определить необходимые динамические характеристики функциональных блоков.

К основным этапам проектирования относятся: определение исходных данных для расчета, выбор основных элементов следящего привода, построение структурной схемы системы и определение динамических характеристик выбранных элементов, синтез динамических характеристик следящего привода и функциональных блоков, разработка электрической схемы сопряжения ИД и датчиков с устройством управления, а также проверочный расчет.

Технические особенности сервопривода MR-J2S-10A


Система сервопривода MR-J2S-10A от Mitsubishi Electric, структура которой приведена на рисунке 2, а технические характеристики в таблице 1, обеспечивают высочайшую динамическую реакцию, сверхбыстрое позиционирование. Кроме того, сервоусилители очень просты в эксплуатации, а их возможности позволяют очень быстро достичь максимальной производительности. Серия MR-J2S-A идеальна для сервоприложений, использующих обычные системы управления.

Рис.2. Структура сервопривода MR-J2S-10A

Таблица 1. Технические характеристики сервопривода MR-J2S-10A

Модель сервоусилителя

MR-J2-S-10А

Источник питания

Напряжение/частота

3-фазы 200-230 V AC, 50/60 Гц; 1-фазы 230 V AC, 50/60 Гц


Допустимые колебания напряжения

3-фазы 200-230 V AC: 170-253 V AC, 1-фазы 230 V AC: 207-253 V AC


Допустимые колебания частоты

± 5%

Система управления

Синусоидальное управление скоростью вращения ШИМ/ система управления током

Динамический тормоз

Встроенный

Частотная реакция по скорости

550 Гц и более

Защитные функции

Режим управления позицией

Максимальная частота входных импульсов

500 000 импульсов в секунду (при использовании дифференчиального входа), 200 000 импульсов в секунду (при использовании открытого коллектора)


Импульсы обратной связи позиционирования

Разрешение на оборот датчика положения/ серводвигателя (131072 импульса/оборот)


Кратное число командных импульсов

Кратное число А/В электронного привода; 1-65535 или 131072, В: 1-65535, 1/50<A/B<500


Настройка ширины завершения позиционирования

0-±10 В пост. тока (блок командного импульса)


Ошибка превышения

± 10 оборотов


Вход ограничения вращающего момента

Устанавливается параметрами или внешним аналоговым входом (0-±10 В пост. тока/макс. вращающий момент)

Режим управления скоростью

Диапазон управления скоростью

Аналоговое задание скорости 1:2000, внутреннее задание скорости 1:5000


Диапазон аналогового задания скорости

0-±10 В пост. тока/номинальная скорость


Уровень колебаний скоростью

±0.01%, максимум (колебание нагрузки 0-100%) 0%, (колебание питания ±10%) ±0.2%, максимум (окружающая температура 25оС ± 10оС), при использовании внешнего аналогового задания скорости


Ограничение вращающего момента

Устанавливается параметрами или внешним аналоговым входом (0-±10 В пост. тока/макс. вращающий момент)

Параметры управления вращающим моментом

Вход задания вращающего момента

0-±8 В пост. тока/макс. Вращающий момент (входное полное сопротивление от 10 до 12 кОм)


Ограничение скорости

Устанавливается параметрами или внешним аналоговым входом (0-±10 В пост. тока/номинальная скорость)

Структура

Самоохлаждающаяся, открытая (IP00)

Окружающая среда

Окружающая температура

Рабочая: от 0 до 55оС (без замораживания); Хранения: от -20 до 65оС (без замораживания)


Окружающая влажность

Рабочая: 90% максимальной относительной влажности (без конденсации); Хранения: 90% максимальной относительной влажности (без конденсации)


Атмосфера

Внутри пульта управления; без агрессивных газов, без агрессивных газов, без масляного тумана, без пыли


Высота над уровнем моря

1000 м над уровнем моря или ниже


Колебания

5.9 м/сек2 (0.6 G (ускорения свободного падения)), максимум

Вес [кг]

0.7

Размеры (ШхВхГ)

50х168х135


Сервоусилители имеют два аналоговых опорных входа и цифровые входы для импульсных сигналов управления. Использование метода последовательности цифровых импульсов устраняет проблемы, присущие аналоговому управлению, такие как температурный дрейф. Сервоусилители серии MR-J2-S-A могут использоваться в качестве контроллеров вращающего момента, скорости или положения. Все модели сервосистем серии MR-J2-Super имеют значительно усовершенствованную систему автонастройки в реальном времени, исключающую необходимость использования метода проб и ошибок, который обычно отнимает массу времени. Тем самым обеспечивается автоматическое и непрерывное согласование параметров регулирования.

Сервоусилители MR-J2-Super помимо функциональных возможностей сервоусилителей серии MR-J2 обладают дополнительными техническими и функциональными особенностями.

По умолчанию возможен выбор между режимами регулирования положения, частоты вращения и крутящего момента. Помимо этого существует возможность попеременного переключения между различными режимами регулирования, например регулирование положения/частоты вращения, регулирование частоты вращения/крутящего момента либо регулирование крутящего момента/положения.

Наличие разнообразных функциональных возможностей позволяют использовать сервоусилители MR-J2-Super для выполнения самых разных задач. Данные устройства отлично подходят не только для решения задач по высокоточному позиционированию, а также плавному изменению скорости вращения механизмов станков и промышленных установок, но также могут быть использованы при регулировании натяжения и функциональной настройке ленточных транспортеров.

Встроенный интерфейс RS232C и RS422 позволяет осуществлять последовательное соединение сервоусилителя с персональным компьютером. Благодаря использованию программного обеспечения на платформе ОС Windows существует возможность выполнения таких функций, как настройка параметров, включение тестового режима, вывод на дисплей состояния системы, регулировка усилия и т.д. Автоматическая система управления в реальном времени позволяет осуществлять автоматическую подстройку установленных параметров усилителя под особенности машины.

Все сервоприводы MR-J2-Super серийно укомплектованы энкодером абсолютного значения. При этом разрешение в 131072 импульсов на 1 оборот гарантирует более точную регулировку, чем в моделях серии MR-J2.

Система абсолютного позиционирования в сервоусилителе может быть активирована посредством установки батареи резервного питания. Благодаря функции абсолютного позиционирования после однократной установки контрольной позиции отпадает необходимость повторной настройки данного параметра в случае внезапного отключения электричества либо при возникновении неисправности.

Выбор передаточного механизма


Прежде, чем выбрать двигатель необходимо рассмотреть сам манипулятор, и привести необходимые параметры к валу двигателя.

Манипуляторы - технические устройства для воспроизведения некоторых двигательных функций рук человека.

Для механизма выдвижения руки манипулятора выбираем шарико-винтовую передачу (ШВП), представленную на рисунке 3.Задачей передачи является преобразование вращательного движения в поступательное. ШВП обладает всеми основными техническими преимуществами передачи винт-гайка скольжения, имеет довольно высокий КПД (до 0,9), и при этом не имеет ее главных недостатков, таких как повышенные потери на трение и быстрый износ.

Рис. 3. Шарико-винтовую передача для выдвижения руки манипулятора

Конструктивно ШВП состоит из винта и гайки с винтовыми канавками криволинейного профиля. Канавки служат дорожками качения для размещенных между витками винта и гайки шариков. Перемещение шариков происходит по замкнутой траектории - при вращении винта шарики вовлекаются в движение по винтовым канавкам, поступательно перемещают гайку и через перепускной канал (канал возврата) возвращаются в исходное положение.

Особенности и преимущества использования ШПШ: точность, плавная и бесшумная работа, постоянство передаваемого момента, а также преднатяг, который увеличивает жесткость системы и подавляет люфты.

Смазывание шариков ШВП необходимо не для увеличения срока службы, бесшумной работы, снижения температуры, возрастающей во время работы и для уменьшения холостых моментов

Выбираем шарико-винтовую передачу фирмы «SBC Linear Co», со следующими параметрами передачи:

диаметр винта dВ=32 мм;

шаг винта tВ=10 мм;

длина винта LВ=1,1 м.

 

Расчет основных параметров и выбор двигателя


Исходя из параметров передачи ШПШ: диаметр винта dВ=32 мм; шаг винта tВ=10 мм; длина винта LВ=1,1 м, рассчитаем основные технические параметры и на основании их выберем подходящий серводвигатель.

Для данного механизма определим скорость гайки:

,

где tB - шаг винта (мм), nB - частота вращения винта(об/мин).

Тогда можно определить частоту вращения винта:


Учитывая, что плотность стали , найдем массу винта:


Определим передаточное число механизма:


Тогда момент инерции винта:

Момент инерции поступательно движущейся руки:

;

Суммарный момент инерции механизма:

;

На рисунке 4 представим тахограмму перемещений для механизма

Рис.4. Тахограмма перемещений

Определим максимально перемещение при максимальной скорости:


где S -пройденный путь.

Время движения при максимальном перемещении:


Тогда время разгона и время торможения:


Таким образом максимальное угловое ускорение равно:


Линейное ускорение механизма соответственно:


Определим статическую, динамическую и центробежную нагрузки, действующие на вал двигателя:

статическая нагрузка:

;

динамическая нагрузка:

;

- центробежная нагрузка:

.

Суммарный момент сопротивления на валу двигателя, соответствующий наиболее нагруженному режиму работы:

;

Определим номинальную мощность двигателя:


Таким образом, на основании полученных исходных данных выбираем модель серводвигателя HC-MFS053, номинальной мощностью 50 Вт и номинальной скоростью вращения 3000 об\мин. Характеристики серводвигателя HC-MFS053 приведены в таблице 2.

Таблица 2 Характеристики серводвигателя HC-MFS053

Модель серводвигателя

HC-MFS053

Модель сервоусилителя

MR-J2S-10A/B

Модель источника питания

0.3

Непрерывные характеристики

Номинальная мощность [Вт]

50


Номинальный вращающий момент [Нм]

0.16

Максимальный вращающий момент [Нм]

0.48

Номинальная скорость вращения [об/мин]

3000

Максимальная скорость вращения [об/мин]

4500

Допустимая мгновенная скорость вращения [об/мин]

5175

Номинальный ток [А]

0.85

Максимальный ток [А]

2.6

Тормозная частота регенерации [1/мин]*3

Без дополнительного резистора

*1


MR-RFH75 (150 W)

*1

Момент инерции J [х10-4 кг*м2]

0.019

Рекомендуемое отношение нагрузка/ инерция двигателя

Менее чем в 30 раз относительно момента сервомотора

Датчик скорости/ движения

Разрешение за один оборот датчика положения/ серводвигателя: 131072 за один оборот (17 разрядов)

Структура

Окружающая среда

Окружающая температура

Рабочая: от 0 до 400С (без замораживания); Хранения: от -15 до 700С (без замораживания)


Окружающая влажность

Рабочая: 80% максимальной относительной влажности (без конденсации); Хранения: 90% максимальной относительной влажности (без конденсации)


Атмосфера

В помещении (без прямых солнечных лучей); без агрессивных газов, без масляного тумана, без пыли


Высота над уровнем моря/ вибрация

1000 м или ниже над уровнем моря; Х: 49 м/сек2, Y: 49 м/сек2

Вес [кг]

Стандартный мотор

0.4

*1 Ограничения для тормозной частоты регенерации отсутствует, пока действующий вращающий момент находится в пределах номинального вращающего момента. Однако, отношение нагрузка/ инерция двигателя не должно превышать 15.

Механическая характеристика серводвигателя HC-MFS053 приведена на рисунке 5.

сервопривод контурный робот

Рис.5. Механическая характеристика HC-MFS053

В случае возникновения ошибки, при экстренном выключении или падении напряжения серводвигатель напрямую переключается на встроенный в усилитель реостатный тормоз и таким образом замедляется. На рисунке 6 показана кривая замедления.

Рис.6. Кривая замедления серводвигателя

где τ - постоянная времени торможения, выраженная в секундах;

tе - время задержки, установленное на панели управления (время переключения реле равное примерно 30 мс), выраженное в секундах

Далее приведем график постоянных времени торможения на рисунке 7.

Рис.7. График постоянных времени торможения HC-MFS053

Сервоусилитель оборудован встроенным реле контроля нагрузки, которое обеспечивает защиту сервоусилителя и серводвигателя от перегрузки. Ниже приведен рисунок 8, графически отображающий работу реле контроля нагрузки. Аварийный сигнал перегрузки 1 (AL.50) выдается, если перегрузка выходит за пределы обозначенного диапазона. Аварийный сигнал перегрузки 2 (AL.51) выдается, если в течение нескольких секунд наблюдается максимальный уровень тока. Такая ситуация может иметь место, если машина блокирована по причине возникновения аварийной ситуации. На графике стандартный рабочий диапазон изображен ниже штрихпунктирной линии. Штрихпунктирная линия представляет собой кривую нагрузки остановленного серводвигателя. Если во время остановки на серводвигатель действует нагрузка, производимый крутящий момент не должен превышать 70% номинального крутящего момента.

Рис.8. График нагрузки MR-J2S-10A

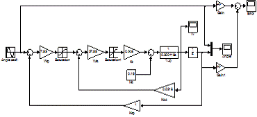
Разработка структурной схемы


В качестве системы управления используется трёхконтурная система подчинённого регулирования с контурами тока, скорости, положения. Структурная схема представлена на рисунке 9.

Рис.9. Структурная схема системы управления

Далее произведем расчёт параметров структурной схемы.

Вследствие малого значения постоянной времени контура тока, будем считать его безынерционным звеном с коэффициентом передачи, равным:

;

Определим контур по скорости:

Коэффициент обратной связи по скорости:


Настроим контур скорости на технический оптимум:


Регулятор скорости представляет собой П-регулятор.

Определим контур положения:

Примем единичный коэффициент обратной связи по положению


Настроим контур положения на технический оптимум:


Регулятор положения представляет собой П-регулятор.

 

Моделирование в среде Matlab


Промоделируем полученную систему управления в среде Matlab. Зададимся, что моделируемая система должна отрабатывать гармоническое задание с частотой 1 Гц и ошибкой позиционирования не более 1 мм.

При частоте f=1 Гц, угловая скорость Ω = 2·π·f = 2·3,14·1=6,28 рад/с

Амплитуду задания выбираем опытным путём, для получения линейной скорости движения руки манипулятора не более 0,5 м/с. Была выбрана амплитуда, равная 24,5 рад.

Рис.10. Модель исследуемой системы в среде MatLab.

Результатами моделирования являются:

·        Зависимость  и  от времени t (рис.11)

·        Зависимость угловой скорости ω серводвигателя от времени t (рис.12.)

·        Зависимость ошибки позиционирования ∆L от времени (рис.13.)

Рис.11. Зависимость  и  от времени t

Рис.12.Зависимость угловой скорости ω электродвигателя от времени t.

Рис.13 Зависимость ошибки позиционирования ∆L от времени.

Таким образом, из результатов моделирования видно, что при отработке гармонического задания с частотой 1 Гц ошибка слежения ∆L менее 1 мм, что соответствует заданным требованиям.

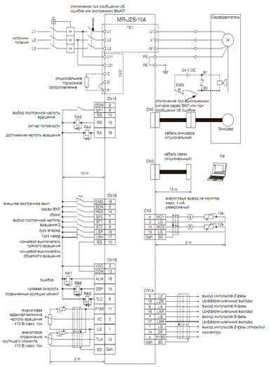
Электрической схема подключения сервопривода


Схема регулировки частоты вращения представлена на рисунке 14. Частота задается посредством аналогового сигнала 0-±10 В постоянного тока

Рис.14. Схема регулировки частоты вращения

Заключение


В рамках данного курсового проекта был спроектирован электропривод механизма выдвижения руки манипулятора. Выбранный сервопривод Mitsubishi MR-J2S включает в себя сервоусилитель, серводвигатель и энкодер. Сервоусилитель при максимальной входной импульсной частоте и при разрешении энкодера 131072 имп/об обеспечивает высокоточное регулирование положения. Выдвижение руки манипулятора осуществляется при помощи шарико-винтового механизма. Для этого был выбран серводвигатель HC-MFS053 номинальной мощностью 50 Вт и номинальной скоростью вращения 3000 об\мин , который перемещает манипулятор с максимальной скоростью 0,5м/с. Разработана структурная схема системы управления, которая была промоделирована в среде Matlab, вследствие чего были получены зависимости угла вращения, угловой скорости и ошибки позиционирования от времени. Также была приведена электрическая схема подключения сервопривода MR-J2S-10A.

Похожие работы на - Система управления электроприводом переменного тока контурного робота

 

Не нашли материал для своей работы?
Поможем написать уникальную работу
Без плагиата!
Без нейросетей!