Проект стартапа

  • Вид работы:
    Дипломная (ВКР)
  • Предмет:
    Маркетинг
  • Язык:
    Русский
    ,
    Формат файла:
    MS Word
    575,84 Кб
  • Опубликовано:
    2017-08-26
Вы можете узнать стоимость помощи в написании студенческой работы.
Помощь в написании работы, которую точно примут!

Проект стартапа

Оглавление

Введение

Глава 1. Существующие методические основы стартап проекта

.1 Характеристика подходов к определению стартапа

.2 Характеристика технико-экономического обоснования

.3 Подходы к определению бизнес-плана

Глава 2. Характеристика стартапа «Агрегатор коммерческих парковок»

.1 Описание стартапа «Агрегатор коммерческих парковок»

.1.1 Основная идея стартапа

.1.2 Характеристика существующих решений

.1.3 Определение бизнес модели стартапа

.1.4 Определение ключевых ресурсов

.1.5 Определение целевой аудитории

.1.6 Определение ценностного предложения

.1.7 Взаимоотношение с клиентами

.1.8 Рыночное исследование

.1.9 Монетизация

.1.10 Анализ способов привлечения инвестиций

.2 Проектирование мобильного приложения

.2.1 Постановка задачи

.2.2 Построение UML диаграмм

.2.3 Выбор инструментов для реализации мобильного приложения

.2.4 Оценка трудоемкости разработки программного обеспечения с помощью методики CETIN

Глава 3. Бизнес-план стартапа «Агрегатор коммерческих парковок»

.1 Технологический план

.2 Маркетинговый план

.3 План производства

.4 Организационный план

.5 Финансовый план

.6 Оценка рисков

Заключение

Библиографический список

Приложения

Введение

На сегодняшний день, в период масштабного развития коммерческой деятельности, бизнес проекты, в частности, стартапы, являются очень популярными и широко используемыми. Стартап, как и любой другой бизнес проект, представляет собой деятельность, направленную на получение прибыли [38], что и делает процесс его освоения привлекательным.

Стоит отметить, что большое количество людей имеет различные электронные устройства, такие как: компьютер, телефон, ноутбук и так далее. Владение вышеописанными электронными устройствами предполагает использование различных мобильных приложений, программ или веб-сервисов. Следовательно, стартапы в сфере информационных технологий набирают большую популярность, благодаря широкой возможности применения информационных технологий и высокому спросу на продукт, который способен упростить выполнение ежедневных потребностей.

Говоря о стартапе, как об уникальном продукте, который помогает в повседневной жизни людей, необходимо отметить такую проблему, как ежегодный рост количества личного автотранспорта. Так, возникает проблема недостаточного количества бесплатного парковочного пространства в местах большого скопления людей не только в выходные, но и в будние дни, к примеру, у торговых центров. В подтверждение данной позиции, необходимо отметить ТРК «Столица» площадью 32 тыс. кв. метров, который располагает общей вместимостью 500 автомобилей, что является недостаточным, при ежедневном трафике более 20 тыс. человек [35]. Вопрос с увеличением бесплатного парковочного пространства пока что остается открытым, поэтому необходимо увеличить оборачиваемость существующих парковочных мест и предоставить потребителям возможность платного парковочного пространства рядом с их местоположением.

Как уже было сказано, стартап направлен на получение прибыли путем его эффективной реализации. Таким образом, для качественной разработки стартапа, необходимо уделить значительное внимание бизнес-модели стартапа, которая является компактным представлением бизнеса и предназначена для целостного описания и анализа деятельности всей системы [17]. Исходя из того факта, что практически любой проект имеет основной целью получения дохода, то составление технико-экономического обоснования проекта необходимо для того, чтобы понять рентабелен проект или нет. Более того, в современной рыночной экономике, при изобилии различных информационных услуг, это необходимо для того, чтобы оценить свои перспективы, слабые места, возможные риски, что позволит избежать дополнительных материальных и временных издержек, поэтому тема данной работы актуальна.

Стоит отметить, что рассматриваемый нами проект «Агрегатор коммерческих парковок» является прототипом мобильного приложения, которое позволяет находить платные парковки вблизи местоположения водителя и видеть основную информацию о них. Данный вид проекта является новым для города Пермь и характеризуется низкой степенью проработанности. Похожий сервис, под названием «Московский паркинг» реализован в Москве в 2012 году на улицах Петровка и Каретный ряд. В 2014 году были внедрены платные парковки еще на 405 улицах. Данный проект функционирует и сегодня и завоевал свою долю рынка, поэтому данную тематику не стоит оставлять без внимания даже на территориях меньшего масштаба, таких как город Пермь.

Объектом исследования является автоматизация процесса поиска платных парковок. Предметом исследования выступает мобильное приложение поиска платных парковок.

Целью данной работы является описание и экономический анализ стартапа. Для достижения поставленной цели, необходимо выполнить следующие задачи:

Рассмотреть существующие методические основы стартапа.

Описать стартап «Агрегатор коммерческих парковок».

Выполнить проектирование мобильного приложения.

Выполнить экономическую оценку проекта.

стартап экономический коммерческий парковка

Глава 1. Существующие методические основы стартап проекта

.1 Характеристика подходов к определению стартапа

На сегодняшний день понятие «стартап» является популярным и широко используемым, а также выступает объектом споров среди финансистов и предпринимателей, ввиду неоднозначности выводов, по поводу того, что характерно для стартапа: быстрый рост, создание товара в условиях высокого риска или же короткий срок деятельности и так далее. Таким образом, нет однозначного ответа, что же такое стартап? Следовательно, необходимо рассмотреть способы описания данного термина и сформировать определение, в рамках которого будет рассматриваться стартап в данной работе.

Термин «стартап» появился в 1939 году в США, благодаря выпускникам Стэнфордского университета, Дэвиду Паккарду и Уильяму Хьюлетту, которые разработав идею и опробовав её на практике, дали ей название «стартап». Таким образом, такая идея- стартап стала основой для такой большой компании, как HP, иными словами, Хьюлетт-Паккард, которая выпускает: компьютеры, ноутбуки, оргтехнику и сопутствующее программное обеспечение.

Известный американский предприниматель и создатель успешных стартапов, Стивен Бланк, считает, что стартап представляет собой временную структуру, которая направлена на поиск и реализацию масштабируемой бизнес-модели [29].

Другой американский предприниматель и автор книги «Бережливый стартап», Эрик Рис рассматривает стартап, как организацию, которая создает какой-либо новый продукт или услугу в условиях высокой неопределённости [12].

Сооснователь платежной системы PayPal, Питер Тиль, считает, что стартап - это уникальный продукт, который дает компании выигрышный статус монополии [43]. По его мнению, отличительной характеристикой стартапа является быстрый рост. Данное мнение разделяет и американский предприниматель, эссеист и программист, Пол Грэм.

Как уже было сказано, данный термин является достаточно неопределенным, что позволяет выделить и рассмотреть основные признаки стартапа, а именно:

Создание нового продукта. Стартап подразумевает либо наличие уникальной идеи, в рамках всей сферы или территории, либо качественное усовершенствование имеющейся бизнес-идеи.

Основа для создания стартапа - бизнес-идея. Так, в отличии от среднестатистического бизнеса, идеи для которого в большом объеме можно найти в сети Интернет с разработанными бизнес-планами, идея для стартапа имеют большую ценность, ввиду своей непроработанности.

Зачастую, создатели стартапов - молодые люди [32]. Средний возраст создателя стартапа - 25 лет. В подтверждении данной позиции, можно отметить, таких известных людей, как: Билл Гейтс, который создал компанию Microsoft совместно с Полом Алленом в 1975 в возрасте 20 лет и 22 лет, соответственно. Стив Джобс, Стив Возняк и Рональд Уэйн в 1976 году создали Apple Computer, в возрасте 21, 26 и 42 года, соответственно. Это лишь немногие примеры самых известных и выгодных стартап-проектов.

Невысокие шансы на успех. По статистике, 70% стартапов прекращают свою деятельность в первый год существования, а из 30 % еще 40% прекращают деятельность до двухлетнего существования [12].

Быстрое развитие. Срок развития стартап-проекта приблизительно 3-4 месяца [32]. Исключением являются высокотехнологичные стартапы, у которых, ввиду своей сложности, срок развития длится до 1 года.

Рассматривая стартап, необходимо проанализировать, какие различие между ним и малым бизнесом, что позволит понять сущность стартапа намного лучше. Так, отличительные характеристики следующие:

Стартап - это стремление создать что-то новое или видоизменить старое, значительно улучшив его, в то время как малый бизнес не является уникальным и может дублироваться большое количество раз.

Темпы роста. В то время, как для малого бизнеса основной целью является получение прибыли, стартап стремится развиваться с максимальной скоростью.

Технологии. При стартапах и создании уникального продукта необходимо применение технологий, в то время как малый бизнес, в основном, не испытывает в этом потребности.

Жизненный цикл. Как уже было сказано, стартапы наиболее подвержены закрытию в первые три года.

Таким образом, в рамках данной работы стартап будет рассматриваться, как проект, который находится в процессе динамичного развития, а также предполагает обязательное использование технологий или интересных, уникальных бизнес-идей.

Однако, стоит отметить, что стартапы имеют как свои достоинства, так и недостатки. К достоинствам можно отнести наличие интересных задач и высокий профессионализм команды, которую предприниматель выбирает самостоятельно [44]. К недостаткам стартапа, как уже было сказано, относится высокая степень быстрого закрытия проекта, постоянный недостаток инвестирования и так далее [44].

На сегодняшний день, известны следующие виды стартапов по характеру и рынку сбыта:

«Стартапы-клоны». Данные стартапы представляют собой разработки, которые повторяют успешные мировые проекты. Несмотря на то, что идея не является уникальной, они завоевывают свою долю популярности, например, социальная сеть «Вконтакте» была создана на основе такой социальной сети, как «Facebook» и, по данным российских сервисов интернет-статистики, таких как: Яндекс.Метрика, SpyLog/Openstat, LiveInternet, Hotlog, Рейтинг@Mail.ru, на сегодняшний день является самой популярной социальной сетью в России [27].

«Тёмные лошадки». Такие стартапы характеризуются неизученным рынком и являются совершенно новыми. Как результат, представляют собой как самые рисковые, так и самые потенциально доходные проекты.

«Захватчики рынка». Данный вид стартапов характеризуется внедрением продукта на уже имеющийся и устоявшийся рынок, и вытеснением конкурентов или захват нового сегмента на рынке. Такие идеи, в основном, реализуются, благодаря разработки товара или услуги с привлекательным ценовым предложением [44].

По уровню наукоемкости выделяют следующие виды стартапов:

Высокотехнологичные стартапы. Стартапы, которые базируются на научных исследованиях, иными словами, исследования, преобразованные в бизнес. Такие проекты требуют больших финансовых вложений и, как результат, доступны только крупным инвесторам.

Не требующие высоких технологий стартапы. Такие проекты базируются на легкореализуемых идеях без привлечения больших источников финансирования.

В процессе своего создания, любой вид стартапов проходит различные стадии развития, а именно:

Посевная стадия (Pre-seed stage). Данная стадия характеризуется созданием новой идеи и её тестированием. На этой стадии привлекаются инвестиции для запуска проекта, без привлечения инвестиций следующая стадия не возможна. Существует несколько источников инвестирования стартапа, такие как: венчурные компании, фонды или частные лица, известные как бизнес-ангелы.

Стадия запуска (Startup stage). Стадия, на которой проект вводится в действие и вступает в борьбу с конкурентами. Стоит отметить, что данная стадия является рисковой, поскольку существует большая вероятность отсутствия желаемого спроса и, следовательно, потеря вложенных средств.

Стадия роста (Growth stage). Данная стадия характеризуется существованием стартапа на рынке и его успешным функционированием, при котором услуга или товар успешно продаются и, следовательно, происходит получение прибыли.

Стадия расширения (Expansion stage). Стадия, на которой стартап уже утвердился на рынке и набирает обороты, выпуская всё большие партии товара, который успешно продается и, тем самым, прибыль от реализации стартапа стабильно увеличивается.

Стадия завершения, иными словами, стадия выхода (Exit stage). На данной стадии стартап продается другому человеку или крупной компании. Иными словами, на этапе максимального развития стартапа, инвесторы имею возможность продать свою долю. Однако, существует возможность не проходить эту стадию и не продавать свою долю, а использовать стартап, как постоянный источник дохода [44].

В рамках данной работы рассматривается посевная стадия. На посевной стадии основное внимание уделяется анализу рынка, идеи, описанию продукта, а точнее тому, что позволит ответить на следующие вопросы:

Актуальность создания продукта или услуги.

Целевой рынок.

Возможность реализации.

Используемые технологии

Для того, чтобы перейти на следующую стадию, необходимо привлечь инвестиции, сумма которых рассчитываются с помощью технико-экономического обоснования.

.2 Характеристика технико-экономического обоснования

Ценность стартапа зависит не только от уникальности идеи, но и от выгодности его реализации. Таким образом, технико-экономическое обоснование (ТЭО) - это документ, представляющий информацию, из которой выводится целесообразность или нецелесообразность создания какого-либо продукта или услуги [23] и направлен на решение следующих задач:

Выбор наиболее эффективного проекта.

Привлечение к проекту дополнительных источников финансирования.

В случае действующего бизнеса, улучшение качества и повышение производительности и, следовательно, увеличение дохода.

ТЭО широко применяется для банков или инвесторов, с целью получить средства на реализацию проекта, для участия в тендерах или для руководителей, которые желают экономически развиваться.

Стоит отметить, что для ТЭО нет четкой структуры и строго установленного содержания для обоснования проекта. Дополнение ТЭО тем или иным разделом зависит от масштаба планируемого проекта, целей, а также требований кредиторов или инвесторов. Так, выделяют следующие основные виды технико-экономического обоснования реализации проектов:

ТЭО для инвестиционного проекта. Такой вид ТЭО составляется, с целью наглядно отобразить доходность планируемого проекта. Зачастую, он направлен на привлечение инвесторов для реализации знакомого на рынке товара.

ТЭО для строительного проекта. Характеризуется более сложной структурой, которая включает в себя описание производственной мощности и вместимости капитального строения. Более того, осуществляется исследование рынка недвижимости определенного региона и указываются подробности о земельном участке.

ТЭО при реконструкции. Отражает необходимость обновления производственного комплекса и акцентирует внимание на описание отделочных работ, приобретение нового оборудования.

ТЭО при модернизации. По структуре схож с ТЭО при реконструкции, но содержит обоснование замены основных средств, например, оборудования, машин и так далее.

ТЭО для сельскохозяйственного проекта. Характеризуется описанием вариантов использования земельных участков, которые имеются в наличии, методов ведения хозяйства, а также модели использования полученной продукции, например, продажа или дальнейшая переработка [35].

Несмотря на то, что ТЭО не имеет четкой структуры, существуют основные элементы, которые встречаются в большинстве составляемых технико-экономических обоснованиях, а именно:

Резюме проекта. Резюме характеризуется краткостью и емкостью, а также наличием таких аспектов, как: название проекта, цели, участники, стоимость, основные показатели экономической целесообразности.

Идея проекта. В данной части ТЭО описывается его необходимость и основная идея, а также план.

Расчеты производственных потребностей. Данный пункт включает финансовые, сырьевые, трудовые и энергетические ресурсы. Более того, необходимо произвести расчет необходимых средств для реализации проекта

Экономическое обоснование. Характеризуется наличием расчетов, отображающих результат деятельности предприятия.

Выводы. На основе полученного экономического обоснования, составляются заключения о целесообразности или нецелесообразности запуска данного проекта, оценка его влияния.

Необходимо отметить, что одним из способов представления ТЭО является бизнес-план, который представляет собой более структурированный вариант представления инвестиционного проекта.

.3 Подходы к определению бизнес-плана

Для того, чтобы понять основные аспекты, необходимые при разработке бизнес-плана, необходимо сравнить стандарты бизнес-планирования и подобрать наиболее приемлемый вариант, который будет являться шаблоном для составления бизнес-плана в рамках данной работы.

Бизнес-план - это документ, являющийся одним из основополагающих инструментов инвестиционного проекта, который способствует успешному продвижению деятельности в рамках определенного бизнес-направления [33]. Согласно Федеральному закону N 39-ФЗ от 25.02.1999 «Об инвестиционной деятельности в Российской Федерации, осуществляемой в форме капитальных вложений», инвестиционный проект - это обоснование экономической целесообразности, объема и сроков осуществления капитальных вложений, в том числе необходимая проектная документация, разработанная в соответствии с законодательством Российской Федерации, а также описание практических действий по осуществлению инвестиций (бизнес-план) [1]. Стоит отметить тот факт, что бизнес - план относительно новое понятие в России, появившееся в 90-ых годах на ряду с привычным использованием технико-экономического обоснования. В процессе развития рыночной экономики, рос интерес людей к данному феномену и, как результат, в 1994-1995 г. он стал обязательным документом для совершенствования методов расчета экономической эффективности проектных решений [13]. В современном мире существует достаточное количество определений и подходов к такому явлению, как «бизнес-план».

По мнению кандидата экономических наук Н.А. Васильевой, бизнес-план - это постоянный документ, который систематически подвергается обновлениям и изменения, которые происходят, как внутри фирмы, так и на рынке, где функционирует фирма [18].

Автор популярных учебников и справочников по экономике Б.А. Райзберг, считает, что бизнес-план представляет собой план осуществления действий и бизнес-операций компании, который содержит информацию о предприятии, товаре, его производстве, рынках сбыта, организации операций и их эффективности [25].

И.И. Ушаков в своей книге «Бизнес-план» рассматривает данное понятие как документ, отражающий основные аспекты будущего развития компании, анализирующий возможные в процессе реализации проекта риски и устанавливающий пути решения данных проблем [37].

Российский учёный и научный руководитель Департамента маркетинга И.В. Липсиц в своем научном труде «Что такое бизнес-план и как его составить» отмечает, что бизнес-план - это документ, описывающий аспекты будущей коммерческой фирмы, прогнозирующий и анализирующий проблемы, с которыми может столкнуться предприятие и устанавливает способы их решения [14].

Т.А. Фролова считает, что бизнес-план - это изложение результатов и выводов маркетингового исследования для потенциального партнера или инвестора, обоснование стратегии продвижения бизнес-направления на рынке и предоставление финансовых результатов [39].

Проанализировав вышеизложенные определения, представляется возможным выделить схожие черты, а именно:

Бизнес-план - это документ, который отражает сущность необходимых к реализации мероприятий.

Бизнес-план - документ, который определяет возможные риски при дальнейшей реализации различных мероприятий.

Бизнес-план - это инструмент, который позволяет оценить эффективность предполагаемых мероприятий.

Несмотря на то, что существуют схожие черты в представленных определениях, также наблюдается различия в назначении бизнес-плана. Так, в определении Н.А. Васильевой и Б.А. Райзберга основная цель бизнес-плана - это описание реализации мероприятий в уже существующей и осуществляющей деятельность компании. И.И. Ушаков и И.В. Липсиц рассматривают бизнес-план с точки зрения будущего в развитии компании. Т.А. Фролова формируют определение, исходя из цели - предоставление инвестиционного проекта в форме документа. Следовательно, разные цели становятся причиной разных видов бизнес-планов, таких как:

Бизнес-план форма, создание которого базируется на требованиях партнеров или участников бизнеса и необходим с целью ознакомления с бизнесом для будущих инвесторов или руководства.

Бизнес-план сущность. Отражает возможности, угрозы и слабости предприятия, а также процессы, которые происходят на предприятии и последствия их видоизменения.

Бизнес-план понимание. Создается для анализа и исследования новой идеи, которая предполагает развитие или изменение предприятия. Благодаря такому бизнес-плану формируется ясное представление о происходящих и прогнозируемых процессах, а также отображаются результаты внедренных идей.

Говоря о таком явлении, как «бизнес-план», необходимо также отметить такое понятие, как «бизнес-планирование», действия, которые направлены на разработку, реализацию и продвижение бизнес-плана. Существует два основных подхода к бизнес-планированию. Один из которых предполагает самостоятельную разработку бизнес-плана, а второй - привлечение специалистов к разработке, участие инициаторов сводится к подготовке исходных данных. Каждый из данных подходов обладает как своими достоинствами, так и недостатками. Недостатками первого подхода могут являться: трата большого количества времени и необходимость в изучении больших объемов информации. Однако такой подход предполагает самостоятельное изучение всех деталей будущего бизнеса и позволяет обойтись минимальными материальными издержками. Второй подход удобен тем, что позволяет инициатору экономить время, не изучая и не углубляясь в детали, но он сопровождается значительными материальными затратами и возможностью «утечки» идеи.

В современном мире существует тенденция организации собственного дела и, как результат, бизнес-план является не просто словом, а серьезным документом, который способствует детальному обдумыванию и построению собственной концепции бизнеса. Содержание и уровень его детализации зависит как от размеров компании, так и от сферы, в которой будет функционировать предприятие.

Существуют различные формы бизнес-планирования. Зачастую, при запросе кредита или инвестиций, бизнес-план требуется в определенном стандарте. Распространены такие стандарты, как: ЕБРР, KPMG, TACIS и UNIDO [5]. Рассмотрим каждый более детально.

Стандарт бизнес планирования Европейского банка реконструкции и развития (ЕБРР). Данный банк является крупнейшим мировым инвестором и вкладывает не только собственные денежные средства, но и привлекает дополнительные источники. Данный стандарт содержит 7 основных пунктов.

Стандарты создания бизнес-планов KPMG. KPMG - это международная консалтинговая компания, которая представляет услуги в сфере консалтинга и аудита. Стандарт состоит из 8 основных пунктов.

Стандарты TACIS (Technical Assistance for the Commonwealth of Independent States - Техническая помощь Содружеству Независимых Государств). Более того, данная программа имеет специальные стандарты, учитывающие российскую специфику бизнеса.

Стандарты UNIDO, Организации Объединенных Наций по промышленному развитию (United Nations Industrial Development Organization) являются наиболее распространенными.

Говоря о данных стандартах, стоит отметить, что самым подробным является стандарт UNIDO. Самым большим, состоящим из 10 пунктов, является стандарт TACIS. Напротив, самым кратким и блоковым стандартом является стандарт ЕБРР, но он требует опыта в формировании бизнес-планов. Стандарты KPMG, который не имеет связи с российскими инвесторами, и ЕБРР, предпочтительны в рамках большого бизнеса.

Не смотря на различия данных стандартов, они имеют одинаковые основные компоненты создания бизнес-плана, а именно:

Общая характеристика предлагаемого товара или услуги. Предполагает четкое описание товара или услуги, который будет предложен. Данный пункт следует рассмотреть кратко, но детально, описав технологии, авторские разработки, вплоть до формы подачи и упаковки.

Оценка рынка сбыта товара. Данный раздел включает информацию о главных потребителях товара и основной ниже рынка, рассматривая вопросы о доли на рынке, основных конкурентах и так далее.

Финансовый план. В финансовом плане описывается, предполагаемый объем реализации товара или услуги, затраты, доходы и так далее.

Оценка рисков. Необходим для оценки опасности той ситуации, когда поставленные цели частично или полностью будут не достигнуты.

План маркетинга. Рассматривает вопросы ценообразования, сбыта, рекламы, стратегий стимулирования продаж и остальные вопросы, связанные с продажей и рекламой товара или услуги.

Далее, были проанализированы описываемые стандарты бизнес планирования на наличие или отсутствие тех или иных компонентов в различных стандартах. Данный анализ представлен в таблице 1.1.

Таблица 1.1 - Сравнение стандартов бизнес-планирования

Основные элементы

ЕБРР

KPMG

TACIS

UNIDO

Цели и задачи проекта

-

+

-

+

Анализ рынка

+

+

+

+

Организационный план

-

+

-

+

Маркетинговый план

-

+

+

+

Производственный план

+

+

+

+

Финансовый план

+

+

+

+

Описание рисков

+

+

+

+


В результате, стоит отметить, исходя из данных таблицы, наиболее полными и информативными стандартами являются стандарт KPMG и UNIDO. Разрабатываемый нами бизнес-план также будет включать основные элементы, описанные выше. Как результат, в качестве шаблона, примера для разработки бизнес-плана, включающего основные необходимые аспекты, представляется возможным использоваться стандарт UNIDO, ввиду того, что KPMG нацелен на более масштабный бизнес. Стандарт UNIDO состоит из следующих пунктов:

Описание отрасли и компании.

Описание услуг (товаров).

Продажи и маркетинг.

План производства.

Организационный план.

Финансовый план.

Риски компании.

Подводя итог вышесказанному, необходимо еще раз отметить, что в рамках данной работы термин стартап рассматривается как проект, находящийся в процессе динамичного развития, который предполагает обязательное использование технологий и интересных, уникальных бизнес-идей. Для оценки целесообразности развития данного стартапа используется один из способов представления технико-экономического обоснования, а именно: бизнес-план. Таким образом, в качестве шаблона и примера для составления бизнес-плана выбран стандарт бизнес-планирования UNIDO, поскольку он содержит в себе все необходимые элементы и подходит для небольших проектов. Однако, стоит отметить, что в рамках данной работы стандарт UNIDO используется только как пример, «фундамент» и, следовательно, существует возможность отхождения от стандарта.

Глава 2. Характеристика стартапа «Агрегатор коммерческих парковок»

В данной главе представлено описание стартапа «Агрегатор коммерческих парковок» с помощью бизнес-модели Александра Остервальдера. Также, выполнено проектирование мобильного приложения, которое позволяет понять логику системы, определить минимальные характеристики к инструментам его реализации и вычислить трудоемкость создания системы.

.1 Описание стартапа «Агрегатор коммерческих парковок»

.1.1 Основная идея стартапа

Идея описываемого стартапа заключается в решении проблемы с которой сталкиваются потребитель, а именно недостаточное количество бесплатных парковочных мест, к примеру, в центре города, у торговых центров, в районах большого скопления людей. Такой проект подразумевает удобный поиск свободной платной стоянки рядом с местоположением водителя или в любом удобном для водителя месте.

Для того, чтобы выбрать жизнеспособную идею, необходимо ответить на следующие вопросы [17]:

Почему это хорошая идея?

Каковы предположения?

Какой тип клиента будет покупать его? Почему?

Сформулируйте 4 причины, почему идея не будет работать.

Сформулируйте 4 причины, почему идея будет работать.

Каковы различия?

Данная идея хороша тем, что предоставит удобный и информативный способ поиска парковочного места и позволит сократить время пользователя на поиск. Предполагается, что данный проект будет реализован в виде мобильного приложения, ввиду особенности идеи. Иными словами, поиск парковочного места характерен для людей, находящихся далеко от стационарного компьютера, имеющих под рукой только мобильный телефон.

Целевая аудитория проекта - трудоспособное население, имеющее автомобиль, открытое к информационных технологиям и пользующееся мобильным телефоном и мобильными приложениями.

Идея не будет работать по следующим причинам:

Реализация идеи другими людьми.

Отсутствие желания и потребности платить за парковочное место.

Повсеместное решение проблемы с недостатком бесплатных парковочных мест.

Идея будет работать по следующим причинам:

Бесплатный характер конечного продукта.

Реализация продукта для более масштабной ОС.

Новизна идеи, поскольку на сегодняшний день данная идея масштабно не реализована на территории Перми.

Конечный продукт планируется весьма информативным, что будет не только интересно, но и полезно.

Более того, формулировать идею стартапа необходимо, основываясь на концепции продукта, которая определяется ответами на данные вопросы:

Что будет представлять собой продукт?

Какие функции будет выполнять продукт?

Каким образом будет использован товар?

Где он будет использоваться?

Когда он будет использоваться?

С кем и чем будет использоваться продукт?

Данный проект планируется в виде мобильного приложения, которое включает в себя следующие возможности:

Отображение всех бесплатных парковок.

Поиск наикратчайшего пути.

Отображение основной информации, такой как: режим работы, адрес, цена, количество доступных мест.

Возможность написание отзывов о платных парковках.

Возможность обращения в службу поддержки.

Отображение рекламы.

Как уже было сказано, данный проект планируется в виде мобильного приложения и будет использоваться автомобилистами или людьми, которые заинтересованы в поиске места для парковки частного автотранспорта на территории города Пермь.

Как результат, конечная формулировка идеи стартапа следующая: продукт представляет собой общее пространство данных о коммерческом паркинге города Пермь, который помогает автомобилистам искать место для парковки, что решит проблему поиска свободного парковочного места и сэкономит время пользователей при помощи мобильного приложения «Агрегатор коммерческих парковок».

.1.2 Характеристика существующих решений

Стоит отметить, что на сегодняшний день, в Перми реализовано 2 мобильных проекта, связанных с парковками. Во-первых, это федеральный проект Yandex.Парковки. Данный проект позволяет:

Осуществить выбор более удобной или поиск ближайшей парковки.

Узнать о степени загруженности парковок.

Оплатить как городские, так и некоторые коммерческие парковки.

В таком режиме проект работает только на территории Москвы. В Перми он предоставляет только возможность просмотра расположения бесплатных парковочных зон. В дальнейшем, полную версию мобильного приложения «Yandex.Парковки» планируют запустить в крупных городах России. Однако, о сроках и о том, попадет ли Пермь в список этих городов ничего неизвестно.

Другой проект «Пространство Перми» был запущен в 2016 году, для того, чтобы решить проблему беспорядочной парковки автомобильного транспорта на улицах города, а также для того, чтобы обеспечить удобное передвижение пешеходов и других транспортных средств.

Основные задачи проекта:

Уменьшение количества нарушений правил парковки.

Увеличение оборачиваемости парковочных мест.

Уменьшение количества личного автотранспорта, который въезжает в пределы платной зоны и мотивация использования общественного транспорта [21].

Данный проект отличен тем, что охватывает парковки только в центральной части города и не взаимодействует с другим платным парковочным пространством.

Говоря о похожих проектах, необходимо рассмотреть проект «Московский паркинг». Данный сервис реализован как веб-приложение, а также как мобильное приложение.

Проект направлен на решение следующих задач:

Уменьшение числа нарушений правил парковки на улично-дорожной сети.

Увеличение оборачиваемости парковочных мест.

Сокращение потоков личного автотранспорта, который въезжает в область платной зоны, а также стимулирование и мотивация использования альтернативных видов транспорта [24].

Функции данного сервиса следующие:

Отображение адресной информации парковки.

Отображение времени работы и стоимости.

Отображение количества мест

Предоставление информации о ближайшей станции метро.

Проект «Московский паркинг» был реализован в 2012 году, охватывая лишь некоторые улицы. На сегодняшний день, данный сервис существует и продолжает активно развиваться, увеличивая масштабы своего функционирования, что позволяет сделать выводы о возможной реализации похожей системы в городе Пермь.

.1.3 Определение бизнес модели стартапа

Для того, чтобы понять основные принципы создания, развития, а также эффективного функционирования стартапа, необходимо описать бизнес-модель проекта. На сегодняшний день, популярной бизнес-моделью является модель Александра Остервальдера, которая состоит из 9 элементов:

Ключевые партнеры.

Ключевые виды деятельности.

Ключевые ресурсы.

Структура издержек.

Ценностное предложение.

Взаимоотношения с клиентами.

Каналы сбыта.

Потребительские сегменты.

Потоки поступления доходов [22].

Данная бизнес-модель представлена на рисунке 2.1.

Рисунок 2.1. Бизнес-модель

Подробное описание данной бизнес-модели будет представлено далее, по ходу всего описания стартапа «Агрегатор коммерческих парковок».

Стоит отметить, что для более точного понимания данной модели, необходимо выявить её сильные и слабые стороны, с целью выяснить, на что «делать упор», а на что необходимо пристальное внимание для повышения эффективности как модели, так и всего стартапа в целом. Для выявления сильных и слабых сторон используется средство стратегического планирования «SWOT-анализ». Результат представлен в таблице 2.1.

Таблица 2.1. SWOT-анализ для бизнес-модели

Внутренние

Сильные стороны Квалифицированный персонал Оригинальный продукт Отсутствие прямых конкурентов

Слабые стороны Продукт нацелен на пользователей мобильных приложений Только для тех, кому интересны платные парковки, и кто готов ими пользоваться.

Внешние

Возможности Увеличения спроса за счет расширения функциональных возможностей. Увеличение числа пользователей путем развития рекламной кампании.

Угрозы Экономический кризис и спад платежеспособности населения


Таким образом, необходимо отметить, что сильной стороной проекта является его новизна и отсутствие прямых конкурентов, а слабой стороной - ограниченный рынок пользователей данного продукта, ввиду его специфики. Более того, проект направлен на платежеспособное население и его популярность будет зависеть от возможности населения пользоваться платными парковками. В дальнейшем, возможно привлечь большую аудиторию за счет расширения функционала и, как результат, увеличения аудитории проекта.

.1.4 Определение ключевых ресурсов

Под ключевыми ресурсами понимается команда специалистов, необходимых для успешной реализации и поддержания проекта «Агрегатор коммерческих парковок».

Для того, чтобы сформировать команду для реализации стартапа, необходимо ответить на следующие вопросы:

Почему нужна команда?

Кто нужен команде?

Как формировать команду?

Как сделать так, чтобы команда работала?

Поскольку в основе продукта - мобильное приложение, то команда нужна для того, чтобы сделать качественный продукт, благодаря слаженной работе участников, чтобы сократить временные издержки реализации проекта.

Команда должна состоять из квалифицированных сотрудников, которые способны вовлекаться во все процессы разработки проекта.

Команда формируется на основе не только общих целей, но и индивидуальных. Более того, для эффективной работы, необходимо формирование благотворной атмосферы, которую можно создать путем различных психологических игр, общего досуга, а также свода правил, которые не превышают одних участников над другими. Более того, для участников команды есть минимальные требования: опыт работы не менее 1 года, что позволит привлечь не только квалифицированных, но и опытных специалистов.

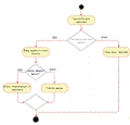
Чтобы привлеченная команда работала, необходимо разработать схему мотивации участников. Наиболее популярным способом мотивации является выплата заработной платы. Структура команды представлена на рисунке 2.2.

Рисунок 2.2. Команда стартапа

Далее, рассмотрим детализацию команды разработки. Данная детализация представлена на рисунке 2.3.

Рисунок 2.3. Детализация команды разработчиков

На матрице «функционал-сотрудник», представленной в таблице 2.2. закреплены ответственности вышеперечисленных должностей за функции и задачи проекта. Данные функции жестко не закреплены за каждым участником и, как результат, любой участник команды, может перенимать на себя любые функции, в соответствии со своими возможностями.

Таблица 2.2 - Матрица «функционал-сотрудник»

Функционал

Кто в команде выполняет этот функционал

Управление разработкой мобильного приложения и управление проектом, в целом.

Руководитель стартапа

Привлечение пользователей

SEO-специалист

Разработка мобильного приложения

Проектировщик, разработчик, тестировщик, специалист по БД

Разработка дизайна мобильного приложения

Дизайнер

Обеспечение обратной связи с пользователями

Администратор проекта


На начальном этапе реализации проекта происходит разработка мобильного приложения «Агрегатор коммерческих парковок», следовательно, привлекаются: команда разработки, руководитель стартапа, дизайнер. Данная структура представлена на рисунке 2.4

Рисунок 2.4. Структура команды стартапа на начальном этапе.

После того, как мобильное приложение создано, необходимо привлечь администратора для ознакомления с мобильным приложением, который будет отвечать за обратную связь с пользователем. Данная структура представлена на рисунке 2.5.

Рисунок 2.5. Структура команды стартапа на этапе сопровождения мобильного приложения

На этапе полного функционирования мобильного приложения и предоставления услуг пользователям, привлекается SEO-специалист, который занимается продвижением приложения и увеличением числа активных пользователей (рис.2.6.).

Рисунок 2.6. Структура команды стартапа на этапе полного функционирования проекта.

2.1.5 Определение целевой аудитории

Для того, чтобы обозначить целевую аудиторию, основного потребителя продукта, необходимо проанализировать портрет пользователя, что позволит определить основного представителя, с которым будет взаимодействовать проект. Для того, чтобы «собрать» образ потребителя, возможно использовать такой инструмент, как «карта эмпатии», которая представляет собой диаграмму профиля потребителя, состоящую из 6 основных сегментов, отвечающих на 6 вопросов, представленных ниже. Карта эмпатии пользователя мобильного приложения «Агрегатор коммерческих парковок» следующая:

Что он слышит?

Семья или друзья говорят: нет мест на бесплатной парковке у торгового центра; попробуй поискать парковочное место подальше от пункта назначения; нужно как можно скорее припарковаться, пойти в торговый центр и что-нибудь купить; как долго мы будем ездить вокруг торгового центра в поиске свободного для автомобиля места? может нужно было добираться на автобусе?

Что он думает и чувствует?

Где припарковать машину в час пик; как найти место для парковки быстро, и чтобы не забрали на штраф стоянку? вижу место, а вдруг пока доеду, его займут? есть ли по близости платные стоянки? Наверно, платная стоянка - это очень дорого.

Не хочет тратить много времени на то, чтобы искать парковочное место. Некогда искать свободное место и ждать, когда оно освободится. Не хотелось бы объяснять попутчику, что нужно проехать дальше, чтобы найти место.

Для него важно: благополучие в семье, хорошее настроение и рациональное использование времени. Важно потратить меньше времени на поиск парковочного места и больше времени на досуг с близкими; важны личные планы и личная жизнь.

Что его трогает: работа, близкие и хобби.

Что он видит?

Недостаток информации о возможных парковочных зонах, особенно, в местах большого скопления людей; видит большую загруженность бесплатных парковок в выходные дни, а также в центре города; дефицит бесплатных парковок; ежедневно просматривает новостную сводку в телефоне в пробках.

Что он говорит и делает?

Говорит: мало бесплатных парковочных мест в местах большого скопления людей и нет удобного представления информации о платных парковках поблизости. Говорит, что не прочь пользоваться платными парковками в случае большой загруженности бесплатных, а также в случае, если того хотят близкие или, то подразумевает спланированный досуг.

Позиция: активная, устремлённая, самодостаточная.

Делает: осуществляет движение на автомобиле и ищет парковочное место, не выбирает лучшее, а пользуется доступным.

Боль.

Страхи: что, если машину повредят на бесплатной стоянке в час пик? что если бесплатное парковочное место будет далеко? Что, если мы не успеем, так как я не знаю, куда припарковаться?

Препятствия: нет информации; нет времени, дорожные пробки.

Достижения.

Знать, где можно припарковать авто, если все бесплатные парковки заняты; понимать, как быстрее добраться до данного места; понимать, есть ли там свободное место для его автомобиля; быть уверенным, что это не будет очень дорого и то, что данной парковке можно доверить свой автомобиль.

Таким образом, был определен типичный пользователь приложения. Данная характеристика представлена в таблице 2.3.

Таблица 2.3 - Характеристики потребителя продукта

Критерии

Характеристика

 

Возраст

25 - 50 лет

 

Доход

25 000 руб. и выше

 

Отношение к технологиям

Прагматик. Хочет стандартный продукт с хорошим сервисом.

 

Особые характеристики

Автомобилист Активный пользователь мобильных приложений

 

Типичный день из жизни потребителя

Высокий темп жизни, мало времени на отдых.

 

Ситуация потребления продукта

Дефицит времени для поиска бесплатной парковки. Пока потребитель не использует проект «Агрегатор коммерческих парковок» он тратит много времени на то, чтобы найти место для парковки своего частного транспорта.


Данный пользователь - это мужчина или женщина - житель города Пермь. Имеет семью, детей. Работает по найму или занимается собственным бизнесом, дополнительно имеет хобби. Свободное время проводит вне дома в компании своей семьи, друзей. Ежедневно просматривает новостную ленту и является активным пользователем социальных сетей, таких как: Вконтакте, Facebook, Одноклассники, а также различных мессенджеров. Данный пользователь нацелен на то, чтобы обеспечить себе и своей семье комфортную жизнь без материальных затруднений.

Выбор возраста потенциального пользователя мобильного приложения обусловлен тем, что, в большинстве случаев, потребители данной возрастной категории имеют автомобиль и стабильный доход. Как результат, это дает больше возможностей предполагать, что они будут использовать наш сервис. Безусловно, можно рассматривать аудиторию от 18 лет, когда возможно водить автомобиль и до 70 лет - 80 лет, распространенный поздний срок вождения автомобиля, но в качестве потенциальных потребителей данного приложения не рассматриваются люди старше 50 лет, поскольку они меньше пользуются информационными технологиями, чем современное поколение и, как результат, являются более консервативными. Выбор ограничения по доходу обусловлен статистикой различных сайтов по трудоустройству, которые определяют среднюю заработную плату в Перми равную 25 тысяч рублей [28]. В качестве особых характеристик представлен дефицит времени, поскольку люди, обладающие недостатком времени, будут пытаться найти парковочное место, как можно скорее и, даже если они пользуются бесплатными парковками, при ограниченных временных ресурсах могут использовать данное мобильное приложение.

Продукт для вышеописанного потребителя будет полезен, благодаря следующим возможностям:

Отображение всех платных парковок и информации о них.

Возможность написания и просмотра отзывов о парковке.

Таким образом, необходимо определить канал сбыта для вышеописанной аудитории.

Потенциальные способы рекламы следующие:

Реклама в сети Интернет.

Наружная реклама.

Печатные СМИ.

Телевидение.

Радио

С целью выбора наиболее эффективного способа рекламы, поведем сравнительную характеристику вышеописанных способов по заданным критериям. Сравнительная характеристика представлена в таблице 2.4.

Таблица 2.4 - Сравнительная характеристика способов рекламы

Способ

Охват аудитории

Достоинства

Недостатки

Реклама в сети Интернет

Широкий охват аудитории.

Высокая скорость передачи. Дешевле, чем размещение на телевидении. Возможность отслеживать эффективность рекламы, а также привлекать целевую аудиторию.

Высокая конкуренция.

Наружная реклама

Охватывает только ту аудиторию, которая находится вблизи размещения рекламы. Следовательно, охват аудитории средний.

Позволяет донести законченную мысль. Наглядность. 

Случайный охват аудитории, высокая конкуренция за внимание.

Печатные СМИ

Средний охват аудитории, то есть только покупатели и читатели печатных СМИ.

При соответствующих тематических СМИ возможно привлечение целевой аудитории. Наглядность.

Высокая зависимость восприятия от вида и качества рекламы.

Телевидение

Очень большой охват аудитории.

Высокая запоминаемость и наглядность, а также высокая степень воздействия.

Высокая стоимость создания и показа роликов, а также доступен небольшой диапазон эфирного времени.

Радио

Охватывает всех слушателей радио. Следовательно, большой охват аудитории.

Относительно низкая стоимость. Возможность привлечения целевой аудитории.

Низкая запоминаемость и отсутствие наглядности. Направлена на информирование.


Как результат, наиболее эффективной рекламой для мобильного приложения «Агрегатор коммерческих парковок» является использование сети Интернет. Данный выбор обосновывается тем, что цена данного способа невысокая, существует возможность отслеживать эффективность рекламы, а также, что немаловажно, направить рекламу на целевую аудиторию. Более ввиду, такой способ можно рассматривать как наиболее эффективный по сравнению с телевидением, поскольку по данным исследовательской компании Nielsen, около 40% владельцев смартфонов и планшетов ежедневно во время просмотра телевизора, используют мобильные устройства [19]. Существуют следующие виды рекламы в сети Интернет:

Контекстная реклама. Реклама, размещенная в виде текстово-графических материалов на контекстных площадках.

Баннерная реклама. Реклама, размещенная в виде текстово-графических материалов на торговых площадках. Данный способ рекламы схож с рекламой в печатных СМИ.

Тизерная реклама. Реклама, размещенная в виде статического или анимированного объявления на сайтах.

Таргетинговая реклама в социальных сетях. Реклама, которая направлена на целевую аудиторию, соответствующую определенному набору критерий и требований, которые заданы.

Всплывающие окна. Реклама, появляющаяся на сайтах, для закрытия которой необходимо нажать на крестик в правом углу окна.

Геоконтекстная реклама. Реклама в мобильных телефонах, исходя из местоположения пользователя.

Для рекламы мобильного приложения «Агрегатор коммерческих парковок» был выбран такой способ рекламы, как таргетинговая реклама в социальных сетях. Выбор социальных сетей обоснован проведенным опросом автовладельцев, сотрудников автоцентра «Suzuki» холдинга «Сатурн-Р». Результаты данного опроса представлены в приложении В. Так, было определено, что одним из наиболее популярных способов получения информации являются социальные сети.

Более того, таргетинговая реклама предпочтительна характером её ненаправленности. Иными словами, проводя время в социальных сетях, пользователь ведет себя расслаблено и не занят поиском конкретной информации в Яндексе или Google, что влияет на положительное влияние рекламы, поскольку она является частью интерактива и не отвлекает от целенаправленной деятельности. Как уже было сказано, первым по популярности сайтом в России является «Вконтакте». Как результат, предполагается использование платной рекламы в данной социальной сети. Такой вид рекламы характеризуется показами вне зависимости от того, ищут ли пользователи данный товар или услугу в определенный момент времени или нет.

.1.6 Определение ценностного предложения

Ценностное предложение представляет собой документ, отображающий конкурентное преимущество организации, которое доступно, как для целевой аудитории, так и для всего рынка [17]. Для того, чтобы составить ценностное предложение, необходимо понять причины, побуждающие человека сделать покупку. Существует три группы таких причин, а именно:

Клиенту необходимо нуждаться в том, что мы продаем. В свою очередь, продавцу необходимо откликнуться на потребность, появившуюся у клиента.

Необходимо показать потенциальному покупателю, что выделяет данного продавца среди остальных. Иными словами, необходимо отличаться от других.

Клиенты должны верить, что продавец способен выполнить обещания и последний, в свою очередь, должен подтвердить это.

Стоит отметить, что если одна из причин не будет подтверждена, то ценностное предложение окажется провальным. Другими словами:

Если убрать отклик, то покупатель не будет заинтересован в предложении.

Если убрать отличие, то покупатели буду торговаться или получат уверенность в том, что смогут купить данный товар в другом месте.

Если не подтверждать обещанное делом, то клиенты не поверят в то, что продавец способен дать, что обещает, не пойдут на риск, и не станут покупать продукт. Таким образом, не поможет тот факт, что покупатели нуждаются в том, что предлагает продавец (отклик) и видят его отличие от других (отличие).

Таким образом, для составления ценностного предложения был использован тот же опрос, представленный в приложении В, который составлен таким образом, чтобы подтвердить основные критерии целевой аудитории и определить ожидания потенциальных потребителей. Так было выявлены основные причины, почему люди не пользуются платными парковками, а именно:

Не имеют информации, где расположены ближайшие платные парковки.

Не владеют информацией о стоимости.

Отсутствует удобный способ поиска информации.

Не доверяют незнакомым парковкам и не хотят платить за это деньги.

На основе выявленных причин, были сформулированы ожидания потребителя:

Удобное представление информации о платных парковках.

Отображение основной информации: о цене, режиме работы и вместимости.

Сокращение времени на поиск парковочного места.

Уменьшение использования ресурсов (бензин и время) на прибытие к пункту назначения.

Возможность выбора наиболее выгодного и качественного варианта.

Таким образом, функции мобильного приложения следующие:

Отображение информации о всех платных парковках на территории Перми.

Предоставление корректных и актуальных данных.

Возможность положить наикратчайший путь до парковочного места.

Возможность ознакомиться с положительными и отрицательными аспектами парковки через отзывы.

Таким образом, исходя из определенной целевой аудитории в п.1.1.5, ценностное предложение будет выглядеть следующим образом: мы предлагаем информацию о всех платных парковках на территории Перми, чтобы наши пользователи, автомобилисты, могли выбрать любое парковочное пространство, быть уверенным в его доступности, близости и качестве и, тем самым, проложив наикратчайший путь, добраться до него с минимальными издержками и потратить больше времени на досуг.

2.1.7 Взаимоотношение с клиентами

Взаимоотношение с клиентами подразумевает установление отношений компании с потребительскими сегментами. Мотивы для определения отношений могут быть следующими: приобретение и удержание клиентов, а также увеличение продаж.

Данный стартап подразумевает несколько типов взаимоотношений с клиентами, а именно: персональная поддержка и совместное создание.

Персональная поддержка подразумевает возможность обращения в службу поддержку, которая ответит на вопрос, даст подсказку или отреагирует на ошибку, заявленную пользователем. Данный способ позволяет поддерживать не только обратную связь с пользователем, но и корректную работу мобильного приложения.

Совместное создание предполагает возможность пользователю оставлять отзывы о той или иной парковке, что создает ценность для других автомобилистов, подыскивающих платное парковочное место.

Таким образом, вышеописанные взаимоотношения с клиентами позволяют повысить ценность приложения и не только удержать уже существующих клиентов, но и приобрести новых.

.1.8 Рыночное исследование

Целью рыночного исследования является выявление количества потенциальных пользователей, которые готовы пользоваться данным мобильным приложением. Необходимо отметить, что существует два основных подхода при расчете рынка, а именно: сверху вниз и снизу вверх.

При подходе «Сверху вниз» анализ начинается с крупной категории рынка и заканчивается более мелким рынком. Подход «Снизу вверх» характеризуется тем, что основой является проблема, которую решает продукт. На основе данной проблемы рассчитывается потенциальное количество пользователей, которые испытывают данную проблему. В рамках данной работы будет рассмотрен расчет рынка потенциальных пользователей «снизу вверх».

Для того чтобы оценить рынок проекта данным способом, было поставлено две задачи: понять, сколько людей заинтересованы в проекте и сколько человек смогут позволить себе платные парковки. Таким образом, был проведен анализ по данным статистики ключевых слов Яндекс, статистика показов словосочетания «платные парковки Пермь» составляет 1660 показов в месяц [31]. Следовательно, предполагается, что данное количество людей имеют машину или ищут информацию для друзей или родственников, имеющих частный автотранспорт. Что касается доходов, то по данным службы государственной статистики, более 43% населения Перми получают заработную плату выше 27 000 рублей (по данным выборочных исследований) [26],

Таким образом:

 потенциальных пользователей

Исходя из данных, полученных путем опроса, можно предположить, что за первый месяц работы возможно будет привлечь не менее 700 человек.

.1.9 Монетизация

Для того, чтобы получать доход с деятельности мобильного приложения «Агрегатор коммерческих парковок», необходимо рассмотреть существующие прямые и косвенные модели монетизации [17].

Прямые.

Подписка. Характеризуется взиманием заранее оговоренной платы с пользователя согласно предопределенному временному графику. Такая модель характеризуется предсказуемостью и регулярностью денежного потока и имеет разновидности, такие как:

Фримиум. Пользователь может пользоваться бесплатным приложением с ограниченной функциональностью или платной без ограничений или бесплатная версия с покупкой дополнительных возможностей.

Тестирование. Бесплатное пользование приложением в период тестового режима и переход на платный режим после его окончания.

Полностью платный доступ. Доступ к сервису только после полной его оплаты.

Микротранзакции. Иными словами, небольшие покупки внутри сервиса. Характеризуется возможностью постепенного расширения ассортимента и облегченными сборами платежей, поскольку небольшие выплаты являются наиболее комфортными для пользователей.

Косвенные.

Рекламная модель. Получение дохода с пользователей не на прямую, а через «внимание» пользователя. Полностью бесплатный характер приложения позволяет привлечь большее количество пользователей.

Генерирование продаж. Доход представляет собой комиссию от продажи или часть цены продаваемого продукта.

В таблице 2.5. приведен выбор модели монетизации.

Таблица 2.5 - Выбор модели монетизации

Модель

«Основная»/ «Запасная»/ «Не подходящая»

Подписка

Не подходящая

Фримиум

Не подходящая

Тестирование

Не подходящая

Полностью платный доступ

Не подходящая

Микротранзакции

«Запасная», по мере увеличения функций приложения.

Реклама

Основная

Генерирование продаж

Не подходящая


Как результат, реализуемый в виде бесплатного мобильного приложения проект «Агрегатор коммерческих парковок» нацелен на получение прибыли за счет использования рекламы. Имеется два способа монетизации путем привлечения платной рекламы, а именно:

Баннерная реклама.

Полноэкранная реклама.

Как уже было сказано, данный сервис будет нацелен только на жителей Перми. Следовательно, в процессе увеличения количества пользователей приложения, будет появляться возможность не только размещать рекламу, но и привлекать партнерские программы.

.1.10 Анализ способов привлечения инвестиций

Существует несколько способов привлечения инвестиций в стартап-проект, а именно:

Краудфандинг. Групповое сотрудничество людей, объединяющих свои деньги или другие ресурсы на добровольной основе, зачастую через интернет, с целью поддержать усилия и начинания других людей. Наиболее популярными платформами являются Kickstarter и Indiegogo [6].

Бизнес-ангелы. Частные инвесторы, обладающие высоким уровнем дохода, которые готовы вкладывать собственные денежные средства в развитие компании.

Венчурные инвестиции. Отдельные лица или целые фонды, направленные на вложение средств в инновационные проекты (стартапы).

Каждый способ привлечения инвестиций имеет свои достоинства. Краудфандинг предоставляет возможность изначально изучить спрос на продукт или услугу через интерес людей, участвующих в инвестировании данного стартапа. Бизнес-ангелы обычно инвестируют стартапы на самой ранней стадии развития и представляют собой хороший способ получить быстрый доступ к капиталу. Что касается венчурных инвестиций, то они являются наиболее популярным способом мобилизации капитала для стартапа и оказывают стартапам поддержку в росте и развитии.

Наиболее предпочтительным вариантом из вышеперечисленных является привлечение бизнес ангелов, поскольку, как уже было сказано, они вкладывают денежные средства на начальном этапе стартапа, в то время как венчурные фонды характеризуются вложением средств на этапе расширения. Привлекать бизнес-ангелов можно как через их личные сайты, так и через открытые ресурсы, такие как: StartUpStep, AskCap.

Более того, возможно привлечь денежные средства в виде грантов или инвестиций следующим образом:

.Фонд «Бортника».

. ФРИИ.

. Сколково.

. ИТ-инкубаторы [17].

Стоит отметить, что в данном случае существует высокая вероятность получения денежных средств без обязательного их возвращения, в то время как получить обычный кредит в банке под только что созданный бизнес является трудным и далеко не всегда результативным вариантом.

2.2 Проектирование мобильного приложения

.2.1 Постановка задачи

Мобильное приложение «Агрегатор коммерческих парковок» предполагает предоставление пользователям информации о платных парковочных местах в городе Перми. Пользователь после регистрации в приложении имеет возможность просмотреть расположение на карте платных парковок. Далее, выбрав конкретную платную парковку, посмотреть основную информацию о ней: режим работы, адрес, общая вместимость, цену за час и сутки. Для того, чтобы добраться до парковки более коротким путем, пользователь использует функцию «маршрут». В данном случае система осуществляет поиск наиболее короткого маршрута до выбранной парковки.

Наряду с просмотром и выбором платной парковки, пользователь имеет возможность просмотреть отзывы о парковке, а также написать свой. В случае возникновения неполадок или неточностей в предоставленной информации, пользователь может написать письмо в службу поддержки. Также, пользователь имеет возможность просматривать рекламу, которая монетизирует приложение, и отключать её.

Функциональные требования:

Для доступа к карте парковок, пользователь заходит в приложение и регистрируется или авторизуется, если осуществлял регистрацию ранее.

Пользователь может выбрать определенную парковку и увидеть основную информацию о ней: режим работы, стоимость, адрес.

Для просмотра отзывов, пользователь нажимает переходит в соответствующее окно через блок информации о конкретной парковке.

Пользователь имеет возможность оставить свой собственный отзыв.

Пользователь может проложить наиболее короткий путь к выбранной парковке.

В случае возникновения технических проблем, пользователь отправляет письмо в службу поддержки и ожидает ответ на указанный им e-mail. С целью визуализации структуры системы и понимания работы программы изнутри, используются UML диаграммы, поскольку они достаточно просты и понятны, а также позволяют охватить множество различных аспектов поведения системы.

.2.2 Построение UML диаграмм

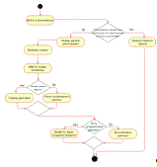
Диаграмма вариантов использования отражает отношение между актерами, ролями, а также прецедентами, последовательностью действий, что позволяет описать систему на концептуальном уровне. Диаграмма вариантов использования представлена на рисунке 2.7.

Рисунок 2.7. Диаграмма вариантов использования

Каждый прецедент описан с помощью документально зафиксированного потока событий. Данное документирование представлено далее в приложении А.

Для того, чтобы отразить разложение деятельности на составные части, осуществлено построение диаграмм деятельности. Таким образом, регистрация пользователя осуществляется только в том случае, если он первый раз использует устройство для входа в данное приложение. Регистрация осуществляет посредством выбора страны и ввода номера телефона. Более того, если данный номер уже был зарегистрирован в системе, то возможно восстановить данные, имя пользователя. Данная диаграмма для регистрации пользователя представлена на рисунке 2.8.

Рисунок 2.8. Диаграмма активности «Регистрация пользователя»

Для того чтобы авторизоваться, зарегистрированному пользователю необходимо ввести логин и пароль, если они не верны, то повторить свои действия. Данная диаграмма активности представлена на рисунке 2.9.

Рисунок 2.9. Диаграмма активности «Авторизация пользователя»

Зарегистрированный пользователь имеет возможность просмотреть расположение всех платных парковок на карте города (рис.2.10.).

Рисунок 2.10. Диаграмма активности «Просмотр всех парковок»

Пользователь имеет возможность определить свою геопозицию, чтобы найти расположение ближайших парковок. Если геопозиция не определяется автоматически, то пользователь вводит ближайший адрес, что представлено на рисунке 2.11.

Рисунок 2.11. Диаграмма активности «Определение текущего местоположения»

Пользователь имеет возможность искать определенную парковку. Вводит название парковки (адрес), если информация введена верно, то выводится основная информация, при неправильном вводе - пользователь повторяет попытку. Данная диаграмма представлена на рисунке 2.12.

Рисунок 2.12. Диаграмма активности «Поиск конкретной парковки»

После просмотра основной информации о конкретной парковке, пользователь имеет возможность просмотреть отзывы о ней, а затем написать свой. Данная диаграмма активности отображена на рисунке 2.13.

Рисунок 2.13. Диаграмма активности «Оставить отзыв»

Также, при просмотре основной информации о конкретной парковке, пользователь может проложить до нее короткий путь. Если геопозиция автомобилиста определена верно, то он запускает функцию определения короткого маршрута, в противном случае, автомобилист вводит адрес своего местонахождения. Данная диаграмма отображена на рисунке 2.14.

Рисунок 2.14. Диаграмма активности «Поиск наикратчайшего пути»

Автомобилист, в случае возникновения технических неисправностей в мобильном приложении или в случае обнаруженных ошибок, имеет возможность написать в службу поддержки при этом указав свой e-mail для получения ответа. Диаграмма активности представлена на рисунке 2.15.

Рисунок 2.15. Запрос в службу поддержки

Пользователь в любое время может просмотреть рекламу либо отказаться от её просмотра. Данная диаграмма представлена на рисунке 2.16.

Рисунок 2.16. Диаграмма активности «Просмотр рекламы»

Далее, созданные диаграммы последовательностей отражают временную последовательность действий и представлены ниже. В диаграмме последовательности для функции «регистрация пользователя» внешний субъект - пользователь принимает решение о регистрации в мобильном приложении. Сообщение с вводом номера отправляется в сервер приложения. Номер сохраняется в БД (база данных) приложения. Пользователь получает код регистрации, вводит его, а БД проверяет правильность введения кода. Затем пользователь вводит логин и пароль в сервер приложения и результат сохраняется в БД, что отображено ниже (рис.2.17.).

Рисунок 2.17. Диаграмма последовательности функции «Регистрация пользователя»

Диаграмма последовательности для функции «Авторизация пользователя» представлена на рисунке 2.18. Пользователь ввод логин и пароль, которые проверяются в сервере БД приложения. Результат проверки отправляется в сервер, откуда результат авторизации отправляется к пользователю.

Рисунок 2.18. Диаграмма последовательности для функции «Авторизация пользователя»

Диаграмма последовательности для функции «Просмотр всех парковок» представлена на рисунке 2.19. Внешний субъект - пользователь принимает решение о просмотре всех платных парковок. Сообщение «Авторизация» отправляется в сервер приложения. Проверка логина и результат проверки осуществляется в сервере БД приложения. Также пользователь делает запрос на показ всех платных парковок в сервер приложения, а в сервере БД приложения осуществляется обработка запроса и выводится результат запроса в сервер. Затем результат отправляется пользователю.

Рисунок 2.19. Диаграмма последовательности функции «Просмотр всех парковок»

Диаграмма последовательности для функции «Поиск конкретной парковки» представлена на рисунке 2.20. Пользователь производит авторизацию и отправляет запрос с адресом парковки в сервер приложения, откуда запрос отправляется в БД. Если парковка с таким адресом существует, то в сервер выводится сообщение с данными о парковке, в противном случае, сообщение об отсутствии парковки с указанными координатами. Затем и сервера, сообщение отправляется пользователю.

Рисунок 2.20. Диаграмма последовательности функции «Поиск конкретной парковки»

Диаграмма последовательности для функции «Оставить отзыв» представлена на рисунке 2.21. После авторизации пользователь пишет отзыв, который отправляется в сервер приложения, проверяется, и публикуется через сервер БД приложения. Затем из сервера БД приложения поступает информация о публикации отчета в сервер приложения. Так, пользователь получает сообщение об успешной публикации отзыва.

Рисунок 2.21. Диаграмма последовательности функции «Оставить отзыв»

Диаграмма последовательностей для функции «Поиск кратчайшего пути» представлена на рисунке 2.22. Пользователь вводит адрес необходимой ему парковки. Из сервера приложения данная информация отправляется в БД, где информация обрабатывается и выводится в сервер приложения, либо сообщение с координатами, либо сообщение с ошибкой. В случае, если парковка была найдена в БД, то сервер приложения отправляет запрос в сервер определения геопозиции и указывается текущая геопозиция пользователя. На уровне сервера приложения определяется кратчайший путь и информация отображается пользователю.

Рисунок 2.22. Диаграмма последовательности функции «Поиск кратчайшего пути»

Диаграмма последовательностей для функции «Запрос в службу технической поддержки» представлена на рисунке 2.23. Пользователь отправляет запрос в сервер приложения, на уровне которого он проверяется и запрос отправляется в сервер БД приложения. Далее сервер БД приложения отправляет отчет об отправке запроса в сервер приложения и пользователь получает сообщение об успешной отправке запроса.

Рисунок 2.23. Диаграмма последовательности функции «Запрос в службу технической поддержки»

Диаграмма последовательностей для функции «Просмотр рекламы» представлена на рисунке 2.24. Пользователь отправляет в сервер приложения запрос о включении или отключении рекламы. В свою очередь, сервер рекламных объявлений отправляет содержимое рекламы в сервер приложения и реклама показывается пользователю.

Рисунок 2.24. Диаграмма последовательности функции «Просмотр рекламы»

Диаграмма последовательностей для функции «Определение текущего местоположения» представлена на рисунке 2.25. Пользователь деле запрос на поиск местоположения, через сервер отправляется запрос в сервер геолокации и результат, в виде текущей геопозиции отправляется на сервер и к пользователю.

Рисунок 2.25. Диаграмма последовательности функции «Определение текущего местоположения»

Далее было осуществлено моделирование классов, которые определяют сущность информационной системы. Диаграмма классов представлена на рисунке 2.26.

Рисунок 2.26. Диаграмма классов

Класс Users содержит информацию о пользователях системы, такую как: логин и пароль.

Класс Zapros содержит информацию о запросах: текст запроса, изображение - которые могут оставлять пользователи в службу технической поддержки.

Класс Otzivi содержит информацию об отзывах: текст запроса, изображение - которые могут оставлять пользователи о любой парковке.

Информация о парковках хранится в классе Parkovki, которые содержит: название парковки, стоимость часа, стоимость суток, количество мест, время начала работы, время окончания работы.

В классе Goroda хранится информация о городе: название города, число парковок. В нашем случае хранится информация об одном городе Пермь.

Для города доступна своя реклама - класс Reklama, который содержит: текст рекламы, изображение, дата публикации.

Диаграмма развертывания, представляющая графическое изображение процессов, устройств и связей между ними, представлена на рисунке 2.27.

Рисунок 2.27. Диаграмма развертывания

Далее было выполнено проектирование базы данных. При проектировании используется нормализация, которая подразумевает преобразование отношений базы к виду, который отвечает нормальным формам. На основе поставленной задачи и описания предметной области, выявлены атрибуты базы данных. Для того, чтобы привести базу к первой нормальной форме (1НФ) необходимо избавиться от неатомарных, неделимых, данных, выбрать первичный ключ, однозначно определяющего запись. База в первой нормальной форме представлена в таблице 2.6., а первичные ключевые поля выделены цветом.

Таблица 2.6 - Первая нормальная форма

Атрибут

Данные № 1

Данные №2

Код города

01

02

Название города

Пермь

Пермь

 Код парковки

101

102

Число парковок

120

120

Название парковки

Автомобильная парковка №101

Автомобильная парковка №102

Адрес

Монастырская, 10

Екатерининская, 109а

Цена за час

15 руб

15 руб

Цена за сутки

90 руб

90 руб

Количество мест

300

250

Врем открытия

8:30

8:30

Время закрытия

19:30

19:30

Код отзыва

110

111

Описание отзыва

Много доступных мест.

Близко к дому, дружелюбный охранник.

Код пользователя

1

2

Логин

Артем

Юрий

Пароль

1111

1202

E-mail

hgf@mai.ru

hkdhfkj@mail.ru

Номер телефона

7912885353

79194513903

Код запроса

1000

1001

Текст запроса

Не правильно отображена информация о парковке.

Не могу проложить маршрут. Функция не работает.

Код рекламы

999

998

Название рекламы

Магазин посуды

Магазин строительных инструментов

Описание рекламы

Реклама столовых приборов.

Реклама новой техники

Дата публикации

11.06.2017

11.06.2017

Тип рекламы

Банерная реклама

Полноэкранная реклама

Длительность

1 день

3 часа

Количество просмотров

399

420

Количество кликов

33

101

Стоимость

3000

4000

Код рекламодателя

10001

10002

ФИО

Сергеев Сергей Сергеевич

Петров Петр Петрович

Название

«Кружки - ложки»

«Строим дом»

Организационная форма

ООО

ИП

Телефон

+79191919198

+793665389

E-mail

kruzhki@yandex.ru

Dom@mail.ru


Отношение находится во второй нормальной форме тогда, когда оно находится в 1НФ и все неключевые атрибуты функционально полно зависят от потенциального ключа. Таким образом, с помощью ключевых полей, можно разбить форму на 2 таблицы, которые определяют информацию о парковке и пользователе. Разбиение полей на таблицы представлено в таблице 2.7.

Таблица 2.7 - Вторая нормальная форма

Информация о парковке

Информация о пользователе

Код парковки *

Код пользователя*

Название парковки

Логин

Цена за час

Пароль

Цена за сутки

e-mail

Количество мест

Номер телефона

Время открытия

Код запроса

Время закрытия

Текст запроса

Код города


Название города


Число парковок


Код отзыва


Текст отзыва


Код рекламы


Название рекламы


Описание рекламы


Дата публикации


Тип рекламы


Длительность


Количество просмотров


Стоимость


Код рекламодателя


ФИО


Название


Организационная форма


Телефон


E-mail



Отношение находится в третьей нормальной форме в случае, если оно находится в 2НФ и отсутствуют транзитивные функциональные зависимости неключевых атрибутов от ключевых [7]. Далее, на рисунке 2.28. представлена приведенная к третьей нормальной форме схема базы данных в MS Access.

Рисунок 2.28. Схема базы данных

Для того, чтобы определить необходимое пространство для данных, произведем расчеты потенциального количества занятого пространства. Согласно проанализированным данным, приложение в первое время его реализации охватит минимум 220 парковок города Перми [2]. Данные для расчета потенциального необходимого пространства представлены в таблице 2.8.

Таблица 2.8 - Данные для расчета пространства на 1 парковку

Поле

Тип данных

Максимальный объем (байты)

Код парковки

Счетчик

4

Название парковки

Короткий текст

256

Цена за час

Денежный

8

Цена за сутки

Денежный

8

Количество мест

Числовой

2

Время открытия

Дата и время

8

Время закрытия

Дата и время

8

Код города

Числовой

2

Название города

Короткий текст

256


Общий максимальный объем на 1 парковку составляет 554 байта. Следовательно, количество байтов на 220 парковок равно 121 880 байтов, что составляет 0,00011 Гигабайтов (ГБ).

Как известно из п.2.1.5. количество потенциальных пользователей в первый месяц составит 700 человек. Посчитаем количество пространства, которое может занять данное количество пользователей в БД, информация для расчета представлены в таблице 2.9.

Таблица 2.9 - Данные для расчета пространства на 1 пользователя

Поле

Тип данных

Максимальный объем (байты)

Код пользователя

Счетчик

4

Логин

Короткий текст

256

Пароль

Короткий текст

256

e-mail

Короткий текст

256

Номер телефона

Числовой

2

Код запроса

Числовой

2

Текст запроса

Короткий текст

256

Код отзыва

Числовой

2

Текст отзыва

Короткий текст

256


Общий максимальный объем на 1 пользователя составляет 1290 байт. Следовательно, количество байтов на 700 пользователей равно 903 000 байтов, что составляет 0,00084 Гигабайтов (ГБ).

Следовательно, потенциальный необходимый объем БД при запуске мобильного приложения составляет 0,00095 ГБ. Стоит отметить, что количество занятого пространства будет увеличиваться по мере увеличения числа пользователей и количества информации о платных парковках.

.2.3 Выбор инструментов для реализации мобильного приложения

Как уже было сказано, для того, чтобы реализовать данный стартап, необходимо разработать мобильное приложение «Агрегатор коммерческих парковок», используя различные программные и аппаратные средства. Стоит отметить, что данное приложение будет разрабатываться под управлением операционной системы (ОС) Android. Данный выбор обосновывается тем, что на январь 2017 года была определена следующая распространенность ОС в России: Phone - 2.54%.- 26.56%. - 68.87% [31].

На сегодняшний день, на рынке мобильных телефонов наиболее популярной ОС является Android, что подтверждает данная статистика. Таким образом, далее были определены минимальные требования к ПО и, как результат, перечислены программные средства, необходимые для разработки мобильного приложения «Агрегатор коммерческих парковок».

Были определены следующие требования к мобильному приложению:

Поддержка мобильной платформы Android (версия 3.0. и выше)

Быстрая скорость работы пользовательского интерфейса.

Для того, чтобы написать Android-приложение, будет использован такой язык программирования, как Java.

Мобильное приложение базируется на клиент-серверной архитектуре, поскольку планируется большое количество пользователей, существует необходимость в централизованном управлении, безопасности и необходимость в специализированном сервере. Так, были выделены требования к программному обеспечению (ПО) и экспертным образом выбраны соответствующие программные ресурсы.

Требования к ПО клиентского приложения и сервера приложений:

Android Studio. Среда разработки мобильного приложения - экранных форм, логики, запросов и так далее.

GIMP. Графический редактор. Имеет широкий набор функций: полный набор инструментов рисования и преобразования, работа со слоями, поддержка широкого количества форматов файлов, большой набор фильтров, наличие дополнительных плагинов. Поскольку нет необходимости разрабатывать трудоемкий дизайн для данного приложения, то функций такого графического редактора будет достаточно.

Выбор ПО для сервера базы данных (БД):

База данных для серверной части выбирается исходя из следующих требований:

Возможность поддерживания большого набора типов данных.

Безопасность и целостность данных.

Возможность масштабирования.

Реализациях для UNIX-подобных платформ.

Сравнение свободно распространяемых СУБД представлено в Приложении Д. Таким образом, была выбрана PostgreSQL. Несмотря на то, что данная БД имеет некоторые недостатки, такие как: плохая многопоточность, инициация вех процессов снаружи базы и сложность в использовании, она является наиболее продвинутой СУБД и обладает механизмом высокой мощности для контроля целостности данных.

Redis. Сетевое журналируемое хранилище, выбран исходя из следующих возможностей:

. Возможность сохранять сессии и профили пользователей.

. Возможность хранить промежуточные результаты вычислений при обработке больших объемов данных.

. Возможность хранения больших объемов данных.

Требования к веб-серверу следующие:

Высокий уровень безопасности.

Надежность и удобство.

Поддерживаемая ОС - Linux.

Таким образом, был выбран такой веб-сервер, как Apache.

Для разработки приложения также будут использованы некоторые стандартные библиотеки: для поиска данных о парковках и основной информации - JSON или xml parser, для определения локации пользователя стандартная библиотека LocationManager.

Выбор хостинга основывается на следующих требованиях:

Круглосуточная и быстрая техническая поддержка.

Автоматическое создание резервных копий базы данных.

Быстродействие, следовательно, близкое территориальное расположение.

Поддержка выбранной СУБД.

Количество пространство для данных - 1 ГБ.

На сервере будет храниться 1 БД и осуществляться все транзакции по работе с ней.

На основе рейтинга хостинг-провайдеров, выделены самые популярные хостеры, предоставляющие виртуальный хостинг в России, а именно: Mchost, Аdminvps, Евробайт, HostMan и HandyHost. Данное сравнение представлено в приложении Д. Стоит отметить, что не все из них поддерживают PostgreSQL. Более того, были проанализированные различные рейтинги хостингов на таких сайтах, как: hosting101.ru, siterost.ru, zapili.net и так далее и выбран хостинг на adminvps.ru. Выбор обосновывается тем, что данный представитель входит в 10 лучших хостингов сразу на нескольких сайтах одновременно и наблюдается много положительных отзывов о нем, поддерживает PostgreSQL и имеет сравнительно невысокую цену за услуги.

Данный представитель предлагает услуги виртуального хостинга в Москве. Более того, имеется круглосуточная техническая поддержка, бесплатное администрирование, бесплатное еженедельное копирование и с учетом вышеописанных требований, предлагает тариф «Promo» 99 руб./мес. и дополнительно выделенный ip - 99 руб./мес. По мере развития проекта и увеличения количества пользователей возможен быстрый переход на другой тариф, но данного пространства для данных в размере 1 ГБ хватит минимум на 4000 пользователей и 1000 парковок, что возможно предположить, благодаря подсчету потенциального необходимого объема БД в п.2.2.2.

.2.4 Оценка трудоемкости разработки программного обеспечения с помощью методики CETIN

Для того, чтобы вычислить трудоемкость разработки мобильного приложения, применяется методика СETIN, поскольку она позволяет оценить стоимость разработки на ранних стадиях проектирования. Согласно методологии разработки программного обеспечения RUP (Rational Unified Process), основные процессы разработки следующие:

Бизнес моделирование.

Управление требованиями.

Проектирование.

Реализация.

Тестирование.

Развертывание [15].

Базовая трудоемкость процесса (Sj) рассчитывается по следующей формуле:


где Sj -трудоемкость процесса разработки с номером j в [человеко-месяц].номер процесса разработки.(C) - нормативные коэффициенты трудоемкости реализации одного варианта использования в процессе разработки. Значение выбирается из таблицы в приложении Б. (E)- нормативный коэффициент трудоемкости реализации одного типа объектов в процессе разработки. Значение выбирается из таблицы в приложении Б.(T) - нормативный коэффициент трудоемкости реализации одного свойства типа объекта в процессе разработки. Значение выбирается из таблицы в приложении Б.(I)- нормативный коэффициент трудоемкости реализации одного взаимодействия между типами объектов в процессе разработки. Значение выбирается из таблицы в приложении Б.(N) - нормативный коэффициент трудоемкости реализации одного типа узла в процессе разработки с номером. Значение выбирается из таблицы в приложении Б.

- количество человеко-часов в одном человеко-месяце.

Оценка функционального размера информационной системы зависит от набора из 5 элементов, каждый элемент которого представляет собой определенную функциональную единицу измерения, а именно:

Количество вариантов использования (C - case).

Количество типов объектов (E- entity).

Количество свойств типов объектов (T - tool).

Количество взаимодействий между типами объектов (I - interaction).

Количество типов узлов (N - node) [17].

Таким образом, необходимо применить модель информационной системы, реализованной на языке моделирования UML.

Таким образом, на основание построенных диаграмм, которые представлены в п.2.2.2., функциональный размер информационной системы следующий:- 9.- 6.- 28.- 21.- 5.

Следовательно, оцениваем трудоемкость каждого этапа разработки:

32,12 + 6*28,33 + 21*14,15) = 2,5

 + 6*28,04 + 21*20,32) = 3,7

 + 6*61,75 + 28*31,35+21* 37,52 + 5*24,02) = 8,6

31,57 + 6*81,51 + 28*50,72 + 21*36,11) = 9,8

88,96) = 2,66

) = 0,66

Методика CETIN не включает в себя технические требования к системе и требования качества пользователя. Методика отражает влияние данных требований через поправочные коэффициенты, представленные в приложении Б. Таким образом, будут использованы средние значения.

 1 = 2,66

 1 = 0,66

Далее приведены сроки для каждого этапа разработки мобильного приложения, которые представлены в таблице 2.10. Стоимость рассчитывается на основе данных о зарплате, прописанных в п. 3.4.

Таблица 2.10 - Сроки разработки мобильного приложения по методике CETIN

Название этапа

Длительность (дней)

Количество участников

Стоимость (руб.)

1

Бизнес моделирование

13

6 человек. (Проектировщик, разработчик, аналитик, специалист по БД, руководитель стартапа, дизайнер)

73 667

2

Управление требованиями

19

6 человек. (Проектировщик, разработчик, аналитик, специалист по БД, руководитель стартапа, дизайнер)

107 667

3

Проектирование

44

6 человек. (Проектировщик, разработчик, аналитик, специалист по БД, руководитель стартапа, дизайнер)

249 333

4

Реализация

50

6 человек. (Проектировщик, разработчик, аналитик, специалист по БД, руководитель стартапа, дизайнер)

283 333

5

Тестирование

14

6 человека. (Проектировщик, разработчик, аналитик, специалист по БД, руководитель стартапа, дизайнер)

79 333

6

Развертывание

4

6 человек. (Проектировщик, разработчик, аналитик, специалист по БД, руководитель стартапа, дизайнер)

22 667


Следовательно, общий срок создания мобильного приложения составляет 144 дня (4 месяца и 24 дня), что приблизительно составляет 5 месяцев, а общая стоимость разработки - 816 000 рублей.

Глава 3. Бизнес-план стартапа «Агрегатор коммерческих парковок»

.1 Технологический план

Необходимые программные ресурсы были определены в п.2.2.3 и представлены в таблице 3.1.

Таблица 3.1 - Программные ресурсы

Ресурс

Назначение

Linux

Операционная система

Android Studio

Среда разработки

GIMP

Графический редактор

Apache

Веб-сервер

Redis

Сетевое журналируемое хранилище

PostgreSQL

СУБД


Данные ресурсы реализуются бесплатно и находятся в свободном доступе. Также, стоит отметить, что участники стартапа привлекаются на удаленную работу со своими ноутбуками. Следовательно, нет необходимости в покупке компьютеров.

.2 Маркетинговый план

Как было описано в п. 2.1.5., был выбран такой способ рекламы мобильного приложения, как таргетинговая реклама в социальных сетях.

Существует два способа платы за рекламу:

За переходы по ссылкам.

За количество показов.

Средняя стоимость клика в таргетинговой рекламе составляет 10-25 рублей [45]. Рекомендуемая стоимость 1000 показов равна 84 рубля [45]. По опыту продвижения мобильных приложений через «Вконтакте», среднее значение CTR (показатель кликабельности) равно 0,7% [40]. Следовательно, затраты, связанные с рекламой, представлены в таблице 3.2.

Таблица 3.2 - Затраты на рекламу


1 месяц

2 месяц

3 месяц

Необходимое количество человек (переходы)

700

500

500

CTR (Click Through Rate)

0,7%

0,7%

0,7%

Показы

100 000

71 428

71 428

Стоимость по переходам (руб.)

7000

5 000

5 000

Стоимость по просмотрам (руб.)

8400

6000

6000


В нашем случае будет использован первый вариант, поскольку он позволяет не тратить бюджет на нецелевую аудиторию и является наиболее выгодным, исходя из данных таблицы 3.2. Однако, стоимость за показ и перевод рассчитывается в каждом случае индивидуально, а дальнейшая стратегия продвижения будет основываться на эффективности данной рекламы, что будет составлять часть работы SEO-специалиста.

.3 План производства

В п. 2.1.5. была определена целевая аудитория и потенциальное количество пользователей в первый месяц в размере не менее 700 человек, а в п.2.1.9. был выбран способ монетизации мобильного приложения- использование баннерной и полноэкранной рекламы.

Следовательно, предположительные доходы с рекламы:

. Баннерная реклама.

Такой вид рекламы основан на том, что рекламируемая информация отображается на определенном пространстве в интерфейсе приложения и, как результат, доход рассчитывается на основании просмотров или переходов. Согласно компании AdWired Mobile, средняя стоимость одного показа - 0,75 рублей. [11].

.Полноэкранная реклама.

Данный вид рекламы предполагает отображение рекламного баннера на весь экран мобильного приложения. Средняя стоимость просмотра составляет 0,95 рублей, согласно платформе Okeo [11].

Далее, рассчитывается потенциальный доход по трем вариантам: пессимистичный, реалистичный (усредненный) и оптимистичный, что представлено в таблице 3.3. Стоит отметить, что реалистичный вариант предусматривает использование приложения 3 раза в неделю, что соответствует дням повышенной загруженности бесплатных парковок в местах большого скопления людей, а именно: пятница, суббота, воскресение.

Таблица 3.3 - Расчет дохода с мобильного приложения


Пессимистичный

Реалистичный

Оптимистичный

Количество пользователей

350

500

600

Частота использования приложения

2 раза в неделю

3 раза в неделю

4 раз в неделю

Продолжительность использования приложения (мин/день)

20

30

60

Количество баннеров

2

3

3

Количество полноэкранной рекламы

1

1

2

Доход (руб/мес)

6860

19 200

39 840


Как результат, при реалистичном варианте планируется получить доход в размере 19 200 рублей в первый месяц работы мобильного приложения. Доход в последующие месяцы рассчитывается с прогнозом на то, что количество уникальных посетителей каждый месяц увеличивается минимум на 500 пользователей, 300 из которых активно пользуются мобильным приложением при реалистичном варианте, 400 при оптимистичном и 250 при пессимистичном.

.4 Организационный план

В п.2.1.4. были определены участники стартапа на разных этапах его разработки. Заработная плата вычисляется как среднее по Перми, с помощью Интернет- ресурса «Яндекс. Работа» [3]. Таким образом, средняя заработная плата участников представлена в таблице 3.4.

Таблица 3.4 - Средняя заработная плата сотрудников

Участник

Количество

Заработная плата (руб./мес.)

Проектировщик

1

30 000

Разработчик под Android

1

35 000

Специалист по БД

1

25 000

Менеджер проекта

1

30 000

Аналитик-тестировщик

1

25 000

Дизайнер

1

25 000

SEO-специалист

1

25 000

Администратор проекта

1

20 000


Следовательно, сумма, необходимая для выплаты заработной платы участником проекта на каждом этапе, представлена в таблице 3.5.

Таблица 3.5 - Затраты на сотрудников на каждом этапе деятельности

Участник

Заработная плата (руб./мес.)

Затраты на сотрудников на начальном этапе

Проектировщик

30 000

Разработчик под Android

35 000

Специалист по БД

25 000

Менеджер проекта

30 000

Аналитик-тестировщик

25 000

Дизайнер

25 000

Итого

170 000

Затраты на этапе сопровождения проекта

Проектировщик

30 000

Разработчик под Android

35 000

Специалист по БД

25 000

Менеджер проекта

30 000

Аналитик-тестировщик

25 000

Администратор проекта

20 000

Итого

160 000

Затраты на этапе полного сопровождения

Разработчик под Android

35 000

Менеджер проекта

30 000

Администратор проекта

20 000

SEO-специалист

25 000

Итого

110 000


Финансовый раздел предполагает описание финансового обеспечения деятельности предприятия, а также расчет экономических показателей, с целью определения экономический выгодности ИТ-проекта.

Исходя из вышеописанных расчетов, для запуска проекта необходимо привлечь денежные средства, представленные в таблице 3.6.

Таблица 3.6 - Инвестиции на начальном этапе развития проекта

Статья расходов

Стоимость (руб.)

Разработка мобильного приложения

816 000

Первоначальные затраты на рекламу

7000



Не нашли материал для своей работы?
Поможем написать уникальную работу
Без плагиата!
Без нейросетей!