Разработка фильтра верхних частот

  • Вид работы:
    Курсовая работа (т)
  • Предмет:
    Информатика, ВТ, телекоммуникации
  • Язык:
    Русский
    ,
    Формат файла:
    MS Word
    688,5 Кб
  • Опубликовано:
    2017-10-13
Вы можете узнать стоимость помощи в написании студенческой работы.
Помощь в написании работы, которую точно примут!

Разработка фильтра верхних частот

Министерство образования и науки Российской Федерации

ФЕДЕРАЛЬНОЕ ГОСУДАРСТВЕННОЕ БЮДЖЕТНОЕ ОБРАЗОВАТЕЛЬНОЕ

УЧРЕЖДЕНИЕ ВЫСШЕГО ПРОФЕССИОНАЛЬНОГО ОБРАЗОВАНИЯ

«ВЯТСКИЙ ГОСУДАРСТВЕННЫЙ УНИВЕРСИТЕТ»

Факультет прикладной математики и телекоммуникаций

Кафедра радиоэлектронных средств

РАЗРАБОТКА ФИЛЬТРА ВЕРХНИХ ЧАСТОТ

ПОЯСНИТЕЛЬНАЯ ЗАПИСКА

к курсовому проекту по дисциплине

«Схемотехника телекоммуникационных устройств»











Киров - 2017 г.

ФГБОУ ВПО ВЯТСКИЙ ГОСУДАРСТВЕННЫЙ УНИВЕРСИТЕТ

Факультет прикладной математики и телекоммуникаций

Кафедра радиоэлектронных средств

Утверждаю

Зав. кафедрой РЭС

__________ Петров Е.П.

«__»___________2017 г.

Задание №14

ПО КУРСОВОМУ ПРОЕКТИРОВАНИЮ СТУДЕНТА___________

1. ТЕМА КУРСОВОГО ПРОЕКТА Разработка фильтра верхних частот

2. СРОК СДАЧИ КУРСОВОЙ РАБОТЫ  ________________

3. ИСХОДНЫЕ ДАННЫЕ К КУРСОВОМУ ПРОЕКТУ

fср,Гц

Крутизна  АЧХ

Uвх, мВ

Rг, Ом

RН, Ом

Uвых, В

Kг, %

dKU/K, %

C/Ш, дБ

∆Т,0С

50 к

36 дБ/окт

2,6

100 к

700

0,13

<1

<5%

-

-40÷+60


. СОДЕРЖАНИЕ РАСЧЕТНО-ПОЯСНИТЕЛЬНОЙ ЗАПИСКИ

Реферат. Обзор и анализ научно-технической информации. Анализ технического задания и синтез структурной схемы устройства. Разработка электрической принципиальной схемы устройства. Расчет и выбор элементов устройства. Заключение. Библиографический список.

. ПЕРЕЧЕНЬ ГРАФИЧЕСКОГО МАТЕРИАЛА

Структурная схема устройства. Схема электрическая принципиальная. Перечень элементов схемы. Амплитудно-частотная характеристика. Спектральный анализ. Характеристики электронных приборов.

. ОФОРМЛЕНИЕ ПОЯСНИТЕЛЬНОЙ ЗАПИСКИ И ЧЕРТЕЖЕЙ ведется согласно ЕСКД и ГОСТов.

Руководитель работы _______________ /Медведева Е.В./ ______2017 г.

Задание принял ____________________ /____________/ ______2017 г.

ОГЛАВЛЕНИЕ

схема фильтр частота электрорадиоэлемент

Введение

. Обзор и анализ научно-технической информации

. Анализ технического задания и синтез структурной схемы устройства

. Выбор элементной базы. Разработка принципиальной схемы устройства

. Электрические расчеты и выбор электрорадиоэлементов схемы

. Выбор элементов устройства

Заключение

Библиографический список

ВВЕДЕНИЕ


В приложении приведена схема модели, а в графической части - принципиальная схема и перечень элементов разработанного ФВЧ.

Объект разработки - фильтр верхних частот.

Цель работы - разработка и расчет принципиальной схемы фильтра верхних частот. Исследование полученной схемы с использованием пакета программ Microcap.

Расчет фильтра выполнен с использованием графоаналитического метода.

В результате проделанной работы были разработаны структурная и электрическая принципиальная схемы фильтра верхних частот, обеспечивающего заданные параметры. Выбрана элементная база фильтра. Приведен расчет элементов схемы, уточнены частотные искажения фильтра, для чего было проведено моделирование в пакете прикладных программ.

Результаты работы могут быть использованы разработчиками телекоммуникационных устройств.

1. ОБЗОР И АНАЛИЗ НАУЧНО-ТЕХНИЧЕСКОЙ ИНФОРМАЦИИ


Электрические фильтры - четырехполюсники, обладающие избирательными свойствами; они пропускают токи в определенной полосе частот с наибольшим затуханием (полоса пропускания, или прозрачности), а токи с частотами, лежащими вне этой полосы, - с большим затуханием (полоса затухания или задерживания).

В современной радиотехнике под фильтрацией сигналов на фоне помех понимают любое выделение параметров случайных процессов, отражающих полезную информацию (сообщение). Вместе с тем сохраняется и традиционное, более узкое представление о фильтрации, связанное с частотной селекцией сигналов.

Под электрическим фильтром в традиционном смысле понимается цепь, обладающая избирательностью реакции на внешнее воздействие. Характеристики фильтра могут задаваться во временной или частотной областях, в последнем случае требования к фильтру обычно подразумевают определенную избирательность в заданном диапазоне частот.

Электрические фильтры можно классифицировать по различным признакам.

В зависимости от диапазона частот, пропускаемых фильтром, различают фильтры:

нижних частот, полоса пропускания которых лежит в диапазоне от f=0 до некоторой частоты среза f0;

верхних частот, полоса пропускания которых находится в диапазоне от f= fср  до f=∞;

полосовые, полоса пропускания которых лежит в диапазоне от f= fср1 до f= fср2; 

заграждающие, полоса пропускания которых находится в диапазоне от  f=0 до f= fср1, и от f= fср2 до f=∞, т.е. эти фильтры не пропускают сигналы, частоты которых лежат в диапазоне от f= fср1 до f= fср2;

Фильтры верхних частот используются во многих областях электроники.

Подобный фильтры используются для выделения высоких частот из сигнала и часто используется в обработке аудиосигналов. Ещё одно важное применение фильтра верхних частот - устранение лишь постоянной составляющей сигнала, для чего частоту среза выбирают достаточно низкой.

Фильтры верхних частот используются в простых бестрансформаторных конденсаторных преобразователях напряжения для понижения напряжения переменного тока.

Фильтры верхних частот используются в обработке изображений для того, чтобы осуществлять преобразования в частотной области (например, для выделения границ).

При проектировании электронных устройств, в т.ч. и для аналоговых (АЭУ) и для проверки результатов проектирования используется множество компьютерных программ и программных пакетов для схемотехнического моделирования.

Соответственно и методик расчета схем также достаточно много.

Вот некоторый из таких программных пакетов: OrCad, Electronics WorkBench (EWB), MultiSim, MicroCap. Эти программные пакеты могут быть использованы для широкого класса электронных схем, как аналоговых, так и цифровых. В них могут быть включены библиотеки большинства стандартных элементов схем, выпускаемых промышленностью.

Также существует множество более узко специализированных программ, используемых только в конкретных ситуациях и для конкретных устройств. Например, только для расчёта трансформаторов, или разветвлённых резисторных цепей, или усилительных каскадов.

Так же для проектирования и моделирования электронных устройств возможно использовать математические программные пакеты, такие как MathCad и MatLab (с модулем SimuLink у последнего).

При синтезе необходимой передаточной характеристики фильтра встаёт вопрос выбора оптимальной аппроксимирующей. Соответственно, различают три основных типа аппроксимации: Чебышева, Бесселя и Баттерворта.

При синтезе передаточной характеристик фильтра важен наклон характеристики, который необходимо обеспечить в области задерживания колебаний. Наклон характеристик определяет порядок фильтра. Порядок фильтра - это количество полюсов его характеристики. Каждый полюс обеспечивает наклон в 6 дБ на октаву.

Современные фильтры, выполняются на активных элементах. Что позволяет совмещать частотную фильтрацию с усилением. Часто в качестве активного элемента используется операционный усилитель, совмещающий в себе возможность создания компактных схем и использования в высококачественной аппаратуре.

Вариантов схем на ОУ - великое множество. Рассмотрим некоторые из них и приведём их достоинства и недостатки. Схемы фильтров порядка выше двух содержат большое количество пассивных элементов, сложны в настройке, поэтому на практике они используются редко. И они не включены в этот обзор.

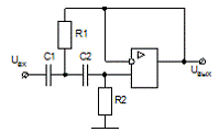
На рис. 1а приведена инвертирующая схема ФВЧ первого порядка. На рис. 1б приведена схема на базе повторителя напряжения. В обеих схемах фильтрацию входного сигнала осуществляет входная RC-цепочка.

Рис. 1. Схемы ФВЧ первого порядка.

На рис. 2 приведена схема ФВЧ второго порядка с использованием Т-образных мостов. Такая схема характеризуется низкой чувствительностью к разбросу номиналов составляющих элементов. Недостатком схемы является большое количество пассивных элементов, что снижает надёжность и компактность устройства.

Рис. 2. Схема ФВЧ второго порядка с использованием Т-образных мостов.

На рис. 3 приведена схема ФВЧ второго порядка с многоконтурной обратной связью (МОС). Другое название этой схемы - схема Рауха. Плюсами этой схемы являются хорошая стабильность характеристик и низкое выходное полное сопротивление схемы. Таким образом, будет удобно соединять каскады между собой.

Рис. 3. Схема ФВЧ второго порядка с многоконтурной обратной связью.

Недостаток схем с МОС - сравнительно большое число элементов в цепях обратной связи, и невозможность достичь высокого значения добротности Q без значительного разброса значений.

На рис. 4 приведена схема ФВЧ второго порядка, построенная на основе неинвертирующего включения ОУ. Данная схема позволяет регулировать коэффициент затухания независимо от регулировки полосы пропускания, что удобно при построении многозвенных фильтров высоких порядков.

Рис. 4. Схема ФВЧ второго порядка на основе неинвертирующего включения ОУ.

На рис. 5 приведена схема Сайлен-Ки для ФВЧ второго порядка. Данная схема имеет относительно небольшой диапазон номиналов элементов, но в то же время имеет ограничения по возможным значениям добротности и коэффициента усиления и обладает высокой чувствительностью к отклонениям значений элементов.

Рис. 5. Схема Сайлен-Ки.

2. АНАЛИЗ ТЕХНИЧЕСКОГО ЗАДАНИЯ И СИНТЕЗ СТРУКТУРНОЙ СХЕМЫ УСТРОЙСТВА


Определим тип проектируемого фильтра.

Так как каждый полюс переходной характеристики фильтра вносит в переходный участок его амплитудно-частотной характеристики наклон в 6 Дб/окт, то для обеспечения заданной крутизны ската АЧХ в 36 Дб/окт необходимо разработать фильтр шестого порядка.

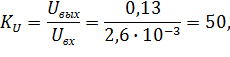
Определим коэффициент передачи фильтра:


Т.к. коэффициент усиления фильтра больше 1, то фильтр необходимо построить с использование усилительных элементов. То есть проектируемый фильтр будет активным - применим активный фильтр на операционном усилителе (ОУ).

Типовая АЧХ фильтра верхних частот приведена на рис. 6.

Рис. 6. Диаграмма Боде фильтра верхних частот.

3. ВЫБОР ЭЛЕМЕНТНОЙ БАЗЫ. РАЗРАБОТКА ПРИНЦИПИАЛЬНОЙ СХЕМЫ УСТРОЙСТВА


Если разрабатывать однокаскадный фильтр такого высокого порядка, то его характеристики будут сильно зависеть от точности подбора номиналов элементов, входящих в схему фильтра. Более эффективно будет разрабатывать многокаскадные фильтры. В этом случае небольшое отклонение от номиналов для резисторов и конденсаторов будет приводить к меньшему влиянию на окончательную характеристику фильтра.

Оптимально строить на одном каскаде фильтр порядка не более 2. Тогда для построения ФВЧ шестого порядка необходимо использовать трех каскадную схему, где каждый каскад представляет собой ФВЧ второго порядка. В качестве элементов обратной связи будем использовать резисторы и конденсаторы, то есть наш фильтр будет RC-фильтром.

В качестве усилительного элемента выбираем операционный усилитель (ОУ) в интегральном исполнении. Это позволит миниатюризировать устройство.

Активные RC-фильтры на ОУ обеспечивают высокую стабильность работы, легко реализуют требования по усилению, обеспечивают высокую добротность.

Существует три основных методики выбора этих коэффициентов. Соответственно, различают три основных типа передаточных характеристик: Чебышева, Бесселя и Баттерворта.

Характерным для фильтра Баттерворта является минимально равномерная амплитудно-частотная характеристика (АЧХ) в полосе пропускания, а затем быстрый спад. Переходная характеристика с очень малыми выбросами. Фильтр Баттерворта удобен тем, что при увеличении порядка фильтра его АЧХ приближается к АЧХ идеального фильтра, то есть уменьшаются искажения в полосе пропускания и увеличивается крутизна скатов АЧХ вне полосы пропускания.

Фильтр Чебышева имеет неравномерную АЧХ в полосе пропускания, которая может быть выбрана в зависимости от поставленной задачи от 0.1 Дб до 3 Дб. АЧХ Чебышева имеет более крутую АЧХ по сравнению с АЧХ Баттерворта.

Фильтр с АЧХ Бесселя имеет максимально линейную фазовую характеристику, объясняемую пропорциональностью величины фазового сдвига частоте входного сигнала. Это свойство проявляется в отсутствии выбросов на фронтах импульсного сигнала. Переходная характеристика апериодическая, то есть без выбросов. АЧХ Бесселя более пологая по сравнению с АЧХ Чебышева и Баттерворта, что означает слабое подавление за пределами полосы пропускания (ниже частоты среза).

На основании проведённого сравнения далее для проектирования будем рассматривать АЧХ Баттерворта.

Структурная схема разрабатываемого ФВЧ приведена ниже.

Рис. 7. Структурная схема ФВЧ.

4. ЭЛЕКТРИЧЕСКИЕ РАСЧЕТЫ И ВЫБОР ЭЛЕКТРОРАДИОЭЛЕМЕНТОВ СХЕМЫ


Как было показано выше в п.1, в настоящее время для расчета АЭУ широко используются программные пакеты для схемотехнического моделирования, которые в интерактивном режиме позволяют моделировать электрическую схему для оптимизации заданных параметров разрабатываемой схемы. поэтому расчет фильтра произведем в пакете MicroCap.

Данный пакет автоматически синтезирует требуемый фильтр по ранее определенным параметрам.

Зададим расчетные параметры (меню «Фильтры»).



Ниже, на рис. 8 приведена схема ФВЧ в пакете MicroCap, кроме того, принципиальная схема фильтра и перечень элементов приведены в графической части проекта.

Рис. 8. Схема ФВЧ в пакете MicroCap.

Проведем частотный анализ (кнопка «Bode» меню «Фильтры»).

Полученные ЛАЧХ и ЛФЧХ приведены на рис. 9.

Рис. 9. Диаграмма Боде расчетного фильтра верхних частот.

Для проведения спектрального анализа проведем спектральный анализ схемы фильтра (пункт общего меню «Анализ/анализ искажений).

Рис. 10. Спектральный анализ фильтра.



Абсолютное значение амплитуд гармоник незначительна, только первая гармоника имеет минимальный уровень, т.е. значение коэффициента гармоник удовлетворяет техническому заданию.

Для определения погрешности отработки коэффициента усиления построим переходный процесс при единичном воздействии на вход фильтра (рис. 11).

Кнопка «Step» меню «Фильтры».

Рис. 11. Переходный процесс.

Определим погрешность отработки коэффициента усиления в относительных единицах:


В результате моделирования определено, что погрешность отработки коэффициента усиления практически отсутствует.

Таким образом требование по погрешности отработки коэффициента усиления выполняется.

Проведем стандартный расчет ФВЧ [34, 35] и сравним результаты с моделированием устройства.

Спроектированный ФВЧ представляет собой трехкаскадное устройства с тремя фильтрами 2-го порядка Саллена-Ки.

Произведем расчет по каждому каскаду отдельно.

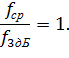
Определим величину частоты среза на уровне 3 дБ.

Для фильтров Баттерворта выполняется условие:


Коэффициент затухание - α = 1,414.

Для всех конденсаторов примем расчетное значение 4 пФ=4·10-12 Ф.

Исходные значения номиналов резисторов также будем брать расчетные.

Расчет первого каскада:

Коэффициент усиления равен:


Соотношение номиналов R1 и R2, конденсатора и частоты среза определяется по формуле:


Соотношение номиналов R3 и R4:


Принимаем значения:

Тогда:

Расчет второго каскада:

Принимаем значения:

Тогда:

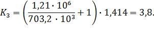
Расчет третьего каскада:

Принимаем значения:

Тогда:

Общий к-т усиления равен:

Для оценки совпадения результатов моделирования и результатов расчета занесем данные в табл. 1.

Таблица 1. Сравнение результатов моделирования и расчета.

Величины

Отклонение значений

Наименование

Значение по результатам моделирования

Значение по результатам расчета

Абсолютное

Относительное, %

R2

732 кОм

727,9 кОм

2,1

0,29

R3

732 кОм

761,8 кОм

-41,8

-5,81

578 кОм

575,7 кОм

4,3

0,74

R7

681 кОм

709,1 кОм

-28,7

-4,1

R10

511 кОм

527,7 кОм

-17,7

-3,47

R11

665 кОм

703,2 кОм

-43,2

-6,55

К

50

54,8

-4,8

-9,60


Совпадение результатов достаточно точны, что свидетельствует о корректности расчетов и моделирования.

 

. ВЫБОР ЭЛЕМЕНТОВ УСТРОЙСТВА


В качестве активных элементов фильтра выбираем операционные усилители общего применения типа LF247, обеспечивающий заданную величину выходного напряжения в диапазоне рабочих температур -40 до +105°С.

Особенностью выбранного ОУ является высокое входное сопротивление (так как на входе операционного усилителя используются полевые транзисторы), что является необходимым условием для реализации многокаскадного фильтра.

В одной микросхеме LF247 собраны 4 операционных усилителя. То есть для трехкаскадной схемы достаточно одной микросхемы.

Отечественным аналогом LF247 является КР544УД14.

Ниже приведены параметры ОУ LF247:

·        максимальное выходное положительное напряжение 12.9 В;

·        максимальное выходное отрицательное напряжение -12.9 В;

·        тип входных транзисторов - полевые;

·        напряжение питания от ±5 В до ±18 В;

·        потребляемый ток 1.4 мА;

·        максимальное напряжение смещение нуля 10 мВ;

·        максимальная рассеиваемая мощность 680 мВт;

·        выходной ток не более 40 мА;

·        входное сопротивление 1012 Ом;

·        температурный дрейф входного напряжения 10 мкВ/°С;

·        частота единичного усиления 4 МГц;

·        максимальная скорость нарастания выходного напряжения 16×106 В/с;

·        спектральная плотность напряжения шума, приведённая ко входу 15нВ/Гц0.5;

·        диапазоне рабочих температур -40 до +105°С;

·        корпус DIP14/SO14;

·        защита от короткого замыкания на выходе.

В качестве конденсаторов применяем конденсаторы типа К10-7В, а в качестве резисторов - С2-33Н. Т.к. прецизиозность резисторов сказывается на характеристике фильтра, то номиналы резисторов выбираем по ряду Е96 - 1%.

ЗАКЛЮЧЕНИЕ

В результате проделанной работы изучены и освоены методы проектирования фильтров верхних частот; разработан фильтр 6-ого порядка с заданными характеристиками.

Был произведен подробный анализ разнообразных схем фильтров с указанием достоинств и недостатков конкретных схем, на основании чего была выбрана наиболее оптимальная схема фильтра.

Был произведен расчет всех необходимых характеристик фильтра, необходимых для моделирования.

Для электрического расчета был применен современный метод компьютерного моделирования.

Разработанный фильтр является активным, с использованием операционных усилителей. Для получения ФВЧ с заданной крутизной АЧХ необходимо было спроектировать фильтр шестого порядка. Для получения ФВЧ такого порядка использовалась трехкаскадная схема, каждый каскад которой представлял ФВЧ второго порядка.

Использование микросхемы LF247 с четырьмя встроенными ОУ позволило ограничиться только одной микросхемой в схеме.

Для каждого каскада фильтра использовалась схема с многоконтурной обратной связью.

В качестве передаточной характеристики разработанного фильтра использована характеристика фильтра Баттерворта, как самая подходящая под заданные характеристики фильтра.

Как видно на приведённых рисунках, результаты расчёта практически полностью совпадают с ожидаемым результатом.

Таким образом, данный курсовой проект полностью отвечает заданию на проектирование.

БИБЛИОГРАФИЧЕСКИЙ СПИСОК

1. Бобров, И. И. Расчет дискретных и микроэлектронных усилителей: учеб. пособие / И. И. Бобров, Пермск. гос. техн. ун-т. - Пермь, 1998. 

. Теряев, Б.Г. Проектирование и расчет усилителей: учеб. пособие / Б.Г. Теряев, М.И. Попова. - М., 1993. 

. Бочаров, Л.Н. Расчет электронных устройств на транзисторах / Л.Н. Бочаров, С.К. Жебряков. - М., 1978. 

. Алексеев, А.Г. Усилительные устройства: сборник задач и упражнений / А.Г. Алексеев, Г.В. Войшвилло, И.А. Трискало. - М.: Радио и связь, 1986.

. Кубицкий А.А. Задачи и упражнения по электронным усилителям /А.А. Кубицкий. - М.: Радио и связь, 1986.

. Хоровиц, П. Искусство схемотехники: в 3 т. Т. 1 / П. Хоровиц, У. Хилл; пер. с англ. Б. Н. Бронина и др. - М.: Мир, 1993 (1998, 2001, 2003).

. Шкритек, П. Справочное руководство по звуковой схемотехнике /       П. Шкритек - М.: Мир, 1991.

. Кауфман, М. Практическое руководство по расчету схем в электронике: справочник. В 2 т. / М. Кауфман, А. Сидман: под ред. Ф.И. Покровского. - М.: Энергоиздат, 1991. 

. Проектирование усилительных устройств: учеб. пособие для вузов / В.В. Ефимов, В.Н. Павлов и др.: под ред. Н.В.Терпугова - М: Высшая школа, 1982. 

. Гершунский, Б.С. Справочник по расчету электронных схем / Б.С. Гершунский. - Киев: Вища школа, 1983. 

. Проектирование усилительных устройств на транзисторах / под ред. Г.В. Войшвилло. - М.: Связь, 1972.

. Варакин, Л.Е. Бестрансформаторные усилители мощности: справ. / Л.Е. Варакин - М.: Радио и связь, 1984.

. Фолкенберри, Л. Применение операционных усилителей и линейных ИС / Л. Фолкенберри. - М.: Мир, 1985.

. Джонсон, Д. Справочник по активным фильтрам / Д. Джонсон, Д. Джонсон, Г. Мур; пер. с англ. М. Н. Микшиса; под ред. И. Н. Теплюка. - М.: Энергоатомиздат, 1983. 

. Пейтон А. Дж. Волш В. Аналоговая электроника на операционных усилителях - М.: БИНОМ. 1994 - 352 с.

17. Абрамов К.Д. Схемотехника устройств на операционных усилителях / К.Д. Абрамов, С.К. Абрамов. -  Уч. пособие. - Харьков: Нац. аэрокосм. ун-т «Харьк. Авиац.ин-т»: уч. пособие. 2008 - 77 с. 

.  Абрамов К.Д. Основы схемотехники / К.Д. Абрамов, С.К. Абрамов. -  Уч. пособие. - Харьков: Нац. аэрокосм. ун-т «Харьк. Авиац.ин-т» 2006 - 88 с.

. Абрамов К.Д. Схемотехника дифференциальных и выходных усилительных устройств / К.Д. Абрамов, С.К. Абрамов. -  Уч. пособие. - Харьков: Нац. аэрокосм. ун-т «Харьк. Авиац.ин-т» 2007 - 71 с.

.  Схемотехника аналоговых электронных устройств. Версия 1.0 [Электронный ресурс] : метод. указания по курсовому проектированию / сост. А. Г. Григорьев. - Электрон. дан. (1 Мб). - Красноярск : ИПК СФУ, 2008. 

. Схемотехника аналоговых электронных устройств: метод. указания по курсовому проектированию / сост. Н.Г. Захаров, В.В. Тетерко. - Ульяновск: УлГТУ, 2012.

. Павлов, В. Н. Схемотехника аналоговых электронных устройств: учеб. / В. Н. Павлов, В. Н. Ногин. - М.: Горячая линия-Телеком, 2005. 

. Опадчий, Ю. Ф. Аналоговая и цифровая электроника: учеб. для студ. вузов /Ю. Ф. Опадчий, О. Г. Глудкин, А. И. Гуров; под ред. О. П. Глудкина. - М.: Горячая Линия-Телеком, 2003.

. Домрачев, Е.И. Одиночные усилительные каскады: учебное пособие / Е.И. Домрачев, Е.В. Медведева. - Киров: Изд-во ВятГУ, 2001. 

. Домрачев, Е.И. Аналоговые электронные устройства: учебное пособие / Е.И. Домрачев, Е.В. Медведева. - Киров: Изд-во ВятГУ, 2002.

. Справочник по схемотехнике усилителей / Ю. С. Ежков. - 2-е изд., перераб.. - М.: ИП РадиоСофт, 2002. - 272 с

. Разработка и оформление конструкторской документации РЭА. Справочник / Э.Т. Романычева, А.А. Иванова, А.С. Куликов и др.; под ред Э.Т. Романычевой.- М.: Радио и связь, 1986. - 448 с.

.  Схемотехническое моделирование с помощью Micro-CAP 7 / В. Д. Разевиг. - М.: Горячая линия-Телеком, 2003. - 368 с.

. Полупроводниковые приборы: справ. - 2-е изд.. - М.: Изд-во НИИ. : Транзисторы.

. 3500 микросхем усилителей мощности низкой частоты и их аналоги: справ. / Е. Ф. Турута. - 2-е изд., перераб. и доп. - М.: Изд-во ДМК, 2005. - 352 с. 

. Зарубежные микросхемы памяти и их аналоги: справ. / А. В. Нефедов, А. М. Савченко. - М.: РадиоСофт. Т. 3. - 2003. - 576 с.

.  Радио: ежемес. мас. науч.- техн. журн. - М. : ЗАО "Журнал "Радио".

.  Радиомир: ежемес. массовый журн. - М.: ООО Радиомир Пресс.

. Амелина М.А. Электронные промышленные устройства, конспект лекций, Смоленский ф-л Московского энергетического института, 2006. - 73 с.

. Санкт-петербургский государственный университет аэрокосмического приборостроения. Практические основы монтажа и настройки приборов контроля и диагностики. Методические указания к выполнению практических работ. С.-П, 2005. 16 с.


Не нашли материал для своей работы?
Поможем написать уникальную работу
Без плагиата!
Без нейросетей!