Генератор пилообразного напряжения

  • Вид работы:
    Курсовая работа (т)
  • Предмет:
    Информатика, ВТ, телекоммуникации
  • Язык:
    Русский
    ,
    Формат файла:
    MS Word
    542,63 Кб
  • Опубликовано:
    2016-01-27
Вы можете узнать стоимость помощи в написании студенческой работы.
Помощь в написании работы, которую точно примут!

Генератор пилообразного напряжения

Департамент образования, науки и молодежной политики

Воронежской области

ГОБУ СПО ВО «Борисоглебский техникум промышленных и информационных технологий»







Курсовой проект

по дисциплине: «Проектирование цифровых устройств»

Тема: «Генератор пилообразного напряжения»










Борисоглебск 2015.

Введение

В наши дни большое место в мире радиоэлектронной аппаратуры занимают телевизионные приемники. Телевидение самая широкая область радиоэлектроники. Сейчас в каждом доме есть телевизор, и он является самым основным источником информации. При конструировании телевизионного приемника согласуются с десятками наук и тем радиоэлектроники. А одной из основных наук является «Импульсная техника» и тема: «Генераторы пилообразного напряжения или тока». В телевизоре это блоки развертки - строчной и кадровой. Генераторы пилообразного напряжения (ГПН) используются также в развертывающих устройствах осциллографа. Генераторы данного вида используются также при ремонте настройке и наладке различного оборудования оргтехники. Тема курсового проекта «Генератор пилообразного напряжения» крайне важна и актуальна, так как данное устройство необходимо на каждом рабочем месте наладчика электронной аппаратуры.

1. Анализ аналогов генератора пилообразного напряжения.

.1 Анализ аналога генератора пилообразного напряжения 1

.1.1 Принципиальная схема

В качестве первого аналога рассмотрим генератор пилообразного напряжения на транзисторах

Рис. 1 - Принципиальная схема ГПН

Генератор (см. рис 1) обеспечивает получение пилообразного напряжения с хорошей линейностью. Пилообразное напряжение снимают непосредственно с конденсатора С2. На резисторе R2 в моменты разряда конденсатора возникают импульсы, которые могут быть использованы для синхронизации.

1.1.2 Принцип работы схемы ГПН

Транзистор Т1 генератора с резистором R1 в цепи эмиттера представляет собой источник тока с выходным сопротивлением, равным нескольким мегомам. Током этого источника заряжается конденсатор С2.

Ввиду большого выходного сопротивления источника тока обеспечивается хорошая линейность напряжения заряда.

Когда напряжение на конденсаторе С2 достигает величины, при которой открывается однопереходный транзистор Т2, происходит быстрый разряд конденсатора.

Частота повторения колебаний регулируется резистором R3 (регулировкой тока заряда конденсатора С2). Эта частота не зависит от колебаний напряжения питания, поскольку и напряжение, при котором открывается транзистор Т2, и ток заряда при этом изменяются пропорционально, компенсируя влияние друг друга на частоту повторения.

Пилообразное напряжение снимают непосредственно с конденсатора С2. На резисторе R2 в моменты разряда конденсатора возникают импульсы, которые могут быть использованы для синхронизации.

При номиналах деталей, указанных на схеме, частота повторения может изменяться в пределах 0,1-4 кГц; размах пилообразного напряжения составляет 10 В, амплитуда синхронизирующих импульсов - 5 В.

1.1.3 Функциональная схема ГПН

Анализируя принципиальную схему, функционально ее можно разбить на 3 основные части.

Рис. 2 - Части принципиальной схемы

Исходя из анализа схемы (ГПН) можем составить функциональную схему устройства.

Рис. 3 - Функциональная схема ГПН

РЧК - Регулировка частоты колебаний

ИТ - Источник тока с вых. сопротивлением несколько МОм

ФПН - Формирователь пилообразного напряжения

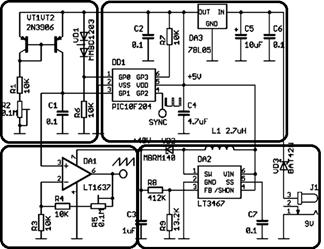
1.2 Анализ аналога генератора пилообразного напряжения на микроконтроллере

1.2.1 Принципиальная схема ГПН

Принципиальная схема индикатора выглядит следующим образом:

Рис. 4 - Принципиальная схема ГПН

1.2.2 Принцип работы ГПН

Формирование пилообразного напряжения происходит на конденсаторе C1, зарядный ток которого определяется резисторами R1-R2 и (в гораздо меньшей степени) параметрами транзисторов токового зеркала VT1-VT2. Довольно большое внутреннее сопротивление источника зарядного тока позволяет получить высокую линейность выходного напряжения (фото ниже; масштаб по вертикали 10В/дел).

Основной технической проблемой в таких схемах является цепь разряда конденсатора C1. Обычно для этой цели используются однопереходные транзисторы, туннельные диоды и пр. В приведенной схеме разряд производится ... микроконтроллером. Этим достигается простота налаживания устройства и изменения логики его работы, т.к. подбор элементов схемы заменяется адаптацией программы микроконтроллера.

Рис. 5 - Осциллограммы импульсов ГПН

Напряжение на C1 наблюдается компаратором, встроенным в микроконтроллер DD1. Инвертирующий вход компаратора подключен к C1, а не инвертирующий к источнику опорного напряжения на R6-VD1. По достижении напряжения на C1 значения опорного (примерно 3.8В) напряжение на выходе компаратора скачком изменяется от 5В до 0.

Этот момент отслеживается программно и приводит к переконфигурированию порта GP1 микроконтроллера с входа на выход и подачи на него уровня логического 0. В результате конденсатор C1 оказывается замкнутым на землю через открытый транзистор порта и достаточно быстро разряжается. По окончании разряда C1 в начале следующего цикла вывод GP1 вновь конфигурируется на вход и производится формирование короткого прямоугольного синхроимпульса на выводе GP2 амплитудой 5В.

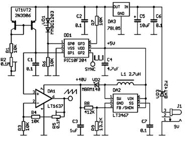
Рис. 6 - Печатная плата ГПН обр. сторона

Длительность разрядного и синхронизирующего импульсов устанавливается программно и моет изменяться в широких пределах, т.к. микроконтроллер тактируется внутренним генератором на частоте 4 МГц. При варьировании сопротивления R1+R2 в пределах 1К - 1М частота выходных импульсов при указанной емкости C1 меняется примерно от 1 кГц до 1 Гц.

Пилообразное напряжение на C1 усиливается ОУ DA1 вплоть до уровня напряжения его питания. Желаемая амплитуда выходного напряжения устанавливается резистором R5. Выбор типа ОУ обусловлен возможностью его работы от источника 44В.

Напряжение 40В для питания ОУ получается из 5В с помощью импульсного преобразователя на микросхеме DA2 включенной по стандартной схеме из ее даташита. Рабочая частота преобразователя 1.3 мГц.

Генератор собран на плате размером 32х36 мм.

Все резисторы и большинство конденсаторов типоразмера 0603. Исключение составляют C4 (0805), C3 (1206), и C5 (танталовый, типоразмер А). Резисторы R2, R5 и разъем J1 установлены на обратной стороне платы (рис 6).

Рис. 7 - Печатная плата ГПН лиц. сторона

Верхний предел частоты в данной схеме ограничен временем разряда C1, что в свою очередь определяется внутренним сопротивлением выходных транзисторов порта. Для ускорения процесса разряда желательно разряжать C1 через отдельный МОП транзистор с малым сопротивлением открытого канала.

При этом можно значительно уменьшить время программной задержки для разряда, которая необходима для обеспечения полной разрядки конденсатора и, соответственно, падения выходного напряжения пилы практически до 0В.

Для терм стабилизации работы генератора желательно в качестве VT1-VT2 применить сборку из двух PNP транзисторов в одном корпусе. При низкой частоте генерируемых импульсов (менее 1 Гц) начинает сказываться конечное сопротивление генератора тока, что приводит к ухудшению линейности пилообразного напряжения. Ситуация может быть улучшена путем установки резисторов в эмиттеры VT1 и VT2.

1.2.3 Функциональная схема ГПН

Анализируя принципиальную схему, функционально ее можно разбить на 4 основные части.

Рис. 8 - Функциональные части принципиальной схемы ГПН

генератор напряжение микроконтроллер индикатор

Исходя из анализа схемы (ГПН) можем составить функциональную схему устройства.

Рис. 9 - Функциональная схема ГПН

ФПН - Формирователь пилообразного напряжения

М - Микроконтроллер

УН - Усилитель напряжения

ИП - Импульсный преобразователь

2. Разработка структурной функциональной схемы цифрового устройства


На основание анализа существующих приборов, составим собственную схему. Функциональная схема будет выглядеть следующим образом

Рис. 10 - Функциональная схема ГПН

ДН - Делитель напряжения

ТГ - Триггер Шмита

ДЦ - Диодно-резисторная цепь

ИТ - Интегратор

2.2 Функциональные части устройства

Делитель напряжения

Рис. 11 - Делитель напряжения

Делить напряжения состоит из 2 резисторов R1 и R2. На инвертирующий вход ОУ DA1 и прямой вход ОУ DA2 подаётся половина напряжения питания с делителя напряжения. Благодаря нему не требуется дополнительный источник питания

Триггер Шмита

Триггер Шмита собран на операционном усилителе. И играет роль формирователя пилообразного напряжения

Рис. 12 - Триггер Шмита

Диодно-резисторная цепь

С помощью Диодно-резисторной цепи можно задать нужную форму и частоту импульсов.

Поскольку резисторы R4 и R5, через которые происходит заряд и разряд конденсатора С1 имеют разный номинал, то и время заряда и разряда конденсатора будет разным, соответственно пилообразное напряжение на выходе ОУ DA1 будет долго нарастать и быстро спадать.

Рис. 13 - Диодно-резисторная цепь

Интегратор собран на операционном усилителе

Рис. 14 - Интегратор

3. Принципиальная схема генератора пилообразного напряжения

.1 Принципиальная схема генератора ГПН

Исходя из рассмотренных выше функциональных узлов можно составить принципиальную схему генератора ГПН.

Рис. 15 - Принципиальная схема ГПН

Элементы на схеме, R2 - Делитель напряжения- Нагрузка ОУ, R5, D1, D2 - Диодно-резисторная цепь- С помощью него схема охвачена обратной связью- Конденсатор обратной связи- Фильтр

3.2 Описание схемы ГПН

Этот генератор пилообразного напряжения может найти применение в различных схемах, например, в ШИМ, в качестве генератора развёртки, в устройствах сравнения напряжений, временной задержки и расширения импульсов.

Схема генератора изображена на рисунке 15. Он состоит из триггера Шмита на операционном усилителе DA1, и из интегратора, собранного на операционном усилителе DA2. Оба ОУ соединены последовательно через диодно-резисторные цепи D1, D2, R4, R5 и с помощью резистора R6 схема охвачена обратной связью.

На инвертирующий вход ОУ DA1 и прямой вход ОУ DA2 подаётся половина напряжения питания с делителя напряжения, собранного на резисторах R1, R2, что позволяет обойтись одним источником питания.

Номиналы элементов= 100 кОм= 100 кОм= 120 кОм= 1.5 кОм= 100 кОм= 100 кОм= 0,1 мкф= 0,1 мкф= 1N4148= 1M4148

3.3 Принцип работы ГПН

При включении питания конденсатор С1 разряжен, он начинает заряжаться через цепочку D2R5 и выход усилителя DA1, на котором установилось низкое напряжение, другой вывод конденсатора С1 подключён к выходу ОУ DA2, на котором напряжение растёт. Как только это напряжение достигнет порога переключения триггера Шмита DA1, то триггер переключится и на его выходе установится некоторое напряжение, которое через диод D1 и резистор R4 будут вначале разряжать, а затем заряжать до другой полярности конденсатор С1. Далее процесс повторяется, и схема переходит в автоколебательный режим.

Поскольку резисторы R4 и R5, через которые происходит заряд и разряд конденсатора С1 имеют разный номинал, то и время заряда и разряда конденсатора будет разным, соответственно пилообразное напряжение на выходе ОУ DA1 будет долго нарастать и быстро спадать.

Расчет частоты колебаний

Частота пилообразного сигнала на выходе генератора определяется по формуле


где F - частота в Герцах;, R6, R4, R5 - сопротивления в Омах;- ёмкость в Фарадах.


Заключение

В соответствии с заданием был разработан проект устройства: «Генератор пилообразного напряжения», который полностью удовлетворяет требуемым параметрам.

Данный прибор состоит из:

ДН - Делитель напряжения.

ТГ - Триггер Шмита.

ДЦ - Диодно-резисторная цепь.

ИТ - Интегратор.

В одном из узлов произведен расчет частоты RC контура.

Целью курсового проекта на тему «Генератор пилообразного.

напряжения» достигнута путём решения поставленных задач, а именно:

Анализ существующих аналогов.

Разработка структурной схемы.

Разработка принципиальной схемы устройства.

Решение поставленных задач достигалась с использованием технической и справочной литературы, а также интернет ресурсов.

Список литературы

1.      Справочник. «Интегральные микросхемы и их зарубежные аналоги». Под редакцией Нефёдова А.В. - М. Радиософт. 1994 г.

.        Справочник. «Диоды, тиристоры, транзисторы и микросхемы общего назначения». Воронеж. 1994г.

.        «Электроника» В.И. Лачин, Н.С. Савёлов. Феникс 2000 г.

.        Жмурин Д.Н. Математические основы теории систем: уч. пос. - Новочеркасск, 1998.

.        Генерация и генераторы сигналов. Дьяконов В.А.

Похожие работы на - Генератор пилообразного напряжения

 

Не нашли материал для своей работы?
Поможем написать уникальную работу
Без плагиата!
Без нейросетей!