Проектирование генератора пачек сигналов
Содержание
Введение
1. Постановка задачи
2. Разработка структурной схемы
2.1 Генератор пилообразного сигнала
2.2 Генератор синусоидального сигнала
3. Разработка принципиальной схемы
3.1 Регулирование параметров
3.2 Компаратор
3.3 Усилитель мощности
3.4 Стабилизатор напряжения
4. Расчет основных блоков
4.1 Расчет блока питания
4.2 Стабилизатор 15В
4.3 Стабилизатор 100В
4.4 Интегратор
4.5 Генератор синусоидальных колебаний
4.6 Усилитель мощности
Приложение
Введение
Генераторы пачек сигналов используются в различных целях в
основном при настройке или использовании какой-либо высокоточной аппаратуры, и
поэтому, результатом решения этой задачи должна быть стабильная,
высококачественная схема генератора заданного сигнала, которая могла бы быть
собрана из указанных элементов, и работать без предварительной настройки.
Поэтому, основными элементами схемы являются операционные усилители, которые
из-за большого коэффициента усиления позволяют вводить глубокие отрицательные
обратные связи, которые позволяют достичь высокой точности и стабильности
схемы.
1. Постановка
задачи
В данном курсовом проекте ставиться задача, спроектировать
генератор пачек сигналов, с формой сигнала изображенной на рис.1.
Частота заполняющей синусоиды не синхронизирована с
пилообразным сигналом.
Амплитуда синусоиды Uзап = (0 ¸ 1) В.
Максимальное значение сигнала (Uвых) m
= (0 ¸ 80) В.
DUзап не связано с D (Uвых) m
Заполняющая частота fзап = 1 кГц.
Полный период сигнала Т1 = (1 ¸ 3) сек.
Выходной ток в нагрузке Iн = 1 А.
Время спада tн. ф. не хуже 10 мкс.
Источник питания трансформаторный.
генератор пачка сигнал мощность
2. Разработка
структурной схемы
При предварительной разработке структурной схемы в первую
очередь видно разделение схемы на две части: генератор пилообразного напряжения
и генератор синусоидального сигнала. Структурная схема отображена в приложении
1.
2.1 Генератор
пилообразного сигнала
Простейшим генератором пилообразного сигнала можно считать
интегратор постоянного сигнала с периодическим сбросом. Для сброса можно
использовать полевой транзистор, включенный в цепь обратной связи параллельно с
конденсатором. Принципиальная схема интегратора представлена на рисунке 2.
У такого генератора будет довольно пологий задний фронт, за
счет того, что у транзистора VT1 не нулевое сопротивление в открытом состоянии.
И конденсатор C1 будет разряжаться по экспоненте с постоянной времени RVT1×С1.
Во избежание этого можно включить два интегратора параллельно
и включать их через период. В этом случае задний фронт будет определяться
качеством ключа, отключающего интегратор. Этим мы можем добиться требуемой
величины времени спада.
Для определения времени сброса применим два компаратора
настроенных на один уровень. Их выходы будут являться входами управляющего
устройства (УУ). Из временных диаграмм, построенных в Приложении 1, легко
заметить, что в этом случае УУ будет представлять собой RS-триггер, а
управляющие сигналы для ключевых транзисторов будут предоставлять выходы
RS-триггера
и
.
С выходов интеграторов, через сумматор сигнал требуется подать на
усилитель напряжения для получения сигнала амплитудой 80 В.
С выхода усилителя напряжения пилообразный сигнал суммируется с
синусоидальным и подается на усилитель мощности для обеспечения выходного тока
1 А.
2.2 Генератор
синусоидального сигнала
В современной электронной аппаратуре на основе ОУ строятся
схемы формирования синусоидальных и прямоугольных сигналов с точно заданными
значениями частоты, длительности и амплитуды. Наибольшее распространение
получили генераторы синусоидальных сигналов на ОУ, охваченных положительной
обратной связью, которая действует на определенной частоте. На этой частоте
цепь обратной связи сдвигает фазу выходного сигнала на 180° по сравнению с входным.
Для стабилизации амплитуды выходного сигнала применяется
отрицательная обратная связь, которая изменяется в зависимости от амплитуды
выходного сигнала таким образом, что в результате ее действия амплитуда
выходного сигнала не изменяется. В качестве частотно-зависимых фазосдвигающих
цепей целесообразно использовать цепи на резисторах и конденсаторах, которые
совместимы с интегральной технологией. Дифференциальный вход ОУ дает
возможность организовать положительную и отрицательную обратную связь. Из большого
числа известных схем генераторов наибольшее распространение получили схемы с
двойным RC-контуром и с мостом Вина в цепи обратной связи. На рис.3. приведена
схема генератора с двойным RC-контуром в цепи обратной связи
3. Разработка
принципиальной схемы
3.1
Регулирование параметров
В данной схеме регулировке подлежат три параметра: Uзап,
(Uвых) m и T1.
Для регулировки периода сигнала Т1 введем делитель
опорного напряжения для интеграторов в генераторе пилообразного сигнала.
Если принять пороговое напряжение на компараторах 3В, а
постоянная времени интегратора равна 1, то получим, что опорное напряжение
интегратора должно регулироваться в пределах (1¸3) В.
Для получения данного напряжения из напряжения питания применим
обычный делитель напряжения, так как источник питания имеет стабилизатор.
Примем
R5 = 1.2 кОм, R6 = 200 Ом, R7 = 100 Ом. Получим: в
нижнем положении движка резистора R6,
В верхнем положении движка:
Ток через делитель
значительно больше, чем ток протекающий через интегратор, поэтому
током интегратора можно пренебречь.
Для регулирования Uзап на выходе генератора
синусоидального напряжения следует поставить аттенюатор, представляющий собой
инвертирующую схему включения ОУ, c коэффициентом передачи
(инверсия не принципиальна, так как
сигнал синусоидальный) представленный на рис.5. Применив переменный резистор
R22, получим возможность регулирования амплитуды сигнала от 0 до
. Если R22=200 Ом, то R21=1 кОм.
Для регулировки амплитуды пилообразного напряжения (Uвых)
m можно воспользоваться тем же подходом при суммировании сигналов с
двух интеграторов. Схема сумматора отображена на рис.6. Коэффициент
суммирования такого сумматора
, где i - номер входа. В нашем случае R15=6,8 кОм, R13=R12=R14=2 кОм. В этом случае максимальная амплитуда сигнала на
выходе будет равна 10В, а минимальная - 0.
3.2
Компаратор
Компаратор предназначен для сравнивания входного и опорного
напряжения, и отображать результат сравнения на выход. Предлагается схема
компаратора, приведенная на рис.7.
Пороговое напряжение компаратора 3В. В данной схеме Uпор=Uоп.
Следовательно, Uоп=3В. Резисторы R10=10 кОм, R8=12 кОм,
R9=3 кОм.
При Uвх <Uоп, Uвых = Uоп + Uст, где Uст - напряжение стабилизации стабилитрона VD4. При Uвх >Uоп, Uвых = Uоп - Uд, где Uд = Sjк диодов VD1, VD2 и VD3, включенных в обратную связь операционного
усилителя DA3.
Для обеспечения U1вых = U1DA8 = 5В, и U0вых = U0DA8 = 1.5В, возьмем диоды VD1-VD3 Д220, а стабилитрон VD4 КС133Г (Uст = 3.3В).
3.3 Усилитель
мощности
В данной схеме требуется высоковольтный усилитель мощности,
так как максимальное значение сигнала - 80В. ОУ с оконечным каскадом,
охваченный цепью ООС, осуществляет предварительное усиление сигнала. Большое
усиление в петле ООС позволяет существенно снизить нелинейные и частотные
искажения, дрейф нуля, повысить температурную стабильность. На рис.9 показана
схема ВУ с двухтактным выходным каскадом.
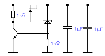
3.4
Стабилизатор напряжения
Выходное напряжение выпрямительных схем источников
электропитания обычно имеет пульсации в несколько вольт, так как емкости
накопительных конденсаторов не могут быть выбраны бесконечно большими. Кроме
того, выходное напряжение таких схем сильно зависит от колебаний напряжения
сети и изменения нагрузки. Для большого напряжения можно использовать схему,
увеличивающую эффективную емкость сглаживающего конденсатора С11 (рис.10. а.).
Низковольтный стабилизатор показан на рис.10. б. Применение
полевого транзистора вместо биполярного, позволяет значительно увеличить
коэффициент усиления, а значит, и повысить стабильность.
4. Расчет
основных блоков
4.1 Расчет
блока питания
Блок питания будет иметь первичную и три вторичные обмотки:
для питания усилителя мощности напряжением +100В и для питания операционных
усилителей двухполярным напряжением ±15В. Максимальные токи в
обмотках - для Uп2 = 100В, Iн. max = 1А; для Uп1 = 15В, Iн. max = 0,1А.
Рассчитаем обмотку трансформатора для напряжения 15В:
Переменное напряжение на вторичной обмотке трансформатора
UII = A × Uн, в нашем случае А = 0.8,
Uн = 15В; UII = 0.8 × 15 =12В.
Ток через каждый диод
Iv = 0.5 × Б × Iн. max, Б =
2.4; Iv =0.5 × 2.4 × 0.1 = 0.12А.
Емкость сглаживающего конденсатора
С6 = 3200×Iн. max/Uн×Кп = 3200×0.1/15×0.01 = 2100 мкФ.
Значение тока во вторичной обмотке трансформатора
IН=1.5× Iн. max=0.15А.
Мощность, потребляемая выпрямителем от вторичной обмотки
трансформатора
РII = UII×III = 12 × 0.15 = 1.8 Вт.
Мощность самого трансформатора выпрямителя должна составить
тр = 1.25 РII = 1.25 1.8 == 2.25 Вт.
Для трансформатора такой мощности можно использовать
магнитопровод с минимальной площадью сечения сердечника:
S1 = 1.3
= 1,3 1,5 = 1,95 см2.
Для второй обмотки на 15В все параметры те же.
Для обмотки на 100В:
Переменное напряжение на вторичной обмотке трансформатора
UII = A × Uн, в нашем случае А = 1.7, Uн = 100В; UII =
1.7 × 100
=170В.
Ток через каждый диод
Iv = 0.5 × Б × Iн. max, Б = 1.8; Iv =0.5 × 1.8 × 1 = 0.9А.
Емкость сглаживающего конденсатора
С8 = 3200×Iн.
max/Uн×Кп = 3200×1/100×0.01 =
3200 мкФ.
Значение тока во вторичной обмотке трансформатора
III=1.5× Iн. max=1.5А.
Мощность, потребляемая выпрямителем от вторичной обмотки
трансформатора
РII = UII×III = 170 × 1.5 = 255 Вт.
Мощность самого трансформатора выпрямителя должна составить
тр
= 1.25 РII = 1.25 225 == 320 Вт.
Для трансформатора такой мощности можно использовать магнитопровод
с минимальной площадью сечения сердечника:
S3 = 1.3
= 1,3 17.9 = 23.25 см2.
Общая площадь сечения сердечника
S = S1 + S2 + S3 = 1.95+1.95+23.25 = 27.15 см2.
Если подобран магнитопровод с площадью поперечного сечения S = 30 см2, в таком случае первичная обмотка
будет содержать следующее количество витков:
I =
50×UI/S = 50 × 220/30 = 367 витков,
а вторичные обмотки
WII1 = 50×UII1/S = 50 × 12/30 = 20 витков,
WII3 = 50×UII3/S = 50 × 170/30 = 283 витка.
Диаметр проводов обмоток трансформатора: первичная обмотка -
0.5мм, вторичные обмотки на 15В - 0.1мм, вторичная обмотка на 100В - 0.6мм.
Выпрямительные диоды VD16-VD23 - Д226Е, Uобр max =
200В, Iпр = 300мА.
VD24-VD27 - КД208А Uобр =
100В, Iпр = 1.5А.
.2
Стабилизатор 15В
Номинальное выходное напряжение Uвых = 15В. Ток нагрузки Iн = 0.1 А. Возьмем
стабилитроны VD14-VD15 КС215Ж Uст = 15В, при Iст = 2 мА, Iст min = 0.5мА, Iст mах = 8.3мА. Для обеспечения
тока через стабилитрон 2мА R36 = Uвых/Icт = 15/2 = 7.5 кОм. Выберем полевые транзисторы VT11 - КП903А, VT13 - КП905А.
Транзисторы VT10 и VT12:
|
Тип
|
структура
|
(Uкэ) max, В
|
Iк. max, А
|
Рк,
Вт
|
b
|
|
КТ814А
|
p-n-p
|
25
|
1.5
|
10
|
40
|
|
КТ815А
|
n-p-n
|
25
|
1.5
|
10
|
40
|
Таким образом, транзистор VT10 - KT814A, а транзистор VT12 - KT815A.
4.3
Стабилизатор 100В
Номинальное выходное напряжение Uвых = 100В. Ток нагрузки Iн = 1А.
Возьмем стабилитрон VD13 КС600А Uст = 100В, при Iст = 1.5 мА, Iст min = 1мА, Iст mах = 8.1мА
Резистор R32 обеспечивает ток через стабилитрон VD13 = Iст. R32 = 1.2/1.5
= 820 Ом.
|
Обозн.
|
Тип
|
Структура
|
(Uкэ) max, В
|
Iк. max, А
|
Рк,
Вт
|
b
|
|
VT8
|
KT961A
|
n-p-n
|
100
|
0.5
|
12.5
|
40
|
|
VT9
|
2T947А
|
n-p-n
|
100
|
5
|
200
|
10
|
Транзисторы VT8, VT9 и резистор R33 = 56 Ом можно
рассматривать как составной транзистор. Если емкость С11 = 100 мкФ, то она
умножается на коэффициенты усиления транзисторов VT8 и VT9, откуда получим: С =
100×10×40 = 40 000 мкФ.
4.4
Интегратор
Принципиальная схема интегратора изображена на рис.2. При Uвх = (1¸3) В, Т1
= (1¸3) с. коэффициент передачи интегратора
. Отсюда R1×C1 = 1, выбрав R1 = 1 МОм, а С1 = 1 мкФ, обеспечиваем заданный коэффициент
передачи. R2 применяется для компенсации погрешности
интегрирования и R2 = R1 = 1МОм.
4.5 Генератор
синусоидальных колебаний
Принципиальная схема генератора изображена на рис.3. Частота
колебаний выходного напряжения определяется соотношением
, при R16 = R17, а С3 = С4: R16 = R17= 1кОм, С3=С4=1мкФ.
R19 = 2× R16
k = - 4/К'U для ОУ
К153УД5 К'U = 500 000; k = - 4/500 000 = 8×10-6
R18 = R16× (1+k) /2 = 1000 (1+8×10-6) /2 = 500Ом.
С5 = 2×С/ (1+k) = 2×1/ (1+8×10-6) = 2мкФ
VD9 - 2C151T-1, Ucт = 5.1В, при Iст = 3мА.
VD10 - Д220, Uобр = 50В, Iпр = 50мА.
R20 = 10кОм.
4.6 Усилитель
мощности
Принципиальная схема усилителя мощности показана на рис.9.
и резисторы R23 - R26 составляют сумматор, аналогичный
сумматору на ОУ DA5.
Для получения на выходе сумматора пилообразного напряжения
амплитудой 8В, резисторы должны быть равны:
R26 = 27 кОм;= 10 кОм;= 270 кОм;
1/R25 = 1/R23 + 1/R24 + 1/R26; R25 = 6.8 кОм.
В самом усилителе мощности резисторы R28, R29 представляют
собой ООС, поэтому для обеспечения коэффициента усиления 10, резисторы R28 =
910 Ом, R29 = 8.2 кОм.
Выберем транзисторы:
|
Обозн.
ТипСтруктура (Uкэ) max, ВIк.
max, АРк,
Втb
|
|
|
|
|
|
|
|
VT5
|
2T947А
|
n-p-n
|
100
|
5
|
200
|
10
|
|
VT6
|
2T947А
|
n-p-n
|
100
|
5
|
200
|
10
|
|
VT7
|
КT315Б
|
n-p-n
|
40
|
0.02
|
0.15
|
20
|
Резистор R27 задает эмиттерный ток VT5
R27 = (0.5 … 0.8) ×UОУ max/Iн = 0.8×12/1 = 10 Ом
Резистор R31 токовой защиты транзистора VT8
= Uп2/Iкз = 100/0.01 = 10 кОм.
Резистор R30 токовой защиты транзистора VT7
= Uп2/Iк2 = 100/1 = 100 Ом.
Диод VD11 маломощный, так как через него протекает ток
не больше выходного тока ОУ. VD11 - КД521А (Uобр = 75В, Iпр = 50мА) и VD12 - КД212Б (Uобр = 100В, Iпр = 1А).
Емкости С9 и С10 корректирующие,
С9 = С10 ³ 1/6.28×fв = 200 мкФ.
Приложение
Спецификация резисторов, используемых в схеме
|
Название
|
Значение, кОм
|
Тип
|
|
R1
|
1000
|
МЛТ-0.25
|
|
R2
|
1000
|
МЛТ-0.25
|
|
R3
|
1000
|
МЛТ-0.25
|
|
R4
|
1000
|
МЛТ-0.25
|
|
R5
|
1.2
|
МЛТ-0.25
|
|
R6
|
0.2
|
|
|
R7
|
0.1
|
МЛТ-0.25
|
|
R8
|
1.2
|
МЛТ-0.25
|
|
R9
|
0.3
|
МЛТ-0.25
|
|
R10
|
10
|
МЛТ-0.25
|
|
R11
|
10
|
МЛТ-0.25
|
|
R12
|
2
|
МЛТ-0.25
|
|
R13
|
2
|
МЛТ-0.25
|
|
R14
|
2
|
МЛТ-0.25
|
|
R15
|
6.8
|
|
|
R16
|
1
|
МЛТ-0.25
|
|
R17
|
1
|
МЛТ-0.25
|
|
R18
|
0.5
|
МЛТ-0.25
|
|
R19
|
2
|
МЛТ-0.25
|
|
R20
|
10
|
МЛТ-0.25
|
|
R21
|
1
|
МЛТ-0.25
|
|
R22
|
200
|
|
|
R23
|
10
|
МЛТ-0.25
|
|
R24
|
270
|
МЛТ-0.25
|
|
R25
|
6.8
|
МЛТ-0.25
|
|
R26
|
27
|
МЛТ-0.25
|
|
R27
|
0.01
|
МЛТ-100
|
|
R28
|
0.91
|
МЛТ-0.25
|
|
R29
|
8.2
|
МЛТ-0.25
|
|
R30
|
0.1
|
МЛТ-0.25
|
|
R31
|
10
|
МЛТ-0.25
|
|
R32
|
0.68
|
МЛТ-0.25
|
|
R33
|
1.8
|
МЛТ-0.25
|
|
R34
|
3
|
МЛТ-0.25
|
|
R35
|
510
|
МЛТ-0.25
|
|
R36
|
7.5
|
МЛТ-0.25
|
|
R37
|
510
|
МЛТ-0.25
|
|
R38
|
7.5
|
МЛТ-0.25
|
Спецификация конденсаторов, используемых в схеме
|
Название
|
Значение, мкФ
|
|
С1
|
1
|
|
С2
|
1
|
|
С3
|
1
|
|
С4
|
1
|
|
С5
|
2
|
|
С6
|
2100
|
|
С7
|
2100
|
|
С8
|
3300
|
|
С9
|
200
|
|
С10
|
200
|
|
С11
|
100
|
|
С12
|
500
|
|
С13
|
50
|
|
С14
|
50
|
Спецификация диодов и стабилитронов, используемых в схеме
|
Название
|
Тип
|
Uст, В
|
Iст / Iст min / Iст mах, мА
|
Uобр, В
|
|
VD1
|
Д220
|
-
|
-
|
20
|
150
|
|
VD2
|
Д220
|
-
|
-
|
20
|
150
|
|
VD3
|
Д220
|
-
|
-
|
20
|
150
|
|
VD4
|
КС133Г
|
3.3
|
3/0.5/7
|
-
|
-
|
|
VD5
|
Д220
|
-
|
-
|
20
|
150
|
|
VD6
|
Д220
|
-
|
-
|
20
|
150
|
|
VD7
|
Д220
|
-
|
-
|
20
|
150
|
|
VD8
|
КС133Г
|
3.3
|
3/0.5/7
|
-
|
-
|
|
VD9
|
2C151T-1
|
5.1
|
3/0.5/7
|
-
|
-
|
|
VD10
|
Д220
|
-
|
-
|
20
|
150
|
|
VD11
|
КД521А
|
-
|
-
|
75
|
50
|
|
VD12
|
КД212Б
|
-
|
-
|
100
|
1000
|
|
VD13
|
КС600А
|
100
|
1.5/1/8.1
|
-
|
-
|
|
VD14
|
КС215Ж
|
15
|
2/0.5/8.3
|
-
|
-
|
|
VD15
|
КС215Ж
|
15
|
2/0.5/8.3
|
-
|
-
|
|
VD16
|
Д226Е
|
-
|
-
|
200
|
300
|
|
VD17
|
Д226Е
|
-
|
-
|
200
|
300
|
|
VD18
|
Д226Е
|
-
|
-
|
200
|
300
|
|
VD19
|
Д226Е
|
-
|
-
|
200
|
300
|
|
VD20
|
Д226Е
|
-
|
-
|
200
|
300
|
|
VD21
|
Д226Е
|
-
|
-
|
200
|
300
|
|
VD22
|
Д226Е
|
-
|
-
|
200
|
300
|
|
VD23
|
Д226Е
|
-
|
-
|
200
|
300
|
|
VD24
|
КД208А
|
-
|
-
|
100
|
1.5
|
|
VD25
|
КД208А
|
-
|
-
|
100
|
1.5
|
|
VD26
|
КД208А
|
-
|
-
|
100
|
1.5
|
|
VD27
|
КД208А
|
-
|
-
|
100
|
1.5
|
Спецификация транзисторов, используемых в схеме
|
Название
|
Тип
|
структура
|
(Uкэ) max, В
|
Iк. max, А
|
Рк,
Вт
|
b
|
|
VT1
|
КТ315А
|
n-p-n
|
25
|
0.02
|
0.15
|
20-90
|
|
VT2
|
КТ315А
|
n-p-n
|
25
|
0.02
|
0.15
|
20-90
|
|
VT3
|
КТ315А
|
n-p-n
|
25
|
0.02
|
0.15
|
20-90
|
|
VT4
|
КТ315А
|
n-p-n
|
25
|
0.02
|
0.15
|
20-90
|
|
VT5
|
2T947А
|
n-p-n
|
100
|
5
|
200
|
10
|
|
VT6
|
2T947А
|
n-p-n
|
100
|
5
|
200
|
10
|
|
VT7
|
КT315Б
|
n-p-n
|
40
|
0.02
|
0.15
|
20
|
|
VT8
|
KT961A
|
n-p-n
|
100
|
0.5
|
12.5
|
40
|
|
VT9
|
2T947А
|
n-p-n
|
100
|
5
|
200
|
10
|
|
VT10
|
КТ814А
|
p-n-p
|
25
|
1.5
|
10
|
40
|
|
VT11
|
КП903А
|
|
|
|
|
|
|
VT12
|
КТ815А
|
n-p-n
|
25
|
1.5
|
10
|
40
|
|
VT13
|
КП905А
|
|
|
|
|
|
Все операционные усилители DA1-DA9 - К153УД5
К'U = 100×103; Кo c. c. = 100дБ; Uп = ±15В.
RS-триггер DA10 - К224ТС1
Uп = ±15В; Uвых = 5В; время переключения
5мкс.