Генераторы пилообразного напряжения

  • Вид работы:
    Дипломная (ВКР)
  • Предмет:
    Информатика, ВТ, телекоммуникации
  • Язык:
    Русский
    ,
    Формат файла:
    MS Word
    1,48 Mb
  • Опубликовано:
    2012-02-27
Вы можете узнать стоимость помощи в написании студенческой работы.
Помощь в написании работы, которую точно примут!

Генераторы пилообразного напряжения

Содержание

Введение

1. Теоретическая часть

1.1 Принципы построения генераторов ПН

1.2    Методы линеаризации пилообразного напряжения

.3      ГПН повышенной линейности

.4      Описание работы схемы ГПН

2. Практическая часть. Моделирование

2.1 Схема ГПН

2.1.1 Исследование зависимости амплитуды выходного сигнала ГПН от напряжения питания

2.1.2 Исследование разностного сигнала

2.2 Схема ГПН со стабилизатором тока

2.2.1 Исследование зависимости амплитуды выходного сигнала ГПН от напряжения питания

2.2.2 Исследование зависимости амплитуды выходного сигнала ГПН со стабилизатором тока от напряжения отсечки полевого транзистора

Выводы

Список использованной литературы

Введение

Генераторы пилообразного напряжения и тока находят широкое применение в автоматике, телевидении, технике связи и других областях прикладной электроники.

Генераторами называют устройства, которые вырабатывают электрические сигналы посредством преобразования энергии источника постоянного тока в энергию электрических колебаний.

Генераторы могут работать в режиме самовозбуждения или ждущем режиме, когда период следования импульсов пилообразного напряжения определяется запускающими импульсами. Режим самовозбуждения колебания вырабатываются устройством без приложения к нему дополнительного сигнала.

Напряжение пилообразной формы - это напряжение, которое в течение определенного времени нарастает или убывает пропорционально времени (линейно), а затем возвращается к исходному уровню.

ПН может быть линейно нарастающим или линейно падающим. Характеризуется основными параметрами: линейностью рабочего участка выходного напряжения; длительностями прямого (рабочего)  и обратного хода ; амплитудой выходного напряжения .

1. Теоретическая часть

генератор полевой транзистор напряжение пилообразный

Генератор пилообразного напряжения - генератор линейно изменяющегося напряжения (тока), электронное устройство, формирующее периодические колебания напряжения (тока) пилообразной формы. Основное назначение ГПН - управление временной развёрткой луча в устройствах, использующих электроннолучевые трубки. ГПН применяют также в устройствах сравнения напряжений, временной задержки и расширения импульсов. Для получения пилообразного напряжения используют процесс заряда (разряда) конденсатора в цепи с большой постоянной времени.

1.1 Принципы построения генераторов ПН

Независимо от практической реализации все ГНП можно представить в виде единой эквивалентной схемы (рис. 1).

В нее входит источник питания E, зарядный резистор R, который можно рассматривать как внутреннее сопротивление источника питании, конденсатор С - накопитель энергии, электронный ключ К и разрядный резистор r сопротивлением, равным внутреннему сопротивлению замкнутого ключа.

Рис. 1 - Эквивалентная схема ГПН

В исходном состоянии ключ К замкнут и на конденсаторе устанавливается начальный уровень напряжения

.

При размыкании ключа конденсатор начинает разряжаться через и напряжение на нем меняется по экспоненциальному закону

,

где  - постоянная времени цепи зарядки конденсатора.

За время, равное длительности прямого хода , напряжение на конденсаторе увеличивается до амплитудного значения  и становится равным

.

Через время прямого хода ключ замыкается, и конденсатор разряжается. Напряжение на конденсаторе при этом изменяется по закону

,

где  - постоянная времени цепи разрядки конденсатора.

На практике зарядное сопротивление существенно больше разрядного, что обуславливает восстановление начального уровня напряжения на конденсаторе за время малое по сравнению с длительностью прямого хода.

На рис. 3 показана схема простейшего ГПН на биполярном транзисторе.

Рис. 2 - Простейший ГПН

Получение ПН основано на формировании последовательности перезарядов конденсатора. В данной схеме предполагается работа транзистора в ключевом режиме. Если транзистор закрыт, происходит заряд конденсатора в течение времени , когда транзистор переходит в режим насыщения, осуществляется быстрый разряд конденсатора через открытые переходы транзистора в течение времени обратного хода .

Во время заряда, напряжение на конденсаторе равно

, .

Коэффициент нелинейности в данном случае равен

, где

,  - скорости напряжения в начале рабочего хода и в конце.

Для рассматриваемого примера

,

поэтому, коэффициент нелинейности равен

.

Коэффициент нелинейности можно выразить через значения токов. Если учесть, что

,

то можно записать

.

Из-за зависимости рабочего тока конденсатора от напряжения на нем, в простейших ГПН невозможно получить хорошую линейность при большом коэффициенте использования напряжения (отношение амплитуды пилообразного напряжения к напряжению питания). Известны два метода устранения этого недостатка:

метод применения нелинейного токостабилизирующего сопротивления в перезарядной цепи конденсатора;

- метод применения компенсирующей ЭДС.

Рассмотрим некоторые примеры данных подходов.

1.2 Методы линеаризации ПН

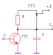
Пример построения схемы генератора с постоянным током заряда приведен на рис. 4.

Рис. 3 - ГПН с постоянным током заряда

Схема данного ГПН, отличается от приведенной ранее, наличием дополнительного элемента - полевого транзистора VT2, который выполняет роль стабилизатора тока. Полевой транзистор поддерживает постоянным ток в резисторе зарядной цепи. Если ток уменьшается, то уменьшается и падение напряжения на резисторе, а это вызывает компенсирующее увеличение тока через транзистор за счет уменьшения сопротивления канала. Поскольку напряжение на затворе меняется в широких пределах, необходимо выбирать полевой транзистор с максимально возможным напряжением отсечки.

Схема еще одного простого генератора пилообразного напряжения со стабилизатором тока в цепи разряда конденсатора показана на рис. 5. Заряд конденсатора осуществляется через транзистор VT1 и сопротивление R. За время заряда напряжение на конденсаторе достигает практически напряжения источника питания. Когда приходит на базу транзисторов нулевой уровень, первый транзистор закрывается, а транзистор VT2 переходит в режим генератора стабильного тока (ГСТ) и через него протекает стабильный постоянный ток разряда конденсатора.

Рис. 4 - ГПН с ГСТ на биполярном транзисторе

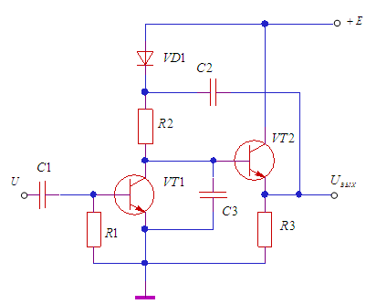
Здесь элементы C1, VT1, R1 образуют электронный ключ. Повторитель на VT2 является элементом обратной связи.

В исходном состоянии транзистор VT1 закрыт и конденсатор С3 заряжается через открытый диод и сопротивление коллектора. Изменение напряжения на конденсаторе передается через повторитель, а также конденсатор С2, на диод, который закрывается. После закрытия диода процесс заряда С3 определяется напряжением на С2, который выступает источником постоянного напряжения. Так как напряжение на верхнем выводе R2 следит за напряжением на конденсаторе, то ток заряда постоянный.

При положительном импульсе транзистор VT1 открывается и конденсатор С3 разряжается через него, таким образом, формируется обратный ход пилообразного напряжения, а конденсатор С2 заряжается до своего первоначального состояния через открытый диод.

Рис. 5 - ГПН со следящей обратной связью

1.3 ГПН повышенной линейности

В настоящее время ГПН с малым значением коэффициента нелинейности и его незначительной зависимостью от сопротивления нагрузки создают на основе интегральных усилителей.

В ГПН на операционном усилителе (рис. 7) высокая линейность пилообразного напряжения достигается действием положительной обратной связи в цепи зарядки конденсатора С1.

Во время действия на входе положительного импульса транзистор VT1 открыт и насыщен. Происходит формирование обратного хода пилообразного напряжения, во время которого конденсатор разряжается через малое сопротивление насыщенного транзистора практически до нулевого уровня.

В паузах между входными импульсами транзистор закрыт, и конденсатор заряжается током  от источника E. и резистор R3.

Рис. 6 - ГПН на ОУ

Напряжение , образуемое на конденсаторе, поступает на неинвертирующий вход операционного усилителя, работающего в линейном режиме с коэффициентом усиления по неинвертирующему входу

.

В результате на выходе усилителя создается напряжение

,

а на резисторе R4 - напряжение, равное

,

которое создает ток , протекающий через конденсатор в том же направлении, что и ток .

Следовательно, ток зарядки конденсатора в паузах между входными импульсами равен

.

По мере зарядки конденсатора ток  уменьшается, а напряжение на конденсаторе и на входе операционного усилителя увеличиваются. Если коэффициент усиления по инвертирующему входу больше единицы, то напряжение на резисторе R4 и протекающий через него ток  также увеличиваются. Увеличение данного тока, при соответствующем подборе коэффициента усиления, может полностью скомпенсировать уменьшение тока  и зарядка конденсатора будет происходить постоянным током.

Так обеспечивается высокая линейность пилообразного напряжения.

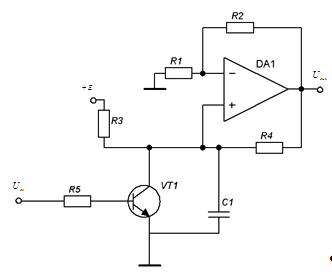
1.4 Описание работы схемы ГПН

Если рассмотренную схему (рис. 7) снабдить сопротивление R6 в эмиттерной цепи транзистора VT1, для формирования требуемой длительности обратного хода, то получим расчетную схему генератора (Приложение 1). Сопротивление R5 ограничивает ток базы транзистора в режиме насыщения. Рассмотрим более детально процессы происходящие в данной схеме. Пусть на входе действует импульс длительности , приводящий к отпиранию транзистора. При условии, незначительного падения напряжения на открытых переходах транзистора, напряжение на конденсаторе в начальный момент времени, приближенно равно падению на сопротивлении R6

. (1)

В силу обратной связи, ток коллектора транзистора равен

. (2)

В свою очередь, токи через соответствующие сопротивления определяются выражениями

, . (3)

Амплитуда управляющего импульса  должна быть больше величины

. (4)

При этом на выходе схемы имеется постоянный уровень напряжения равный

. (5)

В момент времени  транзистор запирается, и конденсатор начинает заряжаться. Процессы, протекающие в схеме, описываются следующими уравнениями

, , . (6)

Из (6) получаем

.

Введем обозначения

, , ,

тогда полученное уравнение можно переписать в виде

. (7)

Это неоднородное дифференциальное уравнение первого порядка, решение которого имеет вид

. (8)

Постоянную интегрирования найдем из начальных условий (1). Т.к. в начальный момент времени , то , следовательно, (8) можно записать, как

.

Тогда напряжение на выходе будет меняться по закону

 (9)

Здесь


имеет тот же смысл, что и ранее.

Поскольку напряжение на выходе системы через время рабочего хода должно равняться величине , где  - амплитуда пилообразного напряжения, то, решая (9) относительно времени, получим

. (10)

Проводя аналогичные рассуждения для цепи разряда, принимая во внимание, что

 и ,

можно получить следующее выражение для времени обратного хода

, (11)

где , , .

Временные диаграммы работы устройства показаны на рис. 7.

Рис. 7 - Временные диаграммы

Если выражение (9) продифференцировать по времени и умножить на С1, то коэффициент нелинейности напряжения, будет определяться формулой

 (12)

Далее перейдем к расчету параметров и выбору элементов схемы.

Следует отметить, что при выводе всех уравнений данного параграфа принималось допущение, что операционный усилитель по своим параметрам близок к идеальному усилителю.

2. Практическая часть. Моделирование

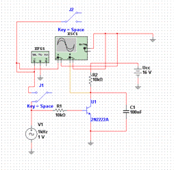
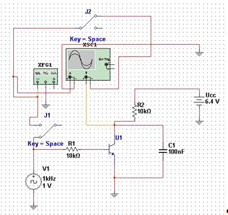
В задании на курсовую работу рассматриваются схемы ГПН на биполярном и полевом транзисторах.

Рассмотрим ГПН с зарядным резистором и ГПН со стабилизатором тока. Схема смоделирована в пакете разработки электрических схем Multisim 10.1 и представлена на рис. 8

Рис. 8 - схема ГПН

Результаты исследования зависимости амплитуды Авых от + Ucc представлены в табл. 1, по которым построен график на рис. 9.

Проанализировав результаты исследования и полученный график можно сделать вывод, что зависимость амплитуды ярко выражена только от напряжения питания до 10 В, затем значения амплитуды равны 5,72В вне зависимости от подаваемого напряжения питания более 10 В, так как амплитуда достигла своего возможного максимального значения.

Таблица 1 - Таблица результатов моделирования

Ucc, В

1,0

2,0

3,5

5,0

6,0

6,4

7,0

амплитуда

0,6103

1,2320

2,1752

3,2068

3,8874

3,9456

4,3340

Ucc, В

10,0

12,0

18,0

25,0

35,0



амплитуда

5,7162

5,7267

5,7266

5,7269

5,7289




Рис. 9 - график зависимости амплитуды выходного сигнала от напряжения питания для схемы с идеальным биполярным транзистором

Зависимость линейности выходного напряжения ГПН от напряжения питания изображена на полученных осциллограммах, что представленны на рис.10, рис.11, рис.12, рис. 13.

Рис. 10 - осциллограмма выходного сигнала ГПН при Uсс= 2 В

Рис. 11 - осциллограмма выходного сигнала ГПН при Uсс= 5В

Рис. 12 - осциллограмма выходного сигнала ГПН при Uсс= 50В

Рис. 13 - осциллограмма выходного сигнала ГПН при Uсс= 100В

Проанализировав осциллограммы можно сделать вывод, что линейность выходных сигналов не имеет прямой зависимости от напряжения питания Uсс.

2. Посредством построенной в Multisim схемы ГПН со стабилизатором исследовано зависимости амплитуды выходного сигнала ГПН Авых от напряжения питания Ucc и напряжения отсечки полевого транзистора.

Результаты исследования зависимости амплитуды Авых от Ucc для идеального транзистора представлены в табл. 2, по которой построен график на рис. 15.

Таблица 2 - Таблица результатов моделирования

Ucc, В

1,0

2,0

2,4

2,6

3,0

4,0

5,0

10,0

20,0

Авых, В

0,5351

0,9360

1,0173

1,0360

1,0467

1,0468

1,0468

1,0468

1,0468


Рис. 15 - график зависимости амплитуды выходного сигнала от напряжения питания для схемы с идеальным полевым транзистором

Проанализировав результаты исследования и построенный по ним график можно сделать выводы, что амплитуда, достигнув своего максимального значения 1,047В при Uсс=3В, перестает зависеть от напряжения питания больших значений.

Были проведены такие же исследования, используя реальный транзистор NDF9406, содержащийся в разделах библиотеки EWB. Результаты исследования зависимости амплитуды Авых от Ucc для идеального транзистора представлены в табл. 3, по которой построен график на рис. 16.

+Uсс

1,0

2,0

2,4

2,6

3,0

4,0

5,0

Авых

0,6

1,2376

1,4942

1,5968

1,7680

1,9613

1,9635

+Uсс

6,0

7,0

10,0

20,0




Авых

1,9639

1,9633

1,9659

1,9696





Рис.16 - график зависимости амплитуды выходного сигнала от напряжения питания для схемы с полевым транзистором NDF9406

Проанализировав результаты исследования и построенный по ним график можно сделать выводы, что амплитуда, достигнув своего максимального значения 1,96В при Uсс=4В, перестает зависеть от напряжения питания больших значений. Порог зависимости для реального транзистора NDF9406 выше, чем для идеального.

Результаты исследования зависимости амплитуды Авых от напряжения отсечки полевого транзистора VTO для идеального транзистора представлены в табл. 4, по которой построен график на рис. 17.

Таблица 4 - Таблица результатов моделирования

VTO

0,0

-0,5

-0,75

-1

-1,5

-2

-2,25

амплитуда

1,0468

0,1151

0,2242

0,3641

0,6764

1,0202

1,2627

VTO

-2,5

-2,75

-4,0

-6,0

-8,0

-9,0

-10,0

амплитуда

1,4125

1,6338

2,5823

4,2435

5,7349

5,7356

5,7324


Рис.17 - график зависимости амплитуды выходного сигнала от напряжения отсечки для схемы с идеальным полевым транзистором

Исследуя график, следует отметить, что на интервале [0;-2) амплитуда выходного сигнала резко уменьшается, затем увеличивается до тех пор, пока не достигает своего максимального значения = 5,735 В при напряжении отсечки -8 В. При больших значениях напряжения отсечки - амплитуда не изменяется. Были проведены такие же исследования, используя реальный транзистор NDF9406, содержащийся в разделах библиотеки Multisim. Результаты исследования зависимости амплитуды Авых от напряжения отсечки полевого транзистора для реального транзистора представлены в табл. 5, по которой построен график на рис. 18.

Таблица 5 - Таблица результатов моделирования

VTO,В

0,0

-0,5

-1,0

-1,5

-2,0

-2,25

-2,5

Авых,В

1,6985

0,3102

0,5277

0,7532

1,2191

1,6985

1,9652

2,2078

VTO,В

-2,75

-4,0

-6,0

-8,0

-10,0

-20,0



Авых,В

2,4472

3,6909

5,5107

5,6905

5,7230

5,7230



Рис. 18 - график зависимости амплитуды выходного сигнала от напряжения отсечки для схемы с полевым транзистором NDF9406

Исследуя график, следует отметить, что на интервале [0;-2) амплитуда выходного сигнала резко уменьшается, затем при напряжении отсечки -2В амплитуда становится равной значению при напряжении отсечки 0В и увеличивается до тех пор, пока не достигает своего максимального значения = 5,7 В при напряжении отсечки -8 В. При больших значениях - амплитуда не изменяется.

Сравнительная характеристика проведенных иследований показала, что зависимости амплитуды выходного сигнала от напряжения отсечки для идеального и реального транзисторов практически идентичны.

3. Посредством построенной в Multisim схемы ГПН исследовано разностный сигнал, осциллограмма представлена на рис. 20.

Рис. 19 - схема ГПН

Рис. 20 - сравнение осциллограмм идеальной и реальной пилы и разностного сигнала

Выводы

В работе были рассмотрены и изучены основные характеристики, параметры и принципы построения генераторов пилообразного напряжения: ГПН с зарядным транзистором и ГПН со стабилизатором тока. В пакете разработки электрических схем Multisim были реализованы данные схемы. При построении использовались компоненты отечественного производства. С помощью моделирования этих схем была выполнена основанная задача работы - исследование следующих зависимостей: амплитуды выходного сигнала от напряжения питания для обеих схем, амплитуды выходного сигнала от напряжения отсечки для схемы, содержащей полевой транзистор. Также было проведено измерение разностного сигнала для схемы с зарядным транзистором. На основе проведенного анализа были сделаны соответствующие выводы, что приведены в практической части работы.

Список использованной литературы

1.   Титце У., Шенк К. Полупроводниковая схемотехника. - Москва "Мир", 1981.- 512с.

2.      А.Л. Булычев, В.И. Галкин, В.А. Прохоренко. Аналоговые интегральные схемы: Справочник/.-2-е изд., перераб. и доп.-Мн.: Беларусь, 1994.-382 с.

.        Гутников В.С. Интегральная электроника в измерительных устройствах. - Л.: Энергоатомиздат, 1988. - 304 с.

.        Гершунский Б.С. Справочник по расчету электронных схем.- Киев: Вища школа, 1983. - 242с.

Похожие работы на - Генераторы пилообразного напряжения

 

Не нашли материал для своей работы?
Поможем написать уникальную работу
Без плагиата!
Без нейросетей!