Генераторы пилообразного напряжения на дискретных элементах
Содержание
Введение
1. Выбор и обоснование структурной схемы устройства
1.1 Общая характеристика и принципы построения генераторов
1.2 Структурная схема генератора пилообразного напряжения
2. Расчетная часть
2.1 Выбор и обоснование принципиальной схемы генератора
пилообразного напряжения
2.1.1 Простейший генератор пилообразного напряжения (ГПН)
2.1.2 Классификация ГПН со стабилизаторами тока
2.1.3 Генераторы пилообразного напряжения на дискретных элементах.
Содержание схемы разрабатываемого устройства
2.2 Расчёт элементов устройства, выбор типов и номиналов
2.2.1 Расчет токостабилизирующего элемента
2.2.3 Расчет ключевого устройства (КУ)
2.2.4 Расчет эмиттерного повторителя (ЭП)
2.2.5 Расчет коэффициента полезного действия
3. Конструкторская часть
Заключение
Список литературы
Приложение А
Приложение Б
Приложение В
Приложение Г
Приложение Д
Введение
Электроника является универсальным и исключительно
эффективным средством при решении самых различных проблем в области сбора и
преобразования информации, автоматического и автоматизированного управления,
выработки и преобразования энергии. Знания в области электроники становятся
необходимыми все более широкому кругу специалистов.
Сфера применения электроники постоянно расширяется.
Практически каждая достаточно сложная техническая система оснащена электронными
устройствами. Трудно назвать технологический процесс, управление которым
осуществлялось бы без использования электроники. Функции устройств электроники
становятся все более разнообразными. Роль электроники в настоящее время
существенно возрастает с связи с применением микропроцессорной техники для
обработки информационных сигналов и силовых полупроводниковых приборов для
преобразования электрической энергии.
Электроника имеет короткую, но богатую событиями историю,
которая составляет чуть более 100 лет. Путь, пройденный от вакуумных приборов
до сверхбольшой однокристальной микросхемы содержащей десятки миллионов
транзисторов.
1.
Выбор и обоснование структурной схемы устройства
1.1
Общая характеристика и принципы построения генераторов
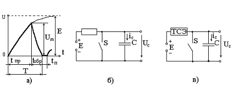
Импульсы напряжения пилообразной формы могут быть как
положительной, так и отрицательной полярности. На рисунке 1 показана
реальная форма пилообразного импульса положительной полярности.
Рис.1 Форма пилообразного импульса положительной полярности
Важнейшим параметрами пилообразных импульсов являются:
длительность прямого (рабочего) хода tпр, длительность обратного хода tобр, период повторения Т,
амплитуда импульса Um. Поскольку строго линейный закон изменения напряжения U (t) получить невозможно,
степень отклонения этого напряжения от линейного закона характеризует закон
нелинейности:
ε=
(1)
Где
|u` (t) |t=0 и | u` (t) | t=tпр -
соответственно скорость изменения напряжения в начале и в конце рабочего хода.
В ждущем режиме имеется еще длительность паузы tп, в течение которой u (t) =const.
В практических схемах генераторов пилообразного напряжения tпр находятся в пределах от десятых долей микросекунды до
десятков секунд, tобр - от 1 до 20% от tпр, Um -
от единиц до тысяч вольт. Значение ε так же зависти от назначения схемы и
допускается (например, в осциллографии) до 10%.
Параметром, характеризующим схему генератора импульсов, является
коэффициент использования напряжения источника питания E, под которым понимают отношение:
ξ=Um/E. (2)
Простейший принцип получения пилообразного напряжения основан на
процессе заряда или разряда конденсатора C через резистор R (рис.1, б). Если
ключ S разомкнут, то конденсатор заряжается от
источника постоянного напряжения E. При этом
напряжение на конденсаторе Uc
(выходе схемы), стремясь к асимптотическому уровню E (см. рис.1, а), изменяется по экспоненциальному закону:
Uc=E (1-e - t/RC) (3)
Замыкание ключа S приводит к
быстрому разряду конденсатора. Скорость разряда конденсатора зависит от
сопротивления ключа в замкнутом состоянии. Затем процесс повторяется. Прямой
ход пилообразного напряжения в этой схеме формируется при разомкнутом ключе, а
обратный при - замкнутом. Таким образом, для реализации этого принципа
генератор должен содержать зарядное или разрядное устройство, интегрирующий
конденсатор или ключ.
Взяв производные duc/dt выражения (3) при t = 0 и t = tпр и подставив их в формулу (1), для
коэффициента нелинейности получаем:
ε = 1-e - tпр/RC (4)
Так как при t = tпр, uc = Um, то, согласно равенству (3),
Um = E (1-e - tпр/RC),
или, с учетом выражения (2):
ε=Um/E=ξ (5)
Следовательно, высокую степень линейности пилообразного напряжения
(малое ε) можно
получить при условии E >>Um. Это приводит к плохому использованию
напряжения источника питания.
Например, при Um =
10В и ε=1% E = 1000В.
Известно, что напряжение на конденсаторе Uc связано с протекающим через него током ic соотношением:
Uc=1/c
.
Если ic = I = const, то uc = It/C = kt изменяется во времени по линейному закону. Следовательно, для
получения пилообразных напряжений, изменяющихся с отклонениями от линейного
закона, которые во много раз меньше, чем аналогичные отклонения в схеме (рис.1,
б), необходимо, чтобы зарядный ток конденсатора был постоянен. Для этих целей
применяют токостабилизирующие элементы (ТСЭ), ток которых не зависит от
приложенного напряжения. Схема получения пилообразного напряжения с зарядным
ТСЭ показана на рис.1. в.
Реально не существует элементов или двухполюсников, которые
обеспечивали бы идеальную зависимость uc=kt. Однако, если использовать в качестве ТСЭ
коллекторно-эмиттерную цепь транзистора, коллекторный ток которого на рабочем
участке характеристики почти не зависит от коллекторного напряжения, то
напряжение на конденсаторе с определенной степенью приближения можно считать
линейно изменяющимся.
1.2
Структурная схема генератора пилообразного напряжения
Согласно заданию требуется спроектировать генератор
пилообразного напряжения в ждущем режиме, управляемый входными импульсами.
Такого рода выбор обусловлен возможностью такого генератора достаточно просто
регулировать длительность рабочего хода и частоты следования выходных импульсов
путем изменения параметров управляющего сигнала не затрагивая схему самого
формирователя ЛИН.
Согласно принципам построения генераторов пилообразного
напряжения структурная схема должна состоять из следующих элементов:
токостабилизирующий элемент (ТСЭ), обеспечивающий постоянный
во времени ток заряда конденсатора C.
конденсатор С, на котором формируется линейно изменяющиеся
напряжение.
ключевое устройство (КУ), с помощью которого осуществляется
переключение формирования прямого и обратного хода выходного напряжения.
формирователь импульсов (ФИ), обеспечивающий импульсные
сигналы управления ключевым устройством (задающий длительность рабочего хода и
частоту следования выходных импульсов пилообразного напряжения). В
разрабатываемом устройстве этот элемент не входит в его состав.
эмиттерный повторитель, согласующий большое сопротивление
нагрузки ОУ с малым сопротивлением нагрузки генератора.
генератор пилообразное напряжение дискретный
2. Расчетная часть
2.1
Выбор и обоснование принципиальной схемы генератора пилообразного напряжения
2.1.1
Простейший генератор пилообразного напряжения (ГПН)
В простейшем случае, когда не требуется высокая линейность
рабочего участка выходного напряжения, применяют заряд или разряд конденсатора
через резистор R. После размыкания ключа Кл конденсатор заряжается по закону
u=E (1-e - t/τ), где τ=RC.
Если во время рабочего хода использовать лишь начальный
участок экспоненты, т.е. при tраб<<τ, или, другими словами,
при Um<<E, можно считать u (t) при 0≤t≤tраб линейно изменяющимся напряжением. Учитывая, что iнач=E/R, а iкон= (E-Um) /R, находим согласно (1)
коэффициент нелинейности:
ε=Um/E. (7)
Можно определить ε и по формуле
ε=Um/E=1-e-tраб/τ≈ tраб/τ.
Из (7) следует, что коэффициент нелинейности ε оказывается равным Um/E. Обычно это соотношение называется коэффициентом
использования источника питания. При этом для получения достаточно малого
значения ε приходится выбирать
значение E
во много раз большим амплитуды Um т.е. плохо использовать напряжение источника питания.
Таким образом, простейшая схема с зарядом или разрядом конденсатора через
резистор оказывается пригодной лишь при сравнительно невысокой линейности
(примерно 10%).
Принципиальная схема простейшего ГПН с транзисторным ключом и
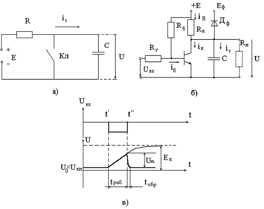
соответствующие временные диаграммы напряжения приведены на (рисунок 3, б, в).
В исходном состоянии, при t<t`, транзистор насыщен и
ток базы I1б≈Eн/Rб>Iб. н=Iк. н/β=Eк/βRк. Предполагается, что Rг>>Rвх (Rвх - входное сопротивление открытого транзистора,
выходное напряжение u=uк. н≈0).
Формирование рабочего хода происходит в интервале времени tраб, когда транзистор
заперт благодаря воздействию отрицательного входного импульса (в
действительности, начало рабочего хода оказывается задержанным относительно
момента t`
на значение t301, обусловленное процессом рассасывания заряда из базы насыщенного
транзистора, но обычно t301<<tраб и на временной диаграмме этот интервал не
показан). В конце рабочего хода (момент t``) напряжение на выходе
(и на коллекторе транзистора) примерно равно Um, причем Um<Uк. доп. Однако при случайном
увеличении длительности управляющего импульса или обрыве в цепи конденсатора C возможен пробой
транзистора (обычно Eк>>Um); для предотвращения пробоя включается
фиксирующий диод Дф; при напряжении u≥Еф (Um<Eф<Uк. доп) отпирается диод и
фиксируется коллекторное напряжение на уровне Eф (при u<Еф диод закрыт).
Коэффициент нелинейности согласно (7) ε=Um/Eэкв, где из-за наличия
сопротивления Rн, учитывающего сопротивление нагрузки и выходное сопротивление
закрытого транзистора, Еэкв=ЕкRн/ (Rк+Rн) (влиянием тока Iк.0 пренебрегаем, так как Ек>>RIк.0).
ε=
(8)

Из (8) видно, что сопротивление нагрузки оказывает существенное
влияние на коэффициент нелинейности и в этом заключается еще один недостаток
рассматриваемого ГПН. Только Rн>>Rк имеем ε≈Um/Eк.
Обратный ход формируется после прекращения действия входного
импульса; при t>t`` транзистор отпирается и, хотя ток базы I1б большой, он работает в активном режиме,
так как напряжение на коллекторе благодаря наличию конденсатора не изменяется
скачком. Конденсатор разряжается практически постоянным током iСразр=β I1б-iR ≈β
I1б,
так как iR≈Iк. н< β
I1б;
длительность обратного хода
tобр≈
≈
(9)
Учитывая, что длительность рабочего хода
tобр≈
≈
≈
(10)
получаем
tобр/tраб=Iк. н/β I1б=1/S, (11)
где S - коэффициент насыщения транзистора.
Для сокращения tобр при заданном tраб можно
было бы увеличить коэффициент насыщения S (уменьшить Rб), но это приводит к увеличению
длительности задержки выключения транзистора.
2.1.2
Классификация ГПН со стабилизаторами тока
Как уже указывалось выше, принцип действия схем генераторов
пилообразного напряжения заключается в использовании заряда или разряда
конденсатора во время рабочего хода через стабилизатор тока. Учитывая принципиальную
общность почти всех применяемых на практике схем генераторов, целесообразно
рассматривать их как варианты одной и той же схемы. При этом они отличаются
друг от друга, главным образом, лишь способом создания напряжения в цепи
стабилизатора тока. Поэтому классификационному признаку различают следующие
типы генераторов:
генераторы, в которых стабилизатор тока реализован в виде
отдельного структурного элемента со специальным источником напряжения Ест.
генераторы, в которых источник напряжения Ест стабилизатора
тока реализован в виде заряженного конденсатора. Необходимо отметить, что этот
генератор по другому классификационному признаку часто относят к группе
компенсационных устройств.
Идея построения таких устройств основана на том, что
стабилизация зарядного (или разрядного) тока конденсатора С может быть
достигнута, если последовательно с ним включить источник, напряжение которого
изменяется по тому же закону, что и на конденсаторе С, но имеет обратную
полярность. Роль такого источника напряжения выполняет усилитель. В зависимости
от способа включения усилителя различают схемы с положительной и отрицательной
обратной связью.
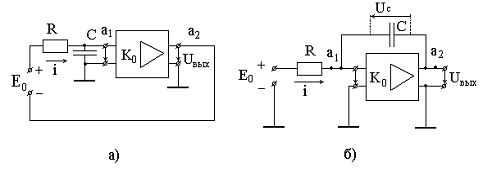
Рисунок 4
На рисунке 4, а показан вариант функциональной схемы
компенсационного генератора с положительной обратной связью (ПОС): если
коэффициент усиления усилителя К0=+1, то повышение потенциала в
точке а1 при заряде конденсатора С компенсируется точно таким же
повышением потенциала в точке а2, и зарядный ток i останется неизменным.
Конечно, в практических схемах вследствие того, что коэффициент усиления К0
не остается в процессе работы постоянным и точно равным 1, а так же в
результате нестабильности других параметров схем наблюдается определенное не
постоянство тока i и большее или меньшее значение коэффициента нелинейности
напряжения на конденсаторе и выходного напряжения uвых. Генератор, реализующий
функциональную схему на рисунке 4, а, называют компенсационным генератором с
ПОС.
Генераторы, в которых роль источника напряжения стабилизатора
тока выполняет источник питания схемы. Такой генератор по другому
классификационному признаку относится к компенсационным генераторам с ООС
(отрицательной обратной связью); функциональная схема такого генератора
показана на рисунке 4, б.
Если в этой схеме коэффициент усиления К0
бесконечно большой, то можно считать, что напряжение на выходе конечно при
напряжении на входе усилителя, равном нулю: u=0 (т.е. uвых=uс), и зарядный ток i=E0/R постоянен.
Конечно, в реальных схемах К0≠∞, но при
достаточно большом значении К0 изменение зарядного тока i по мере заряда конденсатора С мало и коэффициент
нелинейности так же мал. Заметим, что в соответствии с функциональной схемой
рисунок 4, б строятся интегрирующие операционные усилители, предназначенные для
реализации математической операции интегрирования. Действительно, при
достаточно большем коэффициенте усиления К0u≈0, |uвых|≈|uc|≈1/c
, где i=E0/R, или в
общем случае: i≈uвх (t) / (R), если вместо
источника E0 действует источник изменяющегося напряжения uвх (t) и,
следовательно, uвых (t) ≈1/RC
.
2.1.3
Генераторы пилообразного напряжения на дискретных элементах. Содержание схемы
разрабатываемого устройства
Генератор тока на транзисторах показан на рисунке 5.
Рис. 5 Генератор тока на транзисторах
Генератор тока работает следующим образом. В начальный момент
времени транзисторы закрыты, и ток через них не течет. Через резистор R2 напряжение от источника
Eп поступает на базу VT2 и через него начинает
протекать ток. Этот ток поступает на нагрузку Rн и на R1. На R1 создается падение
напряжения, пропорциональное величине протекающего тока, т.е. резистор R1 является датчиком тока.
При появлении напряжения на R1 оно поступает на базу VT1 и через транзистор
начинает протекать ток. На резисторе R2 и на базе VT2 напряжение уменьшается.
Процесс продолжается до тех пор, пока схема не достигнет равновесного
состояния. При изменении сопротивления нагрузки ток через R1 уменьшится, поскольку RK2≈RЭ2. При этом уменьшается
напряжение на базе VT1 и возрастает на R2. В результате чего на базу VT2 подается большее
напряжение и через него течет больший ток. Таким образом, осуществляется
стабилизация тока, протекающего через нагрузку.
Транзистор VT2 является ключевым, а R2 и VT1 образуют цепь обратной
связи.
В разрабатываемом устройстве в качестве нагрузки включается
конденсатор. Поскольку конденсатор заряжается постоянным током, то напряжение
на нем определяется формулой:
uc = It/C
При обратном ходе (разряде конденсатора через разрядную цепь)
генератор тока необходимо отключать во избежание внесения им искажений в
разрядный процесс. Это можно сделать, установив R2≈EП. Для этого параллельно VT1 включен транзистор VT3 (рисунок 6).
Рисунок 6.
Транзистор VT3 включен по схеме с общим коллектором (ОК). Его
нагрузкой является резистор R2. Когда на базу транзистора VT3 подается напряжение EП, на эмиттере транзистора
появляется напряжение UЭ3≈EП. Это напряжение почти полностью шунтирует
транзистор VT1 и отключает генератор тока.
Ток базы транзистора VT3 определяется формулой:
Ключевое устройство (КУ) представляет собой насыщенный
транзисторный ключ рисунок 7.
Рис.7 Ключевое устройство
Схема состоит из коммутируемой и управляющей цепей. Коммутируемая
цепь образована резистором Rк и источником питающего напряжения Eи. п.
При любом стационарном режиме работы устройства коллекторное
напряжение Uкэ и ток коллектора Iк связаны уравнением Кирхгоффа:
Iк= (Eи. п. - Uкэ) /Rк+Iвых. (12)
Коммутируемая цепь замкнута, когда транзистор находится в режиме
насыщения.
Поскольку этой цепью является конденсатор, то время его разряда
равно:
Коммутируемая цепь разомкнута, когда транзистор находится в режиме
отсечки. В этом режиме коллектор транзистора оказывается подключен к генератору
тока. При этом ток коллектора равен
Iк=Iк0,а напряжение на коллекторе при Iвых=0
Uкэ=UГТ-Iк0Rк.
где UГТ - напряжение генератора тока.
Обычно Iк0 таково, что из произведение Iк0Rк гораздо меньше UГТ,
поэтому для режима приближенно можно считать
Uкэ≈UГТ.
2.2
Расчёт элементов устройства, выбор типов и номиналов
2.2.1
Расчет токостабилизирующего элемента
ТСЭ (генератор тока) состоит из двух транзисторов VT2 и VT3.
В качестве VT2 и VT3 возьмем транзисторы КТ216А. Их параметры
приведены в таблице 1. Входные и выходные характеристики представлены в
приложении А.
Таблица 1. - Параметры транзистора КТ216А.
|
Параметр
|
Значение
|
|
Статический
коэффициент передачи тока
|
9.50
|
|
Граничное
напряжение Uгр, В
|
60
|
|
Постоянный ток
коллектора Iгр, мА
|
10
|
|
Постоянная
рассеиваемая мощность коллектора P, мВт
|
75
|
|
Емкость
коллекторного перехода, пФ
|
10
|
|
Обратный ток
коллектора
|
1мкА
|
Возьмем R2=15кОм.
Примем
. Тогда
Учтем тот факт, что в начальный момент времени сопротивление
разряженного конденсатора равно нулю.
Поскольку
Тогда
и
.
Т.е.
.
Возьмем R2 типа C2-29 0,125 15кОм 0,1%.
На графике выходных характеристик (приложение А) находим точку
. Ей соответствует
. На графике входных характеристик находим
точку
при
. Ей соответствует
.
Следовательно
Примем выходной ток генератора тока равным 3мА. Тогда
Возьмем R3 резистор с близким
номиналом типа C2-29 0,125 180Ом 0,5%.
Найдем номинал конденсатора С1.
Возьмем конденсатор типа К71-7-250-0,03мкФ 0,5%.
2.2.3
Расчет ключевого устройства (КУ)
Ключевое устройство реализовано на биполярном транзисторе n-p-n структуры управляемый
импульсами положительной полярности. Из выходной цепи СМВ выходят импульсы как
положительной так и отрицательной полярности. Транзистор КУ будет насыщен
(открыт) при положительных полупериодах Uвх, а при отрицательных находится
в режиме отсечки (закрыт), при этом фронт пилообразного напряжения будет
формироваться в момент времени действия отрицательного импульса на входе КУ.
Выберем из справочника n-p-n транзистор серии КТ315А
с параметрами, приведенными в таблице 2.
Таблица 2 - Параметры транзистора КТ315А
|
Максимальный
ток коллектора Iкmax, мА
|
100
|
|
Максимальная
рассеиваемая мощность Ркmaх, мВт
|
150
|
|
Структура
|
n-p-n
|
|
Напряжение
коллектор-эмиттер Uкэ, В
|
25
|
|
Коэффициент
усиления потоку β
|
20.90
|
Найдем сопротивление R4 в цепи базы VT4:
,
где
- коэффициент использования источника
питания.
Возьмем резистор с близким сопротивлением С2-29-0,125 84,5кОм
0,25%.
Транзистор VT1 возьмем типа
КТ315А. Найдем
номинал R1.
Возьмем R1 С2-29-0,125
816кОм 0,5%.
2.2.4
Расчет эмиттерного повторителя (ЭП)
Транзистор VT2 включен по схеме с общим коллектором (ОК),
имеющий коэффициент усиления по напряжению примерно равную единице, и
значительно меньшее по сравнению со входным выходное сопротивление. Нагрузка
повторителя 10 Ом включена в эмиттерную цепь VT5.
Входное сопротивление ЭП рассчитаем по формуле
Rвх= (β+1) / (Rн+1/gm),
де β - коэффициент усиления
по току в схеме с ОЭ; gm - крутизна усилительной характеристики
транзистора.
gm= Iэ/φт, где φт≈0,025В - изменение напряжения (не критично).
Определим ток эмиттера, имеем:
γ= β+1,
где γ - коэффициент усиление
по току в схеме с ОК; β - коэффициент усиления
по току в схеме с ОЭ. При Uвых. max = 10В и Rн=10 Ом ток в нагрузке Iн=1А. Таким образом Iэ=Iн=1А.
Выберем транзистор 2Т827Б. Его параметры приведены в таблице
3.
Подставив значения получаем:
Rвх= (750+1) (10+1/ (1/0,025)) =7528Ом
Таблица 3. - Параметры транзистора 2Т827Б.
|
Параметр
|
Значение
|
|
Максимальное
напряжение UКэmax, В
|
80
|
|
Максимальный
ток IKmax, А
|
20
|
|
Рассеиваемая
мощность P, Вт
|
125
|
|
Минимальный
коэффициент передачи тока β
|
750
|
Максимальная мощность, рассеиваемая на коллекторе VT2:
PVT2=Uкэ·Iкср≈ (30-10) ·0,7=14 Вт
Параметры транзистора VT2 полностью подходят по
рассчитанным величинам (таблица 3).
Определим коэффициент нелинейности по формуле:
ε=
,
где iнач. - начальный ток; iконч. - конечный
ток.
Подставив значения находим ε:
ε≈0,3.
2.2.5
Расчет коэффициента полезного действия
Коэффициент полезного действия генератора пилообразного
напряжения рассчитаем по формуле:
η=
%,
где Pпотр - мощность потребляемая всем устройством; Pвых - выходная мощность устройства.
Рассчитаем потребляемую мощность всего устройства.
Pвых=Uвых·Iвых
Pпотр=30
(0,003+0,002) +30/ (816000+84500) +14≈14,15Вт
Pвых=10·1=10Вт
η=71%.
КПД разрабатываемого устройства составило 71%.
3.
Конструкторская часть
В результате разработки структурной и принципиальной
электрической схем генератора пилообразного напряжения была дополнительно
разработана печатная плата с 70×110 мм с соответствующими
навесными радиоэлементами. При конструировании печатной платы учитывался ряд
особенностей:
для уменьшения паразитных емкостей, индуктивностей и наводок
верхнюю часть фольгированного медного слоя платы необходимо подключить к
земляной шине;
выходной нулевой шиной считать объединенные в одной точке
входную и выходную шины;
максимальное увеличение площадей металлических проводников с
большими токами.
Печатная плата выполнена из двустороннего фольгированного
стеклотекстолита толщиной 1,5-2 мм фотохимическим методом. Пайка выводов
элементов выполнена припоем ПОС-61. Шаг координатной сетки 2,54 мм.
Рисунок печатной платы, расположение элементов и расположение
отверстий приведены в приложениях Г и Д.
Заключение
В данной курсовой работе разработано устройство генератора
линейно спадающего напряжения имеющего следующие параметры: выходное напряжение
10В; сопротивление нагрузки 10 Ом; коэффициент нелинейности около 0,3%; частота
следования импульсов задается внешним сигналом; КПД устройства 71%; напряжение
питания однополярное 30В.
Список
литературы
1. Аналоговые
интегральные схемы: Справочник/А.Л. Булычев, В.И. Галкин, В.А. Прохоренко. -
2-е изд., перераб. и доп. - Мн.: Беларусь, 1994. - 382 с.
2. В
помощь радиолюбителю: Сборник. Вып.111/В80 Сост. И.Н. Алексеева. - М.: Патриот,
1991. - 80 с.
. Импульсные
устройства ЭВМ, приборов и систем: Учеб. для техникумов. - М.: Энергоатомиздат,
1991. - 248 с.
Приложение
А
Входные и выходные характеристики КТ216А
Выходные характеристики
Входные характеристики
Приложение
Б
Принципиальная схема
Приложение В
Структурная схема устройства
Приложение Г
Рисунок проводников платы
Расположение деталей на плате
Приложение
Д
Расположение отверстий
Виды отверстий на плате
|
Обозначение
|
Диаметр
|
|
x
|
0,8мм
|
|
+
|
1мм
|
|
o
|
1,4мм
|
|
|x|
|
2,8мм
|
|
|+|
|
4мм
|