Деталь 'Кронштейн' и технологический процесс ее изготовления
Содержание
1. Задание
. Анализ исходных данных
.1 Анализ детали «Кронштейн»
.2 Анализ технологического процесса изготовления детали
«Кронштейн»
.3 Анализ оборудования, используемого в технологическом
процессе
.4 Определение потребности в технологическом оборудовании
. Разработка компоновок ГПМ
.1 Определение структуры ГПМ для операций 010. На базе станка
модели 2254ВМФ4 и промышленного робота Kuka KR6-2
.2 Определение структуры ГПМ для операций 015. На базе станка
модели 2204ВМФ4 и промышленного робота MOTOMAN-HP20-6
.3 Определение структуры ГПМ для операции 020. На базе станка
модели 6Р13РФ3 и промышленного робота Kuka KR 5 ARC (рис. 8)
. Разработка структуры ГАУ
. Функционирование подсистемы поддержания работоспособности
. Система управления ГАУ
. Алгоритм действий и циклограмма по перемещению
материального потока подсистем ГАУ
1. Задание
Таблица 1. Деталь «Кронштейн» и технологический процесс ее изготовления
|
№ операции
|
010
|
015
|
020
|
S
|
|
Оперативное время, мин
|
5
|
8
|
1
|
14
|
Рисунок 1
2. Анализ исходных данных
.1 Анализ детали «Кронштейн»
Деталь «Кронштейн» с габаритными размерами: длина L= 200 мм, максимальный
диаметр D= 70 мм относится к классу деталей типа «плоскостные». «Кронштейн» изготавливается
из чугуна марки СЧ20 ГОСТ 1412-85 Масса детали 2,8 кг, масса заготовки 3,5 кг.

Рис.2. Изображение детали «Кронштейн»
.2 Анализ технологического процесса изготовления детали «Кронштейн»
Для получения исходной заготовки используется литье. Основные
формообразующие операции, выполняются на токарном оборудовании: станок
2254ВМФ4, 2204ВМФ4. Для окончательной обработки используется станок 2Н135
.3 Анализ оборудования, используемого в технологическом процессе
На заготовительной операции 005 используется литье. Особенно важно
правильно выбрать вид заготовки и назначить наиболее оптимальные условия на ее
изготовление в условиях автоматизированного производства деталей машин, когда
размеры детали при механической обработке получаются автоматически на
предварительно настроенных станках. На производство поступают уже готовые
заготовки, они будут храниться на складе.
На операцию 010 фрезерно-сверлильную используется станок
2254ВМФ4.верлильно-фрезерно-расточный станок с ЧПУ модели
2254ВМФ4Назначение/краткая информация: Станок предназначен для выполнения
сверлильных, фрезерных и расточных операций при обработке плоских сторон
деталей средних размеров. На станке могут быть обработаны изделия из чугуна,
стали, легких сплавов, цветных металлов, пластмасс и др.Станок производит черновое
и чистовое фрезерование плоскостей и криволинейных поверхностей, а также
сверление, растачивание, зенкерование и развертывание точных отверстий,
нарезание резьб метчиками и резцами.
Техническая характеристика: Размеры рабочей поверхности стола мм 500 x
630Максимальные координатные перемещения по осям X, Y, Z мм 500Пределы частот
вращения шпинделя 1/мин 2 - 3150Регулирование скоростей шпинделя бесступенчатое
регулирование продольных, поперечных и вертикальных подач. Бесступенчатое
пределы продольных, поперечных и вертикальных подач мм/мин 0,1 - 10000Емкость
инструментального магазина шт. 30. Мощность двигателя привода главного движения
кВт 10Точность позиционирования (линейного) мм 0,016Тип системы ЧПУ CNC
габариты станка мм 4610 x 4510 x 3235Вес станка кг 7000
Расчет коэффициента автоматизации станка модели 2254ВМФ4
автоматизация сверлильный станок
Таблица 2
|
№
|
Наименование функции
|
Уровень автоматизации
|
Значение
|
|
1
|
Включение оборудования
|
ручное
|
0
|
|
2
|
Установка заготовки на станке
|
ручное
|
0
|
|
3
|
Закрепление заготовки
|
автоматизированное
|
0,5
|
|
4
|
Задание режимов обработки
|
автоматизированное
|
0,5
|
|
5
|
Поиск инструмента
|
автоматическое
|
1
|
|
6
|
Установка нулевой точки инструмента
|
автоматизированное
|
0,5
|
|
7
|
Обработка заготовки
|
автоматическое
|
1
|
|
8
|
Контроль обрабатываемой поверхности
|
ручное
|
0
|
|
9
|
Контроль режущего инструмента
|
ручное
|
0
|
|
10
|
Смена инструмента
|
автоматическое
|
1
|
|
11
|
Снятие готовой детали
|
автоматизированное
|
0,5
|
|
12
|
Удаление стружки
|
ручное
|
0
|
|
13
|
Выключение оборудования
|
автоматическое
|
1
|
|
Итого
|
6
|
Ка = ∑Аi/ n= 6 /13= 0,46
Несмотря на невысокий уровень автоматизации, оборудование может
использоваться в составе ГПС после дооснащения его обеспечивающими системами:
· подачи заготовок;
· контроля режущего инструмента;
· контроля обрабатываемой поверхности;
· удаления отходов;
На операцию 015 фрезерно-сверлильно-расточную используется станок
2204ВМФ4.
Для многооперационной обработки с 4-х сторон деталей сложной формы из
стали, чугуна, цветных металлов, пластмасс и др.
Комплектация электро-, гидро-, пневмооборудования, тип управляющей
системы и приводов выбирается по согласованию с заказчиком.
Таблица 3. Техническая характеристика
|
Размеры рабочей поверхности стола, мм
|
400 х 500
|
|
Наибольшие программируемые перемещения, мм:продольное по
оси Хвертикальное по оси Yпоперечное по оси Z
|
500500500
|
|
Конус шпинделя
|
50АТ4
|
|
Частота вращения шпинделя, об/мин
|
20...5000
|
|
Пределы рабочих подач по осям X, Y, Z, мм/мин
|
0,1...10000
|
|
Скорость быстрых перемещений по осям X, Y, Z, мм/мин
|
12000
|
|
Количество инструментов в магазине
|
30
|
|
Мощность главного привода, кВт
|
10
|
|
Габариты станка, мм
|
4280 х 3840 х 2926
|
Электрооборудование: Питающая электросеть - род тока
переменный трехфазный, частота- Гц 50 напряжение - В 380
Устройство числового программного управления: Тип Размер
2М1300-84, 2С42, "Фанук 6М-Е".
Количество управляемых координат - всего 8.
Ввод информации С перфоленты и вручную.
Система кодирования ISO.
Инднкация Буквенно-цифровая и знаковая
Вид интерполяции Линейная круговая.
Расчет коэффициента автоматизации станка модели 2204ВМФ4
Таблица 4
|
№
|
Наименование функции
|
Уровень автоматизации
|
Значение
|
|
1
|
Включение оборудования
|
ручное
|
0
|
|
2
|
Установка заготовки на станке
|
ручное
|
0
|
|
3
|
Закрепление заготовки
|
автоматизированное
|
0,5
|
|
4
|
Задание режимов обработки
|
автоматизированное
|
0,5
|
|
5
|
Поиск инструмента
|
автоматическое
|
1
|
|
6
|
Установка нулевой точки инструмента
|
автоматическое
|
1
|
|
7
|
Обработка заготовки
|
автоматическое
|
1
|
|
8
|
Контроль обрабатываемой поверхности
|
ручное
|
0
|
|
9
|
Контроль режущего инструмента
|
ручное
|
0
|
|
10
|
Смена инструмента
|
автоматическое
|
1
|
|
11
|
Снятие готовой детали
|
автоматизированное
|
0,5
|
|
12
|
Удаление стружки
|
ручное
|
0
|
|
13
|
Выключение оборудования
|
автоматическое
|
1
|
|
Итого
|
6,5
|
Ка = ∑Аi/ n= 6,5 /13= 0,5
Несмотря на невысокий уровень автоматизации, оборудование может
использоваться в составе ГПС после дооснащения его обеспечивающими системами:
· подачи заготовок;
· контроля режущего инструмента;
· контроля обрабатываемой поверхности;
· удаления отходов;
На операцию 020 сверлильную используется станок 2Н135.
Вертикально-сверлильный станок 2Н135 ипользуется на
предприятиях с единичным и мелкосерийным выпуском продукции и предназначен для
сверления, рассверливания, зенкования, зенкерования,развертывания и подрезки
торцев ножами. Наличие на станке механической подачи шпинделя, при ручном
управлении циклами работы, допускает обработку деталей в широком диапазоне
размеров из различных материалов с использованием инструмента из
высокоуглеродистых и быстрорежущих сталей и твердых сплавов. Установленное на
станке электрическое устройство реверсирования двигателя главного движения,
позволяет производить нарезание резьбы машинными метчиками при ручной подаче
шпинделя.
Таблица 5
|
Максимальный диаметр сверления в стали 45, мм
|
35
|
|
Размеры конуса шпинделя по СТ СЭВ 147-75
|
Морзе 4
|
|
Расстояние оси шпинделя до направляющих
колонны, мм
|
300
|
|
Максимальный ход шпинделя, мм
|
250
|
|
Расстояние от торца шпинделя, мм:до столадо
плиты
|
30-750700-1120
|
|
Максимальное перемещение сверлильной головки,
мм
|
170
|
|
Движение шпинделя за один оборот штурвала, мм
|
122, 46
|
|
Размеры рабочей поверхности стола, мм
|
450х500
|
|
Максимальный ход стола, мм
|
300
|
|
Кол-во скоростей шпинделя
|
12
|
|
Кол-во подач
|
9
|
|
Пределы подач, мм/об
|
0,1-1,6
|
|
Мощность основного электродвигателя движения,
кВт
|
4,0
|
|
Габаритные размеры станка, мм
|
1030х835х2535
|
|
Масса, кг
|
1200
|
Расчет коэффициента автоматизации станка модели 2Н135
Таблица 6
|
№ п/п
|
Наименование функции
|
Уровень автоматизации
|
Значение
|
|
1.
|
Включение оборудования
|
ручное
|
0
|
|
2.
|
Установка заготовки на станке
|
ручная
|
0
|
|
3.
|
Закрепление заготовки на станке
|
ручное
|
0
|
|
4.
|
Обработка заготовки
|
автоматизированная
|
0,5
|
|
5.
|
Контроль обрабатываемой поверхности
|
ручной
|
0
|
|
6.
|
Контроль режущего инструмента
|
ручной
|
0
|
|
7.
|
Смена инструмента
|
ручная
|
0
|
|
8.
|
Очистка базовой поверхности стола
|
ручная
|
0
|
|
9.
|
Удаление стружки
|
ручная
|
0
|
|
10.
|
Выключение оборудования
|
ручная
|
0
|
|
ИТОГО:
|
0,5
|
Учитывая
низкий уровень автоматизации и то что станок не автоматизирован его не возможно
использовать в составе ГПС без глубокой модернизации.
Произведем
замену используемого оборудование на его аналог 6Р13РФ3. Станок вертикальный
консольно-фрезерный с ЧПУ и револьверной головкой
Станки
предназначены для многооперационной обработки деталей сложной конфигурации из
стали, чугуна, цветных и легких металлов, а также других материалов. Наряду с
фрезерными операциями на станках можно производить точное сверление,
растачивание, зенкерование и развертывание отверстий.
Таблица 7. Технические характеристики станка 6Р13РФ3
|
Характеристика
|
Наименование
|
|
Длина рабочей поверхности стола, мм
|
1600
|
|
Ширина стола, мм
|
400
|
|
Наибольшее перемещение по осям X,Y,Z, мм
|
1000_400_380
|
|
Серия
|
1975
|
|
Снятие
|
1984
|
|
ЧПУ
|
Н33-1М
|
|
Точность
|
Н
|
|
Мощность, кВт
|
7,5
|
|
Габариты, мм
|
3200x2500x2450
|
|
Масса, кг
|
6900
|
Рассчитаем коэффициент автоматизации для 6Р13Ф3
Таблица 8. Расчет коэффициента автоматизации станка модели 6Р13РФ3
|
№ п/п
|
Наименование функции
|
Уровень автоматизации
|
Значение
|
|
1.
|
Включение оборудования
|
ручное
|
0
|
|
2.
|
Установка заготовки на станке
|
ручная
|
0
|
|
3.
|
Закрепление заготовки на станке
|
автоматизированное
|
0,5
|
|
4.
|
Обработка заготовки
|
автоматическое
|
1
|
|
5.
|
Контроль обрабатываемой поверхности
|
ручной
|
0
|
|
6.
|
Контроль режущего инструмента
|
ручной
|
0
|
|
7.
|
Смена инструмента
|
автоматическое
|
1
|
|
8.
|
Очистка базовой поверхности стола
|
ручная
|
0
|
|
9.
|
Удаление стружки
|
ручная
|
0
|
|
10.
|
автоматическое
|
1
|
|
ИТОГО:
|
3,5
|
Ка = ∑Аi/ n= 3,5 / 10 = 0,35
Данное оборудовании, не смотря на ограниченные инструментальные
возможности может использоваться в составе ГПС после дооснащения его
обеспечивающими системами:
§ подачи заготовок
§ контроля изделий и инструмента
§ удаления отходов.
.4 Определение потребности в технологическом оборудовании
Определение уровня автоматизации ТП
Рассчитаем уровень автоматизации технологической подсистемы до
модернизации и после модернизации.
Расчет уровня автоматизации станочной подсистемы до модернизации
1 - 2254ВМФ4
- 2204ВМФ4
- 2Н135
Ка( ГАУ) = ∑ Ка / N = 1,31 / 3 = 0,43
где
- количество подразделения ГАУ;
- сумма
уровней автоматизации технологического оборудования и всех подразделений ГАУ.
Рис. 3. Уровень автоматизации станочной подсистемы до модернизации
Расчет уровня автоматизации станочной подсистемы после модернизации
Рис. 4. Уровень автоматизации станочной подсистемы после модернизации
- 2254ВМФ4
- 2204ВМФ4
- 6Р13Ф3
Ка( ГАУ) = ∑ Ка / N = 2,4 / 3 = 0,8
Принимаем общий уровень автоматизации 0,8.
Определение количества основного технологического оборудования
При разработке структуры автоматического производственного комплекса
необходимо знать потребное количество основного и вспомогательного оборудования
для обеспечения заданной программы выпуска деталей.
Определить количество основного оборудования, включаемого в
автоматический комплекс, можно, исходя из среднего такта выпуска деталей на
комплексе.
Средний такт выпуска деталей
где
Фо - номинальный фонд времени работы оборудования,
при
односменной работе оборудования Фо=2070 ч.;
при
двухсменной работе Фо=4140 ч.;
при
трехсменной работе Фо=6210 ч.
Примем
двухсменный режим работы
К
- коэффициент использования оборудования принимаем равным общему уровню
автоматизации;г - годовая программа выпуска деталей.
Таблица
9. Согласно заданию время выполнения
|
№ операции
|
010
|
015
|
020
|
S
|
|
Оперативное время, мин
|
5
|
8
|
1
|
14
|
Определим степень загрузки оборудования
Таблица
10
|
№ операции
|
010
|
015
|
020
|
Кзср
|
|
Коэффициент загрузки, Кз
|
0,64
|
1,0
|
0,2
|
0,6
|
Рис. 5. Коэффициент загрузки оборудования ГАУ
Исходя из коэффициентов загрузки принимаем следующее количество
оборудования.
Таблица 10
|
№ операции
|
010
|
015
|
020
|
|
Ед. оборудования
|
1
|
1
|
1
|
3. Разработка компоновок ГПМ
.1 Определение структуры ГПМ для операций 010. На базе
станка модели 2254ВМФ4 и промышленного робота Kuka KR6-2
Для функционирования процесса 010 в полностью автоматическом режиме
станок нужно дооснастить обеспечивающими средствами
Установка заготовки на станке
Контроль обрабатываемой поверхности
Контроль режущего инструмента
Удаление стружки
Для подачи заготовок и снятия деталей в ГПМ используется промышленный
робот Kuka KR6-2 (Рис. 6)
Рис. 6
6-2 образует кулакообразную рабочую зону и идеально подходит для
экономичных системных решений, занимающих минимальную площадь.
Таблица 11
|
Технические характеристики
|
|
Вес манипулятора кг
|
235
|
|
Грузоподъёмность кг
|
6
|
|
Количество осей
|
6
|
|
Макс. радиус рабочей зоны мм
|
1611
|
|
Точность позиционирования мм
|
<±0.05
|
Комплекс выполняет следующие операции:
ПР берёт заготовку с конвейера, устанавливает её в патрон станка. После
обработки ПР вынимает заготовку и перемещает обратно на конвейер.
Рассчитаем степень автоматизации для станка 2254ВМФ4
Таблица 12
|
№
|
Наименование функции
|
Уровень автоматизации
|
Значение
|
|
1
|
Включение оборудования
|
ручное
|
0
|
|
2
|
Установка заготовки на станке
|
автоматическое
|
1
|
|
3
|
Закрепление заготовки
|
автоматизированное
|
0,5
|
|
4
|
Задание режимов обработки
|
автоматизированное
|
0,5
|
|
5
|
Поиск инструмента
|
автоматическое
|
1
|
|
6
|
Установка нулевой точки инструмента
|
автоматизированное
|
0,5
|
|
7
|
Обработка заготовки
|
автоматическое
|
1
|
|
8
|
Контроль обрабатываемой поверхности
|
автоматическое
|
1
|
|
9
|
Контроль режущего инструмента
|
автоматическое
|
1
|
|
10
|
Смена инструмента
|
автоматическое
|
1
|
|
11
|
Снятие готовой детали
|
автоматизированное
|
0,5
|
|
12
|
Удаление стружки
|
автоматическое
|
0
|
|
13
|
Выключение оборудования
|
автоматическое
|
1
|
|
Итого
|
9
|
3.2 Определение структуры ГПМ для операций 015. На
базе станка модели 2204ВМФ4 и промышленного робота MOTOMAN-HP20-6
HP20-6 робот общего назначения (Рис. 7).
Используется для обслуживания станков, таких как: гибочные прессы,
токарно-фрезерные станки и многих других.
Рис. 7
Таблица 13
|
Технические характеристики
|
|
Вес манипулятора кг
|
285
|
|
Грузоподъёмность кг
|
6
|
|
Количество осей
|
6
|
|
Макс. радиус рабочей зоны мм
|
1915
|
|
Точность позиционирования мм
|
±0.06
|
Рис. 8. Компоновка ГПМ на базе Сверлильно-фрезерного станка 2204ВМФ4 и
промышленного робота MOTOMAN-HP20-6: 1 - ПР MOTOMAN-HP20-6, 2 - станок 2254ВМФ4,3 - устройство
приема-выдачи заготовок - деталей, 4 - контейнер для стружки.
Комплекс выполняет следующие операции:
ПР берёт заготовку с конвейера, устанавливает её в патрон станка. После
обработки ПР вынимает заготовку и перемещает обратно на конвейер.
Рассчитаем степень автоматизации для станка 2204ВМФ4
Таблица 14.
|
№
|
Наименование функции
|
Уровень автоматизации
|
Значение
|
|
1
|
Включение оборудования
|
ручное
|
0
|
|
2
|
Установка заготовки на станке
|
автоматическое
|
1
|
|
3
|
Закрепление заготовки
|
автоматизированное
|
0,5
|
|
4
|
Задание режимов обработки
|
автоматизированное
|
0,5
|
|
5
|
Поиск инструмента
|
автоматическое
|
1
|
|
6
|
Установка нулевой точки инструмента
|
автоматическое
|
1
|
|
7
|
Обработка заготовки
|
автоматическое
|
1
|
|
8
|
Контроль обрабатываемой поверхности
|
автоматическое
|
1
|
|
9
|
Контроль режущего инструмента
|
автоматическое
|
1
|
|
10
|
Смена инструмента
|
автоматическое
|
1
|
|
11
|
Снятие готовой детали
|
автоматизированное
|
0,5
|
|
12
|
Удаление стружки
|
автоматческое
|
1
|
|
13
|
Выключение оборудования
|
автоматическое
|
1
|
|
Итого
|
10,5
|
3.3 Определение структуры ГПМ для операции 020. На базе станка модели
6Р13РФ3 и промышленного робота Kuka KR 5 ARC (рис. 9)
Рис. 9
Таблица 15
|
Технические характеристики
|
|
Вес манипулятора кг
|
127
|
|
Грузоподъёмность кг
|
5
|
|
Количество осей
|
6
|
|
Макс. радиус рабочей зоны мм
|
1412
|
|
Точность позиционирования мм
|
±0.04
|
Рис. 10. Компоновка ГПМ на базе фрезерного станка 6Р13РФ2 и промышленного
робота Kuka KR 5 ARC:
1 - ПР Kuka KR 5 ARC, 2 - 6Р13РФ2.
Комплекс выполняет следующие операции:
ПР берёт заготовку с конвейера, устанавливает её в патрон станка. После
обработки ПР вынимает заготовку и перемещает обратно на конвейер.
Таблица 16
|
№ п/п
|
Наименование функции
|
Уровень автоматизации
|
Значение
|
|
1.
|
Включение оборудования
|
ручное
|
0
|
|
2.
|
Установка заготовки на станке
|
автоматическая
|
1
|
|
3.
|
Закрепление заготовки на станке
|
автоматизированное
|
0,5
|
|
4.
|
Обработка заготовки
|
автоматическое
|
1
|
|
5.
|
Контроль обрабатываемой поверхности
|
автоматический
|
1
|
|
6.
|
Контроль режущего инструмента
|
автоматический
|
1
|
|
7.
|
Смена инструмента
|
автоматическая
|
1
|
|
8.
|
Очистка базовой поверхности стола
|
автоматическая
|
1
|
|
9.
|
Удаление стружки
|
автоматическая
|
1
|
|
10.
|
Выключение оборудования
|
автоматическое
|
1
|
|
ИТОГО:
|
8,5
|
В связи с малым объемом стружки система автоматизированного удаления
стружки для данного ГПМ не предусмотрена.
4. Разработка структуры ГАУ
В систему обеспечения функционирования ГПС входят:
автоматизированная транспортно-складская система (АТСС);
автоматизированная система инструментального обеспечения
(АСИО);
система автоматизированного контроля (САК);
автоматизированная система удаления отходов (АСУО);
автоматизированная система управления (АСУ).
Рисунок 11
Спецификация к рис. 11
. Станок модели 2254ВМФ4
. Робот манипулятор модели Kuka KR6-2
. Устройство приема-выдачи заготовок-деталей
. Станок модели 2204ВМФ4
. Станок модели 6Р13Ф3
. Робот манипулятор MOTOMAN HP20-6
. Робот-манипулятор Kuka KR 5 ARC
. Рольганговый конвейер для подачи паллет с заготовками.
. Цепной конвейер для подачи и выгрузки контейнера под стружку
. Штабелер
. Контейнер для стружки
. устройство приема - выдачи инструментальных комплектов
5. Функционирование подсистемы поддержания работоспособности
Система поддержания работоспособности занимает особое
место в управлении ГПМ. Задача системы состоит в устранении помех,
препятствующих нормальному продолжению рабочего процесса. Поддержание
работоспособности включает: сбор информации; оценку информации и выявление
отклонений от нормы, установленной исходными данными; определение причины
отклонения, принятие решения и выработку корректирующего воздействия,
ликвидирующего обнаруженные отклонения; ввод корректирующих воздействий.
В качестве примеров событий, требующих вмешательства
системы поддержания работоспособности: затупление инструмента, предельное
изнашивание инструмента, поломку инструмента, увеличение припуска или твёрдости
заготовки и др.
Прежде всего, возникает проблема идентификации
поступившей заготовки, которая должна быть абсолютно надёжной. С этой целью
кодируют спутники и палеты с помощью кодовых планок; используют
фотоэлектрические системы распознавания образов;
6. Система управления ГАУ
Рис. 12. Схема управления ГПМ
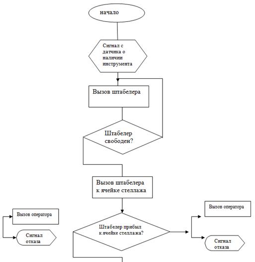
7. Алгоритм действий и циклограмма по перемещению материального потока
подсистем ГАУ
