Управление проектом внедрения автоматизированной информационной системы для ООО 'Рим'

  • Вид работы:
    Курсовая работа (т)
  • Предмет:
    Информационное обеспечение, программирование
  • Язык:
    Русский
    ,
    Формат файла:
    MS Word
    1,28 Мб
  • Опубликовано:
    2015-06-22
Вы можете узнать стоимость помощи в написании студенческой работы.
Помощь в написании работы, которую точно примут!

Управление проектом внедрения автоматизированной информационной системы для ООО 'Рим'

Министерство транспорта Российской Федерации

Федеральное агентство железнодорожного транспорта

ФЕДЕРАЛЬНОЕ ГОСУДАРСТВЕННОЕ БЮДЖЕТНОЕ ОБРАЗОВАТЕЛЬНОЕ

УЧРЕЖДЕНИЕ ВЫСШЕГО ПРОФЕССИОНАЛЬНОГО ОБРАЗОВАНИЯ

"ДАЛЬНЕВОСТОЧНЫЙ ГОСУДАРСТВЕННЫЙ УНИВЕРСИТЕТ

ПУТЕЙ СООБЩЕНИЯ"

Кафедра "Вычислительная техника и компьютерная графика"


Курсовая работа

Управление проектом внедрения автоматизированной информационной системы для ООО "Рим"











Хабаровск - 2015

Оглавление

Введение

. Теоретическая часть

.1 Обзор государственных и международных стандартов и методологий создания и эксплуатации информационных систем

.2 Сравнительная характеристика актуальных способов автоматизации компании

.2.1 Хаотичная автоматизация

.2.2 Автоматизация по участкам

.2.3 Автоматизация по направлениям

.2.4 Полная автоматизация управления предприятием

.3 Сравнительная характеристика программных продуктов управления проектами, представленных сегодня на рынке

. Практическая часть

.1 Специализация предприятия

.1.1 Описание информационной системы для диспетчерской службы ООО "Рим"

.1.2 Организационная структура ООО "Рим"

.1.3 Выбор способа автоматизации

.2 Проект автоматизации диспетчерской службы ООО "Рим", созданный средствами MS Project

.2.1 Структура оперативного плана автоматизации

.2.2 Ресурсное планирование проекта автоматизации компании

.2.3 Затраты на использование ресурсов проекта

.2.4 Режим расходования бюджета проекта

Заключение

Список использованной литературы

информационный автоматизация диспетчерский project

Введение

Современные темпы развития компьютерных и сетевых технологий сделали возможным появление большого числа автоматизированных информационных систем (ИС) различного назначения, как общедоступных в рамках глобальной сети Интернет, так и узкоспециализированных, создаваемых для нужд одного предприятия или организации. В современных реализациях таких систем информация, как правило, хранится в базе (базах) данных (БД). Одновременный доступ к информационной системе нескольких пользователей реализуется с помощью специализированного программного обеспечения (ПО), ориентированного на работу в сети. Традиционно программное обеспечение для реализации такого взаимодействия должно располагаться на обоих сторонах сети - на сервере (программа-сервер, обеспечивающая одновременную обработку запросов к ИС нескольких пользователей) и на компьютере пользователя (клиентская часть, формирующая запросы к серверу и отображающая результаты).

Целью данной курсовой работы является разработка проекта внедрения информационной системы для ООО "Рим".

Для достижения данной цели необходимо решить следующие задачи:

изучение теоретических вопросов управления проектами;

анализ предметной области;

разработка и расчет стоимости проекта внедрения средствами MS Project.

1. Теоретическая часть

 

.1 Обзор государственных и международных стандартов и методологий создания и эксплуатации информационных систем


При принятии решения о реализации любого проекта по внедрению информационной системы (ИС) важной задачей является оценка эффективности инвестиций в такой проект. Кроме того, существует необходимость в реализации единой ИТ-стратегии предприятия, которая позволит адекватно сочетать развитие как программной, так и аппаратной части системы параллельно с комплексом работ по развитию существующей ИТ-инфраструктуры. В данном случае становится актуальной проблема жизненного цикла, как комплекса программных средств, так и самой ИС.

Жизненный цикл программных средств (ПС) в стандартах представляет собой набор этапов, частных работ и операций в последовательности их выполнения и взаимосвязях, регламентирующих ведение работ от подготовки технического задания до завершения испытаний ряда версий и окончания эксплуатации ПС или ИС. Стандарты включают правила описания исходной информации, способов и методов выполнения операций, устанавливают контроль технологических процессов, требования к оформлению их результатов, а также регламентируют содержание технологических и эксплуатационных документов на комплексы программ. Они определяют организационную структуру коллектива, обеспечивают распределение и планирование заданий, а также контроль за этапами создания комплекса ПС. В России разработка и испытания автоматизированных систем (АС), в частности ПС, регламентированы ГОСТ 34.601-90. Стадии создания АС; ГОСТ 34.602-89. ТЗ на создание АС; ГОСТ 34.603-92. Виды испытаний АС.

Однако создание, сопровождение и развитие прикладных ПС для современных ИС в этих стандартах отражены недостаточно, а отдельные их положения устарели, с точки зрения построения современных распределенных комплексов прикладных программ высокого качества в системах управления и обработки данных с различной архитектурой. Поэтому целесообразно выбирать и использовать апробированные зарубежные стандарты в этой области, а также адаптировать их под реализацию конкретного проекта. Основные современные зарубежные стандарты ориентированы на описание жизненного цикла сложных ПС обработки информации и управления в реальном времени. Однако используемые в настоящее время в компаниях жизненные циклы ПС в последнее время зачастую отличаются от приведенных в стандартах в связи с развитием и внедрением объектно-ориентированного анализа и проектирования, а также методов быстрой разработки прикладных программ, CASE-систем и языков четвертого поколения. В новых технологиях сокращаются стадии непосредственного создания программных и информационных компонентов и детализируются процессы системного анализа и проектирования ПС в целом.

Целесообразно рассмотреть проблему определения требований к ИС предприятия: выбора модели жизненного цикла (ЖЦ) разработки, определения контрактных условий реализации проекта, выбор нотации и инструментального средства формализованного описания требований.

Необходимость определения требований к ИС возникает в следующих случаях: в момент выбора новой ИС, при подготовке тендерной документации, заключении договора на разработку или дополнительную надстройку выбранной ИС, уточнении (детализации) потребностей бизнеса в процессе разработки или надстройки системы, а также необходимости внесения изменений в систему в ходе эксплуатации. В каждом случае перед специалистами предприятия и организации встает задача выбора уровня детализации требований, методов описания, включая формализованное описание с использованием графического моделирования. На уровень детализации, область определения, а также используемые методы описания влияют: выбранная модель ЖЦ разработки и внедрения; характер разрабатываемого и внедряемого ПО (заказная разработка, настройка ИС, согласно требованиям заказчика); используемые средства и методы проектирования (в случае заказной разработки).

Модель жизненного цикла представляет собой структуру, содержащую процессы, действия и задачи, которые осуществляются в ходе разработки, функционирования и сопровождения программного продукта (ПП) в течение всей жизни системы, от определения требований до вывода из эксплуатации. Существует несколько моделей и стандартов, а также концепций и методологий, в той или иной степени регламентирующих жизненный цикл, большинство из них относятся к заказному ПО, АС и др. Кроме непосредственно жизненного цикла в данных стандартах и методиках регламентируют также и процессы разработки.

Рассмотрим базовые стандарты и методологии, регламентирующие жизненный цикл ПС и ИС в целом.

Стандарты комплекса ГОСТ 34. Эти стандарты на создание и развитие АС - обобщенные, но воспринимаемые как весьма жесткие по структуре ЖЦ и проектной документации. ГОСТ 34.601-90 распространяется на АС и устанавливает стадии и этапы их создания. Кроме того, в стандарте содержится описание работ на каждом этапе. Стадии и этапы, закрепленные в стандарте, в большей степени соответствуют каскадной модели жизненного цикла. Изначально ГОСТ 34 задумывался в конце 1980-х годов как всеобъемлющий комплекс взаимосвязанных межотраслевых документов.

Объектами стандартизации являются АС различных видов и все виды их компонентов, а не только ПО и базы данных (БД). Комплекс рассчитан на взаимодействие заказчика и разработчика. Аналогично ISO 12207 предусмотрено, что заказчик может разрабатывать АС для себя самостоятельно (если создаст для этого специализированное подразделение). Поскольку ГОСТ 34 в основном уделяет внимание содержанию проектных документов, распределение действий между сторонами обычно делается, исходя из этого содержания.

В стандарте описано содержание документов, разрабатываемых на каждом этапе. Это определяет потенциальные возможности выделения на содержательном уровне сквозных работ, выполняемых параллельно или последовательно, и составляющих их задач. Такой прием может использоваться при построении профиля стандартов ЖЦ проекта, включающего согласованные подмножества стандартов ГОСТ 34 и ISO 12207.

Международный стандарт ISO/IEC 12207. Первая редакция ISO 12207 была подготовлена в 1995 году объединенным техническим комитетом ISO/IEC JTC1 "Информационные технологии, подкомитет SC7, проектирование программного обеспечения". По определению, ISO12207 - базовый стандарт процессов ЖЦ ПО, ориентированный на различные виды ПО и типы проектов АС, куда ПО входит как часть.

Стандарт определяет стратегию и общий порядок в создании и эксплуатации ПО, он охватывает ЖЦ ПО от концептуализации идей до завершения ЖЦ. Очень важное замечание стандарта: процессы, используемые во время ЖЦ ПО, должны быть совместимы с процессами, используемыми вовремя ЖЦ АС. (Отсюда понятна целесообразность совместного использования стандартов на АС и ПО.) Определение стандарта: система - это объединение одного или более процессов, аппаратных средств, программного обеспечения, оборудования и людей для обеспечения возможности удовлетворения определенных потребностей или целей. Стандарт ISO 12207 равносильно ориентирован на организацию действий каждой из двух сторон: поставщик (разработчик) и покупатель (пользователь). Может быть в равной степени применен, когда обе стороны из одной организации.

Процессы ЖЦ. Cтандарт ISO состоит из крупных обобщенных процессов: "приобретение", "поставка", "разработка" и т.п. Каждый процесс разделен на набор действий, любое действие - на комплекс задач. Очень важное отличие ISO: любой процесс, действие или задача инициируется и выполняется другим процессом по мере необходимости, причем нет заранее определенных последовательностей (естественно, при сохранении логики связей, по исходным сведениям, задач и т.п.). Динамический характер стандарта зависит от способа определения последовательности выполнения процессов и задач, при котором один процесс при необходимости вызывает другой или его часть.

Стандарт определяет архитектуру, процессы, разделы и подразделы ЖЦ ПС, а также перечень базовых работ и детализирует содержание каждой из них. Архитектура ЖЦ ПС в стандарте базируется на трех крупных компонентах (см. рисунок 1). Стандарт принципиально не содержит конкретные методы действий, тем более - заготовки решений или документации. Он описывает архитектуру процессов ЖЦ ПО, но не конкретизирует в деталях, как реализовать или выполнить услуги и задачи, включенные в процессы, не предназначен для предписания имени. Стандарт не предписывает конкретную модель ЖЦ или метод разработки ПО, но определяет, что стороны - участники использования стандарта ответственны за выбор модели ЖЦ для проекта ПО, за адаптацию процессов и задач стандарта к этой модели, за выбор и применение методов разработки ПО, за выполнение действий и задач, подходящих для проекта ПО.

Рисунок 1- Стандарт ISO/IEC 12207

1.2 Сравнительная характеристика актуальных способов автоматизации компании

 

.2.1 Хаотичная автоматизация

Хаотичная автоматизация является одним из наиболее неэффективных видов инвестирования средств в развитие предприятия. Под хаотичностью процесса в данном случае понимается отсутствие стратегического плана. Как правило, при таком подходе процесс внедрения информационных технологий определяется краткосрочными локальными задачами, а не реальными потребностями бизнеса. В качестве критериев принятия решений в этих случаях могут выступать: уровень знаний и предпочтений лиц, принимающих решения, возможность купить сейчас с эксклюзивной скидкой какую-либо технику или программное обеспечение и т. д.

Как правило, в результате предприятие в лучшем случае получает разрозненные прикладные системы, стоимость интеграции которых в некоторых случаях может быть сравнима с общей стоимостью комплексного решения. В худшем случае создаются незаконченные фрагменты информационной инфраструктуры и прикладных систем, которые не могут применяться в практической деятельности предприятия. При этом предприятие несет дополнительные затраты на дублирование функций, которые должна была выполнять информационная система, и обслуживание созданных незаконченных прикладных систем.

 

.2.2 Автоматизация по участкам

Автоматизация по участкам подразумевает процесс автоматизации отдельных производственных или управленческих подразделений предприятия, объединенных по функциональному признаку. Подобный путь автоматизации выбирается в следующих случаях:

инвестиционные ресурсы предприятия недостаточны для решения задачи автоматизации в полном объеме;

существуют участки, где применение автоматизированных систем дает значительный экономический эффект, например, за счет сокращения персонала;

технология производства или иные условия не позволяют обходиться без использования автоматизированных систем.

Наиболее часто такой подход применяется для автоматизации производственных участков. Основное средство автоматизации - специализированные АСУ технологическим процессами. Применение принципа автоматизации предприятия по участкам для ряда предприятий - единственно возможный способ повысить экономические показатели в условиях ограниченных инвестиционных ресурсов. Чтобы автоматизация по участкам была эффективна, необходимы стратегический и оперативный планы автоматизации. При этом стратегический план автоматизации, если выбрана стратегия автоматизации по участкам, должен периодически, не реже раза в год, пересматриваться.

 

.2.3 Автоматизация по направлениям

Автоматизация по направлениям подразумевает автоматизацию отдельных направлений деятельности предприятия, таких, как производство, сбыт, управление финансами. Подход, связанный с автоматизацией по направлениям, часто применяется при использовании систем класса MRPII, ERP, когда конечной целью работ является полная автоматизация предприятия.

От автоматизации по участкам этот подход отличается следующим. Автоматизация по направлениям деятельности предполагает участие в этом процессе всех организационных подразделений, функционирование которых связано с автоматизируемым направлением. Обычно любое направление деятельности охватывает практически все подразделения предприятия. Например, процесс снабжения. В этом процессе принимают участие все подразделения: от производственных до управленческих и непосредственно сам отдел снабжения и транспортные службы. Поэтому подход, связанный с автоматизацией по направлениям, в принципе нельзя рассматривать как локальный. Его реализация связана с созданием как минимум коммуникационной инфраструктуры предприятия. В большинстве случаев автоматизация по направлениям связана с "реинжинирингом бизнес-процессов" и требует создания модели всего предприятия.

Все сказанное выше относительно повышения эффективности при использовании подхода автоматизации по участкам остается в силе и в рассматриваемом случае. Ревизия стратегического плана автоматизации должна производиться после окончания автоматизации какого-либо направления и оценки полученных результатов.

 

.2.4 Полная автоматизация управления предприятием

АСУП как система состоит из большого количества элементов различных уровней и различного назначения. К ним относятся подсистемы, модули, блоки управления, задачи, управленческие процедуры, функции, операции и т. п. Базовые системы типа ERP, как правило, представляют собой иерархические структуры, состоящие в итоге из элементарных управленческих процедур, предназначенных для включения в АСУП.

Комплексная автоматизация - это прикладное решение, решающее задачи комплексной автоматизации управления и учета для широкого круга коммерческих предприятий.

В единой информационной базе ведется управленческий, бухгалтерский и налоговый учет как одной, так и нескольких организаций. Это существенно снижает трудоемкость ведения учета за счет использования общих массивов информации. Управленческий учет по предприятию может вестись в любой выбранной валюте, бухгалтерский и налоговый учет ведется в национальной валюте. Регламентированная отчетность для каждой организации формируется раздельно. Комплексная автоматизация позволяет организовать на предприятии единую информационную систему, охватывающую основные задачи управления и учета:

-        управление отношениями с клиентами (CRM);

-       управление денежными средствами и взаиморасчетами;

-       управление продажами, запасами и закупками;

-       упрощенный производственный учет;

-       оперативное ресурсное планирование.

1.3 Сравнительная характеристика программных продуктов управления проектами, представленных сегодня на рынке

Важной составной частью системы управления проектами являются инструментальные средства, для управления проектами, представляющие собой совокупность программных средств, направленных на поддержку и повышение эффективности процессов планирования и управления проектом. Выбор типов программного обеспечения по управлению проектами в организации осуществляют в следующей последовательности:

-        анализ требований пользователей;

-       анализ рынка;

-       выбор программного обеспечения.

В системе управления проектами можно выделить три уровня управления проектами, соответствующих определенным категориям пользователей ПО, выполняющих специфические функции.

. Уровень высшего руководства, на котором происходит определение целей и задач предприятия, принимается решение о финансировании, оценивается приоритетность проектов.

. Стратегический уровень, состоящий из профессионалов по управлению проектами, занимающихся планированием и контролем корпоративных проектов. Как правило, этот уровень представляется небольшим количеством людей, основная обязанность которых именно управление проектами и которые в своей работе опираются на программное обеспечение по управлению проектами. Роль подобных профессионалов является ключевой в организации, и они работают как группа поддержки по управлению проектами.

. Уровень операций, для которого работа с программным обеспечением по управлению проектами вторична. Это ответственные за проекты на местах, менеджеры проектов, руководители групп. На уровне операций требуется инструмент по управлению и контролю за проектом, но на небольшие отрезки времени.

В таблице 1 представлены требования к программным средствам планирования и управления проектными работами со стороны специалистов трех вышеперечисленных уровней.

Таблица 1 - Требования к программным средствам планирования и управления проектами

Уровень высшего руководства

Стратегический уровень

Уровень операций

1. Легкость в применении

1. Средства временного, ресурсного, стоимостного планирования, анализа рисков

1. Простота использования

2. Возможность получать демонстрационные отчеты

2. Возможность интеграции с другими приложениями

2. Легкость изучения

3. Мощные возможности обобщения сведений

3. Средства для свертывания данных по проекту (предоставление отчетов руководству) и углублению для планирования на более детальном уровне

3. "Прозрачность" процедур ввода данных

4. Средства для интеграции с данными из других программных приложений

4. Средства для контроля за реализацией проекта

4. Наглядность

5. Процедуры для планирования сверху-вниз

5. Гибкость при настройке выходных форм отчетности



К числу основных факторов, предопределяющих выбор инструментального средства для управления проектами, можно отнести следующие:

-        тип задач, для которых потребуется система управления проектами;

-       характер деятельности организации с точки зрения возможности и целесообразности применения проектной формы планирования и управления;

-       вид деятельности, которая может планироваться в виде проектов;

-       уровень детальности, до-которого необходимо планировать и контролировать проекты.

Для поддержки различных управленческих задач используются различные программные средства.

Для укрупненного описания и анализа проекта на пред инвестиционные стадии в большей степени подходит специализированное ПО анализа проектов, которое позволяет выполнить оценки основных показателей рентабельности проекта в целом и обосновать эффективность капиталовложений. Примером системы для анализа проектов является хорошо известная на российском рынке программа Project Expert фирмы PRO-INVEST-Consulting. Необходимо отметить, что для описания плана инвестиций в Project Expert используются традиционные подходы сетевого планирования, предполагающие разбиение проекта на комплекс взаимозависимых задач и описание требуемых для их выполнения ресурсов. В Project Expert реализованы Gantt- и PERT-диаграммы.

Однако если управление проектами в организации не завершается обоснованием инвестиций и существует потребность в контроле за ходом реализации проекта, то необходимо переходить к использованию ПО управления проектами. Следует отметить, что Project Expert имеет возможность обмена данными с пакетами управления проектами MS Project и Time Line.

Если принципиальное решение об использовании системы для управления проектами (УП) принято, то для выбора пакета необходимо ответить на вопросы, связанные с выяснением состава функций планирования и управления, которые требуется реализовать:

-        только планирование или планирование и контроль за ходом проекта;

-       планирование и контроль лишь сроков выполнения работ;

-       планирование и контроль финансовых вложений без детального планирования использования ресурсов;

-       детальное планирование использования ресурсов;

-       многопроектное управление.

Далее следует определить также требования к следующим компонентам проекта:

-        к размерности проектов и детальности планирования;

-       организационной структуре управления и отчетности;

-       сколько проектов будет вестись одновременно и будут ли они взаимозависимыми;

-       каково примерное количество задач в одном проекте;

-       сколько видов ресурсов будет задействовано в одном проекте;

-       как будут разделяться ресурсы между проектами.

Кроме того, на выбор пакета могут повлиять специфические требования управления в конкретной предметной области (например, специальные требования к отчетности или необходимость расчета дополнительных показателей, необходимость интеграции системы с другими приложениями или нормативными базами данных и т.п.).

Существенными являются также соображения, связанные с квалификацией персонала, который будет использовать ПО. Пакеты, обладающие большими возможностями, требуют, как правило, более высокой квалификации пользователей и дополнительного обучения. Они ориентированы на пользователей-профессионалов, т.е. специалистов, основным видом деятельности которых является администрирование проекта.

Для пользователей, использующих пакеты управления проектами лишь время от времени при необходимости спланировать небольшой комплекс работ, более важными являются простота использования и скорость получения результата.

В крупных организациях, как правило, можно найти оба типа пользователей. Задача для таких организаций состоит не в том, чтобы остановиться на каком-либо одном пакете, а в том, чтобы подобрать оптимальную комбинацию пакетов, позволяющих обмен данными.

Выбираемое средство управления проектами должно включать следующие базовые функциональные возможности:

. Средства описания комплекса работ проекта, связей между работами и их временных характеристик.

.1. Средства описания и типы планирования:

выполнить работу "как можно раньше";

выполнить работу "как можно позже";

работы с фиксированной датой начала-окончания;

возможность привязки длительностей задач к объему назначенных ресурсов;

вычисляемые резервы времени (полный, свободный) и т.д.

.2. Средства установки логических связей между задачами.

.3. Многоуровневое представление проекта.

.4. Поддержка календаря проекта, поддержка календарей ресурсов.

. Средства поддержки информации о ресурсах и затратах по проекту и назначения ресурсов и затрат по отдельным работам над проектом.

.1. Ведение списка наличных ресурсов, возможность задания нормального и максимального объемов ресурса.

.3. Расчет требуемых объемов ресурсов.

.4. Ресурсное планирование (выделение перегруженных ресурсов и использующих их задач, автоматическое/командное выравнивание профилей загрузки ресурсов с учетом ограничений по времени или с учетом ограничения на ресурс, с учетом приоритетов задач).

. Средства контроля за ходом выполнения проекта.

.1. Средства отслеживания состояния задач проекта (фиксация плана расписания проекта, средства ввода фактических показателей состояния задач (процент завершения)).

.2. Средства контроля за фактическим использованием ресурсов (бюджетное количество и стоимость ресурса, фактическое количество и стоимость ресурса, количество и стоимость ресурсов, требуемых для завершения работы).

. Графические средства представления структуры проекта, средства создания различных отчетов по проекту.

.1. Диаграмма Гантта (часто совмещенная с электронной таблицей и позволяющая отображать различную дополнительную информацию).

.2. PERT-диаграмма (сетевая диаграмма).

.3. Средства создания необходимых для планирования отчетов (отчет по состоянию выполнения расписания, отчеты по ресурсам и по назначению ресурсов, профиль ресурса, отчет по стоимости).

К числу самых известных систем управления проектами относятся системы Microsoft Project, TimeLine, Primavera, Artemis Views, Spider Project, Open Plan.

Сравнительная характеристика некоторых из них представлена в таблице 2.

Таблица 2 - Сравнительная характеристика ПО

Фирма-изготовитель

Microsoft

TimeLine Solutions

Primavera Systems, Inc.

Artemis International

Open Plan

Название ПО

Project

TimeLine

SureTrak, Primavera Project Planner

Artemis Views

Open Plan Professional

Мощность проекта

Малые, средние и крупные проекты

Средние проекты (10000 задач и 1000 видов ресурсов)

Средние и крупны проекты

Крупные инженерные проекты

Крупные проекты масштаба корпорации

Использование стандартов

ODBC и OLE 2.0

ODBC, OLE 2.0, DDE, Symantec Basic

ODBC

ODBC

ODBC

Групповая работа с проектами

Microsoft Mail и Microsoft Exchange, корпоративный веб-сайт

ЭП

ЭП

ЭП

ЭП, корпоративный веб-сайт

Средства разграничения доступа к файлам проектов

Папки Exchange

+

+

+

+

Помощь пользователю

Create Your, First Project и Cue Cards

Функция Инструктор Guide Line и Guide Line Marker

+

+

+

Средства создания отчетов

Диаграммы Гантта, PERT-диаграммы Report Gallery

Диаграммы Гантта, PERT-диаграммы, календарный график, Cristal Reports 4

Диаграммы Гантта, PERT-диаграммы, Quest

Диаграммы Гантта, PERT-диаграммы,

Диаграммы Гантта, PERT-диаграммы, таблицы, ресурсные и стоимостные гистограммы

Концепции многопроектного планирования

Project - 98

TimeLine 6.5

Возможность определения иерархии и прав доступа к мастерпроекту и подпроектами

Project View

+

Импорт/экспорт данных в форматах

ASCII, CSV, Excel, MS Access, Lotus 1-2-3, dBASE и FoxPro, средства записи макрокоманд, Visual BasicS.O for Applications

ASCII, CSV, Lotus 1-2-3, dBASE

P3 и MS Project

Open Plan в форматах Oracle, SQL server, Sybase, xBase, MS Access, Visual Basic

Русификация

+

+

-

-

+

Автоматизируемые функции

Планирование, контроль, анализ, управление изменениями, завершение

 Планирование, контроль исполнения, анализ, управление изменениями, завершение

Планирование, контроль исполнения, анализ, управление изменениями, завершение

Resource View, Track View, Cost View

Планирование при ограниченном времени, управление всеми видами ресурсов, анализ затрат, анализ рисков, мультипроектный анализ и структуризация


2. Практическая часть

 

.1 Специализация предприятия

 

.1.1 Описание информационной системы для диспетчерской службы ООО "Рим"

Предприятие ООО "Рим" осуществляет перевозки населения в междугородном, пригородном и внутригородском сообщениях.

Предприятие ООО "Рим" создано в целях оказания автотранспортных услуг, что является основным направлением деятельности Общества и в настоящее время. Кроме того, Общество развивает свою деятельность в направлении оказания услуг по техническому обслуживанию автотранспорта.

Производственный цикл предприятия включается в себя процесс перевозки пассажиров.

Уставной капитал фирмы составляет 7347,2 тыс. рублей, в т.ч.:

-        личные денежные вклады: 2795 тыс. руб;

-       стоимость имущества членов организации арендаторов - 4532,2 тыс. руб., что составляет 62 % УК.

Учредителями фирмы являются физические лица - граждане РФ - члены трудового коллектива предприятия.

ООО "Рим" на рынке транспортных услуг осуществляет свою деятельность в 2-х подсекторах:

-        местная перевозка пассажиров в городском цикле

-       междугородние перевозки на различные расстояния и по различным маршрутам.

За четыре года существования на рынке транспортных услуг занимает около 30% всех перевозок пассажиров в городском цикле.

Для данной задачи (информационная система для диспетчерской службы ООО "Рим") необходим следующий программный комплекс.

Система заказа такси Такси-мастер.

Такси-Мастер, это программа для автоматизации бизнес-прецессов диспетчерских такси и таксопарков.

Внедрение программы Такси-Мастер поможет в:

Увеличении дохода:

-        Привлечение новых клиентов за счет Яндекс.Такси и Taxophone;

-       Привлечение в службу новых водителей;

-       Обработка больших объемов заказов.

Снижение расходов за счет:

-        Использование в работе call-центров;

-       Бесплатной связи между экипажами на линии;

-       Избавление от старых раций и аренды эфира;

-       Сведения к минимуму влияния человеческих факторов в работе;

-       Контроля маршрутов экипажа и работы службы.

-       Повысить качество обслуживания, а именно:

-       Использовать приложения для вызова такси без звонка диспетчеру;

-       Держать связь с клиентом от начала заказа и до его выполнения;

-       Свести к минимуму время между обращением клиента и подачей машины;

-       Сформировать имидж надежной и современной службы такси;

-       Начать обслуживать пассажиров с банковскими картами.

-       Развиваться и лидировать.

-       Использовать в работе новые устройства и технологии;

-       Получать заказы и клиенты через новые источники;

-       Подстраивать программу под изменения в службе;

-       Анализировать деятельность компании для истранения слабых мест.

Владельцу такси

Каждому собственнику службы такси важно, чтобы его бизнес развивался и приносил прибыль, а все внутренние процессы подчинялись четкой логике. Это достижимо благодаря применению современных и эффективных практик оптимизации и автоматизации.

Программа Такси Мастер содержит лучшие практические наработки в области построения процессов взаимодействия и опыт ведущих бизнес­консультантов, специализирующихся на повышении эффективности работы служб такси. Поэтому владельцы служб такси смогут оценить ее эффективность по своим характерным параметрам:

. Понятная цель и видимый эффект

Внедрение Такси Мастер дает результат, понятный всем сотрудникам службы такси: среднее время обработки заказа сокращается в 3 раза, работа происходит в одном окне, вся статистика копится в единой базе данных.

. Короткие сроки внедрения и окупаемости

Внедрение решения проходит без отрыва от работы и занимает меньше месяца. В среднем система полностью окупается за 15 дней после внедрения, и каждый последующий день эксплуатации приносит прибыль.

. Высокое качество и комплексные предложения

Такси Мастер полностью готов к использованию и сопровождается необходимым сервисом и методическими материалами. Все сопутствующие услуги разработаны на основе многолетнего опыта и учитывают все особенности охватываемых задач.

. Анализ и оперативное управление

Такси Мастер собирает и хранит всю оперативную информацию. Руководитель в реальном времени может воспользоваться встроенными аналитическими отчетами, например, отчетом о работе водителей за смену.

. Открываются дополнительные возможности службы

Компании, внедрившие Такси Мастер, в течение полугода начинают бурно расти: благодаря оптимизации процессов, появляются бюджеты на рекламу и модернизацию, а также появляется возможность расширять деятельность на новые населенные пункты.

Техническому специалисту

Перед техническими специалистами в службе такси стоит важная задача ­ постоянно развивать информационные системы и инфраструктуру службы. От эффективности решения этой задачи зависит судьба всей компании. Поэтому при выборе решения для автоматизации службы такси ИТ­ специалист всегда уделяет внимание возможности развернуть решение на любой ИТ­инфраструктуре, отказоустойчивости, а также быстрому и качественному сервису технической поддержки в любое время суток.

Мы понимаем, что для ИТ­специалиста важно не только удобство пользования, но и общая надежность и информационная эффективность системы, поэтому заложили в Такси Мастер несколько ключевых практик:

. Легкость внедрения и сопровождения

Внедрение Такси Мастер осуществляется при постоянной консультационной поддержке наших специалистов.

. Круглосуточная поддержка

Мы предлагаем круглосуточную поддержку программы, способную решить ваш вопрос в любое время суток.

. Доступные платформы

. Интеграция с телефонией

Система Такси Мастер открыта для интеграции с телефонией. Вы можете внедрить телефонию вместе с системой или же интегрировать в Такси Мастер уже существующее решение.

. Масштабируемость и простота перехода с других систем

Такси Мастер развивается вместе с вашей службой, легко масштабируется и наращивает функционал. Если вы переходите на Такси Мастер с другой системы автоматизации службы такси, все данные можно просто и быстро перенести в новое решение.  

Диспетчеру такси

Сотрудники диспетчерской являются важнейшими участниками бизнес­процессов службы такси - от их работы зависит скорость и качество обработки заказов, настроение водителей и пассажиров.

Такси Мастер позволяет свести к минимуму рутинность и сделать работу диспетчера удобной и быстрой. Поэтому, Такси Мастер учитывает следующие аспекты работы диспетчера:

. Быстрая обработка заказа

Все инструменты обработки находятся перед вами, при этом часть работ полностью выполняется за вас системой ­ частичное или полное заполнение информации о клиенте, автоматический подбор экипажа и т.д.

. Быстрые коммуникации

Благодаря телефонии, возможностям модуля "SMS" и модуля "Интернет­заказы", максимально упрощается ваше общение с заказчиками и водителями. Многие контакты происходят без непосредственного участия диспетчера ­ вам остается только контролировать процесс. Таким образом, вы сможете обработать в 3 раза больше заказов, а, значит, улучшить свои показатели.

. Удобство получения информации

Основное рабочее пространство диспетчера легко вмещается на один экран: вы видите перед собой всю оперативную информацию по машинам, заказам и тарифам - необходимость дополнительного поиска исключена.

. Минимум устройств на рабочем месте

Такси Мастер позволит раз и навсегда навести порядок на рабочем месте, избавиться от громоздкой радиостанции, свести к минимуму использование бумаги.

. Профессиональный рост

Современный диспетчер - это специалист высокого класса, способный с помощью информационных технологий эффективно управлять заказами. Работая с системой Такси Мастер вы приобретаете исключительные навыки планирования и менеджмента, приобщаетесь к мировой практике работы с ИТ­решениями, постоянно улучшая показатели своей работы. Такие специалисты особенно ценятся работодателями.      

Программа для диспетчера такси

Увеличить прибыль службы на конкурентном рынке такси можно двумя способами: повышением количества выполняемых заказов и снижением издержек. Идеальным вариантом является объединение этих методов. Добиться его можно с помощью использования программы для диспетчеров Такси Мастер. Основные задачи подобного программного обеспечения: автоматизация рутинных процессов в работе сотрудников, ускорение обработки заказов, и повышение производительности труда сотрудников. Такси­мастер позволяет сократить время на обработку заказов в 7 раз, благодаря чему с работой пяти диспетчеров легко могут справиться два.

Функции программы для диспетчерской службы такси:

-        Автоматический прием и обработка заказов такси, их распределение между водителями;

-       Использование возможностей карт и навигации;

-       Автоматический расчет стоимости поездки на основе данных GPS;

-       SMS информирование клиентов;

-       Телефония с использованием call­центров Asterisk и Oktell;

-       Организация связи с водителями с помощью мобильных приложений на телефонах;

-       Удаленный прием оплаты за смену от водителей через электронные платежные системы и терминалы;

-       Возможность получения заказов с биржи такси или Яндекс такси;

-       Индивидуальная тарификация (различные тарифы, скидки, бонусы);

-       Поддержка разных категорий номеров (белые, черные и другие).

Программа для диспетчерской Такси Мастер позволяет гибко настраивать рабочие параметры и обладает интуитивно­понятным интерфейсом, поэтому подходит для использования, как в больших службах такси, так и в компаниях, только начинающих свой путь на рынке.

 

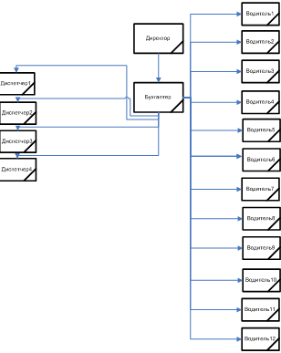
.1.2 Организационная структура ООО "Рим"

Организационная структура ООО "Рим" обеспечивает рациональное разделение труда, создает действенный механизм разграничения функций, полномочий и ответственности, четкую регламентацию трудовой деятельности работников в современных условиях развития рыночных отношений.

Содержание выполняемых функций работников, способствующих обеспечению оптимальной технологии трудовой деятельности, рационального разделения труда, высокой организованности, дисциплины и порядка на каждом рабочем месте, регламентируют должностные инструкции, ключевые моменты которых следующие:

·            генеральный директор - руководит в соответствии с действующим законодательством производственно-хозяйственной и финансово-экономической деятельностью предприятия

·        бухгалтер - выполняет работу по ведению бухгалтерского учета имущества, обязательств и хозяйственных операций (учет основных средств, товарно-материальных ценностей, затрат на производство, реализации продукции, результатов хозяйственно-финансовой деятельности, расчеты с поставщиками и заказчиками, а также за предоставленные услуги и т.п

·        диспетчер - принимает меры по выполнению плана перевозок, сменного задания водителями автомобилей. Контролирует соблюдение графиков выпуска на линию и движение транспортных. Осуществляет регистрацию путевой документации в регистрационных журналах. Контролирует правильность записей показаний спидометра, получения и остатков горюче-смазочных материалов (ГСМ). Осуществляет оперативную связь с клиентурой. Координирует работу транспортных средств. Ведет журнал оперативных распоряжений.

·        водитель - управление автомобилем, заправка автомобилей топливом, смазочными материалами и охлаждающей жидкостью.

Проверка технического состояния и прием автомобиля перед выездом на линию, сдача его и постановка на отведенное место по возвращении в автохозяйство. Устранение возникших во время работы на линии мелких неисправностей, не требующих разборки механизмов

Рисунок 2 - Организационная структура ООО "Рим"

2.1.3 Выбор способа автоматизации

Для данного предприятия подходит комплексная автоматизация.

Преимущества комплексной автоматизации:

-       Обеспечение данными о деятельности любого сотрудника компании в реальном времени в любом разрезе (то есть развернутого управленческого учета).

-       Значительное повышение эффективности работы компании, ее прозрачности, а также рост финансовой и производственной дисциплины работников.

-       Составление бухгалтерской и управленческой отчетности на основе одной и той же первичной информации.

-       Встроенные функции контроля за учётными операциями.

-       Недостатки комплексной автоматизации:

-       Необходимость в реорганизации большинства бизнес-процессов.

-       Высокая стоимость внедрения.

-       Длительные сроки внедрения.

2.2 Проект автоматизации диспетчерской службы ООО "Рим", созданный средствами MS Project

 

.2.1 Структура оперативного плана автоматизации

Проект создан и описан при помощи программы Microsoft Project.

Для проекта назначается основной базовый календарь, который будет использоваться при планировании задач в пределах проекта.

Рисунок 3 - Базовый календарь проекта

Задача планирования проекта заключается в том, чтобы достаточно точно оценить сроки исполнения и стоимость этих работ. Чем точнее дана оценка, тем выше качество плана проекта. Чтобы дать точную оценку, нужно хорошо представлять состав работ проекта, то есть знать, какие именно работы нужно выполнить для получения его результата. Только после того, как составлен список проектных работ, оценивается длительность каждой из них и выделяются ресурсы, необходимые для их выполнения.

Наш проект будет содержать следующие задачи:

.        Поиск офиса для деятельности;

.        Аренда офисного здания;

.        Анализ рынка интересующей информационной системы;

.        Покупка готовой ИС;

.        Покупка аппаратной части для ИС;

.        Установка ИС на имеющуюся аппаратную платформу;

.        Настройка ИС.

Определять состав работ удобно в несколько шагов. Сначала создается основа плана работ, состоящая из фаз, их результатов и нескольких основных задач. Потом в план могут быть добавлены остальные задачи, определена их длительности и связи.

Рисунок 4 - Список задач проекта в окне диаграммы Ганта

В результате проведенных операций установки длительности задач будет получена диаграмма, изображенная на рисунке 4.

Рисунок 5 - Установление длительности задач

Вносим все необходимые ресурсы в лист ресурсов:

Рисунок 6 - Ресурсы проекта

Далее необходимо распределить ресурсы между задачами проекта.

Рисунок 7 - Стоимость ресурсов проекта

В ходе ресурсного планирования были добавлены новые ресурсы для того чтобы избежать перегруженных ресурсов.

2.2.3 Затраты на использование ресурсов проекта

Стоимость проекта может быть рассчитана различными способами. Например, на основе анализа других проектов и расчета по аналогии. Или исходя из стоимости основных параметров проекта, например, стоимости амортизации оборудования и затрат на оплату работы.

Мы назначаем фиксированные затраты в поле Fixed Cost (Фиксированные затраты) в таблице Cost (Затраты) (рисунок 7).

Рисунок 8 - Ввод фиксированных затрат задачи

Так как ресурсы уже назначены на задачи, стоимость задач рассчиталась автоматически.

 

.2.4 Режим расходования бюджета проекта

По умолчанию в MS Project начисления производятся в начале проекта. Поле Cost accrual определяет порядок вычисления затрат в процессе выполнения проекта. Оно может принимать значения:

-       Start (В начале) - финансовые затраты привязываются к моменту начала операции;

-       Prorated (Пропорциональное) - финансовые затраты распределяются в процессе выполнения операции пропорционально интенсивности работы.

-       End (По окончании) - финансовые затраты привязываются к моменту завершения операции.

Рисунок 9 - Назначение начисления затрат

Исходя из проекта, делаем вывод, что проект по внедрению автоматизированной информационной системы для ООО "Рим" будет стоить 970620 рублей.

Заключение


Изучение спроса на транспортные услуги свидетельствует, что важнейшим требованием клиентов к работе автомобильного транспорта является своевременность отправки и доставки грузов. Вызвано это стремлением многих грузовладельцев к сокращению запасов в производстве и в потреблении, поскольку их затраты на содержание запасов по ряду отраслей составляют более 20% на единицу выпускаемой продукции.

Предприятие ООО "Рим" оказывает внутригородские, пригородные и междугородные виды перевозок. В целом необходимо отметить достаточно высокий уровень технической оснащенности предприятия.

В целом ООО "Рим" можно охарактеризовать как организацию с большим потенциалом. На данной фирме имеется довольно большой резерв роста объема услуг, за счет постоянной модернизации и обновления основного автотранспорта и оборудования для его обслуживания. Имеется высокая техническая оснащенность мастерских: наличие персонального компьютера и отдельно выделенной телефонной линии на рабочем месте каждого мастерского.

В целом процесс управления на фирме хорошо развит, чем в других аналогичных. Идет полное общение начальника и работника множество методов мотивирования.

В ходе выполнения курсовой работы был разработан проект внедрения информационной системы ООО "Рим".

Список использованной литературы


1.      Гражданский кодекс РФ (ч.4).

.        Федеральный закон от 27 июля 2006 г. N 149-ФЗ "Об информации, информационных технологиях и защите информации".

.        ГОСТ 34.201-89 Виды, комплектность и обозначение документов при создании автоматизированных систем.

.        ГОСТ 34.601-90 Автоматизированные системы стадии создания.

.        ГОСТ 34.602-89 Техническое задание на создание автоматизированной системы

.        ГОСТ 34.603-92 Виды испытаний автоматизированных систем

.        Годин, В.В., Корнеев, И.К. Управление информационными ресурсами [Текст]: 17- модульная программа для менеджеров "Управление развитием организации". Модуль 17. - М.: ИНФРА-М, 1999. - 432с.

.        Васючкова, Т.С., Держо, М.А., Иванчева, Н.А., Пухначева, Т.П. Управление проектами с использованием Microsoft Project. URL: http://www.intuit.ru/department/itmngt/pmusemspr/1/1.html (дата обращения 25.09.11).

.        Иллюстрированный самоучитель по Microsoft Project. URL: http://www.taurion.ru/project (дата обращения 25.09.11).

.        Смирнова, Г.Н., Сорокин, А.А., Тельнов, Ю.Ф. Проектирование экономических информационных систем [Текст]: Учебник / Под ред. Ю.Ф. Тельнова. - М.: Финансы и статистика, 2001.- 512 с.: ил.

.        Скрипкин, К.Г. Экономическая эффективность информационных систем [Текст]: - М.: ДМКПресс, 2002. - 256 с.

12.    Гультяев, А.К. Microsoft Office Project Professional 2007. Управление проектами: Практическое пособие [Текст]: СПб.: КОРОНА-Век, 2008.-480 с., ил

Похожие работы на - Управление проектом внедрения автоматизированной информационной системы для ООО 'Рим'

 

Не нашли материал для своей работы?
Поможем написать уникальную работу
Без плагиата!
Без нейросетей!