|
Название
системы
|
Фирма-производитель
|
Стоимость
лицензии в год
|
Количество
клиентов
|
|
IntraService
Enterprise
|
компания
IntraVision
|
145 000 рублей
|
не ограничено
|
|
SmartNut
|
компания ООО
«Смартнат»
|
400 000 рублей
|
не ограничено
|
|
Кларис Service
Desk
|
компании
Альтсофт
|
59 000 рублей
|
не ограничено
|
|
HPSM
|
компания Hewlett-Packard
|
198 000 рублей
|
не ограничено
|
|
IBN Enterprise
|
компания
«Медиачеис»
|
180 000 рублей
|
не ограничено
|
|
НТР-Сервис
|
компания NTR
Lab
|
200 000 рублей
|
не ограничено
|
|
|
|
|
|
|
На рынке существуют и другие системы подобного класса, но мы
остановимся на более детальном рассмотрении трех систем из таблицы. А именно,
рассмотрим одну систему российского производства и две зарубежного.
НТР-Сервис
Стоимость лицензии: 200 000 рублей в год.
Количество пользователей: не ограниченоLab - компания,
созданная в 2000 году группой специалистов, имеющих большой опыт в сфере
разработки информационных систем и IT-консалтинге. Компания зарекомендовала
себя на российском и международном рынке в качестве профессионального
разработчика программных средств и информационных систем. Опыт успешных
проектов компании охватывает государственные структуры, телекоммуникационный
сектор, банковскую сферу, медицинскую информатику и Интернет-проекты.
Среди клиентов компании ЦБ РФ, IBS, другие российские и
зарубежные компании.
Система НТР-Сервис представляет собой российский аналог
систем класса Service Desk. Она представляет систему управленческого учета, предназначенную
для автоматизации работы службы поддержки в организации. Наиболее часто
подобные системы используются для оказания технической или информационной
поддержки клиентам компании.
Система НТР-Сервис отличается многопрофильностью. Так, она
применима как для управления взаимоотношениями компании с клиентами («внешняя»
служба поддержки), так и для координации работы самого предприятия
(«внутренняя» служба поддержки). Кроме того, система НТР-Сервис универсальна,
так как позволяет настраивать работу службы поддержки независимо от области, в
которой компания оказывает услуги.
Система НТР-Сервис - масштабируемый продукт, хорошо
адаптируемый и для небольших предприятий, и для крупных компаний, имеющих
разветвленную сеть филиалов и большое количество клиентов и поставщиков.
Система НТР-Сервис поддерживает ряд следующих функций:
- Автоматическая регистрация заявок,
полученных по электронной почте;
- Ручная регистрация заявок, полученных по
факсу или по телефону;
- Создание единой базы данных заявок и
истории их обработки;
- Возможность классификации проблем;
- Поддержка некоторых функций CRM-системы:
а) ведение единых справочников оборудования компании,
договоров поддержки, клиентов и сотрудников компании;
б) учет контактных лиц клиентов;
в) оформление заказов на приобретение оборудования;
г) взаимосвязь всех модулей друг с другом.
- Возможность определить, в каком состоянии
и у какого исполнителя находится в настоящий момент заявка;
- Контроль над выполнением заявок в целях
личного планирования и для своевременного предупреждения отклонения от ранее
заданного регламента;
- Формирование отчетов по различным
параметрам;
- Поиск информации по заданным параметрам о
клиентах, оборудовании, договорах поддержки, заявках;
- Управление правами доступа для разных
групп пользователей. Разграничение доступа разных групп пользователей по
разделам и функциональности;
- Функции по настройке системы;
- Гибкая настраиваемая система оповещений
для контролируемых заявок;
- Ведение Базы Знаний [2];
IntraService Enterprise
Стоимость лицензии: 145 000 рублей в год.
Количество пользователей: не ограничено.
Система Intraservice - это флагманский продукт IntraVision.
Исключительные права на продукт подтверждены свидетельством, зарегистрированным
в РОСПАТЕНТ. Данная компания занимается разработкой систем автоматизации с 2004
года. Она специализируется на корпоративных системах с веб-интерфейсом. В ее
портфолио более 100 проектов для Российских и международных
заказчиков.использует технологический стэк компании Microsoft и является
сертифицированным партнером Microsoft с 2006 года.
Система IntraService предоставляет вам весь необходимый
функционал для организации работы службы Service Desk:
- Прием заявок по электронной почте.
IntraService может следить за указанными адресами электронной почты и автоматически
создавать заявку при поступлении письма. В поля заявки будут скопированы тема и
содержание письма, а также все вложенные файлы;
- Прием заявок с помощью сайта. Можно
разместить на сайте форму системы IntraService. Пользователи смогут создавать
заявки в системе IntraService прямо с сайта. Дизайн формы может быть изменен с
помощью CSS для сочетания с дизайном сайта. Состав полей на форме также может
быть скорректирован;
- Прием заявок по телефону. Диспетчер может
принимать заявки по телефону и регистрировать их через внутренний интерфейс
системы. При этом диспетчер может указать, от чьего лица создается заявка, и в
дальнейшем оповещения будут приходить заявителю, а не диспетчеру;
- Интеграция с Active Directory. Система
поддерживает интеграцию с Active Directory. Пользователи из Active Directory
смогут входить в систему без ввода логина и пароля, при первом входе
пользователя в систему его учетные данные будут загружены из AD. На основе его
группы в AD пользователь будет отнесен к компании, ему будет назначена роль в
системе. Также можно настроить регулярную синхронизацию с Active Directory для
поддержания базы пользователей системы IntraService в актуальном состоянии;
- Настраиваемые уведомления Email/SMS.
Каждое действие с заявкой может вызвать отправку уведомлений. Мощный механизм
позволяет настроить, кто, когда и по каким заявкам получит Email и / или SMS
уведомления;
- Гибкая система полномочий. Пользователи
могут иметь разные полномочия по работе с системой. Полномочия пользователя
определяются его ролью и настраиваются начиная от доступности пунктов меню и
вплоть до полей на карточке заявки;
- Многоязычный интерфейс. Интерфейс системы
переведен на два языка - русский и английский. Существует возможность перевода
интерфейса на другие языки [3].
HP Service Manager от компании
Hewlett-Packard [19]
Стоимость лицензии: 198 000 рублей в год.
Количество пользователей: не ограничено.Manager - это решение
HP для управления услугами корпоративного уровня. Интегрированные приложения,
входящие в решение, уже настроены и полностью готовы к работе, а
оптимизированные рабочие процессы помогают организациям поддерживать
инфраструктуру и получать конкурентные преимущества в своей основной сфере
деятельности.Manager помогает компаниям управлять услугами и поддерживать их
функционирование. Предоставляет инструменты и рабочие процессы, необходимые для
управления ресурсами предприятия: кадрами, знаниями, информацией, процессами,
оборудованием, документацией, программным обеспечением и всеми материальными
ресурсами, которые в совокупности составляют инфраструктуру.Manager имеет
трехуровневую архитектуру типа «клиент-сервер»:
- На уровне представления информация
отображается для пользователя при помощи клиента (это может быть как
веб-клиент, так и клиент для Windows). Service Manager отображает информацию
для пользователей при помощи форм;
- Уровень приложений состоит из различных
приложений и среды выполнения (RTE). Сервер приложений выполняет код рабочих
процессов;
- Уровень базы данных представлен внешней
системой управления реляционными базами данных (RDBMS), с которой сопоставлен
Service Manager. В базе данных хранится код рабочих процессов приложений и
описания форматов.
Администратор настраивает параметры в файле инициализации
(sm.ini) Service Manager для выбора языка, отображения цветовых гамм для форм,
параметров подключения к реляционной системе управления базами данных (RDBMS) и
т.п.Service Manager обладает исключительно гибкими возможностями настройки.
Любую сущность системы можно изменить, можно создать любое поле, связать
сущности между собой и даже создавать новые сущности.
Нас больше всего интересует приложение HPSM - Service Desk.
Согласно методологии ITIL данное приложение обеспечивает следующие функции:
- Регистрация, определение категории и
приоритета для всех обращений;
- Проведение предварительного исследования и
диагностики проблемы;
- Разрешение инцидентов или запросов на
обслуживание, которые могут быть обработаны на уровне службы поддержки;
- Эскалация инцидентов и запросов на
обслуживание, которые не могут быть разрешены в оговоренные сроки;
- Закрытие разрешенных инцидентов, запросов
и прочих обращений;
- Информирование пользователей о ходе
решения проблем, неминуемых изменениях, оговоренных простоях и прочих аспектах.
Исследовав возможности этих трех систем, было решено внедрить
в организации HP Service Manager. Это обуславливается тем, что данная система
наиболее гибкая и содержит 6 различных модулей взаимодействующих между собой и
необходимых для предоставления ИТ - услуг. Среди этих модулей находится и
необходимое нам приложение Service Desk. Кроме того продукты компании NTR Lab и
Intraservice частично своими функциями дублируют уже
существующую систему Astrosoft, которую необходимо заменить,
и не предоставляют необходимые функции, а следовательно не подходят для
внедрения.
1.4
Обоснование способа приобретения системы
информационный проектный
программный
После выбора подходящей нам системы нужно задуматься над
способом приобретения этой системы. Приобретение программного продукта - это
покупка лицензии (права) на его использование. Широко известны четыре способа
приобретения программных продуктов, это:
- Покупка уже готового решения;
- Заказ на разработку системы у сторонних
разработчиков;
- Изготовление своей собственной системы;
- Покупка системы и ее последующая
доработка.
Первым способом является покупка уже готового решения. Под
покупкой готового решения понимается покупка уже готовой системы, которая может
удовлетворить поставленным задачам и потребностям. Основным плюсом такого
способа покупки, является то, что затраты идут только на внедрение системы. К
минусу можно отнести тот факт, что в зависимости от требований фирмы -
покупателя, не всегда сразу же удается найти подходящий продукт, а иногда и
вовсе на потребительском рынке подходящего программного обеспечения нет.
Вторым способом приобретения системы является составление
заказа в стороннюю фирму. Данная фирма разрабатывает систему согласно
предоставленным заказчиком требованиям. Плюсом является то, что изготовление
продукта можно заказать в соответствии со всеми требованиями заказчика. Минусом
- большие временные и денежные затраты в сравнении с покупкой готового решения.
Третьим способом является изготовление необходимой системы
своими силами. Руководство ставит перед своими инженерами - программистами
задачу и требования по изготовлению системы и те разрабатывают нужную систему.
Главным плюсом такого способа являются сравнительно небольшие затраты, так как
информационную систему пишут собственные программисты. К минусам этого способа
также следует отнести большие временные затраты на изготовление.
Четвертым способом является покупка готового продукта и его
последующая доработка собственными силами. Данный способ является достаточно
гибким. Так, например, если на рынке информационных систем нет нужного нам по
функционалу продукта, то функционал можно доработать или изменить согласно
требованиям заказчика в уже купленном продукте. Этот способ занимает гораздо
меньше времени, чем разработка системы своими силами, либо заказ на разработку
у сторонней фирмы - производителя, однако он является гораздо более
дорогостоящим, чем покупка готового решения. Это является несомненным минусом
данного способа. К плюсам можно отнести то, что купленная и доработанная
система будет наиболее оптимизирована для работы.
В случае нашего дипломного проекта было принято решение
выбрать первый способ покупки продукта. Будет приобретена готовая система HP
Service Manager, которая состоит из шести программных модулей, одним из которых
является необходимый нам Service Desk. Этот продукт будет приобретен у фирмы -
производителя компании Hewlett-Packard.
Этот процесс будет происходить следующим образом:
- Сначала продукт заказывается через
интернет с помощью специальной формы на сайте разработчика;
- Далее специалист, обработавший заявку,
связывается с нами через оставленные контактные данные и уточняет комплект
поставки, расширенные возможности и консультирует по данному продукту,
требуется ли человек для внедрения или возможно разобраться силами собственных
инженеров - программистов;
- После этого с расчетного счета банка
деньги за продукт пересылаются компании - разработчику;
- При поступлении денег на счет компании,
перезванивает менеджер, и уточняет сроки, в которые продукт будет предоставлен.
В качестве дополнительной услуги, банк просил прислать специалиста, который
поможет внедрению ПО. В этом случае, диск с необходимым программным
обеспечением привозит сам специалист компании - разработчика. Если заказ
производится без специалиста-то информационная система придет в банк с помощью
службы курьерской доставки.
После подсчета затрат на покупку лицензии на систему и вызова
специалиста для ее установки получилось, что данных продукт обошелся банку в
следующую сумму:
000 рублей - неограниченная лицензия.
000 рублей - помощь специалиста, внедряющего систему.
1 000 000 рублей - лицензионный модуль SQL Server 2008 Enterprise Edition.
Оплата товара была произведена с лицевого счета банка.
Данный способ приобретения систем хорош не только уже готовой
системой, а и самим способом приобретения. Нет необходимости выходить за
пределы офиса и ехать в один из магазинов фирмы - производителя для совершения
оплаты. Продукт поставляется в банк и оплата происходит виртуально.
2.
Проектная часть
.1
Обоснование проектных решений
Обоснование
проектного решения по техническому обеспечению
Техническое обеспечение (ТО) информационных систем (ИС) - это
совокупность технических средств, обеспечивающих работу информационной системы,
соответствующей документации на эти средства и технологических процессов [14].
В состав технических средств входят:
- Персональные компьютеры любых моделей;
- Устройства, сбора, накопления, обработки,
передачи и вывода информации;
- Устройства передачи данных и линии связи;
- Оргтехника и устройства автоматического
съема информации;
- Эксплуатационные материалы.
После выбора нужной нам системы, необходимо подобрать
соответствующее программное обеспечение, которое будет отвечать таким
критериям, как:
- Надежность;
- Производительность;
- Отказоустойчивость;
- Стоимость.
Опираясь на системные требования нашей информационной
системы, было решено использовать следующее оборудование.
Для модуля SQL Server
2008 Enterprise Edition:
Сервер IBM System x3550 M4 [4]:
- CPU: 2 процессора Intel Xeon
E5-2620 2ГГц 6 ядер;
- ОЗУ: DDR-3 RDIMM 16 Гб;
- HDD: 3 жестких диска SATA по 3Тб.;
- Сетевой интерфейс: 4 x Gigabit Ethernet
(10/100/1000 Мбит/с);
- Блок питания: 550 Вт;
- Рекомендуемые системные требования для HP
Service Manager:
а) CPU: 2 двухъядерных процессора Intel Xeon 3 ГГц;
б) ОЗУ: 4 Гб;
в) Тип HDD: SCSI;
Персональные компьютеры:
- Acer Aspire М1935 [5];
- CPU: Intel
Core i3 3,3 ГГц;
- ОЗУ: 4 Гб DDR3;
- HDD: 500 Гб SATA;
- Сетевой интерфейс: интегрированный сетевой
адаптер Gigabit Ethernet (10/100/1000);
- GPU: интегрированная;
- Оптический привод: DVD-RW.
Кроме того, будут применяться имеющиеся в наличии в банке
многофункциональные устройства (МФУ) фирмы Xerox.
Xerox Phaser 3125N:
- Скорость печати - 24 страниц в минуту
формата A4;
- Время выхода первого отпечатка - менее 9
секунд (из режима готовности);
- Размер оперативной памяти - 32МБ;
- Процессор 400 МГц;
- Максимальная месячная нагрузка - до 20 000
страниц;
- Разрешение печати - до 1200х1200 точек на
дюйм;
- Лоток подачи бумаги кассетного типа - 250
листов, обходной лоток - 1 лист, выходной лоток - 100 листов;
- Интерфейсы - USB 2.0, двунаправленный
параллельный IEEE1284; сетевой 10/100 Base Tx;
- МФУ Xerox WorkCentre 5222, обладающие
следующими харатеристиками:
- Скорость копирования - 22 страницы в
минуту
- Скорость печати - 22 страницы в минуту
(A4)
- Опциональное монохромное сканирование до
55 страниц в минуту
- Время выхода первой копии - 4,3 секунды;
- Интерфейсы - USB 2.0, Ethernet 10/100
BaseTX (при установке опции печати - опционально для копирной версии).
Обоснование
проектного решения по информационному обеспечению
Информационное обеспечение ИС является средством для
решения следующих задач:
- Однозначного и экономичного представления
информации в системе (на основе кодирования объектов);
- Организации процедур анализа и обработки
информации с учетом характера связей между объектами (на основе классификации
объектов);
- Организации взаимодействия пользователей с
системой (на основе экранных форм ввода-вывода данных);
- Обеспечения эффективного использования
информации в контуре управления деятельностью объекта автоматизации (на основе
унифицированной системы документации).
Информационное обеспечение ИС включает два комплекса:
- Внемашинное информационное обеспечение
(классификаторы технико-экономической информации, документы, методические
инструктивные материалы);
- внутримашинное информационное обеспечение
(макеты / экранные формы для ввода первичных данных в ЭВМ или вывода
результатной информации, структуры информационной базы: входных, выходных
файлов, базы данных) [6].
Внемашинное информационное обеспечение.
К внемашинному информационному обеспечению относятся входные
документы. К таким документам относят:
) Техническое задание (ТЗ). Техническое задание
сначала согласовывается с руководством своего отдела и только потом передается
главе департамента. ТЗ должно содержать:
а) основание для проведения работ;
б) цель и исходные данные;
в) требования Заказчика к выполнению работ;
г) требования Исполнителя к выполнению работ;
д) технико-экономическое обоснование.
) Служебная записка (СЗ). Слежебная записка
подписывается руководителем своего отдела и содержит:
а) просьба;
б) цель;
в) обоснование.
) Файлы форматов.jpg.gif.pdf.xls.doc.txt. Файлы должны
содержать скриншот и текст заявки
) Электронное письмо. Поступает в систему и проблеме
автоматически присваивается номер. Письмо должно содержать:
а) заголовок письма;
б) текст письма.
Обоснование
проектного решения по программному обеспечению
Программным обеспечением вычислительной системы (ПО,
software) называют совокупность программ, описаний и инструкций по их
применению, позволяющую использовать вычислительную систему как универсальную
систему для хранения, обработки и обмена информацией.
Для работы выбранной нами информационной системы будем
использовать программное обеспечение фирмы Microsoft. Выбор этой фирмы
обусловлен тем фактором, что многие пользователи знакомы с продуктами данной
фирмы и их не нужно обучать работе с ними. Кроме того продукты фирмы Microsoft являются надежными,
безопасными, обладают интуитивно понятным интерфейсом и удобны в
администрировании.
В качестве используемой на сервере операционной системы
выберем ОС Windows Server 2008 R2 Enterprise [7]. Она обеспечивает
бесперебойное функционирование, безопасность на основе новейших технологий и
высокую масштабируемость, которая необходима для поддержки расширения
критически важных приложений. Кроме того, данная система позволяет недорого и
эффективно виртуализировать оборудование. Windows Server 2008 R2 Enterprise
является оптимальной операционной системой для серверов с приложениями для
управления работой сети, обмена сообщениями, инвентаризации, обслуживания
заказчиков и приложениями баз данных. Она поддерживает все функциональные
возможности Windows Server 2008 R2 Standard, а также имеет следующие преимущества:
- Высокий уровень доступности;
- Отказоустойчивые кластеры;
- Отказоустойчивая синхронизация памяти;
- Распределенная файловая репликация;
В качестве СУБД выберем SQL Server
2008 Enterprise Edition.
SQL Server 2008 Enterprise Edition - это комплексная
платформа управления данными и бизнес - аналитики. Она обладает первоклассной
масштабируемостью, возможностью создавать хранилища данных, продвинутыми
средствами анализа и достаточной безопасностью, что позволяет использовать ее
как основу для критически важных бизнес-приложений. Эта редакция позволяет
консолидировать серверы и выполнять крупномасштабные OLTP-операции и создание
отчетности [7].
Она обладает такими важными характеристиками, как:
- Высокий уровень доступности технологий,
которые защищают данные от дорогостоящих человеческих ошибок и максимально
сокращают сроки аварийного восстановления, помогут обеспечить непрерывность
ведения бизнеса;
- Производительность и масштабируемость.
Инфраструктура, поставившая официальный рекорд в обработке больших объемов
данных и пиковых нагрузок;
- Безопасность. Встроенные средства защиты
от несанкционированного доступа позволят решить вопрос конфиденциальности и
соответствия нормативным требованиям;
- Управляемость. Автоматические диагностика,
калибровка и настройка инфраструктуры позволяют снизить издержки на управление,
сократить потребность в обслуживании и притом управлять огромными объемами
данных.
- Ключевые области использования.
Обеспечение работы критически важных бизнес-приложений по управлению данными на
высшем уровне масштабируемости, доступности и безопасности.
В качестве операционных систем на персональных компьютерах
пользователей будем использовать ОС Windows XP Professional и Windows 7.
Windows XP Professional
Эта система обеспечивает высокий уровень масштабируемость и
надежности. Обладает расширенными возможностями удаленного доступа, обеспечения
безопасности, высокого быстродействия и управляемости, а также многоязыковой
поддержкой, что делает ее лучшей операционной системой для пользователей и организаций,
стремящихся максимально эффективно использовать свои компьютеры. Данная система
знакома многим пользователям и их не нужно обучать работе с ней.
Windows 7 Basic
В этой системе реализованы более широкие возможности для
обеспечения безопасности персонального компьютера. Пользователю доступна
функция запрещения запуска отдельных приложений при помощи сервиса AppLocker. Технология шифрования BitLocker подверглась существенной
доработке и позволяет шифровать информацию на съемных носителях. Значительно
улучшен брэндмауэр Windows, он уведомляет пользователя о блокировке приложений. Благодаря
функции DirectAccess возможно установить безопасное соединение с удаленным сервером
без участия пользователя.
Данная ОС располагает следующими возможностями:
- Панель задач с возможностью переноса
значков в ее любое место;
- Предварительный просмотр окон;
- Более быстрый и удобный запуск приложений
и поиск файлов;
- Веб - браузер Internet Explorer 8;
- Поддержка 64-разрядных версий ОС;
- Расположение гаджетов в любом месте
рабочего стола;
- Функция Snap;
2.2
Определение модели жизненного цикла проекта
Жизненный цикл (ЖЦ) информационных систем - это временной
период, который охватывает все время существования системы от момента
возникновения идеи создания системы до ее полного выхода из строя и вывода из
обращения.
Как правило, ЖЦ информационных систем включает в себя четыре
стадии:
- Предпроектную;
- Проектировочную;
- Внедрение;
- Функционирование.
От качества проектировочных работ зависит эффективность
функционирования системы, поэтому каждая стадия разделяется на ряд этапов и
предусматривает составление документации, отражающей результаты работ.
На предпроектной стадии можно выделить следующие этапы:
- Сбор материалов для проектирования. Данный этап
предусматривает разработку и выбор варианта концепции системы, выявление всех
характеристик объекта и управленческой деятельности, потоков внутренних и
внешних информационных связей, состава задач и специалистов, которые будут
работать в новых технологических условиях, уровень их подготовки, как будущих
пользователей системы;
- Анализ материалов и формирование документации.
Это этап составления задания на проектирования и утверждения
технико-экономического обоснования.
Для успешного создания управленческой информационной системы
всесторонне изучаются пути прохождения информационных потоков, как внутри
предприятия, так и во внешней среде.
Стадия проектирования делится на:
- Этап технического проектирования. На данном этапе
формируются проектные решения по обеспечивающей и функциональной частям
информационной системы, происходит моделирование производственных,
хозяйственных, финансовых ситуаций, а также осуществляется постановка задачи и
составление блок-схемы;
- Этап рабочего проектирования. Здесь осуществляется
разработка и доводка системы, корректировка ее структуры и создание различной
документации: на поставку, на установку технических средств, инструкции по
эксплуатации, должностные инструкции.
Стадия внедрения информационной системы предполагает:
- Подготовку системы к вводу ее в эксплуатацию. На
этом этапе производится установка технически средств, настройка системы,
обучение персонала работе с системой и ее пробное использование;
- Проведение опытных испытаний всех компонентов
системы перед запуском;
- Сдача в эксплуатацию, которая оформляется актом
сдачи-приемки работ.
На этапе функционирования информационной системы:
- В рабочем режиме не исключается корректировка
функций и управляющих параметров;
- Кроме того осуществляется оперативное обслуживание
и администрирование.
Внедрение новой информационной системы в организации -
довольно сложный и трудоемкий процесс. Определившись с этапами жизненного
цикла, возникает необходимость в выборе модели этого жизненного цикла.
Модель жизненного цикла - это структура, определяющая
последовательность выполнения и взаимосвязи процессов, действий и задач на
протяжении жизненного цикла. Модель жизненного цикла зависит от специфики,
масштаба и сложности проекта и специфики условий, в которых система создается и
функционирует [9]. На сегодняшний день существует три модели жизненного цикла:
- Каскадная (водопадная);
- Каскадная с промежуточным контролем;
- Спиральная.
Рассмотрим подробнее каждую из этих моделей.
Каскадная модель.
Каскадная модель демонстрирует классический подход к
разработке различных систем в любых прикладных областях. Для разработки
информационных систем данная модель широко использовалась в 70-х и первой
половине 80-х годов. Каскадные методы достаточно хорошо известны.
Каскадная модель предусматривает последовательную организацию
работ. При этом основной особенностью каскадной модели является разбиение всей
разработки на этапы. При этом переход с одного этапа на следующий происходит
только после того, как полностью завершены все работы на предыдущем этапе.
Каждый этап завершается выпуском полного комплекта документации, достаточной
для того, чтобы разработка могла быть продолжена другой командой разработчиков.
Схема каскадной модели представлена на рисунке 2.1 [15]
Рисунок 2.1 - Схема каскадной модели ЖЦ
К основным достоинствам этой модели можно отнести следующие:
- На каждом этапе формируется законченный набор
проектной документации, отвечающей критериям полноты и согласованности;
- На заключительных этапах также разрабатывается
пользовательская документация, охватывающая все предусмотренные стандартами
виды обеспечения информационной системы (организационное, методическое,
информационное, программное, аппаратное);
- Выполняемые в логичной последовательности этапы
работ позволяют планировать сроки завершения и соответствующие затраты.
К недостаткам же относится:
- Существенная задержка в получении результатов;
- Ошибки и недоработки на любом из этапов
проявляются, как правило, на последующих этапах работ, что приводит к
необходимости возврата назад;
- Сложность параллельного ведения работ по проекту;
- Чрезмерная информационная перенасыщенность
каждого из этапов;
- Сложность управления проектом;
- Высокий уровень риска и ненадежность инвестиций.
Каскадная модель с промежуточным контролем:
Модель была принята в 80-85 годы и является итерационной
моделью разработки с циклами обратной связи между этапами. Данная модель
содержит те же этапы, что и каскадная модель. Схема модели показана на рисунке
2.2.
Рисунок 2.2 - Схема каскадной модели с промежуточным
контролем
К плюсам данной модели можно отнести:
- Возможность поэтапной корректировки;
- Возможность возвращения к предыдущему этапу.
Соответственно данная модель имеет и свои минусы, это:
- Сложность оценки трудоемкости из-за повторений;
- Трудно оценить качество;
- Требует жесткого управления и контроля;
- Возникновение десятикратного увеличение затрат на
разработку.
Спиральная модель:
В данной модели каждая итерация соответствует созданию
фрагмента или версии системы, на ней уточняются цели и характеристики проекта,
оценивается качество полученных результатов и планируются работы следующей
итерации [9].
На каждой итерации оцениваются:
- Риск превышения сроков и стоимости проекта;
- Необходимость выполнения ещё одной итерации;
- Степень полноты и точности понимания требований к
системе;
- Целесообразность прекращения проекта.
Схема спиральной модели изображена на рисунке 2.3.
Рисунок 2.3 - Схема спиральной модели жизненного цикла ИС
К достоинствам данной модели можно отнести следующие:
- Она позволяет быстрее показать пользователям
системы работоспособный продукт, тем самым, активизируя процесс уточнения и
дополнения требований;
- Допускает изменение требований при разработке
информационной системы, что характерно для большинства разработок, в том числе
и типовых;
- Обеспечивает большую гибкость в управлении
проектом;
- Позволяет получить более надежную и устойчивую
систему. По мере развития системы ошибки и слабые места обнаруживаются и
исправляются на каждой итерации;
- С помощью данной модели можно совершенствовать
процесс разработки - анализ, проводимый в каждой итерации, позволяет проводить
оценку того, что должно быть изменено в организации разработки, и улучшить ее
на следующей итерации;
- Уменьшаются риски заказчика. Заказчик может с
минимальными для себя финансовыми потерями завершить развитие неперспективного
проекта.
Но также в этой модели можно выделить следующие недостатки:
- Увеличивается неопределенность у разработчика в
перспективах развития проекта. Этот недостаток вытекает из предыдущего
достоинства модели;
- Затруднены операции временного и ресурсного
планирования всего проекта в целом. Для решения этой проблемы необходимо ввести
временные ограничения на каждую из стадий жизненного цикла. Переход
осуществляется в соответствии с планом, даже если не вся запланированная работа
выполнена. План составляется на основе статистических данных, полученных в
предыдущих проектах и личного опыта разработчиков.
После рассмотрения всех трех типов моделей жизненного цикла,
в рамках данного дипломного проекта было решено использовать спиральную модель.
Этот выбор обусловлен плюсами этой модели. После применения данной модели мы
сможем получить надежную и устойчивую информационную систему при этом, снизив
всевозможные риски, которые не могли быть устранены в моделях двух других
типов.
2.3
Определение возможных рисков на этапах жизненного цикла
При осуществлении проекта часто случаются ситуации, когда
возникает неполнота, неточность или неопределенность в информации об условиях,
сроках, затратах и результатах проекта. Все лица, участвующие в проекте
заинтересованы в том, чтобы проект не провалился. Для этого, чтобы избежать
каких-либо просчетов и лишних затрат, следует проанализировать всевозможные
риски на каждом из этапов жизненной цикла ИС.
Зная виды и значимость рисков, можно на них воздействовать,
снижая их отрицательное влияние на эффективность проекта. Попробуем выделить
эти риски.
Этап заказа информационной системы.
На данном этапе возникает два возможных риска - это повышение
цены на систему, либо отсутствия этой системы у продавца. Чтобы снизить
величину такого риска следует провести анализ потребительского рынка и цен на
необходимый товар с учетом инфляции. После проведения анализа следует
немедленно заказать систему у фирмы - производителя.
Этап процесса поставки
На данном этапе может возникнуть риск того, что товар не
будет поставлен в оговоренные сроки. Для избегания этого риска следует
пользоваться услугами проверенных поставщиков, либо сразу оговаривать сроки
поставки.
Этап процесса разработки.
Здесь нередко возникает риск недопонимания со стороны фирмы
производителя о том, какие требования должны предъявляться к разрабатываемой
системе. Чтобы избежать эти недопонимания, следует сразу четко формировать
требования к приобретаемой системе.
Этап эксплуатации.
Риск данного этапа состоит в том, что может возникнуть
неисправность, как в самой системе, так и в оборудовании, которое используется
для работы системы. Чтобы предотвратить этот риск, следует использовать
оборудование «с запасом прочности» для проведения тестирования внедряемой
системы.
Этап сопровождения системы.
Нередко в момент эксплуатации системы она выходит из строя.
Это может обуславливаться несколькими причинами: либо становится неисправным
оборудование, на котором работает система, либо возникает внутренняя ошибка
программного обеспечение, либо к этому приводит неловкое действие и ошибка
персонала. Для предупреждения данной ситуации необходимо делать резервные копии
системы и ее базы данных на серверах и проводить каждодневную синхронизацию.
Этап обучение персонала.
Зачастую у пользователей в ходе работы с новой системой возникают
сложные ситуации, когда они не знают, что им делать. Чтобы избежать этой
ситуации, необходимо создать точные методические указания по работе с ИС, либо
ввести человека-куратора, который может объяснять непонятные моменты в ходе
работы on-line.
2.4
Информационная модель объекта проектирования
Информационная модель - модель объекта, представленная в виде
информации, описывающей параметры и переменные величины объекта, связи между
ними, входы и выходы объекта и позволяющая путём подачи на модель информации об
изменениях входных величин моделировать возможные состояния объекта [9].
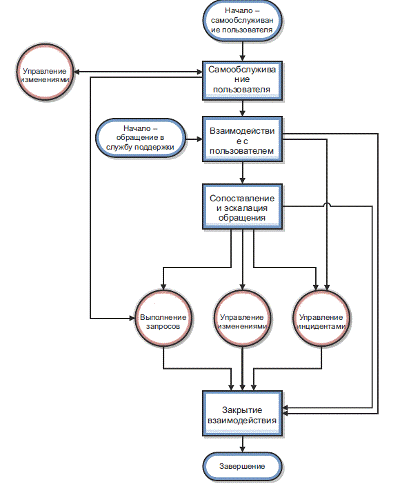
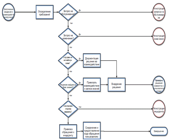
Рассмотрим информационную модель процессов «управление
обращениями пользователей» на рисунке 2.4.
На данной схеме наглядно показано как происходит процесс
обработки заявки. Когда сотрудник обращается в службу поддержки, представитель
службы поддержки создает запись об инциденте при помощи приложения Service
Desk. Инженер первой линии записывает имя пользователя, имя компонента, по
поводу которого обращается сотрудник, и описание запроса на услугу. После сбора
информации начинаются действия, необходимые для разрешения запроса
пользователя:
- Если запрос на услугу разрешен без его
эскалации до уровня инцидента, инженер может закрыть запись об обращении;
- Если запрос на услугу нельзя разрешить без
его эскалации до инцидента, представитель службы поддержки выполняет поиск
существующих инцидентов, которые затрагивают тот же компонент или один из
родительских активов этого компонента.
а) если существующий инцидент найден, представитель
службы поддержки может связать текущее обращение с записью о существующем
инциденте;
б) если запись о существующем инциденте не найдена,
инженер первой линии поддержки может зарегистрировать новый инцидент на
основании обращения в службу поддержки. Service Desk копирует информацию из
записи об обращении в только что созданную запись об инциденте.
Рисунок 2.4 - Информационная модель процессов «управление
обращениями пользователей»
3.
Исследовательская часть
.1
Технологическое обеспечение проекта
При каждом обращении пользователя в службу технической
поддержки происходит регистрация нового обращения. Процесс управления
обращениями - это процесс, в ходе выполнения которого происходит обработка всех
обращений, поступивших как посредством прямой связи по телефону или электронной
почте, так и через web - страницу самообслуживания [20].
Различают следующие типы обращений:
- Сообщения о нарушениях в предоставлении
услуг;
- Запросы на обслуживание;
- Запросы на получение информации;
- Жалобы, поданные пользователями.
После того, как в службу Service Desk поступает запрос,
представитель первой линии выполняет необходимую последовательность действий и
производит поиск записей в базе данных. Эти записи содержат информацию об
известных ошибках, существующих инцидентах или изменениях.
Процесс позволяет легко регистрировать и разрешать простые
запросы пользователей, а также выполнять эскалацию других обращений до
инцидентов, которые требуют дальнейших действий. Этот процесс облегчает
оптимизацию операций службы поддержки пользователей, таким образом, уменьшая
рабочую нагрузку групп поддержки второй линии.
Процесс «управление обращениями пользователей» состоит из
следующих процессов:
- Самообслуживание пользователя;
- Обработка обращения;
- Сопоставление и эскалация обращения;
- Закрытие обращения.
Технологический
процесс самообслуживания пользователя
При помощи web - страницы самообслуживания пользователь может
легко выполнять следующие операции, не обращаясь в службу поддержки:
- Выполнять поиск в базе знаний, чтобы найти
ответ на вопрос или решение проблемы;
- Отслеживать статус ранее заявленных
обращений;
- Регистрировать новые обращения;
- Заказывать позиции из каталога услуг.
Как происходит процесс самообслуживания. Пользователь для
получения доступа к web - сервису самообслуживания вводит свои регистрационные
данные. Далее система предлагает ему зарегистрировать новое обращение. Если он
желает создать новое обращение система предложит создать либо запрос на
обслуживание, либо отправить заявку в базу знаний. Допустим, пользователь
отправил заявку в базу знаний, после этого он начинает поиск документа в базе,
вводя параметры поиска. В случае если необходимый документ найден, то
пользователь просто открывает документ и смотрит необходимые ему сведения для
устранения ошибки. В случае если такого документа в базе нет, он создает новое
взаимодействие и сам прописывает все необходимые данные для выполнения запроса,
указывает срочность обращения, свои контактные данные, при необходимости
добавляет вложения и нажимает кнопку «отправить», тем самым создав новое
обращение в службу Service Desk [20].
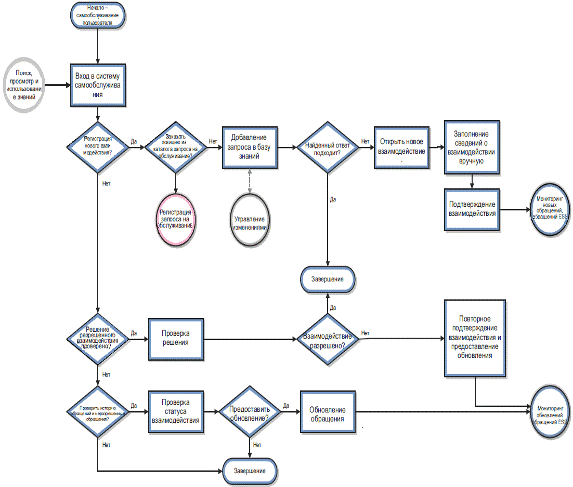
Если пользователь зашел на страницу самообслуживания с целью
проверить состояние уже зарегистрированного обращения, то он с помощью поиска
находит свое обращение и предоставленное решение. В случае несогласия с
решением, он повторно отправляет заявку на support с комментарием. Если же он
хочет добавить какие новые сведения, то просто вставляет комментарий. В том
случае, если предоставленное решение полностью решает проблему он закрывает
обращение. Блок-схема процесса приведена на рисунке 3.1.
Рисунок 3.1 - Блок-схема процесса самообслуживания
Технологический
процесс обработки обращения
После звонка пользователя в службу технической поддержки
оператор первой линии в специальной форме вводит имя позвонившего в поле
«контактное лицо» (его user из Active Directory) и поле «получатель
услуги». В полях затронутая услуга и элемент конфигурации необходимо выбрать
нужный по запросу пользователя. Провести кратное описание проблемы и указать
тему обращения. После этого предложить пользователю решение по уже созданному
инциденту из базы знаний и связать обращение с этим инцидентом. Если
пользователь будет удовлетворен, необходимо обновить связанные обращения, если
пользователь ответом будет не удовлетворен - следует открыть инцидент повторно
и сделать обновление. После того как пользователь останется доволен
предоставленным решением обращение следует закрыть.
Схему данного процесса можно увидеть на рисунке 3.2.
Рисунок 3.2 - Схема процесса обработки обращения
Технологический
процесс сопоставления и эскалации обращения
После заполнения сведений об обращении сотрудник службы
поддержки определяет требования для запроса. Если требуется запрос на
обслуживание, оператор регистрирует запрос. Если требуется изменение, то
происходит регистрация запроса на изменение. В том случае, когда инженер первой
линии может найти решение для запроса на изменение, то он документирует
реализованное решение. Если же он решение найти не может, то смотрит задокументировано
ли это решение в базе знаний. Если оно там задокументировано необходимо выбрать
«использовать решение» в записи базы знаний, чтобы зарегистрировать это
обращение в качестве источника базы знаний и автоматически заполнить сведения о
решении в поле записи обращения. После этого необходимо внедрить решение для
пользователя.
Если же решение не задокументировано в базе знаний, то
оператор проверяет, имеется ли другой инцидент, аналогичный новому запросу, и
пытается найти соответствие. Если соответствие найдено, то сотрудник службы
поддержки привязывает инцидент к данному запросу, иначе - регистрирует новый
инцидент. После этого инцидент необходимо сохранить и предоставить код
инцидента пользователю.
Схема данного процесса приведена на рисунке 3.3.
Рисунок 3.3 - Схема процесса сопоставления и эскалации
обращения
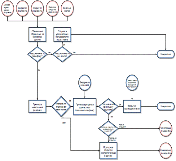
Технологический
процесс закрытия обращения
Когда обращение разрешается инженером первой линии при первом
контакте или разрешается при помощи связанного инцидента, изменения или
запроса, обращение закрывается. В зависимости от предпочтений пользователя,
обратившегося в службу технической поддержки, о решении ему сообщают по
телефону или по электронной почте.
Обращение может предусматривать закрытие инцидента, запрос на
изменение или обслуживание, либо подачу жалобы. Если в поле «Способ
уведомления» для данного пользователя указано, что он желает получить
уведомление по телефону, то оператор проверяет решение, предоставленное для
всех обращений со статусом «Открытый - Перезвонить». Если оператор согласен с
решением, то он связывается с пользователем и сообщает ему об устранении
проблемы, иначе повторно открывает запись об инциденте для дальнейшего
исследования и диагностики. После того как с пользователем связался оператор
ему следует проверить решение и подтвердить, что инцидент устранен, а вопрос
или жалоба удовлетворяются или запрос на обслуживание выполняется. В том случае
если пользователь согласен с решением, инженер первой линии закрывает обращение
Если в поле «Способ уведомления» для данного пользователя
указано, что он желает получать уведомление по электронной почте, следует
отправить уведомление по электронной почте. Если в этом поле ничего не указано,
то уведомление пользователя не требуется.
Подробная схема этого процесса изображена на рисунке 3.4.
Рисунок 3.4 - Схема процесса закрытия обращения
.2
Программное обеспечение
В выбранной нами информационной системе HP Service Manager язык общения с
пользователем выражен в качестве графического web - интерфейса.
Каждому новому сотруднику, при устройстве на работу заводят
свой электронный ящик из домена uniastrum.com. Выглядит примерно так: ИМЯ_user@uniastrum.com. Автоматически на адрес
электронной почты ему высылается ссылка, по которой он всегда может обратиться
в службу технической поддержки, он может воспользоваться как web - страницей
самообслуживания, так и написать письмо на support@uniastrum.com. Пример того, как
составляется письмо на support можно увидеть на рисунке 3.5.
Рисунок 3.5 - Письмо в службу технической поддержки
Здесь, как и при использовании старой системы возникает риск
ошибиться в заполнении темы письма. Пользователь в спешке может забыть указать
код структурного подразделения, либо не написать в какой системе произошел
сбой. Поэтому целесообразнее пользоваться страницей самообслуживания. Зайти на
нее можно, пройдя по ссылке
https://srv-hp-sm.uniastrumbank.ru/webtier-9.30/index.do.
Пользователь попадет на следующую страницу (рисунок 3.6)
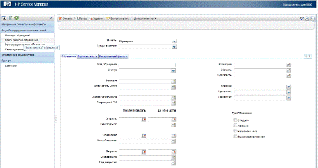
Рисунок 3.6 - Страница самообслуживания
При входе на страницу самообслуживания в поле «код обращения»
автоматически генерируется новый номер обращения, в поле «регистратор» -
фамилия сотрудника вошедшего на страницу самообслуживания. Далее сотрудник в
поле «пользователь» вводит свое имя пользователя - user**** и нажимает клавишу
Enter, веб - среда автоматически «подтянет» из Active Directory все данные о
пользователе, исключив тем самым возможность ошибки пользователя, который может
забыть ввести код структурного подразделения.
После того как все данные о пользователе заполнены, он в поле
«затронутая услуга» выбирает из нового открывшегося окна необходимую услугу, а
затем затронутый элемент конфигурации. В поле «краткое содержание» записывается
наименование ошибки, а в поле «причина обращения» поэтапно описываются все
шаги, которые он совершил до наступления ошибки.
3.3
Разработка элемента «раскрывающийся список»
Пользователь сам создает обращение и может эскалировать его
до уровня инцидента, создав новый, либо найдя уже существующие похожие, связать
свою запись с похожими обращениями и получить ответ на возникшую у него
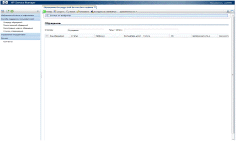
неисправность. Результатом получается созданное обращение (рисунок 3.7).
После создания заявки в службу технической поддержки, будь то
заведение заявки на странице самообслуживания, либо создание электронного
письма, каждому пользователю на почту приходит сообщение «Вами создана заявка SD_№ заявки в системе HPSM».
Рисунок 3.7 - Зарегистрированное обращение
Однако внедряемая система не до конца оптимизирована для
полноценной работы в банке, она имеет лишь стандартное окно самообслуживания и
открывающиеся окна с выбором элементов конфигурации. Мне, как инженеру первой
линии поддержки, часто имеющим дело с web - интерфейсом системы, главным администратором
системы было предложено оптимизировать страницы web-обслуживания.
Произведенные изменения рассмотрим далее.
Мною был предложен вариант создания раскрывающегося меню, с
помощью которого можно легко и быстро перемещаться между страницами при работе
с обращениями. Вариант такого меню было предложено разместить в левом углу от
главной формы ввода текста обращения (рисунок 3.8). Код этого модуля написан на
языке JavaScript и приведен в приложении А.
Рисунок 3.8 - Оптимизированное меню
После добавления этого меню в общую структуру страницы, она
получила вид, показанный на рисунке 3.9.
Рисунок 3.9 - Общий вид страницы
Теперь после нажатия на раскрывающийся список пользователь
может провести следующие операции:
- Посмотреть очередь обращений;
- Произвести поиск записей обращений. Поиск записей
по ключевым словам, номеру обращения, либо информации, содержащейся в обращении
(рисунок 3.10);
- Произвести регистрацию нового обращения;
- Либо посмотреть список утвержденных обращений.
Для удобства работы инженеров на всех линиях, после открытия
пустого окна «очередь обращений» (рисунок 3.11) было предложено разработать
программный код, который открывал бы либо список всех обращений, либо список
обращений, зарегистрированных каким-либо оператором. Для реализации этого
функционала в новой странице «очередь обращений» было решено создать раскрывающийся
список, в котором при нажатии на соответствующие элементы открывались бы:
«Список зарегистрированных мной обращений» рисунок 3.12 и «Все открытые
обращения» рисунок 3.13. Код в приложении.
Рисунок 3.10 - Поиск обращения
Рисунок 3.11 - Очередь обращений
Рисунок 3.12 - Зарегистрированные мной обращения
Рисунок 3.13 - Все открытые обращения
После проведения оптимизации системы можно увидеть следующие
плюсы, как для работы инженеров, так и для работы пользователей:
- Сокращение времени на обработку заявки.
Пользователь сам, через страницу самообслуживания, может создать обращение,
выбрав все необходимые группы и отправив заявку на вторую линию поддержки,
минуя тем самым первую линию;
- Исключение возможных ошибок. Пользователь не
может ошибиться и составить заявку не по шаблону. Его данные подтягиваются из Active
Directory.;
- Поиск готового решения. Пользователь после
создания обращения может сам найти интересующее его решение в базе решений, не
нагружая работой первую и вторую линию технической поддержки.
4.
Экономическая эффективность проекта
Данный дипломный проект является завершающей стадией в
профессиональной подготовке специалистов по специальности 230101.64
«Информационные системы и технологии». Основной целью данной части диплома
является определение экономической и организационной целесообразности
разрабатываемого проекта. Разработка организационно - экономической части
проводится под руководством преподавателя - консультанта кафедры «Экономика и
организация производства» Лаптевой Валентиной Афанасьевной.
4.1
Обоснование методики расчета экономической эффективности
Любой проект создается на базе понимания его эффективности с
точки зрения востребованости и прибыльности. Чаще всего, преимущества
информационных технологий у руководящего состава предприятий не вызывают
сомнений. Окупаемость информационно-технологических решений признает
большинство представителей топ-менеджмента компаний, однако, единой формулы
подсчета эффективности информационных систем на настоящий момент не существует.
[10]
Экономическая эффективность, прежде всего, заключается в
степени удовлетворения конечных потребностей банка. Для измерения эффективности
производства используются показатели производительности труда, фондоотдачи,
рентабельности, окупаемости и др. С их помощью сопоставляются различные
варианты развития производства, решения его структурных проблем.
Важнейшей составляющей эффективности экономической системы
является эффективность капитальных вложений. Она измеряется набором
показателей, в который входит общий эффект капитальных вложений, норма их
доходности, срок окупаемости, сравнительная эффективность и др. Показатели экономической
эффективности капитальных вложений используются для сопоставления
альтернативных инвестиционных проектов и выбора оптимального проекта.
Делать выводы об экономической эффективности проекта следует
только после расчета основных экономических показателей.
В основе расчетов экономической эффективности данного
дипломного проекта лежит сравнение между существующей информационной системой и
внедряемой. Существующую систему следует заметить на новую более
оптимизированную.
4.2
Оценка эффективности проекта и этапы его внедрения
Согласно техническим характеристикам и гарантийному
соглашению внедряемая система HP Service Manager может быть актуальной и не заменяться в течение
4 лет.
Согласно формуле эффективности разработки (4.1):

= 
, (4.1)
где 
= 0,15 - коэффициент эффективности разработки
Если 
< 0,15 то разработка является неэффективной и такой проект
нужно закрывать;
Если 
> 0,15 то разработка является эффективной, а значит и
разрабатываемый проект является целесообразным.
Отсюда, подставив в формулу (4.1) срок службы нашей внедряемой
системы, можно сделать вывод, что данный дипломный проект является эффективным,
т.к.:

= 
= 0,25 и 0,25 > 0,15
Определив, что проект является эффективным, выделим этапы его
внедрения и сопровождения. Отметим, что данный проект внедрялся в срок с
01.12.2012 по 05.05.2013.
Этапы и стоимость работ на каждом этапе:
1. Анализ потребительского рынка
Анализом потребительского рынка информационных систем класса Help Desk на протяжении двух
недель занимался специальный аналитик. Его зарплата составляла 55 000 рублей в
месяц. Значит затраты на данном этапе составили 55 000 / 2 =27 500 рублей.
2. Этап заказа ИС и необходимого оборудования
Заказом занимался 1 специалист, зарплата которого составляет
55 000 рублей в месяц. Общее время поставки системы составило 4 недели. Кроме
заказа самой системы стоимостью 198 000 рублей, было приобретено необходимое
оборудование, а именно лицензионный модуль SQL Server 2008 Enterprise Edition стоимостью 1 000 000
рублей. Затраты на данном этапе составили: 55 000 + 198 000 + 1 000 000 = 1
253 000 рублей
. Этап внедрения информационной системы
Данный этап занял 8 недель и в работе были задействованы 2
специалиста зарплата каждого в месяц составляла 65 000 рублей и один сотрудник
от фирмы производителя, его зарплата составляла 100 000 в месяц. Затраты на
данном этапе составили: 2 * 65 000 *2 + (100 000 *2) = 460 000 рублей
4. Тестирование системы
Тестированием занимаются 2 обученных специалиста. Зарплата
каждого составляет 40 000. Тестирование производилось на протяжении 4 недель.
Затраты на данном этапе составляют: 2*40 000 = 80 000 рублей.
5. Сопровождение системы
Сопровождением системы занимается главный администратор
системы до конца проекта. Сопровождение занимает 6 недель. Стоимость этого
этапа составляет: 1,5 * 90 000 = 135 000 рублей
Общие затраты на проект в целом составляют: 27 500 рублей + 1
253 000 рублей + 460 000 рублей + 80 000 рублей + 135 00 рублей = 1 955 000
рублей
Сроки выполнения проекта представлены в таблице 4.1.
Диаграмма Ганта для определения сроков выполнения этапов проекта приведена на
рисунке 4.1
Таблица 4.1 - Сроки выполнения проекта
|
Название
работы
|
Начало
|
Окончание
|
Длительность,
недели
|
Число
специалистов
|
|
1. Анализ
|
01.12.2012
|
15.12.2012
|
2
|
1
|
|
2. Заказ
|
16.12.2012
|
16.01.2013
|
4
|
1
|
|
3. Внедрение
|
17.01.2013
|
17.03.2012
|
8
|
3
|
|
4. Тестирование
|
18.03.2012
|
18.04.2013
|
4
|
4
|
|
5.
Сопровождение
|
18.03.2013
|
02.05.2013
|
6
|
1
|
Рисунок 4.1 - Диаграмма Ганта для определения этапов
выполнения проекта
4.3
Обоснование необходимости внедрения новой системы
Для обоснования внедрения новой информационной системы
рассмотрим ряд операций, в которых указан объем и стоимость выполнения
определенной операции за год. Данные по старой системе приведены в таблице 4.1.
Данные, которые получается после внедрения новой системы, будут отображены в
таблице 4.2. Данные этих двух таблиц потом будут сравнены.
Таблица 4.2 - Объем и стоимость выполнения определенной
операции за год в старой информационной системе.
|
Hаимeнoвaниe
|
Объем
выполнения операций (Vоп.)
|
Время
выполнения операций, (Tоп.)
|
Трудоемкость
выполнения (Топ.г.)
|
Зарплата,
выполняющего процесс, (Zсотр.)
|
Общая стоимость
процесса, (Zоп.г.)
|
|
Единица
измерения
|
Операций
в год
|
Часов\операция
|
Часов
год
|
Рублей
в час
|
Рублей
в год
|
|
Регистрация пользователя
|
450
|
0,15
|
67.5
|
250
|
16875
|
|
Внесение
заявки в БД
|
4
000
|
0,05
|
200
|
250
|
50000
|
|
Обработка
служебной записки
|
2000
|
0,1
|
200
|
250
|
50000
|
|
Обработка
технического задания
|
30
|
0,5
|
30
|
250
|
7500
|
Для начала посмотрим, сколько процентов рабочего времени
занимает операция регистрации пользователя в текущей системе. В году примерно
2000 рабочих часов (Tр.г.). Значит можно вычислить чему равен 1% рабочего времени (T%) по формуле (3.2):
T% = 
= 
= 20 часов/год (4.2)
После того как мы нашли 1% рабочего времени можно вычислить время
потраченное в год на выполнение определенной операции (Топ. г.) по
формуле (4.3). В нашем случае операция регистрации нового пользователя:
Т оп. г. = Vоп.Ч Tоп. = 450 Ч 0.15 = 67,5 часов (4.3)
Зная заработную плату сотрудника в час - это 250 рублей (Zсотр)
можно рассчитать общую годовую стоимость операции (Zг.) по формуле (4.4):
Zг. = Zсотр.Ч Топ.г. =250 Ч 67,5 = 16 875 рублей
(4.4)
Кроме этого можно вычислить, сколько процентов рабочего времени
(Vt) тратится в год на выполнение операции регистрации пользователя с помощью
формулы (4.5):
Vt = 
= 
=3,375% (4.5)
Значит, на выполнение операции регистрации пользователя в год
уходит примерно 3,375% времени
Аналогичные расчеты проведем и для других операций, используя
формулы (4.2), (4.3), (4.4) и (4.5):
Внесение заявки в базу данных:
T% = 
= 
= 20 часов/год;
Топ.г. = Vоп. Ч Tоп. = 4000 Ч 0.05= 200 часов;
Zоп.г. = Zсотр.Ч Топ.г. =
250 Ч 200 = 50000 рублей.
Vt = 
= 
= 10%;
Операция обработки служебной записки:
T% = 
= 
= 20 часов/год;
Топ.г. =Vоп.Ч Tоп. =2000Ч0.1= 200 часов;
Zоп.г. = Zсотр.Ч Топ.г. =
250Ч200 = 50000 рублей.
Vt = 
= 
=10%
Операция обработки технического задания:
T% =
= 
= 20 часов/год;
Топ.г. = Vоп. Ч Tоп. = 30 Ч 0.5 = 15 часов;
Zоп.г. = Zсотр.Ч Топ.г.
=250Ч15 = 3750 рублей.
Vt = 
= 
= 0.75%
Теперь посмотрим на таблицу после введения новой системы HPSM.
Таблица 4.3 - Объем и стоимость выполнения определенной операции
за год в старой информационной системе
|
HаимeнoвaниeОбъем
выполнения операций (Vоп.)Время выполнения операций, (Tоп.)Трудоемкость выполнения (Топ.г.)Зарплата, выполняющего процесс, (Zсотр.)Общая стоимость процесса, (Zоп.г.)
|
|
|
|
|
|
|
Единица
измерения
|
Операций
в год
|
Часов\операция
|
Часов
год
|
Рублей
в час
|
Рублей
в год
|
|
Регистрация пользователя
|
450
|
0,10
|
67.5
|
250
|
11250
|
|
Внесение
заявки в БД
|
4
000
|
0,04
|
200
|
250
|
40000
|
|
Обработка
служебной записки
|
2000
|
0,07
|
200
|
250
|
35000
|
|
Обработка
технического задания
|
30
|
0,4
|
30
|
250
|
3000
|
Проведем соответствующие расчеты для этой таблицы с помощью
формул (4.2), (4.3), (4.4) и (4.5)
Операция регистрации пользователя:
T% = 
= 
= 20 часов/год;
Топ.г. = Vоп. Ч Tоп. = 450 Ч 0.10= 45 часов;
Zоп.г. = Zсотр.Ч Топ.г. =
250 Ч 45 = 11250 рублей.
Vt = 
= 
= 2,25%;
Внесение заявки в базу данных:
T% = 
= 
= 20 часов/год;
Топ.г. = Vоп. Ч Tоп. = 4000 Ч 0.04= 160 часов;
Zоп.г. = Zсотр.Ч Топ.г. =
250 Ч 160 = 40000 рублей.
Vt = 
= 
= 8%;
Обработка служебной записки:
Топ.г. =Vоп.Ч Tоп. =2000Ч0.07 = 140 часов;
Zоп.г. = Zсотр.Ч Топ.г. =
250Ч140 = 35000 рублей.
Vt = 
= 
=7%
Обработка технического задания:
T% =
= 
= 20 часов/год;
Топ.г. = Vоп. Ч Tоп. = 30 Ч 0.4 = 12 часов;
Zоп.г. = Zсотр.Ч Топ.г.
=250Ч12= 3000 рублей.
Vt = 
= 
= 0.6%
После проведения расчетов необходимо вычислить коэффициеты разницы
между существующей системы и внедряемой, где Kv - это разница общего годового объема времени на операцию, а Kz - это разница общей годовой стоимости
операции. Вычисления производятся по формулам (4.6) и (4.7):
Kv= Vt1 - Vt2; (4.6)
Kz= Zоп.г. 1 - Zоп.г. 2 (4.7)
Таким образом, можно посчитать выгоду для каждой операции.
Операция регистрации пользователя:
Kv = 3.375 - 2,25 = 1,125%;
Kz= 16875 - 11250 = 5625 рублей.
Операция занесения заявки в базу данных:
Kv = 10 - 8 =2%;
Kz= 50000 - 40000 =10000 рублей.
Операция обработки служебной записки:
Krv= 10 - 7 =3%;
Kz= 50000 - 35000=15000 рублей.
Операция обработки технического задания:
Kv= 0.75 - 0,6 = 0.15%;
Kz= 3750 - 3000 = 750 рублей.
Теперь посчитаем общее значение коэффициентов, сложив
коэффициенты за каждую операцию:

= 1,125 + 2 +3 +0,15 = 6,275%

= 5625 + 10000 + 15000 + 750 = 31375 рублей
Проанализировав данные расчеты можно прийти к выводу, что
после установки новой информационной системы, время и затраты на регистрацию
заявок уменьшатся, это позволит увеличить время на выполнение заявок и увеличит
процент выполненных заявок за весь календарный период. Кроме того, снизится расход
времени и средств на регистрацию пользователей, что так же положительно
повлияет на выполняемую работу.
Если произвести суммирование коэффициентов по каждой
операции, то общие затраты в год сокращаются на 31 375 рублей, общее время
выполнения приведенных операций на 6,275%. Поэтому можно сделать вывод, что
внедрение новой информационной системы повлияет на качество и объем выполняемой
работы и значит принесет больше прибыли.
4.4
Расчет показателей экономического эффекта проекта
Экономическая эффективность проекта складывается из двух
составляющих:
- Косвенного эффекта. Он характеризуется
увеличением прибыли, привлечением большего числа клиентов, повышением уровня
качества и объема выполняемой работы;
- Прямого эффекта. Он характеризуется
снижением трудовых и стоимостных показателей.
К трудовым показателям относятся такие показатели как:
1) абсолютное снижение трудовых затрат (DТ)
в часах за год:
DТ = Т0 - Т1,
(4.8)
где Т0 - трудовые затраты в часах за год на обработку
информации по исходному варианту;
Т1 - трудовые затраты в часах за год на обработку информации
по предлагаемому варианту.
В случае данного дипломного проекта Т0 равно 797
часам за год на определенный объем информации, а Т1 равно 450 часам
за год на тот же объем информации. Следовательно, по формуле (4.8) вычислим
абсолютное снижение трудовых затрат:
DТ = 797-450 = 347 часов в
год.
Выразим все это в графическом представлении (рисунок 4.2)
Рисунок 4.2 - Абсолютное снижение трудовых затрат
2)
коэффициент относительного снижения трудовых затрат (КТ) определяется по
формуле (4.9):
КТ = 
Ч 100% (4.9)
КТ = 
Ч 100% = 0,435382685≈ 0,4
3) индекс снижения трудовых затрат или повышение
производительности труда (YT) определяется по формуле (4.10):
YT = 
= 
= 1,771111111 ≈ 1,8 (4.10)
К стоимостным показателям относятся: абсолютное снижение
стоимостных затрат в рублях за год, коэффициент относительного снижения
стоимостных затрат, индекс снижения стоимостных затрат,
рассчитываемые аналогично.
Снижение затрат в рублях за год на обработку информации (DC) рассчитывается по
формуле (4.11). Графическое изображение затрат приведено на рисунке 4.3:
DC = C0 - C1= 480 000 -195 000 =
285000 (4.11)
где, C0, - затраты в рублях за год на обработку информации
исходному варианту при неограниченной лицензии;- затраты в рублях за год на
обработку информации по предлагаемому варианту при неограниченной лицензии.
Рисунок 4.3 - Абсолютное снижение стоимостных затрат
Коэффициент относительного снижения стоимостных затрат (КC)
можно с помощью формулы (4.12):
КC = 
Ч 100% = 
Ч100% = 0,59375 ≈0,6 (4.12)
Индекс снижения стоимостных затрат (YC) рассчитывается по
формуле (4.13):
Yс= 
= 
= 2,461538462 ≈ 2,5 (4.13)
После произведенных расчетов можно вычислить срок окупаемости
затрат на внедрение проекта новой информационной системы (Ток) с
помощью формулы (4.14), рассчитываемый в годах, долях года или в месяцах года:
Ток = 
= 
= 1,385964912 ≈ 1,4 года (4.14),
где КП - затраты на создание проекта (проектирование и
внедрение).
Заключение
В данном дипломном проекте была рассмотрена задача по замене
существующей системы автоматизированной обработки заявок службы Service Desk, в связи с ее
«моральным» и техническим устареванием. Были сформированы критерии, согласно
которым проводился анализ потребительского рынка существующих систем класса Help Desk, в ходе которого была
выбрана система иностранного производства, наиболее удовлетворяющая
потребностям банка в выполнении бизнес-процессов.
Для внедрения данной системы был принят ряд проектных решений
по информационному, техническому и программному обеспечению.
В части информационного обеспечения была разработана и
рассмотрена информационная модель процессов «управление обращениями
пользователей».
В рамках технологического обеспечения были рассмотрены
основные технологические процессы обработки заявок, такие как: процесс
самообслуживания пользователя, процесс обработки обращения оператором, с
возможностью последующей эскалации его до уровня инцидента, а также процесс
закрытия обращения.
В проектной части данного дипломного проекта было
представлено решение по возможной оптимизации работы системы, путем
видоизменения «тонкого» web - клиента для более удобного и практичного его
применения, как сотрудниками первой линии поддержки, работающими
непосредственно с системой, так и пользователями через страницы
самообслуживания.
На основании анализа предметной области и данных, полученных
путем проведения испытания программного решения, была рассчитана ожидаемая
экономическая эффективность от внедрения новой системы. Благодаря полученным
данным, было отмечено, что внедрение новой системы позволило снизить как
трудовые, так и стоимостные затраты.
Кроме того, срок окупаемости новой системы составит всего 1,4
года, в то время как использование системы рассчитано на 4-5 лет, что позволит
предприятию оказаться в достаточной прибыли.
В заключение стоит отметить тот факт, что развитие систем
класса Help Desk с каждым годом не прекращается. На потребительском рынке
существует великое множество систем данного класса. Они совершенствуются и
модернизируются, предоставляя все новые возможности для обслуживания
пользователей, повышая уровень и качество обслуживания.
Список используемой литературы
1. КБ «ООО Юниаструм Банк» http://www.uniastrum.ru
2. Ресурсы компании «NTR - Lab» http://ntrservice.ru
. Ресурсы компании «Intravision» http://www.intraservice.ru
. Ресурсы компании «IBM» http://www.ibm.com
. Ресурсы компании «Acer»
http://www.acer.ru
. Ивлиев М.К., Порошина Л.А. Автоматизация
оперативного и бухгалтерского учета товаров, 1997
. Ресурсы компании Microsoft
http://microsoft.ru
. Свободная энциклопедия Википедия
http://ru.wikipedia.org
. Автоматизированные Системы. Стадии
создания. ИПК издательство «Москва». 1997
. Смирнова Г.Н., Сорокин А.А., Тельнов
Ю.Ф. Проектирование экономических информационных систем. Учебник М.: «Финансы и
статистика», 2002
. РосБизнесКонсалтинг http://rbc.ru
. М.В. Графкина, В.А. Михайлов, Б.Н. Нюнин
«Безопасность жизнедеятельности» М: Проспект 2007 год
. Логинов М.Д., Логинова Т.А., техническое
обслуживание средств вычислительной техники: учебное пособие - изд. «Бином».
Лаборатория знаний, 2010 - 319 с.
. Зелковиц М., Шоу А., Гэннон Дж. Принципы
разработки программного обеспечения / Пер. с англ. - М.: Мир, 1982.
. Сергей Орлик. Введение в программную
инженерию и управление жизненным циклом ПО, 2005.
. Строительные нормы и правила. Часть II.
Нормы проектирования. Глава 4. Естественное и искусственное освещение СНиП
II-4-79
. ГОСТ 21.889-76 ССБТ. Система «человек
машина» Кресло человека-оператора. Общие эргономические требования.
. БИЗНЕС-СЕТЬ KINETICS
http://www.itsmonline.ru/helpdesk/
. Компания HP http://www8.hp.com/ru/ru/home.html
20. HP Service Manager. Руководство по
использованию.
Приложение
Программный код раскрывающегося меню на языке JavaScript
<head>
<meta http-equiv= «content-type» content=
«text/html; charset=UTF-8»>
<title>панель меню</title>
<script type='text/javascript'
src='https://ajax.googleapis.com/ajax/libs/jquery/1.7.2/jquery.min.js'>
</script>
<link rel= «stylesheet» type= «text/css»
href=»/css/result-light.css»>
<style type='text/css'>
* {margin: 0; padding: 0;}
#navigation
{width: 200px; ' ширина поля}
{list-style: none;}{text-decoration: none;}
#navigation a
{: block;: 3px 5px;: #a8c8f4;: black;bottom: 1px
solid #d2e3fb;
}
#navigation ul > li > ul > li > a
{: white;: black;top: 4px solid white;
}
#navigation ul > li > ul >
li:first-child > a
{top: red;
}
</style>
</head>
<body>
<div id= «navigation»>
<ul>
<li><a href=»"><font
size=2>Избранные объекты инфопанели</font></a>
<ul>
<li><font color=white><font
size=2>тут будет ссылка</font></font></li>
<li><font color=white><font
size=2>тут будет ссылка</font></font></li>
<li><font color=white><font
size=2>тут будет ссылка</font></font></li>
</ul>
</li>
<li><a href=»"><font size=2>Служба поддержки пользователей</font></a>
<ul>
<li><font size=2>очередь
обращений</font></li>
<li><font size=2>поиск записей
обращений</font></li>
<li><font size=2>регистрация нового
обращения</font></li>
<li><font size=2>список
утверждений</font></li>
</ul>
</li>
<li><a href=»"><font
size=2>Управление инцидентами</font></a>
<ul>
<li><font size=2>очередь инфидентов</font></li>
<li><font size=2>поиск записей
инцидентов</font></li>
<li><font color=white><font
size=2>тут будет ссылка</font></font></li>
<li><font color=white><font
size=2>тут будет ссылка</font></font></li>
</ul>
</li>
<li><a href=»"><font
size=2>Прочее</font></a>
<ul>
<li><font color=black><font
size=2>контакты</font></font></li>
<li><font color=white><font
size=2>тут будет ссылка</font></font></li>
<li><font color=white><font
size=2>тут будет ссылка</font></font></li>
</ul>
</li>
</ul>
</div>
<script type='text/javascript'>mainNav =
$('#navigation > ul > li > a');
$('#navigation > ul > li > ul').hide();
$('a').click (function(e) {.preventDefault();
});.click (function()
{$(this).siblings('ul').slideToggle (1000,'swing');
});
// ]]>
</script>
</body>
</html>
Программный код открывающихся списков обращений на языке JavaScript
<html>
<head>
<meta http-equiv= «Content-Type» content= «text/html;
charset=UTF-8» />
<title>Список обращений</title>
<script type= «text/javascript» language=
«javascript» src= «jquery.js»></script>
<script type= «text/javascript»>
$(document).ready (function()
{ //slides the element with class «menu_body»
when paragraph with class «menu_head» is clicked
$(«#firstpane p.menu_head»).click (function()
{$(this).css({backgroundImage: «url
(down.png)»}).next («div.menu_body»).slideToggle(300).siblings
(«div.menu_body»).slideUp («slow»);
$(this).siblings().css({backgroundImage: «url
(left.png)»});
});
//slides the element with class «menu_body» when
mouse is over the paragraph
$(«#secondpane p.menu_head»).mouseover
(function()
{
$(this).css({backgroundImage: «url
(down.png)»}).next («div.menu_body»).slideDown(500).siblings
(«div.menu_body»).slideUp («slow»);
$(this).siblings().css({backgroundImage: «url
(left.png)»});
});
});
</script>
<style type= «text/css»>
{: 10px auto;: 75%/120% Verdana, Arial,
Helvetica, sans-serif;
}_list
{: 200px;
}_head
{: 5px 10px;: pointer;: relative;:1px;weight:bold;:
white url (left.png) center right no-repeat;bottom: 1px solid #8eb9f2;
}_body
{:none;
}_body a
{:block;:black;color:whiteleft:15px;weight:bold;decoration:none;
}_body a:hover
{: white;decoration:underline;
}
</style>
</head>
<body>
<div style= «float:left» > <! - This is
the first division of left->
<div id= «firstpane»>
<p>пустое поле</font></p>
<div>
<a href= "#»>Очередь обращений</a>
<a href= "#»>Зарегистрированные мной
обращения</a>
</div>
</div>
</div>
</body>
</html>