Разработка плана проекта внедрения '1С: Управление предприятием ЖКХ' в ООО 'ИРКЦ' в г Сибай

  • Вид работы:
    Дипломная (ВКР)
  • Предмет:
    Менеджмент
  • Язык:
    Русский
    ,
    Формат файла:
    MS Word
    2,61 Мб
  • Опубликовано:
    2015-08-20
Вы можете узнать стоимость помощи в написании студенческой работы.
Помощь в написании работы, которую точно примут!

Разработка плана проекта внедрения '1С: Управление предприятием ЖКХ' в ООО 'ИРКЦ' в г Сибай

Содержание

Введение

Глава 1. Предпроектное обследование деятельности ООО ИРКЦ в г. Сибай

.1 Технико-экономическая характеристика предприятия ООО "ИРКЦ"

.2 Постановка задачи автоматизации управления

.3 Анализ существующих решений и обоснование выбора технологии внедрения решения "1С: Управление предприятием ЖКХ"

Выводы по главе 1

Глава 2. Разработка плана проекта внедрения "1С: управление предприятием ЖКХ" в ООО "ИРКЦ" в г Сибай

.1 Разработка концепции внедрения решения "1С: Управление предприятием ЖКХ"

.2 Обоснование проектных решений по видам обеспечения решения "1С: Управление предприятием ЖКХ"

.3 Учет затрат на реализацию проекта внедрения "1С: Управление предприятием ЖКХ"

Выводы по главе 2

Заключение

Список используемых источников

Приложения

Введение


В настоящее время информационные технологии имеют высокий темп развития: появляются новые решения, методы и целые тенденции, а то, что являлось решением проблем еще вчера, сегодня уже теряет свою актуальность и действенность. Одним из наиболее прогрессирующих направлений является разработка отраслевого и специализированного решения. С учетом довольно большого спектра предлагаемых на рынке программных продуктов, серьезные организации подходят к выбору более ответственно и внедряют узконаправленную автоматизированную информационную систему. Сегодня многие руководители не довольны уровнем автоматизации на производстве. Давно устаревшие системы информации, а также устаревший пакет программ и отдельных автоматизированных должностей не имеет возможности обеспечить руководителей необходимой и актуальной информацией, нужной для принятия управленческих, стратегических решений. Они в свою очередь понимают, что благодаря нововведениям повысится качество работы сотрудников, а также повысится возможность добиться успеха в области управления предприятием, поэтому подходят к этому вопросу максимально серьезно. Несовершенство системы управления ведет к снижению прибыльности в работе предприятия, неустойчивого положения на рынке товаров и услуг. Расходы на обслуживание и доработку информационных систем автоматизации имеют тенденцию к повышению, а фактический результат от их использования остается на неудовлетворительном уровне. Разработка заказанных информационных бухгалтерских систем достаточно дорогая и занимает много времени при отсутствии гарантии ожидаемого результата. Поэтому весьма актуальной остается проблема исследования возможностей программного обеспечения для автоматизации бухгалтерского учета и принятия на их основании эффективных управленческих решений. Перед специалистами в этой области стоит задача разработки и совершенствования бухгалтерского учета на предприятиях, отраслях народного хозяйства как основного источника информационного обеспечения пользователей всех уровней в условиях использования информационных технологий.

Тема актуальна, потому что из-за большого объема информации, поступающей на обработку ежедневно, занимает значительную часть времени. Использование автоматизированной информационной системы поможет ускорить процесс получения и обработки информации, получения информации о клиенте, видах услуг, отслеживания движения документов и т.д. Внедрение АИС уменьшит возможность утери важных документов, ввиду автоматизации документооборота. Кроме того, в режиме разделенного доступа смогут работать сразу несколько пользователей. Для предотвращения возможных конфликтов при попытках со стороны различных пользователей изменить одни и те же записи в СУБД используется механизм блокировок. Таким образом внедрение данного решения оправдывает себя автоматизацией большого набора процессов, которые в итоге снижают затраты времени работы в несколько раз.

Объект исследования: деятельность ООО "ИРКЦ".

Предмет исследования: процесс внедрения решения "1С: Управление предприятием ЖКХ"

Цель исследования: разработка проекта по внедрению решения "1С: Управление предприятием ЖКХ" для ООО "ИРКЦ" в соответствии с современными требованиями и пожеланиями руководителя.

Для достижения поставленной цели были определены следующие задачи:

.        Рассмотреть технико-экономическую характеристику ООО "ИРКЦ";

.        Описать основные бизнес-процессы ООО "ИРКЦ";

.        Проанализировать методологии и обосновать выбор технологии внедрения решения "1С: Управление предприятием ЖКХ";

.        Разработать концепцию внедрения решения "1С: Управление предприятием ЖКХ"

.        Обосновать проектное решение "1С: Управление предприятием ЖКХ";

.        Рассчитать учет затрат на реализацию проекта по внедрению "1С: Управление предприятием ЖКХ".

В качестве инструментальной базы для проведения исследования использовались: программное средство AllFusion Process Modeler - BPWin 7.3, система календарного планирования и управления проектами Microsoft Office Project 2007, средство моделирования Rational Rose Enterprise Edition, а также Microsoft Office Visio 2007.

Практическая значимость исследования заключается в разработке проекта внедрения "1С: Управление предприятием ЖКХ" в соответствии с пожеланиями заказчика и современными требованиями.

Структура и объем диплома: исследование состоит из введения, двух глав, выводов по главам, заключения, списка использованных информационных источников и приложений.

Апробация результатов работы: Муллагильдина Л.Р., II Международная научная конференция. Информационные технологии в науке, управлении, социальной сфере и медицине 2015 г. Статья на тему "Проблемы внедрения сбалансированных показателей на российских предприятия"

На защиту выносится:

.        Техническое задание на проект внедрения "1С: Управление предприятием ЖКХ".

.        План-график внедрения "1С: Управление предприятием ЖКХ".

.        Экономическая эффективность внедрения "1С: Управление предприятием ЖКХ".

Глава 1. Предпроектное обследование деятельности ООО ИРКЦ в г. Сибай

1.1 Технико-экономическая характеристика предприятия ООО "ИРКЦ"


ООО "ИРКЦ" - это организация, которая занимается оказанием услуг в сфере жилищно-коммунального хозяйства для обеспечения комфортных и благоприятных условий проживания граждан: обслуживанием жилищного фонда, организацией содержания и ремонта общего имущества многоквартирных домов, внедрением энергосберегающих технологий, выполнением функций расчетно-кассового центра, организацией учета и услуг по регистрации граждан. Действует круглосуточная аварийно-диспетчерская служба. В списках работ по содержанию общего имущества - несколько десятков наименований, и этот перечень постоянно расширяется.

ООО "Информационный расчетно-кассовый центр" было создано в октябре 2004 года в ходе реализации Программы реформирования жилищно-коммунального хозяйства и первоначально выполняло функции единого расчетно-кассового центра. С 2006 года ООО "ИРКЦ" работает еще и в качестве управляющей и обслуживающей организации. Предприятие стало первой и крупнейшей управляющей компанией в сфере услуг ЖКХ г. Сибай. В 2013 году, с переходом большинства многоквартирных домов города на непосредственный способ управления, ООО "ИРКЦ" перестраивает свою работу в соответствии с новыми реалиями.

Коллектив компании - это 39 квалифицированных специалистов. Большинство сотрудников обладают огромным опытом работы в сфере ЖКХ, всеми необходимыми знаниями и являются настоящими профессионалами своего дела. С самого начала возглавляет предприятие опытный руководитель, по-настоящему преданный своему делу специалист Инна Александровна Ильясова. Персонал подрядных организаций, постоянно занятых на работах по обслуживанию жилищного фонда составляет порядка 400 человек.

За 2013 год ООО "ИРКЦ" выполнено работ по текущему ремонту жилых домов более чем на 30 млн. 300 тыс. рублей, по капитальному ремонту - почти на 10 млн. рублей, свыше 2 млн. пошло на благоустройство дворов. За последние 3 года приведены в порядок почти все детские игровые площадки города, построены новые, производится асфальтирование придомовых территорий, высаживаются деревья, благоустраиваются мусоросборочные стоянки.

Обществом "Информационный расчетно-кассовый центр" проводится большая разъяснительная работа среди населения о положениях жилищного законодательства и об изменениях в этой сфере. Специально для этого была создана газета "Управдом - Сибай", которая ежегодно занимает призовые места в республиканских конкурсах по информационному сопровождению реформы ЖКХ и награждается Дипломами Правительства Республики Башкортостан (за 2010, 2011, 2012, 2013 годы).

ООО "ИРКЦ" является членом саморегулируемой организации, участником Национального реестра "Ведущие организации жилищно-коммунального хозяйства России". Предприятие тесно сотрудничает с городским обществом ветеранов. За участие в жизни города и благотворительность неоднократно поощрялось благодарственными письмами.

Большое внимание ООО "ИРКЦ" уделяет вопросам, признанным приоритетными в ходе реформирования ЖКХ: созданию безопасных и благоприятных условий проживания граждан, внедрению ресурсосберегающих технологий, повышению качества, стабильности и надежности предоставления услуг населению. Несмотря на то, что жилищный фонд довольно старый, и состояние инженерных сетей зачастую оставляет желать лучшего, за последние годы не допущено срывов подготовки и проведения отопительного сезона, серьезных аварийных ситуаций.

ООО "Информационный расчетно-кассовый центр" - ведущая компания на городском рынке управления и обслуживания жилищного фонда.

УК "ИРКЦ" - это профессиональное управление многоквартирными жилыми домами включающее:

-      обслуживание жилого фонда;

-       осуществление контроля качества выполненных работ, качества и количества предоставленных услуг;

-       заключение договоров с собственниками жилых помещений и ресурсоснабжающими организациями (на электроснабжение, теплоснабжение, водоснабжение и водоотведение);

-       заключение договоров на выполнение работ по содержанию и ремонту многоквартирного жилого дома с подрядными организациями;

-       начисление и сбор платы за жилищно-коммунальные услуги, взыскание задолженности по квартплате;

-       круглосуточная аварийно-диспетчерская служба;

-       текущий и капитальный ремонты многоквартирных домов;

-       хранение и ведение технической документации по многоквартирному дому;

-       учет и услуги по регистрации граждан;

-       обслуживание лицевых счетов многоквартирных домов;

-       расчет и доставка квитанций;

-       предоставление разъяснений гражданам о порядке пользования жилыми помещениями и общим имуществом, о правилах предоставления жилищных и коммунальных услуг. [32]

Организационно-правовая форма учреждения - общество с ограниченной ответственностью. Это наиболее распространенная форма ведения предпринимательской деятельности в Российской Федерации. При относительно небольших затратах на его создание, и относительно простой отчетностью - эта организационно-правовая форма является одной из наиболее привлекательных форм ведения бизнеса. Основной характерной чертой этой формы собственности является деление на части, доли, паи -уставного капитала предприятия. Владельцами этих долей являются участники организации. Участники организации одновременно считаются ее учредителями. При этом учредители компании несут ответственность и несут риск финансовых убытков, которые возможно возникнут в процессе финансово-хозяйственной деятельности только в пределах стоимости (размера) своих долей в уставном капитале. Учредители не отвечают лично по обязательствам, возникшим у ООО. [3]

Основным видом деятельности является "Управление эксплуатацией жилого фонда". Организация также осуществляет деятельность по следующим неосновным направлениям: "Трудоустройство и подбор персонала", "Рекламная деятельность, Представительские функции, Сопутствующая деятельность", "Деятельность в области права, бухгалтерского учета и аудита; консультирование по вопросам коммерческой деятельности и управления предприятием", "Обработка данных", "Аренда офисных машин и оборудования, включая вычислительную технику", "Управление эксплуатацией нежилого фонда", "Предоставление посреднических услуг при оценке недвижимого имущества", "Предоставление посреднических услуг при покупке, продаже и аренде недвижимого имущества", "Деятельность агентств по операциям с недвижимым имуществом", "Деятельность банков и кредитных организаций; прочее денежное посредничество", "Эксплуатация гаражей, стоянок для автотранспортных средств, велосипедов и т.п.", "Прочая оптовая торговля", "Прочая оптовая торговля". [13]

Цели и предметом деятельности ООО "ИРКЦ" является выполнение работ, оказание услуг для выполнения городских социально-экономических заказов, удовлетворение общественных потребностей: обеспечение содержания в технически исправном состоянии объектов инженерной инфраструктуры и благоустройства города, жилищного фонда, улиц и зон отдыха, и получение прибыли.

Согласно ст. 91 Трудового Кодекса РФ нормальная продолжительность рабочего времени работников на предприятии ООО "ИРКЦ", не превышает 40 часов в неделю. Законодательство РФ регулирует рабочее время работников всех предприятий, независимо от их форм собственности.

Для различных организаций характерны различные виды структур управления. Однако обычно выделяют несколько универсальных видов организационных структур управления, таких, как линейная, линейно-штабная, функциональная, линейно-функциональная, матричная. Иногда внутри единой компании (как правило, это крупный бизнес) происходит выделение обособленных подразделений, так называемая департаментизация. Тогда создаваемая структура будет дивизиональной. При этом необходимо помнить, что выбор структуры управления зависит от стратегических планов организации. [23]

Организационная структура регулирует:

–             разделение задач по отделениям и подразделениям;

–             их компетентность в решении определенных проблем;

–             общее взаимодействие этих элементов.

Рисунок 1 - Организационная структура предприятия ООО "ИРКЦ"

управление экономический программа бухгалтерский

Таблица 1 - Должностные обязанности сотрудников

Должность

Функциональная обязанность

Директор

- заключает договора с юридическими и физическими лицами; - осуществляет оперативное руководство деятельностью отделов; - защищает имущественные интересы и деловую репутацию предприятия; - заключает и расторгает трудовые договора (контракты) с работниками с соблюдением действующего законодательства и штатного расписания; - определяет состав, численность и заработную плату работникам.

Юрист

- ведение контроля за исполнением судебных решений в исполнительной службе; - анализ законодательства и актуальная судебная практика с целью усовершенствования налоговой и хозяйственной деятельности предприятия; - предоставление консультаций сотрудникам предприятия; - проведение юридической экспертизы по договорам, приказам, инструкциям; - разработка уставных документов и изменений к ним и должностные обязанности юриста; - ведение контроля за договорной деятельностью организации (составление и проверка); - предоставление консультаций сотрудникам предприятия относительно положений действующего законодательства и функциональные обязанности юриста.

Главный бухгалтер

- возглавляет работу по подготовке и принятию рабочего плана счетов, форм первичных учетных документов, применяемых для оформления хозяйственных операций, а также обеспечению порядка проведения инвентаризаций, контроля за проведением хозяйственных операций, соблюдения технологии обработки бухгалтерской информации и порядка документооборота; - организует учет имущества, обязательств и хозяйственных операций, поступающих основных средств, товарно-материальных ценностей и денежных средств; - обеспечивает законность, своевременность и правильность оформления документов, составление экономически обоснованных отчетных калькуляций себестоимости товаров, выполняемых работ (услуг); - участвует в проведении экономического анализа хозяйственно-финансовой деятельности Компании по данным бухгалтерского учета и отчетности в целях выявления внутрихозяйственных резервов, устранения потерь и непроизводительных затрат. - руководит сотрудниками бухгалтерии; - и т.п.

Бухгалтер

- ведет работу с бухгалтерской отчетностью, внутренней и внешней документацией и корреспонденцией; - занимается отчетами и перечислениями в налоговые и другие государственные органы; - производит расчеты с поставщиками, а также множество других операций; - контролирует наличие всех приходных накладных на весь товар; - производит прием на работу персонала и увольнение.

Системный администратор

- устанавливает на серверы и рабочие станции операционные системы и необходимое для работы программное обеспечение; - осуществляет конфигурацию программного обеспечения на серверах и рабочих станциях; - поддерживает в работоспособном состоянии программное обеспечение серверов и рабочих станций; - регистрирует пользователей локальной сети и почтового сервера, назначает идентификаторы и пароли; - осуществляет техническую и программную поддержку пользователей, консультирует пользователей по вопросам работы локальной сети и программ, составляет инструкции по работе с программным обеспечением и доводит их до сведения пользователей; - устанавливает права доступа и контролирует использование сетевых ресурсов.

Начальник ПТО

- руководит работой по оперативному регулированию хода производства, обеспечению выпуска продукции в соответствии с планом производства и договорами поставок; - руководит разработкой производственных программ и календарных графиков выпуска продукции по предприятию и его подразделениям, их корректировкой в течение планируемого периода, разработкой и внедрением нормативов для оперативно-производственного планирования; - организует оперативный контроль за ходом производства, за обеспечением производства технической документацией, оборудованием, инструментом, материалами, комплектующими изделиями, транспортом, погрузочно-разгрузочными средствами и т.п.; - координирует работу производственных подразделений предприятия; - контролирует выполнение взаимных требований и претензий подразделений предприятия, анализирует результаты их деятельности за предыдущий плановый период с целью выявления возможностей более полной и равномерной загрузки мощностей, оборудования и производственных площадей, сокращению цикла изготовления продукции; - и т.п.

Инженер ПТО

- осуществляет технический надзор за выполнением строительно-монтажных работ; - проверяет соответствие объемов строительно-монтажных работ, а также конструкций утвержденной проектно-сметной документации, рабочим чертежам, строительным нормам и правилам, стандартам, техническим условиям, нормам охраны труда; - изучает причины, вызывающие срывы сроков и ухудшение качества строительно-монтажных работ, принимать участие по их устранению; - осуществляет техническую приемку законченных строительно-монтажных работ и объектов, оформляет необходимую техническую документацию; - участвует в работе комиссий по приемке строительных объектов и сдаче их в эксплуатацию.

Начальник абонентской службы

- руководит работой по производству расчетов с абонентами за подачу питьевой воды и услуги канализации; - обеспечивает сбор денежных средств за воду и услуги канализации; - организует работу контролеров; - контролирует правильность применения контролерами действующих тарифов, норм водопотребления, установленных шифров, точность производимых ими расчетов с абонентами; - обеспечивает замену водомеров и выполнение работ, связанных с обследованием абонентов; - контролирует своевременное и правильное оформление линейно-бухгалтерских книг, счетов; - рассматривает жалобы и заявления абонентов; - организует учет сдаваемой контролерами работы, оперативный учет реализуемой воды; - и т.п.

Специалист абонентской службы

- обеспечивает автоматизированную обработку информации, поступающей в Службу от корпоративных информационных сервисов; - осуществляет настройку системного и прикладного программного обеспечения, необходимого для работы; - изучает простые схемы технологического процесса, алгоритмы решения задач, схемы коммутации, макеты, рабочие инструкции и необходимые пояснения к ним; - участвует в разработке программ решения простых задач, проводит их отладку и экспериментальную проверку отдельных этапов/участков; - ведет учет использования рабочего времени, объемов выполненных работ.


Линейная организационная структура управления характеризуется тем, что во главе каждого структурного подразделения находится руководитель-единоначальник, наделенный всеми полномочиями и осуществляющий единоличное руководство подчиненными ему работниками и сосредоточивающий в своих руках все функции управления. [35]

При линейном управлении каждое звено и каждый подчиненный имеют одного руководителя, через которого по одному единовременному каналу проходят все команды управления. В этом случае управленческие звенья несут ответственность за результаты всей деятельности управляемых объектов. Речь идет о пообъектном выделении руководителей, каждый из которых выполняет все виды работ, разрабатывает и принимает решения, связанные с управлением данным объектом. [40]

Поскольку в линейной структуре управления решения передаются по цепочке "сверху вниз", а сам руководитель нижнего звена управления подчинен руководителю более высокого над ним уровня, формируется своего рода иерархия руководителей данной конкретной организации. В данном случае действует принцип единоначалия, суть которого состоит в том, что подчиненные выполняют распоряжения только одного руководителя. Вышестоящий орган управления не имеет права отдавать распоряжения каким-либо исполнителям, минуя их непосредственного начальника. [49]

Линейная организационная структура управления имеет свои положительные моменты и недостатки. [49]

Таблица 2 - Преимущества и недостатки организационной структуры

Преимущества

Недостатки

четкое разграничение ответственности и компетенции;

высокие профессиональные требования к руководителю;

простой контроль;

сложные коммуникации между исполнителями;

быстрые и экономичные формы принятия решения;

низкий уровень специализации руководителей;

простые иерархические коммуникации;

ярко выраженный авторитарный стиль руководства;

персонифицированная ответственность.

большая нагрузка руководителя.


Основным источником оценки финансового состояния предприятия являются бухгалтерский баланс. На основании бухгалтерских балансов за 2011-2013 года были определены основные показатели, характеризующие деятельность предприятия. Так данные о прибыли, себестоимости продукции и выручке приведены в таблице 3 и рисунке 2, представленных ниже.

Таблица 3 - Основные показатели

Анализируемые периоды

2011

2012

2013

Выручка (тыс.руб.)

15497

25196

36310

Себестоимость (тыс.руб.)

15436

24767

35297

Прибыль (тыс.руб.)

1600

4290

10130


Рисунок 2 - График изменения основных показателей

Согласно приведенным данным, можно сделать вывод, что происходит стабильное повышение выручки предприятия. Динамика выручки представлена в таблице 4.

Таблица 4 - Динамика роста/падения выручки

Анализируемые периоды

2011

2012

2013

Выручка (тыс.руб.)

15 497

25 196

36 310

Абс.прирост (тыс.руб.)


9 699

11 114

Темп прироста (%)


62,58

44,11


По данным таблицы 4, можно сделать вывод о том, что организация стабильна, развивается в лучшую сторону. При этом она стремится усовершенствовать работу бизнес-процессов и производительность компании в целом, путем мотивирования сотрудников различными способами. Такие мероприятия повысят производительность организации. Результаты представлены в таблице 5.

Таблица 5 - Персонал и заработная плата труда

Анализируемые периоды

2011

2012

2013

ФОТ (тыс.руб.)

11 842 744

12 212 830

13 575 075

Численность (чел.)

43

42

42

Средня з/п (тыс.руб./мес.)

15 384

16 966

17 980


На основе данных таблицы 5, можно наблюдать прирост средней заработной платы. Несмотря на сокращение численности сотрудников, меры по отношению персонала отразились на организации в основном положительно, увеличилась работоспособность и результативность организации. [13]

Для того чтобы понять, сможет ли организация финансировать внедрение решения, рассчитаем ее платежеспособность. Платежеспособность является внешним проявлением финансовой устойчивости и означает способность (готовность) организации своевременно и полностью рассчитываться по своим обязательствам. Для этого организация должна располагать достаточным количеством ликвидных активов, в том числе - платежных средств, по объему и качеству соответствующих срокам погашения обязательств. [24, 27] Результаты представлены в таблице 6.

Таблица 6 - Показатели финансовой устойчивости

Показатель

Расчет (2012/2013) тыс.руб.

Нормативное значение

Содержание

Коэффициент автономии (независимости - Кавт)

Кавт = СК /Итог баланса = 35091/58485 = 0,6 Кавт = СК /Итог баланса = 43421/70034 = 0,62

Более 0,5

Отражает меру участия собственного капитала в финансировании деятельности

Коэффициент финансирования (Кф)

Кф = СК /ЗК = 30997/34096 = 1,1

Более 1,0

Показывает соотношение собственного и заемного капитала


Кф = СК /ЗК = 35867/46627 = 1,3



Коэффициент финансовой устойчивости (Кфу)

Кфу = (СК+ДК)/Итог баланса = (35091+0)/58485 = 0,6

Более 0,6

Показывает долю источников средств, используемых длительное время


Кфу = (СК+ДК)/Итог баланса = (43421+0)/70034 = 0,62



Анализ данных в таблице 6 показал, что коэффициент автономии в 2012 и 2013гг. составил 0,6 и 0,62, т.е. коэффициент автономии находится в пределах нормы - это означает, что все обязательства могут быть покрыты за счет собственных средств предприятия. [1, 28]

Коэффициент финансирования на протяжении всего периода рос. В 2012 году его значение составило 1,1. В 2013 году коэффициент составил 1,3. Это означает, что на предприятии наблюдается излишек собственных средств, а значит организация может свободно маневрировать капиталом. [2]

Коэффициент финансовой устойчивости находится в пределах нормы - это положительно характеризует финансовое состояние предприятия. То есть в ООО "ИРКЦ", способно своевременно выполнять свои внутренние и внешние обязательства, финансировать деятельность предприятия на расширенной основе и поддерживать свою платежеспособность в любых обстоятельствах. [28, 38]

Таблица 6 - Показатели платежеспособности

Наименование показателя

Расчеты

Рекомендуемые нормативные значения

Экономическое содержание показателя





Коэффициент текущей ликвидности (Ктл)

Оборотные активы ∕ Краткосрочные обязательства = 26577/15634 = 1,7

1,5 - 2

Отражает платежеспособность на период, равный средней продолжительности одного оборота оборотных активов













Коэффициент критической (промежуточной) ликвидности (Ккл)

(Оборотные активы - запасы - дебиторская задолженность) ∕ Краткосрочные обязательства = 26577-157-12235/15634 = 0,9

0,7 - 1

Отражает платежеспособность на период, равный средней продолжительности одного оборота краткосрочной дебиторской задолженности





















Коэффициент общей платежеспособности (Коп)

 =11567+0,5(68+12235)+ +0,3*0/15634 = 1,2

≥ 1

Отражает способность погасить внешние обязательства организации

Из таблицы видно, что организация ликвидна и платежеспособна. Также организация располагает достаточным количеством ликвидных активов, в том числе - платежных. Это означает, что организация вполне готова для внедрения решения, а также ее поддержки.

 

.2 Постановка задачи автоматизации управления


Объектом изучения данного дипломного проекта является предприятие ООО "ИРКЦ".

При внедрении компьютерных информационных технологий в организацию преследуется основные цели:

-      повышение эффективности работы бизнес-процессов на предприятии;

-       сокращение затрат в организации;

-       обеспечение многофункциональности;

-       увеличение отдачи;

-       повышение производительности.

         Эти цели, как правило, достигаются за счет:

.        Повышения производительности труда. Она имеет отношение к скорости, стоимости и качеству выполнения рутинных задач.

2.      Увеличения конкурентоспособности. Например, в 70-х гг. один крупный дистрибьютор журналов и газет начал фиксировать информацию о еженедельных поставках и возврате печатной продукции от каждого продавца. После этого он использовал программу, которая определяла доход от единицы площади каждого издания для каждого продавца, затем - сравнивал полученные результаты, группируя их по-экономически и этнически подобным районам. После этого дистрибьютор сообщал каждому из продавцов оптимальный для его района ассортимент изданий. Это позволило увеличить доход дистрибьюторам и розничным торговцам.

.        Интегрирования финансовой информации. Когда руководитель пытается оценить работу компании, он может увидеть много разных "версий правды". Финансовый отдел предоставляет одну версию отчёта о доходах, отдел продаж - другую. Остальные подразделения могут показывать свои варианты того, каков их вклад в бизнес. Единая система создает один окончательный вариант правды, который не может никем оспариваться, поскольку все используют одну систему.

.        Быстрого обслуживания заказов. В системе ERP заказ проживает всю свою жизнь - от момента появления, до той минуты, когда товар отгружается клиенту, а бухгалтерия выписывает ему счет. Имея информацию в одной системе, а не "размазанной" по множеству различных приложений, компании легче отслеживать заказ и координировать производство, складирование и отгрузку по всем подразделениям одновременно.

.        Стандартизации и ускорения процесса производства. Крупные производственные компании, особенно обладающие аппетитом приобретать и сливаться, часто обнаруживают, что многочисленные подразделения компании делают одно и то же, используя разные методы и разные компьютерные системы. ERP-системы приходят со стандартными методами автоматизации определенных шагов производственного процесса. Стандартизация этих процессов и использование единой интегрированной системы экономит время, увеличивает производительность и уменьшает головную боль.

.        Уменьшения складских запасов. ERP-системы способствуют тому, что производственный процесс протекает более гладко, улучшается процесс исполнения заказа внутри компании. Компания теперь может запасать меньше сырья, необходимого для производства продукта, и хранить меньше готовой продукции на складах. Для того чтобы радикально улучшить всю цепочку поставок, может использоваться специальный модуль SCM (Supply Chain Management - управление цепочками поставок), который сегодня входит в стандартную конфигурацию большинства ERP-систем.

.        Стандартизации информации по персоналу. В компаниях с большим количеством различных бизнес - единиц отделы кадров часто не имеют единой унифицированной методики отслеживания рабочего времени персонала и работы с ним. Это положение может исправить HR модуль ERP.

         Для достижения вышеуказанных целей будут смоделированные основные бизнес-процессы организации определяют ее работу и обеспечивают функционирование основной деятельности в соответствии с законодательными нормами. [33] Все смоделированные бизнес-процессы будут представлены в методологии IDEF0 ниже.

Методология IDEF0 может использоваться для моделирования широкого круга автоматизированных или неавтоматизированных "систем", или предметных областей, включая любые возможные комбинации аппаратного и программного обеспечения, машин, процессов и людей. При создании новых систем IDEF0 можно использовать сначала для задания требований к системе и ее функциям, а затем для разработки собственно системы, которая соответствует заданным требованиям и исполняет заданные функции. [25]

При работе с существующими системами с помощью IDEF0 можно анализировать выполняемые системой функции и документировать механизмы (средства), которыми это достигается. [23]

Результатом применения IDEF0 является модель. Модель состоит из диаграмм, текста и словаря терминов, имеющих перекрестные ссылки друг на друга. Диаграммы - основной компонент модели. Все функции и взаимодействия отображаются на диаграммах в виде прямоугольников (функции) и стрелок (взаимодействия). [20]

Ниже будет представлен отчет по диаграмме IDEF0 ООО "ИРКЦ".

Название модели: Проведение ремонтных работ многоквартирных домов предприятием ООО "ИРКЦ".

Описание: Обеспечение проведения качественного ремонта в многоквартирных домах.

Точка зрения: Директор.

Цель: Провести комплексный ремонт в многоквартирных домах по адресам: пр-т Горняков 40,45.Frame: (AS-IS)

Рисунок 3 - Диаграмма IDEF0 "Проведение ремонтных работ многоквартирных домов" в ООО "ИРКЦ"

Сделаем описание процесса и дуг контекстной диаграммы (таблица 7).

Таблица 7 - Описание процесса и дуг контекстной диаграммы

Объект

Название

Описание

процесс

проведение ремонтных работ многоквартирных домов

процесс контроля за выполнением плана задач

дуги

план-график

в план-график включаются закупки, определение поставщика, подрядчика, исполнителя по которым планируется начать в пределах календарного года, на который составлен план-график.


заявка на проведение работ

документ, составляющийся для проведения работ


устав

свод правил, регулирующих организацию и порядок деятельности


инструкции

документ, содержащий правила, указания или руководства, устанавливающие порядок и способ выполнения


правила и нормы ТЭЖФ

свод правил и норм по технической эксплуатации жилищного фонда


законодательство РФ

конституция рф, включает общепризнанные принципы и нормы международного права


персонал

сотрудники, выполняющие функции по их специализации


документация

совокупность документов


оборудование и материалы

необходимая инфраструктура


внесение поправок в план-график

доработка плана-графика


обработанная заявка

рассмотренная заявка


общий отчет

общая отчетность о проведенных работах


отчет об отклоненных заявках

отчет о заявках, непрошедших контроль


отчет об одобренных заявках

отчет о заявках, прошедших контроль


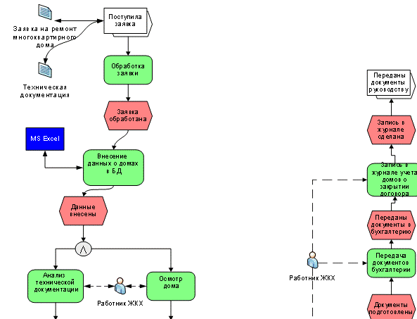
Одна из наиболее важных особенностей IDEF0 состоит в постепенном представлении все большего и большего уровня детализации. [17] Таким образом, читателю оказывается представленной хорошо очерченная тема; на каждой диаграмме количество новой информации вполне доступно для усвоения. [15, 22] Далее рассмотрим диаграмму А0, которая представляет собой декомпозицию диаграммы А-0.

Рисунок 4 - Методология IDEF0 декомпозиция 1-го уровня

Рисунок 5 - Модель EPC (AS-IS) в ООО "ИРКЦ"

В результате изучения функциональной структуры были выявлены следующие "узкие места" в организации работы:

-      высокая загруженность администратора;

-       ручной ввод информации операторами увеличивает вероятность ошибок, введенных данных;

-       человеческий фактор приводит к ошибкам в отчетах бухгалтерии;

-       затруднено движение заявок, утеря;

-       медленная скорость обслуживания граждан.

Также было установлено, что организация работает в стандартных программах, имеющие минимальный набор возможностей и инструментов. Администратор отметил, что нехватка программного обеспечения увеличивает в разы обслуживание системы. В связи с ручным оформлением отчетности понижается качество выполненных работ сотрудниками, а человеческий фактор увеличивает риски возникновения ошибок.

1.3 Анализ существующих решений и обоснование выбора технологии внедрения решения "1С: Управление предприятием ЖКХ"


Предварительно нужно выбрать решение на основе которой будет выполнено внедрение. На данном этапе выполняется обследование и изучение существующих продуктов для внедрения автоматизированной информационной системы управления для ООО "ИРКЦ".

Для того чтобы определиться какое решение наиболее подходит для нашей организации мы будем руководствоваться критериями. Критериями как правило являются [22]:

-      низкая стоимость;

-       гибкость;

-       масштабируемость;

-       функционирование в сети разделенного доступа;

-       широкий функционал.

В настоящее время на рынке типовых проектных решений существует множество различных систем автоматизации организаций, функционирующих в сфере предоставления жилищно-коммунальной услуг. К наиболее крупным и известным программным продуктам можно отнести следующие системы [25, 26]:

-      "Качественное управление бизнесом: управление жилыми домами" (г. Москва);

-       "Программный комплекс Град" (г. Бердск);

-       "Система Эксплуатации Недвижимости. 1.0" (г. Санкт-Петербург);

-       ПТК "Радей" (г. Саратов);

-       "СТЕК-ЖКХ" (г. Ярославль);

-       "1С: Управление предприятием ЖКХ" (г. Москва).

Список имеющихся на рынке информационных систем для предприятий жилищно-коммунальной сферы достаточно большой и не ограничивается вышеперечисленными системами. Однако стоит отметить, что помимо систем управления многоквартирными домами, а именно техническим обслуживанием, существуют также системы, связанные с областью энергоресурсосбережения в жилищно-коммунальном хозяйстве. Такие системы позволяют контролировать расход электроэнергии, газа, тепла, горячей и холодной воды. [32]

Возвращаясь к автоматизированным системам управляющих компаний следует отметить, что они обладают определенными функциями и имеют ряд особенностей, связанных именно с областью применения этих систем в сфере управления жилищно-коммунальным комплексом.

"Качественное управление бизнесом: управление жилыми домами". Данная система позволяет собирать, хранить, обрабатывать и оперативно предоставлять данные для управления жилым фондом и потребителями жилищно-коммунальных услуг и за счет этого позволяет повысить оперативность и облегчить работу инженеров, технических служб, диспетчеров, контролировать деятельность предприятия, а также четко отслеживать и оценивать результаты работы организации по управлению жилыми домами. К числу основных разделов базы данных системы относятся: характеристика и техническое состояние жилых домов, характеристика и состав потребителей услуг, база заключенных договоров с контрагентами, справочник контрагентов, состав, характеристика и объемы предоставляемых услуг, тарифы на ЖКУ, база поступивших и отработанных заявок, жалоб потребителей на качество жилищно-коммунальных услуг и услуг по управлению и др. [25]

"Программный комплекс Град". Данная система предлагает комплексную автоматизацию всех участников современного ЖКХ. В информационное взаимодействие системы вовлечены не только городской РКЦ и управляющие компании, но и поставщики ресурсов, отдел пособий и социальных выплат и др. В основе учета лежит централизованный учет объектов недвижимости, населения, потребляемых услуг и финансы. Схема документооборота учитывает все нормативные акты и разграничивает зоны ответственности. "ПК Град" позволяет вести адресный реестр договоров услуг, абонентов, тарифов, льгот, приборов учета, делать индивидуальные и групповые начисления, перерасчеты и корректировки. Программный комплекс работает в многопользовательском режиме, разграничивая права доступа, как по признакам функциональной деятельности (роли), так и по правам управления. [22]

"Система Эксплуатации Недвижимости. 1.0". Система Эксплуатации Недвижимости - это комплексный программный продукт, который автоматизирует создание базовых документов по эксплуатации недвижимости, а также обеспечивает эффективную работу с ними. Программа предназначена для руководителей эксплуатационных служб, разнопрофильных объектов недвижимости, главных инженеров, менеджеров по эксплуатации. Данная программа легко адаптируется под особенности конкретного объекта (торговый, офисный или многофункциональный центр). Также система разработана для решения прикладных текущих задач, возникающих при организации процесса технического обслуживания зданий. Основной принцип работы - наполнение программы информационным объемом и затем последующая интерактивная работа с созданными документами. [21]

Программно-технический комплекс "Радей". Комплекс предназначен для автоматизации расчетов и платежей в сфере ЖКХ. ПТК "Радей" решает задачи комплексной автоматизации процессов начисления, сбора, обработки и перечисления платы за жилищно-коммунальные услуги с учетом льгот и субсидий, а также процессов сбора и обработки информации и предоставления ее участникам системы: поставщикам услуг, органам власти и другим организациям. [19]

"СТЕК-ЖКХ". Комплекс предназначен для повышения эффективности управления за счет автоматизации расчетов с абонентами и поставщиками жилищно-коммунальных услуг, подомового учета доходов и расходов, оперативного получения необходимой аналитической информации. Комплекс "СТЕК-ЖКХ" применяется в Управляющих компаниях, ТСЖ, ЖСК, Расчетных центрах, Службах Заказчика. "СТЕК-ЖКХ" включает в себя следующие программы: "Расчеты с абонентами - население", "АРМ Кассира", "Паспортный стол", "Подомовой учет", "Работа с должниками", "Расчеты с абонентами - юридическими лицами". [16]

"1С: Управление предприятием ЖКХ". Программа позволяет автоматизировать выполнение всех ключевых задач предприятия сферы ЖКХ - как профильных (планирование и контроль работ, учет жилого и нежилого фонда, расчет стоимости услуг, контроль платежей), так и общих (бухгалтерский и кадровый учет, документооборот). Данный продукт предназначен для использования на предприятиях разной формы собственности и направления деятельности в жилищно-коммунальной сфере: ЖЭУ, ДЭЗов, ТСЖ, администраций коттеджных поселков и закрытых жилых комплексов, клининговых организаций и т.д. [30]

Программа решает задачи:

-      учета жилого и нежилого фонда, сопутствующей инфраструктуры;

-       управления финансами: расчет расходов, определение стоимости услуг, контроль поступающих платежей, начисление пени и т.д.;

-       автоматизации оформления документов, как для массовой рассылки (квитанции, извещения), так и для сопровождения работы организации;

-       планирования деятельности с учетом нормативов коммунального обслуживания, наличия денежных средств и т.д.

Результаты внедрения:

-      возможность отказаться от услуг РКЦ;

-       повышение эффективности за счет планирования и контроля качества;

-       оптимизация работы аварийно-технической службы;

-       снижение числа ошибок, риска утраты или несанкционированного доступа к данным.

Все выше представленные системы обладают достаточно широким функционалом в сфере информационного обеспечения ЖКХ, что же касается ценовых характеристик можно отметить, что стоимость приобретения готового проектного решения в расчете на требуемое количество мест автоматизации составляет:

-      "Качественное управление бизнесом: управление жилыми домами" -570 000 руб.;

-       "Программный комплекс Град" - 480 000 руб.;

-       "Система Эксплуатации Недвижимости. 1.0" - 410 000 руб.;

-       Программно-технический комплекс "Радей" - 510 000 руб.;

-       "СТЕК-ЖКХ" - 470 000 руб.

-       "1С: Управление предприятием ЖКХ" - 237 500 руб.

Таблица 8 - Сравнение существующих продуктов для предприятий


низкая стоимость

гибкость

масштабируемость

разделенный доступ

широкий функционал

"КУБ: УЖД"

-

+

-

+

+

"Град"

-

+

-

+

+

"СЭН"

-

+

-

+

+

"Радей"

-

+

+

-

+

"СТЕК-ЖКХ"

-

+

-

+

"1С: УП ЖКХ"

+

+

+

+

+


Проведенный анализ на таблице 8 показал, что, несмотря на довольно широкий спектр современных типовых средств автоматизации, представленных на рынке, и их мощные функциональные возможности, цена слишком высока, за исключением последнего продукта. Связи с этим, было принято решение об использовании "1С: Управление предприятием ЖКХ", так как данный продукт удовлетворяет все выбранные критерии для внедрения. Использование этой программы позволит оптимизировать все существующие бизнес-процессы, также снизит загруженность администратора, поскольку многие проводимые операции выполнялись бы автоматически в системе.

Внедрение решения "1С: Управление предприятием ЖКХ" позволит достичь следующих преимуществ [30]:

-      решение нацелено на максимальное соответствие потребностям в автоматизации наиболее важных для предприятий бизнес-процессов;

-       позволяет сокращать издержки потребителей при внедрениях за счет того, что поставляются в качестве готовых решений;

-       продукт распространяется и внедряется партнерской сетью фирмы "1С", обладающей большим опытом автоматизации предприятий и технологией стандартного внедрения и осуществляют техническую поддержку.

Для внедрения решения была выбрана методология 1С: Технология быстрого результат, технология внедрения тиражных программных продуктов семейства "1С: Предприятие", направленная на получение быстрых, регулярных результатов и предполагающая снижение финансовых рисков. Технология имеет свою модель жизненного цикла, ограничения и область применимости. [11]

Преимущества:

-      получение быстрых результатов

-       краткосрочное планирование и максимальная гибкость

-       автоматизация наиболее приоритетных участков

-       максимальное соответствие автоматизируемому процессу и функции (AS IS)

-       последовательное, постепенное и бережное проведение изменений в компании (никаких "революций")

-       относительно невысокая компетенция менеджера проекта

Недостатки:

-      необходимость контроля объема технологических изменений и организационных изменений, происходящих в компании

-       необходима активность и высокая скорость принятия решений заказчиком

-       высокие требования к коммуникативным навыкам членов команды проекта.

Ключевые критерии применения ТБР:

-      критичность технологических изменений - относительно небольшие изменения (например, в отчетах), не затрагивающие архитектуру приложения;

-       критичность организационных изменений - внедрение ИТ-системы неминуемо связано с организационными преобразованиями в компании, однако ТБР эффективна только в условиях небольших и относительно локальных организационных изменений, преобразований, находящихся в рамках полномочий заказчика системы и не затрагивающих принципы управления компанией;

-       готовность компании к быстрому принятию решений - ТБР работает только в условиях, когда заказчик ИТ-системы может и готов быстро принимать решения; короткий цикл обратной связи достижим только в условиях быстрого принятия решений;

-       готовность методологий и политик учета - быстрых результатов не удастся добиться, если, кроме внедрения программного продукта, будет вестись разработка и утверждение методологий.

Выводы по главе 1


Первая глава состоит из трёх частей, каждая из которых содержит важные для дальнейшего исследования сведения. Была рассмотрена актуальность разработки проекта по внедрению решения "1С: Управление предприятием".

В первой части первой главы была рассмотрена технико-экономическая характеристика предприятия ООО "ИРКЦ".

Так же во второй части первой главы были описаны основные бизнес-процессы организации, были построены модель AS-IS в нотации IDEF0, ее декомпозиция, модель EPC. На основе полученных и проанализированных данных были выявлены "узкие места" в организации продаж:

-      высокая загруженность администратора;

-       ручной ввод информации операторами увеличивает вероятность ошибок, введенных данных;

-       человеческий фактор приводит к ошибкам в отчетах бухгалтерии;

-       затруднено движение заявок, утеря;

-       медленная скорость обслуживания граждан.

В третьей части были проанализированы существующие АИС для предприятий ЖКХ. После проведения анализа цен на продукт, нами было принято решение о разработке проекта по внедрению решения "1С: Управление предприятием ЖКХ", так как вышеупомянутое АИС является не только наиболее дешевым, но и удовлетворяет выбранные критерии.

Глава 2. Разработка плана проекта внедрения "1С: управление предприятием ЖКХ" в ООО "ИРКЦ" в г Сибай

 

.1 Разработка концепции внедрения решения "1С: Управление предприятием ЖКХ"


Решение "1С: Управление предприятием ЖКХ" ориентирован на сотрудников, работающих в данной организации. Задачи данного продукта- предоставить наиболее удобную АИС для ввода данных в предприятии специализированной отрасли. [30]

Целями и задачами разработки проекта являются:

-      снизить загруженность администратора;

-       снизить вероятность ошибок, введенных данных;

-       автоматизировать составление отчетов бухгалтерии;

-       упростить движение заявок и их утерю;

-       ускорить обслуживание системы.

Организационная структура предприятии не меняется, так как концепция внедрения не влияет на внутреннею систему организации. [4]

В результате предпроектного обследования была построена функциональная модель обмена данными между компьютером руководства и отделами (AS-IS). [7] Выявлены существующие проблемы ("узкие места"), возникающие при создании, использовании и расширении сети предприятия. Решение этих проблем повысит производительность организации ООО "ИРКЦ", а также уменьшит в несколько раз потерю информации. Устранение выделенных проблем является важнейшей и актуальной задачей, поскольку незаметные и незначительные с первого взгляда мелочи в работе хорошо действующей системы приносят весомые результаты предприятиям, использующим программное обеспечение. [3] Поэтому решение выявленных проблем является первоочередной задачей для оптимального функционирования ООО "ИРКЦ" и достижения главной цели компании - оказание услуг для выполнения городских социально-экономических заказов, удовлетворение общественных потребностей.

Внедрение решения "1С: Управление предприятием ЖКХ" позволит более оперативно реагировать на действия, происходящие в организации, быстро заносить данные о новых заявках, редактировать существующие и удалить устаревшие, а также отслеживать движение документов, т.е. поможет отслеживать все действия сотрудников.

С учетом существующей модели управления, анализа узких мест и стратегической цели компании, можно сформулировать начальные бизнес - требования по внедрению решения. Итак, с точки зрения системного администратора, необходимо следующее:

-      реализовать возможность подключения к базам ЖКХ;

-       обеспечить работу в программе в автономном режиме;

-       возможность работы через интернет;

-       вывод табличных отчетов;

-       возможность гибкой настройки под специализацию предприятия.

Исходные данные, возможности бизнеса и нужды клиента: при условии, что отделы находятся в одном здании, но на разных этажах, обмен данными происходит чаще, чем раз в день, как правило, во время рабочего времени. В промежуток между обработкой документов, происходит считывание и редактирование баз. В случае, если нет возможности передачи данных по сети, то снятие баз производится раз в неделю, тогда же и производится обновление баз данных. [10]

Обработка баз может производиться только на компьютере, имеющем специализированное ПО, для открытия баз данных. Доступ к данным нельзя получить в любое время, что лишает предприятие возможности гибко реагировать на изменяющиеся внешние условия. [8-11]

Для обеспечения стабильной работы организации и оперативности работы руководителя, менеджера или бухгалтера необходимо:

-      обеспечить доступ к данным через интернет, а также локальную сеть;

-       позволить получать возможность редактировать данные в любое время;

-       возможность получения сводных отчетов автоматически;

-       исключить дополнительные затраты.

Сформулируем бизнес-цели, критерии успеха, факторы бизнес-риска для более наглядного представления. [31, 41, 49]

Бизнес - цель 1. Уменьшить среднее время на передачу данных между компьютером руководства, юридического отдела, бухгалтеров и операторами.

Бизнес - цель 2. Уменьшить риск потери документов.

Бизнес - цель 3. Обеспечить доступ к базам данным в автономном режиме.

Бизнес - цель 4. Уменьшить ручной ввод информации и составление отчетности.

Критерий успеха 1. Все сотрудники ООО "ИРКЦ", работающие с документами, в течение 2 недель после внедрения решения должны пройти обучение по работе с ним.

Критерий успеха 2. Увеличение производительности организации за счет повышения качества движения документов.

Фактор бизнес - риска 1. Введение новой формы обработки информации может вызвать трудности в работе с решением на начальном этапе в связи с некомпетентностью персонала. Потребуются финансовые и временные ресурсы на обучение работников.

Фактор бизнес - риска 2. Возможны изменение (как уменьшение, так и увеличение) функций сотрудников, работающих с документами.

Положение об образе проекта: данное программное решение устанавливается непосредственно на ПК, совместно с фронт-офисным программным обеспечением. "1С: Управление предприятием ЖКХ" должен взаимодействовать с руководителем, юристами, операторами и бухгалтерами через web-интерфейс. С компьютера руководителя отправляется запрос на вывод данных, модуль его обрабатывает и отправляет на компьютер руководителя, юриста, оператора или бухгалтера данные из баз данных.

На данный момент в организации ООО "ИРКЦ" документация учитывается в MS Excel в виде баз данных содержащих различного вида информацию. Для оставления отчетов сотрудникам приходится открывать одновременно несколько окон для получения информации, что увеличивает время и создает проблематичную ситуацию. Решение "1С: Управление предприятием ЖКХ" устранит вышеизложенную проблему, так как оно представляет собой единую систему хранящую данные в одном месте.

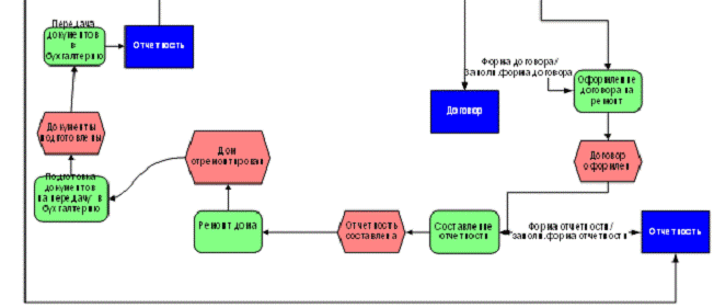
Построим модель "TO-BE" для наглядного представления преимуществ от внедрения вышеуказанного решения. [16]

Рисунок 6 - Модель EPC (TO-BE) ООО "ИРКЦ"

В результате внедрения решения "1C: Управление предприятием ЖКХ" позволит устранить "узкие места", а именно:

-      хранение информации в единой базе в электронном виде;

-       вести оперативный и достоверный учет всех работ в предприятии начиная с движения заявки до составления отчетности;

-       резервная информация будет отправляться на сервер, а значит уменьшится риск потери информации;

-       минимизируется время поиска необходимой информации;

-       появится возможность найти архивную информацию в считанные минуты;

-       быстро формируются любого вида отчеты;

-       уменьшается время на заполнение необходимых документов (за счет сокращения бумажного документооборота и введения электронного);

-       снизится риск ошибок в бухгалтерии;

-       анализ заявок на проведение работ займет меньше времени связи с их движением в электронном виде.

Можно сделать вывод, что решение "1С: Управление предприятием" позволит повысить эффективность в организации, а также вести учет о проделанной работе, обрабатывать заявки, вносить и редактировать информации в базе данных. И все вышеуказанные действия будут занимать минимальное время, а значит увеличит производительность в организации и обеспечит доступ к информации в любое время, а электронные документы будут наиболее удобными к прочтению, в режиме быстрого доступа.

2.2 Обоснование проектных решений по видам обеспечения решения "1С: Управление предприятием ЖКХ"


В зависимости от технологического и функционального аспектов рассмотрения, информационная система (ИС) может быть разбита на несколько составляющих элементов. К ним относятся: технологическое, техническое, программное, лингвистическое, математическое, организационное, правовое, информационное и эргономическое обеспечивающие подсистемы. [50]

Наиболее важными подсистемами информационной системы ООО "ИРКЦ" являются информационное, техническое, программное, математическое, правовое, организационное и эргономическое обеспечение.

Информационное обеспечение представляет совокупность форм документов, схемы информационных потоков их перемещения во время обработки и базу данных, содержащую всю необходимую информацию. Информационное обеспечение ООО "ИРКЦ" представляет собой совокупность документов, сопровождающих процесс реализации ремонтных работ: договоры с клиентами, приходно-кассовые ордера, отчеты о проделанной работе.

Кроме информационного обеспечения важнейшую роль в функционировании информационной системы ООО "ИРКЦ" играет техническое обеспечение. Для работы автоматизированной системы в монопольном режиме необходим минимальный набор технических средств. А именно: ПЭВМ - IBM PC или РС совместимая с процессором класса Intel Pentium с тактовой частотой не менее 400 МГц или совместимым с ним, оперативной памятью не менее 512 Мб, видеокартой 32 Мб и выше, свободным пространством на жестком диске объёмом не менее 500 Мб, сетевое подключение 100 Мбит и выше. Чтобы при необходимости вывести результаты работы системы на бумажные носители, в составе аппаратного обеспечения должно быть печатающее устройство, подключенное к ПЭВМ.

Таблица 9 - Технические требования к компьютеру пользователя

Процессор

Intel Pentium 4 1.5 Ghz и выше

Оперативная память

512 Mb и выше

Видеокарта

32 Mb и выше

Жесткий диск

500 Mb и выше

Сетевое подключение

100 Mbit и выше

Программное обеспечение включает общесистемные и специальные программные продукты, а также техническую документацию на них.

Программное обеспечение информационной системы ООО "ИРКЦ", представлено системным и прикладным программным обеспечением. Базовое программное обеспечение предприятия, представлено операционной системой Windows ХР Proffesional, Windows 7,8 и программой-антивирусом Kaspersky Workspace security. Прикладное программное обеспечение ООО "ИРКЦ", включает интегрированный пакет прикладных программ Microsoft Office 2007 Prof, Microsoft Office 2010 Стандартный, Microsoft Office Профессиональный 2003, "1С: Бухгалтерия 8", применяемое сотрудниками бухгалтерии для автоматизации бухгалтерского учёта и формирования необходимой отчётной документации. Также средства защиты информации ограниченного доступа - VipNet Клиент 3.0, VipNet Safe Disk 2.9, Vip Net (Траст Отчет). Система сетевого диспетчерского контроля предназначена для оперативно-диспетчерского контроля теплоснабжения.

Таблица 10 - Лицензионное ПО

Наименование ПО

Количество

1

Windows XP Proffesional

6

2

Windows 7

6

3

Microsoft Office 2007 Prof

2

4

Kaspersky Workspace security

16

5

Windows 8

4

6

Microsoft Office 2010 Стандартный

8

7

Microsoft Office Профессиональный 2003

8

8

VipNet Клиент 3.0

1

9

VipNet Safe Disk 2.9

1

10

Vip Net (Траст Отчет)

1

11

Система сетевого диспетчерского контроля

2

12

1С: Предприятие 8

3


Правовое обеспечение информационной системы ООО "ИРКЦ" руководствуется Конституцией Российской Федерации, Федеральными законами, Указами Президента Российской Федерации, постановлениями и распоряжениями Правительства Российской Федерации, а также Жилищный кодекс РФ, ТК РФ, Устав предприятия.

Организационное обеспечение информационной системы ООО "ИРКЦ" представляет собой совокупность методов и средств, регламентирующих взаимодействие работников с техническими средствами, а также между собой в процессе эксплуатации информационной системы. Организационное обеспечение информационной системы ООО "ИРКЦ", включает должностные инструкции работников бухгалтерии, отдела реализации, заместителя генерального директора, которые выполняют основные процессы обработки информации, связанные с процессом реализации ремонтных и других работ.

Эргономическое обеспечение предназначено для создания оптимальных условий при работе человека с АРМ, и ее скорейшего освоения. В состав обеспечения АРМ входят: комплекс различной документации, содержащей требования к рабочим местам, информационным моделям, условиям деятельности персонала, документации и технических средств, обеспечивающих обоснование формулирования требований к уровню подготовки персонала, а также формирование системы отбора и подготовки персонала.

В ООО "ИРКЦ" подобное обеспечение представлено автоматизированными рабочими местами в бухгалтерии, интерфейсами программных продуктов на них используемых.

Для защиты от ошибочных действий пользователей необходимо перед началом работы пользователя в системе провести обучение, а также инструктаж по технике безопасности. В системе предусмотрен авторизованный доступ к работе с решением. [46]

Основным результатом разработки проекта по внедрению решения является план-график проекта рисунок 7.

Рисунок 7 - План-график внедрения АИС

Планирование этапов проекта позволит сократить непредвиденные затраты на ресурсы организации, позволит фирме своевременно получать актуальную информацию о развитии проекта.

Общая длительность разработки проекта примерно составляет 107 дней. Длительность основных задач:

-      исследование предметной области - 15 дней;

-       проектирование - 19 дней;

-       разработки - 16,5 дней.

-       тестирование и отладка - 2,5 дней.

-       написание пояснительной записки - 27 дней.

-       опытное тестирование - 15 дней.

2.3 Учет затрат на реализацию проекта внедрения "1С: Управление предприятием ЖКХ"

Под внутренней нормой доходности проекта IRR (Internal Rate Of Return) понимают значение коэффициента дисконтирования (r), при котором NPV проекта равен 0. [43]

 (1)

где IC - величина исходных инвестиций.

Смысл расчета этого коэффициента при анализе эффективности результата инвестиций следующий: IRR показывает максимально допустимый относительный уровень расходов, которые могут быть вложены в данный проект. Например, если проект полностью финансируется за счет ссуды коммерческого банка, то значение IRR показывает верхнюю границу допустимого уровня банковской процентной ставки, превышение которой делает проект убыточным. [44]

Движущие мотивы финансирования проекта существенно зависят от того, реализуется ли инвестиция за свои или привлеченные средства. Однако для большинства инвестиционных проектов в случаях финансирования и за счет собственных средств, и за счет привлеченных финансовых ресурсов в основе лежит показатель цены капитала. [49]

Практическое применение данного метода сводится к последовательной итерации, с помощью которой находится дисконтирующий множитель, обеспечивающий равенство NPV = 0. Ориентируясь на существующие в момент анализа процентные ставки на ссудный капитал, выбираются два значения коэффициента дисконтирования r1 < r2 , таким образом, чтобы в интервале (r1; r2) функция NPV = f(r) меняла свое значение с "+" на "-" или наоборот. Далее используем формулу:

 (2),

где: r1 - значение процентной ставки в дисконтном множителе, при котором f(i1) < 0 (f (i1) > 0);- значение процентной ставки в дисконтном множителе, при котором f(i2) > 0 (f (i2) < 0); [42]

Инвестиции в проект будут складываться из следующих составляющих:

1.     затраты приобретение лицензионного ПО;

2.      затраты на разработку проекта.

Работа информационной системы, как было сказано выше, возможна в двух вариантах: файловом и клиент-серверном.

Для файлового варианта потребуется платформа "1С: Предприятие 8. Управление предприятием ЖКХ";

Поскольку технологическая платформа распространяется не отдельно, а только в составе прикладного решения, то пользователю будет необходимо приобрести любое прикладное решение профессиональной версии. Наименьшую стоимость имеет ПП "1С: Бухгалтерия 8" - 9 000 (руб.)

Основные поставки продуктов системы "1С: Предприятие 8. Управление предприятием ЖКХ", содержащие программную часть (технологическую платформу) и прикладные решения для автоматизации различных задач управления и учета (конфигурации), выпускаются в виде однопользовательских продуктов. В комплект основной поставки входит дистрибутив на CD-ROM, комплект документации, однопользовательский ключ защиты от 1 Стоимость конфигурации приведена в соответствии с ценами, указанными в прайс-листе фирмы "1С" на 16.06.2014. несанкционированного доступа (ключ защиты) для порта USB, Лицензионное соглашение, разрешающее использование программного продукта на одном компьютере, и другие материалы. Для использования продуктов системы "1С: Предприятие" на двух и более компьютерах в пределах одной локальной вычислительной сети требуется приобретение дополнительных лицензий. Фирмой "1С" выпускаются дополнительные лицензии на 1, 5, 10, 20 и 50 рабочих мест, необходимое пользователю количество рабочих мест складывается из этих лицензий. [30]

Стоимость лицензий следующая:

-      на 1 рабочее место - 4 500 (руб.);

-       на 5 рабочих мест - 15 600 (руб.);

-       на 10 рабочих мест - 30 000 (руб.);

-       на 50 рабочих мест - 138 000 (руб.);

-       на 100 рабочих мест - 270 000 (руб.).

Исходя из того, что клиентские лицензии можно будет докупить в случае необходимости, то будет достаточно 5 лицензий.

Таким образом, для файлового варианта работы системы затраты могут составить 9 000 + 15 600 = 24 600 (руб.).

С другой стороны, в ассортименте продаж фирмы 1С есть такой продукт как "1С: Бухгалтерия 8. Управление предприятием ЖКХ Комплект на 5 пользователей" стоимостью 18 000 руб. Поскольку комплекты ПО равнозначны, то в качестве затрат на ПО при файловом варианте работы системы примем менее дорогой вариант стоимостью 18 000 руб.

Таблица 11 - Затраты на клиент-серверный вариант


К стоимости разработки проекта следует прибавить величину ЕСН, которую заплатит заказчик проекта. Т.к. налоговая база не превышает 280 000 руб. то будет применяться ставка, установленная пунктом 1 статьи 241 Налогового кодекса РФ по налоговой базе до 280 000 руб., а именно 26%. Величина ЕСН составит 9120 * 0,26 = 2 371,20 руб.

Сравним затраты на каждый из вариантов работы системы.

Таблица 12 - Сравнение затрат


Поскольку файловый вариант работы системы предполагает возможный переход к клиент-серверному (без какой-либо потери данных), то в качестве отрицательных денежных потоков примем затраты на файловый вариант работы, т.е. 29 491, 20 руб. [30]

При внедрении данной информационной системы будет наблюдаться положительный социальный эффект. Созданная информационная система позволит избавить сотрудников от рукописного оформления документов и учетных карточек, что позволит более рационально использовать рабочее время и снизить нагрузку на персонал. Также внедрение системы позволит создать электронную базу данных по всем имеющимся документам, что позволит с меньшими временными затратами осуществлять поиск и подбор информации для проведения каких-либо работ. [39] Проведенный экономический анализ показал, что:

-      чистый приведенный доход за 5 лет использования системы составляет 33 523,20 руб.;

-       срок окупаемости инвестиций в проект составляет 1 год и 5 месяцев;

-       проект имеет значительный запас прочности 67,18%.

Учитывая вышеприведенный показатели, можно сделать вывод, что проект экономически эффективен и принесет прибыль после своего внедрения.

 

Выводы по главе 2

В первой части второй главы была разработана концепции внедрения решения "1С: Управление предприятием ЖКХ", а именно, были сформированы бизнес-требования, бизнес-цели, критерии успеха, факторы бизнес-риска, образ решения. Была построена модель TO-BE.

Во второй части были рассмотрены технологическое, техническое, программное, лингвистическое, математическое, организационное, правовое, информационное и эргономическое обеспечивающие подсистемы. Также был представлен план-график проекта с описанием длительности основных задач:

–             исследование предметной области - 15 дней;

–             проектирование - 19 дней;

–             разработки - 16,5 дней.

–             тестирование и отладка - 2,5 дней.

–             написание пояснительной записки - 27 дней.

–             опытное тестирование - 15 дней.

В третьей части была дана оценка эффективности внедрения решения "1С: Управление предприятием ЖКХ". Были определены индекс доходности инвестиций, норма доходности проекта. Для того чтобы оценить отрицательные денежные потоки, был проведен анализ стоимости и учтены затраты. Также произведено основание внедрения социальным эффектом.

Учитывая вышеперечисленное, можно сделать выводы:

–             чистый приведенный доход за 5 лет использования системы составляет 33 523,20 руб.;

–             срок окупаемости инвестиций в проект составляет 1 год и 5 месяцев;

–             проект имеет значительный запас прочности 67,18%.

Заключение

Для достижения максимальных успехов в своей деятельности, любому предприятию необходимо точно понимать свои затраты, прибыли, ресурсы, бизнес процессы и многое другое. Наглядная информация о происходящем поможет глубже проанализировать процесс и поможет сделать правильные выводы, что в конечном итоге приведет к росту продаж, увеличению объема производства, повысит общую эффективность.

Не секрет, что лидерами рынка становятся наиболее эффективные предприятия, имеющие минимальные издержки, высочайший уровень производительности труда и полностью контролируемые и четко отлаженные процессы. Ни что так не способствует контролю и анализу деятельности на предприятии как внедрение комплексной автоматизированной информационной системы.

В данной дипломной работе был разработан проект по внедрению "1С: Управление предприятием ЖКХ" в ООО "ИРКЦ".

В результате изучения функциональной структуры были выявлены следующие "узкие места" в организации работы:

–             высокая загруженность администратора;

–             ручной ввод информации операторами увеличивает вероятность ошибок, введенных данных;

–             человеческий фактор приводит к ошибкам в отчетах бухгалтерии;

–             затруднено движение заявок, утеря;

–             медленная скорость обслуживания системы.

В процессе исследования предметной области определена область деятельности организации ООО "ИРКЦ" и принято решение совместно с директором Ильясова И.А. о создании проекта по внедрению решения "1С: Управление предприятием ЖКХ" способного содержать всю имеющуюся информацию. В ходе постановки задачи определены цели, рассмотрены варианты их достижения путем моделирования основных бизнес-процессов. Проанализировав существующие АИС, было принято решение о внедрении решения "1С: Управление предприятием ЖКХ" по методологии "1С: Технология быстрого результата". При построении плана-графика было подсчитано, что на реализацию внедрения решения уйдет около 107 дней. Учет затрат проекта показал, что чистый приведенный доход за 5 лет использования системы составляет 33 523,20 руб., а срок окупаемости инвестиций в проект составляет 1 год и 5 месяцев.

Список используемых источников

1.      ГОСТ 34.003-90 Информационная технология. Комплекс стандартов на автоматизированные системы. Термины и определения.

2.      ГОСТ 34.201-89 Информационная технология. Комплекс стандартов на автоматизированные системы. Виды, комплектность и обозначение документов при создании автоматизированных систем.

.        ГОСТ 34.320-96 Информационная технология. Система стандартов по базам данных. Концепции и терминология для концептуальной схемы и информационной базы.

.        ГОСТ 34.601-90 Информационные технологии. Комплекс стандартов на автоматизированные системы. Автоматизированные системы. Стадии создания.

.        ГОСТ 34.602-89 Информационные технологии. Комплекс стандартов на автоматизированные системы. Техническое задание на создание автоматизированной системы.

.        ГОСТ 34.603-92 Информационные технологии. Виды испытаний автоматизированных систем.

.        ГОСТ Р ИСО/МЭК 12207-99 Информационная технология. Процессы жизненного цикла программных средств.

.        Андерсон Б. "Бизнес-процессы. Инструменты совершенствования" / Пер. англ. С.В. Ариничева; ред. Ю.П. Адлер. - М.: РИА "Стандарты и качество", 2009. - стр. 272.

9.      Астахов А. Разработка эффективных политик информационной безопасности / А. Астахов // Директор информационной службы. - 2004. - №1. - С. 3-19.

. Агеева И.А. Экономика предприятия: Методическое пособие к курсу "Экономика предприятия" / И.А. Агеева, Е.Г. Зиновьева. - Магнитогорск: 2004.-58с.

11.    Васильев Р.Б., Калянов Г.Н., Лёвочкина Г.А. Управление развитием информационных систем. Учебное пособие для вузов / Под редакцией Г.Н. Калянова. - М.: Горячая линия-Телеком, 2009. - 376 с.: ил.

12.    Вендров А.М. Методы и средства моделирования бизнес-процессов (обзор), Jet Info №10, 2004 г. [Электронный ресурс], режим доступа: #"879182.files/image013.gif">

Рисунок 1 - Организационная структура предприятия ООО "ИРКЦ"

Линейная организационная структура управления характеризуется тем, что во главе каждого структурного подразделения находится руководитель-единоначальник, наделенный всеми полномочиями и осуществляющий единоличное руководство подчиненными ему работниками и сосредоточивающий в своих руках все функции управления.

При линейном управлении каждое звено и каждый подчиненный имеют одного руководителя, через которого по одному единовременному каналу проходят все команды управления. В этом случае управленческие звенья несут ответственность за результаты всей деятельности управляемых объектов. Речь идет о пообъектном выделении руководителей, каждый из которых выполняет все виды работ, разрабатывает и принимает решения, связанные с управлением данным объектом.

Поскольку в линейной структуре управления решения передаются по цепочке "сверху вниз", а сам руководитель нижнего звена управления подчинен руководителю более высокого над ним уровня, формируется своего рода иерархия руководителей данной конкретной организации. В данном случае действует принцип единоначалия, суть которого состоит в том, что подчиненные выполняют распоряжения только одного руководителя. Вышестоящий орган управления не имеет права отдавать распоряжения каким-либо исполнителям, минуя их непосредственного начальника.

Далее разработаем функциональную диаграмму EPC, представленную на рис. 2.

Рисунок 2 - Модель EPC (AS-IS) в ООО "ИРКЦ"

4.      Требования к системе

4.1.   Требования к системе в целом

4.1.1. Требования к структуре и функционированию системы

Информационная система должна выполнять следующие требования:

-      упростить работу сотрудников с документами, исключить возможность утери сохраненных версий документов и ошибок при одновременной работе с документом;

-       сократить время поиска нужной информации и суммарное время коллективной обработки документов;

-       автоматизировать процесс документооборота предприятия.

В основном режиме функционирования, АИС должна обеспечивать:

1.    работу пользователей в режиме - 24 часов в день, 7 дней в неделю;

2.    выполнение своих функций - сбор, обработка и загрузка данных; хранение данных, предоставление отчетности.

В профилактическом режиме АИС должна обеспечивать возможность проведения следующих работ:

-      техническое обслуживание;

-       модернизацию аппаратно-программного комплекса;

-       устранение аварийных ситуаций.

Для обеспечения высокой надежности функционирования АИС, как системы в целом, так и ее отдельных компонент должно обеспечиваться выполнение требований по диагностированию ее состояния.

Обязательно ведение журналов инцидентов в электронной форме, а также графиков и журналов проведения ППР.

Для всех технических компонентов необходимо обеспечить регулярный и постоянный контроль состояния и техническое обслуживание.

4.1.2. Требования к численности и квалификации персонала и режиму его работы

Для обеспечения функционирования АИС как системы в целом, т должна быть опытная служба эксплуатации, персонал которой должен обладать знаниями в области информационных технологий.

В состав персонала, необходимого для обеспечения эксплуатации комплекса средств автоматизации подсистемы, должны входить:

-    администраторы подсистемы - выделенный персонал, в обязанности которого входит выполнение специальных технологических функций.

-       эксплуатационный персонал - специалисты, обеспечивающие функционирование технических и программных средств, обслуживание и обеспечение рабочих мест пользователей.

Конкретный состав, должностные обязанности, режим и технология работы Службы эксплуатации должны быть определены на стадии "Рабочая документация" на основании утверждаемой Заказчиком организационной структуры.

4.1.2.1.       Требования к численности персонала

В состав персонала, необходимого для обеспечения эксплуатации АИС "1С: Управление предприятием ЖКХ" в рамках соответствующих подразделений Заказчика необходимо выделение следующих ответственных лиц:

-    Администратор АИС - 1 человек.

-       Руководитель эксплуатирующего подразделения - 1 человек.

Данные лица должны выполнять следующие функциональные обязанности:

-    Руководитель эксплуатирующего подразделения - на всем протяжении функционирования АИС обеспечивает общее руководство группой внедрения, эксплуатации и сопровождения.

-       Администратор - на всем протяжении функционирования АИС обеспечивает информационную поддержку системы и её контроль, распределение дискового пространства, модификацию структур БД, оптимизацию производительности, формирование и визуализации отчетности, подготовку и загрузка данных из внешних источников в хранилище данных, обеспечивать поддержку пользователей и т.д.

4.1.2.2.       Требования к квалификации персонала

К квалификации персонала, эксплуатирующего АИС "1С: Управление предприятием ЖКХ" предъявляются следующие требования.

-    конечный пользователь (оператор) - знание предметной области, уверенное пользование ПК.

-       администратор АИС - знания методологии проектирования хранилищ данных, знание СУБД, знание языка запросов SQL, опыт администрирования СУБД, знания и навыки операций архивирования и восстановления данных и т.д.

.1.2.3. Требуемый режим работы персонала

Персонал, внедряющий АИС и выполняющий функции её сопровождения и обслуживания должен работать в соответствии с основным рабочим графиком подразделений Заказчика.

4.1.3. Требования к надежности

4.1.3.1.       Состав показателей и надежности системы в целом

Уровень надежности должен достигаться согласованным применением организационных, организационно-технических мероприятий и программно-аппаратных средств.

Надежность должна обеспечиваться за счет:

-    устойчивость к внешним воздействиям. Репликация, резервное копирование и архивирование данных должны обеспечивать необходимый уровень сохранности информации;

-       устойчивость оборудования к перепадам напряжения;

-       наличие источников бесперебойного питания, обеспечивающих возможность безопасного сохранения данных в непредвиденных ситуациях;

-       наличие лицензированного оборудования, обеспечивающего необходимый уровень надёжности работы системы.

Время устранения отказа должно быть следующим:

-    при перерыве и выходе за установленные пределы параметров электропитания - не более 1 часа.

-       при перерыве и выходе за установленные пределы параметров программного обеспечением - не более 1 часа.

-       Система должна соответствовать следующим параметрам:

-       среднее время восстановления часов - определяется как сумма всех времен восстановления за заданный календарный период, поделенные на продолжительность этого периода;

-       коэффициент готовности - определяется как результат отношения средней наработки на отказ к сумме средней наработки на отказ и среднего времени восстановления;

-       время наработки на отказ E часов - определяется как результат отношения суммарной наработки Системы к среднему числу отказов за время наработки.

.1.3.2.         Перечень возможных аварийных ситуаций, по которым регламентируются требования к надежности

-    Под аварийной ситуацией понимается аварийное завершение процесса, выполняемого той или иной подсистемой КХД, а также "зависание" этого процесса.

-       При работе системы возможны следующие аварийные ситуации, которые влияют на надежность работы системы:

-       сбой в электроснабжении сервера;

-       сбой в электроснабжении рабочей станции пользователей системы;

-       сбой в электроснабжении обеспечения локальной сети (поломка сети);

-       ошибки АИС, не выявленные при отладке и испытании системы;

-       сбои программного обеспечения сервера.

-       форс-мажорные обстоятельства.

Перечень возможных аварийных ситуаций с указанием требований к средствам восстановления работоспособности системы.

1.   Сбой общего или специального программного обеспечения ФМЦ.

После сбоя операционной системы или СУБД в процессе выполнения пользовательских задач должно быть обеспечено восстановление данных в базе данных до состояния на момент окончания последней нормально завершенной перед сбоем транзакции. Время восстановления работоспособности при любых сбоях и отказах не должно превышать З-х часов. Сюда входят разворачивание и настройка специального программного обеспечения на сервере, восстановление данных с использованием последней резервной копии. В указанное время не входит решение проблем с техническим обеспечением и инсталляция операционной системы.

.     Сбои или выход из строя активного накопителя на жестком магнитном диске.

АИС "1С: Управление предприятием ЖКХ" должна обеспечивать возможность "горячей" замены сбойного или вышедшего из строя активного накопителя на жестком магнитном диске без остановки функционирования системы и потерь информации. В АИС "1С: Управление предприятием ЖКХ" должна быть обеспечена возможность восстановления данных с внешнего накопителя после восстановления активного накопителя.

3.   Ошибки в работе персонала.

Система должна локализовать ошибки персонала.

.     Импульсные помехи, сбои или прекращение электропитания.

Импульсные помехи, сбои или прекращение электропитания не должны приводить к выходу из строя технических средств системы и/или нарушению целостности данных.

·Прекращение электропитания на время до 15 минут не должно приводить к прекращению функционирования АИС "1С: Управление предприятием ЖКХ". Должны быть предусмотрены средства оповещения пользователей о прекращении электропитания.

4.1.4. Требования к эргономике и технической эстетике

Дизайн приложения должен удовлетворять следующим требованиям по эргономике и технической эстетике:

-    адекватно отображаться в зависимости от типа подключения пользователя (пользователи, работающие с приложением) и от его личных предпочтений.

-       быть достаточно "легким" по объему графических элементов и обеспечивать как можно большую скорость загрузки страниц приложения.

-       обеспечивать легкую идентификацию раздела приложения, в котором находится пользователь.

-       обеспечивать минимум усилий пользователя для навигации по окнам приложения.

-       обладать развитой системой поиска информации, как посредством контекстного поиска, так и посредством древовидных списков документов.

-       корректно отображаться при всех возможных разрешениях и количестве одновременно отображаемых цветов монитора.

-       сохранять идентичность отображения на большинстве современных ОС.

-       обладать системой подсказок в местах, где у пользователя потенциально могут возникнуть затруднения.

-       корректно отображать информацию на компьютерах без предустановленных флэш-модулей, с отключенной поддержкой скриптов и прочего.

-       содержать исчерпывающий набор метаданных для эффективного индексирования поисковыми системами и корректного автоматического выбора кодировки.

4.1.5. Требования к эксплуатации, техническому обслуживанию, ремонту и хранению компонентов системы

Условия эксплуатации, а также виды и периодичность обслуживания технических средств Системы должны соответствовать требованиям по эксплуатации, техническому обслуживанию, ремонту и хранению, изложенным в документации завода-изготовителя (производителя) на них.

4.1.6. Требования к защите информации от несанкционированного доступа

4.1.6.1.       Требования к информационной безопасности

Обеспечение информационное безопасности Системы должно удовлетворять следующим требованиям:

-    защита системы должна обеспечиваться комплексом программно-технических средств и поддерживающих их организационных мер.

-       защита системы должна обеспечиваться на всех технологических этапах обработки информации и во всех режимах функционирования, в том числе при проведении ремонтных и регламентных работ.

-       программно-технические средства защиты не должны существенно ухудшать основные функциональные характеристики системы (надежность, быстродействие, возможность изменения конфигурации).

-       разграничение прав доступа пользователей и администраторов системы должно строиться по принципу "что не разрешено, то запрещено".

4.1.7. Требования по сохранности информации при авариях

В Системе должно быть обеспечено резервное копирование данных. Выход из строя трех жестких дисков дискового массива не должен сказываться на работоспособности подсистемы хранения данных.

4.1.8. Требования к защите от влияния внешних воздействий

К программно-аппаратному окружению Системы предъявляются следующие требования к защите от влияния внешних воздействий:

.        требования к радиоэлектронной защите:

-    электромагнитное излучение радиодиапазона, возникающее при работе электробытовых приборов, электрических машин и установок, приёмопередающих устройств, эксплуатируемых на месте размещения Системы, не должны приводить к нарушениям работоспособности системы.

2.      требования по стойкости, устойчивости и прочности к внешним воздействиям:

-    система должна иметь возможность функционирования при колебаниях напряжения электропитания в пределах от 155 до 265В (220 ± 20% - 30%);

-       система должна иметь возможность функционирования в диапазоне допустимых температур окружающей среды, установленных изготовителем аппаратных средств;

-       система должна иметь возможность функционирования в диапазоне допустимых значений влажности окружающей среды, установленных изготовителем аппаратных средств;

-       система должна иметь возможность функционирования в диапазоне допустимых значений вибраций, установленных изготовителем аппаратных средств.

4.1.9. Требования по стандартизации и унификации

Разработка системы должна осуществляться с использованием стандартных методологий функционального моделирования: IDEF0, DFD и информационного моделирования IE и IDEF1Х в рамках рекомендаций по стандартизации Р50.1.028-2001 "Информационные технологии поддержки жизненного цикла продукции. Методология функционального моделирования".

Моделирование должно выполняться в рамках стандартов, поддерживаемых программными средствами моделирования ERWin 4.х и BPWin 4.х.

Для работы с БД должен использоваться язык запросов SQL в рамках стандарта ANSI SQL. В системе должны использоваться общероссийские классификаторы и единые классификаторы и словари для различных видов алфавитно-цифровой и текстовой информации.

.1.10. Дополнительные требования

АИС должна внедряться и эксплуатироваться на уже имеющемся у Заказчика аппаратно-техническом комплексе. Необходимо создать отдельные самостоятельные зоны разработки и тестирования системы. Для зоны разработки и тестирования должны использоваться те же программные средства, что и для зоны промышленной эксплуатации.

.1.11. Требования безопасности

Все сетевые транзакции, включающие финансовую или поддающуюся учету личную информацию, должны быть зашифрованы со 128 - битным шифрованием.

Пользователи обязаны регистрироваться при входе в систему для выполнения любых операций. Только сотрудники УИТ, внесенные в специальный список, могут изменять информацию о ВТ.

Каждый пользователь должен проходить процесс аутентификации при входе в систему.

4.2.   Требования к структуре и функциям системы

Бизнес-требования

Исходные данные, возможности бизнеса и нужды клиента:

На оформление операций эксплуатации, перемещения, ремонта вычислительной техники требуются различные документы от 1 до 3 на одну операцию, причем о ремонте заполняются в нескольких экземплярах.

Ежедневно сотрудник ремонтного отдела ремонта ВТ проверяет журнал на наличие новых заявок. В заявке возможная причина неполадок вычислительной техник.

Настоящие методы формирования еженедельной отчётности отнимают у сотрудника отдела ремонта ВТ в среднем от 2 до 3 часов рабочего времени. Сотрудник вручную на бланке отчета по ВТ записывает, какие были произведены работы и какие комплектующие были затрачены в ходе ремонтных работ.

В среднем в месяц сотрудник тратит от 8 до 12 часов на формирование отчётности; необходимо собрать и обработать информацию.

Анализ ситуации показывает, что разрабатываемая АИС позволит формировать отчётность гораздо быстрей, что сократит трудозатраты на формирование отчётности ремонтником отдела ремонта ВТ.

Сформулируем бизнес-цели, критерии успеха, факторы бизнес-риска для более наглядного представления

Бизнес - цель 1. Уменьшить среднее время на передачу данных между компьютером руководства, юридического отдела, бухгалтеров и операторами.

Бизнес - цель 3. Обеспечить доступ к базам данным в автономном режиме.

Бизнес - цель 4. Уменьшить ручной ввод информации и составление отчетности.

Критерий успеха 1. Все сотрудники ООО "ИРКЦ", работающие с документами, в течение 2 недель после внедрения решения должны пройти обучение по работе с ним.

Критерий успеха 2. Увеличение производительности организации за счет повышения качества движения документов.

Фактор бизнес - риска 1. Введение новой формы обработки информации может вызвать трудности в работе с решением на начальном этапе в связи с некомпетентностью персонала. Потребуются финансовые и временные ресурсы на обучение работников. Фактор бизнес - риска 2. Возможны изменение (как уменьшение, так и увеличение) функций сотрудников, работающих с документами. Положение об образе проекта. Для работников организациии автоматизированная система будет представлять собой приложение, содержащее информацию об учете различных документов представленных на предприятии.

4.2.1. Разработка прототипа системы

Создание прототипов - это важный этап разработки концепции АИС. К прототипам, завершающим процесс формулировки требований, относятся модели TO-BE.

Построим модели "TO-BE" (как должно быть) с учетом внедрения информационной системы. Отличие данной модели от представленной выше модели "AS-IS" состоит в том, что документооборот происходит не вручную, а автоматизировано. Кроме того, нет необходимости отправлять какие-либо документы в другие отделы, поскольку данные отделы сами смогут обратиться к ИС и запросить интересующие документы.

Рисунок 3 - Диаграмма EPC (TO-BE) ООО "ИРКЦ"

4.3.   Требования к видам обеспечения

4.3.1. Требования к математическому обеспечению

Для математического обеспечения системы приводят требования к составу, области применения (ограничения) и способам, использования в системе математических методов и моделей, типовых алгоритмов и алгоритмов, подлежащих разработке.

Не предъявляются.

.3.2.  Требования к информационному обеспечению

4.3.2.1.       Требования к составу, структуре и способам организации данных в системе

Информационная модель данных является визуальным представлением структур данных и бизнес-правил для СУБД.

.3.2.2. Требования к структуре процесса сбора, обработки, передачи данных в системе и представлению данных

Процесс сбора, обработки и передачи данных в системе определяется регламентом процессов сбора, преобразования и загрузки данных, разрабатываемом на этапе "Проектирование. Разработка эскизного проекта. Разработка технического проекта".

.3.2.3. Требования к защите данных от разрушений при авариях и сбоях в электропитании системы

Информация в базе данных системы данных должна сохраняться при возникновении аварийных ситуаций, связанных со сбоями электропитания.

Система должна иметь бесперебойное электропитание, обеспечивающее её нормальное функционирование в течение 15 минут, в случае отсутствия внешнего энергоснабжения, и 5 минут дополнительно для корректного завершения всех процессов. Резервное копирование данных должно осуществляться на регулярной основе, в объёмах, достаточных для восстановления информации в подсистеме хранения данных.

.3.2.4. Требования к контролю, хранению, обновлению и восстановлению данных

К контролю данных предъявляются следующие требования: система должна протоколировать все события, связанные с изменением своего информационного наполнения, и иметь возможность в случае сбоя в работе восстанавливать свое состояние, используя ранее запротоколированные изменения данных.

К хранению данных предъявляются следующие требования:

-    хранение исторических данных в системе должно производиться не более чем за 5 предыдущих лет. По истечению данного срока, данные должны переходить в архив;

-       исторические данные, превышающие пятилетний порог должны храниться на ленточном массиве с возможностью их восстановления.

К обновлению и восстановлению данных предъявляются следующие требования:

-    для сервера сбора, обработки и загрузки данных необходимо обеспечить резервное копирование его бинарных файлов (Home) раз в 2 недели и хранение копии на протяжении 2-х месяцев;

-       для сервера базы данных необходимо обеспечить резервное копирование его бинарных файлов раз в 2 недели и хранение копии на протяжении 2-х месяцев;

-       для данных хранилища данных необходимо обеспечить резервное копирование и архивацию на ленточный массив в следующие промежутки времени:

–        холодная копия - ежеквартально;

–       логическая копия - ежемесячно (конец месяца);

–       инкрементальное резервное копирование - еженедельно (воскресение);

–       архивирование - ежеквартально;

.3.3.  Требования к лингвистическому обеспечению

Лингвистическое обеспечение должно включать:

–     языковые средства общения пользователей с системой;

–       терминологические словари.

–       языковые средства общения пользователей (интерфейс пользователя) должны обеспечивать диалог с системой на русском языке в терминах АС.

–       терминологические словари должны включать совокупность терминов, обеспечивающую потребности пользователей при автоматизированном выполнении ими своих функциональных обязанностей. Языковые средства системы должны обеспечивать:

.3.4.  Требования к программному обеспечению

. Требования к программному обеспечению:

Наименование ПО

Количество

1

Windows XP Proffesional

6

2

Windows 7

6

3

Microsoft Office 2007 Prof

2

4

Kaspersky Workspace security

16

5

Windows 8

4

6

Microsoft Office 2010 Стандартный

8

7

Microsoft Office Профессиональный 2003

8

8

VipNet Клиент 3.0

1

9

VipNet Safe Disk 2.9

1

10

Vip Net (Траст Отчет)

1

11

Система сетевого диспетчерского контроля

2

12

1С: Предприятие 8

3


. Требования к техническому обеспечению:

–       Технические требования к серверу:

Процессор

Intel Xeon Primergy RX300 S4

Оперативная память

16Gb

Жёсткий диск

12 жестких дисков по 320Gb

Сетевое подключение

100 Mbit


–       Минимальные технические требования к рабочим местам пользователей:

Процессор

Intel Pentium 4 1.5 Ghz и выше

Оперативная память

512 Mb и выше

Видеокарта

32 Mb и выше

Жесткий диск

500 Mb и выше

Сетевое подключение

100 Mbit и выше


.3.5.  Требования к методическому обеспечению

Не указывается.

.3.6.  Требования к патентной частоте

По всем техническим и программным средствам, применяемым в системе должны соблюдаться условия лицензионных соглашений и обеспечиваться патентная чистота.

5.      Состав и содержание работ по созданию системы

Состав и содержание работ по разработке системы отражены в план-графике на разработку проекта "1С: Управление предприятием ЖКХ".

Разработаем в среде MS Project план проекта и график проекта (рисунок 4).

Рисунок 4 - План-график внедрения АИС

6.      Требования к составу и содержанию работ по подготовке объекта автоматизации к вводу в действие

Состав и содержание работ по созданию системы регламентирован стандартом ГОСТ-34.602, РД 50-34.698-90.

Для создания условий функционирования системы, при которых гарантируется соответствие создаваемой системы требованиям, содержащимся в настоящем ТЗ, и возможность эффективного её использования, в организации Заказчика должен быть проведен комплекс мероприятий.

6.1.   Технические мероприятия

Силами Заказчика в срок до начала этапа "Разработка рабочей документации на систему и ее части" должны быть выполнены следующие работы:

–       осуществлена подготовка помещения для размещения АТК системы в соответствии с требованиями, приведенными в настоящем техническом задании;

–       осуществление закупки и установки необходимого АТК;

–       организовано необходимое сетевое взаимодействие.

6.2.   Организационные мероприятия

Силами Заказчика в срок до начала этапа работ "Разработка рабочей документации на систему и ее части" должны быть решены организационные вопросы по взаимодействию с системами источниками данных. К данным организационным вопросам относятся:

–       организация доступа к базам данных источников;

–       определение регламента информирования об изменениях структур систем источников;

–       выделение ответственных специалистов со стороны Заказчика, для взаимодействия с проектной командой по вопросам взаимодействия с системами источниками данных.

Для поддержки функционирования системы Заказчиком до начала этапа "Ввод в действие" должна быть создана Служба эксплуатации в соответствии с требованиями, изложенными в рабочей документации.

–     После завершения этапа работ "Разработка рабочей документации" Исполнитель должен предоставить Заказчику Программу обучения персонала и Программу опытной эксплуатации Системы.

–       Заказчик должен произвести укомплектование штата персонала Подсистемы и организовать проведение обучения персонала по программе, подготовленной Исполнителем.

–       План-график проведения обучения должен быть подготовлен и утвержден Заказчиком в двухнедельный срок с момента представления Исполнителем Программы обучения персонала.

–       Изменения в организационной структуре подразделений, составе рабочих мест и должностных инструкциях персонала, участвующего в опытной эксплуатации Подсистемы, должны быть произведены Заказчиком в соответствии с рабочей документацией на Подсистему и утвержденной Программой опытной эксплуатации в срок до начала опытной эксплуатации.

Силами Заказчика в срок до начала проведения пуско-наладочных работ должны быть решены организационные вопросы обеспечения доступности информационных источников внешних организаций, перечень которых определяется в процессе технического проектирования системы.

6.3.   Изменения в информационном обеспечении

Для организации информационного обеспечения системы должны быть разработаны и утверждены следующие регламенты: регламент подготовки и публикации данных из систем источников.

Перечень регламентов может быть изменен на стадии "Разработка рабочей документации на систему и ее части".

7.      Требования к документированию

По желанию заказчика разработчик системы может произвести детальное описание принципа функционирования системы. Требования к документированию:

–     согласованный разработчиком и заказчиком системы перечень подлежащих разработке комплектов и видов документов;

–       требования по документированию комплектующих элементов;

–       при отсутствии государственных стандартов, определяющих требования к документированию элементов системы, дополнительно включают требования к составу и содержанию таких документов;

Вся работа по разработке системы "Контроль качества" должна быть документирована в соответствии со стандартами. Перечень стандартов и базовых нормативных документов для выполнения проекта приведен ниже:

1.   ГОСТ 34.602 Информационные технологии. Комплекс стандартов на автоматизированные системы. Техническое задание на создание автоматизированной системы.

2.      РД 50-34.698-90 Автоматизированные системы требования к содержанию документов.

.        ГОСТ Р ИСО/МЭК 12207-99 Процессы жизненного цикла ПС.

.        ISO 15504:1-9:1998 Оценка (аттестация) процессов жизненного цикла программных средств

.        ISO 15271:1998. (ГОСТ Р-2002). ИТ. Руководство по применению ISO 12207.

.        ISO 16326:1999. (ГОСТ Р-2002). ИТ. Руководство по применению ISO 12207 при административном управлении проектами.

.        ISO 9000-3:1997. Стандарты в области административного управления качеством и обеспечения качества. Часть 3. Руководящие положения по применению стандарта ISO 9001 при разработке, поставке и обслуживании программного обеспечения.

.        ГОСТ 19-201-78 Единая система программной документации. Техническое здание. Требование к содержанию и оформлению.

.        ГОСТ 19.402-78 Единая система программной документации. Описание программы.

.        ГОСТ 19.404-79 Единая система программной документации. Пояснительная записка. Требования к содержанию и оформлению.

.        ГОСТ 19.301-79 Единая система программной документации. Программа и методика испытаний. Требования к содержанию и оформлению.

8.      Источники разработки

Настоящее Техническое Задание разработано на основе следующих документов и информационных материалов:

–     ГОСТ 24.701-86 "Надежность автоматизированных систем управления.

–       ГОСТ 24.202-80. Информационная технология. Комплекс стандартов на автоматизированные системы. Требования к содержанию документа "Технико-экономическое обоснование создания АСУ".

–       ГОСТ 34.03-90 Информационные технологии. Комплекс стандартов на автоматизированные системы. Термины и определения.

–       ГОСТ 34.201-89 Информационные технологии. Комплекс стандартов на автоматизированные системы. Виды, комплектность и обозначение документов при создании автоматизированных систем.

Приложение Б


Рисунок Б.1 - Диаграмма Ганта проекта внедрения "1С: Управления предприятием ЖКХ"

Рисунок Б.2 - Диаграмма IDEF0 Проведение ремонтных работ многоквартирных домов.

Рисунок Б.3 - Диаграмма IDEF0. Декомпозиция 1 уровня. Проведение ремонтных работ многоквартирных домов.


Рисунок Б.4 - Модель EPC (AS-IS) в ООО "ИРКЦ"

Рисунок Б.5 - Диаграмма EPC (TO-BE) ООО "ИРКЦ"

Похожие работы на - Разработка плана проекта внедрения '1С: Управление предприятием ЖКХ' в ООО 'ИРКЦ' в г Сибай

 

Не нашли материал для своей работы?
Поможем написать уникальную работу
Без плагиата!
Без нейросетей!