Создание автоматизации 'Учет швейных мастерских' на '1С: Предприятие'

  • Вид работы:
    Курсовая работа (т)
  • Предмет:
    Информационное обеспечение, программирование
  • Язык:
    Русский
    ,
    Формат файла:
    MS Word
    599,96 Кб
  • Опубликовано:
    2016-02-21
Вы можете узнать стоимость помощи в написании студенческой работы.
Помощь в написании работы, которую точно примут!

Создание автоматизации 'Учет швейных мастерских' на '1С: Предприятие'

СОДЕРЖАНИЕ

ВВЕДЕНИЕ

. АНАЛИЗ ДАННЫХ

.1 Описание предметной области

.2 Постановка задачи

. ОБЪЕКТНО-ОРИЕНТИРОВАННОЕ ПРОЕКТИРОВАНИЕ ЗАДАЧИ

.1 Организация данных

.2 Проектирование интерфейса программного средства

.3 Выбор и обоснование среды разработки

. РЕАЛИЗАЦИЯ

.1 Структура проекта

.2 Тестирование проекта

.3 Спецификация проекта

. ПРИМЕНЕНИЕ

.1 Функциональное назначение

.2 Технические требования

ЗАКЛЮЧЕНИЕ

СПИСОК ИСПОЛЬЗОВАННЫХ ИСТОЧНИКОВ

ВВЕДЕНИЕ

Швейная промышленность является одной из крупнейших отраслей легкой промышленности. Главная задача швейной промышленности - удовлетворение потребности людей в одежде высокого качества и разнообразного ассортимента. Решение этой задачи осуществляется на основе повышенной эффективности производства, ускорения научно - технического прогресса, роста производительности труда, всемерного улучшения качества работы, совершенствования труда и производства.

Современная швейная отрасль, выпускающая одежду массового производства, должна характеризоваться достаточно высоким уровнем техники, технологии и организации производства, наличием крупных специализированных предприятий и производственных объединений.

Современный уровень развития компьютерных технологий освобождает человека от выполнения рутинных операций практически в любой сфере деятельности. Не стало исключением и швейное производство. На протяжении нескольких десятилетий успешно ведутся работы по автоматизации первичных производственных процессов. Теперь же назрела необходимость внедрения комплексной системы электронного документооборота, которая свяжет все технологические и управленческие операции в единое целое. В качестве базовой платформы специалисты рекомендуют использовать программный продукт «1С: Предприятие».

«1С: Бухгалтерия предприятия» - универсальная программа массового назначения для автоматизации бухгалтерского и налогового учета, а также для подготовки форм обязательной (регламентированной) отчетности.

В основе программы лежит гибкая технологическая платформа системы "1С: Предприятие", возможности, которой позволяют создавать и модифицировать самые разнообразные бизнес-приложения.

"1С: Бухгалтерия предприятия" - программа, представляющая собой совокупность платформы "1С: Предприятие " и конфигурации "Бухгалтерия предприятия". Не без преувеличения можно заметить, что этот программный продукт отвечает всем требованиям, которые связанны с управлением финансами. "1С: Бухгалтерия предприятия" является именно тем инструментом, который помогает избавиться от рутинной работы и приближает учет к реальным потребностям современного бизнеса.

Пояснительная записка состоит из разделов, содержащих необходимую информацию по организации и эксплуатации программного продукта.

Целью курсового проекта является создание автоматизации «учет швейных мастерских» на 1С Предприятие.

В соответствии с поставленной целью при создании курсового проекта были поставлены следующие задачи:

.        изучить основные понятия встроенного языка 1С;

.        уверенно овладеть инструментарием программы «1С: Бухгалтерия предприятия»;

.        Разработка внешней оболочки обработки;

.        научиться работать многоуровневыми справочниками, документами конфигурации, табличными частями справочников;

.        Создание интерфейса как можно более функционального и удобного для пользователя;

.        Разработка структуры модуля, благодаря которому будет осуществляться работа.

Первый раздел «Анализ данных» состоит из описания предметной области и постановки задач.

Второй раздел «объектно-ориентированное проектирование задачи» состоит из организации данных и проектирование интерфейса программного средства, выбор и обоснования среды разработки.

Третий раздел «Реализация» состоит из структуры проекта, тестирования проекта, спецификации проекта, проектирование справочной системы. Четвертый раздел «Применение» состоит из функционального назначения и технических требовании, инсталляции.

В заключении подведены итоги по проделанной работе

Для реализации поставленной цели были выбраны система управления "1С: Бухгалтерия предприятия.

1. АНАЛИЗ ДАННЫХ

 

.1 Описание предметной области


Автоматизация «учет швейных мастерских» на 1С Предприятии предназначен для автоматизации бухгалтерского учёта швейных мастерских. Данный проект удобен для обработки данных по ведению учета поступивших материалов и выполнения заказов по сшивки различных изделии заказчикам

Конфигурация была разработана в курсовом проекте, которая полностью автоматизирует расчёт стоимости заказа в швейных мастерских УО «Гродненского государственного колледжа техники, технологий и дизайна».

Эффективность швейного производства во многом зависит от используемого оборудования и автоматизации работы. Для эффективного производства высококачественной продукции необходимо внедрять новые технологические процессы и современное программное обеспечение.

Одной из задач швейной промышленности в наше время является обеспечение людей постельным комплектующим высокого качества, удобным и красивым, чтобы постель, произведенная в мастерских, могла конкурировать с любыми производителями.

Для решения этой задачи швейные мастерские постепенно проводят автоматизация и комплексная механизация швейного производства. Используют на производстве оборудование высокого уровня, а также современные технологии.

Важнейшая роль в производстве швейных изделий принадлежит технологическим процессам, особенно в массовом пошиве. Все технологические операции по обработке и сборке информации в своей совокупности должны быть практически целесообразны. Внедрение высококачественного швейного оборудования, разработка и использование поточных линий, автоматизация швейных процессов, расширение ассортимента швейных изделий, улучшение его качества, постоянное его обновление, пошив из современных материалов, все это неотъемлемые части совершенствования швейного производства.

Пользователи «1С: Предприятия» могут применять те же инструментальные средства, что и разработчики фирмы «1С» или других компаний, разрабатывающих тиражные решения. Они могут ознакомиться со всеми деталями структуры и бизнес-логики прикладного решения - как организованы справочники, как рассчитываются налоги, как учитываются скидки, как учитывается наличие товаров на складе и т.д. - и, при необходимости, вмешаться и внести изменения.

1.2 Постановка задачи


Работникам швейного производства приходится выписывать и обрабатывать большое количество информации на бумажных носителях. Для того чтобы найти нужный документ приходится всё пересматривать и искать долгое время. Поэтому решено создать Автоматизация «учет швейных мастерских» на 1С Предприятии в котором реализовано хранение и поиск в базе данных, возможность по надобности вывести отчёт, проводить документы, следить за движением товара на складе. Это должно автоматизировать и упростить работу.

Спроектированная автоматизированная система «учет швейных мастерских» на 1С Предприятии УО «Гродненского государственного колледжа техники, технологий и дизайна» поможет решить следующие задачи:

ведение учета данных АРМ работника швейного производства:

ввод, редактирование и удаление информации;

хранение информации;

поиск информации в базе данных;

вывод информации;

передача информации;

осуществление контроля выписанных нарядов. Эта задача подразумевает: формирование отчетов о проделанной работе;

формирование периодичной отчетности по выбранному диапазону дат;

печать выписанного наряда для определённого заказчика [1].

Основными проблемами, возникающими при решении задач, входящих в компетенцию работников швейного производства, являются большие затраты времени и вероятность возникновения ошибок при поиске информации на бумажных носителях, а также большой объем работ, поскольку большинство операций производится работником вручную и с большим объемом входных документов.

Создание АРМ будет способствовать:

уменьшению затрат времени на выписку нарядов;

увеличению математической достоверности получаемой информации;

снижению ошибок при вводе;

наглядному представлению выходной информации в форме сводных таблиц и отчетов в электронном виде;

улучшению хранения и быстрому поиску информации.

При создании этого программного продукта необходимо рассмотреть следующие вопросы: Основные приёмы работы с «1С Предприятие»:

Создание Создания конфигурации в «1С Предприятии»

Создание справочников, документов, регистров, отчетов.

Разработка конфигурации:

Описание пошаговой разработки конфигурации.

Алгоритм решения задачи:

разработка структуры конфигурации;

заполнение справочников конфигурации;

разработка структуры проекта;

разработка интерфейса проекта;

разработка системы меню;

тестирование проекта;

оформление технической документации;

подготовка проекта к эксплуатации [2].

Одним из подходов к классификации АРМ является их систематизация по видам решаемых задач. Возможны следующие группы АРМ:

для решения информационно-вычислительных задач;

для решения задач подготовки и ввода данных;

для решения информационно-справочных задач;

для решения задач бухгалтерского учета;

для решения задач статистической обработки данных;

для решения задач аналитических расчетов.

Обоснованное отнесения АРМ к определенной группе будет способствовать более глубокому и тщательному анализу, возможности сравнительной оценки различных однотипных АРМ с целью выбора наиболее предпочтительного.

АРМ состоит из технических и программных средств вычислительной техники, а также необходимой методической документации, позволяющей пользователю эффективно взаимодействовать с данными средствами.

В состав технических средств входит как непосредственно ЭВМ, на базе которой реализуется данное АРМ, так и периферийные устройства и иные технические средства, набор которых может быть различен в зависимости от поставленных задач.

Основными компонентами ЭВМ являются: центральный микропроцессор, системная шина, оперативная память, устройства ввода-вывода, накопители информации [3]. Также к ЭВМ могут подключаться: печатающие устройства (принтеры, плоттеры), коммуникационное оборудование (модемы), устройства ввода изображений (сканеры).

Рис. 1.2 - Диаграмма вариантов использования «Администратора»

Информационное обеспечение и методическая документация также играют важную роль в эффективном функционировании АРМ.

Информационное обеспечение означает постоянную информационную поддержку каждого отдельно взятого автоматизированного рабочего места. Функционирование современных АРМ невозможно без снабжения своевременной, достоверной и качественной информацией.

Методическая документация представляет собой комплекс документов, касающихся порядка функционирования данного АРМ, и, как правило, включает в себя состав входных и выходных документов, инструкционные карты, должностные инструкции и другие документы. Создание продуманного, несложного в освоении комплекса методической документации особенно важно, когда в организации впервые внедряется система автоматизированных рабочих мест. В этом случае необходимо подробно объяснить сотрудникам порядок работы с новым для них оборудованием, пояснить все положительные стороны его использования. При необходимости следует организовать для работников посещение курсов повышения квалификации по работе с вычислительной техникой. Необходимо сделать все возможное, чтобы при внедрении в организации современных технологий обработки информации сотрудники не считали появившиеся технические средства помехой их обычной работе, а поняли всю выгоду и вес преимущества их использования.

Используемые в процессе построения и эксплуатации АРМ программные средства подразделяются на общее и функциональное программное обеспечение [4].

Общее программное обеспечение (ПО) обеспечивает функционирование вычислительной техники, разработку и подключение новых программ. В него входят операционные системы, системы программирования и обслуживающие программы (например, антивирусные, программные средства защиты информации). Функциональное программное обеспечение (ФПО) определяет профессиональную ориентацию АРМ. Именно здесь реализуется направленность на конкретного специалиста, обеспечивается решение задач определенных предметных областей. Именно от состава функционального ПО зависит специализация конкретного АРМ. Так как ФПО в конечном счете определяет область применения АРМ и состав решаемых пользователем задач, то оно должно разрабатываться на основе программных средств диалоговых систем, предназначенных для выполнения функций со схожими процедурами обработки информации.

В зависимости от назначения АРМ в состав ФПО могут входить различные программы. Рассмотрим основные группы программных средств, используемых для автоматизации наиболее часто встречающихся функций, выполняемых сотрудниками. К подобным программным средствам относят следующие: системы подготовки текстовых документов (текстовые редакторы и настольные издательские системы);

системы обработки финансово-экономической информации (табличные редакторы и другие подобные программы);

системы управления базами данных;

системы подготовки презентаций;

системы управления проектами;

личные информационные системы (органайзеры);браузеры;

программы для работы с электронной почтой;

экспертные системы;

системы проектирования и совершенствования систем управления;

системы обработки изображений документов;

системы оптического распознавания символов;

системы управления документами и организации электронного документооборота.

Системы подготовки текстовых документов подразделяют на текстовые редакторы (текстовые процессоры) и настольные издательские системы, которые различаются числом и масштабом выполняемых функций. Все типы систем подготовки текстовых документов позволяют быстро вводить информацию, редактировать ее, сами осуществляют поиск ошибок, помогают подготовить текст к распечатке, а также выполняют ряд других функций [5]. Использование данных программных средств позволяет значительно повысить производительность труда сотрудников, участвующих в составлении различных видов документов.

Издательские системы применяются при создании печатной продукции: для оформления журналов и книг, красочных рекламных буклетов и при выполнении прочих задач, решение которых невозможно или трудновыполнимо при использовании обычных текстовых редакторов.

Следует отметить, что современные текстовые редакторы значительно приблизились по набору функций к издательским системам. Так, например, редактор Microsoft Word позволяет вставлять в документ таблицы, рисунки, формулы и обладает рядом других полезных функций. Системы обработки финансово-экономической информации используются при работе с числовыми данными (характеристиками экономических и финансовых процессов) для составления на их основе аналитических обзоров и иных документов. К таким программным средствам относятся табличные процессоры, специализированные бухгалтерские и банковские программы, специализированные программы финансово-экономического анализа и планирования. В большинстве случаев экономическая информация представляется в виде табличных документов. Специальное ПО для работы с таблицами помогает создавать подобные документы. Такие программы очень удобны и широко применяются, так как сами пересчитывают все итоговые и промежуточные данные при изменении исходных параметров.

"1С: Торговля и склад" предназначена для учета любых видов торговых операций. Благодаря гибкости и настраиваемости, система способна выполнять все функции учета - от ведения справочников и ввода первичных документов до получения различных ведомостей и аналитических отчетов.

«1С: Зарплата и Кадры» (Компонента «Расчет»)

Программа «1С: Зарплата и Кадры» предназначена для расчета заработной платы и кадрового учета, может использоваться как на хозрасчетных предприятиях Российской Федерации, так и в организациях с бюджетным финансированием. Она позволяет не только автоматизировать расчет заработной платы, но и организовать учет сотрудников, регистрировать служебные перемещения, получать статистические справки по кадровому составу. Универсальность системы позволяет реализовать любой подход к решению этих задач и получать любые отчетные документы.

"1С:Управление небольшой фирмой 8" (УНФ) -это комплексное готовое решение для управления и учета на предприятиях малого бизнеса. В программе реализовано все самое необходимое для не фискального оперативного учета, контроля, анализа и планирования. Решение помогает повысить эффективность работы компании, предоставляя владельцам и руководителям широкий спектр инструментов для управления, а сотрудникам - новые возможности для продуктивной работы. Решение не перегружено излишним функционалом, его можно легко настроить на особенности организации управления и учета в компании - это обеспечивает возможность "быстрого старта" и удобство ежедневной работы..

"1С:Управление торговлей 8" позволяет в комплексе автоматизировать задачи оперативного и управленческого учета, анализа и планирования торговых операций, обеспечивая тем самым эффективное управление современным торговым предприятием.

Для управления человеческими ресурсами предприятия фирмой "1С" разработан современный инструмент автоматизации задач управления персоналом, ведения кадрового учета и расчетов в соответствии с требованиями законодательства для коммерческих предприятий различного масштаба -«1С:Зарплата и управление персоналом 8».

В«1С:Зарплата и управление персоналом 8»поддерживаются все основные процессы управления персоналом, а также процессы кадрового учета, расчета зарплаты, исчисления налогов, формирования отчетов и справок в государственные органы и социальные фонды, планирование расходов на оплату труда. Учтены требования законодательства, реальная практика работы предприятий и перспективные мировые тенденции развития подходов к управлению персоналом.

Web-браузеры и программы для работы с электронной почтой. Для работы многих специалистов необходима самая разнообразная и оперативная информация из различных областей знаний. В настоящее время основным информационным ресурсом для получения данных является сеть Интернет. Для работы с ней применяют специальные программные средства - Web-браузеры, позволяющие получать самую разнообразную информацию по всему миру.

Экспертные системы. Многие специалисты в соответствии со своими должностными обязанностями заняты составлением различных аналитических материалов (справок, обзоров и других подобных документов) [7].

Кроме того, специалисты принимают ответственные решения, последствия которых важны для всего управленческого процесса. Чтобы сделать выполнение этих функций более быстрым, эффективным и легким, используются экспертные системы. При сегодняшнем высоком уровне развития средств вычислительной техники стало обычным явлением, когда с помощью ЭВМ формируются платежные поручения, приходно-расходные кассовые ордера, накладные и другие первичные экономические документы.

Таким образом, в состав АРМ должны входить технические и программные средства вычислительной техники, а также необходимая методическая документация, позволяющая пользователю эффективно взаимодействовать с данными средствами.

Таблица 1.1. - Обзор аналогов АРМ швейного сотрудника

Название разработчика

Требования к разработке

Стоимость, руб.

ООО НПП "ЭКРА"

контроль состояния основных элементов СПП; управление пуском электродвигателей; организация журнала регистрации событий, тревог и действий оператора, а также ведение БД по СПП; организация исторических трендов пусковых токов и линейных напряжений; возможность осуществления обмена информацией с другими программными средствами, устанавливаемыми на этой же технической  возможность организации АСУ оборудования РЗА.

20920000

ОДО "Автоматика"

автоматизация расчетов по планированию режимов работы основных элементов системы электроснабжения, технико-экономических и др.  высокая оперативность, надежность, экономичность эксплуатации всего комплекса электроснабжения предприятия.

19787000

ОАО СКБ "Индикатор"

учет энергопотребления; составление графиков ремонта и технического  учет выполненных работ (журнал наряд-заказов); ведение складского хозяйства и учета материалов; составление ведомостей расходования частей.

20317000


Результаты анализа аналогов:

При анализе аналогов аавтоматизированной системы расчёта заказа швейных мастерских УО «Гродненский государственный колледж техники, технологий и дизайна» были получены следующие данные:

разработки ООО НПП "ЭКРА" и ОДО "Автоматика" по своим требованиям схожи с данной системой, но стоимость данных разработок выше стоимости разработанной АРМ;

"избыточные" функции (с точки зрения данного предприятия) содержит разработка ОАО СКБ "Индикатор.

2. ОБЪЕКТНО-ОРИЕНТИРОВАННОЕ ПРОЕКТИРОВАНИЕ ЗАДАЧИ

 

.1 Организация данных


Входные данные - исходные данные для добавления в справочники и документы.

Печатные формы: документ «Поступление товаров», документ «Наряд», документ «Оплата».

Описание логической модели данных в контексте среды разработки.

При исследовании предметной области были выделены следующие сущности:

«Номенклатура» - хранит информацию о номенклатуре;

«Контрагенты» - хранит информацию о заказчиках и поставщиках;

«Физические лица» - хранит информацию о сотрудниках;

«Единицы измерения» - хранит информацию единиц измерения;

«Контактные Лица» - хранит информацию контактных людей;

«Вид Номенклатуры » - хранит информацию о видах номенклатуры;

«Должности»-хранит информацию о должностях;

«Ширина»- хранит информацию о ширине изделиях;

«Изделия»- хранит информацию о изделиях;

Описание атрибутов сущностей:

Атрибуты сущности «Номенклатура»:

Артикул - содержит артикул номенклатуры;

Осн Единица Измерения - содержит единицу измерения номенклатуры;

Вид Номенклатуры - содержит вид номенклатуры;

Тип Номенклатуры - содержит тип номенклатуры;

Атрибуты сущности «Контрагенты»:

Наименование Полное - содержит наименования всех заказчиков и поставщиков.

Атрибуты сущности «Физические лица»:

Фамилия - содержит фамилии сотрудников;

Имя - содержит имена сотрудников;

Отчество - содержит отчества сотрудников;

Дата Рождения - содержит информацию дате рождения сотрудников;

Должность - содержит наименования должностей сотрудников;

Начало Работы - содержит дату приема на работу сотрудника.

Табличная часть «Трудовая деятельность»

Организация - содержит информацию организации;

Должность - содержит информацию о должности;

Начало Работы - содержит дату приема на работу сотрудника.

Окончание Работы - содержит дату окончания работы сотрудника.

Атрибуты сущности «Контактные Лица»:

Телефон - содержит телефон.

Атрибуты сущности «Вид Номенклатуры»

Тип Номенклатуры-Содержит тип номенклатуры.

Атрибуты сущности «Должности»

Наименование-Содержит название должности.

Атрибуты сущности «Ширина»

Наименование-Содержит ширину изделия.

Атрибуты сущности «Изделия»

Коэффициент По Прейскуранту-Содержит коэффициент по прейскуранту изделия.

Описание физической структуры данных в контексте среды разработки. Структуры таблиц разработанной БД приведены в таблицах 2.1, 2.2, 2.3, 2.4, 2.5, 2.6.

Таблица 2.1 - Таблица «Номенклатура»

Имя поля

Тип данных

Индексация

Разрешить NULL

Артикул

Число

Нет

Нет

Осн Единица Измерения

Строка

Нет

Нет

Вид Номенклатуры

Строка

Нет

Нет

Тип Номенклатуры

Строка

Нет

Нет


Таблица 2.2 - Таблица «Контрагенты»

Имя поля

Тип данных

Индексация

Разрешить NULL

Наименование Полное

Нет

Нет


Таблица 2.3 - Таблица «Физические Лица»

Имя поля

Тип данных

Индексация

Разрешить NULL

Фамилия

Строка

Нет

Нет

Имя

Строка

Нет

Нет

Отчество

Строка

Нет

Нет

Дата Рождения

Дата

Нет

Нет

Должность

Строка

Нет

Нет

Начало Работы

Дата

Нет

Нет


Справочник физические лица имеет табличную часть «Трудовая деятельность» атрибуты

Таблица 2.5 - Таблица «Трудовая деятельность» справочника «Физические лица»

Имя поля

Тип данных

Индексация

Разрешить NULL

Организация

Строка

Нет

Нет

Должность

Строка

Нет

Нет

Начало Работы

Дата

Нет

Нет

Окончание Работы

Дата

Нет

Нет


Таблица 2.6 - Таблица «Контактные лица»

Имя поля

Тип данных

Индексация

Разрешить NULL

Телефон

Строка

Нет

Нет


Таблица 2.7 - Таблица «Вид номенклатуры»

Имя поля

Тип данных

Индексация

Разрешить NULL

Тип Номенклатуры

Строка

Нет


Таблица 2.8 - Таблица «Изделия»

Имя поля

Тип данных

Индексация

Разрешить NULL

Коэффициент По Прейскуранту

Число

Нет

Нет


Для обработки данных используются документы:

«Поступление товаров» атрибуты:

«Наряд» атрибуты:

«Оплата» атрибуты:

Документ «Поступление товаров» осуществляет движения в регистре сведения «Цены поставщиков» и в регистре накопления «Материалы».

Документ «Наряд» осуществляет движение в регистрах накопления: «Материалы», «Продажи».

Документ «Оплата» осуществляет движение в регистре «Продажа».

Модель сущность-связь (ER-модель) - модель данных, позволяющая описывать концептуальные схемы предметной области.модель используется при высокоуровневом (концептуальном) проектировании баз данных. С её помощью можно выделить ключевые сущности и обозначить связи, которые могут устанавливаться между этими сущностями.

На основе этих данных была построена следующая диаграмма (рис. 2.1):

Рис. 2.1 - Диаграмма ErWin

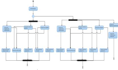
2.2 Проектирование интерфейса программного средства


Удобный для пользователя графический интерфейс;

Рис. 2.2 - Диаграмма деятельности

2.3 Выбор и обоснование среды разработки


«1С: Предприятие» является системой программ для автоматизации различных областей экономической деятельности. В конкретный программный продукт, входящий в систему программ «1С: Предприятие», включаются те функции и возможности, которые отвечают назначению этого продукта.

Все составляющие системы программ 1С: Предприятие можно разделить на Технологическую платформу и Конфигурации. Технологическая платформа представляет собой набор различных механизмов, используемых для автоматизации экономической деятельности и не зависящих от конкретного законодательства и методологии учета. Конфигурации являются собственно прикладными решениями. Каждая конфигурация ориентирована на автоматизацию определенной сферы экономической деятельности и, разумеется, отвечает принятому законодательству.

Технологическая платформа, кроме механизмов, используемых во всех продуктах «1С: Предприятия», включает три функциональные основные компоненты. Функциональные компоненты включаются в состав продуктовсистемы«1С: Предприятие», использующих специфические возможности компонент. Компонента «Бухгалтерский учет» предназначена для ведения учета на основе бухгалтерских операций. Она обеспечивает ведение планов счетов, ввод проводок, получение бухгалтерских итогов. Компонента используется для автоматизации бухгалтерского учета в соответствии с любым законодательством и методологией учета.

Компонента «Расчет» предназначена для выполнения сложных периодических расчетов. Она может использоваться для расчета заработной платы любой сложности, расчетов по ценным бумагам и других видов расчетов. Компонента «Оперативный учет» предназначена для учета наличия и движения средств в самых различных разрезах в реальном времени. Она используется для учета запасов товарно-материальных ценностей, взаиморасчетов с контрагентами и т.д. Компонента позволяет отражать в учете операции хозяйственной жизни предприятия непосредственно в момент их совершения.

Конфигурации, использующие возможности одной функциональной компоненты, предназначены для автоматизации отдельных сфер деятельности предприятий, например, бухгалтерского учета, торгового учета или расчета заработной платы. Конфигурации, использующие возможности нескольких компонент, обеспечивают комплексную автоматизацию различных направлений учета в единой информационной базе.

3. РЕАЛИЗАЦИЯ

 

.1 Структура проекта


В процессе постановки задачи были выявлены требования, предъявляемые к автоматизированным рабочим местам которые, после детального изучения, были отражены в структуре разработанного АРМ.

Данная программа делится на двух пользователей: администратор и мастер. Мастеру для работы с базой доступны подсистемы «Запасы и закупки» и «Нормативно-справочная информация», «Продажи». Администратору доступны те же подсистемы, что и работнику, а также и подсистема «Администрирование».

В подсистеме «Запасы и закупки» содержатся документы «Поступление товаров». Данный документ можно создавать, изменять и помечать на удаление.

В подсистеме «Нормативно-справочная информация» содержатся регистр «Денежный коэффициент» и пункты меню «Номенклатура» и «Справочники» и «Физические лица». В «Номенклатуре» содержатся такие справочники, как «Номенклатура», «Вид номенклатуры», «Список единиц измерения», «Изделия», «Ширина» Журналы «Материалы» показывает остатки на складе.

Отчеты: «Срез последних цен поставщиков»- отражает цены номенклатуры. «Остатки на складе номенклатуры» отражает остатки на складе номенклатуры. «Отчет поступления товара» отражает оборот поступления номенклатуры.

В подсистеме «Продажи» содержатся документы «Наряд» и «Оплата». Данные документы можно создавать, редактировать и помечать на удаление.

Отчеты: «Движения продаж товара» где отражается заработок за период. В подсистеме «Администрирование» содержится обработчик «Удаление помеченных объектов». Этот обработчик введет поиск помеченных элементов по всей базе, что в последующим действием, он удаляет их.

программный автоматизированный швейный инсталляция

3.2 Тестирование проекта


Тестирование (testing), как мы уже выяснили, процесс выполнения программы (или части программы) с намерением (или целью) найти ошибки.

Доказательство (proof) - попытка найти ошибки в программе безотносительно к внешней для программы среде. Большинство методов доказательства предполагает формулировку утверждений о поведении программы и затем вывод и доказательство математических теорем о правильности программы. Доказательства могут рассматриваться как форма тестирования, хотя они и не предполагают прямого выполнения программы. Многие исследователи считают доказательство альтернативой тестированию. Контроль (verification) - попытка найти ошибки, выполняя программу в тестовой, или моделируемой, среде. Испытание (validation) - попытка найти ошибки, выполняя программу в заданной реальной среде. Аттестация (certification) - авторитетное подтверждение правильности программы, аналогичное аттестации электротехнического оборудования Underwriters Laboratories. При тестировании с целью аттестации выполняется сравнение с некоторым заранее определенным стандартом.

Отладка (debugging) не является разновидностью тестирования. Хотя слова «отладка» и «тестирование» часто используются как синонимы, под ними подразумеваются разные виды деятельности. Тестирование - деятельность, направленная на обнаружение ошибок; отладка направлена на установление точной природы известной ошибки, а затем - на исправление этой ошибки. Эти два вида деятельности связаны - результаты тестирования являются исходными данными для отладки [18]. Тестирование проводилось в несколько этапов, в начале по принципу «Белого ящика», а затем «Чёрного ящика», для проверки работоспособности приложения в условиях приближенным к реальным. Тестирование «черного ящика» - это вид тестирования, проводимый без знания внутренних механизмов работы продукта. Производится на основании внешних проявлений работы продукта. В терминах программного обеспечения под тестированием «черного ящика» обычно подразумевают тестирование через интерфейс пользователя, не имея доступа к исходному коду продукта. При тестировании «черного ящика» рассматриваются системные характеристики программ, игнорируется их внутренняя логическая структура.

На основе технического задания был создан чек-лист.

Тестирование юзабилити:

Расположение подсистем (учёт материалов, оказание услуг, бухгалтерия, расчёт зарплаты), элементов управления на начальной форме приложения;

Точно и грамотно ли названы подсистемы, элементы управления на форме;

Работает ли передача данных между элементами управления на формах;

Проверка валидности входных данных:

Контроль корректности входных данных;

Контроль выдачи сообщений пользователю при обнаружении ошибок во входных данных и предпринимаемые действия при обработке ошибок;

Реакция программного средства на некорректно введенные данные.

На основании чек-листа был составлен тест на работоспособность (рис.)

Рис. 3.2 - Вид подсистемы “Справочная информация”

Рис. 3.3 - Тест на заполнение справочника “номенклатура” подсистеме “Справочная информация ”

Рис. 3.4 - Вид подсистемы “Запасы и закупки”

Рис. 3.5 - Тест на заполнение документа “Поступление товаров” подсистеме “Запасы и закупки”

Рис. 3.6 - Тест на заполнение отчета “Срез последних цен поставщиков” подсистеме “Запасы и закупки”

Рис. 3.7 - Тест на заполнение документа “Наряд ” подсистеме “Продажи”

За время проведения функционального тестирования, ошибок не выявлено.

3.3 Спецификация проекта


Для запуска проекта автоматизированная система расчёта стоимости заказа в швейных мастерских УО «Гродненского государственного колледжа техники, технологий и дизайна», нужно запустить 1С Предприятие и выбрать из списка конфигурации «Учет швейного производства», затем нажать на кнопку «Предприятие».

Систематизированный перечень, предусмотренных в проекте модулей и файлов с указанием их обозначения представлены в таблице 3.1.

Таблица 3.1 - Спецификация программы

Обозначения

Наименование

Примечание

1Cv8.1CD

Выгрузка конфигурации

1Cv8.dt

Выгрузка конфигурации

Включает в себя данные конфигурации

1cv8.cfu

Файл обновления конфигурации

Используется для перехода с одной версии конфигурации на другую

1cv8.epf

Файл внешней обработки

Содержит отчеты

.log, *.lgf, *.lgp, *.elf

Лог файлы

Собирают информацию (регистрируют данные)



4. ПРИМЕНЕНИЕ

 

.1 Функциональное назначение


Чтобы создать фирменный интерфейс приложения, который будет понятен пользователю и будет соответствовать требованиям заказчика. Нужно соответствовать следующим наборам рекомендаций. Интерфейс должен быть лёгок и запоминаем, также должен быть эффективен и надёжен в использовании. Интерфейс при этом должен быть достаточно простым, и состоять из довольно очевидных и элементарных типов действий, которые, так или иначе, ведут пользователя к намеченной цели.

4.2 Технические требования


Аппаратные требования. Минимальная аппаратная конфигурация системы, обеспечивающей нормальное функционирование системы должна быть не ниже следующей: Процессор с архитектурой x86-64 (Intel с поддержкой EM64T, AMD с поддержкой AMD64).

Оперативная память 2048 Мб и выше, Жесткий диск 40Гб и выше

Устройство чтения компакт-дисковпорт, SVGA-видеокарта

Программное обеспечение. Для эксплуатации программного продукта необходимо наличие следующих компонентов:

операционная система семейства Microsoft® Windows® (не ниже XP);

Программа требует установки приложения «1С предприятия».

Программа должна исполняться на исправном оборудовании. Требования к условиям эксплуатации ПК и другого оборудования, используемого в комплексе, изложены в технических документах, входящих в комплект поставки устройств.

ЗАКЛЮЧЕНИЕ


В результате курсового проекта была разработана автоматизированная система расчёта заказа швейных мастерских УО «Гродненский государственный колледж техники, технологий и дизайна», которое используется при оформлении заказа, выписке наряда, составлении отчета и реестра выписанных квитанций.

Данное приложение функционирует на компьютере с небольшими требованиями к ресурсам. А также имеет достаточно удобный интерфейс, что облегчает работу пользователя.

В ходе выполнения проекта были достигнуты задачи:

изучены требования, предъявляемые к автоматизированным рабочим местам:

своевременное удовлетворение информационной вычислительной потребности специалиста;

минимальное время ответа на запросы пользователя;

адаптация к уровню подготовки пользователя и его профессиональным запросам;

простота освоения приемов работы на АРМ;

надежность и простота обслуживания;

терпимость по отношению к пользователю;

возможность быстрого обучения пользователя;

разработан пользовательский интерфейс;

систематизирована база данных. Систематизация информации включает:

методы поиска и накопления информации;

классификацию и индексирование информации;

способы доступа к информации;

способы представления информации;

обработку запросов на поиск информации

разработан ввод данных о новых материалах;

создана выписка нарядов;

осуществлена возможность вывода отчётов по выписанным нарядам.

Рассматривались следующие вопросы:

работа в 1С «Предприятие»

работа с зыком 1С;

разработка справочников, документов;

основные приёмы работы с 1С:

Особенностью данной работы являлась ориентация на потребности швейного цеха Гродненского государственного колледжа техники, технологий и дизайна, и создание интерфейса ориентированного не на профессионального программиста, а на пользователя.

Проект соответствует поставленным перед ним целям.

Проект является прекрасным помощником работникам швейных мастерских в составлении отчётов и выписке нарядов.

Данный курсовой проект является примером того, что с развитием техники и программирования многие сферы деятельности, где требовалось заполнение вручную большого количества документов теперь можно автоматизировать. Разработка и внедрение проектов такого типа доступна практически в любой сфере жизнедеятельности человека и даст, конечно же, возможность организовать работу с учетом требований сегодняшнего времени.

СПИСОК ИСПОЛЬЗОВАННЫХ ИСТОЧНИКОВ

1.      1С Предприятие: 8.2. Руководство администратора - М.: ООО «1С-Паблишинг», 2009. - 216 с.: ил.

.        Архитектура системы программ «1С:Предприятие». Фирма «1С». Москва, 2003 г.

.        Бояркин В.Э., Филатов А.И. 1С:Предприятие 8. Конвертация данных: обмен данными между прикладными решениями. - М.: ООО «1С-Паблишинг»; СПб.: Питер, 2008. - 187 с.: ил.

.        Диденсбург В., Монкриф Р., Тейлор В. Основы оптовой торговли. Практический курс [текст] / Перевод с английского. Е. И. Подколзина. - СПБ.: Симор, 1993.- 189 с.

.        Конвертация данных. Методика работы и примеры. О. Кузнецова. 14.08.2008г.

.        Материалы дистанционного курса «Ведение бухгалтерского учета в программе «1С:Бухгалтерия 8» редакция 2.0».

.        Материалы дистанционного курса «Расчет зарплаты и управление персоналом в «1С:Предпрятие 8».

.        Молчанов С. С. Бухгалтерский учет за 14 дней. Экспресс-курс - 5-е изд., перераб. и доп. - М. : Эксмо, 2009. - 416 с.

.        Н. В. Селищев. 1С: Предприятие 8.2. Управление торговлей. - СПб.: Питер, 2011. - 400 с.: ил. - (Серия «1Специалист»)

.        Основные механизмы платформы «1С:Предприятие 8.2». Арутюнов С.Р. - М.: ЗАО «1С», 2010 - 426 с.

.        Профессиональная разработка в системе «1С:Предприятие 8» в 2-х томах. - М.: ООО «1С-Паблишинг»; СПб.: Питер, 2012. - 808 с.: ил.

.        Радченко М.Г. 1С:Предприятие 8.2 Практическое пособие разработчика. Примеры и типовые приему / М. Г. Радченко, Е. Ю. Хрусталева. - М.: ООО «1С-Паблишинг», 2009. - 874 с.: ил.

.        Разработка сложных отчетов в 1С:Предприятии 8. Система компоновки данных. - М.: ООО «1С-Паблишинг», 2008. - 513 с.: ил.

.        Севостьянов А. Д., Севостьянова А. М. 1С:Бухгалтерия 8. Редакция 2.0. Практика применения. Правообладатель - АУЦ «1С» - ООО «Константа». Дистрибьютор - ЗАО «1С», 2009. - 186 с.

.        Гладкий А. А. 1С:Управление торговлей 8.2 с нуля. 100 уроков для начинающих; БХВ-Петербург - Москва, 2011. - 448 c.

.        Гладкий А. А. Ведение первичной документации в 1С 8.2; Феникс - Москва, 2011. - 192 c.

.        Гладкий А. А. Учет складских операций в 1С 8.2; Феникс - Москва, 2011. - 160 c.

.        Жадаев Александр Наглядный самоучитель 1C:Бухгалтерия 8.1 (+ DVD-ROM); БХВ-Петербург - Москва, 2010. - 268 c.

.        Каргина Е. Н. Учет бизнес-процессов в системе "1С:Бухгалтерия 8.1"; Феникс - Москва, 2010. - 192 c.

.        Кузнецов Владимир , Засорин Сергей Новейший самоучитель по 1С:Бухгалтерии 7.7; БХВ-Петербург - Москва, 2010. - 496 c.

.        Кузнецов Владимир , Засорин Сергей Самоучитель 1С:Упрощенка 8; БХВ-Петербург - Москва, 2010. - 336 c.

.        Радченко М. Г. 1С:Предприятие 8.2. Коротко о главном. Новые возможности версии 8.2 (+ CD-ROM); 1С-Паблишинг - Москва, 2010. - 416 c.

.        Радченко М. Г., Рыбалка В. В. Пример быстрой разработки приложений на платформе 1С:Предприятие 8. Мастер-класс (+ CD-ROM); 1С-Паблишинг - Москва, 2012. - 181 c.

.        Селищев Николай 1С: Деньги 8.2. Контроль личных финансов; Рид Групп - Москва, 2011. - 416 c.

Похожие работы на - Создание автоматизации 'Учет швейных мастерских' на '1С: Предприятие'

 

Не нашли материал для своей работы?
Поможем написать уникальную работу
Без плагиата!
Без нейросетей!