Создание приложения автоматизации анализа финансово-хозяйственной деятельности в ООО 'Уралэнерготел'

  • Вид работы:
    Курсовая работа (т)
  • Предмет:
    Информационное обеспечение, программирование
  • Язык:
    Русский
    ,
    Формат файла:
    MS Word
    2,44 Мб
  • Опубликовано:
    2015-01-11
Вы можете узнать стоимость помощи в написании студенческой работы.
Помощь в написании работы, которую точно примут!

Создание приложения автоматизации анализа финансово-хозяйственной деятельности в ООО 'Уралэнерготел'

Оглавление

Введение

1. Информационное обеспечение процесса анализа финансово-хозяйственной деятельности компании

1.1 Анализ методик исследования финансово-хозяйственной деятельности

1.2 Сравнительная характеристика программных средств анализа финансово-хозяйственной деятельности

2. Разработка проекта приложения автоматизации анализа результатов финансово-хозяйственной деятельности

2.1 Формализация требований заказчика

2.1.1 Сбор требований заказчика

2.1.2 Проектирование ТЗ

2.2 Планирование процесса разработки приложения автоматизации анализа результатов финансово-хозяйственной деятельности

2.3 Разработка приложения автоматизации анализа результатов финансово-хозяйственной деятельности

2.3.1 Разработка структуры базы данных

2.3.2 Разработка интерфейса системы

3. Безопасность жизнедеятельности

3.1 Безопасность жизнедеятельности при работе ПК

3.2 Эргономические требования при работе с ПК

Заключение

Список литературы

Введение

В развитии любой компании наступает момент, когда из-за нарастания объёмов и усложнения информационных потоков резко снижается эффективность работы. В настоящее время широкий круг задач нуждается в централизованной обработке информации. Разработка баз данных в этом случае может послужить хорошим помощником, т.к. внедрение базы данных даёт ощутимый прирост производительности в самых разных областях человеческой деятельности. Разработка баз данных позволяет выстроить работу с информацией по технологии "клиент-сервер". При этом создаётся высокопроизводительный сервер, на котором происходит собственно обработка данных, и рабочие станции, основная задача которых - ввод/вывод информации. Подобная разработка баз данных позволяет достичь высокой скорости обработки данных при одновременном подключении множества пользователей.

Для любого предприятия очень важен процесс анализа текущего состояния и результатов финансово-хозяйственной деятельности. На основе такого анализа производится оценка эффективности деятельности и принятие новых решений. Этот процесс является очень трудоемким, предполагает выполнение однотипных рутинных операций, использование различной входящей и справочной информации. В процессе выполнения такого анализа неизбежны ошибки и неточности, поэтому вопрос автоматизации деятельности организации по анализу финансово-хозяйственной деятельности весьма актуален.

Целью дипломной работы является создание приложения автоматизации анализа финансово-хозяйственной деятельности в ООО "Уралэнерготел".

Программы, выполняющих подобные функции, на рынке программного обеспечения представлено много, но все они не обеспечивают полного удовлетворения потребностей организации, создание собственного приложения позволит включить все необходимые функции, ориентированные на специфику конкретной организации. Будущее программное средство должно быть спроектировано с учётом будущего развития фирмы и включать все возможные функции по обработке и выдачи информации.

Исходя из цели дипломного проекта, объектом нашего исследования являются функции экономического отдела по анализу финансово-хозяйственной деятельности. В качестве предмета выбран процесс проектирования и внедрения программного приложения.

В дипломной работе были выделены следующие задачи:

1. Исследование предметной области предприятия, построение моделей «как-есть», описывающих текущее состояние.

2.      Формулирование требований к приложению пользователя, разработка моделей «как-будет».

.        Разработка базы данных и интерфейса пользовательского приложения.

Использование разработанной программы позволит упорядочить работу специалистов по расчету основных показателей, а также получению различного вида отчетности. Внедрение данного программного продукта сделает работу отдела более эффективной.

1. Информационное обеспечение процесса анализа финансово-хозяйственной деятельности компании

.1 Анализ методик исследования финансово-хозяйственной деятельности

Комплексная оценка финансово-хозяйственной деятельности - это элемент управления предприятием, она выступает одним из этапов управленческой деятельности и является важным источником информации для принятия и обоснования эффективных управленческих решений.

Главной целью комплексного анализа финансово-хозяйственной деятельности предприятия является оценка эффективности деятельности коммерческой организации и выявление резервов ее повышения. По сегодняшний день на практике не выработано какой-то единой, общепризнанной методики проведения комплексной оценки, широко используются разнообразные методические рекомендации, разные группы показателей, коэффициентов и критериев. Но объединяющим признаком всего набора инструментов финансового анализа является то что, они основаны на соотношении результатов и затрат ресурсов, осуществленных для достижения этих результатов. Можно выделить две основные группы методов комплексной оценки: методы, использующие единый интегральный показатель и методы без его использования.

Методы, не использующие единый интегральный показатель включаются в себя следующие варианты:

. Метод расчета и сравнения показателей на основе применения горизонтального (а также динамического и структурного) анализа. Анализируются такие показатели, как объем продаж, размер капитала, величина чистых активов, среднегодовая величина основных средств, величина прибыли, величина собственных оборотных средств и др. Их можно представить в табличной форме в сравнении с прошлогодними, плановыми данными. В этом случае целесообразно проводить анализ отклонений.

Оценка осуществляется в основном по принципу: «лучше или хуже» сработало предприятие по сравнению с предыдущим годом. Важную информацию содержат также данные о темпах роста и приросте показателей. Невыполнение приведенных соотношений может свидетельствовать о снижении эффективности деятельности вследствие возникновения определенных причин и неблагоприятных условий в ходе хозяйственной деятельности. Анализ способствует выявлению указанных причин и обстоятельств и разработке мер для их устранения.

. Метод анализа экономических и финансовых коэффициентов. Анализ включает расчет соотношений отдельных показателей, сопоставление позиций финансового отчета с позициями разных форм отчетности, определение взаимосвязей показателей. Различные показатели, характеризующие финансовое состояние или финансовые результаты деятельности, могут быть объединены в несколько групп:

Коэффициенты имущественного положения: годность; обновление; износ основных средств; выбытие основных средств; доля внеоборотных активов в составе активов; доля запасов в составе оборотных активов.

Коэффициенты, характеризующие количественное использование ресурсов: фондоемкость; материалоемкость; зарплатоемкость; амортизациоемкость.

Коэффициенты, характеризующие качественное использование ресурсов: материалоотдача; фондоотдача; зарплатоотдача.

Коэффициенты ликвидности: текущая; быстрая; абсолютная ликвидность.

Соотношения активов и источников их формирования: индекс постоянного (внеоборотного) актива; обеспеченность оборотных активов собственными оборотными средствами; обеспеченность запасов собственными оборотными средствами; маневренность собственного капитала; маневренность оборотных активов.

Коэффициенты платежеспособности: общая платежеспособность; платежеспособность за период; платежеспособность по текущим обязательствам; долгосрочная платежеспособность.

Коэффициент финансовой устойчивости: автономия (финансовая независимость, концентрация собственного капитала); финансовая устойчивость; финансовая зависимость; финансовый леверидж.

Коэффициенты рентабельности: экономическая (рентабельность активов); коммерческая (рентабельность продаж); финансовая (рентабельность собственного капитала).

Коэффициенты деловой активности (оборачиваемости): оборачиваемость активов (число оборотов); длительность оборота активов.

Коэффициенты рыночной активности: балансовая стоимость акции; доходность акции дивидендная (текущая, рыночная); доходность акции номинальная; курс акции; дивидендный выход; цена-прибыль.

Значения показателей, характеризующих количественное и качественное использование ресурсов, а также рентабельности и деловой активности могут значительно различаться в зависимости от отрасли, масштабов производства и уровней технологии, поэтому более показательна с точки зрения оценки динамика изменения этих величин.

Заметим, что при использовании в расчетах результативных показателей (выручка и др.) сопутствующие показатели принимаются в их среднем выражении. Показатели активов рассматриваются в среднегодовом (среднеквартальном, среднемесячном) исчислении. Статичные показатели (валюта баланса и др.) можно принимать как в среднегодовом исчислении, так и в их пограничных значениях (на начало или на конец периода). Различаются и нормативные значения показателей. Исключением здесь можно считать коэффициенты текущей ликвидности и обеспеченности оборотных активов собственными оборотными средствами, нормативные значения которых установлены Федеральным законом от 26.10.2002г. №127-ФЗ. Показатели рыночной активности чаще всего применяются для оценки финансово-хозяйственной деятельности на рынке акционерных обществ.

. Метод комплексной оценки эффективности хозяйственной деятельности. Данный метод включает следующие этапы:

Определение динамики качественных показателей использования всех ресурсов.

Исчисление прироста ресурсов на 1% прироста объема продаж продукции путем деления темпов прироста соответствующих ресурсов на темп прироста выручки от продажи продукции.

Оценка влияния количественных и качественных факторов использования ресурсов на прирост выручки от продажи (реализации) продукции методом абсолютных разниц.

Определение экономии ресурсов.

Комплексная оценка эффективности хозяйственной деятельности; оценка основывается на анализе динамики показателя общей ресурсоотдачи (отношение стоимости реализованной продукции к объему совокупных затрат).

Методы, базирующиеся на расчете единого интегрального показателя базируются на расчете единого интегрального показателя. Приведем наиболее известные в методической литературе виды интегральных показателей.

Рентабельность активов рассчитывается по формуле:

Р = П / А

где Р - рентабельность активов; П - прибыль балансовая; А - активы.

Уровень рентабельности активов является своеобразным индикатором эффективности использования всего комплекса производственно-хозяйственных факторов. Метод комплексной оценки эффективности хозяйственной деятельности с использованием коэффициента рентабельности активов предполагает его разложение по всем качественным и количественным факторам использования ресурсов. В данном случае разложение рентабельности активов можно представить в виде пятифакторной модели рентабельности.

Р = П / Аср = [1 - (А + М + З )] / (Ф + ОА) 

где, Аср - среднегодовая величина активов; А - амортизациоемкость продукции; М - материалоемкость продукции; З - зарплатоемкость продукции; Ф - фондоемкость продукции; ОА - коэффициент загрузки оборотных активов.

Рейтинговая оценка. При оценке суммируются места, достигнутые предприятием по установленным показателям; наименьшая сумма мест означает первое место в рейтинге предприятий. Достоинствами рейтинговой оценки являются:

-    комплексность, многомерность подхода к оценке такого сложного явления, как финансовое состояние предприятия;

-       возможность использования данных публичной финансовой отчетности;

-       учет реальных достижений всех конкурентов;

-       гибкий алгоритм, реализующий возможности математической модели сравнительной комплексной оценки деятельности предприятия.

Метод суммы мест позволяет количественно оценить надежность делового партнера по результатам его текущей и прошлой деятельности.

Индекс кредитоспособности предприятия. Для оценки используется сложная система показателей, дифференцированная в зависимости от категории предприятия (крупная компания, малое предприятие), вида его деятельности, конкурентоспособности продукции и др. В расчетах используются финансовые коэффициенты ликвидности и платежеспособности, финансовой независимости (рыночной устойчивости), оборачиваемости, прибыльности (рентабельности).

1.2 Сравнительная характеристика программных средств анализа финансово-хозяйственной деятельности


Проведем анализ существующих программных средств, выполняющих автоматизацию анализа финансово-хозяйственной деятельности. На основе анализа информационных ресурсов были выбраны такие программные средства, как программа финансового анализа ФинЭкАнализ, система автоматизации анализа финансового состояния Audit Expert, КИС: Финансовый анализ, программа финансово-экономического анализа ФЭАН.

Рассмотрим более подробно представленные программные средства.

Программа финансового анализа ФинЭкАнализ позволяет решать широкий спектр финансовых задач, ускоряет и повышает качество проведения анализа финансового состояния предприятия и делает его комплексным. С помощью программы проводится анализ финансового состояния предприятий и анализ хозяйственной деятельности.

На основании бухгалтерской отчетности программа формирует аналитические текстовые отчеты вместе с наглядными графиками и рекомендациями для улучшения финансового состояния.

Возможности программы финансово-экономического анализа:

-    постоянных ежеквартальных мониторингов финансового состояния предприятий, организаций;

-       разработки прогнозных балансов и прогнозных финансовых результатов;

-       проведения анализа финансового состояния предприятия;

-       проведения экспресс-анализа финансового состояния предприятия в сжатые сроки;

-       финансового моделирования различных вариантов развития событий;

-       подготовки аналитических записок к бухгалтерской отчетности;

-       подготовки аналитических материалов к собраниям акционеров, членов трудовых коллективов;

-       разработки стратегии развития предприятия в среднесрочной и долгосрочной перспективе;

-       разработки программ финансового оздоровления (санации) предприятий для арбитражных управляющих;

-       проведения регламентируемых анализов в соответствии с нормативными актами контролирующих ведомств определять возможные варианты дальнейшего развития предприятия путем составления матрицы финансовых стратегий.

Система обладает простым и удобным интерфейсом. Важной особенностью программы является открытость используемых экономических расчетов для пользователей. Имеется возможность корректировки результатов анализа в MS Word.

Ввод исходной информации в систему ФинЭкАнализ 2011 можно осуществлять вручную, так и в автоматическом режиме. Система ФинЭкАнализ автоматически импортирует данные из наиболее популярной бухгалтерской программы - 1С.

Аналитические данные, представляемые программой, заключения и рекомендации, получаемые с ее помощью, дают пользователю возможность в полном объеме оценить общее состояние дел на предприятии и оперативно воздействовать на процессы, влияющие на хозяйственную ситуацию. По данным анализа программа автоматически создает экспертные заключения, дающие возможность понять каково финансовое состояние предприятия и на что в первую очередь следует обратить внимание

Стоимость ключа (цена программы) программы финансового анализа составляет 6500 рублей на один год. Продление лицензии производится со значительной скидкой и составляет около 40% от первоначальной стоимости.

Системой автоматизации анализа финансового состояния, получившей широкое применение на практике, является Audit Expert - разработка российской компании «Expert Systems» (#"786040.files/image001.gif">

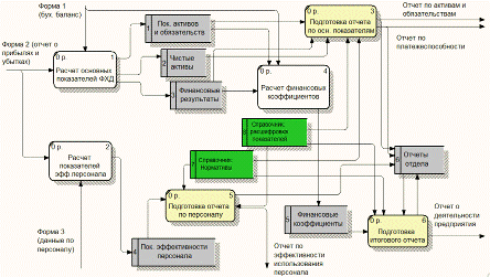
Рисунок 2.1 Контекстная диаграмма выполнения процесса

Рассмотрим более подробно деятельность отдела по анализу финансово-хозяйственной деятельности. Для этого выполним декомпозицию процесса, представленного на рисунке 2.1 (рисунок 2.2).

Рисунок 2.2. Диаграмма первого уровня выполнения процесса

Первый специалист выполняет анализ основных показателей деятельности (активов, обязательств) и готовит отчет для бухгалтерии. Второй специалист производит анализ эффективности персонала и передает отчет в отдел кадров. Начальник отдела выполняет расчет коэффициентов, используя как внешние данные (бухгалтерский баланс), так и внутренние (результаты первого специалиста, показатели за предыдущие годы). На основе полученных данных по всем трем аспектам анализа начальник отдела готовит итоговый отчет по результатам финансово-хозяйственной деятельности, который передается директору компании.

Таким образом, на основе представленной модели, а также описания процесса можно сделать вывод, что процесс анализа финансово-экономической деятельности является длительным, трудоемким и затратным. Кроме того, в процессе анализа могут быть допущены ошибки, что приводит к искажению информации и негативно воздействует на процесс принятия решений на основе этих данных. Автоматизация процесса позволит решить все эти проблемы.

При анализе процесса выполнения задачи были выявлены такие основные недостатки:

. Большие затраты времени на выполнение процесс анализа финансово-хозяйственной деятельности.

. Высокая стоимость выполнения процесса.

. Наличие ошибок, которые могут негативно влиять на процесс принятия решения, а также требовать дополнительного времени для поиска и устранения.

Решением всех этих проблем может стать разработка информационной системы анализа финансово-хозяйственной деятельности.

Цель разрабатываемой информационной системы: автоматизация расчетов, проводимых в рамках анализа финансово-хозяйственной деятельности предприятия, подготовка данных для отчетов по результатам анализа.

При внедрении указанной информационной системы будут решены две группы задач:

. Улучшение таких экономических показателей, как денежные затраты на проведение анализа финансово-хозяйственной деятельности, затраты рабочего времени сотрудников на выполнение этого процесса, производительность труда работников. Ускорится процесс обработки информации, подготовки отчетов, передачи их в другие подразделения.

. Улучшение показателей качества обработки информации, что обусловлено исключением ошибок, связанных с расчетами.

Кроме того, снизится загруженность и утомляемость работников, повысится их мотивация к труду, что позитивно скажется на общей эффективности работы отдела.

В результате внедрения информационной системы процесс анализа финансово-экономической деятельности изменится следующим образом: в выполнении процесса также будут принимать участие все три специалиста, а также будет применяться разрабатываемая информационная система. Входные и выходные данные не изменятся, это по-прежнему будут такие входные документы, как бухгалтерский баланс, данные о движении персонала, о ФЗП и такие выходные документы, как отчет по активам и платежеспособности, по эффективности использования персонала, итоговый отчет по результатам финансово-хозяйственной деятельности. К регламентирующим документам добавится инструкция по работе с информационной системой. Графически этот процесс представлен на рисунке 2.3.

Однако содержание самого процесса изменится, и будет включать следующие процессы:

. Ввод входных данных в приложение (его выполняет первый специалист, руководствуясь инструкцией). Стоит учесть, что ввод данных не занимает слишком много времени, т.к. данные вводятся в стандартные формы, кроме того отделы готовят информацию в виде стандартных форм в электронном виде.

. Расчет показателей (выполняется автоматически после ввода всех данных). Расчет показателей производится на основе данных, введенных в базу данных. Кроме того, в базе данных хранятся расчеты за предыдущие периоды (выполненные самой системой или введенные вручную, если это первый год использования системы), которые не требуется находить и заново вводить. Хранение показателей за предыдущие годы позволяет сократить время на проведение анализа, избежать потери данных и возникновения ошибок.

Рисунок 2.3. Контекстная диаграмма процесса после внедрения ИС

. Подготовка отчетов (выполняется всеми тремя специалистами). Специалисты готовят те же отчеты, что и ранее, только данные для них и частично заполненные шаблоны отчетов предоставляет программа. Все показатели, необходимые для отчетов рассчитываются автоматически. Заполненные таблицы и значения коэффициентов помещаются в шаблоны. Задача специалистов - провести анализ на основе подготовленных документов и передать отчет в отдел-получатель. Графически этот процесс представлен на рисунке 2.4. Разрабатываемое приложение освободит работников от рутинных процессов, освободит время для анализа результатов и обдуманного принятия решения, высвободит время для решения других задач. Таким образом, автоматизация процесса анализа положительно повлияет на эффективность работы отдела.

Рисунок 2.4. Диаграмма первого уровня процесса после внедрения ИС

2.1.2 Проектирование ТЗ

На основании требований заказчика было разработано техническое задание.

. Наименование продукта и основание для разработки

.1. Наименование программного изделия

Программное средство - приложение автоматизации анализа результатов финансово-хозяйственной деятельности «Анализ результатов ФХД».

.2. Основание для разработки

Основанием для разработки является задание на дипломный проект.

. Назначение и цель разработки

.1. Назначение разработки

Назначением данного дипломного проекта является разработка программного средства, обеспечивающего автоматизацию расчетов, проводимых в рамках анализа финансово-хозяйственной деятельности предприятия, При внедрении указанного программного продукта должны быть решены определенные задачи:

. Улучшение таких экономических показателей, как денежные затраты на проведение анализа финансово-хозяйственной деятельности, затраты рабочего времени сотрудников на выполнение этого процесса, производительность труда работников. Ускорится процесс обработки информации, подготовки отчетов, передачи их в другие подразделения.

. Улучшение показателей качества обработки информации, что обусловлено исключением ошибок, связанных с расчетами.

Кроме того, снизится загруженность и утомляемость работников, повысится их мотивация к труду, что позитивно скажется на общей эффективности работы отдела.

.2 Цель разработки

Целью создания данного программного изделия является автоматизация расчетов, проводимых в рамках анализа финансово-хозяйственной деятельности предприятия, подготовка данных для отчетов по результатам анализа.

Результатом работы должен стать программный продукт, обеспечивающий автоматизацию всех задач по учету и анализу результатов финансово-хозяйственной деятельности.

. Технические требования к программе или программному изделию

.1 Требования к функциональным характеристикам

Разработанное программное средство должно выполнять следующие функции:

-    Определение показателей активов и обязательств, расчет изменений за анализируемый период, оценка структуры активов;

-       Анализ основных показателей финансовых результатов деятельности, построение диаграмм динамики выручки и чистой прибыли;

-       Анализ эффективности использования персонала;

-       Расчет финансовых коэффициентов (показателей платежеспособности, финансовой устойчивости, деловой активности), отражение их динамики.

-       Подготовка отчета по рассчитанным показателям.

3.2 Требования по надежности

Программа должна быть защищена от сбоев:

От сбоев при вводе неверных данных.

От сбоев при отсутствии базы данных.

От потери данных при сбое ПО и ТО.

.3 Требования к условиям эксплуатации

Требования к условиям эксплуатации данного программного изделия соответствуют требованиям, предъявляемым к условиям эксплуатации персонального компьютера: работа должна проводиться в нормальных климатических условиях - в помещениях с температурой окружающей среды от 10 до 350 С, и относительной влажностью от 20 до 80%.

.4 Требования к аппаратным средствам

Состав аппаратных средств и их основные характеристики:

− IBM-совместимый компьютер со следующими характеристиками:

− процессор типа Pentium или Celeron с тактовой частотой не ниже 1GHz;

− ОЗУ не менее 512Mb;

− жесткий диск объемом не менее 80Gb;

− LCD-монитор;

− принтер.

.5 Требования к программной и информационной совместимости

Функционирование программы должно быть возможно под всеми операционными системами Windows. Должно обеспечиваться взаимодействие с текстовым редактором MS Word 2003 и выше.

.6 Требования к документации

К программному изделию должны прилагаться следующие документы:

− техническое описание;

− руководство пользователя.

.7 Требования к безопасности

Аппаратные средства должны быть заземлены в соответствии с инструкцией по эксплуатации ПК.

.8 Требования по эргономике и технической эстетике

Необходимо учесть такие аспекты:

Необходимо подобрать цвета таким образом, чтобы они не утомляли и не раздражали пользователя.

При расположении объектов стоит разбивать их на смысловые группы.

Стоит использовать единообразные формы и способы выполнения операций.

. Безопасность при эксплуатации ПЭВМ

Перед началом работы с электроизмерительными приборами пользователь должен ознакомиться с инструкцией по безопасности. Должна быть произведена классификация помещения по взрывоопасности, по степени огнестойкости, по степени поражения электрическим током.

. Стадии и этапы разработки

Техническое задание

Техническое предложение

Эскизное проектирование

Техническое проектирование

Рабочая документация

. Порядок контроля и приемки

Проверка на работоспособность должна осуществляться последовательной проверкой выполнения всех встроенных функций после установки данного изделия.

2.2 Планирование процесса разработки приложения автоматизации анализа результатов финансово-хозяйственной деятельности


Для оценки затрат на внедрение системы необходимо разработать проект разработки и внедрения системы, оценить временные и материальные ресурсы, необходимые для каждой задачи. Для выполнения этих задач удобно использовать проектные технологии, а именно сетевые методы планирования.

Для того чтобы спланировать выполнение проекта, необходимо выполнить декомпозицию проекта на подпроекты. Для этого построим дерево целей проекта. Для реализации основной цели необходимо выполнить анализ существующей информационной системы, а также внедрение новой информационной системы. Основная цель и задачи, реализуемые для ее достижения, отображены в дереве целей проекта (рисунок 2.5).

Рисунок 2.5. Дерево целей проекта

Стоит отметить, что каждая задача реализуется через последовательность выполняемых этапов. Хотя стоит заметить, что некоторые задачи могут и не включать отдельных этапов. Декомпозиция целей разрабатываемой информационной системы на отдельные задачи представлена на рисунке 2.6.

Рисунок 2.6. Декомпозиция задач проекта

В этой таблице для каждой задачи необходимо указать длительность, а также предшествующую задачу. Это поможет понять, каким образом задачи связаны между собой (таблица 2.2).

Таблица 2.2. Последовательность работ проекта

Код работ

Название

Предшествующая работа

Длительность (дн)

1

Описание функций работников

-

1

2

Разработка функциональной модели «как-есть»

1

1

3

Разработка модели потоков данных «как-есть»

1

1

4

Формулирование проблем

2,3

3

5

Разработка функциональной модели «как-будет»

4

2

6

Разработка модели потоков данных «как-будет»

4

2

7

Формулирование требований

5,6

3

8

Сравнительный анализ ПС

7

5

9

Описание задач пользователей

8

3

10

Разработка диаграммы вариантов использования

9

1

11

Разработка инфологической модели

9

5

12

Проектирование таблиц, нормализация

11

5

13

Выбор среды разработки

12

1

14

Разработка таблиц

13

7

15

Разработка запросов

14

5

16

Разработка форм

15

10

17

Разработка отчетов

15

5

18

Разработка интерфейса

15,16,17

6

19

Ввод данных в базу

17

4

20

Тестирование БД

19

3

21

Разработка технической документации

19

2

22

Разработка пользовательской документации

19

1

23

Установка БД

20,21,22

1

24

Обучение персонала

24

2


Проанализировав проект, составив наименование работ и установив продолжительность каждой работы можно построить линейный график Ганта. График был реализован с помощью программы MS Project 2007. Программа позволяет прописать название задачи, ее длительность, указать название ресурсов, с помощью которых будут реализовываться задачи. Также можно указать затраты на оплату рабочего времени каждого ресурса. В первую очередь осуществляется описание структуры работ проекта (Рисунок 2.7).

Рисунок 2.7. Структура работ проекта

В таблице введены данные о вехах - задачах, которые имеют длительность 0, т.е. событиях. В нашем проекте обозначены такие события, как начало и завершение проекта. Начало проекта запланировано на 1 марта. По результатам расчетов весь проект займет 67 дней, без учета выходных и праздничных дней и закончится 4 июня. На основе этой таблиц программа автоматически строит диаграмму Ганта (Рисунок 2.8).

Рисунок 2.8. Диаграмма Ганта

На диаграмме Ганта красным цветом с круглыми «наконечниками» обозначены критические работы - такие работы, задержка которых на определенный промежуток времени, приведет к задержке всего пректа на этот промежуток времени. Стоит отметить, что большинство работ проекта являются критическими, что накладывает серьезные требования к процессу выполнения проекта. Черными линиями обозначены этапы проекта, черными точками - вехи.

Таким образом, весь проект включает четыре этапа: анализ предметной области, постановка задачи, сравнительный анализ ПС, разработка БД, подготовка к эксплуатации и рассчитан на 67 дней.

Над разработкой информационной системы работают три сотрудника: два инженера-программиста и начальник отдела. В компании есть все необходимое оборудование для использования средств разработки ИС, поэтому для разработки ИС не требуется покупка нового программного обеспечения (рисунок 2.9).

Рисунок 2.9. Ресурсы проекта

Материальные затраты включают затраты на канцелярские товары, на компьютерное время (включают затраты на электричество) и время в сети Интернет. Эти ресурсы были внесены в лист ресурсов в программе MS Project, а затем назначены задачам. При этом программа автоматически рассчитала трудозатраты и затраты по каждому ресурсу. Рассмотрим, каким образом ресурсы проекта распределены по отдельным задачам (рисунок 2.10).

Рисунок 2.10. Назначение ресурсов задачам проекта

Стоит отметить, что при назначении ресурсов задачам может проходить автоматическое изменение длительностей работ (если нескольким задачам нужен один ресурс, то одну задачу приходится продлевать на время ожидания ресурса). Однако, в нашем проекте принимают участие три специалиста, причем выполнение задач между ними распределено таким образом, что параллельные задачи выполняются разными специалистами. Каждый из них работает за собственным компьютером, поэтому коллизий при использовании технических ресурсов также не возникает.

2.3 Разработка приложения автоматизации анализа результатов финансово-хозяйственной деятельности

 

.3.1 Разработка структуры базы данных

Информационное обеспечение является одной из обеспечивающих подсистем любой информационной системы и включает как сами данные, на основе которых выполняется работа системы, так и системы кодирования, документопотоки, принципы построения структур данных. При разработке информационной системы необходимо учесть некоторые требования к информационному обеспечению.

. Для работы информационной системы используются такие входные документы:

.1. Бухгалтерский баланс (форма 1).

.2. Отчет о прибылях и убытках (форма 2).

.3. Показатели движения персонала (форма 3).

.4. Показатели выработки (форма 3).

. В процессе работы информационной системы применяются такие справочники:

.1. Нормативные показатели рассчитываемых коэффициентов.

.2. Описание экономического значения отдельных показателей.

. В результате работы системы формируются такие документы:

.1. Отчет по активам и обязательствам, по показателям платежеспособности.

.2. Отчет по эффективности использования персонала

.3. Отчет по движению персонала.

.4. Общий отчет по результатам финансово-хозяйственной деятельности предприятия.

Документооборот отдела при решении задачи анализа финансово-экономической деятельности представлен на диаграмме потоков данных на рисунках 2.11, 2.12. На рисунке 2.11 представлена контекстная диаграмма модели потоков данных, на которой представлены внешние сущности - подразделения, с которыми выполняется обмен информацией и описана сама информация, которой отдел обменивается с другими подразделениями.

Рисунок 2.11. Модель потоков данных (контекстная диаграмма)

Для более четкого представления о том, каким образом используется информация для выполнения отдельных функций (рисунок 2.12).

При организации базы данных важно учесть, что все три специалиста планово-экономического отдела работают практически с одной и той же исходной информацией, поэтому необходимо обеспечить централизованное хранение и общий доступ к единой базе данных.

Для успешной реализации проекта объект проектирования должен прежде всего быть адекватно описан, должны быть построены полные и непротиворечивые функциональные и информационные модели ИС.

Рисунок 2.12. Модель потоков данных (диаграмма первого уровня)

Целью информационного моделирования является определение сущностей, или объектов, которые составляют предметную область, а также определение связей между этими сущностями. Объекты информационной модели описываются через их имена и имена их атрибутов. Под атрибутом сущности понимается любое свойство, которое позволяет уточнить, идентифицировать состояние сущности.

Основными объектами предметной области, о которых должна храниться информация, будут: бухгалтерский баланс (форма 1), отчет о прибылях и убытках (форма 2), отчет об эффективности использования персонала (форма 3), активы, чистые активы, финансовые результаты, эффективность персонала, платежеспособность, деловая активность, финансовая устойчивость, рентабельность, результаты ФХД.

Следующим шагом проектирования является определение связей между объектами. Связь устанавливается между двумя информационными объектами. Наличие связи, как правило, определяется природой реальных объектов, процессов и явлений, отображаемых этими информационными объектами. Связь между объектами существует, если логически взаимосвязаны экземпляры этих информационных объектов. [3]

Для определения связей и функциональных зависимостей между информационными объектами различают несколько видов связей: один к одному -1:1, один ко многим - 1:М, многие ко многим М: М.

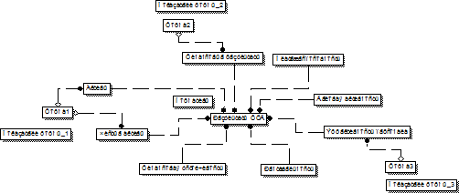
Стоит отметить, что сущности показатели формы1, формы2 и формы3, а также сущность нормативы являются справочными, поэтому в схеме отсутствуют связи между этими сущностями и остальными сущностями схемы. Пример информационной модели данных уровня сущностей «анализ результатов финансовой деятельности» показан на рисунке 2.13.

Рисунок 2.13. Информационная модель уровня сущностей

На основе представленной модели была разработана информационно-логическая модель уровня атрибутов, в которой представлены не только сущности, но и атрибуты, входящие в них. В каждой сущности выделен ключевой атрибут - это код записи (например, код_активы, код_чистые_активы и т.д.). Первичный ключ служит для однозначной идентификации экземпляра сущности, а также для связи сущности с другими сущностями в схеме.

Центральной сущностью в модели Результаты ФХД, которая связана со всеми остальными сущностями схемы, получая из них данные об основных показателях, на основе которых и производится оценка. В качестве атрибутов форм (формы1, формы2 и формы3) взяты коды показателей (190, 216 и т.д.), т.к. во всех формулах указываются коды показателей, это облегчит поиск данных и расчет по ним (рисунок 2.14).

Рис. 2.14. Информационная модель «Сущность-связь» (уровень атрибутов).

Используя разработанные модели предметной области можно разработать физическую структуру базы данных, и даже автоматически сгенерировать ее. При преобразовании инфологической модели в даталогическую используются такие правила:

. Каждая сущность становится таблицей. Названия таблиц задаются во множественном числе.

. Каждый атрибут сущности становится столбцом таблицы.

. Ключевой атрибут становится ключом таблицы.

. Связи между сущностями становятся связями между таблицами.

На основе имеющейся информационно-логической модели была автоматически генерирована логическая структура реляционной базы данных в СУБД MS Access. На этой схеме реляционные таблицы представлены структурой, определяемой составом и последовательностью полей (атрибутов). Наименование ключевых полей выделены. Логические связи изображены линиями между соответствующими ключами связи (рис. 2.15).

Рис. 2.15 Схема базы данных

Данная модель показывает основные сущности, ключевые поля и атрибуты, входящие в каждую сущность. Приведенную схему данных можно разделить на три основных блока.

Первый блок данных показывает постоянную информацию, реализованную в виде справочников. В данной системе выделено четыре справочника: показатели формы 1, формы 2 и формы 3 и нормативные значения показателей.

Второй блок - это блок входящей информации. Этот блок состоит из следующих сущностей: Форма 1, Форма 2 и Форма 3. На основании данных этих форм впоследствии формируются итоговые таблицы, необходимые для формирования отчетов. Вся эта информация необходима для получения результатов решения поставленной задачи.

Третий блок - это блок отчетной информации. Это все данные, которые получаются в результате обработки входной информации и используются для передачи во внешнюю среду. Это таблицы активы, чистые активы, финансовые результаты, эффективность персонала, платежеспособность, деловая активность, финансовая устойчивость, рентабельность, результаты ФХД.

Записей в таблицах неограниченно, но по мере поступления информации данные заносятся в таблицу. В каждой таблице представлен идентификатор и ключевое поле, которые позволяют производить поиск. Длительность хранения информации в базе данных соответствует требованиям к хранению информации в экономическом отделе.

К входной информации относится вся информация, необходимая для решения задачи и расположенная на различных носителях: первичных документах, машинных носителях, в памяти ЭВМ.

Входной информацией для разрабатываемой в дипломном проекте автоматизированной системы являются бухгалтерский баланс (форма 1), отчет о прибылях и убытках (форма 2) и отчет об эффективности использования персонала (форма 3).

Данные бухгалтерского баланса будут располагаться в таблице Форма 1 со следующей структурой:

Таблица 2.3. Структура таблицы Форма 1

Название

Тип поля

Длина

Год

Год, за которые представлены данные бухгалтерского баланса

Числовой

Длинное целое

190

Показатель, код которого равен 190

Числовой

Одинарное с плавающей точкой

216

Показатель, код которого равен 216

Числовой

Одинарное с плавающей точкой

230

Показатель, код которого равен 230

Числовой

Одинарное с плавающей точкой

240

Показатель, код которого равен 240

Числовой

Одинарное с плавающей точкой

250

Показатель, код которого равен 250

Числовой

Одинарное с плавающей точкой

260

Показатель, код которого равен 260

Числовой

Одинарное с плавающей точкой

290

Показатель, код которого равен 290

Числовой

Одинарное с плавающей точкой

300

Показатель, код которого равен 300

Числовой

Одинарное с плавающей точкой

410

Показатель, код которого равен 410

Числовой

Одинарное с плавающей точкой

490

Показатель, код которого равен 490

Числовой

Одинарное с плавающей точкой

590

Показатель, код которого равен 590

Числовой

Одинарное с плавающей точкой

640

Показатель, код которого равен 640

Числовой

Одинарное с плавающей точкой

650

Показатель, код которого равен 650

Числовой

Одинарное с плавающей точкой

690

Показатель, код которого равен 690

Числовой

Одинарное с плавающей точкой

700

Показатель, код которого равен 700

Числовой

Одинарное с плавающей точкой


Данные отчета о прибылях и убытках будет располагаться в таблице Форма 2 с определенной структурой (таблица 2.4).

Таблица 2.4. Структура таблицы Форма 2

Название

Назначение

Тип поля

Длина

Год

Год, за которые представлены данные отчета о прибыли и убытках

Числовой

Длинное целое

10

Показатель, код которого равен 10

Числовой

Одинарное с плавающей точкой

20

Показатель, код которого равен 20

Числовой

Одинарное с плавающей точкой

30

Показатель, код которого равен 30

Числовой

Одинарное с плавающей точкой

40

Показатель, код которого равен 40

Числовой

Одинарное с плавающей точкой

50

Показатель, код которого равен 50

Числовой

Одинарное с плавающей точкой

140

Показатель, код которого равен 140

Числовой

Одинарное с плавающей точкой

190

Показатель, код которого равен 190

Числовой

Одинарное с плавающей точкой


Данные отчета об эффективности использования персонала будет располагаться в таблице Форма 3 с определенной структурой (таблица 2.5).

Таблица 2.5. Структура таблицы Форма 3

Название

Назначение

Тип поля

Длина

Год

Год, за которые представлены данные отчета о прибыли и убытках

Числовой

Длинное целое

1

Показатель, код которого равен 1

Числовой

Одинарное с плавающей точкой

2

Показатель, код которого равен 2

Числовой

Одинарное с плавающей точкой

3

Показатель, код которого равен 3

Числовой

Одинарное с плавающей точкой

4

Показатель, код которого равен 4

Числовой

Одинарное с плавающей точкой

5

Показатель, код которого равен 5

Числовой

Одинарное с плавающей точкой

6

Показатель, код которого равен 6

Числовой

Одинарное с плавающей точкой

7

Показатель, код которого равен 7

Числовой

Одинарное с плавающей точкой


К условно-постоянной относится информация, использующаяся во многих циклах обработки и остающаяся неизменной в течение длительного периода времени. Целями создания условно-постоянной информации является централизация хранения данных, повышение достоверности данных, устранение дублирования, сокращение объема работ по подготовке и вводу их в ЭВМ.

К условно-постоянной информации относится информация, хранящаяся в следующих справочниках:

·          Справочник Показатели формы 1;

·        Справочник Показатели формы 2;

·        Справочник Показатели формы 3;

·        Справочник Нормативы;

Рассмотрим подробнее структуру и содержание этих справочников.

Таблица 2.6. Структура таблицы Показатели формы 1

Название

Назначение

Тип поля

Длина

190

Название показателя, код которого равен 190

Числовой

Одинарное с плавающей точкой

216

Название показателя, код которого равен 216

Числовой

Одинарное с плавающей точкой

230

Название показателя, код которого равен 230

Числовой

Одинарное с плавающей точкой

240

Название показателя, код которого равен 240

Числовой

Одинарное с плавающей точкой

250

Название показателя, код которого равен 250

Числовой

Одинарное с плавающей точкой

260

Название показателя, код которого равен 260

Числовой

Одинарное с плавающей точкой

290

Название показателя, код которого равен 290

Числовой

Одинарное с плавающей точкой

300

Название показателя, код которого равен 300

Числовой

Одинарное с плавающей точкой

410

Название показателя, код которого равен 410

Числовой

Одинарное с плавающей точкой

490

Название показателя, код которого равен 490

Числовой

Одинарное с плавающей точкой

590

Название показателя, код которого равен 590

Числовой

Одинарное с плавающей точкой

640

Название показателя, код которого равен 640

Числовой

Одинарное с плавающей точкой

650

Название показателя, код которого равен 650

Числовой

Одинарное с плавающей точкой

690

Название показателя, код которого равен 690

Числовой

Одинарное с плавающей точкой

700

Название показателя, код которого равен 700

Числовой

Одинарное с плавающей точкой


Значения полей таблицы Показатели формы 1 представлены на рисунке 2.16.

Рисунок 2.16. Значения полей таблицы Показатели формы 1

Таблица 2.7. Структура таблицы Показатели формы 2

Назв.

Назначение

Тип поля

Длина

10

Название показателя, код которого равен 10

Числовой

Одинарное с плавающей точкой

20

Название показателя, код которого равен 20

Числовой

Одинарное с плавающей точкой

30

Название показателя, код которого равен 30

Числовой

Одинарное с плавающей точкой

40

Название показателя, код которого равен 40

Числовой

Одинарное с плавающей точкой

50

Название показателя, код которого равен 50

Числовой

Одинарное с плавающей точкой

140

Название показателя, код которого равен 140

Числовой

Одинарное с плавающей точкой

190

Название показателя, код которого равен 190

Числовой

Одинарное с плавающей точкой


Значения полей Показатели формы 2 представлены на рисунке 2.17.

Рисунок 2.17. Значения полей таблицы Показатели формы 2

Таблица 2.8. Структура таблицы Показатели формы 3

Название

Назначение

Тип поля

Длина

1

Название показателя, код которого равен 1

Числовой

Одинарное с плавающей точкой

2

Название показателя, код которого равен 2

Числовой

Одинарное с плавающей точкой

3

Название показателя, код которого равен 3

Числовой

Одинарное с плавающей точкой

4

Название показателя, код которого равен 4

Числовой

Одинарное с плавающей точкой

5

Название показателя, код которого равен 5

Числовой

Одинарное с плавающей точкой

6

Название показателя, код которого равен 6

Числовой

Одинарное с плавающей точкой

7

Название показателя, код которого равен 7

Числовой

Одинарное с плавающей точкой


Значения полей таблицы Показатели формы 3 представлены на рисунке 2.18.

Рисунок 2.18. Значения полей таблицы Показатели формы 3

Таблица 2.9. Структура таблицы «Сотрудники»

Название

Назанчение

Тип поля

Длина

Код_норматива

Первичный ключ

Числовой

Счетчик

Название показателя

Название показателя, для которого определен норматив

Текстовый

100

Значение

Значение норматива для показателя

Числовой

Одинарное с плавающей точкой


Основными функциями Справочников являются:

·        обеспечение проверки кодированных значений признаков при вводе данных;

·        декодирование значений признаков при выводе данных на экран дисплея;

·        хранение постоянной информации, связанной с определёнными значениями признаков;

·        оформление пояснительным текстом таблиц, получаемых в результате решения комплекса задач.

Результатными показателями являются: активы, чистые активы, финансовые результаты, эффективность персонала, платежеспособность, деловая активность, финансовая устойчивость, рентабельность, результаты ФХД.

Рассмотрим подробнее структуру и содержание этих таблиц.

Таблица 2.10. Структура таблицы Активы

Название

Назначение

Тип поля

Длина

Код_активы

Первичный ключ

Числовой

Счетчик

Год

Год, за который рассчитываются показатели

Числовой

Длинное целое

Внеоборотные активы

Название показателя, код которого равен 190

Числовой

Одинарное с плавающей точкой

Долгосрочная дебиторская задолженность

Название показателя, код которого равен 216

Числовой

Одинарное с плавающей точкой

Краткосрочная дебиторская задолженность

Название показателя, код которого равен 230

Числовой

Одинарное с плавающей точкой

Оборотные активы

Название показателя, код которого равен 240

Числовой

Одинарное с плавающей точкой

Ликвидные активы

Название показателя, код которого равен 250

Числовой

Одинарное с плавающей точкой

Собственные средства

Название показателя, код которого равен 260

Числовой

Одинарное с плавающей точкой

Название показателя, код которого равен 290

Числовой

Одинарное с плавающей точкой

Долгосрочные обязательства

Название показателя, код которого равен 300

Числовой

Одинарное с плавающей точкой

Краткосрочные обязательства

Название показателя, код которого равен 410

Числовой

Одинарное с плавающей точкой

Текущие обязательства

Название показателя, код которого равен 490

Числовой

Одинарное с плавающей точкой

Совокупные активы

Название показателя, код которого равен 590

Числовой

Одинарное с плавающей точкой

Совокупные пассивы

Название показателя, код которого равен 640

Числовой

Одинарное с плавающей точкой


Таблица 2.11. Структура таблицы Финансовые результаты

Название

Назначение

Тип поля

Длина

Код_фин_рез

Первичный ключ

Числовой

Счетчик

Год

Год, за который рассчитываются показатели

Числовой

Длинное целое

Выручка

Размер выручки

Числовой

Одинарное с плавающей точкой

Себестоимость

Размер себестоимости

Числовой

Одинарное с плавающей точкой

Коммерческие расходы

Размер коммерческих расходов

Числовой

Одинарное с плавающей точкой

Управленческие расходы

Размер управленческих расходов

Числовой

Одинарное с плавающей точкой

Прибыль от продаж

Разница между выручкой и себестоимости

Числовой

Одинарное с плавающей точкой

Прибыль до уплаты налогов

Прибыль от продаж за вычетом коммерческих и управленческих расходов

Числовой

Одинарное с плавающей точкой

Чистая прибыль

Прибыль до уплаты налогов за вычетом налогов

Числовой

Одинарное с плавающей точкой


Таблица 2.12. Структура таблицы Чистые активы

Название

Назначение

Тип поля

Длина

Код_чистые активы

Первичный ключ

Числовой

Счетчик

Год

Год, за который рассчитываются показатели

Числовой

Длинное целое

Чистые активы

Значение чистых активов

Числовой

Одинарное с плавающей точкой

Уставный капитал

Размер уставного капитала

Числовой

Одинарное с плавающей точкой

Превышение ЧА

Превышение чистых активов над уставным капиталом

Числовой

Одинарное с плавающей точкой


Таблица 2.13. Структура таблицы Финансовая устойчивость

Название

Назначение

Тип поля

Длина

Код_фин_уст

Первичный ключ

Числовой

Счетчик

Год

Год, за который рассчитываются показатели

Числовой

Длинное целое

К автономии

Коэффициент автономии (независимости)

Числовой

Одинарное с плавающей точкой

К обеспеченности СОС

Коэффициент обеспеченности собственными осн.средствами

Числовой

Одинарное с плавающей точкой

Отношение дебиторки к активам

Отношение дебиторской задолженности к активам

Числовой

Одинарное с плавающей точкой


Таблица 2.14. Структура таблицы Деловая активность

Название

Назначение

Тип поля

Длина

Код_дел_акт

Первичный ключ

Числовой

Счетчик

Год

Год, за который рассчитываются показатели

Числовой

Длинное целое

Норма ЧП

Норма чистой прибыли

Числовой

Одинарное с плавающей точкой

Норма ВП

Норма валовой прибыли

Числовой

Одинарное с плавающей точкой

Рентабельность продаж

Коэффициент рентабельности продаж

Числовой

Одинарное с плавающей точкой


Таблица 2.15. Структура таблицы эффективность персонала

Название

Назначение

Тип поля

Длина

Код_персонала

Первичный ключ

Числовой

Счетчик

Год

Год, за который рассчитываются показатели

Числовой

Длинное целое

Среднесписочная численность

Среднесписочная численность персонала за год

Числовой

Длинное целое

Обработано человеко-часов

Количество отработанных человеко-часов за год

Числовой

Одинарное с плавающей точкой

Производительность труда

Производительность труда одного работника за месяц

Числовой

Одинарное с плавающей точкой

Трудоемкость

Трудоемкость работы персонала

Числовой

Одинарное с плавающей точкой

Фонд оплаты труда

Годовой фонд оплаты труда работников

Числовой

Одинарное с плавающей точкой

Среднегодовая зарплата

Среднегодовая зарплата одного работника

Числовой

Одинарное с плавающей точкой

Среднемесячная зарплата

Среднемесячная зарплата одного работника

Числовой

Одинарное с плавающей точкой

Чистая прибыль на работника

Чистая годовая прибыль, приходящаяся на одного работника

Числовой

Одинарное с плавающей точкой

Чистая прибыль за чел-час

Чистая годовая прибыль, приходящаяся на один человеко-час

Числовой

Одинарное с плавающей точкой

Списочная численность НГ

Списочная численность работников на начало года

Числовой

Длинное целое

Прибыло

Количество работников, принятых в течении года

Числовой

Длинное целое

Выбыло

Количество работников, уволенных в течении года

Числовой

Длинное целое

Выбыло по текучести

Количество работников, уволенных в течении года по причинам текучести

Числовой

Длинное целое

Списочная численность КГ

Списочная численность работников на конец года

Числовой

Длинное целое

Оборот по приему

Отношение количества принятых работников к среднесписочной численности

Числовой

Одинарное с плавающей точкой

Оборот по выбытию

Отношение количества уволенных работников к среднесписочной численности

Числовой

Одинарное с плавающей точкой

Коэффициент текучести

Отношение уволенных по текучести работников к среднесписочной численности

Числовой

Одинарное с плавающей точкой


Таблица 2.16. Структура таблицы Платежеспособность

Название

Назначение

Тип поля

Длина

Код_плат

Первичный ключ

Числовой

Счетчик

Год

Год рассчета показателей

Числовой

Длинное целое

К текущей ликвидности

Коэффициент текущей ликвидности

Числовой

Одинарное с плавающей точкой

К общей ликвидности

Коэффициент общей ликвидности

Числовой

Одинарное с плавающей точкой

Обеспеченность обязательств активами

Коэффициент обеспеченности обязательств активами

Числовой

Одинарное с плавающей точкой

Платежеспособность

Коэффициент платежеспособности

Числовой

Одинарное с плавающей точкой


Таблица 2.17. Структура таблицы Рентабельность

Название

Назначение

Тип поля

Длина

Код_рент

Первичный ключ

Числовой

Счетчик

Год

Год, за который рассчитываются показатели

Числовой

Длинное целое

Рентабельность активов

Рентабельность активов

Числовой

Одинарное с плавающей точкой

Рентабельность СК

Рентабельность собственного капитала

Числовой

Одинарное с плавающей точкой

Прибыль на инв_кап

Прибыль на инвестированный капитал

Числовой

Одинарное с плавающей точкой


Таблица 2.18. Структура таблицы Результаты ФХД

Название

Назначение

Тип поля

Длина

Код

Первичный ключ

Числовой

Счетчик

Год

Год, за который рассчитываются показатели

Числовой

Длинное целое

К автономии

Оценка коэффициента автономии

Числовой

Одинарное с плавающей точкой

К текщей ликвидности

Оценка коэффициента текщей ликвидности

Числовой

Одинарное с плавающей точкой

К абсолютной ликвидности

Оценка коэффициента абсолютной ликвидности

Числовой

Одинарное с плавающей точкой

Обеспеченность обязательств

Оценка коэффициента обеспеченности обязательств активами

Числовой

Одинарное с плавающей точкой

К обеспеченности СОС

Оценка коэффициента обеспеченности собственными основными средствами

Числовой

Одинарное с плавающей точкой

Рентабельность активов

Оценка коэффициента рентабельности активов

Числовой

Одинарное с плавающей точкой

Норма ЧП

Оценка нормы чистой прибыли

Числовой

Одинарное с плавающей точкой

Динамика выручки

Оценка динамики выручки

Числовой

Одинарное с плавающей точкой

Код_активы

Внешний ключ для связи с таблицей Активы

Числовой

Одинарное с плавающей точкой

Код_чистые активы

Внешний ключ для связи с таблицей Чистые активы

Числовой

Одинарное с плавающей точкой

Код_фин_рез

Внешний ключ для связи с таблицей Финансовые результаты

Числовой

Одинарное с плавающей точкой

Код_персонал

Внешний ключ для связи с таблицей Эффективность персонала

Числовой

Одинарное с плавающей точкой

Код_плат

Внешний ключ для связи с таблицей Платежеспособность

Числовой

Одинарное с плавающей точкой

Код_фин_уст

Внешний ключ для связи с таблицей Финансовая устойчивость

Числовой

Одинарное с плавающей точкой

Код_дел_акт

Внешний ключ для связи с таблицей деловая активность

Числовой

Одинарное с плавающей точкой

Код_рент

Внешний ключ для связи с таблицей Рентабельность

Числовой


Таким образом, разработанная структура базы данных содержит всю необходимую информацию: входящую, справочную и результатную и может стать ядром приложения анализа результатов финансово-хозяйственной деятельности. Разработанная база данных станет основой разрабатываемого приложения. Для работы с ней будет разработан пользовательский интерфейс с использованием среды программирования Делфи.

2.3.2 Разработка интерфейса системы

Пользовательский интерфейс представляет собой совокупность программных и аппаратных средств, обеспечивающих взаимодействие пользователя с компьютером. Основу такого взаимодействия составляют диалоги. Под диалогом в данном случае понимают регламентированный объем информацией между человеком и компьютером, осуществляемый в режиме реального времени и направленный на решение какой-либо задачи. Обмен информацией осуществляется передачей сообщений и управляющих сигналов. Сообщения - это порция информации, участвующая в диалоговом обмене. Разработка интерфейса системы строится на основе психофизических особенностей восприятия человека:

Особенности восприятия цвета. Цвет является очень сильным раздражителем, поэтому применять цвета в интерфейсе необходимо крайне осторожно. Обилие оттенков привлекает внимание, но быстро утомляет. Поэтому не стоит ярко окрашивать окна, с которыми пользователь будет долго работать. Необходимо предоставить пользователю возможность настройки цветов.

Особенности восприятия звука. В интерфейсах звук обычно используют с разными целями: для привлечения внимания, как фон, как источник дополнительной информации и т.п. Необходимо предусматривать возможность его отключения.

Субъективное восприятие времени. Если на выполнение операции требуется много времени, то необходимо сообщать о времени завершения операции, информировать о промежуточных результатах.

Особенности памяти. Одновременно человек способен воспринимать и запоминать от 5 до 9 несвязанных объектов.

Существуют разные типы интерфейсов.

1.      Процедурно-ориентированные - представляют пользователю возможность выполнения некоторых действий, для которых пользователь определяет соответствующие данные и в результате которых хочет получить итоги:

-   примитивные - организуют работу с пользователем в консольном режиме. Используется в установочных программах;

-        интерфейс меню: позволяет выбрать необходимые операции из некоторых списков. Предполагают реализацию множества сценариев, последовательность действий которых определяется пользователем. Различают многоуровневые и одноуровневые меню, используется в простых программах;

         интерфейс со свободной навигацией: обеспечивает возможность осуществления любых допустимых в конкретном состоянии операций, доступ к которой возможен через разные интерфейсные компоненты. Например - Word.)

.        Объектно-ориентированные - интерфейсы прямого манипулирования, предполагают выбор и перемещение пиктограмм, соответствующих объектам предметной области.

Выделяют четыре этапа разработки интерфейса:

1. Определение требований пользователя к интерфейсу и типа интерфейса.

2.      Определение сценариев использования интерфейса.

.        Проектирование.

.        Реализация (программирование и тестирование).

На основе анализа предметной области нами были сформулированы следующие требования к интерфейсу пользователя:

. Разграничение доступа для разных групп пользователей.

. Возможность выбора действий (функций) с объектами предметной области.

. Удобство и простота в использование.

. Интуитивная понятность и быстрота освоения.

. Использование эргономичных цветов и расположения элементов на форме.

Таким образом, на основе данных требований можно сделать вывод, что для разрабатываемого программного средства более всего подходит функционально-ориентированный интерфейс, а именно интерфейс прямого манипулирования. На основе описания функций информационной системы опишем структуру меню для интерфейса пользователя (рисунок 2.19).

Рисунок 2.19. Структура меню интерфейса пользователя

На основе разработанной структуры меню и будут разработаны формы приложения пользователя с использованием возможностей среды программирования Делфи.

При запуске программы загружается главная форма приложения, которая содержит главное меню, обеспечивающее доступ ко всем операциям приложения, а также дерево объектов (в левой части), обеспечивающее просмотр данных определенных таблиц (рисунок 2.20).

Рисунок 2.20. Основная форма приложения

Перед началом работы нужно задать период (год), за который выполняется расчет показателей. По умолчанию установлен год, предшествующий текущему, т.к. анализ результатов хозяйственной деятельности за определенный год проводится в январе следующего года, однако можно задать любой год (рисунок 2.21).

Рисунок 2.21. Окно задания года для проведения анализа

Перед началом работы необходимо загрузить данные трех входных форм. Для этого используется пункт меню Формы / Загрузить. При этом происходит загрузка данных из файлов Excel, которые должны быть помещены в соответствующую папку. При отсутствии файлов в папке программа запрашивает путь к данным. После это производится загрузка данных в таблицы базы данных.

Если форма не загружена, а пользователь пытается просмотреть ее данные, будет выдано предупреждение (рисунок 2.22).

Рисунок 2.22. Окно предупреждения

При выборе в дереве объектов (или в соответствующих пунктах меню) определенных форм или показателей происходит отображение их в основном окне (рисунок 2.23).

Рисунок 2.23. Просмотр данных формы 1

Для просмотра данных форм (формы 1, 2 или 3) используется однотипный программный код.

.Caption:='Форма 1'; {Изменение подписи основного контейнера}.Visible:=true;.Align:=alClient;.ColCount:=3;.Cells[1,0]:='Код';.Cells[2,0]:='Значение показателя';{Задание подписей таблицы}DM.TForma1.Locate('Год', god,[]) then {Если в таблице Форма 1 есть данные за указанный год}i:=1 to 14 do.Cells[0,i]:=DM.TPForma1.Fields[i].value; {Выбор названий показателей из таблицы Показатели формы 1}.Cells[1,i]:=DM.TForma1.Fields[i].FieldName; {Выбор данных из таблицы Форма 1}:= DM.TForma1.Fields[i].AsString;:=pos(',',s);p>0 then s:=copy(s,1,p+1);.Cells[2,i]:=s;;.RowCount:=15;ShowMessage('Загрузка формы 1 за '+inttostr(god)+' год не произведена!');;

Загруженную форму можно распечатать. Для этого происходит выгрузка данных в текстовый документ. При этом шаблон документа нахдится в специальной папке. После заполнения он сохраняется в папке отчетов с названием Форма 1_год, где вместо слова год вставляется значение текущего года (рисунок 2.24).

Рисунок 2.24. Внешний вид готовой к печати Формы 1

Для печати данных используется такой программный код:

{Создание объекта Word и ассоциирование его с файлом}:=CreateOleObject('Word.Application');.Documents.Open(path+'\Форма 1.doc');.TForma1.Locate('Год', god, []);

{Создание таблицы и задание ее параметров}.Documents.Item(1).Tables.Add(MSWord.Documents.Item(1).Paragraphs.Last.Range, 15, 3, EmptyParam, EmptyParam);.Documents.Item(1).Tables.Item(1).Borders.OutsideLineStyle:=wdLineStyleSingle;.Documents.Item(1).Tables.Item(1).Borders.OutsideLineWidth:=wdLineWidth025pt;.Documents.Item(1).Tables.Item(1).Borders.InsideLineStyle:=wdLineStyleSingle;.Documents.Item(1).Tables.Item(1).Borders.InsideLineWidth:=wdLineWidth025pt;.Documents.Item(1).Tables.Item(1).Columns.Item(1).Width:=250;.Documents.Item(1).Tables.Item(1).Columns.Item(2).Width:=100;.Documents.Item(1).Tables.Item(1).Columns.Item(3).Width:=100;.Documents.Item(1).Tables.Item(1).Rows.Height:=20;

{Задание заголовков таблицы}.Documents.Item(1).Tables.Item(1).Cell(1,1).Range.Text:='Название показателя';.Documents.Item(1).Tables.Item(1).Cell(1,2).Range.Text:='Код'; MSWord.Documents.Item(1).Tables.Item(1).Cell(1,3).Range.Text:='Значение показателя';

{Заполнение таблицы}DM.TForma1.Locate('Год', god,[]) theni:=1 to 14 do begin.Documents.Item(1).Tables.Item(1).Cell(i+1,1).Range.Text:=DM.TPForma1.Fields[i].AsString;.Documents.Item(1).Tables.Item(1).Cell(i+1,2).Range.Text:=DM.TForma1.Fields[i].FieldName;.Documents.Item(1).Tables.Item(1).Cell(i+1,3).Range.Text:= DM.TForma1.Fields[i].AsString;;else ShowMessage('Загрузка формы 1 за '+inttostr(god)+' год не произведена!'); .Visible:=true;;

Перед тем, как просматривать значения показателей, необходимо выполнить их расчет. Для этого используется пункт меню Общие показатели/ Расчет, Персонал/Расчет и т.п. Если показатели не рассчитаны, то при попытке просмотра будет выдано соответствующее предупреждение (рисунок 2.25).

Рисунок 2.25. Окно предупреждения

При вызове пункта меню расчет производится расчет по формулам и выдается сообщение (рисунок 2.26).

Рисунок 2.26 Служебное сообщение

Если показатели за данный период рассчитывались, то будет выдано предупреждение, и предложение пересчитать показатели (рисунок 2.27). При положительном ответе все показатели будут пересчитаны.

Рисунок 2.27. Окно предупреждения

DM.TAktivi.Locate('Год', god,[]) {Если показатели за текущий год уже рассчитаны}MessageDlg('Расчет уже выполнялся. Выполнить перерасчет?', mtConfirmation,mbYesNo,0)= mrYes {Если нажата кнопка Yes в окне вопроса о необходимости перерасчета}.TForma1.Locate('Год', god,[]);.TAktivi.Locate('Год', god,[]);.TAktivi.Edit; {Таблица переводится в режим редактирования}

{Показатели рассчитываются по формулам}.TAktivi.Fields[2].Value:= DM.TForma1.FieldByName('190').Value;.TAktivi.Fields[3].Value:= DM.TForma1.FieldByName('230').Value;.TAktivi.Fields[4].Value:= DM.TForma1.FieldByName('240').Value;.TAktivi.Fields[5].Value:= DM.TForma1.FieldByName('290').Value;

{Изменения применяются}.TAktivi.Post;;else BEGIN

{}.TForma1.Locate('Год', god,[]);

{Определяется значеие ключевого поля}.TAktivi.Last;DM.TAktivi.RecordCount=0 then k:=0 else k:=DM.TAktivi.Fields[0].Value;

{Таблица переводится в режим вставки}.TAktivi.Insert;.TAktivi.Fields[0].value:=k+1;.TAktivi.Fields[1].Value:=God;

{Значения вычисляются по фрмулам}.TAktivi.Fields[2].Value:= DM.TForma1.FieldByName('190').Value;.TAktivi.Fields[3].Value:= DM.TForma1.FieldByName('230').Value;.TAktivi.Fields[4].Value:= DM.TForma1.FieldByName('240').Value;.TAktivi.Fields[5].Value:= DM.TForma1.FieldByName('290').Value;

{Изменения применяются}.TAktivi.Post;;('Расчет выполнен');;

Отображение и печать данных таблиц производится аналогично отображению и печати данных форм.

Еще одной очень важной особенностью программы является возможность анализа полученных показателей, сравнение их с показателями за предыдущие периоды (2,3,4 и 5 лет). Для этого используется кнопка Анализ в окне формы (или пункт меню Анализ). При этом нужно задать период анализа. Если он не задан, то по умолчанию считается, что период анализа - 3 года. Если в базе данных нет показателей за предыдущие годы, то выводится соответствующее предупреждение (рисунок 2.28).

Рисунок 2.28. Окно предупреждения

Результаты анализа отображаются в таблице в главном окне (рисунок 2.29).

Рисунок 2.29. Результат анализа

Для проведения анализа используется следующая процедура:

GroupBox2.Caption='Показатели активов и обязательств' then

{god - текущий год, period - период анализа}:=god-period+1;not (DM.TAktivi.Locate('год', god1,[])) do:=god1+1;;god-god1+1<period then('Доступное для анализа количество лет: '+inttostr(god-god1+1));:=god-god1+1;;.Visible:=true;.Align:=alClient;

{Заполнение таблицы данными текущео и предыдущих годов}i:= 1 to period do.TAktivi.Locate('Год', god1,[]);j:=1 to 12 do.Cells[0,j-1]:=DM.TAktivi.Fields[j].FieldName;.Cells[i,j-1]:= DM.TAktivi.Fields[j].AsString;;:=god1+1;;.Cells[0,0]:='Показатели';

{Вычисление абсолютных и относительных изменений показателей}j:= 1 to 11 do:= strtofloat(Table.Cells[i-1,j])-strtofloat(Table.Cells[1,j]);.Cells[i,j] :=floattostr(d);Table.Cells[1,j]='0' then Table.Cells[i+1,j] := '-'begin:= strtofloat(Table.Cells[i-1,j])/strtofloat(Table.Cells[1,j]);.Cells[i+1,j] := floattostr(d*100);;;.RowCount:=13;.ColCount:=i+2;;;

Еще одной (самой главной) возможностью является печать отчетов по группам параметров. Для печати используется шаблон отчета с полями формы, которые заполняются значениями из рассчитанных таблиц, при этом происходит их сравнение с нормативными показателями. Пример отчета представлен на рисунке 2.30.

 

Рисунок 2.30. Отчет об эффективности использования персонала

Приведем выходные формы по результатам расчета основных показателей за 2012 год.

Результаты расчета показателей активов и обязательств представлены на рисунке 2.31.

Рисунок 2.31. Результаты расчета показателей активов и обязательств

Результаты анализа показателей активов и обязательств за 3 года представлены на рисунке 2.32.

Рисунок 2.32. Результаты анализа показателей активов и обязательств

Результаты расчета показателей чистых активов представлены на рисунке 2.33.

Рисунок 2.33. Результаты расчета показателей активов и обязательств

Результаты расчета показателей финансовых результатов представлены на рисунке 2.34.

Рисунок 2.34. Результаты расчета показателей финансовых результатов

Результаты расчета показателей эффективности использования персонала представлены на рисунке 2.35

Рисунок 2.35. Результаты расчета показателей эффективности использования персонала

Результаты расчета показателей движения персонала представлены на рисунке 2.36.

Рисунок 2.36. Результаты расчета показателей движения персонала

Результаты расчета показателей платежеспособности представлены на рисунке 2.37.

Рисунок 2.37. Результаты расчета показателей платежеспособности

Результаты расчета показателей финансовой устойчивости представлены на рисунке 2.38.

Рисунок 2.38. Результаты расчета показателей финансовой устойчивости

Результаты расчета показателей деловой активности представлены на рисунке 2.39.

Рисунок 2.39. Результаты расчета показателей деловой активности

Результаты расчета показателей рентабельности представлены на рисунке 2.40.

Рисунок 2.40. Результаты расчета показателей рентабельности

Результаты расчета итоговых показателей ФХД представлены на рисунке 2.41.

Рисунок 2.41. Результаты расчета итоговых показателей ФХД

Анализ функций пользователя и модели предметной области позволил разработать структуру меню программы. Для разработки программного средства была выбрана программная среда Делфи. Для базы данных было разработано программное средство, позволяющее загружать данные из файла Excel, выполнять расчеты, проводить анализ, выполнять печать отдельных таблиц и отчетов. Представленное программное средство выполняет все заявленные функции, является удобным, простым в освоении и использовании, т.е. соответствует предъявляемым требованиям.

информационный автоматизация финансовый программирование

3. Безопасность жизнедеятельности

3.1 Безопасность жизнедеятельности при работе ПК


Работа компьютера непосредственно связана с присутствием на рабочем месте человека. Поэтому вопросы охраны труда необходимо рассматривать с точки зрения обеспечения безопасных условий труда и условий труда, сохраняющих здоровье человека.

При работе в помещении по производству с использованием ЭВМ следует выделить следующие вредные и опасные факторы:

-     метеорологические условия среды (микроклимат в помещении);

      неправильное освещение;

      слишком высокий уровень шума;

         повышенный уровень излучения;

      повышенные психофизиологические нагрузки;

      опасность поражения электрическим током;

      пожароопасность.

Требования по влажности, предъявляемые к радиоэлектронной технике и нормы микроклимата, необходимые для нормальной жизнедеятельности человека различны. Это объясняется тем, что при эксплуатации ПЭВМ влажность воздуха в помещении согласно ГОСТам 12.1.005-86 должна быть одной (не более 40-60%), а влажность для оператора другой (не менее 70%). Поэтому, оптимальная влажность в помещении для оператора и ПЭВМ принята 50%. Пониженная влажность может вызывает у человека ощущение сухости слизистых оболочек верхних дыхательных путей, ухудшить самочувствие и снизить работоспособность.

Высокая температура способствует быстрому утомлению человека. Это может привести к перегреву организму, что приводит к тепловому удару. Низкая температура может наоборот вызвать местное или общее охлаждение организма, что в свою очередь может стать причиной простудного заболевания. Поэтому в качестве оптимального микроклимата для персонала, с учетом требований предъявляемых к оборудованию, согласно ГОСТ 12.1.005-88 установлен микроклимат, отвечающий характеристикам: температура - 22-24°С, относительная влажность - 40-60%, подвижность воздуха не более 0.1 м/с.

Освещенность в помещении измеряется в люминах лк., и для искусственного освещения принята норма освещенности на рабочей поверхности, которая должна составлять 250-350 лк.

Шум, который создает одна ПЭВМ, невелик, и находится в диапазоне 30-68 дб. Согласно ГОСТу 12.1.003-83 шум не должен превышать уровня в 40 дб. Чрезмерный шум может стать причиной преждевременного утомления, ослабления внимания, памяти.

Ионизирующими называются излучения, взаимодействие которого со средой приводит к образованию электрических зарядов разных знаков. К такому излучению относятся: гамма-излучение, рентгеновское, корпускулярное, инфракрасное, микроволновое и другие виды излучений. Рентгеновское излучение на расстоянии 10 см. от монитора составляет не более 100 мкР/ч, а уровень ионизации обоих зарядов в диапазоне 1500-5000 на 1 куб. см воздуха. Источником излучения в помещении с ЭВМ являются мониторы с электронно-лучевыми трубками. При повышенном электромагнитном излучении у человека появляется головная боль, повышенная утомляемость, что снижает сосредоточенность работающего к работе, его внимание.

Излучение и поля радиочастотного диапазона регламентируются ГОСТ 12.1.006 - 84 («Электромагнитные поля радиочастот. Допустимые уровни на рабочих местах и требования к проведению контроля»).

Психофизиологические опасные и вредные факторы по характеру действия подразделяются на: физические, которые в свою очередь подразделяются на статические и динамические, и нервно-психические (умственное перенапряжение, перенапряжение анализаторов, монотонность труда и эмоциональные перегрузки). Персонал производственного отдела наиболее подвержен воздействию статических вредных факторов (неизменное положение тела), перенапряжению анализаторов (долгое времяпровождение перед экраном). Чтобы не перенапрягать зрительные анализаторы оператор должен проводить у монитора не более 6 ч. в сутки.

Пожароопасность в помещении главным образом представлена токоведущими частями электропроводки, коротким замыканием проводки, перегрузки электросети, статическим электричеством. Что касается причин возникновения пожара не связанных с электричеством, то сюда можно отнести: неправильное устройство и эксплуатация отопительных систем (использование в холодное время обогревателей), неисправность вентиляционных систем, неосторожное обращение с огнем и др.

3.2 Эргономические требования при работе с ПК


Охрана труда - система сохранения жизни и здоровья работников в процессе трудовой деятельности, включающая в себя правовые, социально-экономические, организационно-технические, санитарно-гигиенические, лечебно-профилактические, реабилитационные и иные мероприятия [?U]. Научно-технический прогресс внес изменения в условия производственной деятельности работников умственного труда. Их труд стал более интенсивным, напряженным, требующим затрат умственной, эмоциональной и физической энергии. Это имеет прямое отношение и к специалистам, связанным с проектированием, разработкой, эксплуатацией, сопровождением и модернизацией автоматизированных систем управления различного назначения.

Вопросы, относящиеся к организации и охраны труда при работе за компьютером, регулируются:

1)   Трудовым кодексом Российской Федерации;

)     СанПиН 2.2.2/2.4.1340-03 «Гигиенические требования к ПЭВМ и организации работы»;

)     Инструкцией по охране труда при работе на ПК.

В современной жизни компьютер широко применяется в жизни человека: и дома, и в офисе, и в магазине, и в производстве, и даже в бытовой технике - другими словами компьютеры прочно вошли в повседневную жизнь людей и их использование постоянно увеличивается.

Не секрет, что в офисах компьютеры в основном используются как вспомогательные средства обработки информации, и такое введение компьютерных технологий принципиально изменило характер труда офисных работников и требования к организации и охране труда.

Несоблюдение требований безопасности приводит к тому, что через некоторое время работы за компьютером сотрудник начинает ощущать определенный дискомфорт: у него возникают головные боли и резь в глазах, появляются усталость и раздражительность. У некоторых людей нарушается сон, ухудшается зрение, начинают болеть руки, шея, поясница и тому подобное.

По законодательным актам Российской Федерации следует, что:

•     максимальное время работы за компьютером не должно превышать 6 часов за смену;

•     необходимо делать перерывы в работе за ПК продолжительностью 10 минут через каждые 45 минут работы;

•     продолжительность непрерывной работы за компьютером без регламентированного перерыва не должна превышать 1 час;

•     во время регламентированных перерывов с целью снижения нервно-эмоционального напряжения и утомления зрения, предотвращения развития позотонического утомления целесообразно выполнять комплексы специальных упражнений.

В соответствии с вышеупомянутыми законодательными актами площадь рабочего места пользователя ПК должна составлять не менее 4,5 м2. В помещениях должна проводится ежедневная влажная уборка и систематическое проветривание после каждого часа работы. Шумящее оборудование (печатающие устройства, сканеры, серверы и тому подобные), уровни шума которого превышают нормативные, должно размещаться вне рабочих мест сотрудников.

Рабочие столы следует размещать таким образом, чтобы мониторы были ориентированы боковой стороной к световым проемам, чтобы естественный свет падал преимущественно слева.

При размещении рабочих мест расстояние между рабочими столами должно быть не менее 2,0 м, а расстояние между боковыми поверхностями видеомониторов - не менее 1,2 м. Рабочие места сотрудников, выполняющих творческую работу и требующей значительного умственного напряжения или высокой концентрации внимания, рекомендуется изолировать друг от друга перегородками высотой от 1,5 м.

Конструкция рабочего стола должна обеспечивать оптимальное размещение на рабочей поверхности используемого оборудования. Высота рабочей поверхности стола должна составлять 725 мм, рабочая поверхность стола должна иметь ширину 800..1400 мм и глубину 800..1000 мм. Рабочий стол должен иметь пространство для ног высотой не менее 600 мм, шириной - не менее 500 мм, глубиной на уровне колен - не менее 450 мм и на уровне вытянутых ног - не менее 650 мм.

Конструкция рабочего стула или кресла должна обеспечивать поддержание рациональной рабочей позы работника и позволять изменять позу с целью снижения статического напряжения мышц шейно-плечевой области и спины. Рабочий стул или кресло должны быть подъемно-поворотным, регулируемым по высоте и углам наклона сиденья и спинки, а также расстоянию спинки от переднего края сиденья, при этом регулировка каждого параметра должна быть независимой, легко осуществляемой и иметь надежную фиксацию.

Клавиатуру следует располагать на поверхности стола на расстоянии 100..300 мм от края, обращенного к пользователю, или на специальной поверхности, отделенной от основной столешницы.

Экран видеомонитора должен находиться от глаз пользователя на расстоянии 600-700 мм, но не ближе 500.

Таким образом, можно сформулировать такие рекомендации сотрудникам, работающим за компьютером:

1)   Каждые 2 часа рекомендуется устраивать 10 минутные перерывы от работы за мониторами, сопровождающиеся проветриванием помещения.

)     Каждые 1,5 часа рекомендуется обязательно менять род деятельности, чередовать действия. Например, резку фотографий можно сменить сканированием, обсуждением и т.д.

)     Каждый день рекомендуется делать влажную уборку помещения помимо основной приборки техслужащей (протирка столов, мониторов, системных блоков, полок от пыли).

Заключение

В ходе проекта было разработано приложение автоматизации анализа результатов финансово-хозяйственной деятельности ООО «Уралэнерготел».

Одним из преимуществ этого программного продукта является высокая экономическая эффективность, которая позволит организации значительно снизить затраты на систему анализа результатов финансово-хозяйственной деятельности, а также быстрая окупаемость. Это достигается за счет значительного снижения времени выполнения трудоемких операций. Сотрудники компании смогут тратить меньше времени на рутинные операции и больше внимания уделять своим задачам.

В дипломном проекте были решены следующие задачи: проанализирован процесс обработки данных в экономическом отделе; определены цели и задачи внедрения приложения автоматизации анализа результатов финансово-хозяйственной деятельности; произведен анализ текущей ситуации; рассмотрены основные преимущества внедрения приложения; выполнена постановка задачи на разработку системы.

В результате внедрения приложения автоматизации анализа результатов финансово-хозяйственной деятельности удалось достичь уменьшения времени на обработку информации; сокращения времени загрузки данных; организации быстрых расчетов и отсутствия ошибок.

Список литературы

1.   Вендров А.М. CASE-технологии: Современные методы и средства проектирования информационных систем. [Текст] / М.: Финансы и статистика, 2009 - 176 стр.

2.      Вендров А.М., Практикум по проектированию программного обеспечения экономических информационных систем: Учеб. пособие. - 2-е изд., перераб. и доп. [Текст] / М.: Финансы и статистика, 2009 - 192 стр.

.        Вендров А.М., Проектирование программного обеспечения экономических информационных систем: Учебник. 2-е изд., перераб. и доп. [Текст] / М.: Финансы и статистика, 2009 - 544 стр.

.        Вилков Л.А. Менеджмент процессов [текст] / Л.А. Вилков, Й. Беккер, В. Таратухин, М. Кугелер, М. Роземанн; пер. с нем. - М.: Эксмо, 2007. - 384 с.

.        Гагарина Л.Г. Технология разработки программного обеспечения: учебное пособие [текст] / Л.Г.Гагарина, Е.В. Кокорева, Б.Д. Виснадул. - М.: ИД «ФОРУМ»: ИНФРА-М, 2008. - 400 с.

.        Гвоздева В.А. Основы построения автоматизированных информационных систем: учебник [текст] / В.А. Гвоздева, И.Ю. Лаврентьева. - М.: ИД «ФОРУМ»: ИНФРА-М, 2011. - 320 с.

.        Голицина О.Л. Базы данных: Учебное пособие [текст] / О.Л. Голицина, Н.В. Максимов, И.И. Попов. - М.: ФОРУМ: ИНФРА-М, 2009. - 352 с.

.        Головач В. Дизайн пользовательского интерфейса. Искусство мыть слона [текст] / В. Головач. - М.: Dreamstime.com. 2009. - 97 с.

.        ГОСТ Р ИСО/МЭК 12207-99 Информационная технология. Процессы жизненного цикла программных средств

.        Грекул В.И. Проектирование информационных систем: курс лекций: учебное пособие для студентов вузов, обучающихся по специальностям в области информ. технологий [текст] / В.И. Грекул, Г.Н. Денищенко, Н.Л. Коровкина. - М.: Интернет-Ун-т Информ технологий, 2009. - 304 с.

.        Гусева Т.М. Самоучитель по бухгалтерскому учету: учеб. пособие. - 2-е изд [текст] Т.М. Гусева., Т.Н. Шеина. - М.: Проспект, 2009. - 464с.

12. Гусятников В.Н., Безруков А.И. Стандартизация и разработка программных систем, учебное пособие [Текст] / М.: ФиС, 2010 - 288 стр.

.     Дейт К.Дж. Введение в системы баз данных, 8-е издание.: Пер. с англ [текст] / К.Дж. Дейт. - М.: Издательский дом "Вильяме", 2010. - 1328 с.

14.    Диго С.М. Базы данных: проектирование и использование: Учебник [текст] / С.М. Диго. - М.: Финансы и статистика, 2010. - 592 с.

15. Диго С.М. Проектирование использование баз данных: Учебник. - М.: Финансы и статистика, 2009.

.     Емельянова Н.З. Основы построения автоматизированных информационных систем: Учебное пособие [текст] / Н.З. Емельянова, Т.Л. Партыка, И.И. Попов. - М.: ФОРУМ: ИНФРА-М, 2007. - 416 с.

17.    Зыков С. В. Модели жизненного цикла и методологии разработки корпоративных систем [Видеокурс] / Интернет-университет информационных технологий - ИНТУИТ.ру, 2009 - DVD-box: 2 диска.

18. Иванова Г.С. Технология программирования: Учебник для вузов. - 2-е изд., стереотип. - М.: Изд-во МГТУ им. Н.Э. Баумана, 2009. 320 с.: ил.

.     Избачков Ю.С. Информационные системы: Учебник для вузов. 2-е изд [текст] / Ю.С. Избачков, В.Н. Петров. - СПб.: Питер, 2009. - 656 с.

20.    Кантор М. Управление программными проектами. Практическое руководство по разработке успешного программного обеспечения [Текст] / М.: Вильямс, 2007 - 176 стр.: с ил.

.        Котляров В.П. Основы тестирования программного обеспечения: Учебное пособие / В.П. Котляров, Т.В. Коликова. - М.: Интернет-Университет Информационных технологий; БИНОМ. Лаборатория знаний, 2009. - 285 с.

.        Крупский А.Ю. Разработка и стандартизация программных средств: Учебное пособие [текст] / А.Ю. Крупский, Л.А. Феоктистова. - М.: Издательско-торговая корпорация «Дашков и Ко», 2009. - 100 с.

.        Лойко В.И. Информационные системы и технологии в экономике: Учебник. - 2-е изд., доп. и перераб [текст] / В.И. Лойко, Т.П. Барановская, М.И. Семенов, А.И. Трубилин. - М.: Финансы и статистика, 2009. - 416 с.

.        Макконел Стив. Профессиональная разработка программного обеспечения [текст] / С. Макконел; пер. с англ. под ред. В. Агаповой. - СПб.: Символ-Плюс, 2011. - 240 с.

.        Маклаков С.В. BPwin ERwin CASE-средства разработки ИС [Текст] / М.: Диалог-МИФИ, 2009 - 304 стр.

26. Маклаков С.В. Моделирование бизнес-процессов - М., 2009. - 224с.

.     Марков А.С. Базы данных. Введение в теорию и методологию: Учебник [текст] / А.С.Марков, К.Ю.Лисовский. - М.: Финансы и статистика, 2009. - 512 с.

28.    Маслов А.В. Проектирование информационных систем в экономике: учебное пособие / А.В. Маслов. - Томск: Изд-во Томского политехнического университета, 2008. - 216 с.

29. Мацяшек Л.А. Анализ требований и проектирование систем.- М.: Наука, 2008- 352 с.

.     Моделирование бизнес-процессов средствами BPwin (часть 1)

31.    Моделирование бизнес-процессов средствами BPwin (часть 2)

.        Моделирование информационного обеспечения средствами ERwin

.        Пестриков В.М. Delphi на примерах [текст] / В.М. Пестриков, А.Н .Маслобоев. - СПб.: БХВ-Петербург, 2009. - 496 с.

.        Петров В.Н., Избачков Ю.С. Информационные системы: Учебник для вузов. 2-е изд. [Текст] / СПб.: Питер Принт, 2010 - 656 стр.

.        Поляков А.В. Семь лекций об учёте затрат на предприятиях, имеющих распределённую структуру [текст] / А.В. Поляков. - М.: ИД «Русский журнал», 2006. - 56 с.

.        Принципы и этапы разработки ПО

.        Проектирование и разработка автоматизированных, информационных и аналитических систем

38. Проектирование экономических информационных систем: Учебник / Г.Н. Смирнова, А.А. Сорокин, Ю.Ф. Тельнов; Под ред. Ю.Ф. Тельнова. - М.: Финансы и статистика, 2008. - 512с.

.     Рогозов Ю.И. Разработка метода построения информационных функционально-ориентированных моделей предприятия / Изв. ЮФУ. Технические науки [текст] / Ю.И. Рогозов. - 2008. - №7. - С.70-76.

40.    Сергеев А. Access 2007. Новые возможности [текст] / А. Сергеев. - СПб.: Питер, 2008. - 176 с.

41. Скрипкин К.Г. Экономическая эффективность информационных систем. - М.: ДМК Пресс, 2010. - 256с.

.     Смирнов Н.В. Проектирование информационных систем [текст] / Н.В. Смирнов. - СПб.: БГТУ «ВОЕНМЕХ», 2008. - 146 с.

43.    Сорокин А.В. Delphi. Разработка баз данных [текст] / А.В. Сорокин. - СПб.: Питер, 2010. - 477 с.

.        Стивенс Род. Программирование баз данных. Изд. 2-е, стереотипное [текст] / Р. Стивенс; пер с англ. под ред. С.М.Молявко. - М.: ООО «Бином-Пресс», 2007. - 384 с.

45. Тельнов Ю.Ф. Реинжиниринг бизнес процессов. М. Финансы и статистика, 2009-319с.

.     Технология освоения и внедрения CASE-средств 

47. Титоренко Г.А. Информационные системы в экономике: учеб. пособие для вузов - 2-е изд.доп. - М.: «ЮНИТИ-ДАНА», 2008.-463с.

48. Титоренко Г.А. Автоматизированные информационные технологии в экономике: Учебник - М.: Компьютер, ЮНИТИ, 2009.-400с.

.     Трофимов С.А. CASE-технологии. Практическая работа в Rational Rose [Текст] / М.: Бином-Пресс, 2010 - 272 стр.: ил.

50.    Фаронов В.В. Программирование баз данных в Delphi 7. Учебный курс [текст] / В.В. Фаронов. - СПб.: Питер, 2011. - 459 с.

.        Фельдман Я.А. Создаем информационные системы [текст] / Я.А. Фельдман. - М.: СОЛОН-ПРЕСС, 2006. - 120 с.

.        Фленов М.Е. Библия Delphi. - 2-е изд., перераб. и доп [текст]/ М.Е. Фленов. - СПб.: БХВ-Петербург, 2008. - 800 с.

.        Фуфаев Э.В. Базы данных: учеб. пособие для студ. сред. проф. образования - 3-е изд., стер [текст] / Э.В. Фуфаев, Д.Э. Фуфаев. - М.: Издательский центр «Академия», 2007. - 320 с.

54. Хомоненко А.Д., Цыганков В.М., Мальцев М.Г. «Базы данных» Учебник для вузов Изд., Корона-Принт 2008 г - 736с.

.     Цирлов В.Л. Основы информационной безопасности автоматизированных систем [текст] / В.Л. Цирлов. - Ростов-на-Дону: Феникс, 2008. - 173 с.

.     Шеремет А.Д. Комплексный экономический анализ деятельности предприятия (вопросы методологии). - М.: Экономика, 2008. - 207 с.

57.    Экономический анализ / Под. ред. Л.Т. Гиляровской. - М.: ЮНИТИ-ДАНА, 2009.-527 с.

58. Якобсон А., Буч Г., Рамбо Дж. Унифицированный процесс разработки программного обеспечения [Текст] / СПб.: Питер, 2009 - 496 стр.: с ил.

Похожие работы на - Создание приложения автоматизации анализа финансово-хозяйственной деятельности в ООО 'Уралэнерготел'

 

Не нашли материал для своей работы?
Поможем написать уникальную работу
Без плагиата!
Без нейросетей!