Проектирование информационной системы для учета предоставленных гостиничных услуг

  • Вид работы:
    Курсовая работа (т)
  • Предмет:
    Информационное обеспечение, программирование
  • Язык:
    Русский
    ,
    Формат файла:
    MS Word
    303,24 Кб
  • Опубликовано:
    2015-06-02
Вы можете узнать стоимость помощи в написании студенческой работы.
Помощь в написании работы, которую точно примут!

Проектирование информационной системы для учета предоставленных гостиничных услуг

Оглавление

 

Введение

. Описание предметной области

. Анализ предметной области

. Цели и назначение системы

. Функциональные требования к системе

. Проектирование внутренней структуры информационной системы

. Схема базы данных

. Руководство пользователя

Заключение

Список литературы

 

Введение


Вследствие научно-технического прогресса современные предприятия вынуждены постоянно заниматься улучшением своей деятельности. Это требует разработки новых технологий и приемов ведения бизнеса, повышения качества конечных результатов деятельности, внедрения новых, более эффективных методов управления и организации деятельности предприятий. Необходимой является информация, позволяющая знать не только, как работает предприятие в целом, но и как организованна деятельность на каждом отдельно взятом рабочем месте. Современное предприятие - система - совокупность всех частей, объединенных в определенном порядке, каждая часть выполняет только свою функцию, имеющая значение для остальных частей системы. Потому что существует необходимость иметь такого рода информацию, создается модель.

Модель позволяет провести всесторонний анализ, взглянуть со всех точек зрения, увидеть то, что возможно, не видят все работники предприятия, в том числе и руководитель. Имея модель предприятия, всех его бизнес-процессов, сориентированных на конкретную цель, мы можем открыть возможность его совершенствования. Анализ предприятия как модели - это удобный способ для формирования достижений конкретной поставленной цели.

программный информационный база интерфейс

1. Описание предметной области


В данном курсовом проекте описан бизнес - процесс функционирования гостиницы, а именно учет предоставленных гостиничных услуг.

В гостинице имеются номера категории люкс, одноместные и двуместные. В гостиницу приходит постоялец, подходит к администратору на ресепшне и указывает нужную ему категорию гостиничного номера и срок. Администратор предлагает свободные номера, удовлетворяющие желанию постояльца. Постоялец выбирает один, наиболее подходящий номер из всех предложенных. Между постояльцем и гостиницей, в лице администратора, заключается договор (печатается 2 экземпляра), в котором указан тип номера, количество планируемых дней проживания и список ежедневных услуг (завтрак, обед, ужин, уборка номера и др.) Если такого номера не нашлось, то администратор советует посетить другую гостиницу. Оплачивается номер (способ оплаты наличный / безналичный). Полученные наличные из рук постояльца деньги администратор вносит в кассу, печатает чек постояльцу. Если произведена оплата картой, то определенная сумма денег переводится на счет гостиницы, так же печатает чек. Предлагается прайс-лист, в котором перечислены дополнительные услуги и их цены. При выселении к договору и чеку присоединяется счет, в котором подсчитывается сумма за дополнительные услуги (доп. уборка, возможно медицинские услуги, спортивный зал, такси от гостиницы).

 

. Анализ предметной области


Диаграмма вариантов использования (прецедентов) отображает отношения между актерами и вариантами использования.

Назначение данной диаграммы- проектируемые бизнес - процессы представляются в форме вариантов использования, с которыми взаимодействуют внешние сущности или актеры. Актер - любой объект, субъект или система, взаимодействующая с моделируемой организацией извне.

На рисунке 1 представлена диаграмма вариантов использования бизнес - процесса гостиницы. На диаграмме присутствуют 2 действующих лица: клиент, администратор. Они являются внешними по отношению к моделируемому бизнес - процессу компании, сущностями которые взаимодействуют с гостиницей. Варианты использования определяются функциональные возможности. Каждый из них представляет определенный способ использования. Таким образом, каждый вариант использования соответствует последовательности действий для того, чтобы пользователь мог получить определенный результат.

Рисунок 1 Диаграмма прецедентов

Диаграмма последовательности - диаграмма, на которой показаны взаимодействия объектов, упорядоченные по времени их проявления. На ней могут быть представлены особенности взаимодействия элементов моделируемых бизнес - процессов. Так же на ней неявно присутствует ось времени, что позволяет визуализировать временные отношения между передаваемыми сообщениями. С помощью диаграммы последовательности можно представить взаимодействие элементов модели как своеобразный временной график "жизни" всей совокупности объектов, связанных между собой для реализации варианта достижения цели или выполнения какой-либо задачи.

На рисунке 2.1 и 2.2 представлена диаграмма последовательности действий функционирования гостиницы.

Рисунок 2.1 Диаграмма последовательности

Рисунок 2.2 Диаграмма последовательности

Диаграмма деятельности - отображает разложение некоторой деятельности на её составные части. Под деятельностью понимается спецификация используемого поведения в виде координированного последовательного и параллельного выполнения подчиненных элементов соединенных между собой потоками, идущие от выходов одного узла к входам другого.

На рисунке 3 представлена диаграмма деятельности.

Рисунок 3 Диаграмма деятельности.

Детализация диаграммы деятельности представлена на рисунке 4.

Рисунок 4 Детализация деятельности

 

3. Цели и назначение системы


.        Назначение - система предназначена для комплексного информационно-аналитического обеспечения процессов учета услуг. Система должна предоставить работникам с клиентами быстродействие и качество выполнения работы.

.        Цели - повышение эффективности процесса составление итоговых счетов, использую передовые информационные и коммуникационные технологии. Достижение цели определяется по следующим критериям: временные затраты на обработку данных, повышение точности результатов счетов, предоставление услуги клиентам.

 

. Функциональные требования к системе


¨       Регистрация клиента: ввод ФИО, паспортных данных, места регистрации, номера телефона.

¨       Подбор номера, исходя из поставленных критериев клиента.

¨       Внесение данных об оказанных дополнительных услугах.

¨       При формировании договора выбор ежедневных услуг.

¨       Формирование договора в двух экземплярах.

¨       Выставление счета за дополнительные услуги.

¨       Автоматический подсчет итогов.

 

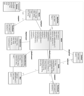
. Проектирование внутренней структуры информационной системы


Диаграмма классов является центральной точкой методологии объектно-ориентированных анализа и проектирования. Она показывает классы и их отношения, предоставляя логический аспект проекта. На стадии анализа используется, чтобы выделить общие роли и обязанности сущностей, обеспечивающих требуемое поведение проектируемого бизнес - процесса. На стадии проектирования используется, чтобы передать структуру классов, формирующих архитектуру проектируемой области.

На рисунке 4 изображена диаграмма классов. Данная диаграмма показывает взаимосвязи между сущностями бизнес-процесса, описывает внутреннюю структуру и типы отношений.

Рисунок 4. Диаграмма классов

- основной класс программы, в котором находится метод Main.- служит для обозначения пользователя системы.- служит для обозначения действий доступных администратору.-служит для обозначения множества клиентов.-служит для обозначения критериев, необходимых для подбора определенного номера.- служит для обозначения возможных дополнительных услуг.- служит для обозначения ежедневных услуг.- служит для обозначения параметров, на основании которых выписывается счет.- служит для обозначения критериев, необходимых для формирования печатной формы договора.для обозначения типов гостиничных номеров.

 

. Схема базы данных


Для хранения данных о клиентах гостиницы, услугах (ежедневных и дополнительных), а так же заключенных договорах, спроектирована база данных, структура показана на рисунке 5.

Рисунок 5 Схема базы данных

7. Руководство пользователя


Работа с системой начинается с открытия формы Главная (рис 1). На ней администратор выбирает одно из четырех действий.

Первый шаг - кнопка Клиенты.

Второй шаг - следует перейти на форму "Номера" для поиска свободного номера.

Третий шаг - кнопка Оформление договора. Четвертый - Кн. Дополнительные услуги. Подробно будет описано ниже.

Рисунок 1 Форма "Главная"

По кнопке Клиенты на Главной форме откроется форма "Клиенты" (рис 2) в случае его первого обращения в данную гостиницу нужно внести нового клиента в базу, иначе выбрать нужного клиента из списка. По нажатию кн. Выбрать, фамилия внесется в соответствующее поле на форме "Оформление договора". В форме "Клиент" администратор вводит личные данные: ФИО, серия и номер паспорта, место регистрации, номер телефона. По нажатию кнопки "Зарегистрировать" данные вносятся в базу гостиницы. И для последующего оформления номера необходимо выбрать клиента из списка, как говорилось выше. После нажатия кн. Выбрать не только выбирается клиент, но и закрывается данная форма после всех проделанных действий для дальнейшей работы с системой.

Рисунок 2 Форма "Регистрация клиента"

Для того чтобы подобрать номер необходимо кликнуть по кнопке "Номера" на Главной форме. Откроется соответствующая форма (рис 3). Нужно указать статус номера и кол-во мест, по кн. "Подобрать" выведется список всех свободных номеров, удовлетворяющих критериям поиска. По кн. "Выбрать" данные о номере вносятся в соответствующие поля на форме "Оформление договора" и форма закрывается. Далее необходимо перейти к оформлению договора.

Рисунок 3 Форма "Номера"

На форме "Оформление договора" (рис 4)ячейки с номером, статусом и ФИО постояльца уже имеют соответствующую информацию и были заполнены из других форм, цена ставится автоматически согласно указанному номеру, администратором указывается кол-во дней проживания, галочками выбираются ежедневные услуги. В завершении печатается договор в двух экземплярах (совершенно одинаковые). Ежедневные услуги не пополняются, по необходимости выбираются в разделе "Дополнительные услуги". Номер договора генерируется автоматически и выводится в поле. На один договор оформляется один гостиничный номер. Кн. Включить в счет формирует счет и добавляет в него перечень услуг с указанием цены. Кн. Добавить доп. услугу позволяет открыть форму "Дополнительные услуги" (рис 5).

Рисунок 4 Форма "Оформление договора"

Образец договора с постояльцем:

Договор проживания в гостинице "Лапландия" и оказания гостиничных услуг №______

г. Тюмень" "_______201__г.

Я, ________________________________, именуемый в дальнейшем "Заказчик", с одной стороны, и Гостиница "Лапландия", именуемая в дальнейшем исполнитель, с другой стороны, заключили настоящий договор о нижеследующим:

.        Предмет договора

.1      По настоящему договору Исполнитель обязуется по заявке Заказчика оказать Заказчику гостиничные услуги по размещению лиц, указанных Заказчиком (далее - "Постояльцы"), в номерном фонде гостиницы Исполнителя, а Заказчик обязуется оплатить эти услуги.

.        Обязательства сторон

.1. Исполнитель обязуется:

.1.1. Обеспечить круглосуточное оформление Постояльцев прибывающих в гостиницу и убывающих из нее согласно полученных от Заказчика заявок.

.1.2. Предоставлять Постояльцам номера из гостиничного фонда для проживания в них на срок, указанный в заявках.

.1.3. Согласно ст. 925 ГК РФ нести ответственность за сохранность вещей Постояльцев.

2.1.4. Информировать Заказчика об изменении стоимости услуг не менее чем за 14 (Четырнадцать) календарных дней до введения таких изменений. При этом стоимость услуг по забронированным номерам гостиничного фонда пересмотру не подлежит.

. Исполнение обязательств

3.1. Порядок оказания услуг по настоящему договору определяется Исполнителем самостоятельно в соответствии с "Правилами предоставления гостиничных услуг в Российской Федерации", утвержденными Постановлением Правительства РФ № 490 от 25.04.1997 г. и иными действующими нормативно-правовыми актами, регулирующими порядок оказания гостиничных услуг в Российской Федерации.

4.1. Заказчик осуществляет оплату услуг, предоставленных по настоящему договору, путем перечисления денежных средств на расчетный счет Исполнителя за 3 (три) рабочих дня до начала оказания услуг Исполнителем, либо путем внесения наличных денежных средств Постояльцем в кассу Исполнителя, при этом датой оплаты считается дата поступления денежных средств в кассу Исполнителя. В случае просрочки оплаты Исполнитель вправе в одностороннем порядке снять бронь Заказчика. Стоимость услуг указана в Приложении №1 к настоящему Договору.

5. Ответственность сторон

.1. За неисполнение либо ненадлежащее исполнение условий настоящего договора стороны несут ответственность согласно действующего законодательства РФ.

.2. В случае аннулирования Заказчиком заявки на бронирование гостиничных номеров или уменьшения количества бронируемых номеров, менее чем за 3 (трое) полных суток до даты начала фактического размещения Постояльцев в гостинице, Заказчик уплачивает Исполнителю неустойку в размере суточной стоимости номера в гостинице за каждый номер, заявка по которому была аннулирована или изменена.

. Порядок разрешения споров

.1.Споры и разногласия, возникшие в связи с неисполнением обязательств по настоящему договору, разрешаются сторонами путем переговоров.

6.2.      В случае невозможности разрешения споров по соглашению сторон, спор рассматривается в установленном законодательством Российской Федерации порядке арбитражным судом.

7. Дополнительные условия

.1. Настоящий договор вступает в силу с момента подписания уполномоченными представителями Сторон и действует 1 (один) год.

.2. По окончании срока действия договора, он автоматически пролонгируется на каждый последующий год, если ни одна из сторон письменно не выразила желания прекратить договорные отношения не позднее, чем за 10 (десять) календарных дней до истечения срока действия настоящего договора.

.3. Настоящий договор может быть расторгнут по соглашению сторон.

. Реквизиты сторон

ЗАКАЗЧИК:

ИСПОЛНИТЕЛЬ: ООО "Лапландия" Юридический адрес: 184511, Тюменская обл. г. Тюмень, пр. Металлургов, д. 32 Почтовый адрес: 184511, Тюменская обл, г. Тюмень, пр. Металлургов, д. 32 Тел., факс: (81536) 7-45-51, 7-10-88 (бухгалтерия) ИНН 7723674847/ КПП 510701001 р/с 40702810293610000030 в Северо-Западном филиале ОАО АКБ "Росбанк" г. Санкт-Петербург к/с 30101810100000000778 БИК 044030778 Генеральный директор ООО "Лапландия" __________________________ Бичукина Л.П.  


В течение периода проживания клиента администратор заполняет форму "Дополнительные услуги" фактически оказанными услугами. Из списка выбирается название услуги (бассейн, оказание мед помощи и др.), автоматически (по названию услуги) заполняются поля " единицы измерения" (час, шт.) и "цена за единицу", указывается количество. По нажатию кнопки "Добавить к списку" информация об услуги сохраняется в список и высчитывается итог. По номеру договора данные сохраняются для конкретного постояльца. Кнопка "Показать список оказанных услуг" позволяет просмотреть все ранее предоставленные услуги определенного постояльца с подведенным итогом по всем услугам.

Рисунок 5 Форма "Дополнительные услуги"

Для отображения итога по всем услугам нужно воспользоваться кн. Подвести итог. Печать итогового счета производится по кнопке "Распечатать счет".

Рисунок 6 Форма "Оказанные услуги"

Образец счета

Заключение


Таким образом, проведённое в данной работе исследование, позволило сформулировать нам ряд следующих выводов.

Деятельность любого хозяйствующего субъекта представляет собой процесс, состоящий из множества шагов, которые совершает фирма от одного состояния к другому, где "на входе" находится заказ, а "на выходе" - продукт или услуга, предоставляющие ценность для потребителя. Отдельные шаги или задачи, входящие в данный процесс, при всей их важности не имеют значения для клиента, если процесс не срабатывает, продукт не изготовлен и услуга не оказана. Бизнес-процесс интегрирует узкоспециализированные производственные и управленческие операции и задачи в единый процесс, результатом которого должен быть не отчет вышестоящему управленческому звену, а вполне определенная конкретно значимая полезность для клиента.

В результате выполнения курсовой работы:

¨       Спроектирована информационная система для учета предоставленных гостиничных услуг.

¨       Проанализирована предметная область.

¨       Выявлены главные функции организации.

¨       Проанализирована деятельность организации.

¨       Разработан макет внутренней структуры программного обеспечения информационной системы в виде диаграммы классов.

¨       Составлена схема базы данных.

¨       Разработан пользовательский интерфейс и написано руководство пользователя.

 

Список литературы


1.      Язык UML Руководство пользователя [Книга] / авт. Г. Буч Д. Рамбо, А. Джекобсон. - Т. IV.

.        Грэди Буч, Айвар Якобсон, Джеймс Рамбо. UML. Классика CS. - Питер, 2006

.        Фаулер Мартин. UML Основы. Краткое руководство по стандартному языку объектного моделирования. - Символ-Плюс, 2004

.        Грекул В.И., Проектирование информационных систем Издательство: М.: Интернет-Ун-т Информ технологий год издания: 2005.

5.      Модель и диаграммы вариантов использования [В Интернете] // sites.google. - 10 декабрь 2014 г.

https://sites.google.com/site/anisimovkhv/learning/pris/lecture/tema12.

.        Дашков Л.П. Организация, технология и проектирование торговых предприятий: учебник / Л.П. Дашков, В.К. Памбухчиянц. - 6-е изд., перераб. И доп. - М.: Дашков и К, 2005. - 515 с.

.        ГОСТ Р 50691-94 "Модель обеспечения качеств услуг.

8.      <http://dw6.ru/standartizatsiya_gostinichnyh_uslug.html> электронный ресурс.

9.    Бурков В.Н., Ириков В.А. Модели и методы управления системами предприятия. - М.: Юнити, 2005. - 408 с.

.      Ручкин К.А., Ручкина В.Н. Моделирование бизнес-процессов с помощью современных информационных технологий // Менеджмент в России и за рубежом. - 2007. - №1. - С. 132.

Похожие работы на - Проектирование информационной системы для учета предоставленных гостиничных услуг

 

Не нашли материал для своей работы?
Поможем написать уникальную работу
Без плагиата!
Без нейросетей!