Супергетеродинный частотно-модулированный приемник
Министерство
образования и науки РФ
Рязанский
Государственный Радиотехнический университет
Кафедра РТУ
Пояснительная
записка
к курсовому
проекту по дисциплине:
«Устройства
приема и обработки сигналов»
Выполнил
ст.гр.715
Сурков
Е.Н.
Проверил:
Комиссаров
А.В.
Рязань,
2011г.
Введение
Радиоприемное устройство - одно из важнейших и
необходимых элементов любой радиотехнической системы передачи информации. В
настоящее время для радиоприемных устройств весьма характерным является большое
их разнообразие, определяемое различием радиотехнических систем, в состав
которых они входят. Несмотря на такое многообразие, все радиоприемные
устройства связывает общность построения структурной схемы. Конкретное схемное
выполнение радиоприемника определяется общими требованиями, предъявляемыми к
радиоприемному устройству в целом. В зависимости от схемного выполнения
высокочастотного тракта радиоприемники разделяются на два основных типа:
приемники прямого усиления и супергетеродинные приемники. Приемник прямого
усиления характеризуется тем, что его высокочастотный тракт осуществляет
усиление и частотную избирательность непосредственно на частоте принимаемого
сигнала.
Отличительной особенностью супергетеродинного
приемника является то, что независимо от частоты принимаемого сигнала обработка
его производится на фиксированной частоте, называемой промежуточной..
Промежуточная частота выбирается как правило ниже частоты принимаемого сигнала.
Поэтому обработка сигнала получается проще и более качественная. Это является
достоинством супергетеродинного приемника. Но супергетеродины не лишены
некоторых недостатков. В первую очередь это наличие дополнительных каналов
приема. Еще один недостаток супергетеродинных приемников состоит в возможности
возникновения так называемых комбинационных свистов.
В данной курсовой работе разрабатывается
супергетеродинный ЧМ приемник.
Структурная схема РПрУ
Структурная схема радиоприемника имеет следующий
вид:
Рисунок 1. Структурная схема РПрУ
Где,
А - антенна,
УРЧ - усилитель радиочастоты (малошумящий
усилитель),
Ф1,Ф2 - фильтры преселектора,
СМ1, СМ2 - смесители частоты,
Г1, Г2 - гетеродины,
Фпч1, Фпч2 - фильтры промежуточных частот,
УПЧ - усилитель промежуточной частоты,
ОА - ограничитель амплитуд,
ЧД - частотный детектор,
ФНЧ - фильтр нижних частот,
УЗЧ - усилитель звуковой частоты.
Назначение и структура каскадов
супергетеродинного приемника с двойным преобразованием частоты
) Преселектор - состоит из фильтра входной
цепи(Ф1) и фильтра УРЧ (Ф2). Ф1 предназначен для предварительной фильтрации
принимаемого полезного сигнала из множества сигналов , поступающих на антенну.
Так же Ф1 и Ф2 необходимы для обеспечения избирательности по первому
зеркальному каналу и каналу прямого прохождения.
) Усилитель радиочастоты - УРЧ. Требуется для
увеличения уровня сигнала , поступающего с фильтра входной цепи , до
минимального уровня требуемого микросхемой.
) Смесители частоты - СМ1 и СМ2. Предназначены
для переноса спектра сигнала на промежуточную частоту(ПЧ).
)Гетеродины - Г1, Г2. Требуются для
осуществления преобразования частоты в смесителях.
) Фильтры промежуточных частот - Фпч1 и Фпч2.
Требуются для обеспечения избирательности по второму зеркальному каналу и по
соседним каналам приема.
) Усилитель промежуточной частоты - УПЧ.
Обеспечивает основное усиление сигнала по напряжению.
) Ограничитель амплитуд -ОА. позволяет устранить
нежелательные изменения амплитуды сигнала.
) Частотный детектор - ЧД(демодулятор).
Преобразует принимаемый модулированный сигнал в напряжение, соответствующее
передаваемому сообщению.
Выбор элементной базы
Во входной цепи поставим полосовой фильтр на ПАВ
SF0146BA03086S. Его характеристики приведены в следующей таблице:
Таблица 1.
|
Центральная
частота, МГц
|
Полоса
на уровне -1дБ, МГц
|
Потери,
дБ
|
Подавление,
дБ
|
Входное
и выходное сопротивления, Ом
|
|
128
|
112 1443 55550
|
|
|
|
Основной каскад выполним на ИМС MC13135
фирмы Motorola
(спецификация приведена в приложении), которая представляет собой ЧМ приемник с
двойным преобразованием частоты. В нем осуществляется двойное преобразование
частоты, усиление, ограничение по амплитуде и детектирование сигнала.
На первую промежуточную частоту выберем
кварцевый фильтр фирмы Advanced Crystal Technology RE
17.9M30BTGX2-PF
со следующими характеристиками:
Таблица 2.
|
Центральная
частота, МГц
|
Полоса
на уровне - 3 дБ, кГц
|
Полоса
на уровне - 50 дБ, кГц
|
Потери,
дБ
|
|
17,.9
|
30
|
80
|
2.5
|
В качестве фильтра на вторую промежуточную
частоту выберем керамический фильтр фирмы ФП1П1-60,12, со следующими
характеристиками:
Таблица 3.
|
Центральная
частота, кГц
|
Полоса
на уровне - 6 дБ, кГц
|
Затухание,
дБ
|
Потери,
дБ
|
|
455
|
25
|
4
|
В качестве усилительного прибора для усилителя
радиочастоты возьмем малошумящий транзистор 2SC2549
со следующими основными параметрами:
Таблица 4.
|
Uкэм,В
|
Uэб0, В
|
Iэ0, мА
|
fгр,ГГц
|
h21э
|
Kш, дБ
|
Cк, пФ
|
Pм, мВт
|
Tк,пс
|
|
10
|
2
|
8
|
4,5
|
40
|
1
|
0,8
|
250
|
10
|
Расчет частотного плана
В разрабатываемом радиоприемном устройстве,
перестройка по диапазону будет осуществляться частотой первого гетеродина.
Рисунок 2. Частотный план
Выберем 
, т.к на эта частота является
стандартной, она подходит к требования микросхемы и позволяет обеспечить
избирательность по побочным каналам приема.

161,9 МГц
При этом частота первого зеркального
канала лежит в диапазоне частот: 
;
Выберем 
ц, т.к эта частота является
стандартной и она подходит к требования микросхемы.
При этом частота второго зеркального канала
лежит в диапазоне частот:

;
Избирательность по побочным каналам:
Избирательность по первому
зеркальному каналу и каналам прямого прохождения(
осуществляется фильтрами
преселектора:

- подавление вне основной полосы
частот,
- потери.
Т.к. 
, не удовлетворяет требования ТЗ (
,то необходимо использовать два
фильтра SF0146BA03086S.
При этом избирательность по побочным каналам
получается равной:

что полностью соответствует ТЗ.
Избирательность по соседнему каналу и второму
зеркальному каналу:
Осуществляется фильтрами Фпч1 и Фпч2.
Избирательность по соседнему
каналу(осуществляется фильтром Фпч2):

Т.к. 
, не удовлетворяет требования ТЗ (
,то необходимо использовать два
фильтра ФП1П1-60,12.
При этом избирательность по соседнему каналу
получается равной:

дБ что полностью удовлетворяет ТЗ.
Избирательность по второму зеркальному
каналу(осуществляется фильтром Фпч1):

Т.к. 
, не удовлетворяет требования ТЗ (
,то необходимо использовать два
фильтра RE 17.9M30BTGX2-PF
При этом избирательность по второму зеркальному
каналу получается равной:

дБ что полностью удовлетворяет ТЗ.
Расчет энергетического плана
Проведем расчет энергетического плана с целью
определения - соответствует ли отношение сигнал/шум на выходе приемника ТЗ при
выбранной элементной базе.
)Отношение сигнал/шум на входе приемника:
где 
- мощность сигнала на входе
приемника, 
- мощность шума на входе приемника.
где 
- чувствительность приемника, 
- сопротивление антенны приемника.
где по формуле Найквиста 

, 
- полоса пропускания.
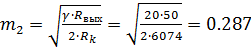
)Коэффициент шума радио приемника:
Так как основной вклад в шумовые свойства
приемника оказывают лишь каскады вплоть до первого смесителя (рис. 1),
следовательно, выражение для коэффициента шума радиоприемника можно записать
следующим приближенным выражением:

- коэффициент передачи по мощности
соответствующих каскадов,

- коэффициенты шума соответствующих
каскадов.
Коэффициенты шума и передачи
соответствующих каскадов:



раз


,
где 
- мощность на выходе УРЧ, 
- мощность на входе УРЧ
соответственно.

,
где
- напряжение на входе УРЧ, 
При чувствительности приемника 
и при соответствующем коэффициенте
передачи входной цепи (Ф1) необходимо, чтобы:


где
- напряжение на выходе УРЧ, 
При чувствительности микросхемы
приемника 
и при соответствующем коэффициенте
передачи цепи Ф2 
необходимо, чтобы:

Пусть 
Получаем, что:


раз
Тогда коэффициент шума
радиоприемника равен:
Получившийся при вычислении
отношение сигнал/шум на выходе приемника полностью соответствует техническому
заданию. 
Расчет усилительных свойств РПрУ
Определим усилительные свойства разрабатываемого
радиоприемника.
Используемая микросхема MC13135.
Определим необходимый коэффициент передачи по напряжению УРЧ.
При чувствительности приемника 
и при соответствующем коэффициенте
передачи фильтров Ф1 и Ф2 
напряжение на входе УРЧ должно быть
не менее

При чувствительности микросхемы 
и при коэффициенте передачи фильтра
Ф1: 
: напряжение на выходе УРЧ должно
быть не менее:

;
следовательно, коэффициент передачи
УРЧ по напряжению должен быть не менее:

Но , т.к при расчете энергетического
плана было задано 
, то коэффициент передачи УРЧ по
напряжению должен быть не менее:

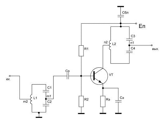
Расчет усилителя радиочастоты
Электрическая схема простейшего УРЧ
представлена на рисунке 3:
Рисунок 3. Электрическая схема
простейшего УРЧ
1. Расчет УРЧ по
постоянному току:
Электрическая схема УРЧ по постоянному току:
Рисунок 4. Схема УРЧ по постоянному току
Обычно, падение напряжения на
резисторе
составляет
примерно 20% от напряжения питания: 
Тогда сопротивление резистора
равно:
Падение напряжения на базовом
делителе равно:
Постоянный ток базы приблизительно
равен:
Ток делителя, должен быть, по
крайней мере, на порядок больше тока базы 
: 
Тогда сопротивление делителя равно:

Как видно

Сопротивление резистора 
равно:
Тогда сопротивление резистора
равно
соответственно:

;
Так как 
, тогда

2. Расчет УРЧ по переменному
току:
Расчет по переменному току производится с целью
определения коэффициента усиления УРЧ по напряжению.
Как известно, коэффициент усиления УРЧ
определяется из выражения:
Где 
- крутизна проходной характеристики
транзистора, 
- эквивалентное резонансное
сопротивление контура на выходе транзистора, 
,
- коэффициенты включения в контур
транзистора и нагрузки соответственно.
Схема замещения транзистора по Y -
параметрам:
Рис.
Где
- входная проводимость транзистора,
- выходная
проводимость транзистора,
- обратная
проводимость транзистора, она мала, поэтому ее влияние можно не учитывать [2].
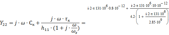
Определим Y- параметры
транзистора:
Физическая эквивалентная схема
транзистора имеет следующий вид:
Рисунок 5. Физическая эквивалентная
схема транзистора
Где
- распределенное сопротивление базы,
- зарядная
емкость эмиттерного перехода,
- активная и периферийная емкости
коллекторного перехода,
-
сопротивление эмиттерного перехода,
- ток эмиттера (мА), а - коэффициент
усиления по току в схеме с ОБ,
- активная составляющая выходной
проводимости на низкой частоте,
- входной ток теоретической модели
транзистора.
- полная емкость коллекторного перехода.
Сопротивление эмиттерного перехода:
Активная и полная емкости
коллекторного перехода связаны между собой следующим соотношением:
Тогда активная емкость коллекторного
перехода оказывается равной:
Распределенное сопротивление базы
равно:
Входное сопротивление в схеме с ОБ
равно:
где 
- контактное сопротивление в
эмиттерной цепи. Для кремниевых транзисторов им обычно пренебрегают [2].
Частота единичного усиления
транзистора:
Тогда граничная частота по крутизне
равна:
Коэффициент передачи по току в схеме
с ОБ:
После произведенных вычислений,
можно определить Y- параметры транзистора:
Входная проводимость - 
:

Выходная проводимость - 
:

Крутизна проходной характеристики
транзистора -
:

Определим устойчивый коэффициент
усиления транзистора:
Обычно на практике задаются 
пусть 
тогда


Рассчитаем резонансные согласующие
контуры УРЧ.
Контур на выходе УРЧ:

С точки зрения частотных искажений,
должно выполняться следующее условие:

выбираем эквивалентную добротность 
Задаемся эквивалентной емкостью
контура, которая для диапазона частот 200..1000 МГц лежит в пределах 50..10 пФ.
Пусть 
При этом индуктивность контура
равна:
Добротность контурной катушки может
быть порядка Q=100
пусть
Q=100
Характеристическое сопротивление
контура:

Сопротивление нагруженного контура:

Рассчитаем коэффициент:
Коэффициент включения со стороны
фильтра Ф2:


;
Коэффициент включения со стороны
транзистора:


;
Расчет коэффициента усиления по
напряжению:


Контур на входе УРЧ:
Параметры данного контура аналогичны
параметрам контура на выходе УРЧ, однако, с другими коэффициентами включения.
Коэффициент включения со стороны
транзистора:


Коэффициент включения со стороны
фильтра Ф1:

Далее рассчитаем вспомогательные
элементы:
Разделительный конденсатор:


;
Блокировочный конденсатор:
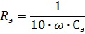
Обычно, внутреннее сопротивление
источника питания лежит в пределах 5-10 Ом, пусть 

;
Емкость в цепи эмиттера
:

;
Требования к гетеродину.
Гетеродин частот должен удовлетворять следующим
требованиям:
1. Диапазон генерируемых частот:
135,9-161,9 МГц.(Для Г1)
2. Шаг перестройки гетеродина, не более: 25
кГц. (Для Г1)
3. Относительная нестабильность
частоты, не менее: 
. Относительный уровень
гармоник на выходе, не менее: - 25дБ
. Постоянство амплитуды Uг
Расчет контура частотного детектора
Определим коэффициент нелинейных искажений
радиоприемника:
Приведем график зависимости коэффициента
нелинейных искажений в зависимости от девиации частоты:
Рисунок 6.
Из зависимости видно, что при R=39кОм
и при девиации частоты равной 5 кГц, коэффициент нелинейных искажений
приблизительно равен:

;
Что полностью удовлетворяет
техническому заданию (
по ТЗ)
приемник частота
усилитель транзистор
Рисунок 7.Контур частотного
детектора
R=39 
fпч2=455 
;
Рассчитаем добротность контура:

При этом эквивалентное сопротивление
контура должно быть равное:

Из данного выражения получается,
что:

Найдем параметры контура L и C:


Вывод
В данном курсовом проекте было
спроектировано радиоприемное устройство связной радиостанции диапазона 118-144
МГц. Радиоприемник выполнен на микросхеме MC13135
большой степени интеграции, фирмы Motorola.
Характеристики полученного устройства полностью удовлетворяют параметрам
технического задания. Избирательности по соседнему и побочным каналам составили
92 дБ и 95 дБ соответственно, что полностью удовлетворяет ТЗ.
Список используемой литературы
1. Сиверс
А.П. Проектирование радиоприемных устройств. - М.: Советское радио, 1976.
2. Уточкин
Г.В. Интегральные и многотранзисторные каскады избирательных усилителей. - М.:
Энергия, 1978.
3. Проектирование
радиоприемных устройств: Методические указания. Часть 1/ РГРТА; сост. Ю.Н.
Паршин, Е.Н. Салтыков; под ред. Ю.Н. Паршина. Рязань, 2003.
. Чистяков
Н.И., Сидоров В.М. Радиоприемные устройства. Учебник для вузов. М., Связь,
1974.
Приложение
.MC13135:
2. 2SC2549
3. SF0146BA03086S
4. RE
17.9M30BTGX2-PF
5. ФП1П1-60,12