Разработка узкополосного частотно-модулированного приемника
Содержание
Введение
. Выбор блок - схемы приемника
1.1 Выбор ПЧ
1.2 Определение ширины полосы пропускания
1.3 Расчёт допустимого коэффициента шума приёмника
1.4 Выбор числа поддиапазонов и их границ
1.5 Распределение заданной величины избирательности
1.6 Распределение неравномерности в полосе пропускания
1.7 Определение эквивалентной добротности и числа контуров
тракта РЧ
1.8 Результат: блок - схема приемника
2. Расчет РПУ
.1 Расчет входной цепи
2.2 Выбор синтезатора частот
2.3 Приёмный тракт
2.4 Расчет шумоподавления
2.5 Расчет регулировки громкости
2.6 Усилитель ЗЧ
2.7 Расчёт стабилизатора
2.8 Расчёт коэффициента шума
2.9 Расчет общего коэффициента усиления, избирательности,
чувствительности и неравномерности АЧХ
Заключение
Библиографический список
Введение
Радиосистемы различного назначения, от простейших радиотелефонов до
компьютерных радиосетей, пользуются всё большим успехом у пользователей во всём
мире. После нескольких десятилетий развития теории и техники радиосистем
значительно выросли скорость и качество коммуникационных услуг при постоянном
снижении их стоимости, что делает услуги беспроводной связи всё более
привлекательными для потребителей, а производство соответствующего оборудования
и комплектующих - одной из наиболее рентабельных и быстрорастущих отраслей
электронной индустрии.
Индустрия беспроводных коммуникаций по её внутренней природе имеет
глобальный характер, позволяя людям почти всюду, независимо от места их
нахождения на земном шаре, разговаривать и обмениваться данными друг с другом.
В связи с этим многократно возрастает роль международных стандартов,
разработанных и разрабатываемых отдельными фирмами и специальными
интернациональными организациями, и поддерживаемых большинством производителей
коммуникационного оборудования, независимо от их национальной принадлежности.
На сегодняшний день количество этих стандартов очень велико: NMT, GSM, AMPS,
CDMA, DCS, CT, TETRA и др. Каждая из имеющихся технологий характеризуется
наборов уникальных, присущих только ей, набором требований и параметров, однако
общим для всех является использование сложных преобразований и обработки
исходного сигнала с целью приведения его к виду, подходящему для передачи через
среду распространения (радиоканал). Повсеместно принято деление стандартов
связи на изначально использовавшиеся аналоговые и, более современные, цифровые.
Наряду с этим необходимо отметить, что независимо от используемого стандарта
практически все выпускаемые устройства связи являются гибридными
радиосистемами, построенными с применением аналоговых и цифровых узлов,
сопрягаемых между собой с помощью АЦП и ЦАП. Именно они на современном этапе
являются наиболее оптимальными по соотношению "стоимость - потребительские
качества".
Данный курсовой проект посвящён разработке РПУ радиотелефона. Радиоприемное
устройство - устройство, предназначенное для улавливания, преобразования и
использования электромагнитной энергии, принятой от радиопередающей станции.
Обычно радиоприемное устройство включает в себя: антенну и приемник.
Большое разнообразие современных радиоприемников можно разбить на три
категории: профессиональные, радиовещательные и специализированные. При
проектировании и расчете радиоприемного устройства учитывается целый ряд
требований, обуславливающих качество работы. Характер предъявляемых требований
определяется в зависимости от назначения приемного устройства. Однако ряд
качественных показателей и требований, обусловливающих нормальную работу
приемника, могут быть названы основными:
1 Перекрытие заданного диапазона частот.
2 Чувствительность.
3 Избирательность.
4 Мощность на выходе.
5 Качество воспроизведения.
6 Устойчивость и надежность.
7 Стоимость и экономичность
1. Выбор блок - схемы приемника
При проектировании РПУ РТ необходимо исходить из конкретных требований.
Принимаемые решения при построении блок - схем и принципиальных схем необходимо
учитывать современный уровень радиоприемной техники. Поэтому в основу
разработки требований ко всей схеме и ее отдельным узлам целесообразно принять
результаты критического анализа качественных показателей и способов построения
схем существующих моделей устройств аналогичного назначения.
Все современные радиотелефоны выполняются по супергетеродинной схеме с
двойным преобразованием частоты [3],[4]. Преимущества таких приемников :
А) большая избирательность по зеркальному каналу, благодаря применению
высокой первой ПЧ;
Б) большая избирательность по соседнему каналу, благодаря применению
низкой второй ПЧ;
В) Возможность получения большого устойчивого усиления, за счет его
распределения по четырем трактам: радиочастоты (РЧ), первой и второй ПЧ,
звуковой частот (ЗЧ).
Недостатками двойного преобразования частоты являются:
А) наличие дополнитльных побочных каналов приема на комбинационных
частотах, а также на 2-м зеркальном канале, что приводит к увеличению
возможности возникновения интерференционных свистов;
Б) значителное усложнение схемы и конструкции РПУ.
В данном курсовом проекте необходимо расчитать параметры структурной
схемы ЧМ радиоприемника со следующими характеристиками:
Реальная чувствительность - 0,2 мкВ при С/Ш=10 дБ;
Избирательность по соседнему каналу - 80 дБ;
Избирательность по зеркальному каналу - 75 дБ;
Избирательность по побочному каналу - 90 дБ;
Выходная мощность - 2 Вт;
Диапазон частот - 450…470 МГц.
Предположим, что антенна согласована со входом приемника и имеет активное
сопротивление 50 Ом. Рассчитаем мощность на входе приемника исходя из требуемой
реальной чувствительности.
Требуемая мощность на выходе:
Нам нужно усилить сигнал на 153,97 дБ.
Исходя из высоких требований избирательности и чувствительности выбираем
супергетеродинную схему радиоприемника c одиночным преобразованием частоты.
.1 Выбор промежуточной частоты
Величина ПЧ выбирается из следующих соображений:
)ПЧ не должна находится в диапазоне частот приемника или близко от границ
этого диапазона.
)ПЧ не должна совпадать с частотой какого - либо передатчика.
)Для получения хорошей фильтрации ПЧ должно быть выполнено условие: fпр>=10Fв, где Fв - верхняя частота модуляции.
)С увеличением ПЧ:
4
увеличивается
избирательность по зеркальному каналу;
5
уменьшается
избирательность по соседнему каналу;
6
расширяется
полоса пропускания;
7
уменьшается
входное и выходное сопротивление электронных приборов, что приводит к
увеличению шунтирования контуров, а так же понижается крутизна характеристики
транзисторов;
8
ухудшается
устойчивость УПЧ;
9
уменьшается
коэффициент усиления на каскад за счет уменьшения резонансного сопротивления
контура и ухудшения параметров электронных приборов;
10 уменьшается вредное влияние шумов
гетеродина на чувствительность приемника;
12 увеличивается надежность работы
устройства АПЧ;
13 уменьшаются размеры контуров и
блокировочных элементов.
5) С уменьшением ПЧ:
14 увеличивается избирательность по
соседнему каналу;
15 уменьшается избирательность по
зеркальному каналу;
16 сужается полоса пропускания ;
17 увеличиваются входное и выходное
сопротивления электронных приборов, что приводит к уменьшению шунтирования
контуров, а также увеличивается крутизна характеристики транзисторов;
18 улучшается устойчивость УПЧ;
19 увеличивается коэффициент усиления на
каскад;
20 понижается коэффициент шума.
Существуют стандартные частоты 10.7Мгц, 465кГц, 455кГц, так же существуют
и другие промежуточные частоты. Выберем промежуточную частоту 45МГц.
1.2 Определение ширины полосы пропускания
Ширина полосы пропускания (ПП) ВЧ тракта супергетеродинного приемника
определяется необходимой шириной полосы частот излучения передатчика, а также
нестабильностью частоты передатчика и гетеродина приемника.
Необходимая ширина полосы частот излучения передатчика 2
fп зависит от вида передачи и модуляции и определяется
следующим образом:
Так как в задании написано ЧМ сигнал то:
При ЧМ [1]:
2
fп=2Fв(1+
) ,
где Fв - верхняя (максимальная) частота
модуляции;
fm - максимальная девиация частоты;
- индекс модуляции.
Частоты модуляции сигнала при телефонной передаче: Fв=3000Гц; Fн=300Гц.
Девиация частоты
fm=5 кГц.
Индекс модуляции
fп=2Fв(1+
) =
.
.3 Расчет допустимого коэффициента шума приемника
Если реальная
чувствительность задана в виде величины ЭДС
сигнала в антенне, при которой отношение
значений напряжений сигнал/шум на выходе приёмника больше минимально
допустимого отношения
или равно ему, то следует вычислить допустимый коэффициент
шума
:
где
- отношение напряжений сигнал/шум на входе приёмника;
- постоянная Больцмана;
- стандартная температура приёмника;
- сопротивление приёмной антенны.
- шумовая полоса
Отсюда находим допустимый коэффициент шума:
(- 1.84 дБ)
Т.е. при заданном значении чувствительности 0,2 мкВ и с/ш = 10 дБ нельзя
получить приемлемое значение коэффициента шума. Увеличим чувствительность до
0.5 мкВ, тогда
.
шум приемник поддиапазон стабилизатор
1.4 Выбор числа поддиапазонов
Если при неизменной индуктивности контура не может быть обеспечено
перекрытие всего диапазона приемника переменным конденсатором, а также для
удобства и большей точности установки частоты и настройки приемника на каналы
диапазона, диапазон приемника делится на отдельные поддиапазоны.
Диапазон требуется разбить на поддиапазоны , если коэффициент перекрытия
диапазона
(1.5 -2.0), значения приведены для КВ и УКВ диапазонов . fmax=470МГц и fmin=450МГц соответственно максимальная и
минимальная частоты диапазона.
Т.к.
< (1,5 - 2,0), то диапазон не требует разбития на
поддиапазоны.
.5 Распределение заданной величины избирательности
В супергетеродинных приемниках с одиночным преобразованием ПЧ
производится следующее распределение заданных величин избирательности:
·
избирательность
по первому зеркальному каналу (ЗК) обеспечивается трактом РЧ;
·
избирательность
по соседнему каналу обеспечивается фильтром основной селекции.
Кроме обеспечения избирательности по зеркальному каналу , радиочастотный
тракт приемника должен обеспечивать :
·
избирательность
на ПЧ, т.е. ослабление помех станций , частоты которых совпадают с ПЧ;
·
ослабление помех
станций , способных вызвать появление в преобразователе перекрестной модуляции
и интерференционных свистов;
·
ослабление
излучения колебаний гетеродина приемника;
·
необходимое
соотношение Сигнал/Шум (С/Ш) на входе первого электронного прибора приемника.
.6 Распределение заданной неравномерности усиления в полосе пропускания
Для обеспечения необходимого минимума частотных искажений в области
верхних звуковых частот каждому РПУ в технических условиях (ТУ) задается
наименьшее ослабление на краях полосы пропускания . Т.к. ГОСТ для РТ на данный
момент времени отсутствует , то используем данные для радиовещательных
приемников. Для радиовещательных приемников ослабление задано в ГОСТ 5651-65.
При разработке РПУ заданная величина ослабления распределяется по
отдельным трактам приемника. Практикой установлено, что наиболее приемлимым
является распределение ослабления на краях полосы пропускания приемника по
отдельным трактам , приведенное в [5].
Ослабление на краях полосы не более, дб:
4
всего тракта 14;
5
тракта РЧ 0 - 2;
6
тракта первой ПЧ
1 - 2;
7
тракта второй ПЧ
6;
8
предварительный
УНЧ 1 - 2;
9
оконечный УНЧ
2,5.
При приеме ЧМ сигналов рекомендуется принимать ослабление на краях ПП ВЧ
тракта равным 6 дб, т.е. на уровне 0,5. На высоких принимаемых частотах, когда
радиочастотный тракт имеет широкую ПП, ослабление на краях его полосы можно
принять равным 0 дб.
1.7 Определение эквивалентной добротности и числа контуров ВЦ
Определение эквивалентной добротности и числа контуров тракта РЧ
производим по заданной избирательности по ЗК на максимальной частоте диапазона
и по ослаблению на краях полосы пропускания приемника на минимальной частоте
диапазона (наихудший случай).
. Задаемся ориентировочным числом одиночных контуров тракта РЧ:
Необходимая добротность контуров, обеспечивающая заданную избирательность
по зеркальному каналу [5]:
Где fmax = 470 МГц - максимальная частота
диапазона;Зmax = fmax - 2fпр = 470 - 90 = 380 МГц (знак минус - частота
гетеродина ниже частоты сигнала);пр= 45 МГц - промежуточная частота ;
=75дб ( 5623 раз) - избирательность по зеркальному каналу (
из задания).
) Возможная эквивалентная конструктивная добротность контура с учетом
шунтирующего действия входного (или выходного) сопротивления применяемого
электронного прибора :
=
,
где
= 0.5 - коэффициент шунтирования электронным прибором (для
транзистора) [5];= 150 - конструктивная добротность контура (без сердечника).
Так как Qи <Qэ, то принимаем число контуров
= 3 и эквивалентную добротность
контура Qэ=75 (на максимальной частоте диапазона).
;
3) Для крайних точек диапазона fmin и fmax определяем:
а) вспомогательные коэффициенты:
;
;
;
,
где
- конструктивное затухание контура;
Эmax - эквивалентное затухание контура на
верхней частоте диапазона;
Эmin - эквивалентное затухание контура на
нижней частоте диапазона;
Где
- расстройка при которой задана избирательность по соседнему
каналу.
б) зеркальные частоты:
в) избирательность по соседнему каналу:
на частоте
на частоте
г) избирательность по зеркальному каналу:
Так как
, то исходные данные выполнены.
Таким образом, в тракте радиочастоты необходимо применить 3 контура для
удовлетворения требований по зеркальному каналу.
д) избирательность на промежуточной частоте (причем fб=fmin ; Qб=QЭmin):
Т.к.
(согласно исходным данным).
.8 Результат: блок - схема приемника
На основании проведенного предварительного расчета приемника составляется
его блок - схема с указанием числа каскадов и особенностей каждого тракта.
Блок - схема приемника, полученного в результате предварительного
расчета, приведена на рисунке 1.

Рисунок 1 -
Блок-схема приёмника супергетеродинного приемника c 1 преобразованием частоты
.
Расчет РПУ
2.1 Расчет входной цепи
Исходными данными к расчету входной цепи являются:
10 диапазон принимаемых частот fmin¸fmax= (450¸470) МГц;
11 сопротивление антенно-фидерной
системы RА=50 Ом,
12 gвх=20 мСм
Расчет
проведем для средней резонансной частоты диапазона, а затем проверим основные
показатели на крайних частотах.
Рисунок 2 - Схема входной цепи (1,2 - это отверстия в перегородке между камерами, в которых расположены контуры. С помощью этих
отверстий осуществляется связь между контурами).
Пусть полосковая линия сделана из меди , поверхностное сопротивление
которой
. В качестве диэлектрика использован
материал стеклотекстолит СКМ-1 с относительной диэлектрической проницаемостью x=4,2
Задаемся следующими размерами полосковой линии:
=4мм, h=2мм,
t=
20мкм (ширина, толщина токонесущей полоски и расстояние между токонесущей и
заземленной полосками);
Рассчитаем волновое сопротивление линии:
50,6Ом
Для расчета электрической длины используют соотношение
,выберем
Из условия настройки входной цепи в резонанс на частоте
рассчитывают емкость
[14]
Из условия настройки резонатора на частоту f0 определим длину линии:
По графикам находим нормированное затухание (b) полосковой линии в зависимости от
ее геометрических размеров
Рисунок 3. Зависимость затухания от геометрических размеров линии
[14].
Сопротивление активных потерь линии, отнесенное ко входу резонатора
Резонансная проводимость несимметричного полоскового резонатора:
где
Ом, характеристическое сопротивление
контура
Затухание резонатора обусловленное потерями в отрезке линии:
Полоса пропускания контура на уровне 3дб равна:
Условие настройки контура в резонанс рассчитано при емкости Со=5.7пФ.
Так как контур входной цепи настраивается на диапазон частот и полоса
пропускания контура П=598 кГц , то он должен автоматически перестраиваться на
резонансную частоту в пределах диапазона , что достигается введением вместо Ск
двух последовательно соединенных варикапов типа КВ109В (общая емкость
каждого изменяется от 4пФ до 16пФ в зависимости от обратного напряжения).
Расширение полосы пропускания до нужной может быть достигнуто путём
увеличения эквивалентного затухания контура.
Эквивалентное затухание контура входной цепи (при полосе пропускания
входной цепи при согласовании
):
dэ1= dэ2= dэ3 =dэ
так как все dэ1= dэ2= dэ3 =dэ
то
, то
Эквивалентная проводимость контура входной цепи:
мкСм;
Заданная полоса пропускания в режиме согласования достигается при
коэффициенте трансформации:
Для согласования нагрузки с антенной необходимо:
Конструктивная реализация коэффициентов связи
и
осуществляется подбором размеров
петель связи
и
и их расположением в экранируемой камере контура входной
цепи. Другими словами, конструктивная реализация коэффициентов связи
осуществляется подключением проводников в точки отстоящие от заземлённого конца линии на некотором расстоянии, которое можно рассчитать
исходя из следующей формулы:
Согласование с антенной:
Согласование с преобразователем:
Коэффициент передачи входной цепи при согласовании:
(-6 дБ);
Избирательность по зеркальному каналу:
При рассмотрении шумовых свойств входной цепи её обычно анализируют
совместно с последующим усилительным или преобразовательным каскадом.
Коэффициент шума входной цепи:
,
где
- коэффициент передачи входной цепи по мощности. Тогда
2.2 Выбор
синтезатора частот
По заданию шаг установки частоты гетеродина 2.5кГц, стабильность частоты
настройки 0.0001%. Исходя, из исходных данных проведем расчет параметром
синтезатора.
шаг установки частоты:
;
для частоты 470МГц:
;
для частоты 450МГц:
;
Синтезатор должен удовлетворять следующим данным:
· Диапазон частот: 405-425МГц;
· Шаг установки частоты: 2.5 кГц;
· Выходное напряжение: >0.1В на Rн=50Ом;
· Напряжение питания: 9В.
· Стабильность частоты настройки: 0.0001%
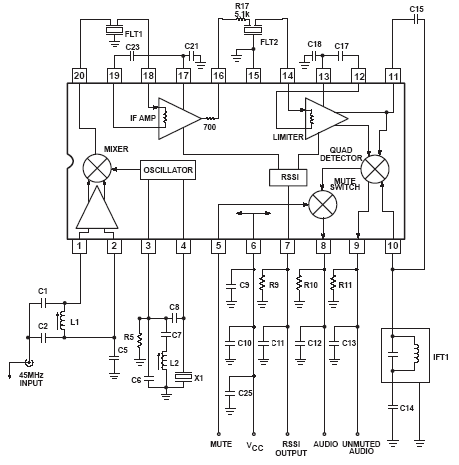
2.3 Приемный
тракт
Исходя из высоких требований, предъявляемых к разработке и современного
уровня развития технологий ИСМ, в радиоприемном тракте будем применять
интегральную SA625 как наиболее подходящую к нашим
параметрам в задании.
ИМС представляет одну из разработок фирмы PHILIPS, но достаточно удачных, разработок
ЧМ приёмника малой мощности, с высокоскоростным RSSI.
В составе ИМС имеются смеситель с гетеродином, усилителя, ограничителя,
квадратурный частотный детектор, высокоскоростной измеритель уровня принимаемого
сигнала(RSSI).
Сигнал с входа ИСМ поступает на микшер, где происходит
перемножение с сигналом гетеродина, затем сигнал поступает на первый фильтр FLT1,далее на усилитель промежуточной
частоты, после усилителя на фильтр FLT2, затем на усилитель ограничитель по амплитуде, далее на квадратурный
детектор, имеющий опорный контур, и на аудио выход.
ОСОБЕННОСТИ
1Быстрый RSSI
2Потребление малой мощности: 5.8мA при 6V
3Вход смесителя до 500MГц
4Увеличение мощности в смесителе 13дБ при 45MГц
5Усиление 102 дБ
6Имеет встроенный гетеродин работающий на частотах от 25МГц до 195МГц.
|
Максимальная частота
входного сигнала, МГц
|
500
|
|
Количество
преобразований частоты
|
1
|
|
Первая
промежуточная частота, МГц
|
45
|
|
Чувствительность мкВ
|
0,22
|
|
Уровень выходного НЧ сигнала,
мВ с управляемого входа.
|
150
|
|
Уровень выходного НЧ
сигнала, мВ с неуправляемого входа.
|
450
|
|
Напряжение
питания, В
|
4.5. . . 8
|
|
Потребляемый ток, мА
|
|
Диапазон рабочих температур
|
- 40 . . . + 85
|
|
Входная емкость смесителя,
пФ
|
4.7
|
Рисунок 4 - Типовая схема включения ИМС SA625
Назначение выводов ИС SA625
приведено в таблице 4.
Таблица 4. Назначение выводов ИС SA625.
|
#
|
Символ
|
Назначение
|
#
|
Символ
|
Назначение
|
|
1
|
RF IN
|
Вход радио частоты
|
11
|
LIMITER OUT
|
Выход смесителя
|
|
2
|
RF BYPASS
|
Вход шунтирования
|
12
|
LIMITER
DECOUPLING
|
Развязка усилителя -
ограничителя
|
|
3
|
XTAL OSC
|
гетеродин
|
13
|
LIMITER
DECOUPLING
|
Развязка усилителя -
ограничителя
|
|
4
|
XTAL OSC
|
гетеродин
|
14
|
LIMITER IN
|
Вход усилителя ограничителя
|
|
5
|
MUTE
|
Управление отклюсаемым
выходом низкой частоты
|
15
|
GND
|
Общий провод
|
|
6
|
Vcc
|
Напряжение питание
|
16
|
IF AMP OUT
|
Выход упч
|
|
7
|
RSSI OUTPUT
|
Выход измерителя уровня
несущей
|
17
|
IF AMP
DECOUPLING
|
Развязка упч
|
|
8
|
AUDIO
|
Выход отключаемый
|
18
|
IF AMP IN
|
Вход усилителя
промежуточной частоты
|
|
9
|
UNMUTED AUDIO
|
Неблокируемый выход нч
|
19
|
IF AMP
DECOUPLING
|
Развязка упч
|
|
10
|
QUADRATURE IN
|
20
|
MIXER OUT
|
Выход смесителя
|
FLT1 и
FLT2 используем фильтр ФП2П8 - 281 - 5
· С полосой (30
5)кГц
· Работает в диапазоне частот 45Гц
· подавлением не менее 40дБ
· Затухание не более 6дБ
· Порядок фильтра 2й
· Неравномерность не более 1дБ
2.4 Расчет
шумоподавления
Реализуем шумоподавление на SA625 с помощью копаратора LM311:
Рисунок 5 - Схема шумоподавления
Так как
подстраиваемый резистор, возьмем его
Возьмем из стандартного ряда сопротивлений
.5 Расчет ручной регулировки громкости
Регулировка громкости осуществлена с использованием последовательной
схемы, включенной на входе УНЧ
Рисунок 6. Схема регулятора громкости
Определим Rпер R1 для того, чтобы обеспечить необходимый по заданию диапазон
регулировки громкости 36 дБ:
,
где RвыхMC=58 кОм - сопротивление нагрузки
детектора SA625.
С другой стороны
, где D=100
(40 дБ) - диапазон регулировки громкости. Из системы уравнений находим:
;
.
2.6 Выбор усилителя звуковой частоты
В качестве УЗЧ возьмем ИМС TBA820M. МС представляет собой усилитель
мощности звуковой частоты с выходной мощностью 2 Вт на нагрузке 8 Ом.
На рис.8 представлена типовая схема включения ИМС TBA820M.
Рисунок 7 - типовая схема включения УЗЧ ИМС TBA820M
Электрические параметры:
Напряжение питания 3 - 16 В;
Потребляемый ток 12 мА;
Коэффициент усиления напряжения НЧ 60 дБ;
Выходной ток max 1.5А;
Диапазон рабочих температур - 20…+ 70.
2.7 Выбор стабилизатора
Так как напряжение питания микросхемы SA625 5В, то необходимо для них рассчитать стабилизатор
напряжения. В качестве стабилизатора напряжения выберем стандартную микросхему:
ML78L05 (максимальное входное напряжение 30В, минимальное входное
7.2В, выходное напряжение 5В).
.8 Расчет
коэффициента шума
Для обеспечения заданных параметров радиоприемного устройства произведем
оценку параметров основных элементов и узлов. Для обеспечения чувствительности
0,6мкВ при отношении с/ш = 10дБ на выходе, общий Кш РПУ запишем в
следующем виде:
Из анализа формулы видим, что коэффициент шума РПУ в основном зависит от
шумов УРЧ
Коэффициент шума РПУ стремятся свести к минимуму.
Коэффициент шума входной цепи:
,
где
- коэффициент передачи входной цепи по мощности. Тогда
2.9 Расчет общего коэффициента усиления, избирательности,
чувствительности и неравномерности АЧХ
Для обеспечения заданных параметров радиоприемного устройства произведем
оценку параметров основных элементов и узлов.
Общий коэффициент усиления по мощности составил:
дБ
Общая избирательность по З.К.: 87.4дБ;
Общая избирательность по С.К.: 90дБ.
Коэффициент шума:
Чувствительность приемника при полученном коэффициенте шума: 0.5мкВ.
Неравномерность АЧХ всего тракта будет складываться из неравномерности 2х
фильтров ОС. Неравномерность остальных же трактов близка к 0. Так как каждый
фильтр дает не более 1дБ, то суммарная нестабильность не превысит 16дБ.
Заключение
В pезультате пpоделанной pаботы было спроектировано РПУ РТ. В качестве
элементной базы была использована ИМС фирмы PHILIPS.
·
Входная цепь
реализована на короткозамкнутом четвертьволновом отрезке линии;
·
В качестве
следующих каскадов РПУ была применена SA625, которая отвечает требованиям современной элементной базы
предъявляемым к радиотелефонам. Малое потребляемое напряжение и потребляемый
ток дают возможность 3-х часовой непрерывной работы без перезаряда
аккумуляторов. Высокая чувствительность (0.22мкВ). Избирательность по
соседнему(в зависимости от фильтров) ,
·
Фильтр основной
селекции ФП2П8 - 281 - 5 ;
·
Микросхема TBA820M, выполняющая функции усилителя ЗЧ.
Структурная схема приемника приведена в приложении 1.