|
Используемый активный элемент:
|
КТ368А
|
|
|
Минимальная частота поддиапазона
|
0.485
|
МГц
|
|
|
Максимальная частота поддиапазона
|
1.648
|
МГц
|
|
|
Промежуточная частота
|
465
|
кГц
|
|
|
Конструктивная добротность контура гетеродина
|
130
|
|
|
|
Коэффициент перекрытия с учётом запаса
|
3.398
|
|
|
|
Минимальная ёмкость КПЕ
|
12
|
пФ
|
|
|
Максимальная ёмкость КПЕ
|
495
|
пФ
|
|
|
Минимальная эквивалентная ёмкость контура
|
45.8
|
пФ
|
Максимальная эквивалентная ёмкость контура
|
528.8
|
пФ
|
|
|
Индуктивность катушки контура входной цепи
|
203,398
|
мкГн
|
|
|
Емкость подстроечного конденсатора
|
40
|
пФ
|
|
|
Емкость уравнительного конденсатора
|
390
|
пФ
|
|
|
Требуемое усиление
|
4
|
|
|
|
Максимальное устойчивое усиление
|
4,922
|
|
|
|
Входное сопротивление ПКФ
|
2000
|
Ом
|
|
|
Выходное сопротивление ПКФ
|
2000
|
Ом
|
|
|
Вносимое затухание ПКФ
|
0.251
|
раз
|
|
|
Добротность широкополосного контура
|
18
|
|
|
|
Входное сопротивление транзистора
|
6
|
кОм
|
|
|
Выходное сопротивление транзистора
|
70
|
кОм
|
|
|
Входная ёмкость транзистора
|
10
|
пФ
|
|
|
Выходная ёмкость транзистора
|
2
|
пФ
|
|
|
Крутизна характеристики транзистора
|
25,5
|
мА/В
|
Определим параметры транзистора в режиме преобразования частоты:
крутизна преобразования, мА/В:
входное сопротивление, кОм:
выходное сопротивление, кОм:
входная и выходная ёмкости транзистора не меняются:
Согласование транзистора смесителя с фильтром осуществляется через
широкополосный контур. Согласование осуществляется широкополосным фильтром,
образованным емкостью конденсатора и индуктивностью ПКФ.
Определяем коэффициент шунтирования контура выходным сопротивлением
транзистора и входным сопротивлением фильтра, допустимый из условия обеспечения
требуемого коэффициента усиления:
Определяем конструктивное и эквивалентное затухание широкополосного
контура
Определяем характеристическое сопротивление контура, принимая коэффициент
включения в цепи коллектора m1=1:
Определяем коэффициент включения в контур со стороны фильтра:
Определяем эквивалентную ёмкость схемы:
Емкость контура:
Принимаем С2=4,7 нФ
Индуктивность контура:
Резонансный коэффициент усиления преобразователя
Поскольку выполняется неравенство Ктр=4<К0=4,518,
то расчет произведен правильно.
Найдём номиналы деталей, определяющих режим работы транзисторов, фильтров
в цепи питания и элементов связи:
определим сопротивление термокомпенсации, задавшись напряжением смещения
и током на базе транзистора в смесителе:
Принимаем R3=1,5 кОм типа МЛТ-0,125.
номиналы смесительного делителя:
Выбираем R2=25 кОм типа МЛТ-0,125.
Находим величину резистора R1 из выражения:
Величину резистора R1 выбираем 12кОм, тип - МЛТ-0,125.
Разделительную емкость С1 найдем по выражению:
Принимаем С1=2,2 нФ.
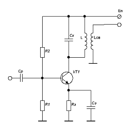
3.3.2
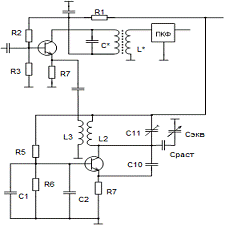
Расчет гетеродинной части преобразователя частоты
Наиболее простым является сопряжение в одной точке, осуществляемое
индуктивностью контура гетеродина. Точное сопряжение производится на средней
частоте диапазона.
Определяем эквивалентную емкость переменного конденсатора на fСР
:

Рассчитаем индуктивность контура гетеродина:
Величина сопротивления, стабилизирующего эмиттерный ток, принимая UГ=60
мВ и IГ=1 мА :
Принимаем R7 =1кОм.
Величины сопротивлений R6 и R5:
выбираем R6=82кОм, R5=1кОм типа МЛТ-0,125.
Определяем полное сопротивление контура гетеродина при резонансе на
максимальной частоте:
Принимая коэффициент обратной связи kСВ=0,4, определяем
коэффициент связи транзистора с колебательным контуром:
Определяем величины емкостей контура на максимальной частоте диапазона:
а) вспомогательные емкости:
С1=Сп=40 пФ
б) действительные емкости контура
С9=С2 - С22=200,4-2=198,4 пФ
С10=С3 - С11=500-10=490 пФ
в) проверим правильность вычислений:
Т.к. k`СВ=kСВ и m`=m , емкости вычислены правильно.
Задавшись коэффициентом связи между катушками L2 и L3
m3=0,1 и kТК=0,3, получим
Рассчитаем элемент сопряжения:
Отсюда получаем что Сраст = 28пФ
3.4 Расчёт
тракта УПЧ
.4.1
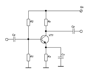
Расчет апериодического усилителя
В качестве второго каскада УПЧ применим апериодический транзисторный
каскад, к достоинствам которого следует отнести - высокую устойчивость, большое
усиление и простоту настройки. Принципиальная схема апериодического усилителя
представлена на рисунке 5.
Рисунок 5. Апериодический усилитель
Определяем максимальный коэффициента усиления:
;
Определяем эквивалентное сопротивление нагрузки, из условия получения
максимального коэффициента усиления:
;
Определяем величину резистора нагрузки в цепи коллектора:
;
Находим реальное эквивалентное сопротивление нагрузки каскада:
;
Определяем реальный коэффициент усиления каскада:
;
Определяем сопротивление термокомпенсации по следующей формуле:
;
Принимаем RЭ=1,8 кОм типа МЛТ-0,125.
;
Принимаем R2=18 кОм типа МЛТ-0,125.
;
Принимаем R1=5,6 кОм типа МЛТ-0,125.
Ёмкость в цепи эмиттера:
;
Выбираем
Определяем входное сопротивление каскада:
;
Разделительную емкость определяем по формуле:
;
Принимаем СР =1,2 нФ.
3.4.2
Расчет широкополосного каскада УПЧ
Рисунок 6. Широкополосный каскад УПЧ
Определяем полосу пропускания широкополосного каскада УПЧ по формуле:
;
Находим эквивалентную добротность контура:
;
Определяем коэффициент включения m2 контура к входу детектора,
полагая при этом m1=1:
;
Рассчитываем характеристическое сопротивление контура из условия
обеспечения усиления:
;
Т.к. данный каскад является выходным, то необходимо обеспечить
максимальное усиление сигнала до детектора для нормальной работы последнего.
Определяем эквивалентную проводимость контура:
;
Рассчитываем собственную проводимость:
;
Определяем параметры контура по формулам:
;
Выбираем С=4,7 нФ.
;
Индуктивность катушки связи при k=0,4-0,6:
;
3.5 Расчёт
АМ детектора
В качестве амплитудного детектора был выбран последовательный диодный
детектор, работающий в режиме линейного детектирования, т.к. он имеет
относительно большое входное сопротивление.
Схема детектора представлена на рисунке 7.
Рисунок 7. Схема последовательного детектора
Исходные данные для электрического расчёта:
- Напряжение несущей на входе детектора:
.
- Эквивалентная проводимость контура последнего каскада УПЧ:
- Максимальный коэффициент модуляции: m=0.8.
- Диапазон модулирующих частот: 80..4000Гц
- Допустимое эквивалентное затухание последнего контура УПЧ:
.
- Коэффициент фильтрации:
.
Выбираем диоды с малым внутренним сопротивление, малой ёмкостью
и большим обратным сопротивлением:
Д9Б:
;
;
.
Определяем требуемое входное сопротивление детектора:
.
Сопротивление нагрузки:
.
Эквивалентная ёмкость нагрузки детектора:
Рассчитываем сопротивления резисторов
,
:
Выбираем
.
.
Выбираем R2=1,3 кОм.
Определяем ёмкости конденсаторов:
,
где
- ёмкость монтажа.
Выбираем
.
Выбираем
.
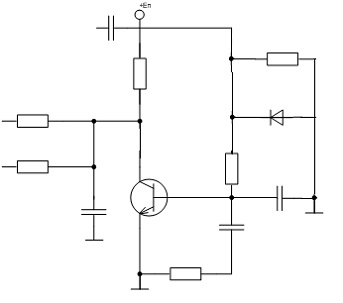
3.6 Расчет
АРУ
Рисунок 8. Схема автоматической регулировки усиления
В качестве детектора системы АРУ будем использовать параллельный диодный
детектор.
Согласно предварительному расчету, число каскадов, охваченных АРУ,
Данные каскады обеспечивают следующее усиление:
[дБ],
Необходимые пределы регулирования системы АРУ:
[дБ].
Задаемся максимальной величиной тока коллектора регулируемых каскадов:
,
.
Коэффициент усиления регулируемых каскадов:
,
при q=1(0дБ) KРЕГ_MAX=98,44 [дБ],
при q=0,1(-20дБ) KРЕГ_MIN=58,44 [дБ].
Пределы регулировки:
Принимая во всех регулируемых каскадах RФ=15 [кОм] и R3=1,5
[кОм], определяем коэффициент управления по формуле:
Необходимый коэффициент усиления в тракте АРУ:
Т.к. KУС=9,9 > 1, то будем применять усиленную АРУ.
Для обеспечения времени замедления работы МАРУ выбираем конденсатор С28=100
[мкФ], и резистор сопротивлением:
[кОм].
Зададим резистор R:
=1 [кОм],
Емкость фильтра:
[мкФ].
4.Конструктивный расчет катушки гетеродина
Индуктивность катушки гетеродина:
Выберем диаметр провода из условия обеспечения максимальной добротности
катушки.
= t / k1
Здесь t = 0,2 см - шаг
намотки, k1- коэффициент, значение которого определяется по графику
на рис.22 литература [9].
Отношение длины намотки l к
диаметру катушки D выбирают из условия получения максимальной добротности в
пределах 0,5 ≤ l / D ≤ 0.8.
Таким образом, диаметр петли
выберем D = 1,32 см, а длину намотки l = 0.4 см, коэффициент k1=
1,55 . Тогда диаметр провода d = t / k1 = 0,2/1,55 = 0,129см.
Количество витков для катушки
определяется по формуле
Коэффициент взаимоиндукции
между соседними витками определяется по формуле (в мкГн)
Рисунок 9 Катушка индуктивности
Заключение
В результате произведенных расчетов была достигнута цель, поставленная в
технических требованиях к проектируемому устройству. Выполняются все условия по
избирательности и по чувствительности. АРУ обеспечивает заданное изменение
выходного сигнала при заданном изменении сигнала на входе радиоприемника.
Поскольку любой расчет содержит ошибки обусловленные погрешностью метода
и погрешностью округления, то необходимо экспериментальное исследование модели
приемника и подгонка его параметров.
Список
литературы
радиосвязь приемник высокочастотный тракт
1. Транзисторы
для аппаратуры широкого применения. Справочник. / Под ред. Б.Л.Перельмана. -
М.: Радио и связь, 1981.
. Окулич
Н.И. Методическое пособие по курсовому проектированию по курсу «Радиоприёмные
устройства» для студентов специальности «Радиотехника» / Под редакцией Б.М.
Богдановича. - Мн.:изд. МРТИ, 1986. - с. 50
. Екимов
В.Д., Павлов К.М., «Проектирование радиоприёмных устройств». - М.: Связь, 1968,
502 с.
. Проектирование
радиоприёмных устройств Учебное пособие для вузов./Под ред. А.П. Сиверса. - М.:
Сов. радио, 1976, 485 с.
. Радиоприёмные
устройства: Учеб. Пособие для радиотехнич. спец. вузов / Ю.Т. Давыдов, Ю.С.
Данич, А.П. Жуковский и др.; Под ред. А.П. Жуковского. - М.: Высш. шк., 1989.
342 с.
. Справочник
по учебному проектированию приемно-усилительных устройств/ под ред. Белкина
М.К.
. Методы
и устройства приема и обработки сигналов, конспект лекций, И.Ю. Малевич ,
Минск, БГУИР, 2007, 210 с.
. http://avrorabinib.ru/index.php?option=com_content&task=blogcategory&id=5&Itemid=24
9. Радиопередающие
устройства: учебник для вузов. Под ред. М. В. Благовещенского, Г. М. Уткина. -
М.: Радио и связь, 1982. - 408 с.