Проектирование усилителя мощности звуковой частоты

  • Вид работы:
    Курсовая работа (т)
  • Предмет:
    Информатика, ВТ, телекоммуникации
  • Язык:
    Русский
    ,
    Формат файла:
    MS Word
    202,03 Кб
  • Опубликовано:
    2016-03-12
Вы можете узнать стоимость помощи в написании студенческой работы.
Помощь в написании работы, которую точно примут!

Проектирование усилителя мощности звуковой частоты

Министерство образования Республики Беларусь

Учреждение образования «Полоцкий государственный университет»

Радиотехнический факультет

Кафедра радиоэлектроники









КурсоВая работа

По курсу:

«Проектирование аналоговых интегральных устройств»

на тему:

“Проектирование усилителя мощности звуковой частоты”

Вариант 4

Разработал: Барковский А.В.

Проверил: Капралов М. Е.




Новополоцк, 2015 г.

СОДЕРЖАНИЕ

1. Введение

. Постановка задачи

. Исходные данные

. Расчет оконечного каскада

. Выбор входного транзистора, расчет входных элементов и элементов ООС

. Расчет мощности элементов схемы

. Расчет радиатора

Вывод

Литература

1.      Введение

Усилитель звуковых частот - прибор для усиления электрических колебаний, соответствующих слышимому человеком звуковому диапазону частот (обычно от 16 до 20 000 Гц).

В качестве источника входного сигнала УНЧ могут использоваться такие устройства как микрофон, звукосниматель, фотоэлемент, термопара, детектор и т.д. В качестве нагрузки могут выступать громкоговоритель, измерительный прибор, записывающая головка магнитофона, последующий усилитель, осциллограф, реле и т.д. Большинство из перечисленных выше источников входного сигнала развивают очень низкое напряжение. Подавать его непосредственно на каскад усиления мощности не имеет смысла, так как при таком слабом управляющем напряжении невозможно получить сколько-нибудь значительное изменения выходного тока, а следовательно, и выходной мощности. Поэтому в состав структурной схемы усилителя, кроме выходного каскада, отдающего требуемую мощность полезного сигнала в нагрузку, как правило, входят предварительные каскады усиления. Основными техническими показателями УНЧ являются: коэффициенты усиления (по напряжению, току и мощности), входное и выходное сопротивления, выходная мощность, коэффициент полезного действия, номинальное входное напряжение (чувствительность), диапазон усиливаемых частот, динамический диапазон амплитуд и уровень собственных помех, а также показатели, характеризующие нелинейные, частотные и фазовые искажения усиливаемого сигнала.

2.      Постановка задачи

Расчет любого сложного электронного устройства (ЭУ) сводится к последовательному расчету функциональных элементов. Расчет ЭУ, состоящего из ряда последовательно соединенных функциональных элементов, обычно начинают со стороны его выхода, с конца. Выходной функциональный элемент - единственный в ЭУ, для расчета которого в техническом задании сформулированы достаточные требования. Расчет ЭУ часто имеет итерационный характер. После выполнения ряда расчетных операций возникает необходимость повторить предыдущие операции для улучшения структуры или режимов всего ЭУ или его функциональных частей. Например, расчет может показать необходимость введения дополнительных обратных связей, что, собственно, потребует повторения некоторой части расчетов.

Детальному расчету функциональных элементов должны предшествовать ориентировочный расчет значений выходных параметров тех функциональных элементов, которые определяют значение выходных параметров всего ЭУ. Это позволяет достаточно быстро оценить практическую возможность их реализации. Например, перед тем как рассчитывать каскады многокаскадного усилителя, необходимо распределить между ними все виды искажений, определить их коэффициенты усиления и полосы пропускания. Если полученное значения представляются достижимыми, то можно переходить к расчету функциональных элементов.

При проектировании ЭУ наиболее часто выполняют:

а) ориентировочный расчет выходных параметров функциональных элементов, производимых при выборе их принципиальных схем;

б) расчеты, на основе которых выбирают типы активных электро-радиоэлементов;

в) расчеты рабочих режимов активных ЭРЭ, включая расчет температурной нестабильности;

г) расчет значений параметров R, C, L пассивных ЭРЭ, обеспечивающих выбранные режимы активных ЭРЭ, а также расчет протекающих через пассивные ЭРЭ токов, падающих на них напряжений и рассеиваемых ими мощностей;

д) определение номинальных значений параметров пассивных ЭРЭ и выбор их типов;

е) расчет выходных параметров ЭУ с целью проверки их соответствия требованиям технического задания. Задача анализа наиболее ответственная, его результаты должны быть достаточно точными. Поскольку аналитические методы не обеспечивают требуемой точности, анализ электронных схем чаще производится или на физической модели, или на ЭВМ.

3.      Исходные данные

Вариант

4

Выходная мощность

Вт5


Сопротивление нагрузки

,Ом3


Коэффициент гармоник

,%2,5


Полоса усиливаемых частот

,Гц80



,кГц15


Коэффициент частотных искажений

,(дБ)3



,(дБ)3


Источник сигнала(детектор приемника или микрофон)

(В)0,4



(кОм)70


Напряжение питания

,В15




. Расчёт оконечного каскада

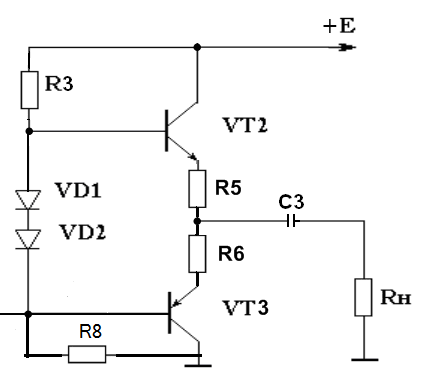
Для расчёта был выбран оконечный каскад, построенный на паре комплементарных транзисторов

Рисунок 1 - Схема оконечного каскада УМЗЧ

Выбор транзисторов по допустимой мощности рассеяния на коллекторе и максимальной амплитуде коллекторного тока:

³(0.25¸0.3)Pвых Рmax³(1.25¸1.5) (Вт)


По этим параметрам выбираем транзисторы VT2 и VT3 для оконечного каскада - КТ816А и КТ817А соответственно. Они имеют следующие параметры:

Iкmax = 3(A) Uкэmax = 25 (B)

Pкmax = 25 (Bт) h21 = 25

Произведем подсчет требуемого коэффициента усиления:

Ku=(2*Uкэmax)/(*Eп)=(2*5,477)/ (*0,4)=19,36

Произведем приблизительный подсчет количества каскадов, необходимых для выполнения заданных требований расчета усилителя:


Из этого следует, что для выполнения заданных требований достаточно двух каскадов.

Произведем определение точек для построения нагрузочной прямой по выходной характеристике транзистора КТ816А (КТ817А):

 

По этим значениям построим нагрузочную прямую. Результат построения отображён на рисунке 2.

Рисунок 2 - Семейство выходных характеристик и нагрузочная прямая для транзистора КТ816А (КТ817А)

Координаты рабочей точки: Ik0=0,17 (A), Iб0=2 (мA), Uкэ0=7,5 (В)

По входной и выходной характеристике транзистора КТ816А (КТ817А) определяем рабочую область:

Im=1,88 (A)         Um=5.5 (В) Imб= 148 (мA) Umб= 0.89 (B)

Проверим правильность выбора рабочей точки через мощность, выделяемой транзистором:

 - рабочая точка выбрана правильно, так как транзистор обеспечивает необходимую мощность.

Рисунок 3 - Входная характеристика транзистора КТ818А (КТ819А)

Определим глубину ООС:

=1+g21*Rн ,

где g21 - усреднённая крутизна характеристики транзистора.

=1+2.30*3=7.9

Осуществим расчет делителя напряжения для выходного каскада:

дел=Iбо

0.002(A)

Следовательно, выбираем ток, равный: Iдел=10 (мA)


Следовательно, выбираем сопротивление резистора R3 и R8 из ряда стандартных сопротивлений, равное 620 Ом.

Сопротивление резисторов R5 и R6 выбираем равным 0,03 (Ом), исходя из значения резистора Rн =3 (Ом).

Рассчитаем конденсатор С3 : конденсатор С3 является разделительным и рассчитывается исходя из уровня НЧ искажений. Так как С3 установлен на выходе схемы, то на него приходится большая часть НЧ искажений, следовательно на него приходится ½ (1,5 дБ) коэффициента Мн:

частота каскад транзистор мощность

С3=

Выберем диоды для выходного каскада:

Iдиода= Iдел+Iб0; Iдиода=10+2=12 (мA)

При этих токах падение напряжения на диодах должно составлять: 2*Uэб0=1.48 [B].

Включение двух диодов КД-102Б последовательно обеспечит требуемое падение напряжения.

Вольтамперная характеристика диода КД-102Б изображена на рисунке 4.

Рисунок 4 - Вольтамперная характеристика диода КД-102Б

Для защиты комплементарных транзисторов, включим в схему еще два диода КД102Б.

Рассчитаем входное сопротивление с учётом ООС:

; где ;

 

Рассчитаем амплитудные значения на входе:

 



Построим сквозную характеристику:

Выбираем Rг=100 (Oм)

Данные для построения сквозной характеристики приведены в таблице 1.

Таблица 1 - Данные для построения сквозной характеристики

Iб, (мA)

Iк, (A)

Uэб, (B)

Eс= Iб * Rг+Uэб, (B)

2

0.17

0,74

094

15

0.72

0,9

2,4

30

1

0,98

3,95

45

1.26

1,06

4,56

1.42

1,14

7,14

90

1.78

1,3

10,3

120

1.96

1,48

13,48

150

2.05

1,63

16,63


Полученная сквозная характеристика отображена на рисунке 5.

Рисунок 5 - Сквозная характеристика

По сквозной характеристике определяем, c метода трех ординат определяем:

Im1==2,43

Im2==0,07

Im3==-0,38

Определим коэффициент гармоник без учета ОС:

Кг0==15.9%

5       Выбор входного транзистора, расчет входных элементов и элементов ООС

В качестве входного каскада был выбран каскад, содержащий не инвертирующий операционный усилитель и один транзистор с обратной связью.

Рисунок 6 - входной каскад и цепь ООС

Транзистор необходимо выбирать таким образом, чтобы он смог обеспечить следующие параметры:

 

В данном случае подойдет транзистор 2N221. Его параметры:

h21э=30..150

Pkmax=1.5Вт

Ikmax=600mA

Uкэmax=50B

Выходная характеристика транзистора 2N221 представлена на рисунке 7.

Для построения нагрузочной прямой, в схему был включен разделительный резистор R7, номинал которого равен десятой части R3:

R7=R3/10=620/10=62 (Ом).

Рисунок 7 - Выходная характеристика транзистора 2N221

Рабочая область транзистора 2N221, определяется по следующим параметрам:

Im=240 (мA);      Ik0 = 260 мА; Iб = 1,2 (мА).

Um=6.3 (В); Uкэ0 = 7.7 В;

По входной характеристике определяем входное сопротивление транзистора:

б max = Ik max/h21=500/150= 3.3 (мА);

б0=1.2 (мА);

Рисунок 8 - Входная характеристика транзистора 2N221

;

Выходной каскад представляет собой 2 каскада выполненных на эмитерных повторителях. Так как эмитерный повторитель не усиливает по напряжению ( коэффициент усиления по напряжению близок к единице) усиление напряжения будет выполняться операционным усилителем.

Для данного усилителя я выбрал операционный усилитель К157УД1. Он обладает следующими параметрами:

Uпит = 15 В;

Rвх = 0,5 МОм;

Um max= 12В;

Rн = 200Ом.

Рассчитаем конденсатор C4 для входного каскада: На конденсаторы С4 и С1 отводиться оставшееся часть коэффициента НЧ искажений (1,5 дБ). Оставим на С4 ¾*Mн:


Рассчитаем номиналы элементов ООС:

Рисунок 9 - Цепь отрицательной обратной связи

Iвх=Uc/Rc=0.4/(70*10)=5,7 мкА;

R4=R1==17,54 кОм;

Ku=19,36;

R2= Ом;

С2==22мкФ.

Рассчитаем конденсатор С1: на конденсатор С1 осталось 0,38 дБ от коэффициента НЧ искажений. На С1 отводиться самое меньшее значение Mн, потому как на входе ОУ очень большое входное сопротивление, что способствует защите от искажений.

С1=

Определим коэффициент гармоник с учетом ОС:

что не превышает 2.5%, которые заданы изначально.

Выберем значения этих номиналов исходя из стандартного ряда :

R4=R1=18 кОм

R7=62 Ом

R3=R8=620 Ом

R2=510 Ом

С2=22 мкФ

С1=

С3=667 мкФ

С4=3,9 мкФ

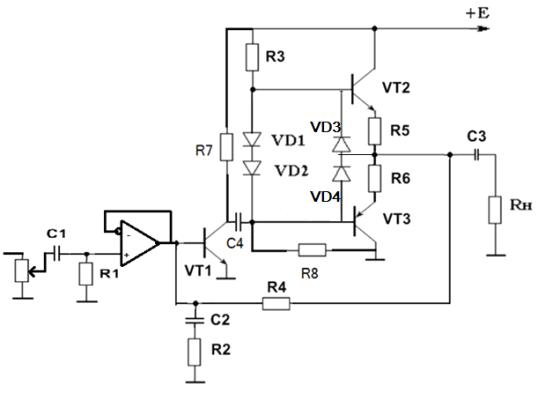
Получили окончательный вид схемы:

Рисунок 10 - Окончательный вид схемы

. Расчет мощности элементов схемы

Расчёт мощности резисторов.

R1:

R3:

R5:

R6:

R4:

R2:

Т.к. напряжение питания схемы 15В, то наиболее рациональным решением было бы использование в схеме конденсаторов, рассчитанных на 25В, т.к. в этом случае мы будем иметь некоторый запас надежности.

7. Расчёт радиатора

Так как максимальная рассеиваемая мощность транзистора КТ816А (КТ817А) равна 1Вт, а рассеиваемая мощность выделяемая на транзисторе P=Iko*Ukэ0=0,17*7,5=1,28 (Вт), используем радиатор для охлаждения.

При расчете обычно исходят из температуры окружающей среды 20°С.

Максимальная температура поверхности кристалла транзистора 100°С.

Т.е. допустимый перегрев будет равен Тп=100°С - 20°С= 80°С

Тепловое сопротивление радиатора:

Q=Tп / Р=80/1,28 = 62,5гр/Вт

Площадь поверхности радиатора:

= (2*Рн /Q)*2 =(10/62,5)*2=0,32см2

Вывод

Данная курсовая работа представляет собой полный расчет усилителя мощности звуковой частоты.

В ходе работы осуществлен полный электрический расчет усилителя, а также разработан конструктивный чертеж устройства.

В схеме оконечного каскада для задания рабочего напряжения используются делитель напряжения, диоды в прямом включении, комплементарные транзисторы. Для уменьшения нелинейных искажений ввели отрицательную обратную связь.

Спроектированный усилитель полностью удовлетворяет требованию технического задания.

Литература

1. Гершунский Б.С. “Справочник по расчету электронных схем”- Киев : Вища школа 1983 г.

. Лавриненко В.Ю. “Справочник по полупроводниковым приборам”- М : “Техника” 1994 г.

. Новаченко В.М. “Микросхемы для бытовой радиоаппаратуры”- М. : КубК-а 1996 г.

. Капралов М.Е. “Методические указания по выполнению курсового проекта по курсу: «Аналоговые электронные устройства»”.

. Войшвило Г.В. “Усилительные устройства”- Москва : издательство Радио и Связь 1983 г.

Похожие работы на - Проектирование усилителя мощности звуковой частоты

 

Не нашли материал для своей работы?
Поможем написать уникальную работу
Без плагиата!
Без нейросетей!