Организационно-управленческий анализ организации

  • Вид работы:
    Курсовая работа (т)
  • Предмет:
    Менеджмент
  • Язык:
    Русский
    ,
    Формат файла:
    MS Word
    187,42 Кб
  • Опубликовано:
    2015-07-07
Вы можете узнать стоимость помощи в написании студенческой работы.
Помощь в написании работы, которую точно примут!

Организационно-управленческий анализ организации

Минобрнауки России

Федеральное государственное бюджетное образовательное учреждение

высшего профессионального образования

"Челябинский государственный университет" (ФГБОУ ВПО "ЧелГУ")

Факультет управления

Кафедра государственного и муниципального управления







Курсовая работа

Организационно-управленческий анализ организации


Выполнила: Иванова Я.В.

Группа: УГ-402

Руководитель: Карпович А.П.





Челябинск 2014

Содержание

Ведение

. Теоретические основы организационно-управленческого анализа

.1 Основные понятия миссии и целей организации

.2 Понятие организационной структуры управления; показатели оценки фактических организационных структур управления

.3 Понятие и основные элементы организационной культуры

. Организационно-управленческий анализ Управления организационной и контрольной работы Администрации города Челябинска

.1 Общая характеристика Управления организационной и контрольной работы Администрации города Челябинска

.2 Анализ миссии и целей Управления организационной и контрольной работы Администрации города Челябинска

.3 Оценка действующей организационной структуры Управления организационной и контрольной работы Администрации города Челябинска

.4 Анализ организационной культуры Управления организационной и контрольной работы Администрации города Челябинска

Выводы и предложения

Заключение

Список литературы

Приложения

Введение

Управление - это универсальный и необходимый элемент нашего мира, без которого невозможна деятельность коллектива людей, функционирование общества. Организационно-управленческий анализ управления позволяет выделить ключевые проблемы реальной ситуации. Механизмом общественно-значимого применения человеческого потенциала управления администрации города является организационная культура. Осознание работниками общности целей, особой значимости муниципальной службы для общества, миссии, стратегии и других составляющих организационной культуры от главы администрации до работников линейного уровня приближает организацию управления администрации города к форме, адекватной требованиям времени.

Организационно-управленческий анализ направлен на исследование системы управления в ее текущем состоянии. Система управления - это совокупность активных социальных и пассивных технических объектов, реализующих процессы управления в рамках существующих организационной структуры и организационной культуры.

В целях анализа систему управления рационально рассматривать как совокупность следующих элементов:

система целей организации и стратегий их достижения;

организационная структура управления;

системы процессов управления и структуры информации, циркулирующей по этим процессам;

организационная культура.

Если говорить подробнее, то организационно-управленческий анализ представляет собой исследовательскую деятельность по направлениям, перечисленным выше. И от того, насколько это будет сделано профессионально, зависит вся дальнейшая работа компании.

Объект исследования: Управление организационной и контрольной работы Администрации города Челябинска

Предмет исследования: организационная структура и организационная культура Управления организационной и контрольной работы Администрации города Челябинска

Цель настоящей работы: организационно-управленческий анализ Управления организационной и контрольной работы Администрации города Челябинска.

Для достижения поставленной цели, в настоящей работе определены следующие основные задачи:

изучить теоретические основы организационно-управленческого анализа;

провести организационно-управленческий анализ Управления организационной и контрольной работы Администрации города Челябинска

представить общую характеристику Управления организационной и контрольной работы Администрации города Челябинска

изучить организационную структуру Управления организационной и контрольной работы Администрации города Челябинска

сделать анализ организационной культуры Управления организационной и контрольной работы Администрации города Челябинска.

1. Теоретические основы организационно-управленческого анализа

.1 Основные понятия миссии и целей организации

Миссия - одно из самых дискуссионных понятий в современном управлении. Существует широкое и узкое понимание миссии. В широком понимании миссия - это философия и предназначение, смысл существования организации. В узком понимании миссия - это сформулированное утверждение относительно того, для чего или по какой причине существует организация, то есть миссия понимается как утверждение, раскрывающее смысл существования организации, в котором проявляется отличие данной организации от ей подобных.

Так же существуют и другие определения миссии. Миссия - это основная общая цель организации - четко выраженная причина ее существования, без определения миссии все решения в организации принимались бы только на основе индивидуальных ценностей руководителей. Миссия определяет статус фирмы и обеспечивает направления и ориентиры для определения целей и стратегий на различных организационных уровнях. Миссия организации - цель, ради которой, или причина, по которой существует организация. Миссия организации должна содержать информацию о продукте или услуге фирмы, о клиентах организации, об основных ценностях организации. Организационная миссия - очень широкое заявление руководства организации, и для выработки миссии необходим тщательный анализ организационного окружения. Миссия - это первый шаг в снижении неопределенности представлений о фирме, прежде всего, у собственников, руководства и персонала, а затем у всех тех, кто имеет и хотел бы иметь с ней дело. Это инструмент стратегического управления, способ выделения данной фирмы среди конкурентов, способ распознавания потребителями ее продукции. Существует три вида миссии: Миссия-предназначение - узкое, но конкретное понимание и обозначение вида деятельности, характера продукции и услуг и круга их потребителей; первое представление о причине возникновения и смысле существования предприятия. Миссия-ориентация - широкое, развернутое представление о системе ценностей, которых придерживается руководство и персонал фирмы, что хотя бы в общих чертах позволяет судить о поведении фирмы, об ее отношениях к потребителям и партнерам. Миссия-политика - концентрация главных целей и более четкое представление о поведении фирмы на ближайший период и на перспективу, т.е. "видение" будущего состояния фирмы. Анализируя различные трактовки миссии, можно заметить, что смысл всех их схож. На основе данных определений можно сделать следующее обобщение: миссия - это короткий абзац, обычно в одном предложении, в котором содержится смысл существования и главная долгосрочная цель организации. Срок выполнения миссии должен быть обозрим и достаточно велик (чаще всего до пяти лет) для того, чтобы нынешнее поколение сотрудников могло увидеть результаты своего труда. Формулировка миссии организации должна подразумевать постоянное развитие в краткосрочной и в долгосрочной перспективе. Наиболее устойчивое и специфичное влияние на миссию организации, независимо от того, что организация собой представляет, оказывают интересы собственников, сотрудников и покупателей. Поэтому миссия организации должна быть сформулирована таким образом, чтобы в ней обязательно находило проявление сочетание интересов этих трех групп людей.

Цели формулирования миссии:

) Миссия дает субъектам внешней среды общее представление о том, что из себя представляет организация, к чему она стремиться. Способствует формированию и закреплению определенного имиджа организации в представлении субъектов внешней среды.

) Миссия способствует единению внутри организации и созданию корпоративного духа.

) Миссия создает возможность для более действенного управления организацией.

Целевое начало в деятельности организации возникает как отражение целей и интересов различных групп людей, так или иначе связанных с деятельностью организации и вовлеченных в процесс ее функционирования. Основными группами людей, чьи интересы оказывают влияние на деятельность организации, а следовательно, должны быть учтены при определении ее предназначения, являются:

Ø собственники организации, создающие, приводящие в действие и развивающие организацию для того, чтобы за счет присвоения результатов деятельности организации решать свои жизненные проблемы;

Ø  сотрудники организации, своим трудом непосредственно обеспечивающие деятельность организации, создание и реализацию продукта, и продвижение ресурсов извне, получающие от организации за свой труд компенсацию и решающие с помощью этой компенсации свои жизненные проблемы;

Ø  покупатели продукта организации, отдающие ей свои ресурсы (чаще всего деньги) в обмен на продукт, предлагаемый им организацией, и удовлетворяющие с помощью этого продукта свои потребности;

Ø  деловые партнеры организации, находящиеся с ней в формальных и неформальных деловых отношениях, оказывающие организации коммерческие и некоммерческие услуги и получающие аналогичные услуги со стороны организации;

Ø  местное сообщество, находящееся с организацией во взаимодействии, имеющем многогранное содержание, связанном в первую очередь с формированием социальной и экологической среды обитания организации;

Ø  общество в целом, в первую очередь в лице государственных институтов, взаимодействующее с организацией в политической, правовой, экономической и других сферах макроокружения, получающее от организации часть создаваемого ею богатства для обеспечения общественного благополучия и развития, плодами которого наряду с другими членами общества также пользуется и организация.

Миссия организации в большей или меньшей мере должна отражать интересы всех шести вышеназванных субъектов. Степень проявления в миссии интересов каждого из данных шести субъектов принципиально зависит от того, какие размеры имеет организация, в каком она состоит бизнесе, где расположена и т.п. Наиболее устойчивое, сильное и специфичное влияние на миссию организации независимо от того, что организация собой представляет, оказывают интересы собственников, сотрудников и покупателей. Поэтому миссия организации должна быть сформулирована таким образом, чтобы в ней обязательно находило проявление сочетание интересов этих трех групп людей.

Хорошо сформулированная миссия проясняет то, чем является организация, и какой она стремится быть, а также показывает отличие организации от других ей подобных. Для этого в сопровождающей миссию расшифровке должны быть отражены следующие характеристики организации:

Ø целевые ориентиры организации, отражающие то, на решение каких задач направлена деятельность организации, и то, к чему стремится организация в своей деятельности в долгосрочной, перспективе;

Ø  сфера деятельности организации, отражающая то, какой продукт организация предлагает покупателям, и то, на каком рынке организация осуществляет реализацию своего продукта;

Ø  философия организации, находящая проявление в тех ценностях и верованиях, которые приняты в организации;

Ø  возможности и способы осуществления деятельности организации, отражающие то, в чем сила организации, в чем ее отличительные возможности для выживания в долгосрочной перспективе, каким способом и с помощью какой технологии организация выполняет свою работу, какие для этого имеются ноу-хау и передовая техника.

Миссия дает субъектам внешней среды общее представление о том, что собой представляет организация, к чему она стремится, какие средства она готова использовать в своей деятельности какова ее философия и т.п. Кроме этого, миссия способствует формированию или закреплению определенного имиджа организации в представлении субъектов внешней среды.

Миссия способствует формированию единения внутри организации и созданию корпоративного духа. Это проявляется в следующем:

Ø миссия делает ясными для сотрудников общую цель, предназначение существования организации. В результате сотрудники организации, осознавая ее миссию, как бы ориентируют свои действия в едином направлении;

Ø  миссия способствует тому, что сотрудники могут легче установить идентификацию своей персоны с организацией. Для тех же сотрудников, которые идентифицируют себя с организацией, миссия выступает точкой концентрации их внимания при осуществлении своей деятельности;

Ø  миссия способствует установлению определенного климата в организации, так как через нее до людей доводятся философия организации, ценности и принципы, которые лежат в основе построения и осуществления деятельности организации;

Ø  кроме того, миссия создает возможность для более действенного управления организацией.

Миссия не должна нести в себе конкретные указания относительно того, что, как и в какие сроки следует делать организации. Она задает основные направления движения организации, расположение организации к процессам и явлениям, протекающим внутри и вне ее.

Характеристика основных компонентов, определяющих содержание миссии организации, приведена в таблице 1.

Очень важно, чтобы миссия была сформулирована предельно ясно для того, чтобы она была легко понятна всем субъектам, взаимодействующим с организацией, в особенности всем членам организации. При этом миссия должна быть сформулирована таким образом, чтобы она исключала возможность разнотолков, но в то же время оставляла простор для творческого и гибкого развития организации.

Миссия имеет большое значение не только для организации в целом, но и для каждой категории заинтересованных участников деятельности:

1.      Значение миссии для собственников:

Ø Миссия значительно увеличивает вероятность достижения успеха. Это подтверждается различными исследованиями, которые показали, что компании с четко сформулированной миссией более успешные, чем другие;

Ø  Миссия позволяет четко представлять свои мысли и взгляды относительно дальнейших перспектив деятельности. Видение перспективы позволит собственнику преобразовать это в четкие, конкретные цели и задачи;

Ø  Миссия позволяет яснее понимать и осознавать деятельность компании, анализировать и понимать дальнейшие условия развития;

Ø  Наличие миссии в настоящее время означает зрелость бизнес-культуры компании и собственника. Отсутствие миссии может означать низкий уровень деловой культуры.

2.      Значение миссии для менеджеров:

Ø Миссия позволяет четче представлять смысл существования организации. Сама миссия и процесс ее создания позволяют продумывать варианты развития компании в будущем;

Ø  Миссия служит инструментом, позволяющим представить достаточно наглядно перспективы развития компании, и четко и ясно излагать свои мысли и идеи, которые затем трансформируются в задачи на будущие периоды;

Ø  Миссия задает направление для общей цели компании. Это достаточно важный фактор, поскольку компании имеют множество целей, среди которых, выделить основные зачастую бывает очень сложно;

Ø  Миссия позволяет добиться единства внутри компании и не позволяет внешним факторам воздействовать на деятельность компании;

Ø  Миссия выступает также как фактор конкурентоспособности организации;

Ø  Миссия в конечном итоге, это ориентир, для дальнейшей деятельности компании.

3.      Значение миссии для стратегических менеджеров:

Ø Миссия является отправной точкой для формулирования и формирования целей и задач;

Ø  Многие решения с точки зрения стратегического развития компании принимают во внимание миссию организации.

4.      Значение миссии для менеджеров по развитию:

Ø Является ориентиром для выбора направлений деятельности компании - влияет на выбор рынков, новых товаров и услуг и др.

5.      Значение миссии для менеджеров по персоналу:

Ø Миссия позволяет дать ответ на следующие вопросы - какими характеристиками должен обладать вновь привлекаемый персонал, какие требования к нему предъявлять?

Ø  Миссия является отправной точкой для разработки систем мотивации персонала.

6.      Значение миссии для менеджеров по связям с общественности:

Ø Миссия позволяет создавать нужный имидж компании;

Ø  Миссия также является основой создания внутрикорпоративной культуры предприятия.

7.      Значение миссии для акционеров:

Ø Миссия способствует принятию адекватных решений для инвестирования средств.

8.      Значение миссии для кредиторов:

Ø Миссия позволяет принять решение о целесообразности выдачи долгосрочных кредитов.

9.      Значение миссии для поставщиков:

Ø Поставщики с каждым годом все больше "внедряются" в бизнес компаний, поэтому им необходимо знать потребности организаций, которые они могут получить исходя из имеющейся миссии.

10.    Значение миссии для клиентов:

Ø Миссия дает клиентам понимание, что следует ожидать от организации.

11.    Значение миссии для сотрудников компании:

Ø Миссия дает понимание, что все сотрудники представляют собой единое целое, и что вся работа является согласованной и направленной на достижение единой цели;

Ø  Миссия позволяет мотивировать сотрудников компании. Любой работник предприятия должен осознавать, что его работа влияет напрямую на достижение целей компании;

Ø  Миссия позволяет сотрудникам осознать цели своей деятельности, смысл работы в целом.

12.    Значение миссии для общества:

Ø Миссия позволяет прогнозировать деятельность компании, говорит о ее стабильности.

13.    Значение миссии для конкурентов:

Ø Миссия позволяет предвидеть действия конкурентов в будущем. С помощью имеющейся миссии можно сделать прогноз о будущей деятельности конкурентов, о возможных стратегиях, которые будут применяться в компании и др.;

Ø  Миссия позволяет адекватно позиционировать компанию на рынке.

Этапы создания миссии

На первом этапе руководство организации должно определить, нужна ли для их организации миссия и что она даст для деятельности организации, то есть определяется предназначение миссии.

На втором этапе процесса создания миссии организации сотрудники и руководство действительно осознают важность миссии и необходимость ее формулирования.

На третьем этапе создается творческая рабочая группа, и привлекаются специалисты.

На четвертом этапе устанавливаются сроки и время работы над формулировкой миссии.

На пятом этапе рабочая группа определяет элементы миссии. Элементы миссии необходимо рассмотреть поподробнее.

После определения элементов миссии рабочая группа на шестом этапе должна определить тот вид миссии, который подходит данной организации. В зависимости от содержания и назначения миссии можно разделить на ряд групп

В результате проделанной работы на седьмом этапе формируется черновой вариант миссии, в котором намечены основные ориентиры.

На восьмом этапе идет работа, в результате которой продумываются форма и стиль оформления миссии. В результате чего совершенствуется формулировка миссии, принимается ее окончательный вариант. И вот миссия готова (на девятом этапе). Но, тем не менее, на десятом этапе необходимо проверить соответствие миссии основным требованиям, предъявляемым к ней. Выделяют три основных направления требований: требования к тексту, требования к смыслу и требования к практичности.

Рассмотрим элементы миссии организации.

. Название и статус организации. Миссия, содержащая в себе имя или начинающаяся с имени, позволяет выделить, опознать и отличить данный экономический субъект от других подобных. Название накладывает определенную ответственность на руководство и персонал организации за выполнение обещаний потребителям, стимулирует их к достижению поставленных перед собой задач и принятых обязательств.

. Товар или услуга, которые производит предприятие, обусловливают круг удовлетворяемых потребностей. Это основной товар или вид услуг, которые организация предлагает на рынке.

. Стратегический ориентир включает необходимость осуществить позиционирование товара или услуги при выделение определенного сегмента рынка по географическому, демографическому или поведенческому признаку, в котором указываются настоящие и потенциальные преимущества товара или услуги.

. Целевая аудитория - основные группы людей, чьи интересы оказывают влияние на деятельность организации. К ней относятся: собственники организации, сотрудники, покупатели продукта организации, деловые партнеры организации, местное сообщество, общество в целом.

. Применяемые управленческие технологии и функции, то есть способ удовлетворения нужд потребителя. Организация должна ориентироваться на использование новейших или традиционных технологий.

. Основами конкурентоспособности являются: своя технология, определенные достижения в своей сфере деятельности; особая компетентность; система ценностей, в которые компания верит; правила и нормы поведения, а также определенная уникальность, значительная выгода, источник надежности и гарантии реализуемого товара или услуги.

. Философия бизнеса включает важнейшие ценности, устремления и этические принципы организации.

Ф. Котляр считает, что при определении миссии организации следует учитывать пять факторов:

. История фирмы:

профиль и сфера;

место на рынке.

. Стиль поведения:

собственников;

менеджеров;

сотрудников.

. Состояние среды обитания фирмы:

микросреда: контактные аудитории, конкуренты, поставщики, потребители;

макросреда: окружение экономическое, политическое, правовое, природное, технологическое, культурное, демографическое, социальное.

. Располагаемые ресурсы:

технические;

информационные

кадровые.

. Отличительные особенности:

целевые ориентиры;

сфера деятельности;

возможности и способы осуществления деятельности организации;

имидж организации;

философия организации.

Понятие целей и требования к их установлению

Если миссия задает общие ориентиры, направления функционирования организации, выражающие смысл ее существования, то конкретное конечное состояние, к которому в каждый момент времени стремится организация, фиксируется в виде ее целей. Цели - это конкретное состояние отдельных характеристик организации, достижение которых является для нее желательным и на достижение которых направлена ее деятельность. Цели устанавливаются для того, чтобы можно было действовать через них и выполнять миссию. С другой стороны цели можно назвать стандартами, при помощи которых измеряется выполненная работа. Цели являются для организации исходной точкой планирования деятельности, цели лежат в основе построения организационных отношений, на целях базируется система мотивирования, используемая в организации, цели являются точкой отсчета в процессе контроля и оценки результатов труда отдельных работников, подразделений и организации в целом. Необходимо чтобы все сотрудники компании независимо от их уровня всегда знали конечную цель. Существует множество видов целей и такое многообразие объясняется тем, что любое предприятие, как и любая экономическая система, в принципе является многоцелевым. Обобщенная классификация целей представлена в соответствии с содержанием таблицы 1.

Таблица 1 - Обобщенная классификация целей

Критерий

Виды и группы целей

Содержание

Экономические, технические, научные, социальные, организационные, экологические, политические

По классу управленческих решений

Стратегические, тактические, оперативные

Приоритетность

Особо приоритетные, приоритетные, прочие

Измеримость

Количественные, качественные

Характер интересов (среда)

Внешние, внутренние

Периодичность

Краткосрочные, среднесрочные, долгосрочные

Временной период

Финансовые, инновационные, маркетинговые, производственные, административные

По стадии жизненного цикла выпускаемой продукции

На стадии проектирования и создания, на стадии роста, на стадии зрелости, на стадии завершения жизненного цикла

Иерархия

Цели всей организации, цели отдельных подразделений (проектов), личные цели работника

По масштабу объятия

Общефирменные, внутрифирменные, групповые, индивидуальные


Под целью понимается идеальное или желательное состояние субъекта (организации, индивида и т.п.), на достижение которого, прежде всего, ориентирована его деятельность и соответственно процесс управления.

Все то, что способствует достижению цели, называется средствами (ими часто на практике незаметно подменяют саму цель). Соответствие цели и средств является условием эффективности управления.

Поскольку благополучие участников организации напрямую зависит от степени достижения поставленных целей, они с той или иной степенью заинтересованности их реализуют.

Установление целей предполагает прохождение четырех обязательных фаз, рисунок 1.1.

Рисунок 1.1 - Этапы установления целей

Цели организации определяются владельцами ключевых ресурсов в соответствии со своей системой ценностей. Но их формулировка не произвольна. Во-первых, она представляет собой отражение объективной роли данной организации в обществе, характера и масштабов ее деятельности, производственного и кадрового потенциала.

Если организация маленькая, она не может стремиться стать национальным, а тем более мировым лидером в своей области - для этого у нее просто не хватит средств.

Наконец, нельзя ставить перед собой цель делать то, что никому не нужно.

Во-вторых, на формулировку целей существенное влияние оказывают интересы многочисленных субъектов, связанных с деятельностью организации. К ним, помимо ее владельцев или руководителей, относятся сотрудники, деловые партнеры, местные власти, которым та помогает решать многие региональные проблемы, общество в целом.

В-третьих, постановка целей связана с учетом ограничений в отношении путей и средств их достижения. Ограничения бывают внешними и внутренними (общими и частными, производными от них). Они могут быть присущи организации изначально или порождаться прежними проблемами.

Для формулировки цели необходимо определить в качественной и количественной форме результат, к которому стремится организация, и желаемые сроки его получения.

В системе управления цели выполняют ряд важных функций:

.        Цели отражают философию организации, концепцию ее функционирования и развития.

.        Цели задают основные направления деятельности, следовательно, составляют основу общей и управленческой структуры, определяют ее характер и особенности.

.        Цели уменьшают неопределенность, становясь для субъекта ориентирами в окружающем мире, помогают приспособиться к нему

.        Концентрация на достижении желаемых целей позволяет противостоять сиюминутным порывам и желаниям, действовать быстрее, с большим эффектом, добиваясь задуманного с минимальными затратами.

.        Цели составляют основу критериев выделения проблем, выбора вариантов решений, контроля и оценки полученных результатов, а также материального и морального поощрения сотрудников.

.        Цели, особенно великие, независимо от того, реальны они или мнимы, сплачивают вокруг себя энтузиастов, побуждают их брать на себя добровольно высокие обязательства и добиваться их выполнения (поэтому в формулировке цели должен присутствовать вызов).

.        Общественно значимые цели служат оправданию в глазах людей необходимости и законности существования данной организации, особенно если ее деятельность вызывает неблагоприятные последствия, например загрязнение окружающей среды.

К целям предъявляются следующие основные требования:

цели должны быть четко сформулированными, конкретными и измеримыми, выражаться по возможности не только качественно, но и количественно. Это облегчает выбор средств их достижения, восприятие и усвоение исполнителями, правильное распределение обязанностей между ними; позволяет использовать цели в качестве основы оценки достигнутых результатов и персонала.

цели должны соответствовать условиям деятельности организации, учитывать ее реальные возможности. Цели, адекватные ситуации, облегчают поиск альтернатив, укрепляют доверие к руководству. Конечно, недостижимые цели сознательно никто перед собой не ставит. Но большинство людей субъективны в оценке своих возможностей.

цели должны быть гибкими, способными к трансформации и корректировке в соответствии с меняющимися условиями, в противном случае организация рано или поздно попадет в тупик.

люди должны признавать цели в качестве своих личных, что порождает заинтересованность в их реализации.

цели должны быть проверяемыми.

цели должны образовывать единую систему: быть совместимыми во времени и пространстве, взаимно поддерживать друг друга, не ориентировать членов организации на противоречивые действия.

Иерархия целей организации

Можно дать следующую классификацию целям:

Ø по уровням:

-       низший уровень;

-       высший уровень.

Ø  по источникам формирования:

-       внешние;

-       внутренние.

Ø  с точки рения комплексности:

-       простые;

-       сложные.

Ø  по степени важности:

-       стратегические;

-       тактические.

Ø  с учетом времени, необходимого для реализации:

-       долгосрочные (свыше пяти лет);

-       среднесрочные (от года до пяти лет);

-       краткосрочные (до одного года).

Ø  по содержанию цели делятся на:

-       личные;

-       институциональные.

Ø  с точки зрения приоритетности выделяют:

-       необходимые цели;

-       желательные;

-       возможные цели.

Ø  исходя из особенностей взаимодействия цели могут быть:

-       безразличными по отношению друг к другу (индифферентными);

-       конкурирующими;

-       дополняющими (комплементарными);

-       исключающими друг друга (антагонистическими);

-       совпадающими (идентичными).

Для того чтобы цели реально повышали трудовую активность персонала, они должны соответствовать основным принципам и методам работы, принятым в организации; интересам персонала; быть достаточно трудными и увлекательными; пробуждать в людях азарт и стремление проявить себя.

Метод структуризации целей.

Метод структуризации целей предусматривает выработку системы целей организации и ее последующее совмещение с разрабатываемой организационной структурой.

Реализация этого метода предполагает также увязку всех видов организационной деятельности исходя из конечных результатов, независимо от распределения этих видов деятельности по различным подразделениям организации.

Метод структуризации целей предусматривает экспертный анализ предлагаемых вариантов организационных структур, составление таблиц полномочий и ответственности за достижение целей как по подразделениям, так и по комплексным многофункциональным видам деятельности, где конкретизируются границы ответственности (материальные ресурсы, производственные, информационные процессы), определение конкретных итогов, за достижение которых устанавливается ответственность, полномочий, которыми наделяются соответствующие органы управления.

Использование этого метода предполагает:

а) разработку системы ("дерева") целей, представляющую собой структурную основу для увязки всех видов организационной деятельности исходя из конечных результатов, независимо от распределения этих видов деятельности по организационным подразделениям и программно-целевым подсистемам в организации;

б) экспертный анализ предлагаемых вариантов организационной структуры с точки зрения организационной обеспеченности достижения каждой из целей, соблюдения принципа однородности целей, устанавливаемых каждому подразделению, определения отношений руководства, подчинения, кооперации подразделений исходя из взаимосвязей целей и т.п.;

в) составление карт прав и ответственности за достижение целей как для отдельных подразделений, так и по комплексным межфункциональным видам деятельности, где регламентируется сфера ответственности; конкретные результаты, достижение которых устанавливает ответственность; права, которыми наделяется подразделение для достижения результатов.

Совокупность последовательно дробящихся целей в соответствии с понижающимся уровнем подсистем называют деревом целей.

Таким образом, цели отдельных подсистем увязываются в схеме дерева целей, которое является наглядной графической моделью иерархической взаимосвязи целей системы в целом и отдельных ее подсистем.

Анализ целей организации осуществляется с помощью построения иерархического графа "дерево целей" организации, представленной в соответствии с рисунком 1.2

Рисунок 1.2 - Дерево целей организации

Рассмотрим этапы и правила построения дерева целей.

Анализ целей организации осуществляется с помощью построения иерархического графа "дерево целей" организации.

Дерево целей строится с соблюдением определенных правил:

Ø необходимость ясности и четкости формулировки каждой цели, не допускающей произвольных толкований;

Ø  цели каждого уровня должны быть сопоставимы по своему масштабу и значению;

Ø  формулировка целей должна обеспечить возможность количественной или порядковой оценки степени ее достижения;

Ø  соблюдение полноты разукрупнения - каждая цель верхнего уровня должна быть представлена в виде подцелей следующего уровня таким образом, что достижение всех целей нижнего уровня означало бы достижение целей верхнего уровня;

Ø  цель вышестоящего уровня не является простой суммой целей нижнего уровня;

Ø  цель нижестоящего уровня определяется вышестоящими целями;

Ø  цель нижестоящего уровня является средством для достижения вышестоящей цели;

Ø  по мере перехода к низшим уровням цели все более конкретизируются;

Ø  все дерево целей - единая, но детализированная цель.

Степень полноты и детализации составляющих элементов дерева целей зависит от масштабов и задач диагностики, а также деятельности организации. Но в любом случае нижний уровень дерева целей желательно формировать из конкретных (пусть даже и очень общих и укрупненных) действий и результатов, которые формируют стратегию достижения целей.

Стратегия может формулироваться как:

• совокупность укрупненных направлений деятельности - программ, проектов, мегапроцессов, мероприятий;

• набор функциональных стратегий; стратегий по уровням управления, по регионам;

• общие для деятельности всей фирмы принципы, выполнение которых обеспечит достижение поставленных целей;

• совокупность ключевых факторов успеха;

• и иное.

На практике законченного и правильного с точки зрения формальной логики дерева целей построить не удается в силу объективной конфликтности между некоторыми целями. Выстраивание структуры целей позволяет выявить зоны конфликтности, определить возможные пути устранения конфликтности, повысить степень согласованности целей. Анализ практики организационного проектирования российских предприятий показывает, что разработка дерева целей во всех случаях позволяет упорядочить существующую область деятельности организации.

При формировании системы целей необходимо сформулировать качественное описание полученной системы целей. Речь идет о получении ответов на следующие вопросы:

• какие цели конфликтуют друг с другом - то есть максимизация достижения одних целей приводит к минимизации достижения других. Это так называемые зоны антагонизма;

• какие цели не могут быть максимизированы одновременно. Это так называемые зоны несогласованности. В этих зонах достижение одних целей никак не влияет на достижение других, даже если они являются взаимоподчиненными; здесь цели не противоречат друг другу до определенного уровня, после которого антагонизм возможен;

• какие цели не имеют деятельностного обеспечения - то есть цели не имеют конкретных мероприятий по их достижению; какие цели нечетко сформулированы;

• какие цели не понимаются и не разделяются лицами, осуществляющими действия по их достижению;

• какие цели организационно не обеспечены.

При формировании дерева целей следует помнить, что достижение каждой цели должно быть организационно обеспечено, то есть для ее реализации необходимо создание группы, лабораторий, отдела, других подразделений, сотрудники которых ориентированы на достижение данной цели, обеспечены соответствующими ресурсами и совершают действия, направленные на ее достижение.

1.2 Понятие организационной структуры управления; показатели оценки фактических организационных структур управления

Под организационной структурой управления понимается упорядоченная совокупность устойчиво взаимосвязанных элементов, обеспечивающих функционирование и развитие организации как единого целого.

Ключевыми понятиями структур управления являются элементы, связи (отношения), уровни и полномочия. Элементами организационной структурой управления могут быть как отдельные работники, так и службы либо органы аппарата управления, в которых занято то, или иное количество специалистов, выполняющих определенные функциональные обязанности [8].В структуре управления организацией выделяются следующие элементы:

звенья (отделы);

уровни (ступени) управления;

связи - горизонтальные и вертикальные.

К звеньям управления относятся структурные подразделения, а так же отдельные специалисты, выполняющие соответствующие функции управления, либо часть их. К звеньям управления следует относить и менеджеров, осуществляющих регулирование и координацию деятельности нескольких структурных подразделений.

В основе образования звена управления лежит выполнение отделом определенной функции управления. Устанавливающиеся между отделами связи носят горизонтальный характер.

Под уровнем управления понимают совокупность звеньев управления, занимающих определенную ступень в системах управления организацией. Ступени управления находятся в вертикальной зависимости и подчиняются друг другу по иерархии: менеджеры более высокой ступени управления принимают решения, которые конкретизируются и доводятся до нижестоящих звеньев. Отсюда возникла пирамидальная структура управления организацией.

Отношения между элементами структуры управления поддерживаются благодаря связям, горизонтальным и вертикальным. Первые носят характер согласования и являются одноуровневыми (например, между отделами). Вторые - это отношения подчинения. Необходимость в них возникает при иерархичности построения системы управления, то есть при наличии различных уровней управления, на каждом из которых преследуются свои цели. организационный управленческий культура администрация

В структуре управления организацией различаются так же линейные и функциональные связи. Первые суть отношения по поводу принятия и реализации управленческих решений и движения информации между, так называемыми, линейными руководителями, то есть лицами, полностью отвечающими за деятельность организации или ее структурных подразделений. Функциональные связи сопрягаются с теми или иными функциями менеджмента. Соответственно используется такое понятие, как полномочия: линейные и штабные. Полномочия линейных руководителей дают право решать все вопросы развития вверенных им организаций и подразделений, а так же отдавать распоряжения, обязательные для выполнения другими членами организации (подразделений). Полномочия штабного персонала ограничиваются правом планировать, рекомендовать, советовать и помогать, но не приказывать другим членам организации выполнять их распоряжения.

К структуре управления предъявляется множество требований, отражающих ее ключевое для менеджмента значение. Главные из этих требований к организационной структуре могут быть сформулированы следующим образом:

§  Оптимальность. Структура управления признается оптимальной, если между звеньями и ступенями управления на всех уровнях устанавливаются рациональные связи при наименьшем числе уровней управления.

§  Оперативность. Суть данного требования состоит в том, чтобы за время от принятия решения до его исполнения в управляемой системе не успели произойти необратимые отрицательные изменения, делающие ненужной реализацию принятых решений.

§  Надежность. Структура аппарата управления должна гарантировать достоверность передачи информации, не допускать искажений управляющих команд и других передаваемых данных, обеспечивать бесперебойность связи в системе управления.

§  Экономичность. Задача состоит в том, чтобы нужный эффект от управления достигался при минимальных затратах на управленческий аппарат. Критерием этого может служить соотношение между затратами ресурсов и полезным результатом.

§  Гибкость. Способность изменяться в соответствии с изменениями внешней среды.

§  Устойчивость структуры управления. Неизменность ее основных свойств при различных внешних воздействиях, целостность функционирования системы управления и ее элементов. Совершенство организационной структуры управления во многом зависит от того, насколько при ее построении соблюдались принципы построения:

целесообразное число звеньев управления и максимальное сокращение времени прохождения информации от высшего руководителя до непосредственного исполнителя;

четкое обособление составных частей организационной структуры (состава ее подразделений, потоков информации и прочее);

обеспечение способности к быстрой реакции на изменения в управляемой системе;

предоставление полномочий на решение вопросов тому подразделению, которое располагает наибольшей информацией по данному вопросу;

приспособление отдельных подразделений аппарата управления ко всей системе управления организацией в целом и к внешней среде в частности.

Содержание процесса формирования организационной структуры в значительной мере универсально. Оно включает в себя формулировку целей и задач, определение состава и места подразделений, их ресурсное обеспечение (включая численность работающих), разработку регламентирующих процедур, документов, положений, закрепляющих и регулирующих формы, методы, процессы, которые осуществляются в организационной системе управления.

Этот процесс можно организовать по трем крупным стадиям, представленным на рисунке 3.

Формирование общей структурной схемы во всех случаях имеет принципиальное значение, поскольку при этом определяются главные характеристики организации, а также направления, по которым должно быть осуществлено более детальное проектирование как организационной структуры, так и других важнейших аспектов системы (внутриорганизационного экономического механизма, способов переработки информации, кадрового обеспечения).

Рисунок 1.3 - Стадии формирования организационной структуры

К принципиальным характеристикам организационной структуры, которые определяются на первой стадии, можно отнести: цели производственно-хозяйственной системы и проблемы , подлежащие решению; общую спецификацию функциональных и программно-целевых подсистем, обеспечивающих их достижение; число уровней в системе управления; степень централизации и децентрализации полномочий и ответственности на разных уровнях управления; основные формы взаимоотношении данной организации с внешней средой; требования к экономическому механизму, формам обработки информации, кадровому обеспечению организационной системы.

Основная особенность второй стадии процесса проектирования организационной структуры управления - разработки состава основных подразделений и связей между ними - заключается в том, что предусматривается реализация организационных решений не только в целом по крупным линейно-функциональным и программно-целевым блокам, но и по самостоятельным (базовым) подразделениям аппарата управления, распределение конкретных задач между ними и построение внутриорганизационных связей. Под базовыми подразделениями понимаются при этом самостоятельные структурные единицы (отделы, управления, бюро, сектора, лаборатории), на которые организационно разделяются линейно-функциональные и программно-целевые подсистемы. Базовые подразделения могут иметь свою внутреннюю структуру.

Третья стадия - регламентация организационной структуры - предусматривает разработку количественных характеристик аппарата управления и процедур управленческой деятельности. Она включает:

Ø определение состава внутренних элементов базовых подразделений (бюро, групп и должностей);

Ø  определение проектной численности подразделений, трудоемкости основных видов работ и квалификационного состава исполнителей;

Ø  распределение задач и работ между конкретными исполнителями; установление ответственности за их выполнение;

Ø  разработку процедур выполнения управленческих работ в подразделениях (в том числе на основе автоматизированной обработки информации);

Ø  разработку порядка взаимодействия подразделений при выполнении взаимосвязанных комплексов работ; расчеты затрат на управление и показателей эффективности аппарата управления в условиях проектируемой организационной структуры.

Основными инструментами формирования организационной структуры управления предприятия являются:

анализ и разделение управленческих и инновационных процессов на отдельные составляющие функции, задания;

синтез и группировка заданий в однородные группы достаточно устойчивые на протяжении длительности периода деятельности предприятия;

создание специализированных подразделений и служб путем закрепления за ними однородных групп заданий, объектов, функций управления, состава работников и оборудования;

разработка должностных инструкций и положений об отделах, службах, подразделениях для документального фиксирования принятой организационной структуры управления.

Методы проектирования организационных структур представлены на рисунке 1.4.

Экспертно-аналитический метод состоит в обследовании и аналитическом изучении организации, проводимыми квалифицированными специалистами с привлечением ее руководителей и других работников, с тем чтобы выявить специфические особенности, проблемы, "узкие места" в работе аппарата управления, а также выработать рациональные рекомендации по его формированию или перестройке, исходя из количественных оценок эффективности организационной структуры, рациональных принципов управления, заключений экспертов, а также обобщения и анализа наиболее передовых тенденций в области организации управления.

Рисунок 1. 4 - Методы проектирования организационных структур

Метод структуризации целей предусматривает выработку системы целей организации (включая их количественную и качественную формулировки) и последующий анализ организационных структур с точки зрения их соответствия системе целей.

Метод организационного моделирования представляет собой разработку формализованных математических, графических, машинных и других отображений распределения полномочий и ответственности в организации, являющихся базой для построения, анализа и оценки различных вариантов организационных структур по взаимосвязи их переменных.

Организационная структура управления - совокупность специализированных функциональных подразделений, взаимосвязанных в процессе обоснования, выработки, принятия и реализации управленческих решений. Графически чаще всего изображается в виде иерархической диаграммы, показывающей состав, подчиненность и связи структурных единиц организации. Организационная модель - это принципы формирования подразделений, делегирования полномочий и наделения ответственностью. По сути, организационная модель показывает, как сформировать подразделение.

На практике применяют следующие принципы формирования подразделений:

функциональная модель: "одно подразделение = одна функция";

процессная модель: "одно подразделение = один процесс";

матричная модель: "один процесс или один проект = группа сотрудников из разных функциональных подразделений";

модель, ориентированная на контрагента: "одно подразделение = один контрагент (клиент или клиентская группа, поставщик, подрядчик и пр.).

При построении графической модели организационной структуры следует придерживаться следующих правил:

а) структурные единицы, стоящие на одном уровне подчиненности, должны быть изображены в модели на одном уровне;

б) если один из отделов разбит на исполнителей, то и все другие отделы также должны быть разбиты на исполнителей;

в) вертикальность схемы не должна нарушаться, то есть, например, в вертикали, посвященной финансовой службе, не должны появляться представители маркетинговой службы;

г) схема должна отражать отношения подчиненности, их должно быть не более трех, а изображающие их линии и символы должны быть описаны и расшифрованы.

К анализу организационной структуры имеются подходы к количественной и качественной оценке действующей структуры.

Первичные количественные показатели:

. Общая численность работников организации, в том числе: число управленцев, доля управленцев в общей численности работников, число не руководящих кадров.

. Число уволившихся работников (за какой-либо период).

. Количество уровней управления.

. Количество подразделений.

. Объем реализованной продукции в денежном выражении.

Вторичные количественные показатели.

. Среднее число подчиненных у одного руководителя:

Чподч = Чн / Чу, (1)

где Чн - число не руководящих кадров;

Чу - число управленцев.

Чем меньше величина Чподч, тем легче происходит процесс управления. Считается нормальным 7-10 подчиненных на одного руководителя, однако введение электронной техники привело к повышению нормативного уровня примерно до 40-50 человек.

. Коэффициент структурной напряженности:


где N - общее число подразделений;- удельный вес работников аппарата управления, % от общей численности работников.

Чем выше коэффициент (измеряется от 0 до 1), тем выше структурная напряженность. Она может быть незначительной, рациональной и значительной.

= Чу / Чн, (3)

где Чн - число не руководящих кадров;

Чу - число управленцев.

. Текучесть кадров - движение рабочей силы, обусловленное неудовлетворенностью работника рабочим местом или неудовлетворенностью организации определенным работником.

Кm = Рв / Р * 100, (4)

где Кm - коэффициент текучести;

Рв - численность работников, уволенных по причинам текучести;

Р - общая численность работников.

Нормой считается текучесть кадров до 5-8%. Излишняя текучесть вызывает значительные экономические потери, а также создает организационные, кадровые, технологические и психологические трудности.

. Эффективность труда аппарата управления:

Пауп = В / Чу, (5)

где В - объем реализованной продукции в стоимостном выражении;

Чу - число управленцев.

Чем выше значение коэффициента в динамике, тем выше эффективность труда аппарата управления.

Качественные показатели:

Задачу совершенствования организационной структуры ставят при выявлении недостатков существующей структуры. Информацию о недостатках существующей организационной структуры предлагается получить путем проведения экспертного опроса или анкетирования.

В рамках качественного анализа организационной структуры предприятия менеджерам предлагается анкета для оценки наличия или отсутствия нижеприведенных признаков, что может говорить о несовершенстве организационной структуры и необходимости ее изменения.

Таблица 2- Анкета для оценки наличия или отсутствия признаков

Признак

Наличие или отсутствие

Отсутствие на рабочем месте одного "ключевого" сотрудника парализует работу отдела (а то и всего предприятия) Львиная доля решений принимается в ходе длительных и многолюдных совещаний Сотрудники разных отделов вступают в контакты друг с другом только через своих начальников Сотрудники бухгалтерии и экономического отдела непрерывно звонят друг другу по телефону Самый распространенный внутренний документ именуется "справкой" или "информационным письмом" При подготовке решения менеджером в продолжение 10 минут обсуждается выбор лица, ответственного за его исполнение (сотрудник с нужными обязанностями просто отсутствует) Наличие конфликтов между отделами Большие временные интервалы между разработками новых продуктов и услуг Проблемы с качеством продукции Несоответствие характеристик продукта требованиям клиентов Низкий уровень участия сотрудников организации в процессе принятия решений Не информированность сотрудников о целях и задачах организации



Анализ полученных данных предлагается осуществлять путем нахождения доли управляющих, считающих признак актуальным, например, из 30 управляющих 12 считают, что львиная доля решений в организации принимается в ходе длительных и многолюдных совещаний. Таким образом, фактор присутствует в 12/30 · 100% = 40% случаев.

Чем выше значение коэффициента в динамике, тем выше эффективность труда аппарата управления.

На рисунке 1.5 показаны факторы, влияющие на выбор организационной структуры.

Рисунок 1.5 - Факторы, влияющие на выбор организационной структуры

Разнообразие организационных структур связано с различиями в области деятельности, характере и сложности выпускаемых продуктов, размерах, степени дифференциации и территориальном расположении предприятий. Так, структура небольшой торговой организации или ремонтной мастерской не может иметь ничего общего со структурой крупного машиностроительного предприятия, выпускающего широкую номенклатуру машин и оборудования. В свою очередь, с ней несравнима организационная структура транснациональной корпорации и финансово-промышленной группы. На малых предприятиях не возникает сколько-нибудь сложных проблем с организационной структурой. Если функции, на таком предприятии осуществляются надлежащим образом (без излишнего числа служб и не вызываемых необходимостью иерархических построений), то их выполнение требует такого ограниченного числа работников, что проблемы структуры отходят на задний план перед проблемами, связанными с личными особенностями руководителей (их знаниями, опытом, стилем работы, организационными способностями, ответственным исполнением служебного долга).

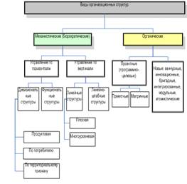
Классификация организационных структур представлена на рисунке 1.6

Рисунок 1.6 - Классификация организационных структур

Рассмотрим более подробно наиболее распространенные организационные структуры.

Преимущества линейной структуры объясняются простотой применения. Все обязанности и полномочия здесь четко распределены, и поэтому создаются условия для оперативного процесса принятия решений, для поддержания необходимой дисциплины в коллективе.

На рисунке 1.7 показана линейная структура управления.

Рисунок 1.7 - Линейная структура управления

В числе недостатков линейного построения организации обычно отмечается жесткость, негибкость, неприспособленность к дальнейшему росту и развитию предприятия. Линейная структура ориентирована на большой объем информации, передаваемой от одного уровня управления к другому, ограничение инициативы у работников низших уровней управления. Она предъявляет высокие требования к квалификации руководителей и их компетенции по всем вопросам производства и управления подчиненными.

На рисунке 1.8 показана функциональная структура управления.

Рисунок 1. 8 - Функциональная структура управления

Основным достоинством этой структуры является то, что она, сохраняя целенаправленность линейной структуры, дает возможность специализировать выполнение отдельных функций и тем самым повысить компетентность управления в целом.

Функциональная структура не подходит для предприятий с широкой или с часто меняющейся номенклатурой продукции, а также для предприятий, осуществляющих свою деятельность в широких международных масштабах, одновременно на нескольких рынках в странах с различными социально-экономическими системами и законодательством.

Матричная структура на рисунке 1.9, представляет собой решетчатую организацию, построенную на принципе двойного подчинения исполнителей: с одной стороны, непосредственному руководителю функциональной службы, которая предоставляет персонал и техническую помощь руководителю проекта, с другой - руководителю проекта (целевой программы), который наделен необходимыми полномочиями для осуществления процесса управления в соответствии с запланированными сроками, ресурсами и качеством.

Рисунок 1.9 - Матричная структура управления

При такой организации руководитель проекта взаимодействует с двумя группами подчиненных: с постоянными членами проектной группы и с другими работниками функциональных отделов, которые подчиняются ему временно и по ограниченному кругу вопросов. При этом сохраняется их подчинение непосредственным руководителям подразделений, отделов, служб.

Полномочия руководителя проекта могут варьироваться от полной власти над всеми деталями проекта до простых канцелярских полномочий. Руководитель проекта контролирует работу всех отделов над данным проектом, руководители функциональных отделов - работу своего отдела (и его подразделений) над всеми проектами.

Матричная структура представляет собой попытку использовать преимущества как функционального, так и проектного принципа построения организации и по возможности избежать их недостатков.

1.3 Понятие и основные элементы организационной культуры

Организационная культура - совокупность моделей поведения, которые приобретены организацией в процессе адаптации к внешней среде и внутренней интеграции, показавшие свою эффективность и разделяемые большинством членов организации.

Организационная культура - система ценностей, установок, норм и правил поведения, сформированных в рамках конкретной организации, принимаемых и поддерживаемых членами организации и отражающих характер ее внутреннего и внешнего взаимодействия.

Элементами организационной культуры являются:

Ценности - обобщенные представления людей о целях и нормах поведения, воплощающие опыт и концентрированно выражающие смысл культуры социальной общности.

Миссия компании - важнейший элемент организационной культуры.

Цель - конечное состояние, желаемый результат, которого стремиться добиться организация.

Психологический климат - удовлетворенность (неудовлетворенность) членов организации межличностными отношениями.

Поведенческие стереотипы - общий язык, используемый членами организации.

Этический кодекс - свод универсальных и специфических нравственных требований и норм поведения, реализуемых в процессе функционирования организации.

Нормы - правила поведения, ожидания и стандарты, регулирующие взаимодействия между людьми.

Традиции - элементы социального и культурного наследия, передающиеся из поколения в поколение и воспроизводящиеся в определенных социальных группах.

Обычай - устойчивая система норм поведения в различных областях общественной жизни, прочно превратившаяся в привычку.

Организационные обряды - стандартные и повторяющиеся мероприятия коллектива.

Ритуал - формализованное поведение, имеющее символическое значение, лишенное непосредственной целесообразности, но способствующее упрочению внутригрупповых связей.

Корпоративный имидж - образ организации, существующий в сознании людей, присутствующий на уровне предчувствий, предположений, ощущений.

К основным признакам организационной культуры относятся:

) отражение в миссии организации ее основных целей;

) направленность на решение инструментальных (т. е. производственных в широком смысле) задач организации или личных проблем ее участников;

) степень принятия риска;

) мера соотношения конформизма и индивидуализма;

) предпочтение групповых или индивидуальных форм принятия решений;

) степень подчиненности планам и регламентам;

) преобладание сотрудничества или соперничества среди участников;

) преданность или безразличие людей по отношению к организации;

) ориентация на самостоятельность, независимость или подчиненность;

) характер отношения руководства к персоналу;

) ориентация на групповую или индивидуальную организацию труда и стимулирования;

) ориентация на стабильность или изменения;

) источник и роль власти;

) средства интеграции;

) стили управления, отношения между работниками и организацией, способы оценки работников.

Свойства организационной культуры

1.      Динамичность

В своем движении культура проходит стадии зарождения, формирования, поддержания, развития и совершенствования и прекращения (замены). На каждом этапе появляются свои "проблемы роста", что закономерно для динамичных систем. Чтобы способствовать успешному росту быстрорастущего предприятия, организационная культура должна обладать повышенным динамизмом, гибкостью и высокой способностью к изменениям. Медленно растущие организации ориентируются, как правило, на бюрократические нормы и ценности, прежде всего на власть и статус, самоутверждение, иерархию, единоначалие.

2.      Системность

Культура представляет собой достаточно сложную систему, объединяющую отдельные элементы в единое целое, руководствуясь определенной миссией в обществе и своими приоритетами.

3.      Структурированность

Элементы, составляющие организационную культуру, строго структурированы, иерархически соподчинены и обладают своей собственной степенью насущности и приоритетности.

4.      Относительность

Культура не является "вещью в себе", а постоянно соотносит свои элементы, как со своими собственными целями, так и с окружающей действительностью, другими организационными культурами, отмечая при этом свои слабые и сильные стороны, пересматривая и совершенствуя те или иные параметры.

5.      Неоднородность

Внутри организационной культуры может быть много локальных культур, отражающих дифференциацию культуры по уровням, отделам, подразделениям, возрастным группам, национальным группам и другим признакам и называющихся субкультурами. Присутствуют, как правило, и контркультуры, которые отвергают общую организационную культуру или какой-либо из ее элементов. Контркультуры, могут находиться в прямой оппозиции к доминирующей культуре, в оппозиции к структуре власти и органов управления либо в оппозиции к определенным элементам общей организационной культуры, ее структурным составляющим, нормам взаимоотношений, ценностям и т. п. Субкультура может находиться в том же измерении, что и доминирующая организационная культура, или создавать в ней как бы второе измерение.

6.      Разделяемость

Любая культура существует и эффективно развивается лишь благодаря тому, что ее постулаты, нормы и ценности разделяются персоналом. Чем выше степень разделяемости, тем более существенное и сильное влияние на поведение персонала организации оказывают нормы и ценности, цели, кодексы и другие структурные элементы организационной культуры.

7.      Адаптивность

Способность оставаться устойчивой и противостоять негативным воздействиям, с одной стороны, и становиться частью положительных изменений, не теряя своей эффективности, - с другой. Это свойство напрямую зависит от такой характеристики, как сила организационной культуры.

Свойства культуры организации выражаются в том, что:

Ø она социальна, так как на ее становление оказывают влияние многие сотрудники предприятия;

Ø  регулирует поведение членов коллектива, оказывая тем самым влияние на отношения между сослуживцами;

Ø  создается людьми, то есть является результатом человеческих действий, мыслей, желаний;

Ø  осознанно или неосознанно принимается всеми сотрудниками;

Ø  полна традиций, так как проходит определенный исторический процесс развития;

Ø  познаваема;

Ø  способна изменяться;

Ø  осознаваема и неосознаваема;

Ø  ее нельзя постичь с помощью какого-либо одного подхода, поскольку она многогранна и в зависимости от применяемого метода каждый раз раскрывается по-новому;

Ø  культура организации есть результат и процесс, она находится в постоянном развитии.

Функции организационной культуры

Большинство функций организационной культуры ценны как для организации, так и для каждого ее члена. Первая группа функций выполняет задачи внутренней интеграции членов организации, обеспечивает ее целостность и внутреннее единство. Вторая группа имеет внешнюю направленность и обеспечивает приспособление организации к условиям внешней среды и выживание в ней.

Деление функций на указанные группы носит достаточно условный характер, так как практически каждая из них имеет и внутреннюю, и внешнюю составляющую.

Функции, обеспечивающие внутреннюю интеграцию:

Ø  охранная;

Ø  интегрирующая;

Ø  нормативно-регулирующая;

Ø  замещающая;

Ø  адаптивная;

Ø  образовательно-познавательная;

Ø  мотивирующая;

Ø  коммуникативная;

Ø  управление качеством;

Ø  рекреативная.

Функции, обеспечивающие внешнюю интеграцию:

Ø  инновационная;

Ø  формирование положительного имиджа фирмы;

Ø  ориентация на потребителя;

Ø  регулирование партнерских отношений;

Ø  приспособление организации к нуждам общества.

Рассмотрим функции первой группы.

Охранная функция состоит в создании определенного барьера на пути проникновения нежелательных тенденций внешней среды внутрь организации. Организационная культура четко определяет границы, в рамках которых действие механизмов цен и конкуренции сменяется согласованными и целенаправленными действиями менеджеров и всех работников. Специфическая система организационных ценностей - это "иммунная система", распознающая и отторгающая негативные, губительные для организации ценности внешней среды.

Интегрирующая функция позволяет объединить интересы членов организации всех уровней, всех ее территориальных и отраслевых подразделений за счет формирования ощущения принадлежности, идентичности, вовлеченности в дела организации и приверженности ей. Это позволяет каждому работнику, каждому подразделению лучше осознать цели организации, сформировать позитивное отношение к фирме, в которой они работают, ощутить себя частью единой системы и определить ответственность перед ней.

Нормативно-регулирующая функция обеспечивает управляемость и предсказуемость поведения членов организации. Организационная культура включает в себя формализованные и неформализованные правила поведения, предписывающие поведение людей в процессе работы. Эти правила определяют привычные способы действия в организации, последовательность совершения работ, характер коммуникаций работников в процессе работы и в общении с клиентами. Тем самым они способствуют выработке оптимальных для данной организации форм поведения и идентификации работников с организацией.

Замещающая функция организационной культуры проявляется в том, что она сама по себе эффективный инструмент управления персоналом и в этом качестве заменяет формальные, официальные механизмы управления.

Адаптивная функция решает задачи воспитания приверженности ценностям и нормам существующей культуры среди вновь принятых работников, а также нейтрализации несовместимых с организационной культурой предприятия образцов поведения, которые выработались у новичка на прежнем месте работы.

Образовательно-познавательная функция позволяет работнику реализовать в рамках организационной культуры личностные качества: любознательность, склонность к анализу и научным исследованиям, желание лучше осознать свой мир и свое в нем предназначение, определить свое место и статус в определенном коллективе людей, познать свое "я", свои сильные и слабые стороны.

Мотивирующая функция состоит в том, что развитая организационная культура повышает уровень трудовой мотивации сотрудников.

Коммуникативная функция проявляется в двух различных аспектах:

Ø  Внутри организации формируется коммуникативное поле, контекст общения, которые значимы и информативны для сотрудников фирмы сами по себе. Любая культура в большей или меньшей степени обладает свойством быть контекстом поведения членов организации. Развитая организационная культура позволяет упростить процессы коммуникации, уменьшается время на различные согласования. Сотрудникам не нужно долго объяснять, что имеется в виду в том или ином случае: многие вещи подразумеваются сами собой. Решения также принимаются значительно быстрее. Поскольку базовые ценностные установки у руководителей и сотрудников схожи, они гораздо легче находят общий язык, например при выработке тактики поведения на рынке, организации взаимодействия с клиентами и подчиненными.

Ø  Внутри организации создаются специфические, присущие только данному сообществу способы общения.

Функция управления качеством (продукции, труда и т. д.) состоит в том, что нормы и ценности организационной культуры распространяются на продукты труда фирмы.

Рекреативная функция заключается в том, что организационная культура способствует восстановлению душевных сил, обеспечению психологического комфорта. Это возможно, если работник хорошо усвоил и разделяет ее ценности. Данную функцию можно рассматривать как терапевтическую, когда люди, работая вместе, создают себе такие условия, при которых они чувствуют себя легко и комфортно.

Рассмотрим функции второй группы.

Инновационная функция помогает организации выжить в условиях быстро изменяющейся внешней среды, занять передовые позиции в отрасли, выстоять в жесткой конкурентной борьбе. Реализация данной функции предполагает постоянный поиск новшеств, обеспечивающих фирме конкурентные преимущества.

Функция формирования положительного имиджа организации состоит в создании благоприятного впечатления о фирме среди клиентов, партнеров, конкурентов, локального и глобального сообщества.

Функция ориентации на потребителя обеспечивает клиентоориентированность ее деятельности. Эта функция настраивает сотрудников организации на приоритетный учет интересов клиентов. Реализация ее способствует установлению прочных и непротиворечивых отношений фирмы со своими покупателями и клиентами.

Функция регулирования партнерских отношений состоит в том, что организационные ценности ориентируют сотрудников организации на учет в своей деятельности целей, потребностей, запросов, интересов партнеров по бизнесу и даже конкурентов.

Функция приспособления организации к нуждам общества обеспечивает интеграцию организации в социальные структуры.

Уровни организационной культуры

Э. Шайн предложил рассматривать организационную культуру по трём основным уровням. Эта модель, усовершенствованная им в 1983 г., до сих пор является весьма популярной, широко цитируемой и стоит более детального освещения.

Согласно Шайну, познание организационной культуры начинается с первого, "поверхностного" или "символического", уровня, включающего такие видимые внешние факторы, как применяемая технология и архитектура, использование пространства и времени, наблюдаемые образцы поведения, способы вербальной и невербальной коммуникации, лозунги и т.п., или всё то, что можно ощущать и воспринимать через известные пять чувств человека. На этом уровни вещи и явления легко обнаружить, но их достаточно трудно интерпретировать в терминах организационной культуры без знания других её уровней.

Те, кто пытаются познать организационную культуру глубже, затрагивают её второй, "подповерхностный", уровень. На этом уровне изучению подвергаются ценности, верования и убеждения, разделяемые членами организации, в соответствии с тем, насколько эти ценности отражаются в символах и языке, каким образом они несут в себе смысловое объяснение первого уровня. Восприятие ценностей и верований носит сознательный характер и зависит от желания людей. Второй уровень корпоративной культуры получил у Шайна название "организационная идеология". Он особо подчёркивает здесь роль жизненного кредо лидера компании - создателя или преобразователя её культуры. Исследователи часто ограничиваются этим уровнем, так как на следующем возникают почти непреодолимые сложности.

Третий, "глубинный", уровень включает новые ("фундаментальные") предположения, которые трудно осознать даже самим членам организации без специального сосредоточения на этом вопросе. Среди этих принимаемых на веру скрытых предположений, направляющих поведение людей в организации, Шайн выделил отношение к бытию в целом, восприятие времени и пространства, общее отношение к человеку и работе.

В. Мильнер считает, что характеристика организационной культуры охватывает:

индивидуальную автономность - степень ответственности, независимости и возможностей выражения инициативы в организации;

структуру - взаимодействие органов и лиц, действующих правил, прямого руководства и контроля;

направление - степень формирования целей и перспектив деятельности организации;

интеграция - степень, до которой части (субъекты) в рамках организации пользуются поддержкой в интересах осуществления скоординированной деятельности;

управленческое обеспечение степень, относительно которой менеджеры обеспечивают четкие коммуникационные связи, помощь и поддержку своим подчиненным;

поддержку - уровень помощи, оказываемой руководителями своим подчиненным;

стимулирование - степень зависимости вознаграждения от результатов труда;

идентифицированность - степень отождествления работников с организацией в целом;

управление конфликтами - степень разрешаемости конфликтов;

управление рисками - степень, до которой работники поощряются в инновациях и принятии на себя риска.

Таким образом, организационная культура выступает как основа жизненного потенциала организации. Она выполняет функции внутренней интеграции и внешней адаптации организации. Она определяет стратегию организации, цели и средства их достижения, а также критерии эффективности в достижении намеченных целей. Благодаря организационной культуре, в организации разрабатывается общий язык и концептуальные категории, критерии получения, удержания и утраты власти, правила поведения, системы поощрений и наказаний. Организационная культура обеспечивает более тесную коммуникацию между членами организации - основные посылки и теоретические положения, от которых отталкивается конкретный человек, являются общими для всех.

Всякая организация осуществляет свою деятельность в соответствии с теми ценностями, которые имеют существенное значение для ее сотрудников. Создавая организационные культуры, необходимо учитывать общественные идеалы и культурные традиции страны. Кроме того, для более полного понимания и усвоения ценностей сотрудниками организации, важно обеспечить различное проявление ценностей в рамках организации. Постепенное принятие этих ценностей членами организации позволит добиваться стабильности и больших успехов в развитии организации.

2. Организационно-управленческий анализ Управления организационной и контрольной работы Администрации города Челябинска

.1 Общая характеристика Управления организационной и контрольной работы Администрации города Челябинска

Управление организационной и контрольной работой Администрации города Челябинска является структурным подразделением аппарата Администрации города Челябинска.

Организует, координирует и контролирует деятельность Управления заместитель Главы Администрации города, руководитель аппарата Администрации города в пределах полномочий, установленных правовыми актами Администрации города Челябинска.

Управление в своей деятельности руководствуется Конституцией РФ, законодательством РФ и Челябинской области, Уставом города Челябинска, муниципальными правовыми актами города Челябинска, Регламентом Администрации города Челябинска, настоящим Положением.

Должности Управления относятся к должностям муниципальной службы.

Положение об Управлении, его структуру и штат утверждает Глава Администрации города Челябинска или уполномоченное должностное лицо Администрации города Челябинска.

Задачи Управления организационной и контрольной работы Администрации города Челябинска:

)        организация и внедрение единой системы делопроизводства в Администрации города Челябинска;

)        осуществление контроля исполнения правовых актов органов государственной власти, решений Челябинской городской думы, правовых актов Администрации города Челябинска, документов, поступивших в Администрацию города Челябинска и требующих исполнения из органов государственной власти , поручений Главы Администрации города;

)        обеспечение координации действий структурных подразделений аппарата, отраслевых и территориальных органов Администрации города Челябинска при подготовке и проведении государственных, общегородских мероприятий.

)        обеспечение в установленном порядке регистрации, учета, хранения правовых актов Администрации города Челябинска;

)        осуществление документационного оформления процедуры поощрения физических и юридических лиц наградами Администрации города Челябинска;

)        обеспечение методической составляющей организации делопроизводства в Администрации города Челябинска;

)        осуществление организационной деятельности Коллегии Администрации города Челябинска.

)        обеспечение текущего планирования деятельности Администрации города Челябинска;

)        обеспечение взаимодействия Администрации города Челябинска с Правительством Челябинской области, Уральского федерального округа, Российской Федерации по вопросам организационной и контрольной деятельности.

Руководит деятельностью Управления организационной и контрольной работы Администрации города Челябинска начальник Управления на принципах единоначалия.

Начальник Управления назначается на должность и освобождается от должности Главой Администрации города по представлению заместителя Главы Администрации города, руководителя аппарата Администрации города.

На должность начальника назначается лицо, имеющее законченное высшее профессиональное образование. Квалификационные требования к стажу работы по специальности, профессиональным знаниям и навыкам, необходимым для исполнения должностных обязанностей, устанавливаются законодательством Челябинской области, муниципальными правовыми актами города Челябинска.

Управление для выполнения возложенных на него задач и функций взаимодействует со всеми структурными подразделениями аппарата, отраслевыми и территориальными органами Администрации города Челябинска, председателями комиссий и аппаратом Челябинской городской Думы, Правительством Челябинской области, Избирательной комиссией города Челябинска, районными территориальными избирательными комиссиями, учреждениями и организациями независимо от организационно-правовых форм и форм собственности, осуществляющими свою деятельность на территории города Челябинска.

2.2 Анализ миссии и целей Управления организационной и контрольной работы Администрации города Челябинска

Целью деятельности как Управления организационной и контрольной работы Администрации города Челябинска, так и всей Администрации города Челябинска является, исходя из интересов населения, решение вопросов местного значения, отнесенных к компетенции исполнительно-распорядительного органа местного самоуправления, а также выполнения отдельных государственных полномочий с целью улучшения качества жизни населения соответствующей территории и увеличения вклада в развитие всего общества.

Объект прохождения практики функционирует без какой либо определенной миссии, но мы можем назвать его основные направления деятельности.

Основные направления деятельности Управления организационной и контрольной работы Администрации города Челябинска.

Управление организационной и контрольной работы Администрации города Челябинска:

Ø  обеспечивает подготовку и проведение государственных и общегородских мероприятий, выполнение поручений Главы Администрации города, Первого заместителя Главы Администрации города, заместителя Главы Администрации города, руководителя аппарата;

Ø  осуществляет в установленном порядке подготовку проектов правовых актов, других документов Администрации города по вопросам организационной и контрольной деятельности, информатизации и технического обеспечения Администрации города;

Ø  формирует квартальные планы работы Администрации города, ежемесячные планы общегородских мероприятий;

Ø  координирует работу по учету избирателей (участников референдума), проживающих на территории муниципального образования, в соответствии с действующим законодательством и осуществляет в установленном порядке подготовку данных о численности избирателей (участников референдума), зарегистрированных на территории города Челябинска;

Ø  оказывает содействие избирательным комиссиям при проведении выборов (референдумов) в соответствии с действующим законодательством;

Ø  разрабатывает проекты организационных документов Администрации города (Регламент Администрации города, Инструкция по делопроизводству в Администрации города), обобщает предложения по внесению в них изменений и дополнений, готовит соответствующие проекты правовых актов Администрации города;

Ø  оказывает консультационную и методическую помощь структурным подразделениям аппарата, органам Администрации города по вопросам контрольной работы и документационного обеспечения, в части эксплуатации средств компьютерной техники и программного обеспечения деятельности Администрации города;

Ø  внедряет новые информационные технологии, в том числе, программные системы по налогообложению и персонифицированному учету и организует обучение сотрудников Администрации города внедряемым технологиям;

Ø  осуществляет постоянный контроль изменений законодательства, регламентирующего вопросы документоведения и делопроизводства, ГОСТов на организационно-распорядительную документацию, вносит предложения по их применению;

Ø  участвует в подготовке предложений по совершенствованию структуры управления городом и Администрации города;

Ø  проводит экспертизу проектов правовых актов Администрации города

и правовых актов должностных лиц Администрации города на их соответствие действующему законодательству, Регламенту Администрации города, Инструкции по делопроизводству в Администрации города;

Ø  обеспечивает в установленном порядке рассмотрение и согласование проектов правовых актов Администрации города и правовых актов должностных лиц Администрации города;

Ø  по поручению заместителя Главы Администрации города, руководителя аппарата рассматривает и вносит предложения по проектам правовых актов Челябинской городской Думы, готовит информации, необходимые аналитические и справочные материалы для представления в органы государственной власти, Главе Администрации города, его заместителям;

Ø  формирует планы работы Коллегии Администрации города;

Ø  осуществляет организационное обеспечение деятельности Коллегии Администрации города, контроль исполнения решений Коллегии;

Ø  осуществляет подготовку проектов правовых актов Администрации города и правовых актов должностных лиц Администрации города о награждении Почетной грамотой Администрации города, объявлении Благодарности Администрации города;

Ø  формирует предложения по присвоению звания "Почетный гражданин города Челябинска", осуществляет подготовку необходимых документов для внесения предложений в Челябинскую городскую Думу;

Ø  осуществляет контроль исполнения Положения о почетном гражданине города Челябинска, утвержденного Челябинской городской Думой;

Ø  осуществляет в установленном порядке контроль исполнения правовых актов органов государственной власти, Челябинской городской Думы, Администрации города и должностных лиц Администрации города, поручений Главы Администрации города;

Ø  готовит методические рекомендации по вопросам организации планирования, контроля, подготовки правовых актов, делопроизводства в структурных подразделениях аппарата, органах Администрации города, муниципальных организациях и учреждениях;

Ø  организует и проводит совещания по итогам контрольной работы в Администрации города, иные совещания по вопросам своей компетенции;

Ø  проводит систематическую работу по изучению критических замечаний, предложений, поступающих в адрес Администрации города Челябинска через средства массовой информации;

Ø  осуществляет контроль принятия мер по критическим замечаниям, размещенным в средствах массовой информации, структурными подразделениями аппарата, органами Администрации города;

Ø  готовит по результатам проверок информационно-аналитические материалы и представляет их на рассмотрение соответствующим должностным лицам Администрации города;

Ø  осуществляет взаимодействие с другими муниципальными образованиями, подготовку правовых актов по вопросам межмуниципального сотрудничества;

Ø  организует в Администрации города работу по формированию Кодекса города, нормативной правовой базы местного самоуправления города Челябинска, направляет информацию, подлежащую включению в Регистр муниципальных правовых актов Челябинской области;

Ø  обеспечивает регистрацию, учет, хранение в течение установленного времени и передачу в Архивный отдел Администрации города правовых актов Администрации города и правовых актов должностных лиц Администрации города, протоколов и решений Коллегии Администрации города, осуществляет автоматизированный учет правовых актов Администрации города;

Ø  осуществляет в установленном порядке выдачу копий правовых актов Администрации города и правовых актов должностных лиц Администрации города;

Ø  обеспечивает хранение и применение в установленном порядке печати сектора регистрации документов;

Ø  обеспечивает пополнение и хранение фонда информационно-методического кабинета Администрации города;

Ø  выполняет информационные запросы руководителей и работников Администрации города;

Ø  осуществляет выпуск информационных бюллетеней, календарей праздничных и памятных дат Российской Федерации, города Челябинска

Ø  организует и проводит работу по защите информации;

2.3 Оценка действующей организационной структуры Управления организационной и контрольной работы Администрации города Челябинска

Штат Управления организационной и контрольной работы Администрации города Челябинска (согласно распоряжению Первого заместителя Главы Администрации от 27.12.2012 №6957-к) (См. Таблицу 2.1).

Таблица 2.1 - Организационная структура управления организационной и контрольной работы города Челябинска)

№ п/п

Наименование должностей

Количество единиц

1.

Начальник Управления

1

2.

Заместитель начальника Управления

1

Организационный отдел

3.

Начальник отдела

1

4.

Главный специалист

5

Контрольный отдел

5.

Начальник отдела

1

6.

Главный специалист

3

7.

Ведущий специалист

1

Сектор регистрации документов

8.

Начальник сектора, главный специалист

1

9.

Главный специалист

1


ИТОГО

15


Структура Управления организационной и контрольной работы Администрации города

Рисунок 2.1

Структура Управления организационной и контрольной работы Администрации города Челябинска имеет линейно-функциональный вид, так же как и структура Администрации города Челябинска.

Линейные руководители являются единоначальниками, а им оказывают помощь функциональные органы. Линейные руководители низших ступеней административно не подчинены функциональным руководителям высших ступеней управления. Результаты работы любой службы аппарата управления оцениваются показателями, характеризующими реализацию ими своих целей и задач.

К анализу организационной структуры имеются подходы к количественной и качественной оценке действующей структуры.

Количественные показатели

Первичные количественные показатели:

.        Общая численность работников Управления - 15 человек;

.        Число управленцев - 5 человек;

.        Доля управленцев в общей численности работников - 33%;

.        Число не руководящих кадров - 10 человек;

.        Число уволившихся работников (за один календарный год) - 3 человек;

.        Количество уровней управления - 1 уровень управления

.        Количество подразделений - 3 подразделения;

Вторичные количественные показатели.

. Среднее число подчиненных у одного руководителя:

Чподч = Чн / Чу,

Чподч= 10/5

Чподч=2 (1)

где Чн - число не руководящих кадров;

Чу - число управленцев.

Чем меньше величина Чподч, тем легче происходит процесс управления. Считается нормальным 7-10 подчиненных на одного руководителя, однако введение электронной техники привело к повышению нормативного уровня примерно до 40-50 человек.

Вывод: Процесс управление происходит легко.

. Коэффициент структурной напряженности:

Ксн = N / d,

Ксн=3/33

Ксн=0,09 (2)

где N - общее число подразделений;- удельный вес работников аппарата управления, % от общей численности работников.

Чем выше коэффициент (измеряется от 0 до 1), тем выше структурная напряженность. Она может быть незначительной, рациональной и значительной.

Вывод: Низкая структурная напряженность.

. Текучесть кадров - движение рабочей силы, обусловленное неудовлетворенностью работника рабочим местом или неудовлетворенностью организации определенным работником.

Кт = Рв / Р * 100,

Кт= 3/15*100

Кт= 20% (3)

где Кт - коэффициент текучести;

Рв - численность работников, уволенных по причинам текучести;

Р - общая численность работников.

Нормой считается текучесть кадров до 5-8%. Излишняя текучесть вызывает значительные экономические потери, а также создает организационные, кадровые, технологические и психологические трудности.

Вывод: Высокая текучесть кадров.

Качественные показатели

Информацию о недостатках существующей организационной структуры мы получили путем проведения анкетирования. В процессе участвовали 5 сотрудников Управления организационной и контрольной работы Администрации г. Челябинска. Образец анкеты представлен в Приложении А.

Результаты проведённого анкетирования выявили следующие недостатки:

. Из 5 опрошенных 4 считают, что отсутствие на рабочем месте одного "ключевого" сотрудника парализует работу отдела (а то и всего предприятия). Данный фактор присутствует в 80% случаев.

. 60% респондентов считают, что существуют большие временные интервалы между разработками новых продуктов и услуг.

. Низкий уровень участия сотрудников организации в процессе принятия решений, как недостаток организационной структуры, выделили 100% опрошенных.

Недостатки могут говорить о несовершенстве организационной структуры и необходимости ее изменения.

.4 Анализ организационной культуры Управления организационной и контрольной работы Администрации города Челябинска

Определение типа организационной культуры было проведено с помощью анкетирования (анкета представлена в Приложении Б), в котором участвовали 5 человек из разных отделов и разных уровней управления. Результаты показали, что большинство сотрудников относят ее бюрократической; на втором месте - к культуре, ориентированной на задачу; на третьем месте к культуре, ориентированной на человека и авторитарной культуре (в равных долях).

Для того чтобы взглянуть на организационную культуру со стороны руководителя, мною была проведена беседа с начальником Управления организационной и контрольной работы. Результаты беседы представлены ниже.

− Для чего существует ваша организация и чем она занимается ? - Она является частью исполнительно-распорядительного органа г. Челябинска и осуществляет свою деятельность по удовлетворению интересов общества и содействию в решении конкретных вопросов граждан.

− Что ее отличает от остальных? - Управление организационной и контрольной работы является частью общего механизма Администрации и непосредственно проводит проверку правовых актов Администрации.

− Что является главной ценностью вашей организации? - Честность и добросовестность.

− Что отличает сотрудников вашей организации от всех остальных? - Отзывчивость сотрудников к проблемам граждан, помощь обратившимся в реализации их прав.

− Что Вам нравится в вашем персонале? - Взаимоуважение.

− Что Вам не нравится в вашем персонале? - Такого нет.

− Какова Ваша политика в области персонала? - Улучшение условий их работы.

− Что привлекает сотрудников в вашей компании? - Патриотизм, служение на благо своей стране, возможность получение новых навыков, повышения профессиональной компетенции.

− Что привлекает в компании Вас лично? - Возможность личного развития, интересная и нужная для общества работа.

− О чем из истории вашей организации сотрудники вспоминают с удовольствием, а о чем - с сожалением и негодованием? - С удовольствием - праздники, удовольствие от благополучно проведённых муниципальных и др. выборах. С негодованием - то отношение, которое сложилось у некоторых граждан, относительно политики Администрации в целом.

− Каковы традиции и ритуалы, писанные и неписанные правила вашей организации? - Из традиций - проведение корпоративных праздников, поздравление членов коллектива с Днём Рождения и так далее.

− Продолжите фразу: "Наш руководитель - ..." (так, как это делают ваши сотрудники). - Требовательный.

− Существуют ли конфликты во взаимодействии людей и подразделений? - Нет.

− Оцените масштаб Вашего личного влияния на развитие и "судьбу" организации? - Влияние очень велико, как и у любого другого руководителя.

− Какие образцы и нормы поведения в компании задаете (утверждаете) лично Вы? - Вежливость, отзывчивость, добросовестность.

− Существуют ли какие-то специальные понятия, термины, слова, которые понятны только для членов вашей организации? - Нет.

− Какие события отмечаются в вашей организации? - 8 марта, 23 февраля и прочие государственные праздники, также не пропускаем дни рождения и другие личные праздники служащих.

Также среди служащих были проведены опросы для оценки силы организационной культуры организации (Приложение В) и определения её уровня (Приложение Г). По результатам оказалось, что Управление характеризуется умеренно сильной организационной культурой, а её уровень - "очень высокий".

Таким образом, представленный перечень проблем и недостатков требует от руководства проведения ряда мероприятий, направленных на совершенствование и оптимизацию организационной культуры компании.

Выводы и предложения

Проведенный организационно-управленческий анализ деятельности Управления организационной и контрольной работы Администрации города Челябинска показал довольно высокий уровень развития организационной структуры и культуры управления, отсутствие миссии и наличие целей организации. Основные недостатки организационной структуры Управления организационной и контрольной работы Администрации города Челябинска:

высокая текучесть кадров

Я считаю, что решить эту проблему можно с помощью внедрения системы моральных и материальных стимулов.

Механизмом общественно-значимого применения человеческого потенциала Управления организационной и контрольной работы Администрации города Челябинска и ее сотрудников является организационная культура.

По результатам анализа организационной культуры можно сделать вывод, что за длительную историю предприятия сформировалась своя организационная культура, способствующая стремлению сотрудников к достижению общих целей и создающая определенный положительный имидж компании.

Информацию о недостатках существующей организационной структуры мы получили путем проведения анкетирования. Недостатки могут говорить о несовершенстве организационной структуры и необходимости ее изменения.

Процесс совершенствование организационной культуры можно осуществить путем вовлечения абсолютно всех членов организации, создать предрасположенность их к изменениям и активную поддержку.

Заключение

Выполненная курсовая работа позволяет выделить основные определения и сделать выводы, имеющие теоретическую и практическую значимость. Изучение теоретических основ организационно-управленческого анализа позволило выделить основные понятия.

Миссия - это сформулированное утверждение, в котором содержится смысл существования и главная долгосрочная цель организации. Срок выполнения миссии должен быть обозрим и достаточно велик (чаще всего до пяти лет) для того, чтобы нынешнее поколение сотрудников могло увидеть результаты своего труда. Формулировка миссии организации должна подразумевать постоянное развитие в краткосрочной и в долгосрочной перспективе.

Цели - это конкретное состояние отдельных характеристик организации, достижение которых является для нее желательным и на достижение которых направлена ее деятельность.

Под организационной структурой управления понимается упорядоченная совокупность устойчиво взаимосвязанных элементов, обеспечивающих функционирование и развитие организации как единого целого.

Организационная культура - это система обобщенно-прогрессивных формальных и неформальных правил и норм деятельности, обычаев и традиций, индивидуальных и групповых интересов, особенностей поведения персонала данной организационной структуры, стиля руководства, показателей удовлетворенности работников условиями труда, взаимного сотрудничества и совместимости работников между собой и с организацией, перспектив развития.

В аналитической части настоящей курсовой работы проведен организационно-управленческий анализ Управления организационной и контрольной работы Администрации города Челябинска.

Объект прохождения практики функционирует, без какой либо определенной миссии.

Целью деятельности как Управления организационной и контрольной работы Администрации города Челябинска, так и всей Администрации города Челябинска является, исходя из интересов населения, решение вопросов местного значения, отнесенных к компетенции исполнительно-распорядительного органа местного самоуправления, а также выполнения отдельных государственных полномочий с целью улучшения качества жизни населения соответствующей территории и увеличения вклада в развитие всего общества.

Организационная структура Управления организационной и контрольной работы Администрации города Челябинска является линейно-функциональной. Линейные руководители являются единоначальниками, а им оказывают помощь функциональные органы. Линейные руководители низших ступеней административно не подчинены функциональным руководителям высших ступеней управления.

С помощью анализа организационной структуры мы выяснили, что процесс управления происходит легко, структурная напряженность низкая, проблемой является высокая текучесть кадров. Механизмом общественно-значимого применения человеческого потенциала Управления организационной и контрольной работы Администрации города Челябинска и ее сотрудников является организационная культура.

По итогам работы можно сделать вывод: поставленные нами задачи выполнены, цель курсовой работы достигнута.

Список литературы

1.      Баранчеев В. Стратегический анализ: технология, инструменты, организация [Текст] / В. Баранчеев //Проблемы теории и практики управления. - 2008 - №5. - С. 250

.        Баринов В.А. Организационное проектирование: учебник / В.А. Баринов. М.: ИНФРА-М, 2009. С. 97-98

.        Виханский О.С. Стратегическое управление [Текст]: учебник / О.С. Виханский. - М.: Гардарики, 2000. - 296 с.

4.      Годин А.М. Маркетинг. - М.: Дашков и К, 2009.

5.      Девяткина М. Организационная культура как необходимое условие повышения эффективности деятельности персонала [Текст] / М. Девяткина // Служба кадров и персонал. - 2009. №8 - С. 63-65.

.        Камерон К. Диагностика и изменение организационной культуры [Текст] / К. Камерон, Р. Куин. - СПб: Питер, 2010. - 320 с.

.        Левкин Н. Организационная культура: необходимость систематизации ключевых положений [Текст] / Н. Левкин // Проблемы теории и практики управления. - 2010. №5 - С. 8-15.

.        Мельник Ю. Организационная культура как процесс эффективного управления предприятием [Текст] / Ю. Мельник, О. Мельник // Служба кадров и персонал. - 2009. №4 - С. 68-72.

.        Мескон, М. Основы менеджмента [Текст]: учебное пособие / М. Мескон, М. Альберт, Ф. Хедоури. - М.: Издательский дом "Вильямс", 2007. - 672 с.

.        Мильнер Б.З. Теория организации[Текст]: учебник / Б.З. Мильнер. - М.: ИНФРА-М, 2010. - 648 с.

11.    Морозова Т.Г. Прогнозирование и планирование в условиях рынка. М.: Юнити, 2010.

.        Поделинская И.А. Стратегическое планирование. Учебное пособие / Поделинская И.А., Бянкин И.А. Улан-Удэ: Изд-во ВСГТУ, 2009. - 55 с.

13.    Семенов Ю.Г. Организационная культура: [Текст]: учебное пособие / Ю.Г. Семенов. - М.: Университетская книга, 2009. - 256 с.

14.    Хасси Д. Стратегия и планирование: Путеводитель менеджера. - СПб.: Питер, 2009.

15.    Шаталова Н.И. Организационная культура [Текст]: учебное пособие/ Н.И. Шаталова. - М.: Экзамен, 2010. - 652 с.

.        Яхонтова Е.С. Эффективные технологии управления персоналом [Текст]: учебное пособие / Е.С. Яхонтова - СПб.: Питер, 2009. - С. 57

Приложения

Приложение А

Анкета для изучения организационной структуры управления

Признак

Наличие или отсутствие признака ("+" или "-")

отсутствие на рабочем месте одного "ключевого" сотрудника парализует работу отдела (а то и всего предприятия);

+ + + + -

львиная доля решений принимается в ходе длительных и многолюдных совещаний;

 - - - - -

сотрудники разных отделов вступают в контакты друг с другом только через своих начальников;

- - - - -

сотрудники бухгалтерии и экономического отдела непрерывно звонят друг другу по телефону;

- - - - -

самый распространенный внутренний документ именуется "справкой" или "информационным письмом";

- - - - -

при подготовке решения менеджером в продолжении 10 минут обсуждается выбор лица, ответственного за его исполнение (сотрудник с нужными обязанностями просто отсутствует);

- - - - -

наличие конфликтов между отделами;

- - - - +

большие временные интервалы между разработками новых продуктов и услуг;

+ + + - -

проблемы с качеством продукции;

- - - - -

несоответствие характеристик продукта требованиям клиентов;

- - - - +

низкий уровень участия сотрудников организации в процессе принятия решений;

+ + + + +

не информированность сотрудников о целях и задачах организации.

- - - - +



Приложение Б

Тест для определения типа организационной культуры организации

. Основное дело руководства - это:. Организация производства и поиск рынков сбыта Б. Руководство работой и повышение эффективности +. Делегирование ответственности и координация работы подразделений + + + +

Г. Инновации, решение проблем и налаживание сотрудничества между людьми +

. Коммуникации в нашей организации в основном:.         Формальные и безличные + +

Б. Редкие, в письменной форме + + +.    Личные +

Г. Частые и неформальные +

. Контроль в организации чаще всего основан на:.  Планах и формальных процедурах + + +

Б. Достижении целей, выработанных подчиненными вместе с руководителем + + + +.      Показателях сбыта продукции

Г. Бухгалтерских системах, бюджетах и нормативах

. Мотивация персонала чаще всего основана на:.    Чувстве принадлежности к команде и командных ценностях Б. Надежде на повышение +. Личных оценках + +

Г. Повышении должностного статуса + + + +

. Организационная структура в организации в основном:.        Неформальная

Б. Централизованная, функциональная + +.   Децентрализованная и линейно-штабная + + + +

Г. Кросс-функциональная, ориентированная на проблему +

. Основные ценности:. Доминирование и подавление сопротивления Б. Рациональность и поддержание порядка.       Защита интересов членов организации Г. Достижение целей подразделения + + + + + + +

. Люди работают в основном, чтобы:

А. Соответствовать представлениям о "правильном" поведении" + + +

Б. Получать удовлетворение от работы +

В.      Решать проблемы и вносить свой вклад в общее дело + + +

Г. Сохранять имеющиеся привилегии и завоевывать новые

. Отношения с другими организациями в основном строятся на:.      Взаимных интересах и общности задач Б. Сотрудничестве + + +.     Конкуренции

Г. Соглашениях и соблюдении буквы закона + + + +

. Власть в основном основана на:

А. Компетентности, опыте и знаниях +

Б. Способности поддерживать дисциплину и порядок + +

В. Должностной позиции + + + +

Г. Способности и желании помогать другим людям

. Людей в организации поощряют в основном за:.  Способность добиваться результата и побеждать Б. Следование правилам и процедурам + + + + +.         Помощь другим людям

Г. Вклад в достижение целей организации +

Приложение В

Опросный лист "Оценка силы организационной культуры"

Утверждения

1

2

3

4

5

Практически все менеджеры и большинство работников могут описать ценности компании, ее цели, осознают важность клиентов

1

2

3

4

5

Члены организации четко осознают свой вклад в достижение целей организации

1

2

3

4

5

Действия менеджеров обычно согласуются с принятыми в компании ценностями

1

2

3

4

5

Поддержка других работников, даже из других отделов, является нормой и оценивается по достоинству

1

2

3

4

5

Компания и ее менеджеры ориентированы скорее на долгосрочные, нежели краткосрочные перспективы

1

2

3

4

5

Лидеры стремятся развивать и воспитывать своих подчиненных

1

2

3

4

5

К найму новых работников относятся очень серьезно, с претендентами проводится несколько интервью, ориентированных на выявление у них черт, соответствующих культуре компании

1

2

3

4

5

Новичкам предоставляется как положительная, так и отрицательная информация о компании; они имеют возможность сделать осознанный выбор о целесообразности работы в фирме

1

2

3

4

5

Критерий перехода сотрудника на новую ступеньку иерархической лестницы - его профессионализм, а не интриги и знакомства

1

2

3

4

5

Ценности компании подчеркивают необходимость эффективной деятельности, адаптации к непрерывно изменяющейся внешней среде

1

2

3

4

5

Следование миссии и ценностям компании важнее, чем соответствие процедурам и стилю одежды

1

2

3

4

5

Вы слышали рассказы о лидерах или героях компании

1

2

3

4

5

В компании проводятся церемонии награждения сотрудников, внесших существенный вклад в дело компании

1

2

3

4

5

Общая сумма баллов

39



Приложение Г

Тест "Уровень организационной культуры"


Суждения

Баллы

1.

На нашем предприятии вновь нанятым работникам предоставляется возможность овладеть специальностью

1

2

3

4

5

6

7

8

9

10

2.

У нас имеются четкие инструкции и правила поведения всех категорий работников

1

2

3

4

5

6

7

8

9

10

3.

Наша деятельность четко и детально организована

1

2

3

4

5

6

7

8

9

10

4.

Система заработной платы у нас не вызывает нареканий работников

1

2

3

4

5

6

7

8

9

10

5.

Все, кто желает, у нас могут приобрести новые специальности

1

2

3

4

5

6

7

8

9

10

6.

На нашем предприятии налажена система коммуникаций

1

2

3

4

5

6

7

8

9

10

7.

У нас принимаются своевременные и эффективные решения

1

2

3

4

5

6

7

8

9

10

8.

Рвение и инициатива у нас поощряются

1

2

3

4

5

6

7

8

9

10

9.

В наших подразделениях налажена разумная система выдвижения на новые должности

1

2

3

4

5

6

7

8

9

10

10.

У нас культивируются разнообразные формы и методы коммуникаций (деловые контакты, собрания, информационные распечатки и др.)

1

2

3

4

5

6

7

8

9

10

11.

Наши работники участвуют в принятии решений

1

2

3

4

5

6

7

8

9

10

12.

Мы поддерживаем хорошие взаимоотношения друг с другом

1

2

3

4

5

6

7

8

9

10

13.

Рабочие места у нас обустроены

1

2

3

4

5

6

7

8

9

10

14.

У нас нет перебоев в получении внутрифирменной информации

1

2

3

4

5

6

7

8

9

10

15.

У нас организована профессиональная (продуманная) оценка деятельности работников

1

2

3

4

5

6

7

8

9

10

16.

1

2

3

4

5

6

7

8

9

10

17.

Все, что нужно для работы, у нас всегда под рукой

1

2

3

4

5

6

7

8

9

10

18.

У нас поощряется двустороння коммуникация

1

2

3

4

5

6

7

8

9

10

19.

Дисциплинарные меры у нас применяются как исключения

1

2

3

4

5

6

7

8

9

10

20.

У нас проявляется внимание к индивидуальным различиям работников

1

2

3

4

5

6

7

8

9

10

21.

Работа для меня интересна

1

2

3

4

5

6

7

8

9

10

22.

На нашем предприятии поощряется непосредственное обращение мастеров и бригадиров к руководству

1

2

3

4

5

6

7

8

9

10

23.

Конфликтные ситуации у нас допускаются с учетом всех реальностей обстановки

1

2

3

4

5

6

7

8

9

10

24.

Рвение к труду у нас всячески поощряется

1

2

3

4

5

6

7

8

9

10

25.

Трудовая нагрузка у нас оптимальная

1

2

3

4

5

6

7

8

9

10

26.

У нас практикуется делегирование полномочий на нижние эшелоны управления

1

2

3

4

5

6

7

8

9

10

27.

В наших подразделениях господствуют кооперация и взаимоуважение между работниками

1

2

3

4

5

6

7

8

9

10

28.

Наше предприятие постоянно нацелено на нововведения

1

2

3

4

5

6

7

8

9

10

29.

Наши работники испытывают гордость за свою организацию

1

2

3

4

5

6

7

8

9

10


Похожие работы на - Организационно-управленческий анализ организации

 

Не нашли материал для своей работы?
Поможем написать уникальную работу
Без плагиата!
Без нейросетей!