Разработка технологии изготовления валка холодного проката
ВВЕДЕНИЕ
Прокатный передел занимает в металлургическом производстве особое место,
являясь завершающим и тем самым, определяя качество металла, его служебные
свойства и объём выпускаемой продукции. Прокатную продукцию получают
многочисленные потребители в нашей стране и за рубежом. Сотни прокатных станов
металлургических заводов нашей страны поставляют тысячи профилеразмеров проката
машиностроительной промышленности, транспорту, в строительство и в другие
отрасли народного хозяйства.
Задачи постоянного совершенствования прокатного производства, увеличения
скорости и производительности прокатных станов, расширение сортамента, роста
доли проката из легированных и специальных сталей и сплавов высокого качества
[8].
Прокатные валки являются основным рабочим инструментом прокатных станов,
поэтому их стойкость и работоспособность определяется качество металлоизделий,
производительность и технико-экономические показатели работы прокатных цехов. В
процессе прокатки валки деформируют металл, придают ему требуемые размеры,
форму, качество, воспринимая при этом усилия прокатки.
Растущая потребность в прокатных валках, ужесточение требований к их
качеству. Тенденция развития технологии производства валков за рубежом
свидетельствует о насущной необходимости технического перевооружения
специализированных заводов прокатных валков за счет освоения новых
технологических процессов, а также изменение марочного сортамента материалов
валков путем широкого использования литой стали, особенно заэвтектойдной
легированной. [B-166]
Современное состояние и развитие листопрокатного производства
характеризуется непрерывной интексификацией процессов прокатки и повышения
требований к качеству и эксплуатационной стойкости основного инструмента
прокатных станов-рабочих валков холодной прокатки (ВХП).
Заметное несоответствие существующего качества валков предъявляемым
требованиям ведет к дополнительным расходам на холодную прокатку за счет
увеличения потребного количества дорогостоящих валков, простоев станов при
внеплановых перевалках и роста брака в прокате. На некоторых предприятиях
расходы на валки достигают 2-3% себестоимости продукции, [автореферат].
Затраты на эксплуатацию валков прокатных станов составляют до 20%
стоимости передела. Вместе с тем, трудоёмкость их изготовления в 2-2,5 раза превышает
трудоёмкость изготовления основной продукции машиностроительных заводов. При
износе бочки (съём металла составляет 3-10% от общей массы валка) валки
списываются в скрап с вполне сохранившимися и годными к эксплуатации шейками и
другими конструктивными элементами. Иначе говоря, металл прокатных валков
используется нерационально [21].
В нашей стране производство прокатных валков сосредоточено главным
образом на специализированных предприятиях заводах тяжелого машиностроения,
которые располагают мощными ковочными средствами.
1. АНАЛИТИЧЕСКИЙ ОБЗОР. ПРОИЗВОДСТВО ЦЕЛЬНОКОВАНЫХ ВАЛКОВ И ОСОБЕННОСТИ
ФОРМИРОВАНИЯ УЛУЧШЕННОЙ СТРУКТУРЫ СЛИТКА.
1.1 Характеристика «ОРМЕТО-ЮУМЗ»
Южуралмашзавод крупное предприятие, располагающее полным циклом
производств, начиная, от выплавки чугуна и стали, термической и механической
обработки, кованых заготовок и кончая сборкой и испытанием готовых изделий.
Предприятие располагает некоторым современным оборудованием. На всех переделах
производства применяются или разрабатываются прогрессивные технологические
процессы.
Сталеплавильное производство оснащено дуговыми электропечами для
производства качественной стали. Максимальный развес выплавляемых заводом
слитков достигает 60т. При их производстве используется агрегат комплексной
обработки стали (АКОС), применяются другие средства внепечной обработки стали
(вакуумирование), способствующие повышению выхода годного металла.
Кузнечно-прессовое производство позволяет изготавливать поковки развесом
до 50т. Внедряются прогрессивные режимы нагрева слитков, ковки и
термообработки. Термические мощности завода позволяют выполнять все виды
термической обработки, необходимые для нужд машиностроения, в том числе метод
объёмной, поверхностной и совмещённой термообработок с использованием газовых,
электрических и индукционных печей и устройств, в результате чего повышаются
эксплуатационные свойства деталей.
Механосборочное производство завода располагает мощным станочным парком
современного оборудования, около 10% которого составляют специализированные
станки, автоматы и полуавтоматы, а также новейшие с числовым программным
управлением и универсальные.
В соответствии с номенклатурой выпускаемой продукции создан ряд
специализированных производств: по производству коксового оборудования, валков
холодного и горячего проката, и другие.
Одним из специализированных производств на заводе является производство
цельнокованых валков методом ковки.
.2 Технология изготовления валков
Долговечность и надёжность валков холодной прокатки существенно зависит от
технологии их изготовления. Изготовление валков - сложный процесс с большим
числом технологических операций. В большинстве случаев применяют следующую
последовательность операций изготовления валков (см. рис. 1.1):
1. Выплавка стали;
. Разливка и вакуумирование;
. Раздевание слитков и транспортировка их нагорячо в цеха №20 и 21;
. Нагрев слитков под ковку;
. Ковка слитков;
. Первичная термообработка поковок ВХП;
. Приемка поковок ВХП по размерам, твердости, разметке;
. Плавочный контроль;
. Механическая обработка валков под улучшение;
. Улучшение валков;
. Контроль твердости, кривизны;
. Правка валков (при необходимости);
. Механическая обработка под закалку ТПЧ;
. Контроль валков УЗД (ультразвуковой контроль);
. Закалка валков на установке ТПЧ-700 или ТПЧ-1500;
. Отпуск валков после закалки ТПЧ;
. Контроль твердости;
. Окончательная механообработка;
. Окончательный замер твердости;
. Окончательный контроль рабочих валков УЗД;
. Упаковка валков.
В связи с высокими требованиями к качеству и стойкости валков холодной
прокатки, для их изготовления в большинстве случаев применяют легированную
хромистую сталь, которая при определенной технологии производства обладает
наиболее высокой твердостью поверхностного слоя, необходимой прочностью и
вязкостью, а также хорошей сопротивляемостью износу. Для увеличения толщины
активного закаленного слоя эту сталь иногда легируют вольфрамом (сталь 9Х2Ф), а
также молибденом (сталь 9Х2МФ).
При выплавке и разливке стали требуемого химического состава необходимо
учитывать факторы, от которых зависит работоспособность валков. Сталь готового
валка должна иметь мелкое однородное зерно, обладать глубокой прокаливаемостью,
не должна иметь флокенов, карбидной строчечности, неметаллических включений,
пористости и других пороков. На качество стали, оказывает большое влияние также
чистота применяемой шихты.
Этим условиям, удовлетворяет процесс, выплавки стали в основной дуговой
электропечи. В связи с возрастающими требованиями к качеству валков весьма перспективна
выплавка и разливка стали под вакуумом. Она придает материалу валков особую
чистоту, однородность структуры и повышенные механические свойства [Т-666].
Технологический процесс ковки и последующей термообработки также влияют
на качество, механические свойства, контактно-усталостную прочность и стойкость
валков. В настоящее время для валков средних и больших размеров ковку слитков
выполняют на прессах (обычно один слиток для одного валка).
Ковку валков из слитков выполняют за 2-3 операции нагрева ковки и осадки,
что позволяет получить необходимую степень деформации металла. Существенное
значение, кроме степени укова, условий деформации и температурного интервала
ковки, имеет температура нагрева металла под ковку и продолжительность выдержки
при нагреве. Максимальная температура нагрева под ковку 1180°С. При более
высокой температуре, в особенности при продолжительной выдержке, может
происходить расплавление и слияние ликвационных участков, имеющихся в слитке, и
образование в этих местах пленок, приводящих обычно к разрушению валков при
закалке, а иногда и при последующих операциях. Последние операции ковки
выполняют при 750-800°С.
1.3 Теплофизические свойства стали 9Х2МФ
К теплофизическим свойствам относятся: температура начала кристаллизации
(температура ликвидус) tлик =
1460С, температура конца кристаллизации (температура солидус) tсол =1360С,
плотность металла r = 7840 кг/м³, коэффициент теплопроводности
заготовки l = 35 Вт/м*К.
.4 Выплавка и ковка слитков для производства валков
Как известно, большинство деталей, определяющих эксплуатационную
надёжность продукции заводов тяжёлого машиностроения - валки для станов горячей
и холодной прокатки, бандажи, роторы турбин и т.д. - изготавливают ковкой.
Поэтому технологический процесс ковки таких деталей, выбор марки стали, метод
выплавки, форма и вес слитка, режим термообработки во многом определяют их
качество и безаварийную последующую работу.
.4.1 Кристаллизация слитка
Для правильного понимания природы пороков, возникающих в процессе
кристаллизации слитка, необходимо иметь представление о последовательности
затвердевания стали в изложнице.
После заполнения стали в изложницу, прежде всего, образуется твёрдая
корочка слитка, прилегающая к стенкам чугунной изложницы. Наружный слой слитка
толщиной 6-8 мм состоит из мелких, одинаковых по величине кристаллов. Затем
образуется зона транскристаллитов с ярко выраженной направленностью кристаллов,
имеющих протяженность 50-60мм в мелких и 80-120мм в крупных слитках, причем у
легированных сталей эта зона выражена более резко [4].
Большая скорость охлаждения способствует образованию транскристаллитов
весьма чистых и однородных по составу, так как, выделяясь из жидкого раствора,
эти кристаллы в процессе роста отталкивают ликвационные примеси внутрь жидкого
раствора. Дальнейший процесс формирования слитка несколько замедляется.
В нижней части тела слитка происходит образование относительно мелких
кристаллов, так как условия для их зарождения для них наиболее благоприятны. С
боковых сторон изложницы, в области промежуточной зоны слитка, процесс
кристаллизации происходит с образованием и ростом кристаллов без определённой
ориентации. Зона «равноосных» кристаллов.
Замедление процесса кристаллизации при переходе от зоны транскристаллитов
к зоне «равноосных» кристаллов является первым шагом к образованию и развитию
неоднородности. Установлено, что именно на этой границе, происходит заметное
выпадение ликвационных примесей в слитке.
Дальнейшее образование кристаллов происходит на границе существования
двух фаз - твердой и жидкой, а фронт кристаллизации продвигается
последовательно вглубь слитка до осевой зоны.
Длительное существование двух фаз вызывает образование в слитке
междендритной ликвации и другого порока - внецентренной ликвации («усов»).
В междуосных пространствах дендритов ликвационные примеси в виде
неметаллических включений (сульфидов) и газов вытягиваются под некоторым углом
к оси слитка в ряд прерывистых полос («шнуров»), расположенных почти
параллельно друг другу. Полосы идут от нижней части тела и исчезают в усадочной
полости прибыли. Содержание серы непосредственно в шнурах повышается в 1,5 раза
в сравнении с содержанием в плавочной пробе. Так как в крупных слитках явление
внецентренной ликвации значительно, то снижение содержания серы в металле при
выплавке, может существенно улучшить её качество [5].
Прибыльная часть слитка по своему назначению должна застывать в последнюю
очередь и непрерывно питать жидким металлом тело слитка в процессе
затвердевания. Однако практически это не всегда удаётся, так как металл
густеет, образующиеся кристаллы прорастают сквозь толщу полужидкой массы и
питание металлом из верхних слоев становится невозможным.
.4.2 Усадочные пороки в слитке
Усадочная рыхлость является одним из самых распространенных дефектов
слитка. Отдельные случаи брака в поковках или неудовлетворительного результата
эксплуатации кованых изделий могут быть прямо или косвенно связаны именно с
этим пороком осевой зоны исходного слитка.
При недостаточной обрези около прибыльной части слитка, усадочная
пористость осталась в теле заготовки и при прошивке, и дальнейшей обкатке не
заварилась в связи с наличием ликватов.
Макроструктура слитков легированных сталей, содержащих значительное
количество марганца, никеля, хрома, ванадия, молибдена, титана и других
элементов более склонна к порокам усадочного происхождения, и заковываются они
гораздо хуже, чем в углеродистых сталях.
.4.3 Приемы формирования структуры поковок из крупных слитков и их
влияние на свойства заготовки
Разработка оптимального технологического процесса ковки требует от
технолога кузнечно-прессового производства знаний закономерностей течения
металла при пластической деформации, получающихся в результате механических
свойств.
Качество и эксплуатационная стойкость валков холодной прокатки во многом
зависит от правильного выбора рациональной технологии и режимов ковки. Важным
условием, обеспечивающим высокое качество поковок валков и уменьшения брака при
их производстве, является строгое соблюдение технологии.
Основная цель ковки заключается в уменьшении неоднородности строения
металла, уплотнении его вследствие заваривания пор, газовых пузырей и других
дефектов, присущих литой структуре. В процессе ковки структуру стали необходимо
проработать по всему сечению, обеспечивая наиболее полное разрушение первичное
карбидной сетки и отдельных кристаллитов.
При ковке следует добиваться наиболее выгодного расположения волокон в
поковке и благоприятного соотношения механических свойств, как в продольном,
так и в поперечном направлениях, значительно уменьшать анизотропию свойств по
этим направлениям и по сечению поковки.
Технологический процесс изготовления поковок валков состоит из следующих
основных производственных операций: биллетирование слитка; осадки слитка;
протяжки бочки и шеек; отделки в размер бочки и шеек, отрубки концов [27].
В настоящее время поковки рабочих валков холодной прокатки в зависимости
от их размера и массы изготавливают по способу свободной ковки при помощи
гидравлических ковочных прессов или паровоздушных ковочных молотов. Крупные
поковки валков (диаметр бочки более 250-300 мм) изготавливают за 2-3 выноса под
прессами и, как правило, из индивидуальных слитков. Во время первого выноса
биллетируют слиток, во время второго производят осадку сбиллетированного блока
и протяжку на предварительную заготовку или на окончательную поковку. При
большом объеме работ осуществляют третий вынос. В этом случае предварительно
протянутую заготовку куют на окончательные размеры. Такая технологическая схема
ковки является типовой. Если поверхность слитка хорошая, а металл в литом
состоянии обладает достаточной технологической пластичностью, то биллетирование
можно не производить.
Операцией, имеющей большое влияние на качество валков, является
осаживание. Осадка способствует дроблению дендритной структуры металла слитка и
карбидной сетки, более равномерному распределению карбидов по объему
деформируемого металла и вместе с этим улучшает механические свойства в
продольном, и поперечном направлениях, уменьшает анизотропию металла поковок
валка. Процесс осаживания при качественном нагреве металла способствует также
завариванию дефектов внутреннего строения слитка (усадочной рыхлости,
различного рода несплошностей, газовых пузырей и т.п.).
После осадки в зависимости от сложившейся практики производства, блоки
подвергают вытяжке по схеме круг-круг или круг-квадрат-круг.
В целях получения более качественного строения металла поковки валка,
лучшей проработки структуры сердцевинных слоев преимущественной является вторая
схема ковки. Однако при этой схеме появляются большие растягивающие напряжения,
возникающие в поверхностных слоях заготовки, которые могут явиться причиной
появления наружных дефектов (трещин, рванин), особенно при пониженном качестве
поверхностного слоя металла слитка и низкой температуре деформирования.
Ковку по обеим указанным схемам рекомендуют проводить с возможно большими
величинами обжатий и подач за ход пресса.
При разработке технологических процессов ковки крупных поковок часто
необоснованно завышают нормы укова. Это не ведёт к улучшению необходимых в
эксплуатации свойств поковок, но значительно снижает производительность
нагревательного и прессового оборудования [5].
С увеличением степени деформации в направлении течения металла
формируется волокнистая структура и проявляется анизотропия свойств. Ковка влияет
на величину зерна и прозвучиваемость поковок при контроле. При выполнении
протяжки мелкозернистость и прозвучиваемость достигается при укове более 3.
Промежуточная осадка способствует получению мелкозернистой структуры.
Ориентированность макроструктуры ярче выражена вблизи оси поковки, чем на
её поверхности, где расположены столбчатые кристаллы.
Волокнистость макроструктуры и шиферный характер излома наиболее ярко
выражены в осевой зоне и отсутствуют у поверхности поковки. Грубая зональная
ликвация («усы») усугубляют шиферность в изломе. Исследование поковок с
различными уковами без промежуточной осадки и с осадкой слитка позволили
установить следующие основные закономерности. При протяжке слитка без осадки
механические свойства металла изменяются в определённой зависимости от величины
укова. Величина укова практически не влияет на показатели прочности sт и sв, но существенно изменяет показатели пластичности d - относительное удлинение и y -ударную вязкость стали особенно в
осевой зоне слитка.
В поверхностных слоях с наиболее здоровой и чистой структурой влияние
ковки проявляется слабее.
При укове 1, 5-3 происходит проработка литой структуры металла, заварка
микропустот и усадочной пористости, уплотнение металла, в осевой зоне слитка.
Этот процесс сопровождается резким повышением (на 50-200%) показателей
пластичности и ударной вязкости металла, как в продольном, так и в поперечном
направлении.
Дальнейшее увеличение укова (более 2-3) приводит к изменению дендритной
структуры, к ориентировке её в направлении течения металла, а также к
вытягиванию ликватов, междендритных прослоек и неметаллических включений. В
результате этого структура металла приобретает волокнистое строение.
Появление волокнистой структуры сопровождается увеличением анизотропии
механических свойств металла. Механические свойства вдоль волокон незначительно
(5-7%) повышаются, (см. рис 1.2.) а поперёк волокон падают [4].
Темные полосы на продольных шлифах и темные точки на поперечных шлифах
отчетливо видны в кованной и литой структуре. У кованого металла, в отличие от
литого, на продольных шлифах появляется ориентированность дендритов и
междендритных ликвационных участков в направлении вытяжки.
Рис. 1.2 Макроструктура кованной стали на: а) продольном и б) поперечном
шлифах ст.90ХФ
Чем больше загрязнён металл неметаллическими включениями, тем в большей
степени снижаются при ковке механические свойства металла в поперечном
направлении.
Эффект ковки с точки зрения улучшения механических свойств металла
зависит от качества слитка. Чем плотнее и однороднее строение слитка, тем
меньше будет уков, обеспечивающий высокое качество металла поковок. Поскольку с
увеличением веса слитка уменьшается его плотность, то и величина укова
необходимая для улучшения качества литого металла, несколько увеличивается.
Заметим также, что при ковке флокеночувствительной стали промежуточная
осадка не способствует предотвращению образования флокенов. Промежуточная
осадка не уменьшает склонности, стали к шиферному излому, а в некоторых случаях
даже способствует проявлению более грубой шиферности.
При осадке волокно ориентированно в поперечном направлении. В
соответствии с этим поковка, откованная протяжкой, имеет максимальные значения
механических свойств, вдоль оси, а поковка, полученная осадкой, получит
максимальные значения механических свойств в поперечном направлении.
Результативное изменение качества металла будет зависеть от того, при какой из
операций величина деформации наибольшая.
Механизм деформации таков.
При осадке, формирование слитков с восьмигранным поперечным сечением
(Рис. 1.3) и биллетов (цилиндрических заготовок) различное. В соответствии с
законами наименьшего сопротивления точка b (b’, b"),
лежащая на биссектрисе угла a, образованного кратчайшими параллелями сечения, будет иметь максимальное
сопротивление перемещению в направлении биссектрисы О-b и минимальное сопротивление для перемещения в направлении
нормали О-а.
Точки а (а’, а"), расположенные на кратчайших нормалях, при
деформировании начнут перемещаться раньше, смещение их будет происходить
быстрее и на большую величину по сравнению с точками b, b’ и b".
Поэтому восьмигранное сечение слитка начинает приобретать форму круга.
Выпучивание выгнутых граней (максимальное в направлении кратчайшей нормали О-а)
вызывает дополнительные сжимающие напряжения в зонах стыков кристаллов.
Рис. 1.3 Схема изменения поперечного сечения восьмигранного слитка при
осадке [5]
При такой схеме напряжений образование межкристаллических разрывов вдоль
ребер слитка не происходит. Таким образом, операция биллетировки слитков не
является обязательной операцией перед осадкой.
Ковка слитков легированных сталей и тем более специальных сталей, и
сплавов имеет особенности обусловленные, физико-химическими свойствами стали.
Это проваляется в повышенном сопротивлении деформированию, в более низкой
скорости нагрева, из-за пониженной теплопроводности, в более узком
температурном интервале ковки из-за пониженной пластичности, в меньших
допустимых обжатиях и т.п.
К качеству легированной стали, из которой изготавливают ответственные
поковки, например, роторы, валки прокатных станов, предъявляются жесткие
требования в отношении содержания газов, неметаллических включений, серы и
фосфора. Особенность строения слитков легированных сталей - более развитая
дендритная ликвация и рыхлость усадочного происхождения.
Однако при ковке слитков легированной и углеродистой стали, изменения
качества металла от пластической деформации имеют много общего.
При ковке слитков легированной стали, также происходит заварка дефектов
усадочного происхождения. Уплотнение металла в рыхлой осевой зоне слитка
вызывает значительное повышение механических свойств.
С увеличением степени деформации в направлении течения металла
формируется волокнистая структура и проявляется анизотропия свойств.
Механические свойства их изменяются так же, как механические свойства
поковок из слитков углеродистой стали.
При укове 2-3 происходит полное раздробление исходного литого зерна,
структура становится мелкозернистой.
Полностью завариваются «паукообразные» трещины в центральной зоне поковки
и величина механических свойств достаточно велика при наименьшей анизотропии.
Однако, показатели прочности кованой стали повышаются на 30-50% по сравнению с
литой, в то время, как показатели прочности поковок из слитков углеродистой
стали и некоторых легированных сталей, почти не отличаются от тех же
показателей литой стали [4].
Влияние промежуточной осадки на механические свойства поковок типа валов
носит такой же характер, что и у поковок углеродистой стали.
.4.4 Развесы слитков, скорость заливки металла и выдержка слитков в
изложницах
Масса слитков изготавливаемых на предприятии ОРМЕТО-ЮУМЗ составляет от
1.8 до 72 т. Время выдержки горячих слитков до начала разборки составляет от
1.0 до 19.0 часов. Продолжительность заливки тела слитков находится в пределах
от 1.5 до 21 минуты, а прибыли от 1.0 до 13 минут. Высота недоливов слитков
находиться в пределах от 50 до 350 мм.
Заключение:
Технология изготовления валков - многоэтапный процесс, включаю-щий:
выплавку стали высокого качества; ковку; сложную механическую и термическую
обработку.
Изготовление валков холодной и горячей прокатки требует тщательного
соблюдения технологии на всех её этапах, для формирования структуры металла
необходимой для прокатных станов различного назначения.
Особое внимание при выплавке металла следует уделять внепечной обработке
обеспечивающей чистоту от вредных примесей и неметаллических включений.
При разливке - форма изложницы, скорость её заполнения и темпе-ратура
разливаемого металла должны обеспечить формирование плотного тела слитка без
осевой рыхлости и усадочных раковин.
Ковка металла должна обеспечить его механическое уплотнение и измельчить
(раздробить) крупную кристаллическую литую структуру путем использования
операций исключающих образование трещин, в частности для многогранных слитков,
перед протяжкой и (или) обкаткой, слиток предварительно осаживают [17].
Для улучшения механических свойств и формирования необходимых структурных
компонентов стального сплава, в частности карбидов, сталь легируют различными
металлическими добавками.
Основной составляющей в формировании необходимой структуры является
термообработка. Различные виды которой используют на всех этапах обработки
слитка и заготовки.
Основное препятствие в формировании желаемой структуры металла,
массивность заготовок с одной стороны и противоречивость требований к структуре
поверхностного (рабочего) слоя валка и осевой зоны.
Оптимизация технологии изготовления валка, в этой связи, а также совершенствование
используемого для этого технологического оборудования требуют пристального
внимания и исследования.
2. МАТЕРИАЛЫ И МЕТОДИКИ ИССЛЕДОВАНИЯ
.1 Исследуемый материал
Помимо механических свойств в термически обработанном состоянии, эти
стали оценивают по технологическим характеристикам - закаливаемости,
прокаливаемости, склонности к перегреву, чувствительности к деформации при
закалке, обрабатываемости, шлифуемости и др.
Наиболее часто рабочие валки изготовляют из стали марок 9ХФ и 9Х2МФ,
содержащей 0,80-0,95% С и 1,4-2,1% Cr. Такое количество углерода и хрома в
стали, обеспечивает после закалки высокую твёрдость и микроструктуру с мелкими
и равномерно распределёнными карбидами. Это сообщает рабочим валкам высокую
износостойкость. При увеличении содержания углерода и хрома в стали по границам
зёрен возможно выделение карбидной сетки и эксплуатационные свойства валков
снижаются. Легирование стали хромом увеличивает её прокаливаемость.
В зависимости от назначения и диаметра рабочих валков высокоуглеродистую
сталь дополнительно легируют молибденом 0,2-0,3% , ванадием (0,10-0,25%),
вольфрамом (0,3-0,6%) и кремнием (1,3-1,6%). Основное назначение указанных
элементов - увеличение прокаливаемости (молибден, вольфрам), повышение
устойчивости остаточного аустенита при отпуске закалённой стали (кремний),
уменьшение склонности зерна аустенита к росту при нагреве до высоких температур
(ванадий).
В таблице 2.1 приведен химический состав сталей, применяемых для
изготовления рабочих валков холодной прокатки на отечественных заводах.
Термообработка валков предусматривает выравнивание свойств по толщине.
Таблица 2.1
Химический состав стали, применяемой для изготовления рабочих валков
холодной прокатки
|
Марка стали
|
Содержание, %
|
|
C
|
Mn
|
Si
|
Cr
|
Mo
|
W
|
V
|
|
9Х
|
0,8-0,95
|
0,2-0,35
|
0,25-0,45
|
1,4-1,7
|
-
|
-
|
-
|
|
9Х2
|
0,85-0,95
|
0,2-0,35
|
0,25-0,45
|
1,7-2,1
|
-
|
-
|
-
|
|
9ХФ
|
0,85-0,95
|
0,2-0,35
|
0,25-0,45
|
1,4-1,7
|
-
|
-
|
0,1-0,25
|
|
9Х2МФ
|
0,85-0,95
|
0,2-0,35
|
0,25-0,45
|
1,7-2,1
|
0,2-0,3
|
-
|
0,1-0,2
|
|
9Х2В
|
0,85-0,95
|
0,2-0,35
|
0,25-0,45
|
1,7-2,1
|
-
|
0,3-0,6
|
-
|
|
9Х2СВФ
|
0,85-0,95
|
0,2-0,35
|
1,3-1,6
|
1,7-2,1
|
-
|
0,3-0,6
|
0,1-0,2
|
|
60Х2СМФ
|
0,57-0,65
|
0,2-0,4
|
1,1-1,3
|
1,8-2,1
|
0,25-0,35
|
-
|
0,1-0,2
|
Примечание. Во всех приведенных марках стали содержание серы и фосфора не
более 0,03%.
Из приведенных марок сталей марка 9Х2МФ является заэвтектоидной. Закалка
и низкий отпуск обеспечивают высокую твердость указанных сталей. Структура
заэвтектоидных сталей в закаленном состоянии состоит из мартенсита с
избыточными карбидами и небольшим количеством остаточного аустенита.
Равномерное распределение карбидов является важным требованием, предъявляемым к
валкам из заэвтектоидной стали.
Хромомолибденованадиевая сталь марки 9Х2МФ благодаря повышенному
количеству хрома и наличия молибдена обладает значительно большей
прокаливаемостью и закаливаемостью. В закаленном низкоотпущенном состоянии она
имеет больше избыточных карбидов и более высокую твердость (HRC 62-64). Наличие
молибдена способствует сохранению мелкого зерна и получению более высокой
вязкости. Поэтому сталь марки 9Х2МФ лучше сопротивляется выкрашиванию. Молибден
снижает склонность стали к отпускной хрупкости. В отожженном состоянии сталь
марки 9Х2МФ обладает повышенной твердостью (НВ 300) и несколько хуже
обрабатывается резанием. В структуре закаленной стали сохраняется значительное
количество остаточного аустенита. Как правило, сталь марки 9Х2МФ применяют для
изготовления крупных валков диаметром более 400 мм.
Медь является сопутствующим элементом и попадает в сталь вместе с шихтой.
Содержание меди в валковой стали обычно не превышает 0,2%. В таком количестве
медь не оказывает влияния на качество металла.
.2 Обработка металла на АКОС
Обработка металла на АКОС осуществляется после того как металл был
выплавлен в электродуговой печи, прошел все стадии выплавки: шихтовку плавки,
плавление, окислительный период, восстановительный период и выпуск стали.
2.2.1 Основные функции процесса обработки стали на АКОС:
. Нагрев стали с помощью электрических дуг, погруженных в шлак.
. Перемешивание и продувка жидкой стали инертным газом
. Рафинирование под основным шлаком.
. Создание атмосферы инертного газа над поверхностью шлака и металла в
ковше.
.2.2 Обработка металла на установке АКОС решает следующие задачи:
корректировка до легирования и усреднение металла по температуре;
корректировка и усреднение металла по химическому составу;
десульфарация металла, удаление газов и неметаллических включений;
раскисление и модифицирование (при необходимости) металла.
.2.3 Время обработки металла на АКОС
Время обработки металла на АКОС определяется необходимостью решения тех
или иных задач и устанавливается технологическими картами и технологическими
инструкциями.
Минимальная продолжительность обработки стали в ковше, необходимая для
нагрева, усреднения по температуре и химическому составу должна составлять не
менее 15 мин. от момента начала и до окончания продувки.
Максимальное время обработки - 60 мин. Превышение максимальной
длительности обработки не допускается из-за снижения стойкости футеровки ковша,
изменения химического состава шлака и металла. Решение об увеличении
максимального времени обработки металла принимает сменный мастер АКОС.
.2.4 Технология обработки металла на АКОС
Наведение рафинирующего шлака, продувка металла аргоном и предварительный
нагрев металла. После установки ковша в рабочее положение, под крышкой начинают
продувку металла аргоном через продувочный блок с одновременным включением
газоотсоса, начальное давление аргона должно составлять не менее 10 атм. После
чего производят регулирование расхода аргона тем, чтобы не допустить оголения
металла в районе продувочного пятна. При отсутствии продувки аргоном через
продувочный блок проводят проверку давления аргона, герметичность соединений,
устраняют обнаруженные неисправности. Система газоотсоса должна обеспечивать
“задымление” над поверхностью металла для создания восстановительной атмосферы
и уменьшения тепловых потерь.
После этого производят замер температуры, включают токовую нагрузку.
Предварительный нагрев производят на 10-14 ступени напряжения в течение
5-10 мин. После образования жидкоподвижного шлака и достижения температуры не
ниже 1570-1590◦С, отбирается проба металла и шлака для анализа
их химических составов и вводятся шлакообразующие в виде CaO ~70%, CaF -
20-25%, Al2O3 - 5-7%, фракция 0-0,5 мм. При растворении первых порций шлака,
особенно при недостаточном содержании углерода в металле, производится
обработка шлака коксиком и раскисление металла ферросилицием до достижения
содержания кремния в металле ~0,2%.
Общее количество вводимых шлакообразующих зависит от количества печного
шлака, попавшего в ковш при выпуске плавки и должно обеспечить получение
раскисленного шлака с высокой рафинирующей способностью, FeO~2,0%. После
отключения тока и подъема электродов производят визуальный контроль донной
продувки аргоном.
После отдачи всей массы шлакообразующих не менее чем через 2 мин.
нагрева, после их отдачи производят раскисление шлака порошками кокса,
ферросилиция и другим раскислителем, которые подаются через рабочее окно
крышки.
При присадке коксика для раскисления шлака следует учитывать возможное
повышение углерода в металле до 0,01% с 50 кг коксика, а также интенсивное
вспенивание шлака в ковше. Раскисление шлака коксом производится присадкой его
на поверхность шлака, при этом время дугового нагрева после присадки кокса
должно быть не менее 3 мин.
Если перед обработкой на АКОС массовая доля углерода в металле равна или
выше рекомендованной, то раскисление плавки коксиком не производят.
При оговоренных требованиях по содержанию алюминия, последний вводится в
ковш на раскисленный металл (Si не менее 0,25%) в виде куска или проволоки.
Отбор пробы на химический анализ и замер температуры металла производится через
3-5 мин. после введения алюминия.
.3 Методика «MATLAB»
В расчетах температурного состояния слитка часто требуется определить
момент его затвердевания или толщину затвердевшей корочки металла, скорость
кристаллизации жидкого слоя, максимальный градиент температур по сечению в
процессе разливки и охлаждения, рекомендовать режим и условия разливки или
термообработки с учётом допустимых температурных напряжений, от точности такого
расчета зависит качество валка. Аналитические расчеты провести не всегда
удается, а тем более просчитать несколько вариантов задача довольно трудоемкая,
связанная с большим объемом вычислений. В таких случаях математическая модель
процесса позволяет существенно сократить трудозатраты и решить задачу.
Для решения задачи определения температурного и теплового состояния
слитка методом конечных разностей мы будем использовать, оригинальный алгоритм
позволяющий, путем использования стандартных блоков объектно-ориентированного
языка программирования MATLAB,
описывающих тот или иной динамический процесс, представить задачу теплообмена в
виде структурной схемы отражающей процессы кристаллизации в пространстве и времени.
Методика наглядно представляет динамику происходящих процессов с высокой
точностью и, вполне годиться, для инженерного использования при решении
указанных выше производственных задач.
2.3.1 Постановка задачи
Рассмотрение способов построения и основных свойств разностных схем
начнем с задачи теплопроводности, возникающей при расчете симметричной
кристаллизации слитка толщиной 2d (дельта). В этом случае в каждый момент времени изменение
температуры в пространстве Т(y, t) происходит лишь в направлении оси у,
перпендикулярной поверхности слитка [13].
Используя свойство симметрии температурного поля, поместим начало
координат y=0 в точку, лежащую в средней плоскости слитка, и выберем в качестве
расчетной области G интервал 0<y<d
, соответствующий половине
толщины слитка. Тогда уравнение теплопроводности, описывающее кристаллизацию
слитка, принимает вид
(2.1)
Предполагая,
что в начальный момент времени тело является равномерно прогретым до
температуры Тн, запишем начальное условие.
Т(y,0) = Тн 0 < y < d (2.2)
Граничное условие при y=0 является следствием симметрии температурного
поля.
(2.3)
На
поверхности слитка будем считать заданным линейное граничное условие 3 рода,
соответствующее постоянной температуре окружающей среды Т0 и постоянному, не зависящему от температуры,
коэффициенту теплоотдачи a [Вт/(м2*K)].
(2.4)
При
записи двух последних соотношений учтено, что при кристаллизации тела внешний
тепловой поток имеет направление противоположное оси у.
Рассмотрим
сначала применение метода конечных разностей для решения линейной задачи
теплопроводности, предполагая, что теплофизические характеристики тела с и l не зависят от температуры. В этом случае уравнение (1) упрощается и
принимает следующий вид:
(2.5)
где
a = l/c -
коэффициент температуропроводности, м2/с.
.3.2
Построение разностных схем
Основная
идея метода конечных разностей (метода сеток) заключается в том, что
непрерывная область изменения пространственной переменной, 0 < y
< d заменяется конечной совокупностью дискретно
расположенных узловых точек Y1, Y2,…, Yn, Yn+1. При
равномерном расположении этих точек на отрезке [0,d] их координаты равны:
Yi = (i - 1)Vy, при i =1,...,n, n+1 (2.6)
где
Vy= d/n - расстояние между соседними точками (шаг по координате).
Аналогично,
вместо непрерывного изменения температурного поля во времени рассматриваются
значения температуры в фиксированные моменты времени:
tk=k* Vt, k=1,
2,... (2.7)
где
Vt -
интервал между двумя последовательными моментами времени (шаг по времени).
В
плоскости (y, t) совокупность узловых точек с координатами (yi,tk) образует прямоугольную сетку,
изображенную на рис. 2.1, и расчет температурного поля T(y,t)
сводится к отысканию сеточной функции
приближенно
характеризующей температуру тела в узловых точках.
При
замене непрерывной функции T(y,t)
дискретной сеточной функцией
необходимо
заменить дифференциальное уравнение теплопроводности с соответствующими
краевыми условиями, системой алгебраических (разностных) уравнений, связывающих
значения сеточной функции в соседних узловых точках. Такая система
алгебраических уравнений, являющаяся приближенной математической моделью
процесса теплопроводности, называется разностной схемой решения исходной
краевой задачи.
Перейдем
к построению разностных схем для линеиной одномерной задачи теплопроводности
(2.2)-(2.5). Используем для этого метод баланса, причем будем исходить не из
готовых дифференциальных соотношений, а непосредственно из законов сохранения
энергии и переноса тепла, примененных к дискретному температурному полю.
Рассмотрим
элементарный слой yi-1/2 < y < yi+1/2 толщиной
y, соответствующий некоторому i-тому внутреннему узлу
и запишем для него уравнение теплового баланса при переходе от k-того к k+1-му
моменту времени. В расчете на единицу площади поперечного сечения слитка
получим:
(2.8)
где,
- плотность теплового потока, входящего в i -тый слой
со стороны соседнего правого узла, а
-
плотность теплового потока, выходящего из i-того слоя и передаваемого соседнему
левому узлу.
Рисунок 2.1 - Прямоугольная сетка в плоскости (y, t)
Правая
часть уравнения (8) выражает количество тепла, аккумулиро-ванного i-тым
элементарным слоем (i-тым узлом) в течение интервала времени
t. Левая часть выражает изменение энтальпии
элементарного слоя при изменении его температуры от
и
. Для
получения замкнутой системы разностных уравнений относительно сеточных значений
температур нужно связать плотности тепловых потоков
и
с
температурами в соответствующих узловых точках. Для этого используем дискретныи
аналог закона Фурье.

,
(2.9)
При
конкретизации выражений (2.7) следует указать, какому моменту времени
соответствуют температуры
. Возможность различных ответов на этот вопрос и
является главной причиной многообразия разностных схем решения исходной задачи
теплопроводности.
Если
плотности тепловых потоков вычисляются по температурам в предыдущий, k-тый
момент времени, то есть:
,
, (2.10)
то
в результате получается так называемая явная разностная схема.
Если
в выражениях (2.9) фигурируют температуры в последующий k+1-ый момент времени,
то есть :
,
,(2.11)
то
получающаяся разностная схема называется чисто неявной.
2.3.3
Явная разностная схема
Подставим
выражения (2.10) в уравнения (2.8) для внутрених узлов и введем обозначение:
, (2.12)
где
а - коэффициент температуропроводности.
После
элементарных преобразований получим систему алгебраических уравнений:
(2.13)
являющуюся
разностным аналогом дифференциального уравнения теплопроводности (2.5). Из
приведенных уравнении следует,что
i=2,3…n,(2.14)
то
есть в каждый k+1-ый момент времени новые значения температуры
определяются тремя ее значениями
в предыдущий, k-тый момент времени. Это положение
иллюстрируется шаблоном, изображенным на рисунке 2.2, который указывает
совокупность точек (i, k), используемых при записи разностных уравнений во
внутренних узлах.
Рисунок
2.2 Четырехточечный шаблон, соответствующий явной разностной схеме
Разностное
уравнение для левого граничного узла (i=1) соответствующее граничному условию в
центре слитка (3) , получим, записав уравнение теплового баланса для крайнего
левого элементарного слоя толщиной Dy/2.
(2.15)
или
(2.16)
Для
правого граничного узла (i=n+1) следует записать разностное уравнение,
соответствующее одному из граничных условий на поверхности слитка (4). При
граничном условии II или III рода используем уравнение теплового баланса для
крайнего элементарного слоя толщиной Dy/2.
При
записи разностного уравнения, соответствующего условию (4), учтем, что
плотность внешнего теплового потока на k-ом шаге по времени равна
, получим:
(2.17)
Или
(2.18)
где
- соотношения (2.13), (2.16), и (2.18) показывают,
что в граничных узлах так же, как и во внутренних, новые значения температуры
полностью определяются ее значениями в предыдущий момент времени.
Таким
образом, зная исходное распределение температуры (при k=0), вытекающее из
начального условия (2.2):
i=1,2,...,n+1
(2.19)
используя
приведенные разностные уравнения, можно, последовательно переходя от k-того к
k+1-му моменту времени, произвести расчет дискретного температурного поля.
Отметим,
что особенностью полученной явной разностнои схемы является то, что она
распадается на отдельные уравнения, решение которых производится независимо
друг от друга, причем вычисление новых значений температур в каждый момент
времени производится по явным формулам.
Скрытая
теплота кристаллизации стали в модели учитывалась путем повышения температуры
расплава на эквивалентную величину.
2.4
Решение задачи кристаллизации слитка для валка с использованием динамической
модели реализованной на базе объектноориентированного языка программирования
“MATLAB”
Решать
на ЦВМ уравнение с частными производными можно только после его преобразования
в эквивалентную систему обыкновенных дифференциальных уравнений по методу
конечных разностей. Для этого геометрическую координату (толшину по радиусу)
цилиндра разбивают на отрезки конечной длины Dy.
Производная (2.5) аппроксимируется центральными разностями по уравнению
на всех отрезках координаты У, кроме левого и правого граничных узлов.
(2.20)
Для
левого и правого граничного узла на поверхностях цилиндра производная (2.5)
аппроксимируется разностью по уравнению:
(2.22)
где
Dy = 0,0032м - толщина слоя разбиения;
-
температура на i-том участке разбиения цилиндра.
Для
выбраного слитка выбираем сетку из 21 узловых точек,тогда для 20-ти участков
одинаковой толщины вместо исходного уравнения с частными производными запишем
эквивалентную схему из 21-го дифференциальных уравнений первого порядка.
.
2.
3.
(2.23)
и
т.д……………………………
20.
21.
Используя
численные значения режимных и конструктивных параметров получим различные
расчётные значения коэффициентов системы:
Граничное
условие
оС.
Начальные
условия системы
, вводятся на соответствующие интеграторы, с помощью
которых решаются указанные выше дифференциальные уравнения. На выходе каждого
интегратора, представляющего узловую точку сеточной области модели
кристаллизации (или охлаждения) в результате расчёта будем иметь динамическую
кривую температурного состояния заготовки в данной точке.
Перед
началом решения системы уравнений целесообразно произвести замену перменной t,
исходя из равенства
При этом, значительная часть коэффициентов в
уравнениях (2.23) становится равной единице. Этот прием фактически означает
введение масштаба времени, численно равного 1/A1, однако замена независимой
переменной t в исходных уравнениях позволяет изменить коэффициенты передачи на
сумматорах или параметры на интеграторах упрощая матемтическую модель процесса.
Таким
образом, после замены переменной, решению на машине подлежит следующая система
уравнений:
.
2.
3.
4.
5.
…………………….. (2.24)
и
т.д.
.
21.
Решение этих уравнений можно реализовать используя всего три - пять
типовых блоков имеющихся в инструментальном средстве визуального моделирования
SIMULINK, входящего в состав популярного математического пакета MATLAB [15], который широко используется студентами
ВУЗов, обучающихся по технической специальности. C его помощью можно легко
реализовать решение дифференциальных уравнений (2.24).
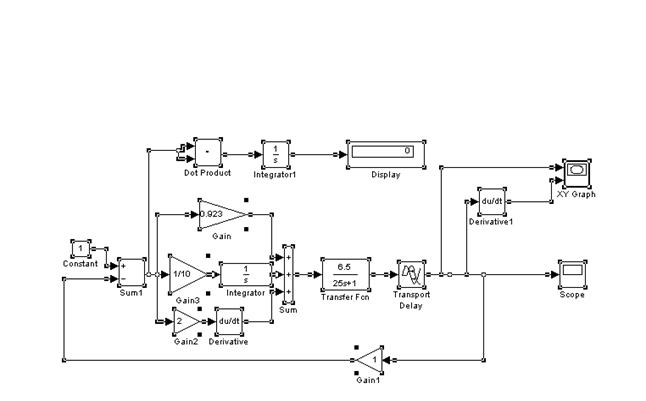
Рисункок 2.3 - Условное обозначение блоков MATLAB
Структурная схема, для решения системы уравнений представлена на рисунках
2.4, 2.5.
Рисунок 2.4 - Блок-схема модели начальных условий внешнего теплообмена
для поверхностной точки слитка
Рисунок 2.5 - Блок-схема модели внутреннего узла
Продолжительность
моделирования задаётся установкой параметров на панели меню SIMULINK, там же
осуществляется выбор одного из методов интегрирования. Подачей расчетного сигнала
Т1,Т2 и т.д. на вход блока Scope обеспечивается получение графического
представления динамики кристаллизации слитка. При задании шага по времени и
общей продолжительности кристаллизации, необходимо учитывать масштаб времени
получающийся при расчёте
.
слиток сталь цельнокованный валок
3. РЕЗУЛЬТАТЫ ИССЛЕДОВАНИЙ И ИХ ОБСУЖДЕНИЕ
.1 Изготовление валка при нагреве слитка с жидкой сердцевиной
В качестве исследуемого валка был взят валок 3Ц-710*2840 холодной
прокатки по чертежу 1-155557, заказ 350173, сталь 9Х2МФ, изготовленный из
слитка массой 26600 кг, вес поковки 15850 кг.
Слиток в сечении представляет собой восьмигранник. После разливки
тепловой центр металла находиться в районе 1/3, 1/6 высоты слитка от прибыльной
части, по литературным данным. (Тайц)
После АКОС металл в ковше направляют на разливку в изложницу. Температура
металла в начале разливки составляет 1550-1565ºС. Изложница изготовлена из чугуна по
чертежу ОЛ1-3273. Внутренние размеры изложницы 1310х1213 мм, толщина стенки 155
мм, высота 2085 мм. Расчет температурного состояния слитка будем вести по
условному диаметру 1280 мм на расстоянии 1/6 высоты слитка от прибыльной части,
что составляет 690мм, так как в этой части слитка самая высокая температура.
Период, с момента заливки металла в изложницу до подачи слитка под ковку
прессом 6000т.с., разбивали на пять этапов.
Первый этап включает в себя затвердевание слитка в изложнице в течение 10
минут пока затвердевший слой слитка не отойдёт от стенки изложницы и между ними
не образуется зазор примерно в 10 мм. В виду симметрии расчет ведется на
половину ширины слитка. Температура изложницы до заливки составляла 80ºС. Температура окружающей среды 20ºС. График температурного состояния
первого этапа, представлен на рисунке 3.1. На графике сечение слитка с
изложницей разбито на 26 слоев, толщиной 0,032м, из них 5 слоев изложница и 21
слой слитка. Из графика видно, что температура изложницы возрастает, особенно
внутреннего слоя (до 980ºС), который находится в непосредственном контакте с
металлом. Температура изложницы не должна превышать температуру плавления
чугуна 1200ºС, потому что она может расплавиться. Температура наружного
слоя слитка резко падает, до 1231ºС. В последующих четырёх слоях
происходит менее резкое падение температуры. Металл затвердевает в диапазоне
температур ликвидус (1460ºС) и солидус (1360ºС). В остальных слоях слитка,
существенного изменения температуры не наблюдается.
Считаем, что для извлечения слитка из изложницы достаточная толщина
затвердевшего слоя 130 мм. Второй этап начинается после образования зазора в 10
мм и формирует новые условия теплообмена. После того как изложница набрала
высокую температуру, теплоотвод слитка в окружающую среду значительно
уменьшился. В связи с изменениями условий теплообмена изложница не учитывается.
Температура зазора в среднем составляет, примерно 1000ºС. Затвердевший слой в 130 мм
образуется через два часа пятьдесят минут. Данный этап представлен на рисунке
3.2 в виде графика. В графики отражено температурное состояние двадцати слоёв
слитка в данный промежуток времени. После образования зазора, температура
наружных слоев слитка, в начальный момент времени подымается за счет теплоты
внутренних слоев слитка. Из графика видно, что в течение времени второго этапа
происходит равномерное падение температуры. После того, как температура пятого
ряда опустилась ниже температуры солидус, которая составляет 1360ºС, можно сказать, что корочка в 130
мм сформирована и извлекаем слиток из изложницы не боясь, что он будет раздавлен
клещами. Температура на поверхности слитка составляет 1114ºС, а внутри слитка 1844ºС.
Третий этап составляет 15 минут это время необходимое для извлечения
слитка из изложницы, транспортирование до вагона и укладка на вагон. В это
время слиток находиться на открытом воздухе, соответственно у него
увеличивается отвод тепла в окружающую среду. Это видно из рисунка 3.3 на
котором изображен график температурного состояния третьего этапа. Из графика
видно, что температура нескольких слоев слитка значительно падает, т.е. есть
опасность, чтобы температура в поверхностных слоях не опустилась ниже 784ºС, это нежелательно, так как могут
появиться поверхностные трещины из-за резкого падения температур и фазового
перехода γ↔α железо.
После извлечения слитка из изложницы укладываем его на специальный вагон.
Площадка вагона выложена шамотным кирпичом. После того как положили слиток на
вагон, накрываем его специальным колпаком. Колпак с внутренней стороны
изолирован огнеупорной теплоизоляцией для того, чтобы препятствовать
интенсивному падению температуры слитка. В качестве огнеупорной теплоизоляции
использую муллитокремнеземистый войлок МКРВ-200, ГОСТ 23619-79. Его размеры
10000*600*20 мм.
Температура применения 1150ºС. Плотность не более 200 кг/м³.
Очень низкая теплопроводность
не более 0,13 Вт/мК и незначительная аккумуляция тепла при низкой массе одеяла.
Высокая теплоустойчивость. Отличная термостойкость: одеяло сохраняет свои
свойства при неоднократном применении. Хорошая сопротивляемость термоудару.
Четвертый этап начинается после закрытия слитка специальным колпаком.
Затем вагон отправляют из цеха № 16 в цех № 21, где слиток находиться под
колпаком до тех пор, пока температура в центральной части слитка начнет
приближаться к температуре солидус. Температура поверхности не должна
опуститься, ниже 784ºС, так как на металле могут образоваться поверхностные
трещины. График температурного состояния четвертого этапа, представлен на
рисунке 3.4. Из графика видно, что на этап затрачивается четыре часа.
Температура в крайних слоя слитка после накрытия колпаком начинает стремительно
возрастать за счет внутренний температуры слитка и из-за того, что колпак
сдерживает температуру внутри. Температура под колпаком, примерно 850ºС. По завершению четвертого этапа
температура наружного слоя слитка составляет, 980ºС. В центральных слоях слитка
температура падает равномерно до 1390ºС.
После четырех часов нахождения слитка под колпаком, колпак снимается,
слиток берется клещами, и отправляется в нагревательную печь, на подогрев
наружных слоев с целью повышения температуры до ковочной, равной 1180ºС.
Рисунок
3.1 - Температурное состояние слитка при кристаллизации в изложнице 1 этап
Рисунок
3.2 - Температурное состояние слитка при кристаллизации в изложнице, 2 этап
Рисунок
3.3 - Температурное состояние слитка после снятия изложницы, 3 этап
Рисунок
3.4 - Температурное состояние слитка под колпаком, 4 этап
Температура
в печи должна быть на 50ºС выше ковочной температуры и составляет 1230ºС.
Слиток
помещается в печь с температурой в центре слитка выше линии солидус. Пятый этап
начинается, после того как слиток поместили в нагревательную печь. График
температурного состояния пятого этапа, представлен на рисунке 3.5. Слиток будет
находиться в печи на подогреве, в течение 20 минут. За этот промежуток времени
температура внутри слитка будет продолжать падать, несмотря на то, что
температура поверхностных слоев возрастает. Температура внутреннего слоя слитка
упадет до температуры солидус, а значит, кристаллизация закончиться, литая
структура слитка представляет собой аустенит. В наружных слоях слитка
происходит нагрев до температуры 1180ºС за счет температуры печи, а также из-за температуры внутренних слоев
слитка.
Влияние
температуры на механические свойства имеет весьма важное практическое значение.
Влияние температуры часто оказывается весьма сложным, так как, кроме чисто
физического воздействия, температура, особенно в области достаточной атомной подвижности,
т.е. при температурах, достаточно близких к температурам размягчения и
плавления, вызывает различные физико-химические процессы. Эти процессы иногда
могут влиять на механические свойства гораздо сильнее и иначе, чем собственно
изменение температуры. При повышении температуры деформации металл увеличивает
свою пластичность. (236)
При
деформировании металла при разных температурах следует учитывать также влияние
двух факторов, а именно: влияние температуры на направление течения при данной
структуре деформированного металла и влияние различий в структуре (например,
различной плотности дислокаций), возникающих при разных температурах, для
материалов с данной степенью деформации. (245)
Величина
пластической деформации в момент разрушения является мерой пластичности
материала.
Формула
пластичности записывается следующим образом:
ек
= (Sк - σт)/D
(3.1)
где
ек - пластичность, %;
Sк -
сопротивление разрушению, кгс/мм²;
σт - сопротивление начальным пластическим деформациям, кгс/мм²;
D
- изменение сопротивления пластическому деформированию с увеличением
деформации, кгс/мм².
Исходя
из формулы пластичность при прочих равных условиях растет с увеличением Sк и
с уменьшением σт и D. Обычно при повышении температуры падают σт и D.(116)
Так
как температура в центре слитка выше температуры поверхности, то исходя из выше
сказанного, пластичность центральных слоев слитка выше, чем пластичность
наружных слоев. Тем самым можем достигнуть необходимого нам условия, лучшего
прорабатывания центра слитка, для повышения качества изготовляемого валка
холодного проката.
Наибольшую
склонность к образованию осевых пустот и трещин имеют, легированные стали, по
сравнению с углеродистыми сталями. Эти дефекты необходимо устранять при ковке,
применяя соответствующие приемы.(69)
После
пятого этапа слиток подается на пресс для ковки с температурой внутри слитка
1360ºС, а температура поверхности составляет 1180ºС. Это имен-но то, что необходимо, чтобы при ковке
лучше проработать внутренние слои слитка за счет более высокой пластичности чем
наружные слои. Наружные слои служат продолжением бойков пресса за счет того,
что их пластичность меньше чем пластичность внутренних слоев. Хотя полностью
прорабатывается структура и поверхности валка. Получаем одинаково хорошо
проработанную структуру по всему сечению валка.
Рисунок
3.5 - Температурное состояние слитка при нагреве под ковку, 5 этап
Таблица 3.1
Исходные данные для расчета по новой технологии
|
|
|
1 этап
|
2 этап
|
3 этап
|
4 этап
|
5 этап
|
|
Диаметр,2R
|
|
м
|
1,59
|
1,28
|
1,28
|
1,28
|
1,28
|
|
Материал
|
|
сталь
|
9Х2МФ
|
9Х2МФ
|
|
|
Коэффициент
теплопроводности заготовки
|
λ
|
Вт/м*К
|
35
|
35
|
35
|
35
|
35
|
|
Коэффициент теплообмена
излучением слитка с окружающей средой
|
αs
|
Вт/м²*К
|
8,20
|
589,9
|
184,7
|
285,7
|
579,3
|
|
Коэффициент теплообмена
конвекцией слитка с окружающей средой
|
αк
|
Вт/м²*К
|
0
|
0
|
26,39
|
0
|
106,7
|
|
Суммарный коэффициент
теплообмена слитка с окружающей средой
|
α
|
Вт/м²*К
|
8,20
|
589,9
|
211,1
|
285,7
|
686,1
|
|
Коэффициент
температуропроводности слитка, Е-06
|
а
|
м²/с
|
8,928
|
8,928
|
8,928
|
8,928
|
8,928
|
|
Плотность металла
|
ρ
|
кг/м³
|
7840
|
7840
|
7840
|
7840
|
7840
|
|
Теплоемкость металла
зависит от средней температуры слитка
|
c
|
Дж/(кг*ºС)
|
500
|
500
|
500
|
500
|
500
|
|
Средняя температура слитка
|
t cр
|
ºС
|
20-1000
|
20-1000
|
20-1000
|
20-1000
|
20-1000
|
|
Температура поверхности
|
To
|
К/ºС
|
100
|
1231
|
1114
|
789,4
|
983,8
|
|
Температура окружающей
среды
|
Tu
|
К/ºС
|
20
|
1000
|
20
|
850
|
1230
|
|
Шаг узловых точек по
радиусу
|
dy
|
м
|
0,032
|
0,032
|
0,032
|
0,032
|
0,032
|
|
Окисленная гладкая
поверхность
|
e
|
Степень черноты
|
0,96
|
0,96
|
0,96
|
0,96
|
0,96
|
|
Число узлов сетки
|
n
|
шт
|
26
|
21
|
21
|
21
|
21
|
|
Расчетные коэффициенты
уравнений модели
|
A1/A2
|
|
0,0088 2933 0,0001 3155
|
0,008 71931 0,009 40659
|
0,008 71931 0,0033 6626
|
0,008 71931 0,0045 5656
|
0,008 71931 0,0109 3974
|
|
Коэффициент учитывающий
теплообмен поверхности с окружающей средой
|
A2/A1
|
|
0,01
|
1,08
|
0,39
|
0,52
|
1,25
|
|
Коэффициент перевода
реального времени в машинное на модели MATLAB
|
Q
|
t*A1
|
5,30
|
88,94
|
7,85
|
125,56
|
10,46
|
|
Продолжительность периода
обработки
|
t
|
сек./час
|
600/ 0,167
|
10200/ 2,833
|
900/0,25
|
14400/4
|
1200/0,333
|
|
Скорость дымовых газов
|
w
|
м/с
|
0
|
0
|
5
|
0
|
30
|
|
Критерий Фурье
|
Fo
|
|
0,01
|
0,22
|
0,02
|
0,31
|
0,03
|
|
Критерий Био
|
Bi
|
|
0,19
|
10,79
|
3,86
|
5,23
|
12,55
|
|
|
|
|
|
|
|
|
|
3.2 Изготовление валка по существующей технологии
При изготовлении валка по существующей технологии, с момента заливки
металла в изложницу до подачи слитка под ковку разбиваем тоже на пять этапов. В
этих этапах увидим, как существенно отличается существующая технология от
предложенной мной новой технологии.
Первый этап существующей технологии совпадает с первым этапом новой
технологии, поэтому считаем их одинаковыми.
Второй этап включает в себя кристаллизацию слитка в изложнице в течение
девяти часов по ТИ 2516-69. График температурного состояния второго этапа,
представлен на рисунке 3.6. Из графика видно, как падает температура по всему
сечению слитка. Температура внутри слитка, после девяти часов выдержки слитка в
изложнице составляет, 1280ºС. Температура наружных слоев до
снятия изложницы составляет, 950ºС. Слиток полностью
закристаллизовался, так как температура в центре слитка ниже линии солидуса.
После извлечения слитка из изложницы, температура поверхностных слоев
слитка резко начинает падать, так как теплоотвод увеличивается, за счет
температуры окружающей среды 20ºС. Начинается третий этап и
продолжается 15 минут. Он включает в себя извлечение слитка из изложницы, транспортировку
слитка клещами и укладывание его на вагон. График температурного состояния
третьего этапа, представлен на рисунке 3.7. Из графика видно, что температура
наружного слоя слитка опустилась ниже 784ºС, и составляет 700ºС. Значит произошел фазовый переход γ↔α
железо. Структура
наружного слоя составляет вторичный цементит плюс перлит, это может привести к
появлению поверхностных трещин, так как появиться напряжение в поверхностных
слоях, из-за того, что большой перепад температуры между серединой слитка и
поверхностью. Температура внутреннего слоя падает до 1265ºС.
Рисунок
3.6 - Температурное состояние слитка при кристаллизации в изложнице, 2 этап
После
закрытия слитка железным колпаком на вагоне начинается четвертый этап. Этап
продолжается в течение тридцати минут, пока везут слиток из цеха №16 в цех №21
на нагрев под ковку. Слиток лежит в холодном вагоне, низ вагона выложен
шамотным кирпичом, а термос ни чем не изолирован. Термос больших размеров, на
весь вагон. Соответственно большой теплоотвод от слитка на нагревание
пространства под термосом. Температура внутренних слоев слитка старается
компенсировать остывание наружных слоев, за счет потерь собственной
температуры. График температурного состояния четвертого этапа, представлен на
рисунке 3.8. Температура воздуха под колпаком не подымается, выше 200ºС. Температура наружного слоя слитка после снятия
термоса составляет, 760ºС. Структура наружного слоя слитка составляет аустенит
плюс вторичный цементит, а у внутреннего слоя аустенит. Температура внутреннего
слоя падает до 1230ºС.
После
снятия термоса, слиток берется клещами и направляется в нагревательную печь,
для нагрева под ковку и доведения его температуры до 1180ºС. Температура печи на 50ºС должна быть выше ковочной температуры. И составляет
1230ºС.
Пятый
этап начинается после внесения слитка в печь. График температурного состояния
пятого этапа, представлен на рисунке 3.9. Слиток лежит в печи, в течение
четырех с половиной часов по инструкции нагрева слитка под ковку. Время
выдержки слитка в печи, зависит от тоннажа слитка. Из графика видно, что
температура наружных слоев слитка резко возрастает особенно в течение первого
часа. Затем температура начинает расти медленно. Температура поверхности слитка
составляет, 1210ºС. Во внутренних слоях слитка в течение одного часа
тридцати минут температура продолжает падать. Температура этих слоев тратиться
на подогрев наружных слоев. После одного часа тридцати минут температура внутри
слитка начнет медленно подниматься и достигнет ковочной температуры, в 1180ºС. Получается выравнивание температуры по всему
сечению слитка. Слиток после подогрева, клещами подается под пресс для ковки.
Рисунок
3.7 - Температурное состояние слитка после снятия изложницы, 3 этап
Рисунок
3.8 - Температурное состояние слитка, при нахождении в термосе, 4 этап
Рисунок
3.9 - Температурное состояние слитка при нагреве под ковку, 5 этап
Таблица 3.2
Исходные данные для расчета по заводской технологии
|
|
|
1 этап
|
2 этап
|
3 этап
|
4 этап
|
5 этап
|
|
Диаметр,2R
|
|
м
|
1,59
|
1,28
|
1,28
|
1,28
|
1,28
|
|
Материал
|
|
сталь
|
9Х2МФ
|
9Х2МФ
|
|
|
Коэффициент
теплопроводности заготовки
|
λ
|
Вт/м*К
|
35
|
35
|
35
|
35
|
35
|
|
Коэффициент теплообмена
излучением слитка с окружающей средой
|
αs
|
Вт/м²*К
|
8,20
|
589,9
|
132,4
|
93,36
|
462,2
|
|
Коэффициент теплообмена
конвекцией слитка с окружающей средой
|
αк
|
Вт/м²*К
|
0
|
0
|
26,39
|
0
|
106,7
|
|
Суммарный коэффициент
теплообмена слитка с окружающей средой
|
α
|
Вт/м²*К
|
8,20
|
589,9
|
158,8
|
93,36
|
569,0
|
|
Коэффициент
температуропроводности слитка, Е-06
|
а
|
м²/с
|
8,928
|
8,928
|
8,928
|
8,928
|
8,928
|
|
Плотность металла
|
ρ
|
кг/м³
|
7840
|
7840
|
7840
|
7840
|
7840
|
|
Теплоемкость металла
зависит от средней температуры слитка
|
c
|
Дж/(кг*ºС)
|
500
|
500
|
500
|
500
|
500
|
|
Средняя температура слитка
|
t cр
|
ºС
|
20-1000
|
20-1000
|
20-1000
|
20-1000
|
20-1000
|
|
Температура поверхности
|
To
|
К/ ºС
|
100
|
1231
|
954,3
|
703,4
|
761,5
|
|
Температура окружающей
среды
|
Tu
|
К/ ºС
|
20
|
1000
|
20
|
200
|
1230
|
|
Шаг узловых точек по
радиусу
|
dy
|
м
|
0,032
|
0,032
|
0,032
|
0,032
|
0,032
|
|
Окисленная гладкая
поверхность
|
e
|
Степень черноты
|
0,96
|
0,96
|
0,96
|
0,96
|
0,96
|
|
Число узлов сетки
|
n
|
шт
|
26
|
21
|
21
|
21
|
21
|
|
Расчетные коэффициенты
уравнений модели
|
A1/A2
|
|
0,008829330,00013155
|
0,008719310,00940659
|
0,008719310,00253249
|
0,008719310,00148846
|
0,008719310,00907234
|
|
Коэффициент учитывающий
теплообмен поверхности с окружающей средой
|
A2/A1
|
|
0,01
|
1,08
|
0,29
|
0,17
|
1,04
|
|
Коэффициент перевода
реального времени в машинное на модели MATLAB
|
Q
|
t*A1
|
5,30
|
282,5
|
7,85
|
15,69
|
141,2
|
|
Продолжительность периода
обработки
|
сек./час
|
600/0,167
|
32400/9
|
900/0,25
|
1800/0,5
|
16200/4,5
|
|
Скорость дымовых газов
|
w
|
м/с
|
0
|
0
|
5
|
0
|
30
|
|
Критерий Фурье
|
Fo
|
|
0,01
|
0,71
|
0,02
|
0,04
|
0,35
|
|
Критерий Био
|
Bi
|
|
0,19
|
10,79
|
2,9
|
1,71
|
10,40
|
Все исходные данные, используемые в моих расчетах по существующей
технологии, показаны в таблице 3.2.
Трещины и мелкие пустоты по оси являются результатом напряжений,
появляющихся в слитках во время кристаллизации и охлаждения. Действительно,
когда осевая зона в таких слитках затвердевает, ее температура равна примерно
1300ºС, в то время как на поверхности
температура будет примерно 700ºС. Из-за пониженной теплопроводности
легированной стали выравнивание температуры по сечению задерживается, что
создает повышенную напряженность в металле. (Камнев) Это явление наблюдаем в
третьем этапе.
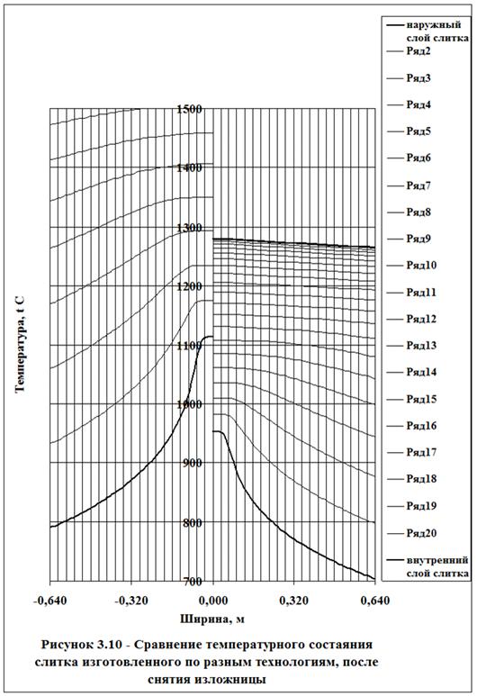
График сравнения температурного состояния слитка в третьем этапе,
представлен на рисунке 3.10.
График приведен в качестве сравнения третьего этапа, существующей
технологии изготовления слитка и предложенной мной новой технологии. Как было
показано ранее время этого этапа одинаково. Из графика видно, что слиток
полностью затвердел, так как температура в центре слитка опустилась на 100ºС ниже линии ликвидус. Но на это
понадобилось девять часов, а по моей технологии три часа, так как мы не стали
ждать еще шесть часов, чтобы не терять температуру слитка. По новой технологии
после третьего этапа еще только 170 мм поверхности слитка затвердело. Около 65
мм слитка находятся в интервале температур между линиями ликвидус и солидус, а
остальная часть слитка находиться еще в жидком состоянии. И температура
поверхности слитка по новой технологии, выше температуры слитка по заводской
технологии.
График сравнения температурного состояния слитка в пятом этапе,
представлен на рисунке 3.11.
График приведен в качестве сравнения нагрева слитка, существующей
технологии изготовления слитка и предложенной новой технологии. Из графика
видно, что на достижение необходимой температуры слитка по существующей
технологии затрачивается четыре с половиной часа, а по новой технологии всего
20 минут.
Рисунок 3.10 - Сравнение температурного состояния слитка, изготовленного
по разным технологиям, после снятия изложницы
Рисунок
3.11 - Сравнение температурного состаяния слитков, при нагреве под ковку
Из
сравнения новой технологии и уже существующей можно сделать следующие выводы:
.
Температура металла не снижается ниже температуры фазового превращения, это
способствует улучшению поверхности слитка;
.
Температура поверхности слитка и центра разная, соответственно увеличивается
пластичность центра слитка;
.
Обратный клин температур позволяет измельчать внутреннюю структуру слитка, что
повышает качество валка;
.
Сокращается расход топлива, затрачиваемого на нагрев слитка под ковку;
.
Сокращается продолжительность цикла обработки на этапе разливка ковка, т.к.
время по новой технологии составляет 7 часов 35 минут, а по существующей
технологии 14часов 30 минут;
.
Уменьшается износ оборудования, за счет ковки более пластичного металла;
.
Сокращается угар слитка, за счет уменьшения время на нагрев слитка под ковку.
3.3 Автоматика
В целях улучшения режима нагрева слитка под ковку, возможна автоматизация
этого процесса. По экспериментальным данным динамическая характеристика для
температуры слитка представлена на рис 3.12.
Динамическая характеристика составлена, исходя из того, что наиболее
интенсивное нагревание поверхностных слоев слитка происходит при температуре
1230°C , за промежуток времени 2 минуты.
Основными исходными данными для выбора регулятора и определения его
настроек являются характеристики объекта регулирования и требуемое качество
регулирования. Для выбора регулятора необходимо знать статические и
динамические параметры объекта:
а) Коб - коэффициент передачи объекта;
б) tоб - чистое запаздывание;
в) Тоб - постоянная времени (если Коб меняется в
пределах эксплуатационных режимов агрегата, то следует брать его максимальное
значение);
г) максимально возможное значение возмущения Хвх.об,
выраженное в процентах хода регулирующего органа (выбирается в пределах 40%);
д) допустимое динамическое отклонение Х1 (выбирается в пределах 50);
е) допустимое или желательное перерегулирование Х2/Х1;
ж) допустимую статическую ошибку, (остаточное отклонение регулируемой
величены от заданного значения после окончания процесса регулирования Хст
выбирается в пределах 20 ºС);
з) допустимое время регулирования tр (выбирается в пределах 2
с).
Рис. 3.12 - Динамическая характеристика для температуры слитка
Параметры объекта определяются экспериментально или ориентировочно
методом расчета по известным математическим зависимостям. Допустимые значения
показателей качества регулирования определяются требованиями технологического
процесса. Качество регулирования определяется видом переходного процесса,
которых рекомендуется три типа. Выбор одного из них, как правило, удовлетворяет
конкретным требованиям регулирования промышленного объекта. Типовые процессы
регулирования приведены на рисунке 3.13. Для нашего случая мы выбираем
апериодический переходной процесс.
Рис. 3.13
Представление САР в виде элементов дает качественное представление о
системе, но не позволяет осуществить синтез или анализ САР. Представим
структурную схему системы автоматического регулирования процесса нагрева слитка
(рис 3.14).
Рис. 3.14
Схема системы автоматического регулирования в блоках «MATLAB» приведена на рисунке 3.15.
Правильность выбора, ПИД - регулятора, процесса регулирования определяем
фазовым портретом. Фазовый портрет показывает устойчивость системы. Если
система устойчива, то фазовый портрет выглядит как на рисунке 3.16.
Рисунок 3.15- Схема системы автоматического регулирования в блоках
Рисунок 3.16 - Фазовый портрет
4.
ЭКОНОМИЧЕСКАЯ ЧАСТЬ
Выйдя на мировой рынок, Россия не устранила влияние государственного
монополизма и технологической отсталости промышленного производства.
Общеизвестно, что технология изготовления промышленной продукции представляет
собой взаимосвязанные действия рабочей силы со средствами производства в
процессе изготовления новых материальных ценностей. В условиях рыночных
отношений промышленные предприятия, особенно в машиностроении, должны
стремиться к более совершенной и гибкой технологии, обеспечивающей
соответствующий уровень конкурентоспособности производства и продукции, а,
следовательно, постоянно обновлять активную часть основных производственных
фондов и парк основного технологического оборудования.
В этом разделе рассматриваются валки, из одинаковой марки стали 9Х2МФ, но
они изготовлены по различным технологиям. Один валок был изготовлен без
изменения технологии ЮУМЗ, а другой валок с изменением технологии изготовления.
Выплавка, заливка, термообработка и механообработка валка не изменяется, а
выдержка слитка в изложнице и технология ковки измениться. Отсутствие
длительной выдержки слитка в нагревательной печи перед ковкой.
Калькуляция себестоимости валка, изготовленного из стали 9Х2МФ, без
изменения технологии ковки представлена в таблице 4.1.
Калькуляция себестоимости валка, изготовленного из стали 9Х2МФ, с
изменением технологии представлена в таблице 4.2
Систематическое снижение себестоимости промышленной продукции - одно из
основных условий повышения эффективности промышленного производства.
Себестоимость является важнейшим качественным показателем, отражающим
результаты хозяйственной деятельности предприятия, а также инструментом оценки
технико-экономического уровня производства и труда, качества управления и т.п.
Она выступает как исходная база для формирования цен, а также оказывает
непосредственное влияние на прибыль, уровень рентабельности и формирование
общегосударственного денежного фонда - бюджета.
Таблица 4.1
Калькуляция валка без изменений
|
Наименование статей затрат
|
Себестоимость и цена
изделия, руб.
|
|
Сырье и материалы
|
285299,44
|
|
Спецрасходы
|
29805,11
|
|
Технологическое топливо
|
10951,68
|
|
Электроэнергия
|
31548,77
|
|
Термообработка
|
68826,67
|
|
Амортизация
|
11095,45
|
|
Потери от брака
|
3562,49
|
|
Возвратные отходы
|
8741,54
|
|
Транспортно-заготовительные
расходы
|
17104,11
|
|
Итого прямых материальных
затрат
|
449452,17
|
|
Основная зарплата
|
20958,86
|
|
Единый социальный налог
|
7524,23
|
|
Износ спец/инструмента
|
1555,86
|
|
Общепроизводственные расходы
|
119975,97
|
|
Общехозяйственные расходы
|
57787,77
|
|
Производственная
себестоимость
|
657254,86
|
|
Коммерческие расходы
|
51463,06
|
|
Полная себестоимость
|
708717,91
|
|
Полная себестоимость за
тонну
|
64546,26
|
Таблица 4.2
Калькуляция валка с технологическими
изменениями
|
Сырье и материалы285299,44
|
|
|
Спецрасходы
|
30275,11
|
|
Технологическое топливо
|
10685,8
|
|
Электроэнергия
|
31548,77
|
|
Термообработка
|
68826,67
|
|
Амортизация
|
11095,45
|
|
Потери от брака
|
3562,49
|
|
Возвратные отходы
|
8741,54
|
|
Транспортно-заготовительные
расходы
|
17104,11
|
|
Итого прямых материальных
затрат
|
449656,3
|
|
Основная зарплата
|
18969,24
|
|
Единый социальный налог
|
6799,01
|
|
Износ спец/инструмента
|
1555,86
|
|
Общепроизводственные
расходы
|
119975,97
|
|
Общехозяйственные расходы
|
57787,77
|
|
Производственная
себестоимость
|
654744,15
|
|
Коммерческие расходы
|
51463,06
|
|
Полная себестоимость
|
706207,21
|
|
Полная себестоимость за
тонну
|
64317,59
|
Сравнительная калькуляция себестоимости валков в зависимости от способа
изготовления, приведены в таблице 4.3.
Таблица 4.3
Сравнительная калькуляция себестоимости валков
|
Наименование статей затрат
|
Заводская технология
|
Новая технология
|
Отклонения (+) перерасход
(-) экономия
|
|
Сырье и материалы
|
285299,44
|
285299,44
|
0
|
|
Спецрасходы
|
29805,11
|
30275,11
|
+ 470
|
|
Технологическое топливо
|
10951,68
|
10685,8
|
-265,88
|
|
Электроэнергия
|
31548,77
|
31548,77
|
0
|
|
Термообработка
|
68826,67
|
68826,67
|
0
|
|
Амортизация
|
11095,45
|
11095,45
|
0
|
|
Потери от брака
|
3562,49
|
3562,49
|
0
|
|
Возвратные отходы
|
8741,54
|
8741,54
|
0
|
|
Транспортно-заготовительные
расходы
|
17104,11
|
17104,11
|
0
|
|
Итого прямых материальных
затрат
|
449452,17
|
449656,3
|
+204,12
|
|
Основная зарплата
|
20958,86
|
18969,24
|
- 1989,62
|
|
Единый социальный налог
|
7524,23
|
6799,01
|
- 725,22
|
|
Износ спец/инструмента
|
1555,86
|
1555,86
|
0
|
|
Общепроизводственные
расходы
|
119975,97
|
119975,97
|
0
|
|
Общехозяйственные расходы
|
57787,77
|
57787,77
|
0
|
|
Производственная
себестоимость
|
657254,86
|
654744,15
|
- 2510,7
|
|
Коммерческие расходы
|
51463,06
|
51463,06
|
0
|
|
Полная себестоимость
|
708717,91
|
706207,21
|
- 2510,7
|
|
Полная себестоимость за
тонну
|
64546,26
|
64317,59
|
- 228,67
|
Анализируя таблицу 4.3. видно, что применение новой технологии
изготовления валка экономичней, чем используемая технология, и качество валка
выше. Экономия на технологическом топливе, на основной зарплате за счет
снижения времени работы, снижение единого социального налога. На
технологическом топливе экономим за счет уменьшения времени нагрева слитка под
ковку. Повышаются спец. расходы за счет покупки изоляции для колпака. На ЮУМЗ в
год изготавливают около 10 валков холодного проката диаметром 710 мм. Исходя из
этого, можно рассчитать экономический эффект для предприятия за год при
использовании новой технологии изготовления рабочих валков холодного проката.
Эгод = (З1-З2)*количество валков за год, (4.1)
где З1 - полная себестоимость валков по существующей технологии, применяемой
на ЮУМЗ, рублей;
З2 - полная себестоимость валков по новой технологии, рублей.
Эгод = (708717,91-706207,21)*10 = 25107
Экономический эффект для предприятия за год при внедрении новой
технологии составит 25107 рублей. Вследствие снижения себестоимости и повышения
качества валков возможно повышение их оптовой цены.
Износостойкость валков существующей технологии составляет, 7500 тысяч
тонн проката на один валок. Износостойкость валков по новой технологии будет
составлять, приблизительно 9000 тысяч тонн проката на один валок.
Исходя из этого, можно рассчитать экономический эффект для потребителя за
год при использовании новой технологии изготовления рабочих валков холодного
проката.
Эгод = (З1-З2)*количество валков за год, (4.2)
где З2 - износостойкость валков по существующей технологии, применяемой
на ЮУМЗ, тысяч тонн проката на валок;
З1 - износостойкость валков по новой технологии, тысяч тонн проката на
валок.
Эгод = (9000-7500)*10 = 15000
Экономический эффект для производителя за год при внедрении новой
технологии составит 15000 тысяч тонн проката. На эти 15000 тыс. т проката
затрачивалось порядка двух валков.
Таким образом, применение нового технологического процесса позволит
повысить конкурентоспособность валков на рынке.
5. ОХРАНА ТРУДА И ТЕХНИКА БЕЗОПАСНОСТИ. ОПАСНЫЕ И ВРЕДНЫЕ ФАКТОРЫ ПРИ
ЛИТЬЕ В ИЗЛОЖНИЦУ
Охрана труда включает систему законодательных актов,
социально-экономических, технических, гигиенических и лечебно-профилактических
мероприятий, обеспечивающих безопасность, сохранение здоровья и
работоспособность человека в процессе труда.
Возникающие при плавлении и разливке металла опасные и вредные
производственные факторы подразделяют на физические, химические и
психофизические. К физическим факторам относятся: повышенная температура воздуха
рабочей зоны, повышенная запыленность и загазованность воздуха рабочей зоны,
повышенные или пониженные влажность и подвижность воздуха, опасный уровень
напряжений в электро цепи, повышенный уровень электромагнитного излучения, шума
или вибрации на рабочем месте, движущие машины и механизмы, перемещаемые
материалы. К химическим факторам относятся общетоксичные, раздражающие,
канцерогенные. Психофизиологические факторы включают физические и
нервно-психологические перегрузки.
Из перечисленных факторов первые четыре оказывают влияние на формирование
метеорологических условий в рабочей зоне и в цехе в целом.
В металлургических цехах возникает потенциальная опасность нежелательного
воздействия на организм. Загрязнение и запыление атмосферы цеха частичками
твердых материалов, присутствующих в атмосфере в виде аэрозолей, происходит
различными путями: внесением частичек пыли вместе с воздухом, поступающим в цех
благодаря аэрации, применением в цехе сыпучих и легко дробящих материалов, как
например, огнеупоры, теплоизоляционные материалы и засыпки и др. Действие
токсических веществ проявляется в хронических отравлениях. В производственных
условиях могут возникать также хронические отравления в результате длительного
систематического проникновения в организм яда в малых количествах.
.1 Тепловое излучение
Поскольку в плавильном цехе основным видом оборудования являются
плавильная печь и АКОС, то и температурные условия в цехе и на рабочих местах
зависят от их типа, особенностей конструкции и соблюдения условий нормальной
эксплуатации. Выделение тепла в атмосферу цеха происходит при конвекции и
лучеиспускании.
Для предохранения рабочих от воздействия теплового излучения и ожогов
служит спецодежда. Её изготовляют из сукна, брезента или льняных тканей.
Спецодежда включает костюм, состоящий из куртки и брюк; шляпы с широкими полями
из фетра; брезентовые рукавицы; специальная обувь.
.2 Производственное освещение
Для создания благоприятных условий труда важное значение имеет
рациональное освещение. Неудовлетворительное освещение затрудняет проведение
работ, ведет к снижению производительности труда и работоспособности глаз,
является причиной несчастных случаев и заболеваний.
Освещение плавильного цеха является совмещенным.
Совместное освещение - это освещение, при котором в светлое время суток
одновременно используется естественный и искусственный свет.
Первичным источником естественного освещения является солнце. Для
создания естественной освещенности в зданиях используют световые проемы в
стенах (окна) и световые проемы на крыше аэрационные фонари. Естественное
освещение нормируется СНиП 23-05-95.
Искусственное освещение - освещение необходимое для проведения работ в
темное время суток или в местах без достаточного естественного освещения.
Источники света при искусственном освещении:
) Лампы накаливания (нормированная освещенная мощность 50 лк),
) Люминесцентные лампы (световая отдача больше чем у ламп накаливания 3 -
4 раза),
) Лампы ДРЛ (ртутные лампы высокого давления с исправленной цветностью)
характеризуются высокой световой отдачей, благоприятным спектральным составом
света.
Вследствие, того, что в горячих цехах особенностью является наличие в
поле зрения работающих самосветящихся предметов (пламени, расплавленного и
нагретого металла и шлака), установлена минимальная общая освещённость лампами
накаливания 200лк и газоразрядными лампами 300 лк. Для создания естественной
освещённости в цехе используют световые проёмы в стенах и на крыше (фонари).
Наименьшая освещённость рабочих поверхностей в производственных помещениях нормируются
по СНиП 28-05-95.
.3 Вентиляция и кондиционирование
Эффективным средством обеспечения допустимых показателей микроклимата
воздуха рабочей зоны является промышленная вентиляция. Вентиляцией называют
организованный и регулируемый воздухообмен, обеспечивающий удаление из
помещения воздуха и подачу на его место свежего. В горячих цехах завода широко
применяется естественная вентиляция, которая реализуется в виде инфильтрации
(естественного проветривания) и аэрации (воздухообмен регулируют различной степенью
открывания фрамуг).
Также применяется механическая вентиляция:
а) общеобменная вентиляция - приточно-вытяжная,
б) местная вытяжная вентиляция, которая располагается в районе
электропечи.
Для осуществления механической вентиляции применяют центробежные
вентиляторы следующих марок: В20, В16.
Переносимость человеком температуры зависит от влажности и скорости
окружающего воздуха, а температура воздуха в горячих цехах зависит от
количества избыточного тепла. Избытки тепла, превышающие 84кДж/(м2·ч),
считаются значительными. В горячих цехах избытки тепла на много больше 84кДж/(м2·ч).
Влажность воздуха низкая - 10г/м3 летом и 8г/м3 зимой.
.4 Пыле- и газовыделение
По условиям работы плавильного цеха в нем неизбежно происходит выделение
пыли и газов. Атмосферный воздух обычно содержит около 78% азота, 21%
кислорода, 0,9% инертных газов, 0,08% углекислого газа и незначительное
количество других примесей. В атмосфере такого состава обеспечивается
нормальная жизнедеятельность человеческого организма. Изменение состава
атмосферы сверх допущенных пределов нарушает работу органов дыхания. При
увеличении содержания азота до 83% ощущается удушье, так как содержание
кислорода снижается. Пребывание в атмосфере, содержащей менее 10% кислорода,
приводит к опасному для жизни кислородному голоданию. Снижение концентрации
углекислого газа в атмосфере не является опасным для жизни человека, но
увеличение содержания этого газа в атмосфере вызывает сильную реакцию организма
- учащается дыхание, раздражаются слизистые оболочки, появляется кашель,
проявляется его наркотическое и токсическое действие.
Изменения в составе атмосферы плавильного цеха могут вызываться
выделением газов при плавлении стального лома, доводке металла до нужного
химического состава и разливке металла в изложницы.
Запыление атмосферы цеха частичками твердых материалов, присутствующих в
атмосфере в виде аэрозолей, происходит различными путями: внесением частичек
пыли вместе с воздухом, поступающем в цех благодаря аэрации, применением в цехе
сыпучих и легко дробящихся материалов, как, например огнеупоры,
теплоизоляционные материалы и засыпки, загрязнениями стального лома,
поступающих в цех на переплав, применением разнообразных технологических
материалов.
Специальные меры очистки воздуха рабочей зоны от газа и пыли в плавильных
цехах не применяются, так как достаточно естественной вентиляции. Общие
санитарно-гигиенические требования к воздуху рабочей зоны осуществляются по
ГОСТ 12.1.005-88ССБТ.
.5 Электромагнитные излучения
В плавильных цехах электромагнитные излучения возникают вследствие
использования токов высокой частоты для нагрева и плавления металла.
Отрицательное влияние электромагнитных полей на организм человека существенно
проявляется при высоких и сверхвысоких частотах. Количественная оценка опасности
электромагнитного излучения проводится по напряженности электрической и
магнитной составляющей поля. Напряженность электромагнитного поля в течение
рабочего дня на рабочих местах не должна превышать установленные предельно
допустимые уровни: по электрической составляющей - 50 В/м для частот от 60 кГц
до 30 МГц; по магнитной составляющей - 5 А/м для частот от 60 кГц до 1.5 МГц.
Средства защиты от воздействия электромагнитных полей следует применять в
тех случаях, когда результаты замеров превышают предельно допустимые нормы.
Измерения проводятся 1 раз в год. Предельно допустимое значение напряжённости
электрического и магнитного полей частотой 50 Гц в зависимости от времени
пребывания в них устанавливаются ГОСТ12.1.002-84 и СанПиН2.2.4.723-98.
Для защиты от воздействия электромагнитных полей уменьшают напряженность
и плотность потока энергии электромагнитных полей, экранировать рабочие места,
удалять их от источника электромагнитного поля, рационально перемешать
оборудование в рабочем помещении.
.6 Пожарная безопасность
Для уменьшения опасности возникновения и распространения пожаров важное
значение имеет рациональное устройство цехов. Соответствующие требования
регламентируют ППБ 01-03. Производство валков является пожароопасным категории
Г. Источниками воспламенения могут быть тепло химических реакций, пламя печей,
открытый огонь при проведении ремонтных работ, тепло нагретого оборудования и
нагретых масс металла и шлака, искры электрические и механические. В качестве
огнегасительных веществ используют воду, инертные газы (оксид углерода, азот,
аргон, гелий, дымовые газы), химическую и воздушно-механическую пену (ПО-1,
ПО-6), твёрдую углекислоту (углекислая и двууглекислая сода, флюсы), песок,
специальные флюсы, кошмы.
В цехе обеспечена быстрая эвакуация рабочих в случае возникновения
пожара. Два эвакуационных выхода находятся в противоположных сторонах цеха. Из
первичных средств пожаротушения предусмотрены огнетушители, вёдра, ёмкости с
водой, ящики с песком, ломы, топоры, лопаты, кошма.
Огнетушители являются одним из наиболее эффективных средств
пожаротушения. Из жидкостных применяют огнетушители марки ОЖ-7, из химических
пенных - ОХП-10, из углекислотных - ОУ-2А и ОУ-5, из порошковых огнетушителей -
ОПС-6 и ОПС-10.