Устройство для измерения высоких температур
МИНИСТЕРСТВО
ОБЩЕГО И ПРОФЕССИОНАЛЬНОГО ОБРАЗОВАНИЯ
РОССИЙСКОЙ
ФЕДЕРАЦИИ
САНКТ-ПЕТЕРБУРГСКИЙ
НАУЧНО-ИССЛЕДОВАТЕЛЬСКИЙ УНИВЕРСИТЕТ ИНФОРМАЦИОННЫХ ТЕХНОЛОГИЙ, МЕХАНИКИ И
ОПТИКИ
Кафедра
Систем Управления и Информатики
Группа4146
ПОЯСНИТЕЛЬНАЯ
ЗАПИСКА
к
курсовому проекту
Устройство
для измерения высоких температур.
Автор курсового проекта
Черников М.М.
Руководители
Быстров С.В.
Санкт-Петербург
Содержание
Содержание
Введение
Перечень используемыx
сокращений
. Сравнительный анализ существующих
решений
. Разработка функциональной схемы
измерительного устройства
. Теория метода измерений
. Выбор элементов
.1 Микроконтроллер
.2 Фотодиоды
.3 Оптическая схема
.4 Блок питания
.5 Операционный усилитель
. Разработка принципиальной
электрической схемы
. Разработка конструкции
Заключение
Литература
Приложения
Введение
Целью данной курсовой работы
является разработка устройства для измерения температуры раскаленного металла.
В работе будут рассмотрены четыре
аналога, найденных на первом этапе работы. Это необходимо для определения
оптимальной конструкции, как самого датчика, так и устройства. Проведён
сравнительный анализ данных устройств.
Исходные данные для проектирования
представлены в таблице 1.1
Таблица 1.1 - параметры технического задания.
|
Диапазон изменения температуры
|
600 - 2200 °C
|
|
Допустимая погрешность измерения
|
5%
|
|
Выходной сигнал устройства
|
16-ти разрядный параллельный код
|
|
Базовый источник питания
|
220 В, 50 Гц
|
Перечень используемых сокращений
АЦП - аналого-цифровой преобразователь
БП - блок питания
ИП - источник питания
МкП - микропроцессор
ОЗУ - оперативное запоминающее устройство
ОС - оптическая система
ОУ - операционный усилитель
ПП - первичный преобразователь
СДУ - светоделительная система
ТЭДС - термо-электродвижущая сила
У - усилитель
ФП - фотоприёмник
ЦАП - цифро-аналоговый преобразователь
1. Сравнительный анализ существующих решений
Пирометры применяют для
дистанционного определения температуры объектов. Их можно разделить по
нескольким основным признакам:
Яркостные. Позволяют визуально
определять, как правило, без использования специальных устройств, температуру
нагретого тела, путем сравнения его цвета с цветом эталонной нити.
Радиационные. Оценивают температуру
посредством пересчитанного показателя мощности теплового излучения. Если
пирометр измеряет в широкой полосе спектрального излучения, то такой пирометр
называют пирометром полного излучения.
Цветовые (мультиспектральные,
спектрального отношения) - позволяют делать вывод о температуре объекта,
основываясь на результатах сравнения его теплового излучения в различных
спектрах.
В качестве примера яркостного
пирометра может выступить устройство, имеющее патентный номер 2287785 -
«Устройство дистанционного бесконтактного пирометрического определения
яркостной температуры» (патент приведён в приложении А1).
Сущность изобретения: в яркостном
пирометре с "исчезающей нитью" используется излучение
термостатированной светоизлучающей гетероструктуры, вводимое в поле зрения
наблюдателя. Излучение от объекта и эталона проходит через светофильтр со
спектральной характеристикой пропускания, идентичной спектральной
характеристике излучения термостатированной светоизлучающей гетероструктуры. О
равенстве яркостных температур судят по исчезновению изображения
термостатированной светоизлучающей гетероструктуры на фоне исследуемого
объекта. Перед окуляром установлен нейтральный фильтр, ослабляющий излучение
измеряемого объекта и эталонной гетероструктуры. Технический результат -
повышение точности бесконтактного определения температуры и расширение
диапазона измерения температуры различных объектов методом яркостного пирометра
с "исчезающей нитью".
Действие цветовых пирометровосновано
на том, что с изменением температуры меняется цвет накаленного тела. При этом,
если выделить в спектре излучения накаленного тела два монохроматических
излучения с длинами волн и (соответствующих, например, красному и синему
свету), то с изменением цвета будет меняться соотношение яркостей этих
излучений.
Патент №2366909 «Многоканальное
устройство для измерения пирометрических характеристик» (патент приведён в
приложении А2).
В отличие от оптических пирометров с
исчезающей нитью и цветовых пирометров, в радиационных пирометрахиспользуется
тепловое действие полного излучения нагретого тела, включая как видимое, так и
не видимое излучение. В связи с этим радиационные пирометры называются также
пирометрами полного излучения. В качестве чувствительного элемента в
радиационных пирометрах используется термобатарея из нескольких миниатюрных
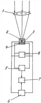
последовательно соединенных термопар (2) (рис. 1.1), рабочие спаи которых
нагреваются излучением объекта измерения (1), фокусируемых с помощью оптической
системы (3). Возникающая ТЭДС измеряется с помощью милливольтметра или
автоматического потенциометра (4), градуированного в градусах.
Рисунок 1.1 - Схема радиационного пирометра (1 - объект измерения, 2 - блок
термопар, 3 - оптическая система, 4 - измерительный прибор)
Патент №2437068. «Пирометр» (патент
приведён в приложении А3).
Изобретение относится к технике
измерения физической температуры объекта по его тепловому радиоизлучению.
Технический результат заключается в повышении точности измерений за счет
исключения влияния на результаты измерений излучательной способности
поверхности объекта, коэффициента пропускания атмосферы и угла приема.
Устройство основано на модуляционной пирометрии. Изобретение включает
периодическое облучение объекта шумовым излучением с широким диапазоном частот
и приём в первый интервал времени в первом канале теплового излучения объекта и
во втором канале излучения, формируемого источником опорного излучения, прием
во второй интервал времени, равный первому интервалу, в первом и втором каналах
излучения эталона. Облучение объекта шумовым излучением осуществляют
одновременно с приемом в первом канале радиоизлучения объекта и заканчивают в
момент завершения приема в первом канале излучения эталона. Принятое излучение
преобразуют в электрические сигналы, которые совместно с параметрами шумового
сигнала используют для определения физической температуры объекта.
В данной курсовой работе выбран
метод спектрального отношения. Контактные методы измерения температуры не
принимались в расчет из-за необходимости измерения слишком высоких температур.
Рассмотрим более подробно пирометры
спектрального отношения на примере патентов №2347198 и №2290614.
Патент №2398194 «Двухканальный
пирометр» (патент приведён в приложении А4). Приведем его блок-схему (рис. 1.2):
Рисунок 1.2- Блок-схема двухканального пирометра (1 - объектив, 2 -
светофильтр, 3,4 - фотоприёмники, 5,6 - усилители, 7 - микропроцессор)
Объектив (1) строит изображение
объекта на фотоприемниках (3) и (4). Перед фотоприемником (3) установлен
светофильтр (2). Фотоприемник (3) выполнен в виде светофильтра. Светофильтр
(2), фотоприемники (3) и (4) расположены на одной оси. Сигнал с фотоприемников
поступает соответственно на усилители (5) и (6), подключенные к входу микропроцессора
(7). К выводам каждого фотоприемника подключен генератор импульсов (8), который
используется для нагревания фотоприемников.
Измерение температуры объекта
включает не менее двух циклов, в каждом из которых фиксируется температура
обоих фотоприемников и выходной сигнал пирометра. Расчет истинной температуры
осуществляется путем решения системы уравнений:
где: E1, E2 - выходные сигналы обоих фотоприёмников при их температуре,
равной Т1;
-
выходные сигналы обоих фотоприёмников, после их нагрева до температуры Т2; ε(λ) - функция
коэффициента теплового излучения; λ - длина волны излучения; Т1, Т2 - измеренная
температура фотоприёмников; М - характеристика, зависящая от оптической схемы и
иных параметров конкретного пирометра; f(T,λ) - спектральная плотность светимости.
Спектральная плотность светимости
может быть представлена формулой Вина:
где:С1, С2 -
постоянные коэффициенты, λ - длина волны излучения измеряемого объекта, Т - термодинамическая
температура.
Если имеются значения температуры
фотоприемника, значения длин волн для каждого поддиапазона, а также вид
зависимости, то получаем систему 5-ти уравнений с 5-ю неизвестными, при решении
которых находится искомая температура.
Патент №2347198 «Трихроматический
пирометр» (патент приведён в приложении А5). Схема устройства приведена на рис.
1.3:
Рисунок 1.3 - Блок-схема трихроматического пирометра (1 - объектив, 2 -
диафрагма, 3 - модулятор, 4 - электродвигатель, 5 - оптическая система, 6 -
светоделитель, 7, 8 - фотоприёмники, 9, 10 - светофильтры, 11, 12, 13 -
усилители, 14 - микропроцессор, 15 - индикатор)
Пирометр имеет объектив (1), в
фокальной плоскости которого расположена полевая диафрагма (2), ограничивающая
пучок лучей, поступающих в пирометр.
В непосредственной близости от
полевой диафрагмы (2) установлен модулятор (3), вращаемый электродвигателем
(4). На оптической оси объектива (1) расположена промежуточная оптическая
система (5), фокусирующая поток излучения на фотоприемники. На некотором
расстоянии от оптической системы (5) под углом к оптической оси объектива
установлено светоделительное зеркало (6), которое делит поток излучения на две
составляющие. В одной составляющей расположен двухплощадочный фотоприемник (7),
а в другой составляющей - одноплощадочный фотоприемник (8). Перед
двухплощадочным фотоприемником установлен светофильтр (9), а перед
одноплощадочным - фильтр (10). Выход каждого фотоприемника подключен к
соответствующему усилителю (11), (12), (13), сигналы с которых поступают на
микропроцессор (14), который управляет работой индикатора (15). Светофильтр (9)
поглощает излучение в видимой части спектра, например, в области длин волн λ = 0.3 … 0.6 мкм.
Такое свойство светофильтра необходимо для того, чтобы избежать нежелательной
засветки от внутренних стенок трубы пирометра. Первая площадка двухплощадочного
фотоприемника выполнена в виде фильтра, пропускающего излучение с длинами волн λ > 0.8 мкм.Вторая площадка
расположена тандемом за первой так, что на нее попадает излучение, прошедшее
через первую площадку. Первая площадка для видимой части спектра имеет полосу
пропускания, например, в области длин волн λ =
0.6 … 0.7 мкм.Вторая площадка для
коротковолновой области ИК-спектра - с полосой пропускания, например, в области
длин волн λ = 1 … 1.1 мкм. Перед одноплощадочным фотоприемником (8) установлен фильтр
(10), ограничивающий спектральный состав средневолнового потока ИК-излучения
областью λ = 2 … 3 мкм.
Спектральная плотность Lλэнергетической яркости с учетом коэффициента направленного
теплового излучения ε(λ)для реальных тел определяется по формуле Вина:
где: λ
- длина волны излучения, Т - температура тела.
Коэффициент теплового излучения ε(λ) не является
постоянной величиной, а зависит от длины волны λ.
Поэтому, когда данные об ε(λ)
отсутствуют, используется аппроксимация ε(λ), например, линейная.
В таких случаях измерения производятся не менее, чем в трех участках спектра.
Если принять ε(λ) = a + bλ, то,
составив систему уравнений Вина для трех участков спектра, получим:
Получается три уравнения с тремя
неизвестными. Таким образом, применение трихроматической пирометрии позволяет
заметно уменьшить влияние излучательной способности ε(λ) на результаты теплового
состояния тел.
2. Разработка
функциональной схемы измерительного устройства
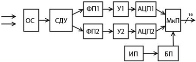
Рисунок 2.1 - Функциональная схема измерительного устройства (ОС - оптическая
система, СДУ - светоделительное устройство, ФП1, ФП2 - фотоприёмники, У1, У2 -
усилители, АЦП1, АЦП2 - аналого-цифровые преобразователи, МкП - микропроцессор,
БП - блок питания, ИП - источник питания)
Поток теплового излучения проходит
через оптическую систему (ОС) в светоделительное устройство (СДУ), после чего
попадает на фотоприемники (ФП1) и (ФП2).
Рисунок 2.2 - Схема оптической и светоделительной системы (1 - объектив, 2 -
светоделитель, 3, 4 - светофильтр, 5, 6 - фотодиоды, 7 - вторичный
преобразователь)
Фототок с фотодиодов усиливается в
усилителях (У1) и (У2) и попадает в аналого-цифровые преобразователи (АЦП1) и
(АЦП2), цифровой код с которых поступает на микропроцессор, выполняющий
необходимые вычисления и формирующий конечный результат в виде 16-ти разрядного
параллельного кода. Питание осуществляется от блока питания (БП),
преобразующего напряжение с исходного источника питания (ИП).
Схема оптической и светоделительной
системы приведена на рис. 2.2:
Поток проходит через линзу объектива
(1) и с помощью расположенного под углом к оптической оси светофильтра в виде
полупрозрачного зеркала (2) делится на две составляющие, каждая из которых
проходит через соответствующий светофильтр (3), (4) на соответствующий фотодиод
(5), (6). Аналоговый сигнал с фотодиодов поступает на вторичный преобразователь
(7), выполняющий дальнейшие преобразования и вычисления.
3. Теория метода измерения
Испускательная способность абсолютно
чёрного тела может быть определена для различных длин волн и температур по
формуле Планка:
где с - скорость света в вакууме, ℏс/λ = ℏν = ε - энергия фотона, ℏс/λkT = ε/kT - характерное отношения энергии фотона и теплового движения
частиц тела.
Следовательно, для узкого диапазона длин волн от
до d,
в котором испускательную способность r*(λ,
Т)
можно считать постоянной,
энергетическая светимость абсолютно черного тела
равна:
Если тело не является абсолютно черным, то его
испускательная
способность выражается формулой:
где ,1
- спектральный коэффициент излучения тела.
Следовательно, энергетическую светимость тела
для диапазона длин волн от до dнайдем
по формуле:
Рассмотрим излучение тела с температурой Тдля
двух различных длин волн 1 и 2 при различных значениях
диапазонов d1 и d2
соответственно:
для λ1
и dλ1:
dR1
= A1r1*dλ1;
для λ2
и dλ2:
dR2
= A2r2*dλ2.
Здесь A1и A2 - спектральные
коэффициенты излучения тела при длинах волн λ1 и λ2 соответственно.
Излучение, дошедшее до приемника (фотодиод,
фотосопротивление), составляет некоторую часть от общего излучения источника.
Оно определяется размерами приемника, расстоянием от источника до приемника и
наличием на пути излучения поглощающих сред, т.е. определяется такими
параметрами измерительной системы, которые не изменяются в процессе опыта. Для
двух различных приемников, воспринимающих поток падающего на них излучения в
различных узких диапазонах длин волн, величины этих потоков будут равны:
где K1 и К2 - коэффициенты
использования потока излучения первым и вторым приёмником соответственно,
которые не изменяются в процессе опыта.
Следовательно, отношения излучения для двух
приёмников будет равно:
где величину Z = K1A1/K2A2
можно считать постоянной при условии, что зависимость отношения спектральных
коэффициентов от температуры можно пренебречь для выбранных λ1
и λ2.
Величины r1*
и r2*
определяются по формуле Планка (3.1).
где С1 = 2πhс2
= 3.745·10-16 Вт·м2, С2 = hc/k
= 1.439·10-2м·К.
Оценим величину e^(С2/λТ)
и сравним её с единицей.
Пусть Т = 3000К, l = 1 мкм.
Тогда:
причём понижение температуры и уменьшение длины
волны изменит эту величину в большую сторону. Это означает, что для
используемых в опытах температур и длин волн единицей в формуле Планка можно
пренебречь (выполняется приближённая формула Вина).
Прологарифмируем это выражение и найдём из
полученной формулы температуру Т:
Учтём, что в процессе опытов сохраняются
значения l1, l2,
dl1,
dl2.
Поэтому объединим члены, содержащие постоянные величины, в две новые константы L
и Z0:
Тогда формула для определения температуры примет
вид:
Из формулы видно, что, зная из тарировочных
опытов величину Z0
и рассчитав значения L,
можно, измерив отношение P1/P2,
можно определить соответствующую температуру излучающего тела.
4.
Выбор элементов
4.1
Микроконтроллер
Для проектируемого устройства был выбран
микроконтроллер ADuC812 фирмы Analog Devices. Он уже содержит встроенные АЦП,
два из которых будут использоваться.
Общая схема микроконтроллера ADuC812
представлена на рис. 4.1.1
Рисунок 4.1.1
- Общая схема микроконтроллера ADuC812
Конфигурация пинов представлена на рисунке 4.1.2
Рисунок 4.1.2
- конфигурация пинов микроконтроллера ADuC812
Аналоговый сигнал подаётся на пины Р1.0 и Р1.1.
Микроконтроллер выполняет необходимее вычисления и выдаёт значение температуры
в виде 16-ти разрядного параллельного кода на выходы P2.0-P2.7
и P3.0-P3.7.
Микроконтроллер питается от 5 В. Более полная
спецификация приведена в приложении Б.
4.2
Фотодиоды
Для устройства выбраны фотодиоды фирмы Hamamatsu:
для длин волн l1
= 0.6 … 0.7 мкм - кремниевый фотодиод S2386-18K
для длин волн l2
= 1.7 …1.8 мкм - длинноволновый фотодиод InGaAs
G8373-01.
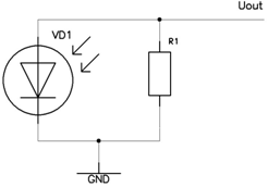
Фотодиоды включаются по фотогальванической схеме
для работы в качестве источника ТЭДС. Схема включения фотодиодов показана на
рисунке 4.2.1.
Рисунок 4.2.1
- Схема включения фотодиодов
Спецификации фотодиодов приведены в приложении
В1 и В2.
4.3
Оптическая система
Линза объектива диаметром 20 мм должна иметь
фокусное расстояние 50 мм.
Светофильтр (3) (см. рис. 2.2) должен
ограничивать спектральный состав потока излучения областью l
= 0.6 … 0.7 мкм. Светофильтр (4) - областью l = 1.7 … 1.8 мкм.
4.4
Блок питания
Исходный источник питания - 220 В, 50 Гц. Исходя
из суммарной мощности, потребляемой фотодиодами, микроконтроллером и
операционным усилителем, выберем блок вторичного энергопитания, с учётом
характеристик питающей сети. Проверим, хватает ли мощности выбранного блока
питания для нашего устройства.
Проверочное соотношение мощностей:
Для получения требуемых 5В будем использовать
преобразователь БПС15А фирмы «Ирбис». Преобразователь способен принимать на
входе 130-264 В.
Спецификация преобразователя приведена в
приложении Г.
4.5
Операционный усилитель
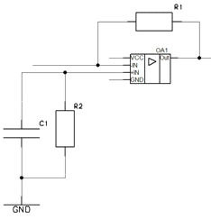
В данном проекте сигнал поступает с двух
фотодиодов, значит, требуется два операционных усилителя. Я выбрал усилитель
LMV 324 фирмы Texas
Industries, потому что он
содержит 4 усилителя в одном корпусе с двумя общими выводами питания, что
заметно сэкономит энергопотребление и место на плате.
Схема включения усилителей представлена на
рисунке 4.5.1.
Рисунок 4.5.1
- Схема включения операционных усилителей
Основные характеристики микросхемы приведены в
Приложении Д.
5.
Разработка принципиальной электрической схемы
Рисунок 5.1
- Принципиальная схема (БП - блок питания, ПП1, ПП2 - первичные
преобразователи, МкК - микроконтроллер)
Исходное напряжение 220 В поступает на
преобразователь (БП), который преобразует его в 5 В постоянного тока. От них
питается микроконтроллер и операционные усилители. На данной схеме первичные
преобразователи (фотодиоды) и усилители объединены в единые блоки (ПП1) и
(ПП2).
измерительный устройство температура датчик
Сигналы с ПП1 и ПП2 поступают на микроконтроллер
(МкК) , который выполняет необходимые преобразования и вычисления и выдаёт на
выход 16-ти разрядный параллельный код.
Схема электрическая принципиальная данного
устройства представлена в соответствующем приложении.
6.
Разработка конструкции
Устройство содержит внешний и внутренний
корпуса. Внутренний корпус представляет собой две цилиндрические трубки, одна
из которых расположена перпендикулярно другой и примыкает к ней. Внутри корпуса
располагаются элементы оптической системы: линза, светоделительное зеркало и
светофильтры. В нём же располагаются фотодиоды. Внешний корпус состоит из двух
половин, которые являются зеркальным отражением друг друга. Половины соединены
между собой при помощи четырёх винтов. Внутренний корпус помещается во внешний.
Во внешнем корпусе есть каналы для проводов, отходящих от фотодиодов, и далее
идущих к схеме вторичного преобразователя.
Заключение
В результате курсового проектирования было
разработано устройство на базе микроконтроллера ADuC812
Analog Devices
- пирометр спектрального отношения. Устройство содержит фотодиоды фирмы Hamamatsu
для разных участков спектра, оптическую систему и блок питания AC/DC.
Был проведён анализ существующих решений и
изучен способ измерения температуры методом спектрального отношения. Были
составлены функциональная и принципиальная электрическая схемы (в САПР P-CAD
2006) устройства.
Литература
1. Бюллетень изобретений с 2000
года.
2. #"806322.files/image042.gif">

Патент №2366909
Приложение А3
Патент №2437068
Приложение А4
Патент №2398194
Приложение А5
Патент №2347198
Приложение Б
Микроконтроллер Analog Devices ADuC812
Приложение В1
S2386-18K
Приложение
В2
G8373-01
Приложение Г
Преобразователь БПС15А
Установочные размеры:
Приложение Д
Операционный усилитель LMV 324.
Таблица Д.1
- Технические характеристики операционного усилителя LMV324.
|
Характеристика
|
Значение
|
|
Напряжение
питания, В
|
5
|
|
Ток
питания, мкА
|
410
|
|
Диапазон
рабочих температур, °С
|
-40…+85
|
|
Количество
ОУ в микросхеме
|
4
|
Рисунок Д.1 - Схема включения операционного усилителя.