Расчет усилителя
Расчет усилителя
1.
Теоретическая часть
усилитель
транзистор частота каскад
1.1
Основные схемы включения операционных усилителей
.1.1
Инвертирующее включение ОУ
Рис. 1.1
Схема инвертирующего включения ОУ подана на рис. 1.1. Обычно
цепь отрицательной обратной связи (ООС) включают на инвертирующий вход. В
данном случае имеет место параллельная обратная связь по напряжению. Коэффициент
передачи такой цепи
,
где R вх.д - дифференциальное водное сопротивление ОУ;
К - коэффициент усиления ОУ.
На практике используют упрощенную формулу для расчета коэффициента
передачи:
(1.1)
Сопротивление Z1 можно рассчитать как параллельное
соединение сопротивлений Rос и R1:
(1.2)
Полное входное сопротивление схемы (в точках приложения напряжения
U1):
(1.3)
Выходное сопротивление схемы
Простейшей схемой использования ОУ в инвертирующем включении
является повторитель сходного сигнала со сдвигом фазы, равным π
радиан, при
. При этом
.
1.1.2 Инвертирующий сумматор
Рис. 1.2
Разновидностью инвертирующего усилителя является сумматор (рис.
1.2), позволяющий получать на выходе суммарное напряжение пропорциональное
приложенным входным напряжениям. Через элемент обратной цепи Zоб протекает
суммарный ток, поэтому выходное напряжение при Zi=Ri
При выборе сопротивлений резисторов, задающих коэффициент
передачи, следует руководствоваться неравенством
,
где
пФ - паразитная ёмкость резисторов;
- наибольшая частота, на которой усилитель сохраняет свои
свойства.
Сопротивления резисторов R1, R2,…, Rn определяют как
=Roc / Ki, где i=1,2,…, n. (1.4)
При проектировании необходимо учитывать, что суммарное напряжение
на входе не должно превышать максимально допустимого напряжения Uвых max для
выбранного ОУ, т.е.
Сопротивление нагрузки Rн для инвертора должно удовлетворять
условию
, (1.5)
где
- максимально допустимый ток на выходе ОУ.
Таким образом, справедливы следующие положения для всех схем
инвертирующего включения:
1) суммирующая точка является «виртуальной землёй»;
2) токи через входные зажимы ОУ отсутствуют;
) ток, попадающий в суммирующую точку из входных
цепей, равен току, протекающему в цепи обратной связи.
1.1.3 Неинвертирующее включение ОУ
Источники сигнала и входные резисторы можно подключать к
неинвертирующему входу
При замкнутой цепи обратной связи
При совместном решении этих равенств получаем:
При
, K=1 и усилитель работает как повторитель
напряжения. На практике широко используется классическая формула
(1.5)
Входное и выходное сопротивление неинвертирующего ОУ рассчитывают
по формулам:
;
.
1.1.4
Интегрирующий усилитель
Такие усилители преобразуют входные сигналы в интегральные функции
времени. Для интегратора требуется один ОУ, работающий в инвертирующем режиме.
Интегрирующий усилитель создается заменой в схеме инвертирующего усилителя
конденсатором С.
При использовании ОУ с идеальными характеристиками
, (1.6)
где
- постоянная времени интегрирования;
- масштабный коэффициент.
Масштаб интегрирования выбирают так, чтобы выходное напряжение
усилителя не достигло на рабочем участке предельного значения
.
Коэффициент усиления определяется при
, (1.7)
т.е. коэффициент усиления интегрирующего усилителя зависит от
частоты, с ростом частоты коэффициент усиления, а, следовательно, и выходное
напряжение, уменьшаются.
Рис. 1.5
Обычно выбирают С = 0,01 ÷ 1мкФ. R-C - цепь заряда конденсатора.
Постоянная времени интегратора
задается в условии.
Сопротивление R рассчитывается по формуле
(1.8)
Следует учесть, что выбранное сопротивление R должно удовлетворять
следующему условию
(1.9)
Для уменьшения времени разряда конденсатора необходимо включать
параллельно конденсатору С резистор
или транзисторный ключ.ос - C - цепь разряда
конденсатора,
.
Зная постоянную времени разряда и значение емкости, определяют
сопротивление резистора
.
Найденное значение
должно удовлетворять следующему условию:
(1.10)
Сопротивление утечки
где
- коэффициент, характеризующий
сопротивление утечки.
Балансное сопротивление
(если оно предусмотрено в схеме) выбирают из условия
,
причем
1.2
Выходные каскады на транзисторах
Если устройство должно работать на низкоомную нагрузку, то в
качестве выходного каскада может быть использован усилитель мощности на основе
операционного усилителя с выходным каскадом на транзисторах. Усиление по току
будет осуществляться двухтактным выходным каскадом на транзисторах VT1, VT2,
VT3, VT4 (рис. 1.4), причем в качестве выходных транзисторов VT3, VT4 применены
транзисторы с проводимостью одного типа, а в качестве транзисторов VT1, VT2
используются транзисторы с проводимостью разного типа. Желательно, чтобы это
была комплементарная пара (транзисторы с проводимостью разного типа, но с
одинаковыми параметрами).
Выходной каскад работает в двухтактном режиме; при подаче с
выхода ОУ на вход оконечного каскада гармонического сигнала плечи транзисторов
отпираются поочерёдно, т.е. сигнал, открывающий транзисторы VT1, VT3, запирает
транзисторы VT2, VT4.
Диоды VD1 - VD3 осуществляют параметрическую температурную
стабилизацию режима работы и совместно с резисторами R4, R5 обеспечивают
выбранный режим работы транзисторного каскада.
Для получения большей мощности (более 5 Вт) с высоким КПД
применяются двухтактные каскады, работающие в режиме В, но при этом имеют место
большие нелинейные искажения усиливаемого сигнала за счёт влияния нелинейного
участка статической входной характеристики транзистора, на который попадает
рабочая точка транзистора. Более предпочтительным является режим АВ, также обеспечивающий
высокий КПД. На базы транзисторов обоих плеч каскада подаётся небольшое
смещение, при котором в цепи коллектора каждого транзистора протекает некоторый
ток
, что исключает влияние начального
нелинейного участка входной характеристики транзистора. Исходя из этого,
осуществляется выбор рабочей точки транзистора.
В выходном каскаде, работающем в режиме АВ, плечи двухтактной
схемы работают поочередно, каждое в течение одного полупериода сигнала. Для
упрощения расчета предполагается, что один усилительный элемент работает в
течение всего периода сигнала. Это позволяет выполнять расчеты по семейству
характеристик одного элемента, получая при этом данные, относящиеся ко всему
каскаду.
2.
Расчет электрической схемы
Таблица 1.1. Заданные значения. Вариант 3.
|
, mV , V ,  , kHz , 
|
|
|
|
|
|
|
80
|
10
|
10
|
5 - 500
|
10
|
10
|
.1 Расчет интегрирующего усилителя
По справочнику (4) выбираем операционный усилитель DA1 общего
назначение. Он должен отвечать следующим требованиям - иметь максимальное
выходное напряжение, превышающее заданное выходное напряжение на нагрузке
, так как выходной каскад не обеспечивает
усиления по напряжению, а только по току. Подходящим является операционный
усилитель К140УД11 (зарубежный аналог LM318H). Ниже приведены справочные данные:
|
Граничное
напряжение питания ипитгр
|
±(5… 18) V
|
|
Номинальное
напряжение питания Епит
|
±15 V
|
|
Ток потребления
Iпотр
|
10 mA
|
|
Максимальное
входное напряжение ивх.мах
|
±15 V
|
|
Максимальное
выходное напряжение ивых.мах
|
±12 V
|
|
Входное
синфазное напряжение Ucин мах не более
|
11.5 V
|
|
Минимальное
сопротивление нагрузки ккма1К
|
2кП
|
|
Входное
сопротивление Rвх
|
1 GQ
|
|
Входные токи Iвх
|
0.5 цА
|
|
Коэффициент
усиления К, не менее
|
25000
|
|
Напряжение
смещения Uсм
|
10 mV
|
|
Температурные
искажения ∆Uсм / ∆Т
|
70 uV
|
|
Разность
входных токов ∆Iвх не более
|
J200nA
|
|
Коэффициент
ослабления синфазных сигналов Косс
|
70 dB
|
|
Граничная
частота fгр
|
5 MHz
|
|
Скорость
нарастания / спада фронтов VU
|
+50/-20 V/us
|
|
Потребляемая
мощность Рпотр
|
360 mW
|
Выбираем С1=0,001 µF из стандартного ряда Е24
конденсатор КД-1. Постоянная времени дифференцирования τ = R1C1. Зная постоянную дифференцирования и
задаваясь значением емкости, определяем сопротивление резистора R1.
Выбираем из ряда Е24 резистор R1
МЛТ - 0,25: R=10кΩ
Выписываем максимальный выходной ток ОУ Iвых мах оу=1mA.
Найденное значение R1 действительно отвечает
условиям включения в цеп ОУ.
Теперь найдем значение для R3 в цепи разряда.
В задании определена постоянная разряда τр = 10τ3 = 5*10-4s3*C1
- цепь разряда
Найденное значение R3 должно удовлетворять условию:
Выбираем из ряда Е24 резистор R3
МЛТ - 0,25; R = 100кΩ
Определим как R2 параллельное соединение элементов R1, R3
Выбираем из ряда Е24 резистор R2
МЛТ - 0,25; R = 51кΩ
На заданной минимальной раб очей частоте найдем коэффициент
передачи интегрирующего усилителя:
Значит 
1/2 *301428*102*100*103*0.001*10-6 =
1.56
Выходное напряжение интегрирующего усилителя на минимальный
рабочей частоте:
2.2 Расчет выходного каскада
Расчет усилителя мощности на транзисторах.
Определяем мощность, выделяемую на нагрузке:
Определяем ток загрузки:

= 1A
Определяем величину напряжения источника питания:
Выберем из ряда напряжений, рекомендуемых по ГОСТ, En = 15V
Выбираем тип выходных транзисторов VT3, VT4. Для этого
определяем мощность, рассеиваемую в коллекторных переходах этих транзисторов Pк
= Ри - Рн где Ри=ЕП*Ін
- мощность, потребляемая каскадом от источника питания.
Ри=Еп * Ін = 15V * 1A = 15Wk
= Pи - Рн = 15W - 10W = 5W
По найденному значению Рк, Еп, 1к=1н выбираем транзисторы
VT3, VT4 у которых паспортные значения максимально допустимых величин немного
превышают полученные расчетные значения.
Ік мах > Ік
Рк мах > Pк
…………………
Ік мах > 1А
Рк мах > 5W
Вполне подходящие параметры имеет мощный кремниевый п-р-п транзистор
КТ815А. Ниже приведены его справочные характеристики:21э min = 40;
Ік мах = 1.5А;кэ мах = 40V;
Рк мах = 10W;
Выбираем аналогичный первому ОУ К140УД7, его параметрвых
мах > Uвых наƒmin
10.5V > 10V
Выбираем комплементарную пару маломощных транзисторов VТ1,
VТ2 паспортные данные которых превышают полученные расчетные значения:- КТ214Г
(p-n-p) VT2 - КТ215Г-1 (n-p-n)21Эmin = 40 h21Эmin = 40кmax
= 100 mA Iкmax = 100 mA
.2.1 Расчет усилителя мощности по постоянному
току
Этот расчет проводим графоаналитическим методом. Графические
построения проводим с помощью выходных и входных ВАХ транзистора. На выходных
характеристиках проводим т.н. линию нагрузки каскада по постоянному току,
представляющую собой геометрические места точек, координаты соответствуют
возможным значениям покоя каскада.
Графическое уравнение линии нагрузки имеет вид:
Еп = IкRн + Uкэ
В режиме АВ выберем ток коллектора покоя для схемы усиления:
кп = 0,2*Ik max = 0.3A
Откладываем это значение и находим положение рабочей точки П
на линии нагрузки. По выходной характеристике определяем ток базы покоя I6п
= 2,5мА, а по входной - значение напряжения Uбэп = 0,73V
который обеспечивает заданный режим работы транзистора.
По графику входной характеристики соответственно определяем:
Uбэп 
0,73V
Выбираем маломощные диоды в цепи делителя, учитывая параметробр
мах > 2Eп
Подходящие диоды КД103А. У них максимально допустимое обратное
напряжение:обр мах = 50V (при t=50 C) > 15V
Максимальные значения прямого напряжения и прямого тока по
справочнику:пр мах =1 V, Iпр мах = 50мА при t = 25C
Диоды VD1, VD2, VD3 обеспечивают напряжение смещения транзисторов
каскада в режиме АВ. Согласно схеме, суммарное падение напряжения на диодах
должно составлять величину, равную
σ = 3*UбэпVT1 = 3*0.73 = 2.19V
учетом максимального значения прямого напряжения на диоде КД103А
выбираем три диода. Тогда падение на каждом диоде соответственно UпрVD1,VD2,VD3
= 
= 0.73V
По вольтамперной характеристике диодов определяем ток Iпр,
при котором обеспечивается заданное напряжение:дел = Iпр
= 18,75 мА
С рассмотрения температурной стабильности режима спокойствия
необходимо чтобы соблюдалось условие:
Iдел ≥ (2-5) IБПVT1 ≥
4*25мА = 100мА
Выбираем резисторы с цепи делителя. Рассчитаем значения
сопротивлений по формуле:


111Ω
Определяем мощность:= I2делR = 100*10-6*0.347*103=0.121W
.2.2
Расчет элементов инвертирующего усилителя
По условию задано выходное напряжение усилителя Uвых
= 10 В, на минимальной рабочей частоте fmin. Ранее было определено,
что выходное напряжение интегрирующего усилителя DA1 на минимальной рабочей
частоте равно:
,
Тогда входное напряжение интегрирующего усилителя DA2 -
будет равно этому значению:
Определим коэффициент усиления по напряжению выходного каскада:
Так как транзисторный каскад не обеспечивает усиления по
напряжению, а только по току, то полученный коэффициент усиления по напряжению
полностью обеспечивается инвертирующим усилителем DA2.
Зададим резистор R6 согласно стандартному ряду Е24: R6
= 160 кОм.
МЛТ - 0,125 -160кОм ± 5%
Определим R7
Согласно стандартному ряду Е24: R7 = 2 кОм.
МЛТ - 0,125 -2 кОм ± 5%
Балансное сопротивление R8 определяется как
параллельное соединение элементов R6 и R7:
Согласно стандартному ряду Е24: R8 = 2 кОм.
МЛТ - 0,125 - 2 кОм ± 5%.
3.
Моделирование схемы усилителя
Исследуем две части схемы - интегратор и собственно усилитель
- по отдельности.
Исследуем интегратор.
В качестве входного сигнала выбираем импульсный сигнал с
амплитудой 80мВ.
Рис. 2. АЧХ интегрирующего усилителя
Исследуем выходное напряжение интегратора:
Исследуем усиление по напряжению усилительного каскада (с
инвертирующим звеном включительно).
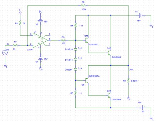
Рис. 4. Схема усилительного каскада
Рис. 5. График входного напряжения усилительного каскада
Рис. 6. График входного тока усилительного каскада
Как видим из рис. 5, 6, транзисторный каскад обеспечивает
усиление по току. Причем фазовый сдвиг при усилении по току отсутствует.
Заключение
Несмотря на все более расширяющееся
использование автоматизированных (машинных) методов схемотехнического
проектирования современной аппаратуры, в повседневной практике разработчикам
электронных схем приходится решать задачи приближенного расчета типовых узлов и
устройств, а затем уточнять результаты расчета с помощью ЭВМ или
экспериментальным путем.
В ходе разработки данной курсовой работы
было закреплено понимание физической сущности процессов, происходящих в
электронных устройствах и приборах, а не только знание их характеристик и
параметров. В частности, были получены полезные сведения о работе транзисторов
в качестве усилительных элементов, благодаря изучению большого количества
справочников, задачников по разработке и расчету электронных схем.
Список
литературы
1.
Лавриненко В.Ю. Справочник по полупроводниковым приборам. - К.: Техника, 1980.
.
Справочник по интегральным микросхемам / Под ред. Б.В. Тарабрина. - М.:
Энергия, 1980.
.
Б.С. Гершунский. Справочник по расчету электронных схем. - Киев: Вища школа.
Изд-во при Киев. ун-те, 1983.
.
Основы промышленной электроники / Под ред. В.Г. Герасимова. - М.: Высшая школа,
1986.