Расчет многокаскадного усилителя
Содержание
Введение
.
Подстановка задачи
2.
Анализ схемы многокаскадного усилителя переменного сигнала
.
Электрический расчет многокаскадного усилителя
.1
Расчет выходного каскада усилителя
.2
Расчет промежуточного каскада усилителя
.3
Расчет входного каскада усилителя
.4
Расчет элементов цепи межкаскадных связей и местной ООС
.5
Расчет элементов общей цепи ООС
.
Исследование свойства трехкаскадного усилителя в среде виртуальной лаборатории Electronics
Work Bench
Выводы
Список
литературы
Введение
Характерной особенностью
современных электронных усилителей является исключительное многообразие схем,
по которым они могут быть построены.
Усилители различаются по
характеру усиливаемых сигналов: усилители гармонических сигналов, импульсные
усилители и т. д. Также они различаются по назначение, числу каскадов, роду
электропитания и другим показателям.
Однако одним из наиболее
существенных классификационных признаков является диапазон частот электрических
сигналов, в пределах которого данный усилитель может удовлетворительно
работать. По этому признаку различают следующие основные типы усилителей:
Усилители низкой частоты (УНЧ),
предназначенные для усиления непрерывных периодических сигналов, частотный
диапазон которых лежит в пределах от десятков герц до десятков килогерц.
Характерной особенностью усилителей низкой частоты является то, что отношение
верхней усиливаемой частоты к нижней частоте велико и обычно составляет десятки
раз.
Усилители постоянного тока
(УПТ), усиливающие электрические сигналы в диапазоне частот от нуля до высшей
рабочей частоты. Они позволяют усиливать как переменные составляющие сигнала,
так и его постоянную составляющую.
Избирательные усилители,
усиливающие сигналы в очень узкой полосе частот. Для них характерна небольшая
величина отношения верхней частоты к нижней частоте. Эти усилители могут
использоваться как на низких, так и на высоких частотах и выступают в качестве
своеобразных частотных фильтров, позволяющих выделить заданный диапазон частот
электрических колебаний. Узкая полоса частотного диапазона во многих случаях
обеспечивается применением в качестве нагрузки таких усилителей колебательного
контура. В связи с этим избирательные усилители часто называют резонансными.
Широкополосные усилители, усиливающие очень
широкую полосу частот. Эти усилители предназначены для усиления сигналов в
устройствах импульсной связи, радиолокации и телевидения. Часто широкополосные
усилители называют видео усилителями. Кроме своего основного назначения, эти
усилители используются в устройствах автоматики и вычислительной техники.
1. Постановка задачи
В соответствии с принципиальной схемой
многокаскадного усилителя, предложенной в техническом задании на курсовую
работу, требуется рассчитать параметры активных и пассивных элементов каждого
каскада и сделать предложения по их спецификации.
Провести исследование основных свойств усилителя
в среде виртуальной электронной лабораторий Electronics Work Bench и сравнить
их с параметрами функциональных элементов, полученных расчетным путем. В
частности, экспериментально оценить коэффициент усиления трехкаскадного
усилителя без ОСС и при использовании цепи общей обратной связи.
2. Анализ схемы многокаскадного
усилителя переменного сигнала
Для усиления электрических сигналов, частотный
спектр которых расположен в диапазоне от десятков герц до десятков килогерц,
используются усилители низкой частоты. Современные усилители низкой частоты
выполняются преимущественно на биполярных или униполярных транзисторах в
дискретном или интегральном исполнении. Назначением усилителей низкой частоты в
конечном итоге состоит в развитии на нагрузке выходного устройства требуемой
мощности усиливаемого сигнала. Нагрузкой выходного каскада усилителя обычно
являются такие устройства как громкоговоритель, измерительный прибор, записывающая
головка магнитофона, осциллограф, реле и другие исполнительные устройства.
В качестве источника входного сигнала усилителя
низкой частоты могут быть использованы: генератор звукового сигнала, микрофон,
звукосниматель, фотоэлемент, термопара, детектор и т.д. Учитывая, что
большинство указанных источников входного сигнала развивают очень низкое
напряжение, то непосредственная подача его на вход усиления мощности лишена
физического смысла. Действительно, при слабом управляющем напряжении невозможно
получить сколько-нибудь значительное изменение выходного тока, а,
следовательно, создать требуемую мощность на внешней нагрузке.
В этом случае электронное устройство строится по
многокаскадной схеме (рис. 1). Анализ схемы усилителя электрических сигналов,
представленной на рис. 3.1, показывает, что структурно она состоит из входного,
промежуточного и выходного каскадов усиления (рис. 3.2.).
Входной каскад
усиления, собранный на биполярном транзисторе VT1,
обеспечивает непосредственную связь источника сигнала и усилительного
устройства. Поэтому он должен обеспечить минимальное ослабление входного
сигнала. Следовательно, усилительный каскад должен обладать сопротивлением RBX,
превышающим сопротивление источника сигнала Rc,
то есть RBX»
Rc.
Каскад
промежуточного усиления, собранный на биполярном
транзисторе VT2,
реализует
функцию буферного каскада между входным и выходным каскадами усиления, а
обеспечивает основное усиление входного сигнала.
Оба каскада выполнены по схеме
с общим эмиттером, которая обладает высоким коэффициентом усиления по
напряжению и мощности, сравнительно большим входным сопротивлением и допускает
использование одного общего источника питания Е„. В этих каскадах используется
апериодическая нагрузка, имеющая одинаковое сопротивление для постоянной и
переменной составляющей выходного тока.
Рисунок 1 - Структурная схема
трехкаскадного электронного усилителя
Выходной каскад
усиления, собранный на биполярном транзисторе VT3
по схеме с общим коллектором, предназначенного для получения на выходе
усилителя такой мощности, которая обеспечивает работоспособность нагрузочного
устройства, выполняющего определенные функции. Как известно, выходные каскады
усилителя имеют ряд характерных особенностей, среди которых следует выделить
следующие:
- из-за высокого
уровня сигнала в выходных каскадах приходится применять мощные транзисторы.
Поэтому выходные каскады потребляют от источника питания большую мощность, чем
каскады предварительного усиления.
- выходные каскады,
как правило, работают на низко омную нагрузку. При подключении такой нагрузки
непосредственно в выходную цепь усилительного прибора в ней будет выделяться
незначительная мощность сигнала и могут возникнуть значительные нелинейные
искажения.
- наличие в выходной
цепи оконечного каскада согласующего элемента (совокупности элементов).
Действительно, во внешнюю нагрузку можно передать максимальную мощность лишь
при условии равенства ее сопротивления сопротивлению источника сигнала. Анализ
показывает, что задача согласования выходного сопротивления усилительного каскада
с сопротивлением нагрузки в заданной схеме (рис. 3.1) решается путем
использования повторителей напряжения. Одновременно эмиттерный повторитель
обеспечивает высокое быстродействие и повышает нагрузочную способность
усилителя.
Схемотехнический анализ принципиальной
схемы (рис. 3.1) позволяет сделать ряд уточняющих замечаний:
- Использование в
первом и втором каскадах схем усиления с общим эмиттером, причем для
обеспечения температурной стабилизации режима покоя в каждом из них
использована последовательная ООС по току нагрузки;
- Выполнение третьего
каскада по схеме эмиттерного повторителя, что уменьшает выходное сопротивление
усилителя;
- Использование для
формирования высокочастотной части характеристики цепи общей последовательной
ООС по выходному напряжению, что увеличивает входное и уменьшает выходное
сопротивление усилителя. Для введения этой связи эмиттерный резистор
транзистора VT1 разбит на два последовательно включенных резистора R(1)Э1
И R(2)Э1. ЭТО позволяет в первом каскаде при требуемой
стабильности режима покоя сохранить достаточный коэффициент усиления по
переменному току.
3. Электрический
расчет многокаскадного усилителя
Расчет многокаскадного
усилителя сводится к последовательному расчету каскадов усиления и их
функциональных элементов. При этом начинают расчет усилителя со стороны его
выхода, то есть с конца. Выходной каскад - единственный элемент, для расчета
которого в техническом задании сформулированы достаточные требования. Расчет
многокаскадного усилителя часто носит итерационный характер. После выполнения
ряда расчетных операций возникает необходимость повторить предыдущие операции
для улучшения структуры или режимов всего усилителя или его функциональных
частей.
.1 Расчет выходного
каскада усилителя
Рассчитаем выходной каскад усилителя,
выполненный на транзисторе VT3. Максимальный эмиттерный ток транзистора VT3
определим в предположении, что на рабочей частоте резисторы RЭ3 и RH
включены параллельно
(3.1.1)
Минимальное падение напряжения на резисторе RК2
равно:
(3.1.2)
Отсюда находим сопротивление
резистора КК2:
(3.1.3)
Для обеспечения термостабильности
каскада воспользуемся выражением:
(3.1.4)
где S - коэффициент нестабильности.
Поскольку для каскада на транзисторе VT3 сопротивление Rб = Rк2,
то получаем:
(3.1.5)
Для выбора типа выходного
транзистора будем полагать, что RН = RЭ3. В таком случае
параметры транзистора должны отвечать следующим требованиям:
(3.1.6)
(3.1.7)
(3.1.8)
Используя полученные данные по
справочникам [6 с. 487] или [7 с. 61], выбираем транзистор КТ815А,
который имеет следующие предельные эксплуатационные параметры:
постоянное напряжение коллектор-эмиттер
UКЭ = 40 В;
постоянный ток коллектора IКmax = 1,5 А;
постоянная рассеиваемая мощность
коллектора с колектора Рк= 10 Вт;
статический коэффициент передачи
тока базы h21Э = 40;
граничная частота коэффициента
передачи fгр = 5 МГц.
Полагая, что падение напряжения URЭ2
= 2 В, ИБЭ3 = 0,8 В и коэффициент нестабильности S = 5, а также
учитывая выражение для минимального напряжения на резисторе RK2
(3.1.2), найдем значение резистора в цепи эмиттера транзистора VT3:
(3.1.9)
Величину сопротивления округляем до
ближайшего значения, выбираемого из ряда сопротивлений, в частности, принимаем RЭ3 = 500 Ом.
3.2 Расчет промежуточного каскада
усиления
Рассчитаем элементы каскада
усиления, выполненного на транзисторе VT2. Используя выражения (3.1.3),
а также, учитывая (3.1.2) и (3.1.1), имеем:
(3.2)
Определим ток покоя коллектора
транзистора VT2:
(3.2.1)
Тогда
(3.2.2)
Принимаем RЭ2 = 200 Ом.
Транзистор VT2 должен
отвечать следующим требованиям:
(3.2.3)
(3.2.4)
(3.2.5)
По справочникам [6 с. 66, 67] или [7
с. 29,30] выбираем транзистор КТ503Б, который имеет следующие предельные
эксплуатационные параметры:
граничное напряжение
коллектор-эмиттер UКЭ max доп = 25 В;
постоянный ток коллектора IK
max доп = 150 мА;
постоянная рассеиваемая мощность
коллектора с Рк max доп = 0,35 Вт;
статический коэффициент передачи
тока базы h21Э - 80-120;
граничная частота коэффициента
передачи fгр = 5 МГц.
Используя аналитическое выражение,
позволяющее оценить термостабильности каскада, получим:
(3.2.6)
Тогда
(3.2.7)
Из приведенных выражений при
условии Uб2
=
2,75 В найдем:
(3.2.8)
(3.2.9)
Принимаем, соответственно: Rб4=700Ом
и Rб3 = 4,8 кОм.
Определим ток покоя базы транзистора
VT2:
(3.3)
Ток делителя на резисторах Rб3
и Rб4

(3.3.1)
Сравнительный анализ показывает, что
Iдел >>
Iб20,
следовательно, выполняется условие независимости выходного напряжения делителя
UБ2 от тока базы транзистора VT2.
Сопротивление нагрузки каскада на
транзисторе VT2 по переменному току определяем из условия параллельного
включения резисторов RH3 И RK2, образующих апериодическую
нагрузку второго каскада RHVT2:
, где
(3.3.2)
Коэффициент усиления каскада на
транзисторе VT2 без учета действия цепи местной отрицательной обратной
связи при RBX = 230 Ом:
(3.3.3)
Сопротивление нагрузки для каскада
на транзисторе VT1 по переменному току можно определить из условия:
(3.3.4)
Тогда RHVT1=170 Ом.
.3 Расчет входного каскада усиления
Рассчитаем элементы каскада
усиления, выполненного на транзисторе VT1. Сопротивление резистора RK1
определяем из условия RK1 >> RHVT1.
Принимаем RK1 = 1 кОм.
Ток покоя транзистора VT1 в предположении, что
K1 = UП/2,
равен 11 В.
(3.3.5)
Транзистор VT1 выбираем из
условия:
(3.3.6)
(3.3.7)
(3.3.8)
Из справочника [6 с. 176, 177]
следует, что этим требованиям удовлетворяет транзистор КТ315Б, который
имеет следующие предельные эксплуатационные параметры:
граничное напряжение коллектор-эмиттер
UКЭmax доп = 30 В;
постоянный ток коллектора IК = 100 мА;
постоянная рассеиваемая мощность
коллектора с Рк = 150 мВт;
статический коэффициент передачи
тока базы h21Э = 50;
граничная частота коэффициента
передачи fгр = 250 МГц.
Определим ток покоя базы транзистора
VT1
(3.3.9)
Принимаем ток делителя на резисторах
Rб1, Rб2 равным Iдел1 =10 IБ10.
Тогда
(3.4)
Значение RЭ1 = R1Э1+
R2Э1 , найдем из условия
(3.4.1)
в предположении S =5,5 и UБЭ1 = 0,75 В.
,
а также
(3.4.2)
Решая приведенные уравнения и
округляя полученные значения до ближайших из стандартного ряда величин, найдем
RЭ1 =390 Ом.
Теперь определим значение
сопротивления резисторов Rб2 и Rб1, в частности:
(3.4.3)
Принимаем Rб2 =1,8 кОм
Rб1= 5,5 - Rб2 = 5,5 - 1,8
= 3,7 кОм,
принимаем Rб1 = 3,7
кОм.(3.4.4)
Для введения общей цепи
отрицательной обратной связи резистор разделяем в отношении R(1)Э1
= 360 Ом; R(2)Э1 = 30 Ом. Тогда коэффициент усиления
каскада транзистора VT1 по переменному току
(3.4.5)
Входное сопротивление усилителя для
переменной составляющей найдем из условия
3.4 Расчет элементов цепей
межкаскадных связей и местной ООС
Рассчитаем элементы цепей межкаскадной связи и
цепей местной отрицательной обратной связи. При расчете емкости конденсаторов
схемы трехкаскадного усилителя полагаем, что разделительные конденсаторы и
конденсаторы цепи авто смещения формируют значение нижней частоты fн
а конденсатор цепи обратной связи Сос - значение fB
усилителя.
Известно, что для усилителей с RC - цепями при
расчете указанных элементов можно использовать следующие выражения:
(3.4.7)
Тогда соответственно получим.
1. Для
каскада на транзисторе VT1:
(3.4.8)
(3.4.9)
Где
.
Принимаем
СЭ1 = 800 мкФ; Cр1 =
принимаем Ср1 = 2600 мкФ
. Для каскада на транзисторе VT2:
откуда R2 =
150Ом.(3.5)
(3.5.1)
принимаем 6900 мкФ;
Конденсатор ССР3 выбираем
в предположении, что выходное сопротивление эмиттерного повторителя равно нулю.
В этом случае
(3.5.2)
принимаем Ср3 = 470 мкФ
3.5 Расчет элементов общей цепи ООС
Рассчитаем цепи общей отрицательной
обратной связи.
Трехкаскадный усилитель без цепей
обратной связи имеет суммарный коэффициент усиления
(3.5.3)
Требуемый коэффициент усиления КU∑; = 100.
Тогда коэффициент передачи цепи ООС по постоянному току равен
(3.5.4)
Отсюда определяем: сопротивление
резистора цепи обратной связи
(3.5.5)
принимаем RОС = 3,6 кОм;
емкость конденсатора обратной связи
Принимаем СОС = 1,4
пФ.(3.5.6)
многокаскадный усилитель
функциональный параметр
4. Исследование свойства
трехкаскадного усилителя в среде виртуальной лаборатории Electronics
Workbench
Используя Electronics
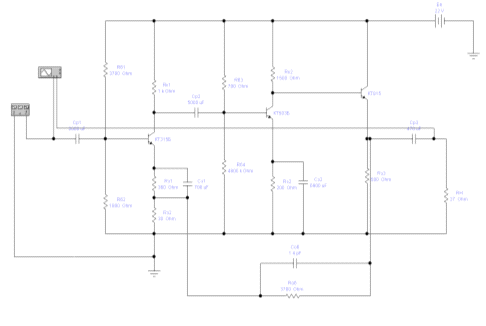
Workbench, смоделировал
схему усилительного устройства, которое представлено на рисунке 2. В данной
схеме, значение элементов, которое выбраны исходя из их расчетных значений и
спецификаций стандарта.
Рисунок 2 -Схема трехкаскадного электронного
усилителя, собранная в Electronics
Workbench
Из анализа эпюр входного и выходного сигнала
видно, что выходной сигнал по форме повторяет входной, следовательно,
нелинейные искажения усилителя находятся в заданных пределах. Активные элементы
работают в заданных режимах.
Рисунок 3 - Эпюры входного и выходного сигналов
трехкаскадного электронного усилителя
Выводы:
1. Проанализирована схема усилительного
устройства, результаты которого показали, что эта схема имеет типовую
структуру, состоит из стандартных каскадов, в каждом их которых используются
транзисторы n-p-n
типа, включенные по схеме с общим эмиттером (ОЭ). Выходной каскад представляет
собой эмиттерный повторитель.
. Применительно к исходным данным, используя
предложенные формулы, приведен расчет значений каждого элемента усилительного
устройства. Были выбраны значения резисторов и конденсаторов в соответствии со
стандартом спецификаций, которые были использованы в процессе моделирования.
. Используя электронную лабораторию electronics
workbench 5.12, была
смоделирована схема трехкаскадного усилителя. Результаты моделирования указали
на работоспособность данной схемы, а измерительные приборы, которые были
использованы в процессе моделирования, показали правильность выбора режимов работы
активных элементов. По амплитудам входных и выходных напряжений был определен
коэффициент усиления смоделированного устройства, который по своим значениям
близок к расчетному значению.
Список литературы
1.
Аналоговые и цифровые интегральные схемы / С.В. Якубовский, Н.А. Барканов, Б.П.
Кудряшов; Под ред. С.В. Якубовского.- М.: Сов. Радио, 1979.
.
Воробьев Н.И. Проектирование электронных устройств: Учебное пособие для вузов.
М: Высшая школа, 1989.
.
Интегральные микросхемы: Справочник. / Б.В. Тарабрин, Л.Ф. Лунин, Ю.Н. Смирнов
и др.; Под ред. Б.В. Тарабрина- М.: Радио и связь, 1984.
.
Карлащук В.И. Электронная лаборатория на IBM PC Лабораторный практикум на базе
Electronis Workbench и MATLAB. Издание 5-е. - М.: Солон-Тресс, 2004.
.
Опадчий Ю.Ф., Глудкин О.П., Гурова А.П. Аналоговая и цифровая электроника
(полный курс): Учебник для вузов. Под ред. О.П. Глуднина. - М.: Горячая
линия-Телеком, 2003.
.
Полупроводниковые приборы. Транзисторы. Справочник / Под ред. А.В. Голомедова.
- М.: Радио и связь, 1989.
.
Полупроводниковые приборы. Транзисторы. Справочник/ Под общ. Ред. Н.Н.
Горюнова. -2-е изд., перераб. - М.: Энергоатомиздат, 1985.
.
Проектирование транзисторных усилителей звуковой частоты./Под ред. Безладнова
Б.М. -М.: Связь. 1976.
.
Функциональные устройства на микросхемах. / В.З. Найдеров, А.И. Голованов, З.Ю.
Юсупов и др.; Под ред. В.З. Найдерова - М.: Радио и связь,
Ю.
Хоровиц П., Хилл У. Искусство схемотехники: В 2-х томах. Т 2. пер с англ. -
Изд. 3-е, стереотип. М.: Мир, 1986.
.
Цифровые и аналоговые интегральные схемы: Справочник / СВ. Якубовский, Л.И.
Нисельсон, В.И. Кулешова и др.; Под ред. СВ. Якубовского. - М.: Радио и связь,
1990.
.
Цыкин Г.С Усилительные устройства. -М.: Связь. 1981.
.
Н. Чепкий В.В. Расчет усилительных устройств. - Владикавказ: ОВЗРУ. 1986.