Радиовещательный приемник АМ сигналов
ЧУВАШСКИЙ ГОСУДАРСТВЕННЫЙ УНИВЕРСИТЕТ
им. И. Н. УЛЬЯНОВА
Факультет РТЭ
Кафедра РРС
ЗАДАНИЕ
на курсовое
проектирования
по дисциплине
Устройства приема и обработки сигналов
студенту
Владимировой А.А..группы РТЭ 41-10
Тема
:Радиовещательный приемник АМ сигналов
Вариант3
Вид модуляции
:АМ
Диапазон
частот:1,5…4МГц
Антенна:1)тип-магнитная
) длина
:0,07м
Чувствительность:0,1мВ/м
Избирательность
:
Эффективность
АРУ:Dвх=55дБ Dвых=12дБ
Перечень графического материала:
Структурная схема
Схема электрическая принципиальная
Срок сдачи проекта «____»____________________ 2014г.
Руководитель проекта _______________Храмов Л.Д..
Содержание
I. Введение. Анализ и выбор направления проектирования. Расчет
структурной схемы приёмника
. Определение основных характеристик диодного
детектора АМ сигнала
. Выбор полосы пропускания и систем селективности
. Выбор систем селективности ПЧ и по зеркальному
каналу
.1 Выбор средств избирательности по ПЧ
.2 Выбор средств избирательности по зеркальному каналу
. Расчет допустимого эквивалентного затухания
. Определение диапазона входных напряжений
преобразователя частоты
.1 Коэффициент передачи входной цепи
.2 Определение усиления радиотракта на крайних частотах
.3 Вычисление напряжения сигнала на входе
преобразователя частоты
. Выбор числа каскадов УПЧ
. Проверка осуществимости регулировок усиления
. Структурная схема приёмника. Расчёт
принципиальных схем функциональных узлов приёмника
. Расчет ВЦ
. Расчет УРЧ
. Расчет преобразователя частоты
. Расчет режима работы гетеродина
. Расчет УПЧ1 и УПЧ2
. Окончательный расчет детектора
. Расчет детектора АРУ
Заключение
Список литературы
I.
Введение
Звуковое радиовещание служит для передачи речевых и музыкальных
монофонических и стереофонических программ. При приёме радиовещательных
программ нужна высокая точность воспроизведения сигналов, т.к. важно правильное
отображение не только смысловой информации, но и характера передачи (тембра
голоса и т.д.).
Радиовещательные приёмники должны быть дешёвыми, иметь несложную схему и
простое управление, поскольку они рассчитаны на массовое производство и служат
для индивидуального пользования. Чувствительность их должна быть относительно
малой (десятки и сотни микровольт), т.к. мощности радиовещательных передатчиков
значительны.
Для радиовещательных приёмников АМ сигналов типовой схемой служит схема
типа: ВЦ"УРЧ"П"УПЧ"Д"УНЧ. Однако, количество каждых
каскадов определяется разработчиком, некоторые из них могут быть и вовсе
исключены.
Радиовещание ведётся на ДВ (километровые волны), СВ (средние волны), КВ
(короткие волны), УКВ (ультракороткие волны). В первых трёх случаях
используется АМ сигнал, в последнем ЧМ сигнал.
Обычно во входной цепи (ВЦ), усилителе радиочастоты (УРЧ) и гетеродине
(Г) применяют резонансные контуры с сосредоточенными постоянными и одноручечной
настройкой конденсатором переменной емкости (КПЕ) с твёрдым диэлектриком,
обеспечивающим наибольшее перекрытие диапазонов (отношение максимальной
принимаемой частоты к минимальной). Настройка при помощи КПЕ применяется в
переносных приёмниках, для уменьшения размеров приёмника. Настройка
индуктивностями применяется в автомобильных приёмниках во избежание
микрофонного эффекта. Для настройки контуров на ДВ, СВ и УКВ используется по
одному диапазону (частоты не разбиваются на диапазоны).
Радиовещательные приёмники могут работать на ДВ, СВ и КВ от наружной
антенны. На ДВ и СВ широко используют встроенные магнитные антенны.
.
Анализ задания и выбор направления проектирования
Диапазон частот от 1,5МГц до 4МГц принадлежит к КВ диапазону, поэтому
разбивать его на поддиапазоны нет смысла.
Антенна является магнитной, следовательно ВЦ будет совмещённой с
антенной. При оптимальном подборе параметров антенны вполне можно обеспечить
требуемую чувствительность.
Для обеспечения избирательности по промежуточной частоте (ПЧ) достаточно
применить на выходе УРЧ или ВЦ резонансную последовательную цепочку из LC, которая будет с запасом
обеспечивать затухание по ПЧ в 40дБ. Однако её затухание можно регулировать
добротностью ВЦ и самой LC
цепи.
Избирательность по зеркальному каналу определяется контурами ВЦ и
выходными контурами УРЧ. Избирательность по соседнему каналу обеспечивают
выходные контура преобразователя частоты (П) и первого каскада УПЧ. Их вполне
достаточно.
Эффективность АРУ составляет 4,5, что может быть реализовано при помощи
детектора АРУ и RC цепи.
Т.к. должна использоваться АРУ и требуется достаточно большая
избирательность, то буду строить приёмник с переносом частоты на промежуточную.
В целом выбор блок-схемы однозначен:
Рис.1 Предварительная структурная схема.
Т.к. на данном диапазоне ГОСТ задана стандартная промежуточная частота
465кГ, то не вижу смысла подбирать какую-либо другую. Ввиду того, что все
требования задания соответствуют стандартным (определённым ГОСТ).
Верхняя частота модуляции НЧ сигнала в радиовещательных приёмниках
составляет 4,5кГц, её и буду применять в расчетах.
Далее определено число тех или иных каскадов и их принципиальные схемы.
.
Расчет структурной схемы приёмника
. Определение основных характеристик диодного детектора АМ сигнала
Т.к. для детектора в моем задании нет жестких требований, то принимаю
следующие параметры для расчета детектора:
Входное сопротивление детектора: 4кОм; Амплитуда входа первого каскада
УНЧ: 0,005В, при m=0,3; Входное
сопротивление первого каскада НЧ тракта: 700Ом; Максимальный коэффициент
модуляции: 0,8; Промежуточная частота приёмника: 465кГц.
Рис.2. Для определения входного сопротивления детектора и коэффициента
передач
Рис.3 Часть схемы электрической принципиальной.
Выбираю диод Д1Е, как удовлетворяющий требованиям, с характеристиками:
Его внутреннее сопротивление 100 Ом, а емкость
. Согласно кривой 1 рис.2
требующемуся отношению
соответствует отношение
. Следовательно
. Принимаю R30=1,8 кОм, R28=5,6
кОм. Сопротивление добавочного резистора R32 вычисляю по следующей формуле:
Выбираю R32=15кОм. Коэффициент передачи
детектора нахожу по кривой 2. Он равен
.
Коэффициент передачи детектора в моей схеме:
Тогда амплитуда минимального выходного напряжения тракта ПЧ:
Выбираю 0,6В. Такое незначительное увеличение может затем быть уменьшено
ручным регулятором громкости в тракте НЧ.
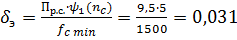
. Выбор полосы пропускания и систем селективности
- коэффициенты относительной нестабильности частоты сигнала
и гетеродина (табличные данные).
Коэффициент
выбран для гетеродина без кварцевой стабилизации
- частота сигнала.
- промежуточная частота.
- частота гетеродина.
- полоса частот модулированного АМ сигнала.
- верхняя модулирующая частота в радиовещательных
приёмниках.
Для простоты расчетов и запаса по полосе пропускания ВЦ и УРЧ принимаю
полосу пропускания 9,5кГц. Однако, в преобразователе и тракте промежуточной
частоты считаю соседние каналы отстоящими друг от друга на 9кГц, и полосу
пропускания фильтров тракта ПЧ тоже равной 9кГц.
Ослабление соседних каналов требуется не менее 44дБ, при расстройке
. Для обеспечения этого требования в
качестве нагрузки смесителя выбираю полосовой фильтр ПФ1П-0,23 со следующими
характеристиками:
Средняя частота:
Полоса пропускания (при ослаблении на границе 6дБ)
Ослабление при расстройке
: 40дБ
Очевидно, что один фильтр не обеспечит требуемого затухания по соседнему
каналу, поэтому в каскаде УПЧ применяю систему связных контуров, которая без
труда обеспечивает затухание более 10дБ. Таким образом общее затухание по
соседнему каналу будет более 45дБ, что вполне удовлетворительно.
. Выбор систем селективности ПЧ и по зеркальному каналу
3.1 Выбор средств избирательности по ПЧ
Требуется
.
Для обеспечения требуемой избирательности по ПЧ в каскад УРЧ включаю LC фильтр пробку (L3C4), настроенный на ПЧ в 465кГц. АЧХ данного фильтра имеет
существенный завал коэффициента передачи на резонансной частоте. Величина
завала зависит от требуемого затухания, которое будет учтено при расчете.
Расчет
для начала и конца диапазона:
В последующих главах будет показано, что
, а
.
Где
-эквивалентное затухание для начало
диапазона ,
эквивалентное затухание для каонца диапазона .
Для начала диапазона
:
Для конца диапазона
:
Затухание по ПЧ больше требуемого, чего и следовало ожидать, т.к. контур
ВЦ не настраивается на промежуточную частоту, а следовательно имеет сильное
подавление данной частоты.
Т.к. таких контура будет два (по одному в ВЦ и УРЧ), то затухание следует
ожидать в два раза большим в относительных единицах или большим на 6дБ в
логарифмических единицах. Исходя из полученных значений можно сделать вывод,
что цепочка L3С4 не нужна в схеме.
3.2 Выбор средств избирательности по зеркальному
каналу
Требуется
.
Обеспечение избирательности по зеркальному каналу реализуется
соответствующим выбором добротности, а следовательно и эквивалентного затухания
входных контуров приёмника. Определение добротности с учётом затухания по
зеркальному каналу рассмотрено в следующем подпункте.
Расчет
для начала и конца диапазона:
В последующих главах будет показано, что
, а
.
Для начала диапазона
:
Для конца диапазона
:
Т.к. таких контура два (по одному в ВЦ и УРЧ), то общее ослабление по
зеркальному каналу будет:
Как видно, ослабление по ПЧ и зеркальному каналу больше требуемого,
поэтому дополнительных средств для ослабления этих частот не требуется.
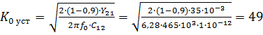
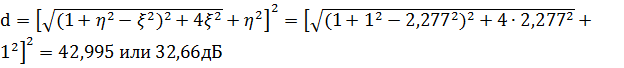
. Расчет допустимого эквивалентного затухания
Расстройка зеркальных каналов в диапазоне принимаемых частот сравнима с
максимальной резонансной частотой контуров. Поэтому для расчета допустимого
эквивалентного затухания использую точную формулу обобщенной расстройки. В моем
случае число одиночных контуров в радиотракте
(по одному в ВЦ и УРЧ) и заданной
промежуточной частоте 465кГц, известном затухании по зеркальному каналу
( или 56,23 раза) эквивалентное
затухание контуров должно удовлетворять неравенству:
(Формула 2-99,Боброов 57 стр)
Полагая минимальное значение полосы пропускания радиотракта на начальной
частоте диапазона равной
, что шире требуемых 9кГц, а дальше она будет только
расширяться, рассчитаю эквивалентное затухание:
где
табличное значение.
Подсчитанное значение эквивалентного затухания меньше 0,071, поэтому
удовлетворяет необходимому подавлению зеркального канала и будет принято мною
для дальнейших расчетов.
. Определение диапазона входных напряжений преобразователя частоты
5.1 Коэффициент передачи входной цепи
В УРЧ используется ГТ308В, так как он обеспечивает лушее усиление по
напряжению, со следующими параметрами:
;
;
;
;
;
;
;
;
; Все параметры действительны для частоты до 4,5МГц.
;
;
; Емкости от тока коллектора зависят не сильно и в данном
диапазоне можно считать их постоянными.
Ток коллектора покоя равен 2,5мА.
, коэффициент диапазона.
Минимальная эквивалентная ёмкость ВЦ в этом диапазоне составляет примерно
40-60пФ. Принимаю её равной 50пФ. Тогда при заданном транзисторе в УРЧ для
конца диапазона:
Для начала диапазона:
5.2 Определение усиления радиотракта на крайних
частотах
В УРЧ буду использовать транзистор ГТ308В с ОЭ со следующими параметрами:
;
;
;
;
;
;
;
;
;.
;
;
; Емкости от тока коллектора зависят не сильно и в данном
диапазоне можно считать их постоянными.
Задаю ток коллектора в точке покоя равным 2,5мА для УРЧ.
Коэффициент устойчивого усиления в конце диапазона:
где
- коэффициент устойчивости.
Полагаю добротность равной ста, соответственно
.
Тогда максимальный коэффициент усиления каскада (полагаю, что
преобразователь выполнен на том же транзисторе ГТ308В ):
Он значительно больше устойчивого(
,на который и следует рассчитывать
каскад.
В транзисторном резонансном каскаде связь между коэффициентами усиления и
полосами пропускания в начале и конце поддиапазона в первом приближении
определяется уравнениями:
- минимально допустимое значение полосы пропускания.
(Формула (2-1) Бобров)
(Формула (2-105) Бобров)
((2-106)Бобров)
Полагая
Где :
-коэффициент диапазона ;
-коэффициент устойчивого усиления для
конца диапазона ,
- коэффициент устойчивого усиления для начало диапазона,
-полоса пропускание для конца
диапазона,
-полоса пропускание для начало диапазона.
.3
Вычисление напряжения сигнала на входе преобразователя частоты
Действующая высота антенны зависит от следующих параметров:
Соответственно в начале и конце диапазона:
Из формул видно, что действующая высота антенны увеличивается с
увеличением частоты. Т.к. в задании она задана 0,07м и для КВ диапазона обычно
не превосходит 0,03м на частоте 408кГц, то можно утверждать, что 0,07м -
действующая высота антенны в конце диапазона. Тогда, поделив обе формулы друг
на друга, получаю следующую зависимость (деление можно произвести, т.к. кроме
частот все остальные параметры являются постоянными величинами):
Т.к.
, то
м
Коэффициент передачи ВЦ и УРЧ (радиотракта):
В начале диапазона:
В конце диапазона:
Чувствительность приёмника в задании E=0,1мВ/м, поэтому напряжения на входе преобразователя частоты
в конце и начале диапазона вычисляю по следующим формулам:
. Выбор числа каскадов УПЧ
приемник канал диапазон частота
Построение детектора выполняю на полупроводниковом диоде по
последовательной схеме. При предварительных расчетах на черновике его
минимальное входное напряжение на переходе составило
, что соответствует
действительности, т.к. примерно 0,4В - 0,6В падают на переходе
полупроводниковых диодов различных типов.
Исходя из известных напряжений на входе ПЧ и детектора, можно определить
усиление тракта промежуточной частоты:
, где
- запас усиления.
Из формулы видно, что наибольший коэффициент усиления при меньшем
, подставляя это значение в формулу
нахожу необходимый коэффициент усиления тракта ПЧ:
Меньший коэффициент усиления по той же формуле равен 2909
В тракте промежуточной частоты буду использовать транзисторы ГТ308В,
устойчивый коэффициент которых при коллекторном токе 0,5мА (следовательно
;
;
):
Тогда число необходимых каскадов в тракте ПЧ определяю по следующей
формуле:
- проводимости прямой передачи транзисторов преобразователя
частоты и каскадов УПЧ.
q=0,33
- коэффициент ослабления сигнала ФСС на средней частоте.
p=1 -
количество используемых в тракте промежуточной частоты ФСС (использую один ФСС
в преобразователе частоты).
- берётся для транзистора преобразователя частоты на
максимальной рабочей частоте приёмника.
Таким образом необходимо два УПЧ. Первый УПЧ будет иметь селективную
систему для необходимого ослабления соседнего канала, т.к. ФСС выполняет эту
роль не полностью. Второй УПЧ будет резистивным и нагрузкой его будут два
детектора (детектор АРУ и детектор сигнала).
.
Проверка осуществимости регулировок усиления
По заданным параметрам курсового проекта , известно что :
)допустимое изменение выходного напряжения:
;
или B=3,98
)опустимое изменение входного напряжения:
;
или D=317,78
Глубина регулирования усиления одного каскада в тракте ПЧ определяется:
Число регулируемых каскадов:
Таким образом в качестве регулируемых каскадов выбираю УПЧ1, УПЧ2 и УРЧ.
. Структурная схема приёмника
Исходя из данных предварительного расчета структурная схема будет иметь
вид:
Рис.3 Структурная схема приёмника.
Детектор АРУ считается расположенным вместе с Д в одном блоке с
детектором полезного сигнала.
.
. Расчет принципиальных схем функциональных узлов приёмника
1. Расчет ВЦ
Число витков:
В этой формуле:
;
;
;
Подставив эти значения в выражение для w получаю следующее выражение для w:
, для решения этого выражения находим необходимые параметры:
Все параметры магнитной антенны наглядно изображены на рис. 4.
В качестве С2 выбираю КП4-3А с твёрдым диэлектриком и
,
, тогда суммарная емкость контура
антенны:
, что вполне допустимо.
Эквивалентная максимальная ёмкость контура:
Индуктивность контура:
Т.к.
, то подставляя в это выражение L1 и w
записываю следующее выражение для нахождения действующей высоты:
Выбираю сердечник с
,
, тогда
. По рис. 5
, а по рис. 6 b=4,7
. Тогда выражение для
, с учетом
, примет вид:
Т.к. в ходе предварительного расчета было выяснено, что
, тогда:
Из предыдущей формулы получаю
.
Чиcло витков в L1:
Для проверки точности значения вычисляю
:
Полученное значение с высокой точность соответствует величине, полученной
в предварительном расчете. Поэтому выбираю длину стержня равной 360мм.
Индуктивность катушки связи L2:
Число витков в катушке связи L2:
Коэффициент включения УРЧ в ВЦ (k=0,6 - коэффициент связи между катушками):
Средняя ёмкость подстроечного конденсатора:
,
- выходная ёмкость антенной цепи и входная ёмкость первого
каскада (т.е. УРЧ). Для моей схемы с магнитной антенной следует считать
. Полагаю ёмкость монтажа равной
, а начальную ёмкость контура
. Тогда
. Тогда подстроечная ёмкость:
пФ
В качестве
выбираю конденсатор КПК-2 ёмкостью 25пФ - 150пФ со средней
ёмкостью 62,5пФ.
Эквивалентное затухание для конца диапазона:
Коэффициенты передачи ВЦ в начале диапазона:
6,77
Коэффициенты передачи ВЦ в конце диапазона:
Полоса пропускания ВЦ в начале и конце диапазона:
Чувствительность входной цепи (произвожу расчеты только для начала
диапазона, т.к. на других частотах она будет практически постоянной из-за смены
параметров перестраиваемых элементов контура):
;
;
;
- активное сопротивление контура ВЦ на резонансной частоте.
Отношение с/ш считаю стандартным и равным 10, тогда амплитуда напряжения,
наводимая сигналом в контуре будет равна
. Следовательно чувствительность ВЦ:
Буду считать чувствительность приближенно равной 1мВ/м, что меньше
данного в задании, а следовательно обеспечивает лучшие характеристики, поэтому
может быть принята.
Т.к. наведённая ЭДС в антенне
, следовательно эту ЭДС можно считать
входным сигналом ВЦ. Тогда, зная коэффициент передачи в начале и в конце
диапазона можно вычислить амплитуду сигнала на входе УРЧ в начале и конце
диапазона:
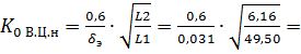
2. Расчет УРЧ
УРЧ строю на ГТ308В со следующими параметрами:
;
;
;
;
;
;
;
;
; Все параметры действительны для частоты до 4,5МГц.
;
;
; Емкости от тока коллектора зависят не сильно и в данном
диапазоне можно считать их постоянными.
Задаю ток коллектора в точке покоя равным 2,5мА для УРЧ. В качестве
нагрузки УРЧ принимаю такой же колебательный контур как и в ВЦ c минимальной полосой пропускания
9,5кГц. С9=С2, С8=С1, L4=L1. Сердечник с такими же параметрами
проницаемости.
Следующим каскадом является преобразователь на том же транзисторе при
.
В предварительном расчете было подсчитано, что
;
;
Для начала поддиапазона:
И собственная резонансная активная проводимость контура:
Для нахождения коэффициентов включения необходимо найти:
Коэффициенты включения:
- входная проводимость преобразователя частоты.
Первая пара:
Принимаю
.
Вторая пара:
Принимаю вторую пару равной
.
Выбираю вторую пару коэффициентов для расчета.
Проверка осуществимости эквивалентной ёмкости контура (
):
- практически соответствует полученному для ВЦ, поэтому
выбираю такую же подстроечную ёмкость.
Коэффициент передачи для начала диапазона:
Эквивалентное затухание:
Коэффициент усиления и эквивалентная добротность примерно соответствуют
полученным в ходе предварительных расчетов и могут быть приняты.
Расчет УРЧ по постоянному току:
Исходные данные:
.
Выбираю в качестве R3
резистор сопротивлением 390 Ом.
Выбираю R2=2кОм.
Выбираю R1=14кОм.
Выбираю С6=0,33мкФ.
Выбираю С7=47мкФ.
Выбираю С3=0,1мкФ.
3. Расчет преобразователя частоты
Параметры преобразователя и гетеродина:
Номинальное напряжение питания: 12В
Минимальное напряжение питания:
Настройка гетеродина: верхняя
По рис. 7а нахожу параметр
, а по рис. 7б осуществимую
погрешность сопряжения
.
При двух одиночных контурах (по одному в ВЦ и УРЧ)
.
Максимальная допустимая погрешность сопряжения настройки:
, что больше осуществимой погрешности
, следовательно погрешность
сопряжения будет меньше допустимой.

Частоты точного сопряжения:
По номограмме Рис. 8 нахожу С13=120пФ.
По номограмме Рис. 9 нахожу
.
Выбираю С15=100пФ.
Индуктивность контурной катушки:
Активная проводимость гетеродинного контура на резонансной нижней
частоте:
В качестве VT2 и VT3 использую транзисторы ГТ308В.
Принимаю начальный ток коллектора транзистора гетеродина VT3 равным 1мА.
Записываю основные характеристики транзистора ГТ308В для частоты 1МГц и
тока коллектора 1мА:
;
;
;
;
;
;
;
;
;
4. Расчёт режима работы гетеродина
Принимаю для VT2 и VT3
и буду полагать проводимость прямой
передачи VT3:
.
Коэффициент включения базы VT2 к
гетеродинному контуру:
Напряжение отсечки ГТ308В
, при этом
Средняя частота гетеродина:
МГц
Фазовый угол проводимости прямой передачи:
Напряжение в исходной рабочей точке м/у Б и Э:
Принимаю стабилизированное напряжение
, а
.
Выбираю R10=470 Ом, тогда
Ёмкость конденсатора фильтра:
Выбираю С19=0,068мкФ.
Ток делителя:
.
Выбираю R13=510 Ом.
Выбираю С12=0,068мкФ.
Выбираю R12=1,8кОм.
Выбираю R11=7,5кОм.
Коэффициент нестабильности тока коллектора:
Т.к. коэффициент нестабильности не больше 5, то это значение вполне
приемлемо.
Выбираю С20=0,018мкФ.
Индуктивность катушки связи:
Буду считать амплитуду на выходе гетеродина
, тогда коэффициент связи м/у
катушками:
k
выполним в многослойных катушках, применяемых в данном диапазоне.
Режим работы преобразователя выбираю таким же как и у гетеродина, тогда:
R13=R8=510 Ом
R12=R7=1,8кОм
R11=R6=7,5кОм
R9=R10=470 Ом
Но минимальная частота в данном случае будет меньше в
раза. Во столько же раз должны быть
больше ёмкости следующих конденсаторов, чем соответствующие им в гетеродине:
Прямая проводимость смесителя:
Средняя полоса пропускания ПФ1П-023 составляет 9,75кГц, а входная
проводимость
и q=0,33.
Необходимая полоса пропускания коллекторного согласующего фильтра:
Эквивалентное затухание этого фильтра должно быть:
Эквивалентная ёмкость этого контура:
Считаю ёмкость монтажа равной ёмкости катушки и равной 5пФ, тогда:
Выбираю С17=620пФ.
Индуктивность контурной катушки:
При собственном затухании 0,015 его активная резонансная проводимость
будет:
Коэффициенты включения:
Принимаю p1=1.
Коэффициент преобразования каскада:
Суммарный ток питания преобразователя и гетеродина, т.е. коллекторный ток
VT4:
В качестве VT4 выбираю МП41А
с максимальным током коллектора 50мА.
Напряжение стабилизации:
Для МП41А
при напряжении КЭ 0 и -5 вольт, таким же его можно считать и
для напряжения КЭ 2В.
В качестве стабилизирующего выбираю диод Д101 для которого
1,2В и
.
Выбираю R15=270 Ом.
Выбираю рабочую точку диода
Выбираю R14=24кОм.
Выбираю С21=0,68мкФ.
Т.к. выходная проводимость ПФ1П-023 0,417мСм, а входная проводимость УПЧ1
на ГТ308В 0,5мСм, то выбираю согласующее сопротивление R16=390 Ом.
. Расчет УПЧ1 и УПЧ2
Параметры УПЧ1 и УПЧ2 выбираю полностью одинаковыми, за исключением
коэффициента включения УПЧ2 к детектору.
В качестве селективной системы выбираю два связных контура при
критической связи.
Требуется полоса пропускания каждого УПЧ 9кГц, при промежуточной частоте
465кГц. Нагрузкой служат два детектора с сопротивлением переменному сигналу
4кОм каждый. Так же необходимо ослабление соседнего канала более 6дБ при
расстройке 9кГц.
Рабочая точка VT5 и VT6 их параметры в рабочей точке:
;
;
;
;
;
;
;
;
;
Для двух связных контуров:
Эквивалентное затухание контуров:
Полагая с некоторым запасом
и разброс параметров транзисторов
:
Минимальная допустимая эквивалентная ёмкость должна быть:
Индуктивность контурных катушек:
Полагая собственное затухание контуров 0,012 нахожу:
Устойчивый коэффициент передачи одного каскада УПЧ:
Расчет веду на устойчивый коэффициент передачи.
Коэффициенты включения:
Т.к. 1,404 недопустимо, то принимаю
.
Усиление каскада при полученных коэффициентах включения:
- больше устойчивого коэффициента усиления на 30 процентов,
поэтому выбираю:
Чтобы обеспечить эквивалентное затухание контура следует иметь
проводимость на выходе транзистора:
Проводимость шунтирующего резистора для этого должна быть:
Выбираю
.
Ёмкость контурных конденсаторов:
Считаю ёмкость монтажа для конденсаторов С27 и С29 одинаковой и равной
5пФ, а собственную ёмкость катушек L8 и L3 равной 10пФ.
Выбираю С29= С27=1300пФ.
Для подгонки емкостей С29 и С27 ставлю им параллельные ёмкости С26 и С30
соответственно типа КПК, емкостью 6пФ - 60пФ.
Емкость связи:
Выбираю С28=0,027мкФ.
Выбираю С22=С31=0,018мкФ.
Выбираю R21=2,4 кОм, тогда
Ёмкость конденсатора фильтра:
Выбираю С25=0,027мкФ.
Ток делителя:
.
Выбираю R19=4,3кОм.
Выбираю С24=0,01мкФ.
Выбираю R12=6,8кОм.
Выбираю R17=9,1кОм.
Коэффициент нестабильности тока коллектора:
Т.к. коэффициент нестабильности не больше 5, то это значение вполне
приемлемо.
Коэффициент усиления всего усилителя:
Затухание по соседнему каналу для расстройки 9кГц:
Ослабление соседнего канала для двух каскадов УПЧ:
Затухание по соседнему каналу удовлетворяет условиям.
Входное сопротивление одного детектора 4кОм, а двух 2кОм (
), т.к. они включены параллельно по
переменному току. Следовательно для УПЧ2 коэффициент включения L11 в нагрузку будет равен:
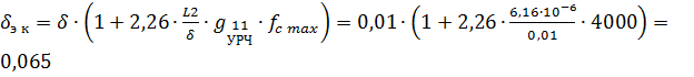
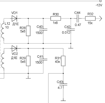
5. Окончательный расчет детектора
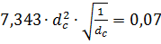
Допустимый коэффициент фильтрации
.
Необходимая ёмкость C40:
Задаюсь
По кривой 3 рис.2 нахожу
, тогда:
Выбираю С40=1500пФ.
Выбираю С42=0,012мкФ.
Ёмкость разделительного конденсатора:
Выбираю С44=0,47мкФ.
Коэффициент фильтрации:
Коэффициент фильтрации значительно меньше допустимого.
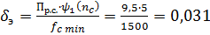
. Расчет детектора АРУ
В качестве детектора АРУ выбираю такой же детектор, как и детектор сигнала.
Соответственно все его номиналы сопротивлений и емкостей будут такими же, как и
у детектора сигнала.
Из детектора АРУ исключаю элементы R30, C42, C44, R32, т.к. задающим в детекторе АРУ является свой НЧ фильтр R31C43.
Для развязки каскадов по переменной составляющей использую дополнительные
развязывающие фильтры: R27C33, R20C23, R3C5.
Для радиовещательных приёмников
.
АРУ производит регулирование трёх каскадов: УРЧ, УПЧ1, УПЧ2.
Принимаю
для всех регулируемых каскадов.
;
;
;
Сопротивление резистора фильтра АРУ:
Выбираю R31=43кОм.
Выбираю С43=4,7мкФ.
Т.к. коэффициент включения УПЧ2 к детектору равен
, L11=87мкГн, а коэффициент связи м/у катушками k=0,6, то L13=L12
можно найти как:
Выбираю максимальную амплитуду на входе АРУ
, тогда (
):
Предельное напряжение на входе детектора АРУ:
Выбираю
Напряжение задержки:
Сопротивление задержки:
Выбираю R26=650 Ом, тогда R25=3,6кОм.
Фильтры для развязки по цепи АРУ:
Выбираю R3=1кОм.
Выбираю С5=0,1мкФ.
Остальные фильтры аналогичные.
Заключение
В данном курсовом проекте был спроектирован радиовещательный приемник АМ
сигналов. А так же :
а) проанализировано и выбрано направление проектирования ;
б) рассчитана структурная схема приемника ;
в) рассчитаны принципиальные схемы функциональных узлов приемника .
Характеристики приёмника соответствуют техническим требованиям.
Список литературы
1. Н.В.
Бобров “Расчет радиоприёмников”, Москва, Радио и связь, 1981.
. А.П. Сиверс
“Проектирование радиоприёмных устройств”, Москва, Советское радио, 1976.
. С.Н. Кризе
“Автоматические регулировки в радиоприёмниках”, Москва, Связь, 1978.