Проектирование радиовещательного приемника АМ-сигналов
Проектирование радиовещательного
приемника АМ-сигналов
Введение
Радиоприемное устройство состоит из приемной антенны, радиоприемника и
оконечного устройства, предназначенного для воспроизведения
сигналов.Принимаемые сигналы служат для передачи сообщений или измерения
положения и параметров относительного движения объектов.
Радиовещательные приемники (монофонические) принимают одноканальные
непрерывные сигналы с AM на длинных, средних и коротких волнах и с ЧМ на
ультракоротких волнах. Не будем затрагивать ЧМ, нас сейчас интересуют АМ.
Амплитудно- модулированные сигналы широко используются в системах
телефонной радиосвязи, радиовещания в диапазонах длинных, средних и коротких
волн, а также в телеграфной радиосвязи при слуховом приеме телеграфных
сообщений, передаваемых кодом Морзе. Нам известно, что амплитудная модуляция
имеет низкую помехоустойчивость по сравнению с другими видами модуляции. Однако
свойственная ей простота осуществления определила области её применения.
Радиовещательные приемники предназначены для приема программ звукового
вещания и их акустического воспроизведения. В зависимости от основных
характеристик, состава диапазонов, а также эксплуатационных удобств
радиовещательные приемники делятся на несколько классов.
Различают три основных вида радиовещательных приемников - стационарные (в
т. ч. стереофонические для приёма на УКВ), переносные и автомобильные.
Подавляющее большинство радиовещательных приемников - супергетеродинные
радиоприёмники, в которых для усиления сигналов, преобразования их по частоте и
детектирования используются полупроводниковые приборы (в т. ч. интегральные
микросхемы), реже электронные лампы.
Основное усиление полезного сигнала в радиовещательном приемнике
осуществляется усилителем промежуточной частоты. Усиление напряжения и затем
мощности детектированных колебаний выполняется каскадами усилителя низкой
(звуковой) частоты.
1.
Анализ и выбор направления проектирования
При анализе задания было решено построить радиоприемное устройство по
супергетеродинной схеме, так как данная схема обеспечивает относительно высокую
помехоустойчивость.
Было решено использовать простую типовую схему приемника непрерывных
сигналов с АМ (рис. 2.1.).
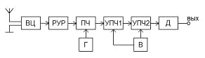
Рисунок1.1-Структурная схема приемника
Приемники, выполненные по типовой структурной схеме (рис.1.1),
используются чаще всего для приема радиотелефонных сигналов на частотах ниже 30
МГц, что соответствует моему техническому заданию.
В качестве демодулятора применяется амплитудный детектор. (АД), за
которым обычно следует усилитель низкой частоты (УНЧ) приемника. Приемник
оснащен цепями авторегулировки усиления (АРУ).
2.
Расчет структурной
схемы приемника
2.1 Расчет полосы пропускания приемника
Полоса пропускания супергетеродинного приемника определяется из суммы
ширины спектра принимаемого сигнала Псп и запаса полосы Пнс, определяемого
нестабильностью частоты несущей сигнала fс, а также частоты гетеродина fг:
;
где:
bCиbГ - коэффициенты относительной нестабильности частоты
сигнала и гетеродина.
Принимаем
значение
Будем использовать транзисторный однокаскадный
гетеродин без кварцевой стабилизации частоты, тогда для нашего диапазона частот
можно принять:
[1,таблица 1.1].
Полоса
пропускания:
Коэффициент
расширения полосы пропускания:
2.2
Предварительный расчет радиотракта приемника
В
приемнике в качестве антенны применяется провод. Его характеристики на средней
частоте диапазона
сопротивление:
При
приеме АМ-сигнала и воздействии помехи на связь между отношениями сигнал/шум на
входе детектора определяется уравнением:
где:m=0,3 - средний коэффициент модуляции
сигнала;
-
действующая полоса пропускания,
- полоса
пропускания НЧ-тракта приемника.
[2,
таблица 2.8],
Тогда:
Допустимое
значение коэффициента шума:
где
ЕА0 - чувствительность.
Полагая,
что:
Максимальное
допустимое эквивалентное затухание контуров радиотракта:
где:nс - число одиночных колебательных
контуров,
-
максимальная частота сигнала,
-коэффициент
затухания по зеркальному каналу.
Когда
в радиотракте имеется только входная цепь (nс=1):
При
собственном затухании контура 0,01 в транзисторном радиоприемнике такое
эквивалентное затухание можно получить лишь при слабой связи контура с входом
транзистора. А это приведёт к уменьшению коэффициента передачи сигнала в
радиотракте. Поэтому будет лучше, если в радиотракте применить 2 контура. Один
во входной цепи, а второй в усилителе радиосигнала. В этом случае:
что
реализуемо при большем усилении.
Один
контур радиотракта можно сделать с постоянной настройкой. Сделаем таким контур
усилителя радиосигнала и настроим его на среднюю частоту, а эквивалентное
затухание примем равным 0,1.
Полоса
пропускания одиночного колебательного контура:
Полученное
значение больше ширины поддиапазона, следовательно, ослабление сигнала на
граничных частотах менее 0,7, что вполне допустимо.
Исходя
из рисунка 3.1.[2, рисунок 2-13], наименьшее ослабление зеркального канала
получим при приеме сигнала с минимальной частотой.
Рисунок
2.1.
Для
сигнала с этой частотойрасстройка зеркального канала относительно резонансной
частоты контура будет:
Расстройке
соответствует обобщенная расстройка:
Находим
минимальное ослабление зеркального канала контура:
Для
сигнала с максимальной частотой:

Зададимся
значением эквивалентного затухания перестраиваемого контура входной цепи
.
При
максимальной частоте сигнала:
Обобщеннаярасстройка
для зеркального канала:
а
ослабление:
При
минимальной частоте сигнала:
Таким
образом ослабление зеркального канала:
На
минимальной частоте:
На
максимальной частоте:
Относительнаярасстройкадля
промежуточной частоты контура входной цепи на минимальной частоте:
чему
соответствует:
ослабление
контура усилителя радиосигнала получится:
Общее
ослабление радиотракта по промежуточной частоте:
Полученные
характеристики селективности достаточно хороши, поэтому рассчитанный вариант
схемы радиотракта приемлем для реализации.
2.3 Селективные системы тракта промежуточной частоты
Абсолютное значение требуемого ослабления по соседнему каналу dс=54.
По известной полосе пропускания вычисляем требуемый коэффициент
прямоугольности:
Получить
такой коэффициент прямоугольности при большем ослаблении (1000) [2, таблица
2-12] можно только при использовании двух четырехзвенных ФСС.
2.4 Предварительный расчет детектора АМ сигнала
Благодаря малым нелинейным искажениям, простоте схемы и отсутствию
потребления мощности от источника питания в современных приемниках используются
диодные детекторы.
Для уменьшения шунтирования выходного контура тракта промежуточной
частоты желательно иметь большое входное сопротивление детектора. С этой точки
зрения более выгодна схема последовательного диодного детектора. Входное
сопротивление диодного детектора в основном определяется сопротивлением его
нагрузочного резистора и пропорционально ему. Кривая 1 на рисунке 3.2.[2,
рисунок 2-15] позволяет определить входное сопротивление последовательного
диодного детектора при любом сопротивлении нагрузки. Для отсутствия в детекторе
нелинейных искажений за счет неодинаковости его нагрузки постоянному и
переменному току, сопротивление нагрузки детектора должно быть много меньше
входного сопротивления следующего каскада. Но при малом сопротивлении нагрузки
входное сопротивление и коэффициент передачи детектора становятся малыми [2].
Рисунок 2.2.
Поэтому с целью повышения нагрузочного сопротивления детектора между
выходом детектора и входом первого каскада НЧ тракта включают добавочный
резистор. С этой же целью нагрузку детектора выполняют из двух последовательно
включенных резисторов.
Исходные данные для расчета:
¾ Входное сопротивление детектора 4кОм;
¾ Амплитуда входного сигнала первого каскада 0,005В при m=0,3;
¾ Входное сопротивление первого каскада НЧ тракта 750 Ом;
¾ Максимальный коэффициент модуляции 0,8;
¾ Промежуточная частота 465000кГц.
Выбираем диод Д9Е с параметрами:
¾ Внутренне сопротивление 110 Ом;
¾ Емкость САК=1пФ.
Отношению
соответствует отношение
следовательно:
Принимаем
R1=1500 Ом, R2=6000 Ом.
Сопротивление
добавочного резистора:
Принимаем
сопротивление резистора Rдоб=14 кОм.
Коэффициент
передачи собственно детектора находим по рисунку 3.2., кривой 2:
Кд=0,88.
Вычисляем
коэффициент передачи детектора:
Амплитуда
минимального выходного напряжения тракта ПЧ:
Линейный
режим детектора с полупроводниковым диодом достигается при амплитуде входного
сигнала 0,5 - 1 В. Поэтому принимаем амплитуду входного напряжения равной 0,7В.
2.5 Предварительный расчет тракта ПЧ
Для принятого варианта радиотракта минимальный входной сигнал составляет
382мкВ. Приняв коэффициент запаса усиления равным 3, вычисляем минимально
необходимый коэффициент усиления тракта ПЧ:
Выбираем
транзистор ГТ308В с параметрами на частоте 465 кГц:
¾ Y21=0,03;
¾ С12=40 пФ;
¾ g11=0,4мСм;
¾ g22=10 мкСм.
Вычисляем коэффициент устойчивого усиления:
Определим
число необходимых каскадов в усилителе напряжения ПЧ:
Таким
образом необходимо два каскада: один резистивный и один со связанными
контурами.
2.6
Проверка осуществимости регулировки усиления (АРУ)
Исходя из задания получим:
Изменение входного сигнала: D=50;
Будем считать глубину регулировки каскада равной 13.
Вычислим число регулируемых каскадов:
Следовательно
достаточно регулировать усиление только в одном каскаде ВЧ тракта приемника.
Вывод:
На
основании вычислений получаем измененную (относительно рис 2.1) структурную
схему радиоприемника, изображенную на рисунке 3.3.
Рисунок
2.3 - Структурная схема приемника АМ сигналов
ВЦ
- входная цепь с одиночным контуром;
РУР
- резонансный усилитель радиосигнала;
ПЧ
- блок преселектор частоты с ФСС;
Г-
гетеродин для ПЧ;
УПЧ1-
первый каскад УПЧ;
УПЧ2-
второй каскад УПЧ с двумя связанными контурами;
В
- выпрямитель задержанной АРУ;
Д
- последовательный детектор АМС.
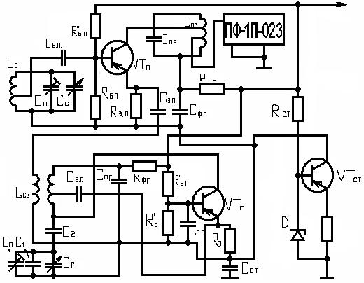
3. Расчет принципиальных схем
функциональных узлов приемника
3.1 Расчет детектора АМС
Рисунок 3.1 - Принципиальная схема детектора АМ-сигнала
Чтобы коэффициент передачи детектора соответствовал графику на рисунке
3.2, емкость конденсатора С1 должна удовлетворять неравенствам:
;
Для
того, чтобы диод был безынерционен, должно выполняться неравенство:
Определяем
по кривой 3 (рисунок 3.2.) Riд = 600 Ом.
Нелинейные
искажения за счет инерционности нагрузки детектора будут отсутствовать, если:
Допустимый
уровень амплитудно-частотных искажений на верхней модулирующей частоте не
превысит заданного значения при:
Емкость
конденсатора С2:
Допустимый
уровень амплитудно-частотных искажений на нижней модулирующей частоте будет при
выполнении неравенства:
Коэффициент
фильтрации детектора:
3.2 Расчет входной цепи
Рисунок 3.2 - Принципиальная схема входной цепи АМ-приемника
Первым каскадом приемника является резонансный усилитель радиосигнала на
транзисторе ГТ308 с параметрами: g11=2,5
мСм; С11 = 39пФ.
Антенна штыревая с параметрами: rA=0,11Ом; СА= 6пФ.
Минимальная емкость конденсатора для перерасстройки контура 4пФ,
максимальная - 20 пФ. Собственное затухание контура 0,01. Максимальное
допустимое эквивалентное затухание контура 0,05; затухание катушки 0,03.
Крайние частоты:fв=
1.607 МГц; fн=0.9МГц.
Коэффициент диапазона kД
=1,2 <1,3, то для подгонки граничных частот контура применяем
последовательный конденсатор.
Задаемся значением суммарной емкости СΣ=30пФ.
пФ;
пФ2.
Находим
СПОСЛ:
пФ;
Максимальная
эквивалентная емкость контура:
пФ.
Индуктивность
контурной катушки вычисляем на минимальной частоте:
Антенна
для приемника постоянная, поэтому можно считать:
Выбираем
из условия:
Положим
емкость катушки связи равной 1 пФ и емкость монтажа 2 пФ. Тогда емкость
антенного контура будет:
пФ.
Индуктивность
катушки связи:
Компенсация
расстройки контура антенной на средней частоте поддиапазона:
Коэффициент
связи при допустимой расстройке:
Коэффициент
связи в режиме согласования:
Поскольку
kC>kΔf, то можно выбирать коэффициенты из условия получения максимального
коэффициента передачи при заданном эквивалентном затухании контура.Минимальная
полоса пропускания входной цепи:
Что
гораздо шире требуемой полосы пропускания приемника. Поэтому для повышения
селективности входной цепи можно уменьшить эквивалентное затухание контура до
0,02.
Находим
выходную проводимость антенной цепи:
Определяем
коэффициенты включения:
Вычисляем
необходимый коэффициент связи:
Находим:
Для
компенсации расстройки индуктивность контурной катушки должна быть:
Коэффициент
передачи входной цепи:
3.3 Расчет УРЧ
Рисунок 3.3 - Принципиальная схема УРЧ
Выбираем транзистор ГТ308В с параметрами:
Iк0=2,5мА;
Iб0=7мкА; Uкэ0=5В; Ек=12В.
Поскольку kд=1,2
сравнительно мал, то параметры транзистора и каскада в пределах поддиапазона
меняются мало. Поэтому расчет проведем на средней частоте 5 МГц, для которой:
Y11=0,077См;g11=7мСм;g22=1мСм;C11=36пФ;C12=1пФ;C22=4пФ.
Определяем:
Вычисляем:
Т.к.
полоса пропускания контуров радиотракта шире полосы пропускания приемника, то
для повышения селективности рассчитаем каскад на получение минимальной полосы
пропускания.
Находим:
Получаем:
Найдем
номиналы элементов каскада.
Примем
U1=1В, тогда
В
кОм
пФ
Примем
UБЭ0=0,22В, тогда
В
мкА
Ом
Ом
Найдем
коэффициент нестабильности коллекторного тока:
Так
как коэффициент нестабильности меньше двух, то каскад имеет высокую
стабильность работы.
3.4 Расчет преобразователя частоты с гетеродином
Рисунок 3.4 - Принципиальная схема преобразователя частоты с гетеродином
Граничные частоты 3 МГц и 10 МГц, kд=1,2. Поэтому сопряжение настройки гетеродинного контура
можно выполнить одним параллельнымконденсатором. Относительная погрешность
сопряжения принятой схемы 0,00018 [2, рисунок 8-2а].
Вычисляем максимально допустимую относительную погрешность сопряжения:
что
значительно больше осуществимой и сопряжение одним конденсатором приемлемо.
Вычисляем:
Поскольку
то параллельная сопрягающая и максимальная эквивалентная
емкости гетеродинного контура будут такими же, как в сигнальном контуре.
Индуктивность
гетеродинного контура:
Для
начала диапазона:
Параметры
транзистора для минимальной частоты гетеродина:
Y21=0,031 См;g22=0,4мСм;
Учитывая
пониженное напряжение на коллекторе, примем для дальнейшего расчета:
Необходимый
коэффициент включения базы транзистора гетеродина к контуру:
.
Найдем
фазовый угол
Находим:
По
номограмме [2,рисунок 8-3] находимC2 =380пФ. По номограмме на
рисунке 8-4 [2] находим СΣГ=48пФ.
пФ;
По
таблице П-3-1 [2] выбираем
Емкость
конденсатора фильтра:
Принимаем
конденсатор емкостью 0,8 нФ.
Выбираем
резистор сопротивлением 510Ом.
Выбираем
конденсатор емкостью 0,4нФ.



Определяем
коэффициент нестабильности коллекторного тока:
что
вполне удовлетворительно.
Выбираем
конденсатор емкостью 150пФ.
Индуктивность
катушки связи:
3.5Расчет усилителя промежуточной частоты
Расчет каскада с двумя связанными контурами
Рисунок 3.5 - Принципиальная схема каскада с двумя связанными контурами
В радиовещательных приемниках подобные усилители применяются при связи
между контурами, не превышающей критическую.
Выбираем транзистор ГТ308В с параметрами на частоте 465кГц:
Y21=0,035См;g11=0,4мСм;g22=10мкСм;C22=4пФ;C12=1пФ;C11=40пФ;h21б=0,993.
Рабочая точка транзистора: Uэк0=-5В;Iк0=1мА;Eк0=12В.
Вычисляем эквивалентное затухание контуров:
Полагая
с запасом
и разброс параметров транзисторов равным 0,3,
определяем:
пФ;
пФ.
Минимально
допустимая эквивалентная емкость:
где
;
пФ;
Индуктивность
контурных катушек:
Полагая
собственное затухание контуров равным 0,012 находим собственную активную
проводимость параллельного контура:
Вычисляем
максимальный коэффициент усиления:
Вычисляем
устойчивый коэффициент усиления:
Расчет
ведем на устойчивый коэффициент усиления.
Находим:
,
что
нереализуемо, принимаем
Усиление
каскада при полученных коэффициентах включения:
,
что
превышает устойчивый коэффициент усиления.
Поэтому
берём
Чтобы
обеспечить эквивалентное затухание первого контура, следует иметь проводимость
на выходе транзистора:
Проводимость
шунтирующего резистора для этого:
Ей
соответствует сопротивление 2083 Ом. Принимаем резистор сопротивлением 2кОм.
Вычисляем
емкость конденсаторов контуров, полагая
пФ и
пФ.
пФ.
Падение
напряжения на резисторе фильтра U1=1В.
Находим

Принимаем
емкость конденсатора фильтра 0,033 мкФ.
Выбираем
резистор сопротивлением 6,2 кОм.
Берем
конденсатор емкостью 5600пФ.
Положим
Uбэ0=0,22В, тогда:
Ток через
делитель:

Расчет резистивного каскада
Рисунок 3.6 - схема резистивного каскада с АРУ
Находим устойчивый коэффициент усиления
Полагая
пФ вычисляем
пФ;


Этому
соответствует: 
Выбираем
резистор сопротивлением 6,8кОм.
Расчет системы АРУ
В качестве диода выпрямителя АРУ выбираем диод Д9В.
Принимаем:Iкmin=300мкА; Iкmax=2,5мА.
Для
максимального коллекторного тока:
Y21=0,087 См; g11=1мСм;g22=25мкСм;C12=1пФ.

Возьмем
Для
приемников первого класса
Следовательно
Следовательно
При
U2minсистема АРУ еще не работает, g=1, Гк1 =Гк2и
Находим
сопротивление:
мкость
фильтра:
Заключение
радиоприемник схема сигнал
В данном курсовом проекте был спроектирован и рассчитан согласно условиям
задания радиовещательный приемник АМ - сигналов.
Само проектирование состояло из трех этапов:
. Расчет структурной схемы приемника;
. Расчет отдельных каскадов приемника;
. Составление принципиальной схемы приемника.
В результате этого проектирования получен полный расчет приемника
АМ-сигналов, работающего в диапазоне волн 0.9-1.607 МГц и чувствительностью, не
хуже 0.5 мкВ.
Литература
. Проектирование и расчет радиоприемников./Под ред.
А.П. Сиверса. - М.:Радио.1976-520с.
. Бобров Н.В. Расчет радиоприемников. - М.:Радио и
связь, 1981 - 240с., ил.- (Массовая радиобиблиотека.).
. Радоиприемные устройства. Под общей редакцией В.М.
Сифорова. Учебник для вузов., “Сов.радио”,1974.
. Сборник задач и упражнений по курсу “Радиоприемные
устройства”: Учеб. пособие для вузов/ Ю.Н. Антонов-Антипов, В.П. Васильева; Под
ред. Сифорова. -М.: Радио и связь, 1984.-224с.,ил.