|
Рвых, мВт
|
ВЧ, Мгц
|
Режим работы
|
Кр
|
|
250
|
30-300
|
Класс В
|
16
|
На этом расчет усилителя мощности одного полукомплекта закончен.
На каждый полукомплект, должно подаваться 7.375 мВт, это значит
что с последнего умножителя частоты должна отдаваться мощность Румн=7.375мВт.
Произведем расчет умножителей частоты на варикапах. Kpf фильтра примем равным 1.
МГц
МГц
МГц
Таким образом нам понадобится 2 (х3) и 1 (х2) умножителей частоты.
На этом расчет структурной схемы радиовещательного передатчика
закончен. Структурная схема приведена в Приложении А.
4.
Электрический расчет оконечного каскада
Выходной каскад выполним по однотактной последовательной
схеме включения транзисторов 2Т931А. Рассчитаем энергетический режим
транзистора.
Исходные данные:
P1 = 20 Вт, f = 66 МГц
Параметры транзистора 2Т931А
Ек = 28 Вβ0 =5…100 Eкэдоп=60 В
fт =250…550 МГцrнас = 0,12 Ом Ск
=165…240 пФ
Сэ = 2800…3800 пФ Lэ = 0.29 нГн Rуэ>0,4 кОм
Uбэ доп = 4 В Lб = 1,41 нГн Lк=1.6 нГн
Iк0 доп = 15 А Eотс=0,7 В rэ=0,065 Ом
θ = 900, cosθ = 0, α0 = 0,318, α1 = 0,5, γ0 = 0,318, γ1 = 0,5
rб вычислим по формуле rб= rэ (1+ β0) =0,065 (1+22) =1.5 Ом
Расчет коллекторной цепи для схемы с ОЭ
. Амплитуда первой гармоники напряжения на коллекторе
Соблюдается условие Ек < 0,5Uкэ доп
=> 28 (В) < 30 (В)
. Максимальное напряжение на коллекторе
(В)
Uкэ
доп
59.865 (В)
60 (В)
. Амплитуда первой гармоники коллекторного тока
(А)
. Постоянная составляющая коллекторного тока
(А)
Iк0
доп
(А)
15 (А)
. Максимальный коллекторный ток при θ < 1800
(А)
Iк
доп
. Максимальная мощность, потребляемая от источника коллекторного
питания
(Вт)
. Мощность, рассеиваемая на коллекторе транзистора
(Вт)
. КПД коллекторной цепи
. Сопротивление коллекторной нагрузки
(Ом)
(Ом)
(Ом)
. Амплитуда тока базы
(А)
. Максимальное обратное напряжение на эмиттерном переходе

Uбэ доп (0,015
4)
. Постоянная составляющая базового тока
(А)
. Постоянная составляющая эмиттерного тока
(А)
. Напряжение смещения на эмиттерном переходе
. Значение Lвх ОЭ
(нГн)
. Значение rвх ОЭ
. Значение Rвх ОЭ
. Значение Свх ОЭ
Резистивная и реактивная составляющие входного сопротивления
. Входная мощность
(Вт)
. Коэффициент усиления по мощности транзистора
Так как используется 68 транзисторов, то
,
=36 (нФ)
(нГн)
5.
Электрический расчет предоконечного каскада
Выходной каскад выполним по однотактной последовательной
схеме включения транзисторов 2Т931А. Рассчитаем энергетический режим
транзистора.
Исходные данные:
P1 = 20 Вт, f = 66 МГц
Параметры транзистора 2Т931А
Ек = 28 Вβ0 =5…100 Eкэдоп=60 В,
fт =250…550 МГцrнас = 0,12 Ом Ск
=165…240 пФ
Сэ = 2800…3800 пФ Lэ = 0.29 нГн Rуэ>0,4 кОм
Uбэ доп = 4 В Lб = 1,41 нГн Lк=1.6 нГн
Iк0 доп = 15 А Eотс=0,7 В rэ=0,065 Ом
θ = 1100, cosθ = - 0.342, α0 = 0,379, α1 = 0,531, γ0 = 0,508,γ1 = 0,712,
rб вычислим по формуле rб= rэ (1+ β0) =0,065 (1+22) =1.5 Ом
Расчет коллекторной цепи для схемы с ОЭ
. Амплитуда первой гармоники напряжения на коллекторе
Соблюдается условие Ек < 0,5Uкэ доп
=> 28 (В) < 30 (В)
. Максимальное напряжение на коллекторе
(В)
Uкэ
доп
59.865 (В)
60 (В)
. Амплитуда первой гармоники коллекторного тока
(А)
. Постоянная составляющая коллекторного тока
(А)
Iк0
доп
(А)
15 (А)
. Максимальный коллекторный ток при θ < 1800
(А)
Iк
доп
. Максимальная мощность, потребляемая от источника коллекторного
питания
(Вт)
. Мощность, рассеиваемая на коллекторе транзистора
(Вт)
. КПД коллекторной цепи
. Сопротивление коллекторной нагрузки
(Ом)
Расчет входной цепи для схем с ОЭ
(Ом)
(Ом)
. Амплитуда тока базы
(А)
. Максимальное обратное напряжение на эмиттерном переходе

Uбэ доп (0,015
4)
. Постоянная составляющая базового тока
(А)
. Постоянная составляющая эмиттерного тока
(А)
. Напряжение смещения на эмиттерном переходе
. Значение Lвх ОЭ
(нГн)
. Значение rвх ОЭ
. Значение Rвх ОЭ
. Значение Свх ОЭ
Резистивная и реактивная составляющие входного сопротивления
. Входная мощность
(Вт)
. Коэффициент усиления по мощности транзистора
Так как используется 10 транзисторов, то
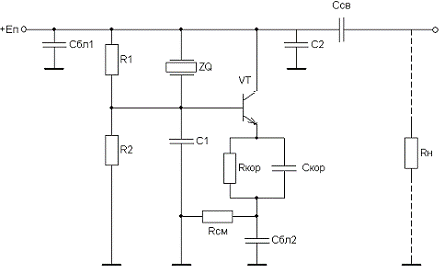
Рисунок 3.1 - Схема принципиальная электрическая ПОК
(нФ)
(нГн)
6.
Электрический расчет задающего автогенератора
Задающий генератор на биполярном транзисторе, работающий на
частоте fр = 66 МГц.
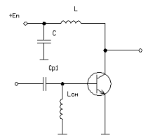
Рисунок 6.1 - Принципиальная схема задающего АГ
Выбираем транзистор малой мощности 2Т313А с граничной
частотой
fТ = 200 МГц.
Его паспортные данные:
СК = 12 пФ; Uк доп = 25 B; Sгр = 400 мА/В;
СЭ = 25 пФ; iк доп = 350 мА; β = 30; τос = 120 пс; Uб доп = 5 В; fр = 66 МГц;
uотс = 1,3 В; Рдоп = 300 мВт;
Определим граничные частоты:
Активная часть коллекторной емкости:
Сопротивление потерь на базе:
Расчет корректирующей цепочки:
=336 (Ом)
=33 (Ом)
(Ф)
=16 (Ом)
Крутизна переходной характеристики транзистора с коррекцией:
(А/В)
Расчет электрического режима:
(А)
(В)
θ = 600,
α0 = 0,218α1 = 0,391, γ0 = 0,109cos (θ) = 0,5
Рассчитаем основные параметры генератора:
(А)
(А)
(В)
(В)
=83 (Ом)
(Вт)
(Вт)
(Вт)
%
(В)
Неравенство
есть условие получения недонапряженного
режима при относительно слабой зависимости барьерной емкости коллекторного
перехода Ск от напряжения ек (для увеличения стабильности
частоты). Расчет кварцевого резонатора.
В качестве индуктивности выберем кварц АТ (Г) R = 75Ом, rк = 4 Ом, m=2, Q0 = 1000.
(мГн)
(кОм)
(Ф)
(Ом)
(Ф)
(Ф)
Расчет Ссв и С2:
Примем
=47 (Ом), RН = 20
(Ом);
Добротность цепочки СсвRН:
Емкость связи:
(Ф)
Емкость, пересчитанная параллельно емкости С2:
(Ф)
(Ф)
Расчет цепи смещения:
(В)
(Ом)
Проверка:
=200 (Ом)
(Ф)
Расчет цепи питания:
=82 (Ом)
выбираем
тогда Сбл1 = 0.024 (мкФ)

(В)
(кОм)

(Ом)
7.
Электрический расчет нагрузочной системы передатчика
Исходные данные для расчета:
Заданное значение выходной мощности Р1=80 Вт;
Допустимое значение мощности побочного излучения Рпдоп=1 мВт;
КСВ=1,176;
Выходное сопротивление ОК Rк (Rэ) = 3кОм;
Сопротивление нагрузки Rн=75 Ом;
MAX значение рабочей частоты fр=66 МГц.
Рассчитаем необходимый коэффициент фильтрации:
Рассчитаем добротность контура:
КПД контуров:
Проверяем, что заданное сопротивление нагрузки (фидера) больше
минимального допустимого:

- выполняется
Среднее сопротивление:
Rcр=
=470 (Ом)
Сопротивление х1:
(Ом)
Сопротивление х3:
(Ом)
Сопротивление х2:
(Ом)
Рассчитаем емкость С1:
(пФ)
Рассчитаем емкость С2:
(пФ)
Рассчитаем емкость С3:
(пФ)
Сопротивление р1:
р1=х1+х2=871.3+101.6=972.9 (Ом)
Сопротивление р2:
р2=х2+х3=101.6+55.3=157 (Ом)
Для проверки правильности сделанных вычислений воспользуемся
соотношением:
Рассчитаем коэффициенты трансформации схемы:
Рассчитаем добротности П-контура (емкости в мкФ):
Где λ=с/fmax=3.108/66.106=4.5
м
Коэффициенты фильтрации контуров:
Общий коэффициент фильтрации: Ф=Ф1. Ф2=84.7.13.7=1157>Фт.
з выполняется, ВКС обеспечивает необходимое подавление высших гармоник.
Рассчитаем величины индуктивностей катушек:
Рисунок 5.1 - Схема электрическая принципиальная НС
8.
Электрический расчет режима предоконечного каскада на ЭВМ
Исходные данные:
Расчетные данные:
9. Расчет
промышленного КПД передатчика.
Заключение
В результате проведенных расчетов мы получили необходимые
технические показатели передатчика.
При построении усилителя предпочтение было отдано биполярным
транзисторам по ряду причин: доступность и распространенность биполярных
транзисторов; устойчивость к механическим воздействиям; отсутствие цепей
накала, что определяет мгновенную готовность передатчика к работе и упрощает
вопросы резервирования. Кроме того, повышаются энергетические показатели
передатчика, большей температурной стабильностью и устойчивостью к перегрузкам
и паразитным возбуждениям. Низкое питающее напряжение не требует высоковольтных
выпрямителей, высоковольтных блокировочных конденсаторов. Упрощаются меры по
технике безопасности.
Высокая стабильность несущей обеспечивается использованием
фазовой автоподстройкой частоты с использованием высокодобротного кварца.
Список
использованной литературы
1 Проектирование
радиопередающих устройств / под редакцией В.В. Шахгильдина - М: Радио и связь,
1984г.
2 Проектирование
радиопередающих устройств / под редакцией В.В. Шахгильдяна - М: Радио и связь,
2000г.
Петров
Б.Е. Романюк В.А. Радиопередающие устройства на полу проводниковых приборах -
М: Высшая школа, 1989г.
Радиопередающие
устройства / под редакцией М.Б. Благовещенского, Г.М. Утлина - М: Радио и
связь, 1982г.
Полупроводниковые
приборы: Транзисторы, Справочник / под редакцией Н.Н. Горюнова - М: Энергия,
1982г.
Радиопередающие
устройства. Методические указания к выполнению курсового проекта - С.В. Коншин,
Алматы: АИЭС, 2001г.
Приложение