Обеспечение безопасности движения поездов
Министерство
транспорта Российской Федерации
Федеральное
агентство железнодорожного транспорта
Федеральное
государственное бюджетное образовательное учреждение
высшего
профессионального образования
ДАЛЬНЕВОСТОЧНЫЙ
ГОСУДАРСТВЕННЫЙ УНИВЕРСИТЕТ ПУТЕЙ И СООБЩЕНИЯ
Организация
перевозок и безопасность на транспорте
КУРСОВАЯ
РАБОТА
Обеспечение
безопасности движения поездов
Выполнила:
Меснянкина С.А.
Хабаровск -
2014
Содержание
Введение
. Теоретический вопрос
.1 Управляющая система автоведения
поезда. Краткая характеристика
.2 Функции УСАВП
.3 Режимы работы УСАВП
.4 Принцип работы УСАВП
.5 Аппаратура управляющих систем
автоведения поезда
.6 Экономический эффект применения
автоматической системы движения поездов
.7 Достоинства УСАВП
. Факторный анализ состояния
безопасности движения
.1 Общие положения
.2 Анализ и ранжирование событий,
связанных с безопасностью движения поездов за 2007-2013 г.
.3 Анализ причин, вызвавших
нарушение безопасности движения
.4 Ранжирование причин, вызвавших
нарушение безопасности движения
.4.1 Предназначение метода
экспертных оценок
.4.2 Порядок проведения метода
экспертных оценок
.5 Оценка рисков возникновения
нарушения безопасности движения
.6 Разработка корректирующих и
предупреждающих мероприятий
Заключение
Список использованных источников
Введение
Мы живем в тот век, когда представить себе жизнь
без пассажирских и грузовых перевозок при помощи железнодорожного транспорта
практически невозможно. Следовательно, одной из главных задач железнодорожного
транспорта в современных условиях является обеспечение высокого качества
обслуживания его пользователей. С решением данной задачи тесно связаны вопросы
безопасности движения поездов. Ведь из-за нарушений безопасности движения
создается угроза жизни и здоровью людей, государству наносится значительный
материальный ущерб, утрачиваются грузы, выводится из строя дорогостоящая
техника.
Т.к. причинами аварий, крушений, происшествий
зачастую является человеческий ресурс, то для обеспечения безопасности движения
поездов используются различные технические средства. С их помощью достигается
лучший контроль за состоянием путей следования подвижных составов, повышается
надежность устройств сигнализации, блокировки, повышается безопасность движения
поездов. Следовательно, с применением различных технических средств влияние
человеческого фактора на обеспечение безопасности движения снижается.
Для выявления причин, вызывающих наибольшую
угрозу для обеспечения безопасности движения поездов применяется факторный
анализ. С его помощью можно определить, как изменяется состояние безопасности
движения при изменении того или иного фактора, количественно оценить влияние
каждого из них на возникновение транспортного происшествия и исходя из этого
принимать обоснованное управленческое решение. Его я и буду производить в
данной курсовой работе.
1. Теоретический вопрос
.1 Управляющая система автоведения поезда.
Краткая характеристика
Управляющая система автоведения поезда (УСАВП) -
это программно-аппаратный комплекс, обеспечивающий автоматизированное управление
электропоездом с расчетом оптимальных алгоритмов распределения электроэнергии
при наборе скорости и торможении. Данный программно-аппаратный комплекс
позволяет с высокой точностью выполнить график движения, обеспечить оптимальный
расход электроэнергии и облегчить деятельность машиниста [1].
По уровню централизации УСАВП делят на
централизованные и автономные. Централизованные УСАВП получают информацию о
параметрах движения всех поездов на линии и вырабатывают команду управления
каждому поезду в соответствии с полученной информацией и требуемой программой
движения. Автономные УСАВП в соответствии с программой движения осуществляют
управление только одним поездом. При этом взаимодействие поездов определяется
системой интегрального регулирования. Компенсация возмущений реализуется
системой автоматического управления каждого поезда независимо от расположения
остальных поездов на линии и определяется законами управления, наличием ресурса
регулирования и ограничениями, накладываемыми системами безопасности движения.
Централизованные системы автоведения сначала начали внедрять на метрополитенах.
Это было обусловлено, с одной стороны, требованиями высокой точности выполнения
программы движения (с погрешностью не выше +-2,5 с), с другой - небольшим (по
сравнению с магистральными дорогами) длинами линий, возможность организации
кабельных каналов связи в тоннелях метрополитенов, однотипностью поездов,
благоприятными климатическими условиями. А УСАВП пригородных электропоездов,
пассажирских и грузовых поездов первоначально разрабатывали как автономные.
Централизованные УСАВП, передают информации с центрального поста управления на
поезд. Централизованная система обладает большими возможностями по сравнению с
автономной, так как наличие информации о положении всех поездов на линии
позволяет более гибко компенсировать различные возмущения. Но в то же время при
централизованной системе необходимы каналы связи между всеми поездами линии и
центральным постом управления, т.е. усложняется ее техническая реализация.
По типу поездов системы автоведения
классифицируют на УСАВП метрополитенов, пригородных электропоездов,
пассажирских и грузовых поездов. Тип поезда определяет принцип построения
УСАВП, требования к управлению его ведением, к функциям тормозных устройств.
Для пригородных поездов и поездов метрополитена характерны большое число
остановок, высокое требование к точности остановок у платформ. Пассажирские и
грузовые поезда идут с редкими остановками, время их безостановочного движения
составляет несколько часов. Поэтому для пригородных поездов и поездов
метрополитена разрабатывают УСАВП с автоматическими устройствами прицельного
торможения. Для скорых пассажирских поездов функции управления тормозными
устройствами могут быть ограничены автоматическим снижением скорости до
заданного уровня с дальнейшим переходом на ручное управление до полной
остановки [4].
По способу расчета программ УСАВП делят на:
· собственно программы, для которых
основная и дополнительные программы движения рассчитываются предварительно в
стационарных условиях и записываются в память бортового устройства;
· осуществляющие построение программ
движения в реальном времени, режим движения рассчитывается бортовым
устройством. В настоящее время разработаны микропроцессорные системы
автоведения, циклически реализующие расчет оптимальных по минимуму расхода
энергии при заданном времени хода программ движения на борту локомотива.
По месту расположения программ движения
различают системы автоведения с бортовыми и напольными программами. В УСАВП с
напольными программами информация об управлении частично или полностью может
быть расположена на пути. Передача сигналов на борт осуществляется с помощью
индуктивных датчиков, шлейфов, рельсовых цепей, радиоканала, высокочастотного
канала связи по контактной сети. В частности, программа прицельного торможения
для магистральных дорог записывается в бортовых устройствах, а для поездов
метрополитена может хранится как на пути, так и в памяти поездного устройства.
Применение микропроцессорных УСАВП с развитыми
алгоритмами управления позволило исключить полностью или частично напольные
программы, которые затрудняют эксплуатацию и ремонт верхнего строения пути и
удорожают стоимость оборудования.
По аппаратной реализации системы автоведения
можно разделить на два класса: УСАВП, выполненные на специализированных
устройствах(такие системы строились в начале автоматизации управления движением
поездов), и УСАВП, построенные на микропроцессорной базе.
По степени автоматизации, зависящей от типа
подвижного состава, степени оснащения его внутренней автоматикой, применяемых
средств торможения, требований к качеству управления, УСАВП подразделяются на:
· полностью автоматические, в которых
весь процесс управления поездом от пуска до полной остановки выполняется
автоматически, и машинист может не участвовать в процессе управления
(управление без человека). Такие УСАВП имеются на метрополитене г. Лилля
(Франция), где эксплуатируются поезда из двух вагонов.
· частичной автоматизацией, в которых
некоторые функции, например закрытие дверей в метрополитене для повышения
безопасности посадки пассажиров, процесс остановки магистральных поездов и т.п.
могут быть переданы машинисту.
В состав систем автоведения входит регистратор
параметров движения (РПДА). Состав блока РПДА представлен на рисунке 1.1.
Регистраторы параметров движения и автоведения (РПДА) предназначены для
измерения и регистрации, в течение всей поездки, основных параметров движения:
количество затраченной электроэнергии, значения токов и напряжений в силовых
цепях для каждой тяговой единицы, показания локомотивной сигнализации, давления
в тормозной системе и т. д. Регистратор является неотъемлемой частью УСАВП.
Рисунок 1.1. Состав блоков РПДА
Для записи и хранения зарегистрированной
информации используется переносной блок накопления информации (картридж),
позволяющий зафиксировать данные в течение 24 часов работы. Расшифровка
записанной на картридж информации производится на АРМ РПДА(автоматизированное
рабочее место, обеспечивающее проведение анализа всей зарегистрированной
информации и подготовку типовых форм отчетности по результатам поездок. АРМ
РПДА может работать в сетевом режиме: на основном компьютере производить
считывание, расшифровку и хранение поездок, а на других рабочих местах получать
отчеты и просматривать поездки.
Управляющие системы автоведения поездов (УСАВП)
состоят из следующих подсистем:
· центра управления;
· регулятора времени хода;
· регулятора скорости;
· подсистемы управления торможением;
· информационной подсистемы;
· базы данных;
· подсистемы исполнения команд
управления.
.2 Функции УСАВП
УСАВП выполняют следующие функции:
· определяют фактические параметры
движения поезда и выводят их на экран дисплея;
· ведут расчет рекомендуемых
параметров движения поезда и управляющих воздействий в реальном времени;
· управляют тягой и торможением;
· осуществляют визуальный и звуковой
диалог с машинистом;
· производят запись регистрируемых
параметров на картридж (через подсистему РПДА);
· проводят тестирование аппаратуры
автоведения и тягового подвижного состава и осуществляют контроль исправности
аппаратуры [1].
УСАВП обладают следующими возможностями:
обеспечивают поддержание заданной скорости и непрерывно рассчитывают её
оптимальное значение в условиях меняющейся поездной обстановки, минимизируя
расход электроэнергии и жестко соблюдая расписание (для пассажирского движения)
или перегонное время хода (для грузового движения).
УСАВП информирует машиниста о текущих параметрах
следования:
· координата, скорость и время;
· профиль пути;
· сигнал локомотивного светофора;
· текущее и следующее ограничение
скорости;
· ближайшие станции и путевые объекты;
· информация об исполнении расписания
и другое.
По желанию машинист может вывести на экран
дополнительную информацию, например, давление в тормозной магистрали, список
всех ограничений скорости, значения токов, перегон между остановочными пунктами
и т.д. Изменения в настройках системы и ввод данных перед началом движения
производится путем считывания их с картриджа или через соответствующее меню с
помощью клавиатуры. Работа с меню системы автоведения по сложности не превышает
работу с меню мобильного телефона.
.3 Режимы работы УСАВП
УСАВП могут работать в следующих режимах:
. Режим автоведения - система автоведения берет
на себя полное управление поездом, используя органы управления локомотивом.
. Режим советчика - управление производится
машинистом.
. Режим кнопочного контроллера - управление
поездом осуществляется машинистом через клавиатуру системы автоведения [2].
Во всех режимах УСАВП выводит на экран
рекомендации по энергооптимальному ведению поезда и отображает текущую
информацию о состоянии ведения.
.4 Принцип работы УСАВП
Интеллектуальный центр системы - это компьютер с
программой, которая моделирует поведение поезда, используя необходимую
информацию, умеет им управлять и знает регламент ведения. Для моделирования
программа автоведения использует данные:
· о текущем состоянии тягового
подвижного состава - поступает с подвижного состава от датчиков;
· о составе (его масса, длина, количество
вагонов и т.п.) - вводится автоматически или вручную перед началом работы;
· о маршруте следования - содержится в
Базе данных маршрутов;
· об ограничениях скорости.
Программа автоведения постоянно следит за
меняющейся поездной обстановкой и выдает управляющие команды аппаратуре на
тягу, торможение, подачу песка и т.д., ориентируясь на оптимальный расход
электроэнергии (см. рисунок 1.2)
Рисунок 1.2. Принцип работы системы автоведения
Для своей работы система принимает с борта
поезда:
· сигналы с датчика угловых
перемещений;
· информацию о сигналах светофора;
· информацию о наличии различных типов
торможения;
· сигналы с датчика давления (если он
установлен).
На основании информации об участке обслуживания
и принятой с борта информации система обеспечивает:
· расчет рационального по расходу
электроэнергии времени хода поезда по отдельным перегонам, исходя из
предусмотренного графика времени проследования контрольных станций;
· определение фактической скорости
движения;
· расчет текущего астрономического
времени и времени, оставшегося до контрольной станции;
· сравнение фактической скорости
движения с расчетной и определение необходимой скорости движения поезда, для
выполнения расчетного времени хода, в том числе на участках приближения к
сигналам светофора, требующих снижения скорости, при подъезде к местам действий
ограничения скорости;
· выбор тяговой позиции поезда в
зависимости от расчетной величины скорости;
· расчет координат пути и
местоположения поезда относительно платформы.
На основании информации об участке обслуживания
и проводимых измерений и расчетов система УСАВП управляет поездом, оставляя
приоритет управления за машинистом, при этом система:
· разгоняет поезд до расчетной
скорости (энергетически рациональной);
· поддерживает движение с расчетной
скоростью;
· снижает скорость движения при
подъезде к местам действия постоянных или временных ограничений скорости;
· отрабатывает сигналы локомотивного
светофора;
· в случае ручного управления
информирует машиниста о рекомендуемых режимах движения;
· постоянно информирует машиниста:
· о расчетном значении энергетически
рациональной скорости (расчетной скорости) с точностью ± 1 км/час;
· о фактическом значении скорости
поезда, с точностью ±1 км/час;
· о времени хода, оставшемся до
контрольной станции, с точностью ±10 с;
· о длине пути до ближайшей платформы,
с точностью 100 м (1 пикет);
· о координате начала ближайшего
временного ограничения скорости с точностью индикации 100 м (1 пикет), а при
приближении к нему - о длине пути, оставшейся до места начала ограничения;
· о тяговой позиции разгона или о
состоянии тормоза в режиме торможения.
· дополнительно машинист может
получить информацию:
о астрономическом времени с дискретностью 1 с;
о номере и названии перегона, на котором
находится поезд;
о диаметре обода колеса (бандажа) колесной пары,
на которой установлен датчик ДПС;
о координате, на которой находится поезд (км,
пикет);
о максимальной позиции разгона поезда
Ё по требованию машиниста подает ему служебные
сообщения в звуковом виде, при этом в салоны вагонов поезда подается
необходимая звуковая информация для пассажиров;
· при необходимости машинист может
изменить:
текущее астрономическое время;
номер и название перегона;
диаметр обода (бандажа) колеса;
максимальную позицию разгона поезда.
Система УСАВП непрерывно контролирует
правильность работы функциональных узлов аппаратуры и в случае выявления
нарушений в их работе подает на индикатор сигнал СБОЙ [2].
1.5 Аппаратура управляющих систем автоведения
поезда
Аппаратура УСАВП строится на основе блоков,
осуществляющих управление подвижным составом (тяга, торможение, рекуперация
(обратное получение, возвращение части материала или энергии, расходуемых при
проведении того или иного технологического процесса, для повторного
использования в том же процессе)). Взаимодействие аппаратуры системы
автоведения поезда показано на рисунке 1.3.
Рисунок 1.3. Аппаратура УСАВП
Одним из достоинств применения рекуператоров -
является энергосбережение, и как следствие уменьшение (иногда значительное)
энергозатрат. Несмотря на необходимость первоначальных вложений окупается
использование рекуператоров достаточно быстро), датчиков, фиксирующих ключевые
показатели функционирования локомотива или моторного вагона, и управляющего
компьютера. Блоки систем автоведения объединяются в одну общую CAN-сеть. Эта
сеть позволяет согласовать друг с другом разнотипные устройства,
предназначенные для организации распределенной обработки данных и подключать
новые блоки. CAN-сеть не чувствительна к электромагнитным помехам и обладает
высокой степенью надежности. При этом любое из подключенных устройств может
быть использовано для передачи или получения информации. Полученные от систем
локомотива аналоговые и дискретные сигналы обрабатываются, поступают в сеть и
становятся доступными другим блокам системы. Взаимодействие аппаратуры системы
автоведения показано на рисунке 1.4. [2].
Рисунок 1.4. Взаимодействие аппаратуры системы
автоведения
Основное устройство, которое несет в себе всю
информацию о сети и координирует работу подключаемых модулей - Системный Блок
(БС),который представляет собой высокопроизводительный компьютер. Блок БС,
исходя из полученных сообщений от устройств в CAN-сети, формирует команды на
управление. Также в блоке БС содержится программа автоведения.
Система автоведения получает информацию о
текущем состоянии поезда от измерительных устройств (датчиков). Для выполнения
точного моделирования поведения поезда системе автоведения также необходимы
сведения о параметрах состава для данной поездки (количество, типы вагонов и
массы состава). Эти данные, а также информация о маршруте следования, временных
ограничениях скорости, номере поезда и табельном номере машиниста вводятся
перед отправлением в ручном или автоматическом режиме в систему автоведения
(зависит от модификации системы автоведения). При автоматическом вводе
используется съемный носитель данных (картридж), куда в депо предварительно
записывается вся необходимая информация.
Применение систем автоведения повышает
безопасность движения за счёт:
· автоматического исполнения
скоростного режима движения (с учетом сигналов светофоров, ограничений скорости
и т.п.);
· уменьшения утомляемости машиниста;
· автоматического контроля
функциональных узлов аппаратуры.
.6 Экономический эффект применения
автоматической системы движения поездов
· Эксплуатация систем в 51 депо в
настоящее время, показала, что достигается сокращение расхода электроэнергии от
2 до 10%;
· Обеспечивается информационная
поддержка деятельности машиниста, снижение отрицательного влияния
психофизиологических факторов деятельности в сложных поездных ситуациях,
особенно в ночные и утренние часы, в плохих погодных условиях (снег, дождь,
туман…);
· Достигается существенное улучшение
условий труда локомотивных бригад, увеличение времени отдыха;
· Обеспечивается повышение уровня
вождения поездов малоопытными машинистами, обучение их энергооптимальному
вождению электропоездов;
· Повышается безопасность движения;
· Создаются условия для обслуживания
электропоезда в поездке одним машинистом;
· Значительно повышается уровень
обслуживания пассажиров за счет точного соблюдения расписания и
гарантированного объявления названий остановочных пунктов и другой информации;
· Комплексный, сетевой характер
внедрения систем автоведения, повышает эффективность достигаемого эффекта за
счет организации единой системы обучения машинистов, унификации технического
обслуживания электропоездов и совершенствования системы учета электроэнергии в
депо [3].
.7 Достоинства УСАВП
) Повышение пропускной способности участка на
10-12% за счет более точного выполнения графика движения по сравнению с ручным
управлением;) Улучшение выполнения времени хода происходит за счет повышения точности:
получаемой исходной информации, передаваемой
датчиками угловых перемещений УСАВП (скорость движения поезда ±0,5 км/ч время
±1 с);
результатов
расчетов момента исполнения команд по управлению электропоездом;) Повышение
точности движения поезда по участку позволяет сократить интервалы их попутного
следования, снизить задержки поездов по отправлению и приему, сократить
количество показаний светофоров, ограничивающих скорость движения поезда, а
следовательно, и число внеплановых торможений на 15%. При этом происходит
повышение участковой скорости движения на 2-3 км/ч;) Повышение безопасности
движения в связи с облегчением труда машиниста за счет освобождения его от
решения ряда задач и операций по ведению поезда, в том числе осуществления
автоматического торможения при следовании в местах ограничения скорости и
остановку при движении поезда на запрещающее показание светофора;) Система
позволяет приблизить уровень управления поездом малоопытного машиниста к
хорошему и обучить его правильному выбору режимов ведения поезда. В этом случае
она выполняет функции тренажера для машиниста или его помощника и позволяет
снизить затраты на их обучение [2].
Также
системы автоведения облегчают труд машиниста, способствуют повышению
производительности труда, позволяют экономно расходовать электроэнергию и вести
учёт ее расхода. Повышается безопасность движения за счёт автоматического
исполнения скоростного режима движения по сигналам светофоров с учётом
постоянных и временных ограничений скорости, а также за счет уменьшения
утомляемости машиниста. Система контролирует правильность работы функциональных
узлов аппаратуры, осуществляя при этом функцию самодиагностики.
2.
Факторный анализ состояния безопасности движения
.1
Общие положения
Под
факторным анализом понимается методика комплексного и системного изучения и
измерения воздействия факторов на величину результативных показателей (на
состояние безопасности движения поездов). Факторный анализ основывается на
построении модели, описывающей причинно-следственные связи различных сторон
деятельности. Это позволяет определить, как изменяется состояние безопасности
движения при изменении того или иного фактора, количественно оценить влияние
каждого из них на возникновение транспортного происшествия и исходя из этого
принимать обоснованное управленческое решение.
Целью
данного анализа является выявление причин нарушения показателей безопасности
движения поездов. Снижение вероятности финансовых и экологических потерь.
Задачами
факторного анализа является классификация и систематизация факторов, вызывающих
нарушения безопасности движения поездов. Произведение отбора показателей,
которые оказывают наиболее сильное влияние на безопасность движения. Разработка
мероприятий по снижению рисков возникновения опасных ситуаций, связанных с
организацией движения поездов. И определение сроков их выполнения.
.2
Анализ и ранжирование событий, связанных с безопасностью движения поездов за
2007-2013 гг.
Отбор
показателей безопасности произведем на основании диаграммы Парето. Т.к.
Диаграмма Парето - используется для выявления малого числа проблем, оказывающих
наибольшее влияние. Метод отбора основан на принципе Парето который
предполагает, что 20% наших усилий способны принести 80% результата. Отделяя
наиболее важные от менее важных можно достичь наибольшего улучшения при
наименьших условиях.
Диаграмма
Парето строится в виде столбчатого графика и показывает в убывающем порядке
относительное влияние каждой причины на общую проблему. Кроме того, на
диаграмме обычно приводят кумулятивную кривую накопленного процента причин.
Общие
правила построения диаграммы Парето:
. Решить,
какие проблемы (причины проблем) надлежит исследовать, какие данные собирать и
как их классифицировать.
. Разработать
формы для регистрации исходных данных (например, контрольный листок).
. Собрать
данные, заполнив формы, и подсчитать итоги по каждому исследуемому фактору
(показателю, признаку).
. Для
построения диаграммы Парето подготовить бланк таблицы, предусмотрев в нем графы
для итогов по каждому проверяемому фактору в отдельности, накопленной суммы
числа появлений соответствующего фактора, процентов к общему итогу и
накопленных процентов.
. Заполнить
таблицу, расположив данные, полученные по проверяемому фактору, в порядке
убывания значимости.
. Подготовить
оси (одну горизонтальную и две вертикальные линии) для построения диаграммы.
Нанести на левую ось ординат шкалу с интервалами от 0 до общей суммы числа
выявленных факторов, а на правую ось ординат - шкалу с интервалами от 0 до 100,
отражающую процентную меру фактора. Разделить ось абсцисс на интервалы в
соответствии с числом исследуемых факторов или относительной частотой.
. Построить
столбиковую диаграмму. Высота столбца (откладывается по левой шкале) равна
числу появлений соответствующего фактора. Столбцы располагают в порядке
убывания (уменьшения значимости фактора). Последний столбец характеризует
"прочие", т.е. малозначимые факторы, и может быть выше соседних.
. Начертить
кумулятивную кривую (кривую Парето) - ломаную, соединяющую точки накопленных
сумм (количественной меры факторов или процентов). Каждую точку ставят над
соответствующим столбцом столбиковой диаграммы, ориентируясь на его правую
сторону.
. Нанести
на диаграмму все обозначения и надписи.
. Провести
анализ диаграммы Парето [7].
Диаграмма
Парето строиться на основании таблицы 2.1.
Таблица
2.1. Показатели безопасности
|
Показатель
безопасности
|
2007
|
2008
|
2009
|
2010
|
2011
|
2012
|
2013
|
У
|
%
|
|
1
|
Проезд
запрещающего сигнала светофора
|
4
|
4
|
4
|
5
|
0
|
0
|
0
|
17
|
4
|
|
2
|
Столкновения
грузовых поездов с другими поездами или железнодорожным подвижным составом
|
5
|
8
|
11
|
10
|
5
|
6
|
7
|
52
|
11
|
|
3
|
Прием
поезда на занятный путь
|
5
|
6
|
0
|
0
|
0
|
0
|
0
|
11
|
2
|
|
4
|
Отправление
поезда на занятный перегон
|
7
|
0
|
1
|
1
|
1
|
1
|
1
|
12
|
3
|
|
5
|
Развал
груза в пути следования
|
0
|
0
|
0
|
6
|
0
|
0
|
0
|
6
|
1
|
|
6
|
Сходы
железнодорожного подвижного состава при маневрах
|
0
|
5
|
0
|
4
|
1
|
1
|
1
|
12
|
3
|
|
7
|
Столкновения
железнодорожного подвижного состава при маневрах
|
4
|
0
|
0
|
0
|
0
|
0
|
0
|
4
|
1
|
|
8
|
Прием
или отправление поезда по неготовому маршруту
|
16
|
18
|
24
|
17
|
30
|
12
|
20
|
137
|
30
|
|
9
|
Перевод
стрелки (под поездом, маневровым составом или локомотивом)
|
4
|
8
|
10
|
12
|
2
|
6
|
7
|
49
|
11
|
|
10
|
Взрез
стрелки
|
0
|
0
|
4
|
4
|
4
|
4
|
4
|
20
|
4
|
|
11
|
Пропуск
пассажирских поездов по неспециализированным путям
|
18
|
2
|
6
|
7
|
10
|
12
|
5
|
60
|
13
|
|
12
|
Стоянки
поездов у входных сигналов
|
0
|
0
|
0
|
6
|
0
|
0
|
0
|
6
|
1
|
|
13
|
Уход
вагонов
|
5
|
14
|
18
|
10
|
7
|
8
|
12
|
74
|
1
|
|
Итого:
|
|
|
|
|
|
|
|
460
|
100
|
По данным таблицы 2.1 построим диаграмму Парето.
Она представлена на рисунке 2.1.
Рисунок 2.1. Диаграмма Парето
Расшифровка обозначений:
С1 - Проезд запрещающего сигнала светофора;
С2 - Столкновения грузовых поездов с другими
поездами или железнодорожным подвижным составом;
С3 - Прием поезда на занятный путь;
С4 - Отправление поезда на занятный перегон;
С5 - Развал груза в пути следования;
С6 - Сходы железнодорожного подвижного состава
при маневрах;
С7 - Столкновения железнодорожного подвижного
состава при маневрах;
С8 - Прием или отправление поезда по неготовому
маршруту;
С9 - Перевод стрелки (под поездом, маневровым
составом или локомотивом);
С10 - Взрез стрелки;
С12 - Стоянки поездов у входных сигналов;
С13 - Уход вагонов.
Применяя правило Парето по данной диаграмме
можно сделать вывод, что 80% нарушений безопасности происходит по вине только
пяти факторов таких как: прием или отправление поезда по неготовому маршруту,
уход вагонов, пропуск пассажирских поездов по неспециализированным путям,
столкновения грузовых поездов с другими поездами или железнодорожным подвижным
составом и перевод стрелки (под поездом, маневровым составом или локомотивом),
по ним и будет производиться анализ.
Рассмотрим влияние каждого фактора на изменение
величины результативного показателя в отдельности.
) График, свидетельствующий о динамике изменения
случая «Прием или отправление поезда по неготовому маршруту» за 2007-2013 год
представлен на рисунке 2.2.
Рисунок 2.2. График изменения показателя
безопасности «Прием или отправление поезда по неготовому маршруту»
По данному графику видно, что действие данного
фактора носит случайный характер. Для уточнения его влияния на величину
результативного показателя нужно рассмотреть его действие за больший интервал
времени.
) График свидетельствующий о динамике изменения
случая «Уход вагонов» за 2007-2013 год представлен на рисунке 2.3.
Рисунок 2.3. График изменения показателя
безопасности «уход вагонов»
По данному графику можно сделать вывод, что
действие данного фактора с 2007 года по 2009 год увеличивается, с 2009 года по
2011 год уменьшается, затем снова имеет тенденцию к увеличению.
) График, свидетельствующий о динамике изменения
случая «Пропуск пассажирских поездов по неспециализированным путям» за
2007-2013 год представлен на рисунке 2.4.
По графику 2.4 видно, что действие фактора
сначала до 2008 года уменьшается, затем с 2008 года по 2012 год увеличивается,
и после 2012 года снова уменьшается. Для получения более точной информации
нужно произвести больше измерений.
Рисунок 2.4. График изменения показателя
безопасности «Пропуск пассажирских поездов по неспециализированным путям»
) График, свидетельствующий о динамике изменения
случая «Столкновения грузовых поездов с другими поездами или железнодорожным
подвижным составом» за 2007-2013 год представлен на рисунке 2.5.
Рисунок 2.5. График изменения показателя
безопасности «Столкновения грузовых поездов с другими поездами или
железнодорожным подвижным составом»
По данному графику видно, что с 2007 года по
2009 год влияние фактора увеличивается, с 2009 года его влияние уменьшается,
затем с 2011 года влияние фактора снова увеличивается.
) График, свидетельствующий о динамике изменения
случая «Перевод стрелки (под поездом, маневровым составом или локомотивом)» за
2007-2013 год представлен на рисунке 2.6.
Рисунок 2.6. График изменения показателя
безопасности «Перевод стрелки (под поездом, маневровым составом или локомотивом)»
По данному графику видно, что до 2010 года
фактор имеет тенденцию к увеличению, с 2010 года по 2011 год влияние фактора
уменьшается, и с 2011 года влияние фактора снова увеличивается. Но для большей
точности следует провести больше измерений.
.3 Анализ причин, вызвавших нарушение
безопасности движения
Для всех случаев, по вине которых происходит 80%
нарушений безопасности таких как:
. Прием или отправление поезда по неготовому
маршруту;
. Уход вагонов;
. Пропуск пассажирских поездов по неспециализированным
путям;
. Столкновения грузовых поездов с другими
поездами или железнодорожным подвижным составом;
. Перевод стрелки (под поездом, маневровым
составом или локомотивом).
Можно выделить факторы, послужившие причинами
возникновения нарушений безопасности движения. Разберем каждый случай в
отдельности:
) Прием или отправление поезда по неготовому
маршруту
На данную причину нарушения безопасности
оказывают влияние такие факторы как окружающая среда, фактор контроля,
человеческий фактор, фактор механизмов, факторы обусловленные методами работы.
Рассмотрим влияние каждого фактора в отдельности.
Влияние факторов окружающей среды проявляется в
том, что из-за плохих погодных условий ухудшается видимость указателей,
происходит возгорание участка, прилежащего к железнодорожным путям. Из-за
молнии или сильного ветра появляются механические преграды на железнодорожных
путях.
Влияние человеческого фактора на данный случай
выражается в низкой квалификации рабочего персонала. Из-за невнимательности
происходит неправильное истолкование маршрутных указателей, что приводит к
принятию неверных решений. Также из-за человеческого вандализма наносится вред
имуществу ОАО «РЖД».
Влияние факторов контроля выражается в том, что
осуществляется плохой контроль за техническим состоянием устройств
сигнализации, отсутствие проверок видимости сигнальных огней светофоров, не
прохождение плановых проверок устройств автоматики, сигнализации и связи.
Также на возникновение данного случая нарушения
безопасности движения оказывают влияние механизмы. Неисправность поездной
радиосвязи, неисправная работа светофоров, неисправность маршрутных указателей.
Все это может являться причиной нарушения безопасности движения.
Рассмотрим влияние факторов метода работы на
данный случай. Данными факторами являются: неосуществление проверки
правильности приготовленного маршрута по индикации на аппаратах управления,
привлечение рабочего персонала на непрофильные работы, невыполнение
технологической дисциплины рабочим персоналом.
Из-за воздействия данных факторов и произошел
прием (отправление) поезда по неготовому маршруту. Рассмотрим следующий случай
нарушения безопасности.
) Уход вагонов
На данную причину нарушения безопасности также
оказывают влияние такие факторы как окружающая среда, фактор контроля, человеческий
фактор, фактор механизмов, факторы обусловленные методами работы. Рассмотрим
влияние каждого фактора в отдельности.
Влияние факторов окружающей среды на
возникновение данного случая нарушения безопасности проявляется в том, что
из-за плохих погодных условий происходит размытие железнодорожного полотна,
происходит ухудшение поверхности соприкосновения колесных парс рельсами, также
может возникнуть механическое препятствие на пути движения подвижного состава.
Влияние факторов контроля выражается в том, что
не осуществляется контроль за действиями персонала, не происходит выполнение
контрольных проверок после выключения устройств, не прохождение технического
осмотра подвижным составом.
Также на возникновение данного случая нарушения
безопасности движения оказывают влияние механизмы. Влияние выражается в
неисправной работе устройств контроля схода подвижного состава, схода колесных
пар с рельсовых путей, остановке компрессоров локомотива.
Влияние человеческого фактора на данный случай
выражается в невыполнении рабочими предписанных инструкций, правил. Большое
влияние играет низкая квалификация работников, большая утомляемость персонала.
Рассмотрим влияние факторов метода работы на
данный случай. Данными факторами являются: продолжение эксплуатации вагонов при
выявленных неисправностях, продолжение работы при выявлении проектных ошибок,
недоработок, нарушение графика движения поездов.
Влияние описанных выше факторов привело к уходу
вагонов с рельсовых путей.
) Пропуск пассажирских поездов по неспециализированным
путям.
На данную причину нарушения безопасности также
оказывают влияние такие факторы как окружающая среда, фактор контроля,
человеческий фактор, фактор механизмов, факторы обусловленные методами работы.
Рассмотрим влияние каждого фактора на случай нарушения безопасности движения в
отдельности.
Влияние факторов окружающей среды на данный
случай проявляется в том, что из-за пожаров происходит возгорание территорий,
прилежащих к железнодорожным путям. Из-за высокой температуры окружающей среды
происходит сильное нагревание рельсовых цепей и вследствие этого машинисты
сталкиваются с проблемой невозможности проезда по железнодорожным путям.
Влияние факторов контроля выражается в том, что
работники не выполняют контрольных проверок после выключения устройств, из-за
механического износа изделий не прохождение плановых проверок.
Влияние факторов метода работы на данный случай
выражается в несоблюдении графика движения поездов, из-за этого происходит
большая загруженность участка и низкая производительность труда.
Влияние человеческого фактора на данный случай
выражается в не выполнении работниками предписанных правил, инструкций.
Происходят ошибки в действиях поездных диспетчеров. Большое влияние не
безопасность перевозочного процесса оказывает рассеянность внимания персонала.
Также на возникновение данного случая нарушения
безопасности движения оказывают влияние механизмы. Влияние выражается
неисправности автоблокировки на участке, занятостью главных путей следования,
неправильная работа маршрутных указателей.
Влияние описанных выше факторов привело к
пропуску пассажирских поездов по неспециализированным путям.
) Столкновения грузовых поездов с другими
поездами или железнодорожным подвижным составом
На данную причину нарушения безопасности также
оказывают влияние такие факторы как окружающая среда, фактор контроля,
человеческий фактор, фактор механизмов, факторы обусловленные методами работы.
Рассмотрим влияние каждого фактора на случай нарушения безопасности движения в
отдельности.
Влияние факторов контроля выражается в том, что
большинство поездов по каким-либо причинам не проходят техосмотр. Также
фактором контроля является низкий уровень контроля со стороны машиниста.
Влияние факторов окружающей среды на данный
случай проявляется в том, что из-за плохих погодных условий появляется плохая
видимость указателей, затопление рельсового полотна. Также может возникнуть
пожар в вагоне.
Влияние факторов метода работы на данный случай
выражается в не соблюдении работниками техники безопасности, отвлечение
персонала на работы, не предусмотренные графиком технологического процесса.
Большое влияние оказывает несогласованность действий сотрудников.
Влияние человеческого фактора на данный случай
выражается в невыполнении персоналом предписанных инструкций, действий, низкая квалификация
персонала. Большое влияние оказывает состояние здоровья работников.
Также на возникновение данного случая нарушения
безопасности движения оказывают влияние механизмы. Влияние выражается
неисправности автосцепки вагонов. В программном сбое системы управлением
движения. В неисправности механизма перевода стрелки.
Влияние описанных выше факторов привело к
столкновения грузовых поездов с другими поездами или железнодорожным подвижным
составом.
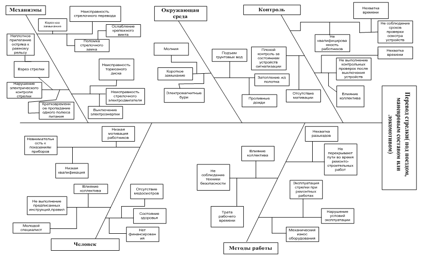
) Перевод стрелки (под поездом, маневровым
составом или локомотивом)
На данную причину нарушения безопасности также
оказывают влияние такие факторы как окружающая среда, фактор контроля,
человеческий фактор, фактор механизмов, факторы обусловленные методами работы.
Рассмотрим влияние каждого фактора на случай нарушения безопасности движения в
отдельности.
Влияние факторов контроля выражается в том, что
осуществляется плохой контроль за техническим состоянием устройств
сигнализации, не выполнение контрольных проверок после выключения устройств. И
как фактор несоблюдение сроков проверки и осмотра устройств.
Влияние факторов окружающей среды на данный
случай проявляется в том, что может произойти короткое замыкание на устройствах
связи. Может произойти затопление железнодорожного полотна.
Влияние факторов метода работы на данный случай
выражается в не соблюдении работниками техники безопасности, происходит
нарушение условий эксплуатации оборудования. Также фактором нарушения
безопасности является не перекрытие участков путей во время
ремонтно-строительных работ.
Влияние человеческого фактора на данный случай
выражается в не внимательности персонала к показаниям приборов, не выполнение
предписанных инструкций, правил. Весомым фактором является также состояние
здоровья работников.
Также на возникновение данного случая нарушения
безопасности движения оказывают влияние механизмы. Влияние выражается
неисправности стрелочного электродвигателя, ослабление крепежного винта
стрелочного замка.
Влияние описанных выше факторов привело к
переводу стрелки (под поездом, маневровым составом или локомотивом).
Для каждого из всех случаев, по вине которых
происходит 80% нарушений безопасности движения построим диаграммы Исикавы.
Построение данных диаграмм применяется в целях графического отображения
взаимосвязи между решаемой проблемой и причинами, влияющими на ее
возникновение.
Диаграмма Исикавы дает возможность выявить
ключевые параметры процессов, влияющие на характеристики изделий, установить
причины проблем процесса или факторы, влияющие на возникновение проблем.
Порядок построения диаграммы Исикавы:
. Определяется потенциальная или существующая
проблема, требующая решения. Происходит формулировка проблемы. Сформулированная
проблема размещается в прямоугольнике с правой стороны листа бумаги. От данного
прямоугольника влево проводиться горизонтальная линия.
. По краям листа с левой стороны обозначаются
ключевые категории причин, влияющих на исследуемую проблему. Количество
категорий может изменяться в зависимости от рассматриваемой проблемы. Как
правило, используются следующие категории: человек, методы работы, механизмы,
материал, контроль, окружающая среда.
. От названия каждой категории причин к
центральной линии проводятся наклонные линии. Они будут являться основными
«ветвями» диаграммы Исикавы.
. Причины проблем распределяются по установленным
категориям и указываются на диаграмме в виде «ветвей», примыкающих к основным
«ветвям».
. Каждая из причин детализируется на
составляющие. Для этого каждой из них задается вопрос: почему это произошло?
Результаты фиксируются в виде «ветвей» следующего, более низкого порядка.
Процесс детализации причин продолжается до тех пор, пока не будет найдена
корневая причина.
. Выявляем наиболее важные и значимые причины,
влияющие на исследуемую проблему. По этим причинам проводиться дальнейшая
работа и определяются корректирующие или предупреждающие мероприятия.
Для каждого основного случая, выявленного при
помощи диаграммы Парето, построим диаграмму Исикавы.
Диаграмма Исикавы для случая «Столкновения
грузовых поездов с другими поездами или железнодорожным подвижным составом»
представлена на рисунке 2.7. Диаграмма Исикавы для случая «Прием или
отправление поезда по неготовому маршруту» представлена на рисунке 2.8.
Диаграмма Исикавы для случая «Уход вагонов» представлена на рисунке 2.9.
Диаграмма Исикавы для случая «Пропуск пассажирских поездов по
неспециализированным путям» представлена на рисунке 2.10. Диаграмма Исикавы для
случая «Перевод стрелки (под поездом, маневровым составом или локомотивом)»
представлена на рисунке 2.11.
Рисунок 2.7. Диаграмма Исикавы для случая
столкновения грузовых поездов с другими поездами или железнодорожным подвижным
составом
Рисунок 2.8. Диаграмма Исикавы для случая приема
или отправления поезда по неготовому маршруту
Рисунок 2.9. Диаграмма Исикавы для случая ухода
вагонов
Рисунок 2.10. Диаграмма Исикавы для случая
пропуска пассажирских поездов по неспециализированным путям
Рисунок 2.11. Диаграмма Исикавы для случая
перевода стрелки (под поездом, маневровым составом или локомотивом)
2.4 Ранжирование причин, вызвавших нарушение
безопасности движения
.4.1 Предназначение метода экспертных оценок
Сущность метода экспертных оценок заключается в
проведении экспертами интуитивно-логического анализа проблемы с количественной
оценкой суждений и формальной обработкой результатов. Получаемое в результате
обработки обобщенное мнение экспертов принимается как решение проблемы.
Комплексное использование интуиции (неосознанного мышления), логического
мышления и количественных оценок с их формальной обработкой позволяет получить
эффективное решение проблемы. Для выработки совместного мнения производится опрос
и фиксация суждений экспертов по решаемой проблеме. Опрос производится путем
анкетирования, дискуссии и др [5].
.4.2 Порядок проведения метода экспертных оценок
Единых правил подготовки и проведения экспертизы
нет.
Однако можно выделить основные этапы ее
подготовки и проведения. К ним относятся:
• формулировка цели экспертного анализа;
• формирование группы организаторов экспертизы;
• разработка процедур проведения экспертной
оценки;
• подбор экспертов;
• получение экспертных оценок;
• обработка результатов опроса и анализ
полученных данных;
• установление степени достижения цели
экспертизы.
Т.е в проведении исследования методом экспертных
оценок участвует группа экспертов. По проблеме, требующей детального анализа и
решения, заранее составляется специальная анкета-опрос. Нахождение ответа на
предложенные в анкете вопросы позволит рассмотреть проблему комплексно,
всесторонне, и получить необходимое решение [6].
Каждый участник группы экспертов проходит
ознакомление с предложенной анкетой опроса, а затем дает ответы по всем его
пунктам. Ответы на вопросы даются экспертом индивидуально, без коллективного
обсуждения. Затем каждый эксперт получает сводку вопросников, заполненных
остальными участниками группы.
Обмен вопросниками с ответами других экспертов
необходим для того, чтобы в ходе применения метода экспертных оценок найти
единое решение проблемы. Сделать это с первого раза практически невозможно.
Поэтому каждый компетентный специалист, участвовавший в исследовании, письменно
высказывает свое мнение о том, почему не согласен с теми или иными ответами
остальных экспертов.
После первого заочного «обсуждения» предложенных
экспертами ответов на вопросы по проблеме участники группы снова отвечают на те
же самые вопросы. Метод экспертных оценок может предполагать трех- или
четырехкратное проведение анкетирования. Результатом применения метода
экспертных оценок становится нахождение единого мнения специалистов по
проблеме.
Одно из главных условий, учета, которого требует
метод экспертных оценок, это анонимность опроса. Каждая анкета-опрос
заполняется участником независимо от других специалистов, входящих в состав
группы. Это позволяет найти объективное и совершенно непредвзятое решение.
Проведем анализ экспертных оценок для выделенных
нами случаев нарушения безопасности движения. Экспертные оценки для случая
столкновения грузовых поездов с другими поездами или железнодорожным подвижным
составом представлены таблице 2.2. Экспертные оценки для случая прием или
отправление поезда по неготовому маршруту представлены таблице 2.3. Экспертные
оценки для случая уход вагонов представлены таблице 2.4. Экспертные оценки для
случая пропуска пассажирских поездов по неспециализированным путям представлены
в таблице 2.5. Экспертные оценки для случая перевода стрелки (под поездом, маневровым
составом или локомотивом) представлены в таблице 2.6.
Таблица 2.2. Столкновения грузовых поездов с
другими поездами или железнодорожным подвижным составом
|
Причины
нарушения безопасности движения
|
Эксперт
1
|
Эксперт
2
|
Эксперт
3
|
Эксперт
4
|
Эксперт
5
|
|
1.
Нехватка персонала
|
17
|
12
|
6
|
16
|
20
|
|
2.
Отсутсвие средств связи
|
18
|
7
|
8
|
8
|
9
|
|
3.
Отсутствие периодического обследования здоровья
|
16
|
8
|
10
|
11
|
8
|
|
4.
Молодой специалист
|
14
|
16
|
18
|
17
|
21
|
|
5.
Отсутсвие финансирования
|
15
|
1
|
20
|
12
|
12
|
|
6.
Безолаберность
|
12
|
17
|
11
|
7
|
13
|
|
7.
Влияние коллектива
|
13
|
18
|
15
|
18
|
18
|
|
8.
Нет опыта работы
|
8
|
11
|
19
|
9
|
2
|
|
9.
Занимает много рабочего времени
|
11
|
15
|
17
|
14
|
17
|
|
10.
Плохое отношение сотрудников друг к другу
|
10
|
19
|
14
|
13
|
19
|
|
11.
Засор вентилятора
|
7
|
9
|
21
|
3
|
10
|
|
12.
Электромагнитные помехи
|
6
|
6
|
16
|
2
|
4
|
|
13.
Недостаточная защищенность системы
|
5
|
5
|
9
|
4
|
6
|
|
14.
Нарушение правил монтажа
|
4
|
4
|
4
|
5
|
5
|
|
15.
Ослабление крепления
|
3
|
10
|
3
|
6
|
7
|
|
16.
Молния
|
14
|
20
|
12
|
15
|
14
|
|
17.
Сильный ветер
|
20
|
21
|
13
|
19
|
16
|
|
18.
Размыв насыпи
|
21
|
14
|
7
|
3
|
15
|
|
19.
Усталость
|
9
|
13
|
5
|
20
|
11
|
|
20.
Заводской брак
|
2
|
2
|
2
|
10
|
3
|
|
21.
Неисправность в работе УСАВП
|
1
|
3
|
1
|
1
|
1
|
Таблица 2.3. Прием или отправление поезда по
неготовому маршруту
|
Причины
нарушения безопасности движения
|
Эксперт
1
|
Эксперт
2
|
Эксперт
3
|
Эксперт
4
|
Эксперт
5
|
|
1.
Нет финансовых ресурсов
|
12
|
5
|
4
|
18
|
13
|
|
2.
Молодой специалист
|
6
|
6
|
22
|
12
|
8
|
|
3.
Невнимательность
|
11
|
7
|
3
|
3
|
14
|
|
4.
Продолжительное время работы
|
13
|
14
|
12
|
8
|
17
|
|
5.
Вандализм
|
23
|
23
|
17
|
19
|
23
|
|
6.
Низкое качество регулировки аппаратуры
|
8
|
13
|
14
|
2
|
3
|
|
7.
Потеря времени
|
20
|
17
|
13
|
17
|
15
|
|
8.
Нехватка квалифицированных кадров
|
10
|
12
|
11
|
16
|
9
|
|
9.
Невыполнение графика работ
|
4
|
4
|
2
|
1
|
2
|
|
10.
Несогласованность действий персонала
|
1
|
3
|
1
|
9
|
10
|
|
11.
Механический износ
|
14
|
8
|
10
|
7
|
11
|
|
12
.Отсутсвие мотивации
|
15
|
11
|
23
|
20
|
16
|
|
13.
Низкое знание технической документации
|
9
|
15
|
9
|
10
|
12
|
|
14.
Короткое замыкание
|
5
|
9
|
15
|
11
|
18
|
|
15.
Механические повреждения
|
7
|
2
|
5
|
6
|
1
|
|
16.
Авария на станции
|
3
|
10
|
7
|
4
|
5
|
|
17.
Обрыв жил в проводах
|
17
|
6
|
5
|
4
|
|
18.
Электромагнитные бури
|
19
|
21
|
16
|
13
|
7
|
|
19.
Молния
|
18
|
16
|
18
|
21
|
20
|
|
20.
Сильный ветер
|
21
|
19
|
21
|
15
|
22
|
|
21
Снежная буря
|
22
|
20
|
20
|
22
|
21
|
|
22.
Сильные туманы
|
16
|
18
|
19
|
23
|
19
|
|
23.
Пожар
|
2
|
1
|
8
|
14
|
6
|
Таблица 2.4. Уход вагонов
|
Причины
нарушения безопасности движения
|
Эксперт
1
|
Эксперт
2
|
Эксперт
3
|
Эксперт
4
|
Эксперт
5
|
|
1.
Влияние коллектива
|
15
|
11
|
17
|
16
|
19
|
|
2.
Нехватка времени
|
17
|
19
|
19
|
17
|
22
|
|
3.
Недостаточная мотивация персонала
|
16
|
12
|
18
|
15
|
20
|
|
4.
Отсутствие опыта работы
|
8
|
18
|
10
|
7
|
15
|
|
5.
Усталость персонала
|
4
|
27
|
6
|
6
|
14
|
|
6.
Тяжелые условия труда
|
6
|
13
|
8
|
14
|
4
|
|
7.
Отсутсвие финансирования
|
7
|
14
|
9
|
27
|
17
|
|
8.
Нехватка устройств в подвижном парке
|
10
|
5
|
12
|
13
|
16
|
|
9.
Несогласованность действий персонала
|
5
|
4
|
7
|
8
|
18
|
|
10.
Неисправность устройств сигнализации
|
2
|
1
|
4
|
1
|
1
|
|
11.
Сильные морозы
|
23
|
26
|
25
|
19
|
28
|
|
12.
Окисление
|
24
|
17
|
26
|
21
|
8
|
|
13.
Механический износ
|
3
|
15
|
5
|
20
|
10
|
|
14.
Кратковременное пропадание напряжения устройств контактной сети
|
11
|
16
|
13
|
3
|
9
|
|
15.
Излом болтов
|
12
|
6
|
14
|
2
|
5
|
|
16.
Ослабление ступицы
|
13
|
7
|
15
|
11
|
6
|
|
17.
Короткое замыкание
|
14
|
8
|
16
|
9
|
7
|
|
18.
Вибрация рельсовых путей
|
26
|
9
|
28
|
10
|
11
|
|
19.
Сильный ветер
|
21
|
25
|
23
|
22
|
27
|
|
20.
Молния
|
20
|
23
|
22
|
24
|
25
|
|
21.
Ливень
|
18
|
24
|
20
|
25
|
24
|
|
22.
Снегопад
|
19
|
28
|
21
|
23
|
26
|
|
23.
Низкие температуры
|
22
|
20
|
24
|
26
|
23
|
|
24.
Заводской дефект
|
9
|
3
|
11
|
12
|
2
|
|
25.
Низкая квалификация работников
|
1
|
2
|
2
|
4
|
12
|
|
26.
Низкое качество регулировки аппаратуры
|
2
|
10
|
3
|
5
|
3
|
|
27.
Трата времени
|
25
|
21
|
27
|
28
|
21
|
|
28.
Халатное отношение
|
3
|
22
|
1
|
18
|
13
|
Таблица 2.5. Пропуск пассажирских поездов по
неспециализированным путям
|
Причины
нарушения безопасности движения
|
Эксперт
1
|
Эксперт
2
|
Эксперт
3
|
Эксперт
4
|
Эксперт
5
|
|
1.
Тяжолые условия труда
|
17
|
11
|
7
|
13
|
9
|
|
2.
Нехватка времени
|
15
|
12
|
8
|
16
|
10
|
|
3.
Влияние коллектива
|
11
|
16
|
20
|
14
|
11
|
|
4.
Ошибочные показания приборов
|
5
|
4
|
1
|
4
|
4
|
|
5.
Низкая квалификация персонала
|
10
|
17
|
21
|
8
|
15
|
|
6.
Авария на электростанции
|
6
|
7
|
2
|
5
|
2
|
|
7.
Программный сбой
|
1
|
5
|
3
|
2
|
20
|
|
8.
Незаинтересованность в производственном процессе
|
12
|
13
|
9
|
9
|
7
|
|
9.
Недостаточная мотивация персонала
|
16
|
14
|
11
|
15
|
13
|
|
10.
Неквалифицированность ДСП
|
2
|
1
|
15
|
1
|
1
|
|
11.
Нарушение правил монтажа
|
7
|
18
|
10
|
10
|
19
|
|
12.
Электромагнитные помехи
|
18
|
8
|
16
|
19
|
12
|
|
13.
Непредсказуемый отказ систем автоведения
|
3
|
6
|
4
|
6
|
8
|
|
14.
Неудовлетворительное содержание токопроводных стыковых соединителей
|
8
|
2
|
12
|
11
|
14
|
|
15.
Снегопад
|
21
|
20
|
17
|
18
|
16
|
|
16.
Механическая преграда
|
13
|
9
|
5
|
20
|
5
|
|
17.
Высокая температура окружающей среды
|
19
|
21
|
19
|
21
|
18
|
|
18.
Молния
|
20
|
19
|
14
|
17
|
21
|
|
19.
Механический износ
|
14
|
15
|
6
|
12
|
6
|
|
20.
Неисправность монтажа
|
9
|
3
|
18
|
7
|
17
|
|
21.
Неквалифицированностьперсонала
|
4
|
10
|
13
|
3
|
3
|
Таблица 2.6. Перевод стрелки (под поездом,
маневровым составом или локомотивом)
|
Причины
нарушения безопасности движения
|
Эксперт
1
|
Эксперт
3
|
Эксперт
4
|
|
1.
Низкая мотивация работников
|
14
|
9
|
10
|
6
|
|
2.
Влияние коллектива
|
9
|
13
|
17
|
10
|
|
3.
Молодой специалист
|
5
|
2
|
13
|
15
|
|
4.
Низкая квалификация
|
18
|
8
|
9
|
21
|
|
5.
Отсутствие медицинского осмотра
|
10
|
16
|
1
|
11
|
|
6.
Отсутствие финансирования
|
15
|
3
|
3
|
3
|
|
7.
Трата рабочего времени
|
16
|
10
|
11
|
5
|
|
8.
Эксплуатация стрелки при ремонтных работах
|
8
|
7
|
8
|
14
|
|
9.
Механический износ оборудования
|
21
|
12
|
4
|
4
|
|
10.
Нехватка разъездов
|
7
|
1
|
16
|
9
|
|
11.
Молния
|
11
|
19
|
5
|
8
|
|
12.
Электромагнитные бури
|
13
|
11
|
14
|
19
|
|
13.
Подъем грунтовых вод
|
12
|
17
|
19
|
13
|
|
14.
Кратковременное пропадание одного полюса питания
|
17
|
20
|
12
|
12
|
|
15.
Проливние дожди
|
20
|
15
|
20
|
18
|
|
16.
Неплотное прилегание остряка к рамному рельсу
|
2
|
14
|
7
|
1
|
|
17.
Короткое замыкание
|
3
|
4
|
2
|
16
|
|
18.
Ослабление крепежного винта
|
1
|
21
|
18
|
7
|
|
19.
Неисправность тормозного диска
|
19
|
5
|
6
|
17
|
|
20.
Нехватка времени
|
4
|
18
|
15
|
2
|
|
21.
Неквалифицированость работников
|
6
|
6
|
21
|
20
|
|
|
|
|
|
|
2.5 Оценка рисков возникновения
нарушения безопасности движения
Произведем ранжирование (расположение объектов в
порядке возрастания или убывания какого-либо присущего им свойства) причин,
вызвавших нарушение безопасности движения на основании таблиц экспертных
оценок.
Суть процедуры ранжирования заключается в
следующем: экспертам (специалистам в исследуемой области) предлагается провести
ранжирование (расположение явлений в порядке возрастания (убывания) значимости)
некоторых явлений (факторов). При этом каждому явлению (фактору) присваивается
свой ранг (порядковое место фактора в общей последовательности факторов). Ранги
принято обозначать порядковыми числами натурального ряда (1, 2, 3, 4). При этом
ранг 1 присваивается наиболее значимому фактору. В нашем случае, ранги
обозначаются порядковыми номерами от 1 до 7.
Результаты ранжирования факторов для случая
столкновения грузовых поездов с другими поездами или железнодорожным подвижным
составом представлены таблице 2.7. Результаты ранжирования факторов для случая
прием или отправление поезда по неготовому маршруту представлены таблице 2.8.
Результаты ранжирования факторов для случая уход вагонов представлены таблице
2.9. Результаты ранжирования факторов для случая пропуска пассажирских поездов
по неспециализированным путям представлены в таблице 2.10. Результаты
ранжирования факторов для случая перевода стрелки (под поездом, маневровым
составом или локомотивом) представлены в таблице 2.11.
Таблица 2.7. Столкновения грузовых поездов с
другими поездами или железнодорожным подвижным составом
|
Причины
нарушения безопасности движения
|
Эксп1
|
Эксп
2
|
Эксп
3
|
Эксп
4
|
Эксп
5
|
Ср.зн
|
Ранг
|
|
1.
Нехватка персонала
|
17
|
12
|
6
|
16
|
20
|
15,0
|
|
|
2.
Отсутствие средств связи
|
18
|
7
|
8
|
8
|
9
|
8,3
|
1
|
|
3.
Отсутствие периодического обследования здоровья
|
16
|
8
|
10
|
11
|
8
|
9,3
|
|
|
4.
Молодой специалист
|
14
|
16
|
18
|
17
|
21
|
17,0
|
|
|
5.
Отсутсвие финансирования
|
15
|
1
|
20
|
12
|
12
|
13,0
|
|
|
6.
Безолаберность
|
12
|
17
|
11
|
7
|
13
|
12,0
|
|
|
7.
Влияние коллектива
|
13
|
18
|
15
|
18
|
18
|
17,3
|
|
|
8.
Нет опыта работы
|
8
|
11
|
19
|
9
|
2
|
9,3
|
|
|
9.
Занимает много рабочего времени
|
11
|
15
|
17
|
14
|
17
|
15,8
|
|
|
10.
Плохое отношение сотрудников друг к другу
|
10
|
19
|
14
|
13
|
19
|
16,3
|
|
|
11.
Засор вентилятора
|
7
|
9
|
21
|
3
|
10
|
8,7
|
|
|
12.
Электромагнитные помехи
|
6
|
6
|
16
|
2
|
4
|
5,3
|
3
|
|
13.
Недостаточная защищенность системы
|
5
|
5
|
9
|
4
|
6
|
5,4
|
2
|
|
14.
Нарушение правил монтажа
|
4
|
4
|
4
|
5
|
5
|
4,4
|
5
|
|
15.
Ослабление крепления
|
3
|
10
|
3
|
6
|
7
|
4,8
|
4
|
|
16.
Молния
|
14
|
20
|
12
|
15
|
14
|
14,3
|
|
|
17.
Сильный ветер
|
20
|
21
|
13
|
19
|
16
|
18,3
|
|
|
18.
Размыв насыпи
|
21
|
14
|
7
|
3
|
15
|
12,0
|
|
|
19.
Усталость
|
9
|
13
|
5
|
20
|
11
|
11,0
|
|
|
20.
Заводской брак
|
2
|
2
|
2
|
10
|
3
|
2,3
|
6
|
|
21.
Неисправность в работе УСАВП
|
1
|
3
|
1
|
1
|
1
|
1,4
|
7
|
Таблица 2.8. Прием или отправление поезда по
неготовому маршруту
|
Причины
нарушения безопасности движения
|
Эксп
1
|
Эксп
2
|
Эксп
3
|
Эксп
4
|
Эксп
5
|
Ср.зн
|
Ранг
|
|
1.
Нет финансовых ресурсов
|
12
|
5
|
4
|
18
|
13
|
10,0
|
|
|
2.
Молодой специалист
|
6
|
6
|
22
|
12
|
8
|
8,0
|
1
|
|
3.
Невнимательность
|
11
|
7
|
3
|
3
|
14
|
6,0
|
2
|
|
4.
Продолжительное время работы
|
13
|
14
|
12
|
8
|
17
|
13,0
|
|
|
5.
Вандализм
|
23
|
23
|
17
|
19
|
23
|
21,0
|
|
|
6.
Низкое качество регулировки аппаратуры
|
8
|
13
|
14
|
2
|
3
|
8,0
|
|
|
7.
Потеря времени
|
20
|
17
|
13
|
17
|
16,3
|
|
|
8.
Нехваткаквалифицированных кадров
|
10
|
12
|
11
|
16
|
9
|
11,0
|
|
|
9.
Невыполнение графика работ
|
4
|
4
|
2
|
1
|
2
|
3,0
|
7
|
|
10.
Несогласованность действий персонала
|
1
|
3
|
1
|
9
|
10
|
3,5
|
6
|
|
11.
Механический износ
|
14
|
8
|
10
|
7
|
11
|
9,7
|
|
|
12.
Отсутсвие мотивации
|
15
|
11
|
23
|
20
|
16
|
17,0
|
|
|
13.
Низкое знание технической документации
|
9
|
15
|
9
|
10
|
12
|
11,0
|
|
|
14.
Короткое замыкание
|
5
|
9
|
15
|
11
|
18
|
11,7
|
|
|
15.
Механические повреждения
|
7
|
2
|
5
|
6
|
1
|
4,3
|
5
|
|
16.
Авария на станции
|
3
|
10
|
7
|
4
|
5
|
5,0
|
4
|
|
17.
Обрыв жил в проводах
|
17
|
22
|
6
|
5
|
4
|
9,3
|
|
|
18.
Электромагнитные бури
|
19
|
21
|
16
|
13
|
7
|
16,0
|
|
|
19.
Молния
|
18
|
16
|
18
|
21
|
20
|
18,7
|
|
|
20.
Сильный ветер
|
21
|
19
|
21
|
15
|
22
|
20,3
|
|
|
21
Снежная буря
|
22
|
20
|
20
|
22
|
21
|
21,0
|
|
|
22.
Сильные туманы
|
16
|
18
|
19
|
23
|
19
|
18,7
|
|
|
23.
Пожар
|
2
|
1
|
8
|
14
|
6
|
5,3
|
3
|
Таблица 2.9. Уход вагонов
|
Причины
нарушения безопасности движения
|
Эксп.
1
|
Эксп.
2
|
Эксп.
3
|
Эксп.
4
|
Эксп.
5
|
Ср.зн
|
|
1
.Влияние коллектива
|
15
|
11
|
17
|
16
|
19
|
16,0
|
|
2.
Нехватка времени
|
17
|
19
|
19
|
17
|
22
|
18,0
|
|
3.
Недостаточная мотивация персонала
|
16
|
12
|
18
|
15
|
20
|
16,3
|
|
4.
Отсутствие опыта работы
|
8
|
18
|
10
|
7
|
15
|
11,0
|
|
5.
Усталость персонала
|
4
|
27
|
6
|
6
|
14
|
8,7
|
|
6.
Тяжелые условия труда
|
6
|
13
|
8
|
14
|
4
|
9,0
|
|
7.
Отсутствие финансирования
|
7
|
14
|
9
|
27
|
17
|
13,3
|
|
8
.Нехватка устройств в подвижном парке
|
10
|
5
|
12
|
13
|
16
|
11,7
|
Таблица 2.10. Пропуск пассажирских поездов по
неспециализированному маршруту
|
Причины
нарушения безопасности движения
|
Эксп
1
|
Эксп2
|
Эксп
3
|
Эксп
4
|
Эксп5
|
Ср.зн
|
|
1.
Тяжелые условия труда
|
17
|
11
|
7
|
13
|
9
|
11,0
|
|
2.
Нехватка времени
|
15
|
12
|
8
|
16
|
10
|
12,3
|
|
3.
Влияние коллектива
|
11
|
16
|
20
|
14
|
11
|
13,0
|
|
4.
Ошибочные показания приборов
|
5
|
4
|
1
|
4
|
4
|
4,0
|
|
5.
Низкая квалификация персонала
|
10
|
17
|
21
|
8
|
15
|
14,0
|
|
6.
Авария на электростанции
|
6
|
7
|
2
|
5
|
2
|
3,8
|
|
7.
Программный сбой
|
1
|
5
|
3
|
2
|
20
|
3,3
|
|
8.
Незаинтересованность в производственном процессе
|
12
|
13
|
9
|
9
|
7
|
10,0
|
|
9.
Недостаточная мотивация персонала
|
16
|
14
|
11
|
15
|
13
|
14,0
|
|
10.
Неквалифицированность ДСП
|
2
|
1
|
15
|
1
|
1
|
1,3
|
|
11.
Нарушение правил монтажа
|
7
|
18
|
10
|
10
|
19
|
12,7
|
|
12.
Электромагнитные помехи
|
18
|
8
|
16
|
19
|
12
|
15,3
|
|
13.
Непредсказуемый отказ систем автоведения
|
3
|
6
|
4
|
6
|
8
|
5,3
|
|
14.
Неудовлетворительное содержание токопроводных стыковых соединителей
|
8
|
2
|
12
|
11
|
14
|
7,8
|
Таблица 2.11. Пропуск пассажирских поездов по
неспециализированному маршруту
|
Причины
нарушения безопасности движения
|
Эксп
1
|
Эксп2
|
Эксп3
|
Эксп4
|
Эксп
5
|
Ср.зн
|
Ранг
|
|
1.
Тяжелые условия труда
|
17
|
11
|
7
|
13
|
9
|
11,0
|
|
|
2.
Нехватка времени
|
15
|
12
|
8
|
16
|
10
|
12,3
|
|
|
3.
Влияние коллектива
|
11
|
16
|
20
|
14
|
11
|
13,0
|
|
|
4.
Ошибочные показания приборов
|
5
|
4
|
1
|
4
|
4
|
4,0
|
4
|
|
5.
Низкая квалификация персонала
|
10
|
17
|
21
|
8
|
15
|
14,0
|
|
|
6.
Авария на электростанции
|
7
|
2
|
5
|
2
|
3,8
|
5
|
|
7.
Программный сбой
|
1
|
5
|
3
|
2
|
20
|
3,3
|
6
|
|
8.
Незаинтересованность в производственном процессе
|
12
|
13
|
9
|
9
|
7
|
10,0
|
|
|
9.
Недостаточная мотивация персонала
|
16
|
14
|
11
|
15
|
13
|
14,0
|
|
|
10.
Неквалифицированность ДСП
|
2
|
1
|
15
|
1
|
1
|
1,3
|
7
|
|
11.
Нарушение правил монтажа
|
7
|
18
|
10
|
10
|
19
|
12,7
|
|
|
12.
Электромагнитные помехи
|
18
|
8
|
16
|
19
|
12
|
15,3
|
|
|
13.
Непредсказуемый отказ систем автоведения
|
3
|
6
|
4
|
6
|
8
|
5,3
|
2
|
|
14.
Неудовлетворительное содержание токопроводных стыковых соединителей
|
8
|
2
|
12
|
11
|
14
|
7,8
|
1
|
|
15.
Снегопад
|
21
|
20
|
17
|
18
|
16
|
18,3
|
|
|
16.
Механическая преграда
|
13
|
9
|
5
|
20
|
5
|
8,0
|
|
|
17.
Высокая температура окружающей среды
|
19
|
21
|
19
|
21
|
18
|
20,0
|
|
|
18.
Молния
|
20
|
19
|
14
|
17
|
21
|
18,7
|
|
|
19.
Механический износ
|
14
|
15
|
6
|
12
|
6
|
9,5
|
|
|
20.
Неисправность монтажа
|
9
|
3
|
18
|
7
|
17
|
11,0
|
|
|
21.
Неквалифицированность персонала
|
4
|
10
|
13
|
3
|
3
|
5,0
|
3
|
Таблица 2.12. Перевод стрелки под поездом,
маневровым составом или локомотивом
|
Причины
нарушения безопасности движения
|
Эксп
1
|
Эксп
2
|
Эксп
3
|
Эксп
4
|
Эксп
5
|
Ср.зн
|
Ранг
|
|
1.
Низкая мотивация работников
|
14
|
9
|
10
|
6
|
11
|
10,0
|
1
|
|
2.
Влияние коллектива
|
9
|
13
|
17
|
10
|
14
|
12,3
|
|
|
3.
Молодой специалист
|
5
|
2
|
13
|
15
|
6
|
8,0
|
2
|
|
4.
Низкая квалификация
|
18
|
8
|
9
|
21
|
5
|
11,7
|
|
|
5.
Отсутствие медицинского осмотра
|
10
|
16
|
1
|
11
|
20
|
12,3
|
|
|
6.
Отсутствие финансирования
|
15
|
3
|
3
|
3
|
19
|
6,0
|
6
|
|
7.
Трата рабочего времени
|
16
|
10
|
11
|
5
|
10
|
10,3
|
|
|
8.
Эксплуатация стрелки при ремонтных работах
|
8
|
7
|
8
|
14
|
2
|
7,7
|
4
|
|
9.
Механический износ оборудования
|
21
|
12
|
4
|
4
|
1
|
10,3
|
|
|
10.
Нехватка разъездов
|
7
|
1
|
16
|
9
|
3
|
6,3
|
5
|
|
11.
Молния
|
11
|
19
|
5
|
8
|
12
|
10,3
|
|
|
12.
Электромагнитные бури
|
13
|
11
|
14
|
19
|
8
|
12,7
|
|
|
13.
Подьем грунтовых вод
|
12
|
17
|
19
|
13
|
13
|
14,3
|
|
|
14.
Кратковременное пропадание одного полюса питания
|
17
|
20
|
12
|
12
|
4
|
13,7
|
|
|
15.
Проливние дожди
|
20
|
15
|
20
|
18
|
15
|
17,6
|
|
|
16.
Неплотное прилегание остряка к рамному рельсу
|
2
|
14
|
7
|
1
|
18
|
7,8
|
3
|
|
17.
Короткое замыкание
|
3
|
4
|
2
|
16
|
7
|
4,7
|
7
|
|
18.
Ослабление крепежного винта
|
1
|
21
|
18
|
7
|
9
|
11,3
|
|
|
19.
Неисправность тормозного диска
|
19
|
5
|
6
|
17
|
21
|
14,0
|
|
|
20.
Нехватка времени
|
4
|
18
|
15
|
2
|
16
|
11,7
|
|
|
21.Н
еквалифицированость работников
|
6
|
6
|
21
|
20
|
17
|
12,3
|
|
Определим вероятности возникновения нарушений
безопасности движения для каждого случая на основании таблице 2.13.Для этого,
для каждого случая нарушения безопасности вероятность, вычисленную для каждого
значения ранга, умножаем на сам ранг.
Таблица 2.13. Оценка рисков
|
W1
|
W2
|
W3
|
W4
|
W5
|
W6
|
W7
|
Столкновения
грузовых поездов с другими поездами или железнодорожным подвижным составом
|
|
0,3
|
0,2
|
0,15
|
0
|
0,05
|
0,3
|
0
|
|
|
|
|
|
|
|
|
|
|
|
W1
|
W2
|
W3
|
W4
|
W5
|
W6
|
W7
|
Прием
или отправление поезда по неготовому маршруту
|
|
0,5
|
0,1
|
0,2
|
0,05
|
0,05
|
0,1
|
0
|
|
|
|
|
|
|
|
|
|
|
Таблица 2.14. Вероятности возникновения
нарушений безопасности движения
1
|
2
|
3
|
4
|
5
|
6
|
7
|
Всего
|
Средний
балл
|
|
Столкновения
грузовых поездов с другими поездами или железнодорожным подвижным составом
|
0,3
|
0,6
|
0,3
|
0
|
0,2
|
1,8
|
0
|
3,2
|
0,5
|
|
Прием
или отправление поезда по неготовому маршруту
|
0,5
|
0,2
|
1,4
|
0,3
|
0,25
|
0,4
|
0
|
3,05
|
0,4
|
|
Уход
вагонов
|
0,3
|
0,4
|
1,2
|
0,1
|
0,15
|
2,1
|
0
|
4,25
|
0,6
|
|
Пропуск
пассажирских поездов по неспециализированному маршруту
|
0,4
|
0,5
|
1,2
|
0,35
|
0,1
|
0,3
|
0,6
|
3,45
|
0,5
|
|
Перевод
стрелки под поездом, маневровым составом или локомотивом
|
0,1
|
0,2
|
1,2
|
0,2
|
0,25
|
0,9
|
1,4
|
4,25
|
0,6
|
Где НБД - нарушения безопасности движения.
По результатам таблицы 2.14 определим уровень
риска, для каждого случая нарушения безопасности движения, на основе заданных
рисков, представленных в таблице 2.15.
Таблица 2.15. Уровни рисков
|
Средний
бал
|
Уровень
|
|
>0,35
|
красный
|
|
0,2-0,35
|
желтый
|
|
<0,2
|
Зеленый
уровень
|
По результатам таблицы 2,14 видим, что все
исследуемые нами вероятности возникновения нарушений безопасности движения
имеют красный уровень риска, т.к. средний балл каждого рассматриваемого нарушения
безопасности движения больше 0,35. Это означает, что все случаи нарушений
безопасности движения чрезвычайные, требующие принятия неотложных мер по
предотвращению данных видов нарушения безопасности движения.
.6 Разработка корректирующих и предупреждающих
мероприятий
В следствии того, что все исследуемые нами
вероятности возникновения нарушений безопасности движения имеют красный уровень
риска, сформулируем корректирующие и предупреждающие мероприятия по
предотвращению данных видов нарушения безопасности движения. Такими
мероприятиями являются:
Регулярное проведение плановых проверок;
· Содержание в исправном состоянии и
эффективное использование средств систем диагностики;
· Ведение разного рода премии,
поощрений для работников железнодорожного транспорта;
· Профессиональный отбор кандидатов на
должности, связанные с движением поездов;
· Контроль за соблюдением работниками
техники безопасности;
· Организация технического обучения
кадров и повышения их квалификации;
· Осуществление постоянной работы по повышению
качества ремонта и содержания пути, искусственных сооружений, локомотивов,
вагонов, устройств сигнализации и связи, электроснабжения, железнодорожных
переездов и других технических средств транспорта;
· Внедрение новых устройств, приборов
безопасности и систем диагностики для повышения безопасности движения;
· Проведение бесплатного и
обязательного медицинского осмотра работников железнодорожного транспорта;
· Совершенствование технологии
перевозочного процесса, содержания технических средств.
· Внедрение современных
централизованных систем безопасности и средств связи.
Данные мероприятия позволят усилить мотивацию у
работников железнодорожного транспорта, обеспечить более продолжительную, в
исправном состоянии, работу устройств. Работники свои рабочие обязанности они
будут выполнять еще с большим желанием и тщательностью. Эффективное
использование средств систем диагностики позволит повысить уровень безопасности
на железнодорожном транспорте, позволит сократить выход из строя различного
оборудования путем постоянной и качественной его диагностики. Если работника не
будет беспокоить свое состояние здоровья, он, в свое рабочее время, не будут
отвлекаться на проблемы, связанные с ним и следовательно его работа станет
продуктивней.
Заключение
поезд автоведение безопасность
ранжирование
В результате выполнения данной курсовой работы
был проведен факторный анализ состояния безопасности движения. Рассмотрены все
случаи нарушения безопасности движения, оказывающие наиболее сильное влияние на
деятельность железнодорожной инфраструктуры. По итогам данного анализа были
предложены меры, позволяющие предотвратить или ослабить влияние факторов,
негативно влияющих на безопасность движения железнодорожного транспорта.
Т.к. вопрос обеспечения безопасности движения
поездов является ключевым для ОАО «РЖД» и неразрывно связан с общими
результатами как работы, так и теми структурными преобразованиями, которые
реализуются на железнодорожном транспорте. Поэтому, на всех структурных
подразделениях ОАО «РЖД» должны обеспечиваться надлежащие рабочие условия
персонала. Техническое обслуживание систем всех систем железнодорожной
инфраструктуры должно поддерживаться в исправном состоянии.
Список использованных источников
1. Дорожный центр внедрения
[Электронный ресурс]: Универсальная система автоматического ведения поезда.
2. Отдел Маркетинга при поддержке
сотрудников Конструкторских отделов и отдела Внедрения ООО «АВП Технология».
Системы автоведения, регистрации параметров движения и работы тягового
подвижного состава. Обзорное пособие. Москва, 2011.
. Автоматизированные системы
управления для железнодорожного транспорта [Электронный ресурс]: Системы
автоведения подвижного состава.
. Классификация систем автоведения
поездов.
. Россия в ВТО: проблемы, задачи,
перспективы. Сборник научных статей. Под общей редакцией проф. В.В. Тумалева. -
СПб.: НОУ ВПО «Институт бизнеса и права», 2012. - 364 с.
Кафедра «Информационные системы»
[Электронный ресурс]: Методы экспертных оценок.
. Центр Креативных Технологий
[Электронный ресурс]: Метод "Диаграмма Парето".