Розробка технології молочних десертів з використанням шоколаду
Вступ
Актуальність теми. З виходом країни на новий рівень ринкових
відносин змінилась асортиментна політика харчової промисловості взагалі та
молочної зокрема. Більш жорсткі вимоги споживачів до смакових якостей молочних
продуктів при обмеженій сировинній базі та зниженні якості вихідної сировини
спонукають науковців до створення нового напряму в молочній промисловості -
розробки комбінованих харчових продуктів на молочній основі.
Для вирішення поставленої мети останнім часом широкого
застосування набуло додавання різних наповнювачів до складу молочних десертів,
які збагачують продукт біологічно активними речовинами.
Внесення природних фруктово-ягідних та інших наповнювачів у
молочні продукти зазвичай потребує додавання цукру, що обмежує їх вживання для
певної категорії споживачів. Альтернативою наповнювачам з цукром може виступати
шоколад, який дає змогу не тільки виключити цукор із рецептури, зберігаючи при
цьому солодкий смак продукту, але й збагатити його біологічно активними
речовинами.
Мета і завдання досліджень. Метою даної роботи є наукове обґрунтування та
розробка технології молочних десертів з використанням шоколаду. Відповідно до
поставленої мети вирішувались наступні основні завдання:
Вивчити умови поєднання молочних десертів з шоколадом, як складовою та
дослідити його вплив на зміну фізико-хімічних характеристик молочної основи.
Розробити рецептуру молочного десерту з шоколадом та визначити
технологічні параметри виробництва нового продукту.
Дослідити основні показники якості молочного десерту, зокрема
органолептичні, фізико-хімічні, мікробіологічні, структурно-механічні, та їх
зміну під час зберігання.
Розробити нормативно-технічну документацію на сирковий десерт.
Провести промислове випробування технології нового продукту.
Об’єкт досліджень - технологія молочного десерту з використанням
шоколаду.
Предмет досліджень - мус молочний, шоколад, вершки, молочна сировина, а
також органолептичні, фізико-хімічні, мікробіологічні, технологічні,
структурно-механічні параметри та біологічна цінність.
Методи дослідження. Під час виконання курсової роботи досліджували:
якісні характеристики молочної сировини та готового продукту за допомогою
стандартних методів визначення органолептичних, фізико-хімічних та
мікробіологічних показників, а також проводили відпрацювання нової рецептури.
1.
Характеристика десертної продукції з молочної сировини та перспективи
використання в її складі шоколаду
.1 Загальна характеристика десертної продукції з молочної
сировини. Харчова та біологічна цінність, класифікація за ознаками
Солодкі страви подають наприкінці обіду або вечері на десерт,
тому їх ще називають десертними стравами, інколи їх включають у меню сніданку.
За складом і способом приготування солодкі страви класифікують на: натуральні
плоди; узвари й сиропи; солодкі страви з речовинами, здатними утворювати
драглі; гарячі солодкі страви. За температурою подавання всі страви цієї групи
поділяють на гарячі (55°С) й холодні (10-14 °С). Проте цей поділ умовний,
оскільки багато страв подають як гарячими, так і холодними (налисники з
варенням, печені яблука, бабки). Харчова цінність солодких страв залежить від
харчової цінності продуктів, що входять до їх складу. В сучасній українській
кухні для приготування солодких страв використовують свіжі, сушені й
консервовані плоди і ягоди, фруктово-ягідні сиропи, соки, екстракти, які
містять різні мінеральні речовини, вітаміни, вуглеводи, ефірні олії, харчові
кислоти і барвники. До складу деяких солодких страв входять молочні продукти -
молоко, вершки, сметана, вершкове масло, сир, а також яйця, крупи, багаті на
білки й жири, і мають високу калорійність. Ароматичними і смаковими речовинами
солодких страв є ванілін, кориця, цедра цитрусових, лимонна кислота, кава,
какао, вино, родзинки, горіхи тощо. Страви мають солодкий смак завдяки вмісту
різних цукрів: цукрози, глюкози, фруктози. Проте слід пам'ятати, що середня
потреба дорослої людини в цукрі не повинна перевищувати 100 г на добу, надмірне
споживання їх призводить до відкладання жиру, підвищення рівня холестерину в
крові та інших негативних явищ. Фруктоза, глюкоза і мальтоза мають меншу
здатність накопичувати в організмі жири, тому найціннішими вважають солодкі
страви, до яких входять молоко, свіжі і консервовані плоди та ягоди,
плодово-ягідні соки. Солодкі страви, приготовлені із свіжих плодів та ягід,
підсилюють виділення травних соків і сприяють кращому травленню. Всі продукція
повинна відповідати одержаним Стандартам (ГОСТ), стандартам підприємця (СТП),
технічним вимога (ТУ). Збірник рецептур виробляють по технологічнім інструкціям
і нормам, які мають зберігати санітарні правила.
Останнім часом суттєво змінилась направленість асортиментної
політики виробників молочної продукції. Збільшився попит на десертну продукцію,
яка характеризується високою харчовою, біологічною цінністю та приємними
смаковими властивостями.
Невід’ємною властивістю високоякісних желейних виробів та
десертів є гармонічне сполучення зовнішнього вигляду, смаку та аромату. Без
кожної з цих характеристик продукція перестає бути повноцінною, відповідати
своєму найменуванню, користуватися споживчим попитом. Тож використання молочних
десертів в закладах ресторанного господарства (ресторанах, кафе, буфетах та
ін.) можливе за рахунок додавання до них різних наповнювачів, соусів та
сиропів.
В якості наповнювачів можуть виступати фруктово-ягідна
сировина та різні види горіхів.
Фруктові наповнювачі за своїми органолептичними властивостями
успішно з’єднуються з багатьма харчовими продуктами, а саме: з молочними
продуктами. Для прикрашання десертів та виготовлення начинок можливо
використати тільки зрілі ягоди та плоди, такі, як: абрикоси, персики, ананаси,
вишні, черешні, груші, полуницю, малину, смородину, манго, банани. Для десертів
з гелеподібною структурою (десерт вершковий) краще застосовувати в якості
наповнювачів ягоди та фрукти з слабо кислим середовищем, так як в надто кислому
середовищі драглеутворююча здатність желюючих речовин знизиться.
Під час реалізації дані молочні десерти можна подати з
різними видами солодких соусів та сиропів, а саме в залежності від виду сировини:
- фруктово-ягідні (соус з вишні, груші,
абрикос, малини, полуниці, ананасу, кураги, червоної смородини, сливового пюре,
персиковий сироп, сироп журавлини);
- спиртовмісні соуси (соус коньячний,
какао-ромовий, брусничний соус);
- шоколадні соуси (збитий шоколадний
соус, сироп з какао, соус молочно-шоколадний, шоколадно-масляний соус);
- соуси на горіховій основі (мигдальний
соус, ніжний горіховий соус, горіховий соус, горіховий сироп).
Також можна застосувати продукти переробки фруктів та ягід, а
саме:
- варення - цілі або розділені на
часточки плоди і ягоди, консервовані шляхом варіння з цукром або в цукровому
сиропі (вміст вологи 30-32%);
- повидло - однорідна протерта маса,
отримана шляхом уварювання плодового, плодово-ягідного пюре без цукру або з цукром
(вміст вологи 34-39%);
- джем - маса, отримана уварюванням
плодів, ягід або дині з цукром до желеподібного стану, із додаванням або без
додавання желюючих соків або харчового пектину (вміст вологи 30-32%);
- кондировані фрукти (цукати) - плоди
(цілі або їх часточки), зварені в цукровому або цукрово-патоковому сиропі, а
потім підсушені та посипані дрібним цукровим піском або глазуровані в цукровому
сиропі;
- висушені плоди та ягоди - висушений
виноград (ізюм), абрикоси (курага), слива (чорнослив); вміст вологи в них
складає 18…20%; смак та запах висушених плодів та ягід натуральний, колір -
однорідний.
При виготовленні десертів молочних можна використовувати
горіхи для надання їм певного смаку та зовнішнього вигляду. Доцільно
застосовувати різні види горіхів, а саме: мигдаль, фундук, арахіс, кокосовий
горіх (стружка), волоський та грецький. Характерною рисою всіх горіхів є
високий вміст жиру та білків. Цим зумовлюється їх висока харчова цінність.
Також вони мають приємний смак і добре сполучаються з іншими видами сировини.
Ароматичними та смаковими речовинами цих десертів молочних
можуть бути ванілін, кориця, цедра цитрусових, какао, кава, вино [8].
Дані про використання різних видів наповнювачів наведено на
рис.1.1
Рис. 1.1 - Використання різних видів наповнювачів та соусів
для молочних десертів
Рис. 1.2 - Класифікація виробів з пінною структурою за видами
піноутворювачів та способами стабілізації пін
Основною сировиною для виробництва молочних десертів
являється молоко та молочна сировина, в основному саме вона становитиме харчову
та біологічну цінність готової продукції.
До складу молока входять і різні білки, жири, вуглеводи,
речовини не білкового походження, стерини, вітаміни, ферменти, гормони,
мікроелементи, неорганічні солі, імунні тіла та гази. Склад молока не постійний
та залежить від різних факторів. З фізико - хімічної точки зору молоко
багатокомпонентна, полідисперсна система, що складається з розчинника та
взаємодіючих з ним колоїдних частинок визначеного ступеню дисперсності.
Мінеральні солі знаходяться в іонно-дисперсному, молекулярно-дисперсному та
колоїдному стані, а молочний цукор - в молекулярно-дисперсному стані. В
колоїднодисперсному стані знаходиться білок молока, а жир молока - в стані
емульсії чи суспензії. Розмір основних частин молока що знаходяться в
колоїдному стані неоднаковий. Молоко окремих видів тварин відрізняється по
кількості альбуміну по відношенню до загальної кількості білку молока.
Води в молоці від 83 до 89%. Воно є диспергуючим фактором та
розчинником для всіх компонентів молока. Без неї не можуть проходити фізико -
хімічні процеси. По характеру зв’язку з іншими речовинами вода буває вільна та
гігроскопічна, вода для набухання та - зв’язування з деякими хімічними групами.
В молоці є всі поживні речовини для розвитку молодого
організму в концентрованому вигляді що легко засвоюється. Харчова цінність
молока, як продукту харчування вимірюється великою кількістю високо цінного
тваринного білку, високій калорійності молочного жиру з великим вмістом
розчинних в ньому вітамінів, вмістом легкозасвоюваних вуглеводів.
Молочний білок один з найкращих джерел легкозасвоюваного
кальцію, що в свою чергу сприяє засвоюванню фосфору, що отримує організм від
інших продуктів харчування.
При промисловій переробці молока із основних його компонентів
до 98% використовується молочний жир; 59% - білки та біля 40% молочного цукру,
а все інше залишається в складі вторинної молочної сировини.
Тому вторинна сировина - молоко знежирене, масляне, сироватка
- в значній мірі зберігає поживні та лікувальні властивості молока коров’ячого
незбираного.
Найбільш багатотоннажною вторинною сировиною є молоко
знежирене, що отримують при сепаруванні молока коров’ячого незбираного. Воно
являє собою складну полідисперсну систему, до складу якої входять білки, жири,
вуглеводи, вітаміни.
Хімічний склад знежиреного молока в порівнянні з молоком
незбираним подано в таблиці 1.1.
Таблиця 1.1 - Порівняльний хімічний склад молока
|
Показники
|
Молоко знежирене
|
Молоко незбиране
|
|
Вода, %
|
90 - 91
|
87 - 89
|
|
Сухі речовини,
%
|
8,5 - 9,0
|
11,0 - 13,0
|
|
Масова частка
жиру, %
|
0,05 - 0,08
|
3,0 - 4,2
|
|
Масова частка білку,
%
|
3,5 - 3,6
|
2,7 - 3,7
|
|
Молочний цукор
(лактоза), %
|
4,7 - 4,8
|
4,8 - 5,0
|
|
Мінеральні речовини,
%
|
0,7 - 0,8
|
0,7 - 0,9
|
Основні фізичні показники молока знежиреного: густина -
1029-1032 кг/м 3 в’язкість 1,71 - 1,75 сП, теплоємкість - 3,978 кДж,
теплопровідність - 0,429 вт/м. градусів.
Знежирене молоко - значне джерело вітамінів: В1 (тіамін) -
0,32 - 0,45 мг/кг, В2 (рибофлавін) - 1,1 - 1,8 мг/кг, В6 (піродоксин) 1.3 - 1,6
мг/кг, С (аскорбінова кислота) 2,3 мг/кг, В12 (кабаламін) - 2,2 - 2,9 мг/кг, А
(ретинол) - 0,02 - 0,03 мг/кг, Е (токоферол) - 0,29 - 0,50 мг/кг, Н (біотин) -
0,0,1 мг/кг, РР (нікотинамід) - 1 мг/кг.
Склад мінеральних речовин молока знежиреного поданий
катіонами калію, натрію, магнію, кальцію. Так хлориду натрію міститься -
0,0962%, хлориду калію - 0,0116%, лимоннокислого калію - 0,049% до золи.
Білкові та небілкові речовини молока знежиреного це
лактоальбуміни, лактоглобуліни, псевдоглобуліни, евглобуліни.
Харчова цінність білку знежиреного молока - це, перш за все,
це незамінні амінокислоти: триптофан, лізин, метіонін, лейцин, валін, треолін,
фенілаланін. Цей склад не постійний і змінюється протягом року.
Вуглеводи молока знежиреного - це в основному молочний цукор
(лактоза) та продукти його гідролізу.
.2 Аналіз рецептурного складу та технології продукту-аналога
Традиційними стабілізаторами солодких молочних десертів
являються солодкі яєчно-молочні суміші, желатин, агар, агароїд, альгінат
натрію, модифікований крохмаль та пшеничне борошно. Однак в останній час при
виробництві даної продукції може виникати ряд проблем, які пов’язані з
використанням доступних та надійних з технологічної та санітарно-гігієнічної
точки зору, а також достатньо дешевих стабілізаторів.
Використання яєчно-молочної суміші (морозиво) в зв’язку з
випадками захворювання сальмонельозом, які в останній час зустрічаються все
частіше, дозволяють віднести дану продукцію до групи «підвищеного ризику», так
як температурні режими пастеризації не забезпечує мікробного благополуччя
десертів, які виготовляються на фризері.
Агар, агароїд та альгінат натрію - дефіцитна та дорогоцінна
сировина, а желатин, модифікований крохмаль та пшеничне борошно не завжди
дозволяють отримати продукцію високої якості [1].
Асортимент солодких желейних страв достатньо широкий, однак
особливу увагу звертають на себе страви з пінною структурою, серед них самбуки,
муси, креми.
Самбуки та муси - це страви з високими органолептичними
показниками та біологічною цінністю. Крім того, ці страви не містять виключно
сезонну сировину і, тому, являються універсальними стравами для приготування в
закладах ресторанного господарства цілий рік.
Високі показники якості даної продукції в значній мірі
визначаються стабільністю пінної системи, яка отримується в результаті збивання
рецептурної суміші.
При виготовленні самбуків, мусів та кремів замість желатину в
якості згущувача та стабілізатора піни можна використати полісахариди, а саме
карагінани. Морозиво - продукт, який виготовлений на основі солодких
молочно-жирових сумішей з використанням різних стабілізаторів. В даному випадку
слід використовувати j-карагінан.
Для молочних десертів з гелеподібною структурою слід використовувати
κ-карагінан, який желює тільки
в присутності іонів К+, утворюючі крихкі нестійкі драглі.
Технологічний процес виробництва десертної продукції
складається з ряду етапів, стадій, обробки продуктів, які різні по задачам та
можуть бути відокремленні у часі і в просторі. Технологічна схема спрощує
процес виробництва та допомагає раціонально використовувати час, запровадити
паралельний процес виробництва, об’єднувати деякі операції (якщо дозволяє
обладнання).
Підготовлені до виробництва сухі компоненти з’єднують з водою
та відновлюють на водяній бані за t=80...85 °С, τ=15...17
хв., потім
додають ванілін та цукор. Отриману суміш (рецептурні компоненти) піддають
тепловій обробці при режимах, що забезпечують повне розчинення внесених
рецептурних компонентів та відновлення сухого знежиреного молока. Підготовлений
крохмаль з’єднують з невеликою кількістю води (1:10), що полегшує введення його
у рецептурну суміш та запобігає утворенню крохмальних агломератів. Крохмальну
суспензію та вершкове масло вводять у систему безперервно перемішуючи та
заварюють за t= 80...85 °С τ=1...2 хв.
Отриману суміш охолоджують до t=4...6 °С, що сприяє
підвищення в’язкості системи. Збивання здійснюють протягом (5...8)×60 с, за рахунок чого
відбувається формування пінної структури.
Десерт подають у креманці за t=15...18 °С, термін реалізації τ=4...6
год.
При виробництві молочного десерту з гелеподібною структурою
підготовлені до виробництва сухі компоненти з’єднують з водою та відновлюють на
водяній бані за t=80...85 °С, τ=15...17 хв., потім додають ванілін та
цукор. Потім здійснюють емульгування (теплову обробку) за t=80...85 °С, τ=3...5
хв., додаючи до
суміші масло вершкове та камедь ріжкового дерева. Отриману суміш порціонують у форми та
охолоджують до t=0...8 °С протягом 1,5-2 год. Після цього готову продукцію до
вживання витягують з форм за допомогою води з t=50...60 °С.
Десерт подають у креманці за t=15...18 °С, термін реалізації τ=4...6
год.
Рис. 1.3 Технологічна схема приготування десерту молочного з
пінною структурою
В технологічному процесі виробництва молочних десертів з
пінною та гелеподібною структурою відокремлюють декілька окремих підсистем -
модулів, функціонування яких спрямовано на отримання проміжних напівфабрикатів
та готової продукції. Аналіз наведених технологічних схем дозволяє
стверджувати, що кінцеві споживчі властивості молочних десертів визначаються
властивостями окремих напівфабрикатів. Найбільш значущими в формуванні
органолептичних та фізико-хімічних характеристик десертів являються
функціонально-технологічні властивості рецептурних компонентів, що входять до
складу.
В табл.1.2 наведено узагальнені дані з діагностики даних
систем, а саме визначено основні операції ТПВ десертів, мету технологічних
операцій та перелік фізико-хімічних процесів, спрямованих на її досягнення.
Таблиця 1.2 - Аналіз технологічного процесу виробництва мусу
молочного
|
Найменування етапу
|
Найменування
операції
|
Режими, параметри
|
Фізико-хімічні
зніми, що відбуваються з речовинами основних рецептурних компонентів
|
Мета, що
досягається
|
|
1
|
2
|
3
|
4
|
5
|
|
Підготування
молочної суміші
|
МКО
|
-
|
-
|
Видалення
неїстівних частин,сторонніх сумішей, забезпечення мікробіологічних,
органолептичних показників якості
|
|
Відновлення
|
t=20...25°С τ=30...40
хв.
|
Перерозподіл
вологи, екстракція розчинених речовин в зовнішнє середовище, набухання та
часткова денатурація білка
|
Отримання
відновленого молока з сухої суміші
|
|
Нагрівання
|
t=80...85°С, τ=15...17
хв.
|
Перерозподіл
вологи, розчинення цукру
|
Для подальшого
забезпечення готової продукції з заданими властивостями
|
|
Підготування
крохмалю
|
Розведення
|
ГМ=1:10
|
Утворення
гомогенного клейстеру
|
Для подальшого
використання в технологічному процесі
|
|
Приготування мусу
молочного
|
Емульгування
|
t=80...85°С, τ=3...5
хв.
|
Утворення складної
колоїдної системи емульсія+піна, набухання та клейстеризація крохмальних
зерен, підвищення в’язкості системи
|
Отримання
пластичної та в’язкої системи
|
|
Охолодження
|
t=4...6°С, τ=10...12
хв.
|
Зміна агрегатного
стану молочного жиру
|
Для покращення
процесу збивання
|
|
Збивання
|
V=400…500 об/хв., τ=5...7
хв.
|
Утворення піно
подібної структури, підвищення ступеня дисперсності системи, часткова
механічна денатурація білків
|
Підвищення ступеня
дисперсності системи
|
|
Охолодження
|
t=0...8°С, τ=1,5...2
год.
|
Формування
структури
|
Доведення до стану
кулінарної готовності
|
|
Підготовка до
реалізації
|
Оформлення
|
-
|
Регулювання
харчової та біологічної цінності
|
Отримання продукції
із заданими властивостями
|
|
Реалізація
|
t=15...18°С, τ=4...6
год.
|
-
|
Підтвердження органолептичних
показників якості готової продукції
|
.3 Використання шоколаду в технології десертної продукції з
молочної сировини
десертний молочний шоколад харчовий
Шоколад-це продукт переробки какао-бобів з цукром.
До складу шоколаду входять:
- вуглеводи - 5-5 5%);
- жир - 30-38%;
- білок-5-8%;
- алкалоїди (теобромін і кофеїн) -
приблизно 0,5%;
- дубильні і мінеральні речовини -
приблизно 1%.
Енергетична цінність (в 100 г продукту):
- шоколад - 680 калорій;
- шоколадні цукерки - 460 калорій;
- какао - 400 калорій.
Шоколад містить фенілетиламін, триптофан і анандамід
(речовини, що впливають на емоційні центри мозку і створюють в організмі людини
відчуття закоханості), магній і залізо.
До складу сучасних сортів шоколаду, крім какао - бобів і
цукру входять знежирений молочний порошок, сироп глюкози, ваніль або ванілін,
сироп етилового спирту, інвертний цукор, рослинні (горіхові) олії, горіхи
(ліщина, фундук, мигдаль), лецитин, пектин, натуральні або штучні ароматичні
речовини, що консервують засоби (бензоат натрію), лимонна кислота, апельсинове
і м'ятна олії.
Какао-боби на 50% складаються з какао-масла, яке при
температурі 22-27 ° С тверде і крихке, а при температурі 32-36 ° С починає
плавитися, т. е. температура його плавлення нижче температури людського тіла.
Тому справжній шоколад швидко тане в роті і не залишає відчуття в'язкості. У
шоколаді не повинно бути інших жирів, крім какао-масла. Такі добавки, як
молочний жир, пальмова, кокосова або арахісове олії, істотно погіршують якість
цих ласощів.
За змістом какао - порошку шоколад поділяється на:
- гіркий - більше 60%;
- напівгіркий (десертний) - близько
50%;
- молочний - близько 30%.
Плитка молочного шоколаду містить 15% какао-масла, 35% цукру
і 20% молочного порошку, напівгіркого - 45% цукру і до 5% какао-масла, а
гіркого - 40% цукру.
Що стосується білого шоколаду то він не має характерний
шоколадний колір, тому що в ньому відсутнє какао терте, а має білий колір з
жовтуватим відтінком. У такий шоколад вводять більше 20% сухого молока, а з
какао-продуктів використовують тільки какао-масло. У Росії білий шоколад
практично не випускають: по-перше, це дуже дорого, оскільки в ньому велика
частка какао-масла, вартість якого велика, а по - друге, росіяни звикли
вважати, що шоколад повинен бути темним.
Для різних категорій споживачів виготовляють різні сорти
шоколаду. Наприклад, для дітей випускається шоколад зі значним введенням молока
та інших молочних продуктів і із зменшеною часткою какао тертого. Для людей,
хворих на діабет виробляють шоколад без цукру. Також випускають спеціальні
сорти з добавкою вітамінів, горіхів, що мають тонізуючий ефект.
Гіркий шоколад відноситься до дієтичних сортів шоколаду.
Через низький вмісту цукру, він має гірким смаком з ледь відчутним солонуватим
присмаком. До складу такого шоколаду входять максимально знежирені молочні
продукти. В якості начинки в нього можуть бути додані горіхи. Солодкі ж добавки
в такий шоколад не вводять.
Залежно від рецептури і способу обробки шоколад поділяється
на:
- звичайний;
- десертний;
- пористий;
- шоколад з начинкою.
Основна відмінність десертного шоколаду від звичайного
полягає в більш тонкому подрібненні маси та обов'язкової тривалої обробці в
спеціальних машинах, званих коншмашинах.
Звичайний, десертний і пористий шоколад виробляють без
добавок і з добавками. Як добавки в шоколад вводять сухе молоко, сухі вершки,
обсмажені горіхові ядра, кава, вафлі, цукати і т. п.
Начинки являють собою різні цукеркові маси - горіхову,
фруктову, помадні, їх комбінацію та ін..
Шоколад без добавок представляє собою продукт, виготовлений з
какао тертого, какао-масла і цукру. Такий шоколад іноді називають натуральним.
Шоколад з добавками - це продукт, який, крім какао тертого, какао-масла і
цукру, включає в себе різні смакові і ароматизовані компоненти.
За формою шоколад поділяється на:
- плитковий монолітний;
- плитковий пористий (має на зламі
дрібнопористий структуру, додає йому ніжний смак, що відрізняється від смаку
звичайного шоколаду);
- батончики (монолітні або пористі) з
начинкою або без неї;
- шоколадні медалі і шоколадні фігури
(які зазвичай роблять пустотілими);
- візерунчастий шоколад (його
використовують для прикраси інших кондитерських виробів, наприклад тортів).
Крім шоколаду, що виробляється для безпосереднього
використання, його випускають у вигляді напівфабрикату для виробництва цукерок
- шоколадною глазурі. Її виготовляють як без добавок, так і з добавками молока
(молочна глазур) або тертих обсмажених горіхових ядер (горіхова глазур).
Випускають шоколадну глазур у вигляді дрібної стружки або у вигляді блоків від
3 до 20 кілограмів.
У кінці XVIII - початку XIX століття шоколадний напій вважали
панацеєю від сінної лихоманки, хвороб шлунка, легенів і багатьох інших
захворювань.
Сучасні вчені не прийшли до єдиної думки про вплив шоколаду
на організм людини. Проте більшість медиків дотримуються думки, що шоколад -
надзвичайно корисний продукт, який необхідно включати в свій раціон.
У середньому дорослій людині можна з'їдати не більше 3-4
шоколадних плиток по 100 грамів на місяць. Вживання шоколаду в великих
кількостях іноді викликає алергічну реакцію.
При непереносимості організмом шоколаду може з'явитися висип.
Шоколад містить масу корисних речовин.
Танін регулює роботу травної системи, сприяє виведенню шлаків
з організму, надає проносне дію. Але, з іншого боку, танін звужує кровоносні
судини головного мозку і може стати причиною головного болю. Щоб уникнути
цього, вибирайте сорт шоколаду з мінімальним вмістом какао тертого.
Калій та магній стимулюють м'язову і нервову системи, тому
шоколад корисний людям, що займаються спортом. Магній бере участь у передачі
нервових імпульсів і ритмічності роботи серця. Калій нормалізує кров `яний
тиск, від нього залежить електролітний і водний баланси в клітинах і тканинах
організму.
Глюкоза підвищує працездатність, поліпшує діяльність мозку.
Какао-масло в поєднанні з цукром піднімають життєвий тонус,
так як з їх допомогою в мозку виробляються збуджуючі речовини - серотонін і
ендорфін.
Вчені виявили, що шоколад-відмінний антидепресант. Він
містить речовина фенілетиламін, який стимулює діяльність нервових клітин,
внаслідок чого у людини покращується настрій. У 2000 році американські вчені
провели дослідження, завдяки яким встановили, що люди, що вживають шоколад 2-3
рази на місяць, відчувають себе краще, ніж ті, хто його зовсім не їсть.
Феноли благотворно впливають на стінки кровоносних судин.
Вони перешкоджають окисленню холестерину LDL в крові, звуження кровоносних
судин і утворенню тромбів. Феноли сприяють більш ефективному кровотоку,
зменшуючи навантаження на серце. Такий же цілющий ефект робить і червоне вино.
Вчені Каліфорнійського університету в результаті досліджень виявили, що в
шоколадній плитці вагою 50 грамів міститься стільки ж фенолів, скільки в келиху
червоного вина, тобто близько 210 міліграмів. Невелика кількість темного шоколаду
містить таку ж кількість флавоноїдів, як 6 яблук або 4,5 чашки чаю. Залізо в невеликих кількостях
міститься в гіркому шоколаді, тому він особливо корисний дитячому організму, що
росте і людям, страждаючим анемією. Теобромін і кофеїн, у великих кількостях містяться в гіркому шоколаді,
підвищують стресостійкість організму, мають тонізуючу ефектом. Теобромін
підвищує кров'яний тиск і прискорює пульс, тобто є природним стимулятором
серцево-судинної і нервової систем. Один грам цього чистого алкалоїду перетворюється
на отруту. У готовому шоколаді цієї речовини не більше 0,4%. Така доза безпечна
для здоров'я людини, вона помітно підвищує життєвий тонус. Зміст кофеїну в
100-грамової плитці шоколаду складає близько 20 міліграмів. Це незначна доза в
порівнянні з тим, що в чашечці натуральної кави його в 6 разів більше.
Чим більше в складі шоколаду какао-продуктів, тим сильніше
його збудливу дію.
Тому гіркий шоколад володіє самої здатністю знімати втому і
підвищувати працездатність.
Молоко та вершки, що входять до складу шоколаду, містять
ефективний природний транквілізатор, який заспокійливо впливає на організм,
допомагає впоратися з безсонням. Тому, якщо ви хочете заспокоїти нерви, їжте
світлі сорти шоколаду з високим вмістом молока і вершків.
Слід обмежувати споживання шоколаду і виробів з нього людям,
страждають гіпертонією (шоколад може підвищити артеріальний тиск), діабетом,
хворобами печінки, порушенням обміну речовин (так як в шоколаді міститься до 4%
щавлевої кислоти), а також серцевими захворюваннями. Проте деякі лікарі
стверджують, що вживання шоколаду може значно знизити у хворих ризик серцевого
нападу.
Вчені виявили, що благотворно позначається на організмі
людини навіть аромат шоколаду. У більшості людей він викликає підвищення
вироблення секреторного імуноглобуліну А, який необхідний для противірусної та
протигрибкової захисту.
Шоколад не призводить до ожиріння, якщо вживати його в
розумних кількостях. Також шоколад не служить причиною виникнення прищів. Однак
у деяких людей спостерігається алергія на шоколад. До речі, завдяки високій
калорійності (400-550 кілокалорій на 100 грамів продукту) навіть невелика
кількість шоколаду може замінити вживання інших продуктів, надовго зберігаючи у
людини відчуття насичення. Саме тому лікарі часто включають в дієти гіркий
шоколад, який сприяє схудненню.
Існує думка, що занадто часте вживання шоколаду може
викликати звикання, подібне алкогольної або наркотичної залежності. Зазвичай до
цього схильні жінки. За статистикою, залежність від шоколаду відчувають 39%
жінок і лише 15% чоловіків.
.3.1 Можливості використання шоколаду в десертній продукції з
молочної сировини
Проаналізувавши асортимент існуючих молочних десертів, дійшли
висновку, що він дійсно дуже широкий, але в той же час існує можливість ще
більшого його розширення шляхом введення в систему нових рецептурних
компонентів. В широкому асортименті харчових продуктів значне місце займають
вироби з пінною структурою, які користуються великим попитом у споживачів
завдяки привабливому вигляду, високою смаковою якістю, харчовою і біологічною
цінністю, гарною засвоюваністю.
Асортимент збивних страв кулінарних і кондитерських страв
досить різноманітний, він включає в себе желе, муси, самбуки, креми, збиті
вершки, морозиво, суфле, пудинги, а також облицювальні напівфабрикати для
кондитерських виробів - масляні, білкові, вершкові і вершково-сметанні креми,
бісквітний випечений напівфабрикат. Деякі вироби мають явно виражену структуру
студня (желе), другі - піни (мус на манній крупі, збиті вершки, морозиво),треті
поєднують в собі одночасно властивості пін і студнів (муси на желатині,
самбуки, крему, суфле, пудинги)[4].
Мус (від фр. mousse - піна). Солодке десертне блюдо, що готується з
ароматичної підстави (фруктового або ягідного соку, пюре
<#"801859.files/image005.gif">
Рисунок 2.1 - Блок-схема проведення експериментальних та
дослідних робіт
3. Обґрунтування та розробка
технологічного процесу виробництва десертів з молочної сировини з використанням
шоколаду
.1 Розробка та обґрунтування технологічної схеми виробництва
молочного десерту з шоколадом
Нами було обрано рецептуру молочного мусу, яка стала
рецептурою-аналогом для виробництва розробленої нами рецептури молочного мусу з
шоколадом. Щоб доцільно вивчити зміни, які відбуваються при виробництві нового
продукту було проведено відпрацювання рецептури. Для цього було приготовано 4
зразки з різними співвідношеннями рецептурних компонентів. На діаграмах 3.1 -
3.4 показано співвідношення рецептурних компонентів у зразках.
Рисунок 3.1 - Вміст рецептурних компонентів в зразку № 1
Рисунок 3.2 - Вміст рецептурних компонентів в зразку № 2
Рисунок 3.3 - Вміст рецептурних компонентів в зразку № 3
Рисунок 3.4 - Вміст рецептурних компонентів в зразку № 4
З представлених вище зразків, найкращі результати показав зразок № 1.
Саме цей зразок отримав кращу пінну структуру, яка стабілізувалася, та мав вищі
органолептичні показники. Зразок під № 4 не стабілізувався взагалі та зразок №
2 та № 3 мав зовсім низькі органолептичні властивості, занадто солодкий та
відчувався смак крохмалю.
Ґрунтуючись на зразок № 1 було розроблено технологічну схему
виробництва мусу молочного з шоколадом та оцінено його органолептичні
властивості (рис. 3.5).
Смак розробленого нами продукту визначали за допомогою флейворної
оцінки, шляхом побудови профілографи органолептичної оцінки мусу молочного з
шоколадом рис. 3.5.
Рисунок 3.5 - Профілограмма органолептичної оцінки мусу молочного з
шоколадом
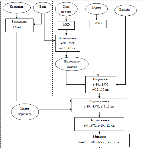
Рис. 3.5 Технологічна схема приготування десерту молочного з шоколадом
Таблиця 3.1 - Аналіз технологічного процесу виробництва мусу молочного
|
Найменування етапу
|
Найм.
операції
|
Режими, параметри
|
Фізико-хімічні
зніми, що відбуваються з речовинами основних рецептурних компонентів
|
Мета, що
досягається
|
|
1
|
2
|
3
|
4
|
5
|
|
Підготування
молочної суміші
|
МКО
|
-
|
-
|
Видалення
неїстівних частин,сторонніх сумішей, забезпечення мікробіологічних,
органолептичних показників якості
|
|
Відновлення
|
t=20...25°С τ=30...40 хв.
|
Перерозподіл
вологи, екстракція розчинених речовин в зовнішнє середовище, набухання та
часткова денатурація білка
|
Отримання
відновленого молока з сухої суміші
|
|
Нагрівання
|
t=80...85°С, τ=15...17
хв.
|
Перерозподіл
вологи, розчинення шоколаду, часткова денатурація білків
|
з заданими
властивостями
|
Підготовка желатинового н/ф Т=20
2ºС
τ=10-15хв
|
ГМ=1:6…8Набрякання
білків желатину
|
|
|
|
|
Підготування
крохмалю
|
Розведення
|
ГМ=1:10
|
Утворення
гомогенного клейстеру
|
Для подальшого
використання в технологічному процесі
|
|
Приготування мусу
молочного
|
Емульгування
|
t=80...85°С, τ=3...5
хв.
|
Утворення складної
колоїдної системи емульсія+піна, набухання та клейстеризація крохмальних
зерен, підвищення в’язкості системи
|
Отримання
пластичної та в’язкої системи
|
|
Охолодження
|
t=4...6°С, τ=10...12
хв.
|
Зміна агрегатного
стану молочного жиру
|
Для покращення
процесу збивання
|
|
Збивання
|
V=400…500 об/хв., τ=5...7
хв.
|
Утворення піно
подібної структури, підвищення ступеня дисперсності системи, часткова
механічна денатурація білків
|
Підвищення ступеня
дисперсності системи
|
|
Охолодження
|
t=0...8°С, τ=1,5...2
год.
|
Формування
структури
|
Доведення до стану
кулінарної готовності
|
|
Підготовка до
реалізації
|
Оформлення
|
-
|
Регулювання
харчової та біологічної цінності
|
Отримання продукції
із заданими властивостями
|
|
Реалізація
|
t=15...18°С, τ=4...6
год.
|
-
|
Підтвердження
органолептичних показників якості готової продукції
|
Проведений нами аналіз рецептурного складу і технологічного
процесу виробництва взбивної страви показав, що основу цих виробів складає
збита рецептурна суміш із змістом повітряної фази в середньому від 30% до 450%,
термодинамічно-нестійка, схильна до саморуйнування.
Для збереження структури збитих систем необхідна їх
стабілізація, яка досягається введенням гелеутворювача (наприклад, желатину,
агару, пектину і ін.), що характерний для муссів.
Піна як система являється термодинамічно-нестійка, так як
володіє сильно розвиненою поверхнею поділу. Нестійкість визивається недостачею
вільної енергії в поверхневих шарах, які розділяють дисперсну фазу і дисперсне
середовище, наслідком чого являється погіршення органолептичних показників
готової продукції. Для усунення цього недоліку і стабілізації виробів в їх
рецептуру вводять стабілізатори, які окрім стабілізуючої дії ведуть до
збільшення піно-утворювальної здатності [2].
З цією метою використовують желатин, камеді рослинного і
мікробіологічного походження, а також карагінани, агар та ін..
Технологічний процес виробництва мусів, як правило, пропонує
стабілізацію пінної структури, що досягається введенням стабілізаторів чи
окремих рецептурних компонентів - цукру, кислоти; дією низьких температур,
обмеженими сроками зберігання.
Визначену роль в стабілізації пінної системи відіграє рН
середовища. Так, оптимум утворення піни для яєчного білка знаходиться в межах
рН середовища 5,0…5,5, тому в білок перед закінченням збивання добавляють
лимонну кислоту в вигляді розчину 10% концентрації[7].
Відомо, що для отримання піни для приготування мусів широко
застосовуються яєчні білки. Яєчний білок як піноутворювач є досить дорогим і
дефіцитним. Практично всі продукти з пінною структурою містять в своїх
рецептурах цукор, а тому необхідно з'ясувати вплив концентрації цукру на
властивості пін. Видно, що цукор при всіх концентраціях підвищує стійкість піни
і до певної концентрації - пінотворюючу здатність.
Для стабілізації піни мусів використовують желатин, агар,
агароїди. В результаті охолодження збитої системи порушується її термодинимічна
стійкість і настає процес перетворення всієї системи в студень, фіксація якого
відбувається за рахунок агрегації молекулярних ланцюгів желатину.
Збивання мусів і стабілізація їх залежить, як вже було
сказано, від наявності піноутворювача та стабілізатора. Піноутворювачі
володіють здатністю пришвидшувати формування піни і забезпечувати гомогенне розподілення
пухирців газу в процесі інтенсивної обробки суміші, а також розподіляти і
фіксувати їх в рідкій фазі[10].
Стабілізатори вводять для покращення структури і консистенції
готового виробу. Вони зв’язують частину води в сумішах, збільшують їх в’язкість,
підвищують здатність до збивання суміші, що веде до покращення зберігання
структури. Хоча стабілізатори являються з точки зору дозування невеликими
добавками, вони сильно впливають на стабільність і якість готового продукту.
Загальною властивістю всіх стабілізаторів є їх здатність набухати в воді, але
ведуть вони себе при цьому по різному: деякі набухають в холодній воді, деякі -
в гарячій. Багато стабілізаторів чуттєві до зміни рН, деякі здатні до
комплексоутворення з молочними протеїнами, що може позитивно впливати на
технологічний процес.
Стабілізуюча дія адсорбціонних шарів піни пов’язана також з
рухливістю молекул адсорбціонного шару і силою зчеплення між молекулами. Зі
збільшенням насичення адсорбціонного шару рухливість рідини понижується,
внаслідок рости сил зчеплення між молекулами. Для піни з яєчного білка
характерне збільшення рухливості рідини в системі з часом зберігання більше 2
годин. До цього часу дисперсна система стабільна. Рухливість рідини оцінюється
за величиною коефіцієнта самодифузії води в пінах, отриманих при збиванні
нативного яєчного білка і розчину яєчний білок- Na- КМЦ[6].
В сучасних умовах муси виробляють на основі напівфабрикатів
високого ступеня готовності, таким чином готова продукція виробляється по
спрощеній технологічній схемі.
Основні вимоги, що пред'являються до напівфабрикатів,
полягають в тому, що після відновлення рецептурна суміш повинна володіти
властивостями, властивими їй до сушки, процес відновлення повинен забезпечувати
повне розчинення частинок продукту. Швидкість і повнота розчинення
напівфабрикатів залежать від властивостей продукту, способу і режиму їх
відновлення, властивостей і параметрів середовища (рідкої основи), в якому
здійснюється процес відновлення[10].
Для відновлення напівфабрикатів використовували питну воду,
відповідну за якістю ГОСТ 2874-82 . Вода, використовувана для відновлення,
повинна задовольняти санітарним вимогам ГОСТу на питну воду. У тих випадках,
коли бактеріальне обсіменіння води перевищує встановлені норми, її необхідно
довести до кипіння або пастеризувати при температурі 85°С протягом 5хв, а потім
охолодити до необхідної температури[4].
Експериментально встановлено, що температура води,
використовуваної для відновлення напівфабрикатів, впливає на тривалість
розчинення, якість збитої продукції при цьому залишається стабільно високою.
Нагрівання суміші при відновленні до 75...85 °С хоча і привело до деякого
зменшення часу розчинення, але викликало необхідність подальшого її
охолоджування і не поліпшило органолептичних і физико-хімічних показників
збитої продукції. У зв'язку з тим, що рецептурна суміш перед збиванням
обов'язково охолоджується до температури 4...6 °С, вважаємо за доцільне
використовувати для відновлення воду з температурою 15...20°С з тим, щоб
практично виключити необхідність подальшого охолоджування суміші перед
збиванням.
Встановлено, що найбільш оптимальним є спосіб розчинення, при
якому в необхідну кількість напівфабрикату вливається при постійному
перемішуванні необхідна кількість води, потім рецептурну суміш залишають для
повного розчинення сухих частинок, періодично піддаючи механічному
перемішуванню. В цьому випадку не відбувається утворення складнорозчинних
скупчень у вигляді грудочок, для усунення яких необхідне інтенсивне механічне
перемішування. Повне відновлення напівфабрикатів спостерігається через 15-20
хв.
Кількість рідкої основи, необхідної для відновлення
напівфабрикатів, була визначена експериментально шляхом вивчення піноутворюючої
здатності (ПС) і стійкості піни (УП) збитих систем на її основі (рис.3.7).
Рисунок 3.7 - Залежність пінотворної здатності і стійкості
піни від співвідношення напівфабрикату і води
Порівняльний аналіз піноутворюючої здатності і стійкості піни
збитих систем на основі напівфабрикатів дозволив визначити необхідне
співвідношення напівфабрикат : вода, яке повинне знаходитися в наступних
інтервалах для мусів - 1:(1,5...2,0) кг/кг.
З метою уточнення оптимальних параметрів технологічного
процесу вивчені піноутворююча здатність і стійкість піни мусів від часу
збивання (рис.3.8).
Рисунок 3.8 - Залежність піноутворюючої здатності і стійкості
піни мусів від часу збивання
Аналізуючи отримані результати, можна відзначити, що
піноутворююча здатність і стійкість піни рецептурної суміші, використовуваної
для виробництва мусів, зростає із збільшенням часу збивання. Максимального
значення ці показники досягають через 12... 16 хв збивання і складають
відповідно 290...340% (піноутворююча здатність) і 98... 100% (стійкість піни)[6].
Технологічний процес виробництва мусів на основі
напівфабрикатів здійснюється в наступній послідовності:
·
змішування
напівфабрикату з розрахунковою кількістю води;
·
перемішування
суміші до отримання однорідної консистенції;
·
відновлення
суміші до повного розчинення її компонентів;
·
збивання
відновленої суміші.
Таким чином, розроблені напівфабрикати є
багатофункціональними, оскільки варіювання параметрів технологічних процесів
дозволяє на їх основі отримувати достатньо широкий асортимент солодких блюд, в
тому числі, і мусів. Використання таких напівфабрикатів в підприємствах
харчування дозволить розширити асортимент продукції, поліпшити її якість.
Муси - це страви з пінною структурою, тому зберігати тривалий
час ці солодкі блюда не рекомендовано. Температура подачі холодних солодких
мусів 12-15ºС. Достатньо обмежений термін
зберігання більшою мірою визначено перебігом фізико-хімічних процесів, що мають
місце при збиванні, стабілізації структури, охолодженні та зберігання
продукції.
Таблиця 3.2 - Вимоги до якості мусів
|
Найменування
показника
|
Характеристика
|
|
Зовнішній вигляд
|
Застигла,
мілкопориста, пишна і злегка пружна маса
|
|
Консистенція
|
Однорідна, ніжна і
пружна по всій масі
|
|
Колір
|
Однорідний,
характерний для даного виду мусу
|
|
Запах і смак
|
Чистий, без
сторонніх присмаків і запахів. Смак солодкий, зі слабо вираженою кислотністю
|
Загальний хімічний склад мусів приведено в табл.3.3.
Таблиця 3.3 - Характеристика загального хімічного складу
мусів
|
Назва показника
|
Масова доля, %
|
|
Сухі речовини
|
32,0 0,5
|
|
Цукор
|
22,0 0,8
|
|
Жир
|
4,5 0,2
|
Видно, що харчова цінність мусів часто визначається як
складом компонентів, що входять в напівфабрикат, так і технологічними процесами
виробництва, які індивідуальні для кожного виробу [6].
Аналіз даних свідчить, що в десертах, при загальному вмісту
білка від 3,3% до 4,0%, ідентифіковано вісімнадцять амінокислот, зокрема всі
незамінні, частка яких складає 45,96% загальної кількості амінокислот [10].
Звичайно, при деяких відхиленнях в технологічному процесі, а
також при використанні неякісної сировини при виробництві, можуть виникати
цілий ряд дефектів, які призводять до погіршення якості готової продукції та її
споживчого вигляду (табл.3.9).
Таблиця 3.4 - Вади мусів та способи їх усунення
|
Вади
|
Причина, яка
спричинює виникненню вад
|
Заходи з
запобігання вадам
|
|
Страва недостатньо
солодка
|
Зменшена закладка
цукру
|
Збільшити закладку
цукру
|
|
Сторонні присмак та
запах
|
Слідкувати за
якістю сировини, яка входить до складу рецептури
|
|
Затяжна маса, мусів
|
Недостатнє збивання
рецептурної суміші
|
Збивати суміш
відповідно вказаним нормам до отримання пінної структури
|
|
Шматки мусу без
форми
|
Переохолодили при
збивання
|
Дотримуватися всі
параметрів збивання
|
|
Слабо виражений
колір мусу
|
Недотримання правил
теплової обробки плодово-ягідної сировини
|
Відповідна теплова
обробка плодово-ягідної сировини(τ,t, ГМ)
|
|
Нехарактерна
консистенція
|
Недотримання
правильності процесу збивання
|
Збивати суміш
відповідно вказаним нормам до отримання пінної структури без комків
|
.2 Розробка проекту технологічної документації
Акт відпрацювання рецептури.
ЗАТВЕРДЖУЮ Керівник підприємства Устенко Ю. В.
«03» червня
АКТ відпрацьовування рецептури і технології нової та фірмової
страви (виробу) Назва підприємства: ХДУХТ .
Назва страви (виробу): Молочний мус з шоколадом .
Рецептура
|
№
|
Назва сировини
|
Маса нетто по
рецептурі на 10 порцій, г
|
|
1
|
Молоко
|
1000
|
|
2
|
Цукор
|
1000
|
|
3
|
Крохмаль
|
70
|
|
4
|
Ванілін
|
20
|
|
5
|
Желатин
|
50
|
|
6
|
Шоколад
|
70
|
|
7
|
Вода
|
435
|
|
Маса набору
сировини
|
2540
|
Результати відпрацювань рецептури і технології нової та
фірмової страви
|
№ відпрацювання
|
Маса набору
продуктів, Г, Мн
|
Маса н/ф, г, Мг
|
Виробничі втрати %,
Ха
|
Маса готової страви
у гарячому стані, г. Мг
|
Втрати при тепловій
обробці, %. Хг
|
Маса готової страви
в остиглому стані, г, Мг.ост
|
Втрати при
остиганні, %, Хост.
|
Загальні втрати, %,
Хзаг.
|
|
1
|
2540
|
2530
|
0,4
|
2500
|
6,4
|
2489
|
0,3
|
7,1
|
|
2
|
2540
|
2525
|
0,5
|
2499
|
6,5
|
2475
|
0,3
|
7,3
|
|
3
|
2540
|
2522
|
0,6
|
2500
|
7,4
|
2490
|
0,2
|
8,2
|
|
4
|
2540
|
2519
|
0,7
|
2478
|
7,2
|
2465
|
0,4
|
8,3
|
|
5
|
2540
|
2520
|
0,7
|
2485
|
8,0
|
2464
|
0,3
|
9,0
|
|
Середні значення
втрат
|
2540
|
2523,2
|
0,6
|
2492,4
|
7,1
|
2476,6
|
0,3
|
7,98
|
|
Відхилення
|
|
|
±0,15
|
|
±0,6
|
|
±0,07
|
±0,26
|
Опис технологічного процесу з вказівкою марок технологічного
устаткування, посуду, інвентарю
Відновлюють сухе молоко, шляхом розведення водою.
Підготовлюють желатин, дають йому набухнути. Потім тоненьким струмком вводять
підготовлений крохмаль, желатин та шоколад і варять, помішуючи, 15-20 хв. Суміш
охолоджують до 40˚C і збивають до отримання густої піно образної маси, яку
потім розливають у форми та охолоджують.
Для збивання мусу застосувати крематор, холодильна шафа для
охолодження, електрична плита ПЕ 0,51.
Органолептичні показники
Зовнішній вигляд: Однорідна,повітряна маса
Колір: світло-коричневого
Консистенція: однорідна, без комків
Запах та смак: солодкий, присутній приємний присмак молока та
шоколаду
Харчова та енергетична цінність на 100 г готової страви
У 100 г страви (виробу)
білків5,2 г.
жирів 9,3 г.
вуглеводів 83,1 г.
Енергетична цінність 437,06 ккал.
Розробник: Устенко Ю.В. Підпис:
Технічний експерт: Федак Н. В. Підпис:
ТЕХНОЛОГІЧНА КАРТА № 1 НА НОВУ ТА ФІРМОВУ СТРАВУ Молочний мус
з шоколадом
|
№ з/п
|
Назва сировини
|
Маса сировини, г
|
Нормативна
документація, що регламентує вимоги до якості сировини
|
|
|
На 1 порцію
|
На 10 порцій
|
|
|
|
Брутто
|
Нетто
|
Брутто
|
Нетто
|
|
|
1
|
Молоко
|
100
|
100
|
1000
|
1000
|
Згідно діючого
стандарту
|
|
2
|
Цукор
|
10
|
10
|
100
|
100
|
ДСТУ 2316
|
|
3
|
Крохмаль
|
7
|
7
|
70
|
70
|
ДСТУ 4518:2008
|
|
4
|
Желатин
|
5
|
5
|
50
|
50
|
Згідно діючого
стандарту
|
|
5
|
Шоколад
|
7
|
7
|
70
|
70
|
Згідно діючого
стандарту
|
|
6
|
Ванілін
|
2
|
2
|
20
|
20
|
Згідно діючого
стандарту
|
|
7
|
Вода
|
43
|
43
|
430
|
430
|
ДСТУ 6060:2003
|
|
Маса готової
страви, г
|
|
150
|
|
|
|
Технологічні параметри рецептури
|
№ з/п
|
Вид втрат
|
Нормативне
значення, %
|
Інтервал
припустимих значень, %
|
|
1
|
Виробничі втрати
|
0,9
|
±0,07
|
|
2
|
Теплові втрати
|
11,06
|
±0,19
|
Технологія приготування
Відновлюють сухе молоко, шляхом розведення водою.
Підготовлюють желатин, дають йому набухнуть. Потім тоненьким струмком вводять
підготовлений крохмаль, желатин та шоколад і варять, помішуючи, 15-20 хв. Суміш
охолоджують до 40˚C і збивають до отримання густої піно образної маси, яку
потім розливають у форми та охолоджують.
Органолептичні показники
Зовнішній вигляд: Однорідна,повітряна маса
Колір: біло-кремовий
Консистенція: однорідна, без комків
Запах та смак: кисло-солодкий, присутній приємний присмак
манго
Харчова та енергетична цінність на 100 г готової страви
У 100 г страви (виробу)
білків5,2 г.
жирів 9,3 г.
вуглеводів 83,1 г.
Енергетична цінність 437,06 ккал.
Розробник: Устенко Ю. В. Підпис:
Технічний експерт: Федак Н. В. Підпис:
Висновок
Ознайомившись з різноманітністю молочних десертів,
технологією їх приготування стає зрозумілим, що життя людини без такого
розмаїття здавалось би зовсім сумним.
Саме молочні десерти можуть збагачувати наш організм цілою низкою
поживних речовин: вітамінами, мінеральними речовинами, білками, вуглеводами та
ін.
Представлена технологія виробництва молочного мусу з
шоколадом дає нам ряд переваг: по-перше - розширює асортимент молочних
десертів, по-друге - збагачує страву поживними речовинами, роблячи страву
оздоровчого призначення, по-третє - дає можливість повної та часткової заміни
цукру на шоколад.
Як бачимо, дана тема є актуальною і потребує подальшого
вивчення.
Список використаної літератури
1.
Шумило Г.І. Технологія приготування їжі, Навчальний посібник. -
Ужгород:Госпрозрахунковий редакційно-видавничий відділ комітету інформації,
1999. - 556 с.
.
1000 рецептов сладких блюд и десертов./Составитель Т.Г. Філатов. - Оформл.
«Диамант». - СПб.:ТОО «Диамант», ООО «Золотой век», 1999. - 608 с.
.
Химический состав пищевых продуктов. Справочные таблицы содержания основных
пищевых веществ и энергетической ценности блюд и кулинарных изделий. - М.:
Легкая и пищевая промышленность, 1984. - 328с.
.
Технология производства продукции общественного питания. В.С. Баранова, А.И.
Мглинец, Л.М. Алешина и др. - М.: Экономика, 1986. - 400 с.
5. www.vasabi,my1.ru
<http://www.vasabi,my1.ru>
. Производство
желейной и взбивной продукции с использованиум модификаторов:Монография
Ф.В.Перцевой, А.Л.Фощан, Ю.А.Савгира, О.А.Гринченко, П.П.Пивоваров,
А.И.Дорошенко/Под общей редакцией Ф.В.Перцевого.
.Архіпова В.В.,
Іваншилова Т.В., Архіпова А.В. Ресторанна справа: Асортимент: технологія і
управління якістю пров. в суч. Ресторані. 2-ге вид.: Навч. Посібник. - К.:
Центр учбової літератури, фірма «Інкос» 2008. - 384 с.
.
htt://top/bigmir.net
. www.zakaz
<http://www.zakaz>.ru
. www.helt.diet.ru