Устройство защиты электросети

  • Вид работы:
    Дипломная (ВКР)
  • Предмет:
    Физика
  • Язык:
    Русский
    ,
    Формат файла:
    MS Word
    276,42 Кб
  • Опубликовано:
    2014-12-03
Вы можете узнать стоимость помощи в написании студенческой работы.
Помощь в написании работы, которую точно примут!

Устройство защиты электросети

Введение

Проблема защиты электрооборудования от некачественного напряжения в сети существует практически на любом предприятии, особенно при работе от источников трёхфазного напряжения. Кроме снижения и повышения напряжения на всех трёх фазах, существенную опасность представляет так называемый "перекос фаз" - случай, когда напряжения на фазах имеют разную величину, что приводит к перегреву обмоток двигателей или трансформаторов и выходу их из строя. Очень часто встречается и обрыв одной фазы.

Во многих случаях для нормальной работы оборудования требуется строго определённый порядок чередования фаз питающего напряжения. Иногда в результате аварии в цепи питания может возникнуть ситуация, когда все три фазы имеют напряжение 220 В. относительно земли, но при этом две из них замкнуты между собой ("слипание" фаз). Работа оборудования при таком напряжении приведёт к выходу его из строя.

В "Нормы качества электрической энергии в системах электроснабжения общего назначения" определено, что качество электрической энергии - это степень соответствия параметров электрической энергии их установленным значениям.

Показателями качества электроэнергии являются:

отклонение напряжения от своего номинального значения;

колебания напряжения от номинала;

несинусоидальность напряжения;

несимметрия напряжений;

отклонение частоты от напряжения номинального значения;

длительность провала напряжения;

импульс напряжения;

временное перенапряжение.

Основные показатели качества электроэнергии при условии нормальной работы электроприемников должны в течении не менее 23 часов каждых суток не выходить за пределы своих номинальных значений ±10%, а в послеаварийных режимах - за пределы определенных максимальных значений ±20%.

Однако, довольно часто, показатели качества электрической энергии не соответствуют требованиям, определённым в межгосударственном стандарте. В первую очередь эти несоответствия бывают вызваны аварийными режимами работы распределительной электросети или её перегрузок, что приводит к выходу из строя дорогостоящего оборудования.

Сутью моего диплома является разработка устройства, которое защитит электросеть от перепада напряжений

 

1.     
Обзор литературы и постановка задачи

.1      Класификация реле защиты

Реле классифицируются по различным признакам: по виду входных физических величин, на которые они реагируют; по функциям, которые они выполняют в системах управления; по конструкции и т. д. По виду физических величин различают электрические, механические, тепловые, оптические, магнитные, акустические и т.д. реле. При этом следует отметить, что реле может реагировать не только на значение конкретной величины, но и на разность значений (дифференциальные реле), на изменение знака величины (поляризованные реле) или на скорость изменения входной величины.

Устройство реле

Реле обычно состоит из трех основных функциональных элементов: воспринимающего, промежуточного и исполнительного. Воспринимающий (первичный) элемент воспринимает контролируемую величину и преобразует её в другую физическую величину. Промежуточный элемент сравнивает значение этой величины с заданным значением и при его превышении передает первичное воздействие на исполнительный элемент. Исполнительный элемент осуществляет передачу воздействия от реле в управляемые цепи. Все эти элементы могут быть явно выраженными или объединёнными друг с другом. Воспринимающий элемент в зависимости от назначения реле и рода физической величины, на которую он реагирует, может иметь различные исполнения, как по принципу действия, так и по устройству.

По устройству исполнительного элемента реле подразделяются на контактные и бесконтактные.

Контактные реле воздействуют на управляемую цепь с помощью электрических контактов, замкнутое или разомкнутое состояние которых позволяет обеспечить или полное замыкание или полный механический разрыв выходной цепи.

Бесконтактные реле воздействуют на управляемую цепь путём резкого (скачкообразного) изменения параметров выходных электрических цепей (сопротивления, индуктивности, емкости) или изменения уровня напряжения (тока). Основные характеристики реле определяются зависимостями между параметрами выходной и входной величины.

По способу включения реле разделяются:

Первичные - реле, включаемые непосредственно в цепь защищаемого элемента. Достоинством первичных реле является то, что для их включения не требуется измерительных трансформаторов, не требуется источников оперативного тока и не требуется контрольных кабелей.

Вторичные - реле, включаемые через измерительные трансформаторы тока или напряжения.

Наибольшее распространение в технике релейной защиты получили вторичные реле, к достоинствам которых можно отнести: они изолированы от высокого напряжения, расположены в удобном для обслуживания месте, выполняются стандартными на ток 5(1) А или напряжение 100 В независимо от тока и напряжения первичной защищаемой цепи.

По исполнению реле классифицируются:

Электромеханические или индукционные - с подвижными элементами.

Статические - без подвижных элементов (электронные, микропроцессорные).

По назначению реле подразделяются:

Измерительные реле. Для измерительных реле характерно наличие опорных элементов в виде калиброванных пружин, источников стабильного напряжения, тока и т.п. Опорные (образцовые) элементы входят в состав реле и воспроизводят заранее установленные значения (называемые уставкой) какой-либо физической величины, с которой сравнивается контролируемая (воздействующая) величина. Измерительные реле обладают высокой чувствительностью (воспринимают даже незначительные изменения контролируемого параметра) и имеют высокий коэффициент возврата (отношение воздействующих величин возврата и срабатывания реле, например, для реле тока - Кв=Iв / Iср).

Реле тока реагируют на величину тока и могут быть: - первичные, встроенные в привод выключателя (РТМ); - вторичные, включенные через трансформаторы тока: электромагнитные - (РТ-40), индукционные - (РТ-80), тепловые - (ТРА), дифференциальные - (РНТ, ДЗТ), на интегральных микросхемах - (РСТ), фильтр - реле тока обратной последовательности - (РТФ).

Реле напряжения реагируют на величину напряжения и могут быть: - первичные - (РНМ); - вторичные, включенные через трансформаторы напряжения: электромагнитные - (РН-50), на интегральных микросхемах - (РСН), фильтр - реле напряжения обратной последовательности - (РНФ).

Реле сопротивления реагируют на величину отношения напряжения и тока - (КРС, ДЗ-10);

Реле мощности реагируют на направление протекания мощности КЗ: индукционные - (РБМ-170, РБМ-270), на интегральных микросхемах - (РМ-11, РМ-12). • Реле частоты реагируют на изменение частоты напряжения - на электронных элементах (РЧ-1, РСГ).

Цифровое реле - это многофункциональное программное устройство, одновременно выполняющее функции реле тока, напряжения, мощности и т.д. Реле могут быть максимальные или минимальные. Реле, срабатывающие при возрастании воздействующей на него величины называются максимальными, а реле, срабатывающие при снижении этой величины, называются минимальными.

Логические или вспомогательные реле подразделяются на:

Реле промежуточные передают действие измерительных реле на отключение выключателя и служат для осуществления взаимной связи между элементами релейной защиты. Промежуточные реле предназначены для размножения сигналов, полученных от других реле, усиления этих сигналов и передачи команд другим аппаратам: электромагнитные постоянного тока - (РП-23, РП-24), электромагнитные переменного тока - (РП-25, РП-26), электромагнитные постоянного тока с замедлением при срабатывании или отпадании - (РП-251, РП-252), электронные на интегральных микросхемах - (РП-18),

Реле времени служат для замедления действия защиты: электромагнитные постоянного тока - (РВ-100), электромагнитные переменного тока - (РВ-200), электронные на интегральных микросхемах - (РВ-01, РВ-03 и ВЛ)

Реле сигнальные или указательные служат для регистрации действия как самих реле, так и других вторичных аппаратов (РУ-21, РУ-1).

По способу воздействия на выключатель реле разделяются:

Реле прямого действия, подвижная система которых механически связана с отключающим устройством коммутационного аппарата (РТМ, РТВ

Реле косвенного действия, которые управляют цепью электромагнита отключения коммутационного аппарата.

Основные виды релейной защиты:

Токовая защита - ненаправленная или направленная (МТЗ, ТО, МТНЗ).

Защита минимального напряжения (ЗМН).

Газовая защита (ГЗ).

Дифференциальная защита.

Дистанционная защита (ДЗ).

Дифференциально-фазная (высокочастотная) защита (ДФЗ).

.2      Анализ технического задания

Согласно техническому заданию необходимо разработать устройство защиты электросети

)        Наименование, число и назначение основных частей;

Разрабатываемое в данной работе устройство защиты электросети состоит из следующих основных частей:

трёхфазный импульсный источник питания;

микроконтроллер управления со встроенным АЦП;

LCD дисплей;

высоковольтный трёхфазный делитель напряжений;

три разделительных трансформатора;

клавиатуру ручного управления устройством

конвертер интерфейсов USART/RS-485;

блоки синхронизации микроконтроллера с электросетью;

коммутационные ключи;

исполнительные реле.

Трёхфазный импульсный источник питания, вырабатывающий постоянные напряжения 5 В. и 12 В., необходимые для питания устройства включает в себя следующие функциональные блоки:

трёхфазный сетевой выпрямитель;

фильтр выпрямленного сетевого напряжения;

обратноходовый преобразователь напряжения;

высокочастотный выпрямитель напряжения 12 В.

2) Требования по охране окружающей среды;

Условия эксплуатации соответствуют европейским стандартам охраны окружающей среды и человека. В конце срока устройства защиты электросети необходима утилизация согласно мировым стандартом и ГОСТ.

)      Требования взаимозаменяемости;

Ремонт устройства и замена вышедших из строя частей производится исключительно техническими специалистами с высшим образованием в области электронной техники.

1.3    Требования к разрабатываемому устройству

·        Нормальная работа устройства от электросети с частотой 40…70 Гц. и действующим значением напряжения от 150 В. до 320 В. при наличии напряжения хотя бы на одной из фаз электрической сети.

·        Измерение действующего значения сетевого напряжения независимо по всем трём фазам электросети в диапазоне от 50 В. до 320 В.

·        Наличие буквенно-символьного жидкокристаллического дисплея для индикации текущих параметров электросети (частоты, действующих значений напряжений, порядка чередования фаз) и режимов работы устройства.

·        Отключаемая функция контроля порядка чередования фаз.

·        Функция контроля "слипания" фаз.

·        Наличие дух верхних и двух нижних порогов контроля сетевого напряжения.

·        Четырёхпороговый контроль отклонений фазных напряжений от номинальных значений раздельно для каждой фазы сетевого напряжения.

·        Раздельная установка значений порогов напряжений и времени защитного отключения для каждого из порогов напряжения.

·        Регулируемые пределы отклонения частоты сетевого напряжения, при которых происходит отключение нагрузки.

·        Индикация на дисплее оставшегося времени до включения нагрузки при выходе параметров электросети за установленные пределы.

·        Индикация на дисплее параметра электросети не соответствующего допустимым значениям.

·        Раздельное отключение фаз сетевого напряжения при отклонении параметров фаз от нормы.

·        Общее отключение всех трёх фаз нагрузки общим электромагнитным реле при отклонении параметров хотя бы одной из фаз от нормы.

·        Наличие функции контроля частоты сетевого напряжения и отключение общего защитного реле при выходе частоты за установленные пределы.

·        Регулируемая яркость подсветки дисплея.

·        Возможность подстройки показаний (калибровка) прибора.

·        Настройка всех параметров устройства с использованием функционального меню и кнопок управления.

·        Связь с персональным компьютером (ПК) по интерфейсу RS-485.

·        Настройка основных параметров устройства в автономном режиме.

В устройстве защиты необходимо обеспечить раздельное отключение фаз электросети при выходе параметров электросети за допустимые пределы. Для этих целей необходимо предусмотреть наличие трёх ключей для раздельной коммутации каждой из фаз сетевого напряжения. Также необходимо предусмотреть отключение трёхфазного электрооборудования при возникновении различных внештатных ситуаций и возникновении перекоса фаз. Для этих целей необходимо введение дополнительного ключа общей коммутации фаз, который управляя подключенным к нему мощным трёхфазным контактором, осуществлял бы коммутацию трёхфазной электросети для всех трёх фаз сетевого напряжения. Наличие общего трехфазного ключа необходимо для коммутации трёхфазных нагрузок, например электродвигателей, или при использовании устройства в составе аппаратуры автоматического ввода резерва.

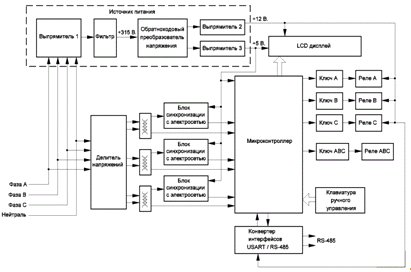
1.4    Структурная схема устройства


Устройство должно обеспечивать раздельное отключение фаз электросети. За работу устройства отвечает микроконтроллер, к которому подведены все части устройства. Работа устройства начинается с иницилизации устройств, настройки портов ввода вывода. Далее идет чтение переменных с памяти микроконтроллера.В целях исключения подачи напряжения питания на защищаемые цепи целесообразно ввести задержку на включения защитных реле при включении питания устройства. Данная задержка выбрана длительностью 5 секунд, так как способна обеспечить мониторинг 250 периодов синусоидального напряжения электросети. Далее основная программа микроконтроллера проверяет, путём сравнения измеренные за пятисекундную задержку, параметры электросети на нахождение в допустимых пределах и включает соответствующие реле или загружает в таймер задержки включения реле необходимое время. После чего в бесконечном цикле программа микроконтроллера обновляет показания ЖК-дисплея и обрабатывает команды клавиатуры в соответствии с порядком нажатия на управляющие кнопки. Для освобождения процессорного времени микроконтроллера и устранения необходимости мониторинга последовательного порта приёмопередатчика UASRT, при работе с персональным компьютером посредством интерфейса RS-485, решено использовать возможность генерации прерывания, возникающего по завершению приёма очередного байта. Для реализации возможности адресации конкретного устройства системы управления, в программе обработки прерывания предусмотрено сравнение принятого адреса с собственным внутренним адресом устройства и адресом широковещания. В случае совпадения адреса система декодирует принятую команду и выполняет её, а в случае необходимости формирует необходимый пакет данных для ответа.

Исходя из ТЗ была разработана электрическая структурная схема устройства защиты электросети (см. рис.1).

Рисунок 1 - Электрическая структурная схема

Алгоритм работы устройства можно увидеть в приложении А

.        Разработка и расчет узлов и блока прибора

.1      Разработка функциональной схемы устройства

электрооборудование напряжение сеть импульсный

В данном разделе будет более детально рассмотрено работа устройства в целом и по отдельности каждый блок.

Как было выше изложено, суть устройства заключается в том, что оно должно обеспечивать раздельное отключение фаз электросети

Устройство разбито на несколько основных блоков, это: делитель напряжения, блок синхронизации с электросетью, микроконтроллер, конвертер интерфейсов, LCD дисплей, блок реле, источник питания.

Делитель напряжения. В данном устройстве, я использую резистивный делитель напряжения. Делитель напряжения - это устройство, в котором входное и выходное напряжение связаны коэффициентом передачи.

Блок синхронизации с электросетью. Служит для формирования прямоугольных импульсов, следующих синхронно с моментами смены полярности сетевым напряжением трёхфазной электросети. Формируемые блоками синхронизации импульсы поступают на входы внешнего прерывания микроконтроллера и тем самым сообщают программе управления процессора о смене полярности сетевого напряжения той или иной фазы электросети (переходе сетевым напряжением через нулевое значение).

Микроконтроллер. Микроконтроллер - микросхема, предназначенная для управления электронными устройствами.

Конвертер интерфейсов. Конвертер интерфейсов USART / RS-485 предназначен для преобразования интерфейса последовательного порта управляющего микроконтроллера USART в промышленный последовательный симметричный интерфейс RS-485.дисплей. Служит для индикации параметров электросети и режимов работы устройства и управляется непосредственно от центрального микроконтроллера.

Блок реле. Ключи управления реле и выходные реле устройства защиты образуют выходные цепи схемы и предназначены для управления мощными исполнительными цепями коммутации. Подключенные к реле управления контакторы будут непосредственно подавать питание на защищаемое устройством оборудование, в случае если параметры электросети находятся в пределах установленной нормы.

Источник питания. В данном устройстве источником питания служит трехфазный сетевой выпрямитель. Трёхфазный сетевой выпрямитель служит для выпрямления переменного напряжения трёхфазной электросети в пульсирующее напряжение, которое затем подаётся на сглаживающий LC-фильтр. Обратноходовый преобразователь выполняет преобразование выпрямленного сетевого напряжения в переменное напряжение высокой частоты и содержит в себе высокочастотный понижающий трансформатор. Высокочастотные выпрямители преобразуют переменное напряжение высокой частоты, поступающее со вторичной обмотки высокочастотного трансформатора в пульсирующее, которое затем сглаживается фильтрующим конденсатором.

.2      Разработка схемы электрической принципиальной

В данном разделе необходимо определить перечень элементов, который необходим для построения данного прибора. В разделе будет реализованы задачи, которые были поставлены раннее в постановке задачи. В каждом блоке, на которые разбит прибор, будет подобран элемент, удовлетворяющий условиям поставленной задачи.

2.2.1 Выбор элементной базы

Расчет работы микроконтроллера.

Одним из основных элементов, определяющих работу устройства является микроконтроллер. Для моего устройства я возьму микроконтроллер AT Mega16A который имеет следующие параметры:

Таблица 1 - основные параметры микроконтроллера AT Mega16A

ЦПУ: Ядро

AVR

ЦПУ: F,МГц

От 0 до 16

Память: Flash,Кбайт

16

Память: RAM,КБайт

1

Память: EEPROM,КБайт

0.5

I/O (макс.),шт.

32

Таймеры: 8-бит,шт

2

Таймеры: 16-бит,шт

1

Таймеры: Каналов ШИМ,шт

4

Таймеры: RTC

да

Интерфейсы: UART,шт

Интерфейсы: SPI,шт

1

Интерфейсы: I2C,шт

1

Аналоговые входы: Разрядов АЦП,бит

10

Аналоговые входы: Каналов АЦП,шт

8

Аналоговые входы: Быстродействие АЦП,kSPS

15

Аналоговые входы: Аналоговый компаратор,шт

2


Схема включения микроконтроллера

Для синхронизации микроконтроллера с фазами электропитания трёхфазной сети необходимо использовать все три имеющиеся входа внешних прерываний INT0 - INT2. Входы внешнего прерывания INT0 и INT1 в микроконтроллере выведены на входы 2 и 3 порта D (PORTD), а вход внешнего прерывания INT2 имеет внутреннее соединение с входом 2 порта В (POTRB) микроконтроллера. Подобное распределение входов внешних прерываний микроконтроллера создаёт определённые неудобства при программной обработке сдвига фаз электросети, существенно усложнит и замедлит программу управления. Для упрощения программного обеспечения микроконтроллера и ускорения процесса определения сдвига фазных напряжений в электросети необходимо задействовать имеющийся в микроконтроллере вход 4 порта D (PD4), соединив его параллельно со входом внешнего прерывания микроконтроллера INT2

Поскольку используемый в схеме синхронизации устройства аналоговый компаратор имеет выход с открытым коллектором, то необходимо наличие подтягивающих резисторов, включенных между положительным выводом источника питания и входами внешнего прерывания микроконтроллера.

Для измерения напряжения в электросети необходимо задействовать три входа АЦП микроконтроллера из имеющихся восьми. Используем входы ADC0 - ADC2, выведенные на выводы PA0 - PA2 PORTA микроконтроллера

АЦП - электронное устройство, преобразующее напряжение в двоичный цифровой код.

В данном микроконтроллере используется 8-канальный 10 битный АЦП

Оставшиеся свободными выводы PORTA используем для управления ключами коммутации нагрузки и индикаторным светодиодом HL1.

Для подключения шести кнопок ручного управления устройство (SB1 - SB6) воспользуемся портом В (PORTB) микроконтроллера, подключив кнопки к оставшимися свободными выводами PB0, PB1, PD4 - PB7 (рисунок 8). Поскольку при программном декодировании нажатий на кнопки ручного управления будет использоваться чтение логических уровней на выводах порта В микроконтроллера, то для обеспечения изменения логического уровня с единицы на ноль, при нажатии на кнопки управления, достаточно задействовать встроенные в PORTB подтягивающие резисторы, включив их программно. В этом случае отпадает необходимость использования внешних подтягивающих резисторов, что способствует уменьшению конечной стоимости устройства и минимизации его габаритов.

Для подключения ЖК индикатора по 4-х проводной шине данных необходимо задействовать четыре вывода одноного из портов микроконтроллера. Дополнительно понадобиться ещё три вывода для формирования управляющих сигналов RS, R/W, E индикатора. Для этих целей задействуем оставшийся свободным порт С (PORTC) микроконтроллера.

Схема ЖК индикатора

ШИ модулятор таймера 2 микроконтроллера AT Mega16A выведен на вывод PD7 PORTD. Для управления яркостью подсветки ЖК индикатора подключим к этому выходу согласующий транзистор

Для обеспечения гарантированного сброса микроконтроллера при колебаниях напряжения питания, возникающих при запуске обратноходового преобразователя, используем RC-цепь сброса, подключив её к выводу RESET . Диод VD1, подключенный параллельно резистору R3, предназначен для быстрого разряда конденсатора C1 при отключении питания устройства и способствует быстрому повторному запуску микроконтроллера при кратковременных провалах сетевого напряжения.

Поскольку требуется обеспечить синхронизацию микроконтроллера и достоверность измерений сетевого напряжения при наличии хотя бы одной из трёх фаз сетевого напряжения необходимо использовать все три внешних прерывания микроконтроллера. Обработчики внешних прерываний должны содержать в себе подпрограммы и функции определения частоты электросети, порядка чередования фаз и другие. Расчёт частоты электрической сети целесообразно проводить на основе значения счётного регистра 16-ти разрядного таймера-счётчика Т1. Для этого при каждом вызове обработчика внешнего прерывания необходимо в первую очередь прочитать значение, содержащееся в счётном регистре TCNT1 таймера Т1. Данное значение, при частоте тактового генератора микроконтроллера 16 МГц. и предварительном делении частоты на восемь, будет инкрементироваться на единицу каждые 0.5 мс., что соответствует шагу измерения частоты 25 - 10-6 Гц.

Далее в программе обработки внешнего прерывания необходимо загрузить в регистр TCNT1 таймера-счётчика Т1 нулевое значение, необходимое для отсчёта временного интервала 5 мс. для запуска преобразования АЦП на пике синусоиды сетевого напряжения и последующим вычислением частоты сетевого напряжения при очередном вызове программы обработки одного из внешних прерываний. Далее необходимо выбрать вход АЦП на котором будет производиться измерение сетевого напряжения. Для этого в регистр ADMUX микроконтроллера необходимо занести число, соответствующее номеру входа. После выполнения описанных действий целесообразно произвести чтение состояния порта D (регистр PIND) микроконтроллера. Данное действие позволит определить порядок чередования фаз в электросети. Далее, с учётом порядка чередования фаз становиться возможным произвести расчёт частоты напряжения в электросети по одной из формул, приведенных в таблице 2.

Таблица 2 - Расчетные формулы для электросети в зависимости от порядка чередования фаз



При расчёте частоты используется деление целочисленных двухбайтных значений с отбрасыванием остатка. Ввиду особенностей работы аппаратного делителя микроконтроллера, расчёт значений частоты в виде двухбайтных переменных типа Int16, позволит значительно повысить скорость вычисления частоты сетевого напряжения, по сравнению с использованием в вычислениях чисел с плавающей запятой.

При выполнении расчёта по одной из указанных в таблице 1 формул, в зависимости от обнаруженного порядка чередования фаз, будет получено четырёхзначное десятичное число (например, 4998). Два старших десятичных знака этого числа будут содержать значение частоты в Герцах (49, для указанного случая), а два младших, соответственно, десятую и сотую доли Герца (49,98 Гц., для указанного значения 4998).

Дальнейшее операции целочисленного деления на 100 и взятия остатка от деления на 100, позволят в основном цикле программы выделить целую и дробную части значения частоты для вывода на ЖК дисплей.

Для коррекции момента времени измерения напряжения на пике синусоидального сигнала, в дальнейшем, необходимо произвести перерасчёт значения, которое будет заноситься в регистр сравнения таймера-счётчика Т1 и вызовет прерывание, запускающее процесс измерения напряжения. Расчёт данного значения необходимо выполнить на основе рассчитанного значения частоты электросети.

Перезапущенный с нулевого значения счёта, при обработке внешнего прерывания таймер-счётчик Т1, по достижении рассчитанного и записанного в регистр сравнения значения, вызовет прерывание по совпадению. При обработке данного прерывания первоочередной задачей является запуск АЦП микроконтроллера, так как именно в момент возникновения прерывания по совпадению счётчика Т1 необходимо произвести измерение мгновенного значения напряжения в электросети. После этого для обеспечения возможности контроля слипания фаз необходимо повторно прочитать состояния порта D микроконтроллера в переменную, содержащую порядок чередования фаз в электросети.

По завершению преобразования АЦП произойдёт вызов программы обработчика соответствующего прерывания. Программа обработки прерывания должна прочитать измеренное мгновенное значение напряжения в массив U[N], где N - номер фазы электросети (от 0 до 3). Для упрощения процесса преобразования измеренного мгновенного значения напряжения, в √2 раз больше среднеквадратичного, и ускорения работы программы микроконтроллера, критичной ко времени выполнения, решено отказаться от работы с числами с плавающей запятой и деления на квадратный корень из двух. Вместо этого верхний предел измерения устройством действующего значения напряжения был расширен до значения 340 В. Это позволило проводить измерения напряжения с приемлемой погрешностью на уровне ±0,5% и шагом измерения около 1/3 В. и при этом существенно упростить разработку управляющей программы микроконтроллера и ускорить её работу.

Таким образом, при обработке прерывания по завершению преобразования АЦП достаточно произвести деление полученного в регистре ADC АЦП целочисленного значения (в диапазоне от 0 до 1024) на целочисленное значение равное трём, с последующим аппаратным округлением в меньшую сторону. В результате путём минимальных преобразований рассчитывается среднеквадратичное значение сетевого напряжения .

В случае возникновения ошибки синхронизации с электрической сетью (например, при пропуске двух и более полупериодов всех трёх фаз сетевого напряжения и продолжении работы устройства от заряженных конденсаторов источника питания) будет осуществлено аппаратное переполнение таймера-счётчика Т1. Подпрограмма обработки прерывания по переполнению этого счётчика должна произвести аварийное отключение всех трёх фазных и общефазного реле и установить флаг ошибки синхронизации с электросетью, обнулив измеренные значения напряжений фаз (приложение Г).

Для подсчёта длительности интервалов времени и анализа измеренных значений параметров электросети используем таймер-счётчик Т0. Таймер, путём загрузки в счётный регистр TCNT0 начального значения счёта равное 100 и коэффициенте деления частоты тактового генератора равном 1024 будет срабатывать каждые T = 1 / (16 - 106 / (1024 - (256 - 100))) = 10 мс.

При обработке прерывания необходимо проверить соответствие параметров электросети, полученных в процессе измерений и расчётов на допустимость значений, путём их сравнения с заданными пороговыми значениями. При превышении напряжения какой либо из фаз сетевого напряжения верхнего порога быстрого отключения Umax_H должно незамедлительно отключаться защитное реле данной фазы, а так же общефазное реле. То же должно происходить и при снижении напряжения какой либо из фаз сетевого напряжения нижнего порога быстрого отключения Umin_L (приложение Г).

При снижении напряжения какой либо из фаз до установленного уровня замедленного отключения Umin_H или ниже, а также при достижении напряжением верхнего порога замедленного отключения Umax_L, программа обработки прерывания инкрементирует соответствующее время задержки на отключение. В дальнейшем производится проверка полученных значений задержек на достижение заданных пороговых значений.

В случае превышения заданных пороговых значений должно незамедлительно отключаться защитное реле данной фазы, а так же общефазное реле, а таймер отсчёта времени обратного включения реле загружаться необходимая задержка.

Далее необходимо произвести расчёт разности фазных напряжений и аналогичным образом произвести отключение общефазного реле с осуществлением необходимой задержки на отключение.

Сравнение измеренного значения частоты напряжения с верхним и нижним установленными порогами так же целесообразно производить в программе обработки прерывания по переполнению таймера-счётчика Т0. В случае отклонения от заданных пределов необходимо аналогичным образом произвести отключение общефазного реле с осуществлением задержки на отключение.

Таймер Т0 целесообразно использовать и для отсчёта временных интервалов. Для этого необходимо организовать соответствующие счётчики вызовов подпрограммы обработки прерывания.

Разработка программы микроконтроллера

Программа разработанная на языке C++ в среде программирования WinAVR 20100110 программа управления состоит из 13 файлов, которые транслируются компилятором в программные коды микроконтроллера.

Исходные коды программы имеют объём около 2000 строк и доступны для загрузки на сайте редакции.

Откомпилированная программа занимает в памяти микроконтроллера 15432 байта из 16384 байт доступной flash памяти программ. Энергонезависимой памяти eeprom, в которой расположены данные о текущей настройке системы, используется 56 байт из 512 имеющихся в распоряжении программы. В ОЗУ микроконтроллера при работе программы занято 204 байта из 1024 доступных.

Сам код можно увидеть в приложении

Применение обратноходового преобразователя!!!!! Схема!!!!!

При замыкании ключа, к первичной обмотке дросселя прикладывается напряжение источника питания. В дросселе начинает нарастать магнитный поток, а следовательно накапливаться энергия. В качестве ключей обычно выступают транзисторы. При запирании ключевого элемента ток через первичную обмотку дросселя резко уменьшается, наводя на вторичную обмотку ЭДС, отпирающую диод. Во вторичной цепи начинает протекать ток, который заряжает конденсатор и питает нагрузку. Во время первого этапа нагрузка питается только за счет заряда, полученного конденсатором во время второго этапа. Импульсы тока в первичной цепи повторяются с частотой от 1 кГц до 100 кГц. В результате во вторичной обмотке протекает ток пилообразной формы. Регулирование напряжения, питающего нагрузку, осуществляется за счёт изменения длительности импульсов тока в первичной обмотке.

Преимущества обратноходовых преобразователей:

·        существенно меньшие габариты и вес по сравнению с источниками питания, содержащими трансформатор на частоту 50 Гц;

·        нечувствительность обратноходового преобразователя к короткому замыканию нагрузки;

·        возможность регулирования выходного напряжения в широких пределах, а также поддержание требуемого выходного напряжения в условиях изменения напряжения питающей сети;

·        небольшое количество элементов, невысокая стоимость.

В связи с тем, что в обратноходовом преобразователе накопительный дроссель подключён к первичной сети и к нагрузке в различные моменты времени, передача помех из сети в нагрузку и назад исключена, что тоже является достоинством обратноходового преобразователя.

Недостатки обратноходовых преобразователей:

·        мощность ограничена энергией, запасаемой трансформатором;

·        повышенный уровень электромагнитных помех, создаваемых как в питающей сети, так и в нагрузке;

·        большие по сравнению с другими импульсными преобразователями габариты при той же мощности.

Интерфейс стандарта RS-485

Свойства интерфейса стандарта RS-485:

. Двунаправленная полудуплексная передача данных. Поток последовательных данных передаётся одновременно только в одну сторону, передача данных в другую сторону требует переключения приёмопередатчика. Приёмопередатчики принято называть "драйверами"(driver), это устройство или электрическая цепь, которая формирует физический сигнал на стороне передатчика.

. Симметричный канал связи. Для приёма/передачи данных используются два равнозначных сигнальных провода. Провода означаются латинскими буквами "А" и "В". По этим двум проводам идет последовательный обмен данными в обоих направлениях (поочередно). При использовании витой пары симметричный канал существенно повышает устойчивость сигнала к синфазной помехе и хорошо подавляет электромагнитные излучения создаваемые полезным сигналом.

. Дифференциальный (балансный способ передачи данных). При этом способе передачи данных на выходе приёмопередатчика изменяется разность потенциалов, при передаче "1" разность потенциалов между AB положительная при передаче "0" разность потенциалов между AB отрицательная. То есть, ток между контактами А и В, при передачи "0" и "1", течёт (балансирует) в противоположных направлениях.

. Многоточечность. Допускает множественное подключение приёмников и приёмопередатчиков к одной линии связи. При этом допускается подключение к линии только одного передатчика в данный момент времени, и множество приёмников, остальные передатчики должны ожидать освобождения линии связи для передачи данных.

. Низкоимпендансный выход передатчика. Буферный усилитель передатчика имеет низкоомный выход, что позволяет передавать сигнал ко многим приёмникам. Стандартная нагрузочная способность передатчика равна 32-м приёмникам на один передатчик. Кроме этого, токовый сигнал используется для работы "витой пары" (чем больше рабочий ток "витой пары", тем сильнее она подавляется синфазные помехи на линии связи).

. Зона нечувствительности. Если дифференциальный уровень сигнала между контактами АВ не превышает ±200мВ, то считается, что сигнал в линии отсутствует. Это увеличивает помехоустойчивость передачи данных.

Технические характеристики RS-485:

·        Допустимое число приёмопередатчиков (драйверов) 32

·        Максимальная скорость передачи 10 Мбит/с

·        Минимальный выходной сигнал драйвера ±1,5 В

·        Максимальный выходной сигнал драйвера ±5 В

·        Максимальный ток короткого замыкания драйвера 250 мА

·        Выходное сопротивление драйвера 54 Ом

·        Входное сопротивление драйвера 12 кОм

·        Допустимое суммарное входное сопротивление 375 Ом

·        Диапазон нечувствительности к сигналу ±200 мВ

·        Уровень логической единицы (Uab) >+200 мВ

·        Уровень логического нуля (Uab) <-200 мВ

Входное сопротивление для некоторых приёмников может быть более 12 кОм (единичная нагрузка). Например, 48 кОм (1/4 единичной нагрузки) или 96 кОм (1/8), что позволяет увеличить количество приёмников до 128 или 256. При разных входных сопротивлениях приёмников необходимо, чтобы общее входное сопротивление не было меньше 375 Ом.

Описание работы RS-485:

Так как стандарт, RS-485 описывает только физический уровень процедуры обмена данными, то все проблемы обмена, синхронизации и квитирования, возлагаются на более высокий протокол обмена. Как мы уже говорили, наиболее часто, это стандарт RS-232 или другие верхние протоколы (ModBus , DCON и т.п.).

Сам RS-485 выполняет только следующие действия:

·        Преобразует входящую последовательность "1" и "0" в дифференциальный сигнал.

·        Передает дифференциальный сигнал в симметричную линию связи.

·        Подключает или отключает передатчик драйвера по сигналу высшего протокола.

·        Принимает дифференциальный сигнал с линии связи.

3. Охрана труда


3.1 Классификация помещений по степени опасности поражения человека электрическим током

Все производственные помещения в отношении опасности поражения людей электрическим током разделяются на три класса: с повышенной опасностью, особо опасные, без повышенной опасности.

К помещениям с повышенной опасностью относятся помещения, в которых имеется хотя бы одно из следующих условий, создающих повышенную опасность поражения человека электрическим током:

-       сырость или токопроводящая пыль. Сырыми называются помещения, в которых относительная влажность длительное время превышает 75%. Пыльными (с токопроводящей пылью) называются помещения, в которых по условиям производства выделяется технологическая пыль в таком количестве, что она может оседать на проводах, проникать внутрь машин, аппаратов, и т.д.;

-       токопроводящие полы - металлические, земляные, железобетонные, кирпичные;

-       высокая температура. Жаркими называются помещения, в которых под воздействием различных тепловых излучений температура превышает постоянно или периодически (более одних суток) + 35°С;

-       возможность одновременного прикосновения человека к имеющим соединения с землей металлоконструкциям зданий, технологическим аппаратам, механизмам или другому оборудованию одной точкой тела и к металлическим корпусам электрооборудования любой другой точкой тела.

К особо опасным помещениям относятся помещения с наличием одного из условий, создающих особую опасность:

-       особая сырость. Особо сырыми называются помещения, в которых относительная влажность воздуха близка к 100%; стены, потолок и предметы, покрытые влагой;

-       химически активная или органическая среда. Помещениями с химически активной или органической средой называют помещения, в которых постоянно или в течение длительного времени содержатся агрессивные пары, газы, жидкости, образуются отложения или плесень, действующие разрушающе на изоляцию и токоведущие части электрооборудования;

-       одновременно два или более условий повышенной опасности.

К помещениям без повышенной опасности относятся помещения, в которых отсутствуют условия, создающие повышенную или особую опасность. К таким относятся помещения с надлежащими метеорологическими условиями, с деревянными полами, регулируемой температурой воздуха.

3.2 Инструмент электрифицированный

1. К работе с электрифицированным инструментом допускаются лица, прошедшие обучение и проверку знаний инструкций по охране труда и имеющие запись в удостоверении о проверке знаний о допуске к выполнению работ с применением электрифицированного инструмента. Эти лица должны иметь группу I по электробезопасности.

. Электроинструмент выпускается следующих классов:

-       I - электроинструмент, у которого все детали, находящиеся под напряжением, имеют изоляцию и штепсельная вилка имеет заземляющий контакт. У электроинструмента класса I все находящиеся под напряжением детали могут быть с основной, а отдельные детали - с двойной или усиленной изоляцией;

-       II - электроинструмент, у которого все детали, находящиеся под напряжением, имеют двойную или усиленную изоляцию. Этот электроинструмент не имеет устройств для заземления.

Номинальное напряжение электроинструмента классов I и II должно быть не более: 220 В - для электроинструмента постоянного тока, 330 В - для электроинструмента переменного тока;

-       III - электроинструмент на номинальное напряжение не выше 42 В, у которого ни внутренние ни внешние цепи не находятся под другим напряжением. Электроинструмент класса III предназначен для питания от автономного источника тока или от общей сети через изолирующий трансформатор, напряжение холостого хода которого должно быть не выше 50 В, а вторичная электрическая цепь не должна быть соединена с землей.

3. Электроинструмент, питающийся от сети, должен быть снабжен гибким съемным кабелем со штепсельной вилкой.

Гибкий несъемный кабель электроинструмента класса I должен иметь жилу, соединяющую заземляющий зажим электроинструмента с заземляющим контактом штепсельной вилки.

Кабель в месте ввода в электроинструмент должен быть защищен от истираний и перегибов эластичной трубкой из изоляционного материала.

Трубка должна быть закреплена в корпусных деталях электроинструмента, и выступать из них на длину не менее 5 диаметров кабеля. Закрепление трубки на кабеле вне инструмента запрещается.

. Для присоединения однофазного электроинструмента шланговый кабель должен иметь три жилы: две - для питания, одну - для заземления. Для присоединения трехфазного инструмента применяется четырехжильный кабель, одна жила которого служит для заземления. Эти требования относятся только к электроинструменту с заземляемым корпусом.

. Доступные для прикосновения металлические детали электроинструмента класса I, которые могут оказаться под напряжением в случае повреждения изоляции, должны быть соединены с заземляющим зажимом. Электроинструмент классов II и III не заземляется.

Заземление корпуса электроинструмента должно осуществляться с помощью специальной жилы питающего кабеля, которая не должна одновременно служить проводником рабочего тока. Использовать для этого нулевой рабочий провод запрещается.

Штепсельная вилка должна иметь соответствующее число рабочих и один заземляющий контакт. Конструкция вилки должна обеспечивать опережающее замыкание заземляющего контакта при включении и более позднее размыкание его при отключении.

. Конструкция штепсельной вилки электроинструмента класса III должна исключать сочленение их с розетками на напряжение свыше 42 В.

. При работе электроинструментом класса I применение средств индивидуальной защиты (диэлектрических перчаток ковров, галош и т.п.) обязательно за исключением следующих случаев:

-        только один электроинструмент получает питание от разделительного трансформатора;

-        электроинструмент получает питание от автономной двигатель-генераторной установки или от преобразователя частоты с разделительными обмотками;

-       электроинструмент получает питание через защитно-отключающее устройство.

. Электроинструментом классов II и III разрешается работать без применения индивидуальных средств защиты.

. Кабель электроинструмента должен быть защищен от случайного повреждения и соприкосновения его с горячими, сырыми и масляными поверхностями.

Натягивать, перекручивать и перегибать кабель, ставить на него груз, а также допускать пересечение его с тросами, кабелями и рукавами газосварки запрещается.

. Устанавливать рабочую часть электроинструмента в патрон и изымать ее из патрона, а также регулировать электроинструмент следует после отключения его от сети штепсельной вилкой и полной остановки.

. При работе электродрелью предметы, подлежащие сверлению, необходимо надежно закреплять. Касаться руками вращающегося режущего инструмента запрещается.

. При сверлении электродрелью с применением рычага для нажима необходимо следить, чтобы конец рычага не опирался на поверхность, с которой возможно его соскальзывание.

Применяемые для работы рычаги должны быть инвентарными и храниться в инструментальной. Использовать в качестве рычагов случайные инструменты запрещается.

. Если во время работы обнаружится неисправность электроинструмента или работающий с ним почувствует хотя бы слабое действие тока, работа должна быть немедленно прекращена и неисправный инструмент сдан для проверки и ремонта.

Заключение

В данном комплексном курсовом проекте было разработано устройство защиты электросети - устройство, которое защищает сеть от больших перепадов напряжения.

При разработке выбиралось оптимальное размещение элементов на печатной плате, чтобы обеспечить минимальный нагрев платы, что и показал тепловой расчёт, также был произведён вибрационный расчёт, который показал, что выбранная плата имеет хорошую стойкость к внешним воздействиям при заданных размерах. Были также произведены расчеты надежности системы и ее электромагнитная совместимость, эти расчеты показали, что система отвечает требованиям технического задания.

Список литературы

1.      IEEE SA - 446-1995 - IEEE Recommended Practice for Emergency and Standby Power Systems for Industrial and Commercial Applications - Электронные данные. - Режим доступа: http://standards.ieee.org/findstds/standard/446-1995.html

2.      УЗМ-50 испытания - Электронные данные. - Режим доступа: http://www.meandr.ru/texts/text4a.html

.        Проектирование МПС - Электронные данные. - Режим доступа: http://dfe.karelia.ru/koi/posob/projmps/vved1.html

.        Вывод информации на ЖКИ. Статьи- Электронные данные. - Режим доступа: http://mega-avr.ucoz.ru/publ/ codevisionavr_out_information_in_display_library_function/1-1-0-5

.        Стандарт RS-485 - Электронные данные. - Режим доступа: http://www.softelectro.ru/rs485.html

.        RS-485 для чайников. Описание RS-485 на русском. - Электронные данные. - Режим доступа: http://mayak-bit.narod.ru/rs485.html

.        Интерфейсы RS-485, RS-422 и RS-232 - Электронные данные. - Режим доступа: http://bookasutp.ru/Chapter2_3.aspx

Похожие работы на - Устройство защиты электросети

 

Не нашли материал для своей работы?
Поможем написать уникальную работу
Без плагиата!
Без нейросетей!