Особливості приготування страв італійської кухні

  • Вид работы:
    Курсовая работа (т)
  • Предмет:
    Другое
  • Язык:
    Украинский
    ,
    Формат файла:
    MS Word
    255,11 Кб
  • Опубликовано:
    2014-10-10
Вы можете узнать стоимость помощи в написании студенческой работы.
Помощь в написании работы, которую точно примут!

Особливості приготування страв італійської кухні

Вступ

італійський кухня рецептурний страва

Розвиток туристичного бізнесу ставить перед підприємствами ресторанного господарства необхідність розроблення нормативної документації на страви кухонь народів світу.

Кожний народ має свої улюблені страви, традиції в оформленні столу, готуванні їжі.

Італійська кухня визнана не тільки однією з кращих у світі, але й однією з самих модних у даний час. Вона відрізняється великою розманітністю продуктів і приправ: використовуються овочі, морепродукти, яловичина, нежирна свинина, птиця, фрукти і ягоди, сир, бобові (квасоля, горох) і рис.

Мета роботи:

         ознайомлення з особливостями приготування страв італійської кухні, закріплення і поглиблення знань;

         розроблення нормативної документації для впровадження у закладах ресторанного господарства;

         розвинути навики самостійної творчої роботи зі збірником рецептур, технологічними інструкціями, ДСТУ, іншою технічною документацією.

Під час виконання курсової роботи необхідно вирішити такі завдання:

         вивчити історичні витоки формування італійської кухні;

         охарактеризувати найбільш вживані харчові продукти;

         вивчити способи механічного і теплового обробляння;

         провести аналіз рецептурного складу та технології виробництва страв;

         розробити рецептуру других страв італійської кухні;

         розробити нормативну документацію на фірмові страви.

Таким чином, розроблення рецептур страв і кулінарних виробів італійської кухні на підприємствах ресторанного господарства сприятиме розширенню асортименту продукції для підприємств ресторанного господарства та підвищенню якості готової продукції, залученню більшого потоку відвідувачів.

Розділ 1. Аналітичний огляд літератури

.1 Історичні витоки формування італійської кухні

Італійці справжні гурмани. В Італії кулінарія дійсно дуже високо цінується. Це виявляється навіть на побутовому рівні. Всі італійці чудово готують (при чому, часто, чоловіки перевершують в майстерстві жінок).

В Італії дбайливо зберігають і передають з покоління в покоління кулінарні традиції. Можливо, саме в цьому полягає секрет визнання і популярності італійської кухні в усьому світі.

Для італійської кухні характерне споживання макаронів. Історики стверджують, що макарони привіз із собою з Китаю Марко Поло, як сувенір. Це були тонкі трубочки з тіста, які китайці робили з рисового борошна. У літературі макарони вперше згадуються в "Декамероні" Боккаччо. Існує дві версії походження макаронів. За першою версією назву макаронам дав кардинал,який, побачивши їх уперше на своєму столі, викликнув: "О, ма кароні!" - що означає "О, як мило!". За другою версією древні греки, зустрічаючи що-небудь особливе, що їм дуже подобалося в південних містах Італії, називали словом maccherone.

Популярні в італійців равіолі - теж запозичення з Китаю. Равіолі - це невеликі квадратні пельмені з гострою начинкою, причому не обов'язково м'ясною, а часто сирною. Макарони й равіолі подають з томатним соусом і тертим сиром.

Суп не є винаходом італійців, однак слово узяте в них. Суп італійською мовою означає щось розм'якшене, те, що п'ють. Але раніше це було не завжди тим, що сьогодні прийнято називати супом. У 16 столітті в Італії не знали супу. П'ятсот років тому один з римських кухарів розповів про готування страви, що він називав супом: "У горщик я кладу окіст, два фунти яловичого м'яса, один фунт телятини, молоде курча і молодого голуба. Після того, як вода закипить, я додаю спеції, зелень і овочі. Мій пан міг їсти цю страву шість тижнів підряд". Самий знаменитий італійський суп - мінестроне. Готується він із семи інгредієнтів - семи типів овочів, семи типів м'яса і семи видів приправ, що за легендою символізують сім чеснот кардинала.

З часів древніх римлян до італійського столу подається спаржа. З неї готують багато смачних і поживних страв. Дика спаржа росте по всій території Італії (з березня по травень), починаючи від моря і закінчуючи горбкуватою місцевістю, існують також гірські сорти - у ломбардській області й в області Фриулі.

Помідори і червоний перець пеперончіно люблять в Італії, як на Україні картоплю і хрін. Як відомо, Колумб сплавав до Америки і набрав там помідорів та перцю. З тих пір помідори входять до складу більшості італійських салатів і гарячих страв. Гордість італійської кухні - томатний соус сальса ді помідоро. За старими рецептами його кілька годин варять на слабкому вогні і додають майоран. Під таким соусом можна з'їсти що завгодно, але в Мілані з ним готують різотто.

Різотто - це одне з найпопулярніших італійських страв. Складно уявити собі італійський ресторан, що не пропонує в меню цю рисову страву. У риса дуже давнє походження, вважається, що він родом зі сходу, можливо, з Бенгалу, з Індії. Римляни були знайомі з рисом, але вони не їли його, а використовували для виготовлення кремів і одержання лікувальних відварів. Рис був вперше офіційно згаданий у документі XV століття в Мілані, у листі Гіангалеццо Вісконті, герцога Мілану. У XVI столітті Мілан був цілком оточений рисовими полями з їхніми типовими каналами, блискучими на сонці.

Отже, італійська кухня вирізняється великим розмаїттям: страви, інгредієнти, час приготування їжі і навіть приправи радикально відрізняються у різних сферах країни.

Кліматичні особливості Італії внесли зміни в кулінарні традиції її регіонів. Головні відмінності існують між кухнею півночі і півдня країни. Так, на півночі Італії основними продуктами є м'ясо, молоко та молочні вироби. Саме цей регіон славиться своїми знаменитими рецептами супів, лазаньї, сирів і морозива. На півдні країні віддають перевагу морепродуктам омари, лангусти, креветки, молюски і т.д. Цей регіон багатий на овочі та фрукти, що стали основними інгредієнтами багатьох салатів, соусів і різних десертів.

У цілому нині, їжа дуже збалансована: поєднання вуглеводів (першу страву і хліб), білків (перші і другі страви), вітамінів і мінералів (овочі й фрукти) забезпечують організм усіма необхідними поживними речовинами.

.2 Характеристика найбільш вживаних продуктів для виробництва страв, їх механічне та теплове обробляння

Теплий клімат Італії ідеальний для землеробства. Саме тому у всіх основних рецептах в достатку фрукти і овочі. Це і артишоки, капуста, цибуля і спаржа, а також бобові. Овочі тушкують у власному соку і додають вино і оливкову олію.

На півночі країни багато пасовищ для тварин, тому і кухня півночі багата молочними та м’ясними продуктами. Південні райони не так багаті на пасовища, тому оливкова олія , а не коров’яче вершкове масло знайшло більше застосування. І пряних трав на півдні набагато більше. І тому на півночі увійшли в ужиток різні соуси зі спеціями. Базилік, який росте в достатку, додається практично в будь - яку страву. Базилік і шафран італійці в свої страви кладуть частіше, ніж інші кухарі світу. М'ясо в Італії не так популярне, як в кухнях інших країн. Його якщо й використовують, то перевагу віддають яловичині або нежирній свинині.

Широко використовують італійці в своїй кухні оливки, які подаються до багатьох страв, і оливкове масло, яке надає стравам неповторний аромат і смак. Використовують також рибу і різні види морепродуктів: креветки, каракатиці, краби, молюски, лангусти, омари та ін.

Італійські сири - неодмінний елемент італійської трапези. В Італії виробляється близько 400 сортів сиру, самі популярні - моцарелла і пармезан. Саме твердий ароматний пармезан, тертий чи нарізаний дрібними шматочками, додає пікантність більшості італійських страв. Моцареллу - м'який волокнистий сир з молока буйволиць - подають на сніданок англійській королеві, без нього не обходиться практично жодна класична піца, і саме він входить до складу смачного салату Caprese (капрезе) - з помідорами і васильком. Найвідоміші сири Італії - горгонцола (gorgonzola) і пармезан (по-італійському "парміджано"). Але крім них, існує безліч інших. Адже своїми сирами славляться багато регіонів країни. Горгонцола одержав свою назву по імені селища в околицях Мілану. Його роблять з коров'ячого молока і спеціально культивують у ньому цвіль. Справжній сир моцарелла (mozzarella) готується з молока буйволиць у районі Риму і Неаполю. Твердий сир пармезан роблять в околицях Парми, у Реджіо-Эмілії, Мантуї, Болоньї та Модене. Він являє собою барило, що у середньому важить близько 35 кілограмів. Пармезан уживають "свіжим" (fresco), "зрілим" (до 18 місяців), і "старим" (vecchio), зрілості до 2 років. Рікотта (ricotta) прекрасно підходить для пасти, омлетів та десертів.

Прийоми і способи кулінарного обробляння :

         м'ясо - не смажене, а скоріше обсмажене, залишається з кров’ю;

         рис та макарони знімають з вогню злегка недовареними;

         овочі готують швидко, щоб не позбавити їх первозданного смаку і твердості (альденте);

         салати, в основному овочеві, подають без солі, перцю, оливкової олії всі ці інгредієнти в салат додає сам споживач, а не кухар;

         молюсків, як і морських їжаків, їдять сирими.

Таким чином,найбільш характерна і обов'язкова до використання зелень італійської кухні - базилік, розмарин, шавлія,орегано, майоран.

Семена фенхелю в свіжому чи смаженому вигляді активно застосовуються щоб надати пахощів солодким стравам, особливо тортам. У італійської кухні насінням маку прикрашають деякі види домашнього хліба і, навіть, закриті пироги. Італійські кухарі розрізняють два різновиди чабера садового: літній чабер володіє більш ніжним смаком, а зимовий - інтенсивнішим. Обидва різновиди використовують у стравах із зелені і м'яса.

Здебільшого вживається чорний, білий і зелений перець горошком. За необхідності ці види перцю розмелюють, найчастіше крупно, безпосередньо перед вживанням. Червоний перець використовується дуже рідко, а перед використанням замочується у теплій воді чи білому вині.

.3 Аналіз рецептурного складу та технології виробництва страв італійської кухні

Найбільш відома страва Італійців, звичайно, піца. Створена піца в Неаполі, і готується з дуже тонкого тіста з сиром моцарелла, з анчоусами і орегано. Не менш відома паста. Італійці дуже серйозно ставляться до приготування пасти. П'ятнадцять способів приготування налічує ця страва.

Основа італійської кухні - це різні комбінації злакових культур, овочів, фруктів і м’яса. Але м'ясо зовсім не головний елемент готування. А ось сир саме ним і є. Посилюючи аромат страв, сир використовується в приготуванні різних соусів. В цій країні дуже багато різноманітних видів сиру. В кожного сорту сиру своє призначення. В Піцу труть моцарелу, у вершковий соус - горгонцолу, ніжний сир рікотта додають у десерти. Але пармезан - це король сирів! Практично будь-яка страва, посипана пармезаном, відразу стає смачнішою.

Кава у італійців дуже популярний напій. Але в першій половині дня обов’язково п’ють капучіно. Також більше сотні сортів морозива, починаючи з фруктового, закінчуючи часниковим.

Страви італійської кухні дуже гострі й пряні. При виготовленні страв в порівняно великій кількості використовують різні прянощі та приправи, а також часник, цибуля, червоний стручковій перець, селера, томатне пюре і сири.

Отже,секрет смаку, форми і користі італійської пасти - в борошні і особливості технологічного процесу, як наприклад, час сушіння. А це досягається багаторічним досвідом виробництва.

Борошно для пасти називають "семоліна" і отримують тільки з твердих сортів пшениці. На дотик "семоліна" нагадує манку. Грубий помел відображає суть: паста є джерелом складних вуглеводів, які, на відміну від простих, повільно вивільняють необхідну енергію. В Італії законом заборонено додавати в рецепти пасти борошно з м’яких сортів пшениці. Тому італійська паста - на 100% з твердих сортів.

Розділ 2. Організація теоретичних та експериментальних робіт

.1 Характеристика об’єкта та методів дослідження

Об’єктом дослідження є технологія виробництва страв італійської кухні. В роботі використовуються наступні методи дослідження, які представленні в таблиці 2.1.

Таблиця 2.1 Методи дослідження об’єкта

№п/п

Назва методу

Характеристика методів

1.

Розрахункові

- розрахунок технологічних параметрів рецептури (маса нетто, брутто); - розрахунок витрат при механічному кулінарному та тепловому оброблені продуктів;

2.

Технологічний

- проведення лабораторних відпрацювань; - визначення витрат при механічному кулінарному та тепловому оброблені продуктів, їх порціонуванні згідно з методикою розробки рецептур на фірмові страви.

3.

Комп’ютерні технології

- мережа Internet; - табличний процесор Excel;


.2 Схема системних досліджень

Для використання курсової роботи розроблена схема системних досліджень.

Таблиця 2.2 Схема системних досліджень

Назва елемента системи

Характеристика

1.

Об’єкт як система досліджень

Технологія виробництва страв італійської кухні

2.

Актуальність проблеми

- високі споживчі властивості; - доцільність регулювання калорійності; - розширення асортименту

3.

Мета досліджень

розробка технології та рецептури

4.

Аналіз системи

- загальна характеристика формування асортименту; - аналіз технологій та рецептурного складу

5.

Проблемний елемент системи

органолептичні властивості страв

6.

Оптимальне вирішення

Додавання прянощів, спецій

7.

Алгоритм вирішення

- дослідження властивостей продуктів; - розробка проекту рецептури та технології; - визначення основних показників якості;

8.

Оцінка реалізації рішення

Розробка техніко-технологічної карти на нову продукцію

Розділ 3. Експериментальні дослідження

.1 Обґрунтування рецептурного складу страв італійської кухні

Діючі збірники рецептур не містять асортимент рецептур страв італійської кухні, які б можна було б використовувати у закладах ресторанного господарства. В розділі запропоновані технологічні схеми приготування кулінарних виробів італійської кухні. Фірмові картки подані в додатку.

Відпрацювання рецептури і технології проводилось наступним чином. Спочатку визначали масу брутто, нетто всіх сировинних компонентів, які входять у рецептуру, з'єднували продукти і визначають масу напівфабрикату, при необхідності додавали кількість рідини, що входить у рецептуру страви. Встановлювали виробничі втрати шляхом визначення різниці між масою набору сировини і масою напівфабрикату. Уточнювали температурний режим, тривалість теплового обробляння, вихід готової страви, втрати при тепловому оброблянні та порціонуванні.

Виробничі втрати при виробництві страви (виробу) визначають за формулою:

Вв = , (3.1)

В в - відносні виробничі втрати, %;

М  - маса набору інгредієнтів, кг (г);

М - маса напівфабрикату, кг (г).

Відносні втрати при тепловому оброблянні в процесі виготовлення страви (виробу), розраховували у відсотках до маси напівфабрикату за формулою:

 (3.2)

Вт - відносні виробничі втрати маси при тепловому оброблянні, %;

Мн/ф - маса напівфабрикату, кг (г);

Мг - маса готової страви (виробу) після теплового обробляння, кг (г).

Відносні втрати при остиганні страви (виробу) визначали за формулою:

 (3.3)

Вост - відносні виробничі втрати маси при тепловому оброблянні, %;

Мг - маса готової страви (виробу) після теплового обробляння, кг (г);

Мго - маса готової страви (виробу) після остигання, кг (г).

Відносні сумарні втрати при виготовленні кулінарної продукції розраховували за формулою:

 (3.4)

ВΣв - відносні сумарні втрати маси при виготовленні, %;

Мн.і. - маса набору інгредієнтів, кг (г);

Мго - маса готової страви (виробу) після остигання, кг (г).

.2 Визначення органолептичних показників страв

У готових стравах визначали органолептичні показники. Проводили дегустацію страв з урахуванням коефіцієнту важливості. Результати наведені в таблиці 3.5.

Таблиця 3.5 Результати дегустаційної оцінки страв.

Назва страв, виробів

Смак і запах

Зовнішній вигляд і консистенція

Колір

 Середній бал урахуванням коефіцієнта важливо сті .


Без коеф. важливості

урахуванням коеф. важливо-2

Без коеф. важливості

урахуванням коеф. важливо-2

Без коеф. важливості

урахуванням коеф. важливо-2


"Різзото по італійському"

5

10

5

10

4

28

"Риба тушкована з овочами

4

8

4

8

5

10

26

"Осетрина по італійському"

4

8

4

8

5

10

26

"Відбивна із телятини по міланському"

5

10

4

8

5

10

28

 "Макарони по міланському"

5

10

5

10

4

8

28



З таблиці 3.5 видно, що розроблені страви мають високий середній бал, що підтверджує доцільність розроблення нових видів італійських страв. На запропоновані італійські страви розроблено технологічну документацію - технологічні картки наведені в додатку А.

.3 Розробка та обґрунтування технологічної схеми виробництва

.3.1 Схема приготування "Різзото по італійському"

Рисунок 3.1 Технологічна схема приготування "Різотто по італійському"

Фірмова технологічна карта №1 на цю страву представлена в додатку А.

3.3.2 Схема приготування "Риба тушкована з овочами"

Рисунок 3.2. Технологічна схема приготування "Риба тушкована з овочами"

Фірмова технологічна карта №2 на цю страву представлена в додатку А.

3.3.3 Схема приготування осетрини по італійському

Рисунок 3.3. Технологічна схема приготування осетрини по італійському

Технологічна карта на цю страву представлена під №3 в додатку А.

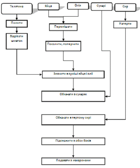
3.3.4 Схема приготування відбивної із телятини по міланському

Рисунок 3.4. Технологічна схема приготування відбивної із телятини по міланському. Технологічна карта на цю страву представлена під №4 в додатку А.

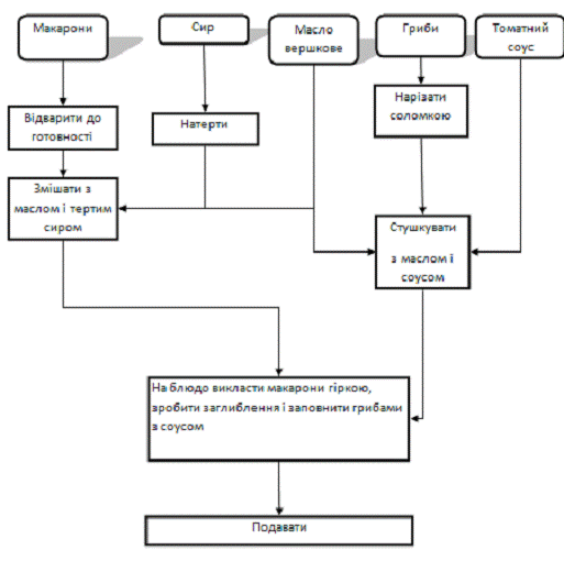
3.3.5 Схема приготування макаронів по міланському

Рисунок 3.5. Технологічна схема приготування макаронів по міланському.

Технологічна карта цієї страви приведена під №5 в додатку А.

Висновки

Споживачів завжди цікавить щось нове, а особливо якщо це іноземна кухня і є можливість скуштувати ці страви. Страви італійської кухні є простими в приготуванні. Їх використання для виробництва страв і кулінарних виробів дозволить поліпшити структуру харчування споживачів, розширить послуги підприємств ресторанного господарства, які заключаються в наступному:

-         підвищенні конкурентоспроможності кулінарної продукції на основі підвищення її попиту і якості;

-        збільшення обсягів реалізації на споживчому ринку кулінарної продукції за рахунок розширення її асортименту;

         зниження витрат виробництва кулінарної продукції внаслідок впровадження удосконалених технологій.

Список використаної літератури

1. Італійська кухня [Електронний ресурс] - режим доступу: #"800741.files/image012.gif">

Технологія приготування:

Цибулю очищають, миють і дрібно шаткують, потім злегка пасерують на вершковому маслі. Після чого вливають частинами бульйон, додають мелений чорний перець, сіль і перемішують і варять при відкритій кришці. Рис повинен бути трохи розвареним. Перед відпуском вводять тертий сир і вершкове масло.

Характеристика готової страви або виробу

Зовнішній вигляд: гірка;

Консистенція: мазка;

Колір поверхні: світло-жовтий;

Запах та смак: властиві вареному рису з вершково-молочним ароматом ,злегка пряний. Запах виражений - сирний.

Мікробіологічні показники для даного виду страви (виробу), які нормуються

МАФАМ КОЕ/г не більше - 1*103, БГКП (колі форми) - 1, S. aureus - 1,0, патогенні, в тому числі сальмонели - 25.

Карту склав: ____________ ______________ _____________

(посада) (підпис) (П. І. П)

Додаток Б

Погоджено Головний державний санітарний лікар ____________________________ (назва адміністративної території) _________ (підпис, ім'я та по батькові) (підпис) "___"__________________ 200__ р. М.П.

Затверджено Керівник ______________________________ (найменування суб’єкту господарювання у громадському харчуванні) ______________________________________ (прізвище, ім'я та по батькові керівника) "____"_________________ 200__ р. М.П.__________________________________ (підпис)


Технологічна карта №2 фірмової страви або кулінарного виробу "Риба запечена з овочами"

Назва продукту

 Маса г.

Техн. вимоги до якості

 

Брутто

Нетто

 

мінтай

128

98

відповідно ДСТУ

вода

27

27

відповідно ДСТУ

цибуля

20

16

відповідно ДСТУ

морква

37

29

Відповідно ДСТУ

томати

7

7

Відповідно ДСТУ

масло верш.

7

7

Відповідно ДСТУ

маса готового виробу

 

150

 


Технологія приготування:

Порціонні шматки риби нарізають з філе з шкірою без кісток, укладають в посуд в два ряди , чергуючи із нашинкованими овочами заливають водою, додають масло, томатне пюре, солять, закривають кришкою і тушкують до готовності 45 - 60 хв. При відпустці рибу поливають соусом з овочами, в якому вона тушкувалася. Температура подачі 65 С.

Характеристика готової страви або виробу

Зовнішній вигляд: риба і овочі зберегли свою форму;

Консистенція : риби и овочів м’яка, соковита, не розварившися;

Запах та смак : риби та овочів в міру солений;

Мікробіологічні показники для даного виду страви (виробу), які нормуються

МАФАМ КОЕ/г не більше - 1*103, БГКП (колі форми) - 1, S. aureus - 1,0, патогенні, в тому числі сальмонели - 25.

Автор фірмової страви або виробу___________________ (П.І.П)

Карту склав ____________ ______________ _____________

(посада) (підпис) (П. І. П)

Додаток В

Погоджено Головний державний санітарний лікар ____________________________ (назва адміністративної території) _________ (підпис, ім'я та по батькові) (підпис) "___"__________________ 200__ р. М.П.

Затверджено Керівник ______________________________ (найменування суб’єкту господарювання у громадському харчуванні) ______________________________________ (прізвище, ім'я та по батькові керівника) "____"_________________ 200__ р. М.П.__________________________________ (підпис)


Технологічна карта №3 фірмової страви або кулінарного виробу "Осетрина по італійському"

№ з/п

Найменування продукту

Маса, г

Технологічні вимоги до якості сировини



Брутто

Нетто


1

Осетрина

350

158

Відповідно ДСТУ

2

Макарони

50

Відповідно ДСТУ

3

Цибуля ріпчаста

10

8

Відповідно ДСТУ

4

Вино біле

30

30

Відповідно ДСТУ

5

Лимон

30

30

Відповідно ДСТУ

6

Помідори

35

33

Відповідно ДСТУ

7

Масло вершкове

30

30

Відповідно ДСТУ

8

Сир

16

15

Відповідно ДСТУ

9

Соус томатний гострий

5

5

Відповідно ДСТУ

10

Сіль

2

2

Відповідно ДСТУ


Маса готової продукції або кулінарного виробу

125/50/150



Технологія приготування

Філе осетрини без шкіри та кісток нарізати порційними шматками і припустити в вині з дрібно порізаною цибулею, дрібно нарізаними і злегка обсмаженими помідорами. Макарони відварити, припустити в маслі та посипати твердим сиром. В соус, в якому вона тушкувалась риба додають сік лимона, вершкове масло та гострий томатний соус. Подають шматок риби з соусом та макаронами.

Характеристика готової страви або виробу

Зовнішній вигляд: шматок риби овальної форми, поряд соус та гірка макаронів;

Консистенція: м’яса пружна, соковита, ніжна, овочів та макаронів - м’яка;

Колір: поверхні м’яса - світло-сірий, макаронів - світло-жовтого;

Запах та смак: властиві відвареній рибі та макаронам;

Мікробіологічні показники для даного виду страви (виробу), які нормуються

МАФАМ КОЕ/г не більше - 1*103, БГКП (колі форми) - 1, S. aureus - 1,0, патогенні, в тому числі сальмонели - 25.

Автор фірмової страви або виробу __________________________ (П.І.П)

Карту склав: ____________ ______________ _____________

(посада) (підпис) (П. І. П)

Додаток Г

Погоджено Головний державний санітарний лікар ____________________________ (назва адміністративної території) _________ (підпис, ім'я та по батькові) (підпис) "___"__________________ 200__ р. М.П.

Затверджено Керівник ______________________________ (найменування суб’єкту господарювання у громадському харчуванні) ______________________________________ (прізвище, ім'я та по батькові керівника) "____"_________________ 200__ р. М.П.__________________________________ (підпис)


Технологічна карта №4 фірмової страви або кулінарного виробу "Відбивна із телятина по міланському"

№ з/п

Найменування продукту

Маса, г

Технологічні вимоги до якості сировини



Брутто

Нетто


1

Телятина (лопатка)

241

160

Відповідно ДСТУ

Яйце

1/2шт

20

Відповідно ДСТУ

3

Сухарі

5

5

Відповідно ДСТУ

4

Сир твердий

5

5

Відповідно ДСТУ

5

Олія

14

14

Відповідно ДСТУ

6

Масло вершкове

10

10

Відповідно ДСТУ

7

Сіль

1,5

1,5

Відповідно ДСТУ

8

Перець чорний

0,02

0,02

Відповідно ДСТУ


Маса готової продукції або кулінарного виробу

100



Технологія приготування

Яйце збити, змішати з олією, посолити, поперчити. Підготовлений відбитий шматок телятини змочити в суміші. Потім обкачати в сухарях та твердому сирі. Підсмажити у рівних частинах олії та вершкового масла.

Характеристика готової страви або виробу

Зовнішній вигляд: округлий шматок з рівномірно покритою паніровкою;

Консистенція: пружна, соковита, ніжна;

Колір: поверхні м’яса - коричневий, на розрізі - світло-коричневий;

Запах та смак: властиві смаженому м’ясу, з присмаком сиру та вершкового масла;

Мікробіологічні показники для даного виду страви (виробу), які нормуються

МАФАМ КОЕ/г не більше - 1*103, БГКП (колі форми) - 1, S. aureus - 1,0, патогенні, в тому числі сальмонели - 25.

Автор фірмової страви або виробу (П.І.П)

Карту склав: ____________ ______________ _____________

(посада) (підпис) (П. І. П)

Додаток Д

Погоджено Головний державний санітарний лікар ____________________________ (назва адміністративної території) _________ (підпис, ім'я та по батькові) (підпис) "___"__________________ 200__ р. М.П.

Затверджено Керівник ______________________________ (найменування суб’єкту господарювання у громадському харчуванні) ______________________________________ (прізвище, ім'я та по батькові керівника) "____"_________________ 200__ р. М.П.__________________________________ (підпис)


Технологічна карта №5 фірмової страви або кулінарного виробу "Макарони по міланському "

№ з/п

Найменування продукту

Маса, г

Технологічні вимоги до якості сировини



Брутто

Нетто


1

Макарони

60

60

Відповідно ДСТУ

2

Гриби (шампіньйони)

30

27

Відповідно ДСТУ

3

Сир

13

Відповідно ДСТУ

4

Масло вершкове

20

20

Відповідно ДСТУ

5

Сіль

4

4

Відповідно ДСТУ

6

Олія маслинова

10

10

Відповідно ДСТУ

7

Соус томатний


100

Відповідно ДСТУ


Маса готової продукції або кулінарного виробу

200/80



Технологія приготування

Гриби помити, нарізати пластинками та стушкувати на вершковому маслі з додаванням томатного соусу. Відварені макарони змішати з олією і тертим сиром. Викласти на блюдо і зробити заглиблення по середині та заповнити його грибами. Окремо подати томатний соус. Використовується як гарнір до відбивної із телятини по міланському.

Характеристика готової страви або виробу

Зовнішній вигляд: гірка з заповненим заглибленням грибами;

Консистенція: макаронів м’яка;

Колір: макаронів світло-жовтий;

Запах та смак: властиві макаронам з ароматом сиру;

Мікробіологічні показники для даного виду страви (виробу), які нормуються

МАФАМ КОЕ/г не більше - 1*103, БГКП (колі форми) - 1, S. aureus - 1,0, патогенні, в тому числі сальмонели - 25.

Автор фірмової страви або виробу _____________________(П.І.П)

Карту склав: ____________ ______________ _____________

(посада) (підпис) (П. І. П)

Похожие работы на - Особливості приготування страв італійської кухні

 

Не нашли материал для своей работы?
Поможем написать уникальную работу
Без плагиата!
Без нейросетей!