Автоматизированная система обработки информации
Содержание
Введение
. Назначение и цели создания системы
.1 Сведения об объекте автоматизации
.2 Определение требований к
проектируемой системе
. Логическая модель данных
. Физическая модель данных
.1 Описание структуры АСОИ
.2 Описание доменов и таблиц
.3 Описание запросов к БД
.4 Описание отчетов
. Разработка программного
обеспечения
.1 Обоснование выбора средств
разработки
.2 Описание алгоритма решения задачи
.3 Описание интерфейса
.4 Программно-аппаратные ресурсы ПК
. Тестирование
6. Применение
.1 Руководство программиста
.2 Руководство пользователя
. Экономический раздел
.1 Обоснование необходимости
выведения на рынок
.2 Этапы работ по созданию
программного обеспечения
.3 Составление сметы затрат на
разработку программного обеспечения
.4 Расчет экономического эффекта
разработки программного продукта
.5 Графическое представление
результатов экономической части проекта
. Охрана труда и окружающей среды
.1 Зануление
.2 Заземление и защитное отключение
Заключение
Список литературы
Приложения
Аннотация
Дипломный проект состоит из 3 листов графической
части и текстовой части проекта на 60 страницах. Пояснительная записка состоит
из введения, 8 глав, заключения, библиографического списка и приложений.
Проект содержит 12 рисунков, 4 таблиц.
Библиографический список включает 17 наименований.
В разделе "Введение" обоснована
актуальность темы, дана краткая характеристика исследуемых вопросов и
предлагаемых подходов к их решению.
В разделе "Назначение и цели создания
системы" описывается предметная область, цель, назначение и актуальность
системы, определяется комплекс требований к системе.
В разделе "Логическая модель" данных
создается и описывается логическая модель АСОИ.
В разделе Физическая модель данных проектируется
структура АСОИ в виде диаграмм UML.
В разделе "Разработка программного
обеспечения" производится анализ программных средств разработки,
разрабатывается программное обеспечение, интерфейс АСОИ.
В разделе "Тестирование"
осуществляется тестирование программы.
В экономической части обосновывается экономическая
целесообразность разработки и применения автоматизированной системы вместо
существующей традиционной технологии.
В разделе "Охрана труда и окружающей
среды" решаются вопросы заземнения и зануления электроприборов.
Введение
Потоки информации, циркулирующие в мире, который
нас окружает, огромны. Во времени они имеют тенденцию к увеличению. Поэтому в
любой организации, как большой, так и маленькой, возникает проблема такой
организации управления данными, которая обеспечила бы наиболее эффективную работу.
Некоторые организации используют для этого шкафы с папками, но большинство
предпочитают компьютеризированные способы - базы данных, позволяющие эффективно
хранить, структурировать и систематизировать большие объемы данных. И уже
сегодня без баз данных невозможно представить работу большинства финансовых,
промышленных, торговых и прочих организаций. Не будь баз данных, они бы просто
захлебнулись в информационной лавине.
Существует много веских причин перевода
существующей информации на компьютерную основу. Сейчас стоимость хранения
информации в файлах ЭВМ дешевле, чем на бумаге. Базы данных позволяют хранить,
структурировать информацию и извлекать оптимальным для пользователя образом.
Использование клиент/серверных технологий позволяют сберечь значительные
средства, а главное и время для получения необходимой информации, а также
упрощают доступ и ведение, поскольку они основываются на комплексной обработке
данных и централизации их хранения. Кроме того электронно-вычислительная машина
(ЭВМ) позволяет хранить любые форматы данных, текст, чертежи, данные в
рукописной форме, фотографии, записи голоса и т.д.
Для использования столь огромных объемов
хранимой информации, помимо развития системных устройств, средств передачи
данных, памяти, необходимы средства обеспечения диалога человек - ЭВМ, которые
позволяют пользователю вводить запросы, читать файлы, модифицировать хранимые
данные, добавлять новые данные или принимать решения на основании хранимых
данных. Для обеспечения этих функций созданы специализированные средства -
системы управления базами данных (СУБД). Современные СУБД -
многопользовательские системы управления базой данных, которые специализируется
на управлении массивом информации одним или множеством одновременно работающих
пользователей.
Современные СУБД обеспечивают:
набор средств для поддержки таблиц и отношений
между связанными таблицами;
развитый пользовательский интерфейс, который
позволяет вводить и модифицировать информацию, выполнять поиск и представлять
информацию в графическом или текстовом режиме;
средства программирования высокого уровня, с
помощью которых можно создавать собственные приложения.
Сегодня мы наблюдаем повсеместную автоматизацию.
Автоматизация присутствует на каждом предприятии и организации. Поэтому
компьютерные системы, особенно в области коммуникаций и хранения данных,
развиваются несколько быстрее, чем другая индустрия, потому что им приходится
идти в ногу с технологическими и социальными изменениями в мире.
Для разработки "АСОИ отдела кадров"
была выбрана интегрированная среда Delphi, предназначенная для разработки Windows
- приложений. АСОИ отдела кадров предназначена для учета информации о
работниках предприятия.
автоматизированный информация
программный интерфейс
1. Назначение и цели создания системы
.1 Сведения об объекте автоматизации
Объектом автоматизации является рабочее место
сотрудника отдела кадров предприятия ООО "Лифтмаш". Предприятие
занимается проектированием, изготовлением и продажей лифтового оборудования, а
также реализацией проектов по его установке. За долгие годы работы компания
достигла больших успехов и на данный момент занимает уверенные позиции в данной
сфере. Завод работает как для обеспечения нужд нового строительства, так и для
осуществления модернизации, ремонта и замены изношенных и устаревших лифтов.
В наше время автоматизации ручного труда
отводится большое значение и анализ предложенной предметной области выявил
необходимость создания базы данных. На данный момент можно выделить некоторые
пункты, препятствующие хорошей работе кадрового работника:
запись нового работника занимает достаточно
большое количество времени;
проблема получения необходимой информации о
работнике;
получение отчёта по выполненной работе.
Поскольку базы данных, вне всяких сомнений,
занимают лидирующее положение в области информационных технологий, они
становятся неотъемлемой частью жизни современного человека. Решением устранения
данных недостатков является внедрение базы данных, которая не только уберёт
недостатки, но и облегчит работу. Для усовершенствования автоматизации при
работе с работниками предлагается сделать следующий ряд задач:
установить на компьютер базу данных работников;
программа должна быть понятна пользователю без
знаний специализированных программ.
Все вышеперечисленное позволят ускорить работу с
кадрами и повысить уровень обслуживания.
Итак, можно сказать, что итогом проектирования
должна быть система управления базами данных. СУБД должна иметь дружественный
интуитивно понятный интерфейс (быть наглядной, простой в освоении и т. д.), так
как пользоваться ей предстоит, как правило, слабо подготовленным пользователям,
не имеющим определенных знаний в области информационных систем. К СУБД может
быть спроектирована система помощи, направленная на ее быстрое освоение и
поиска ответов на возможные возникшие вопросы при пользовании программным
средством.
Документы, на основании которых ведется
разработка: штатное расписание предприятия, нормативно-правовые акты,
регламентирующие работу предприятия.
Входными данными являются сведения работниках,
выходными данными являются отчеты, результаты поиска и сортировки.
.2 Определение требований к проектируемой
системе
Требования к программному изделию
Требование к функциональным характеристикам:
программная система должна обеспечивать работу со списками работников,
систематизации, каталогизации.
Программная система должна предоставлять
следующие функциональные возможности:
Функциональность ПО:
необходимо разработать структурную схему
организации данных в информационной системе, с описанием всех полей;
выбрать метод хранения и обработки данных в
программе;
организовать хранение (запись/чтение) данных в
файле;
организовать взаимосвязь между различными
блоками данных;
предусмотреть возможность предоставления
отчетов;
реализовать методы упорядочивания данных
(сортировки) данных;
реализовать сервисные функции системы.
организовать дружественный интерфейс для
просмотра и отображения данных, с соответствующими элементами управления;
при выходе из приложения, если внесены
изменения, предложить сохранить изменения;
предусмотреть отображение данных о разработчике
программы.
Требования к надежности.
Надежное (устойчивое) функционирование
программной системы должно быть обеспечено выполнением следующих
организационных требований:
организация бесперебойного питания технических
средств;
испытание программных средств на наличие
компьютерных вирусов;
поддерживать диалоговый режим в рамках
предоставляемых пользователю возможностей;
обеспечивать возможность обработки ошибочных
ситуаций.
Отказы из-за некорректных действий пользователя
при взаимодействии с программной системы недопустимы.
Требования к параметрам технических средств:
наличие платформы Microsoft
.NET Framework
3.0. Разработанный программный продукт должен работать в операционных системах
Windows 98, Windows 2000, Windows NT, Windows XP с использованием приложения
для работы с базами данных Microsoft Access 2002 (2003) и Microsoft Office.
Комплексную защиту ПК от вирусов, шпионского ПО и других вредоносных программ
обеспечивается с помощью "Антивирус Касперского".
Требование к распространению: законченный
программный продукт должен распространяться в виде пакета, содержащего все
файлы, необходимые для функционирования данной системы, а также всю
документацию по эксплуатации системы.
Требования к программной документации: программная
система должна иметь полный пакет сопроводительной документации, которая
включает:
техническое задание;
диаграмму вариантов использования и спецификацию
вариантов исползования;
диаграмму классов;
пояснительную документацию относительно
логической структуры программы, баз данных;
комментированный исходный код;
руководство по использованию и установке
программного продукта.
Требования к функционированию проектируемой
системы. Данные требования выразим с помощью диаграммы прецедентов. Прецедент -
это набор сценариев использования, в котором каждый экземпляр сценария
представляет собой последовательность действий, выполняемых системой для
достижения ощутимого для конкретного исполнителя результата. Таким образом, с
помощью прецедентов на понятном и доступном языке можно описать основные
процессы, происходящие в системе и значения этих процессов для актера
(пользователя системы).
Диаграммой прецедентов, или использования (use
case diagram) называется диаграмма, на которой показана совокупность
прецедентов и актеров, а также отношения (зависимости, обобщения и ассоциации)
между ними. Она позволяет выделить внешние системы, контактирующие с системой,
основные процессы и их взаимосвязь. Диаграммы прецедентов дают возможность
выделить функциональную структуру системы, не вдаваясь в детали ее реализации.
Кроме того, производится предварительное выделение объектов системы и их
классификация. На основании построенной модели составляется план разработки
системы. Между вариантами использования и действующими лицами используется вязь
коммуникации (communication).
Направление стрелки позволяет понять, кто инициирует коммуникацию.
Элементы диаграммы:
- вариант использования - это логическое
описание определенной части деятельности системы. Он не представляет собой
четкую конструкцию, которую можно напрямую реализовать в программном коде.
Каждый вариант использования определяет последовательность действий, которые
должны быть выполнены проектируемой системой при взаимодействии ее с
соответствующим актером.
актер представляет собой любую внешнюю по
отношению к моделируемой системе сущность, которая взаимодействует с системой и
использует ее функциональные возможности. Актеры используются для моделирования
внешних по отношению к проектируемой системе сущностей, которые взаимодействуют
с системой и используют ее в качестве отдельных пользователей.
отношения ассоциации устанавливают, какую
конкретную роль играет актер при взаимодействии с экземпляром варианта
использования.
Диаграмма вариантов использования представлена в
соответствии с рисунком 1.2.1.
Рисунок 1.2.1 - Диаграмма вариантов
использования
2. Логическая модель данных
Для обеспечения эффективного, рационального и
удобного обращения пользователя с базой данных нужно не только определить
физические аспекты базы, но и учесть все особенности логики, выявить
несогласованность, неоднозначность и неполноту структурных частей программного
обеспечения, всесторонне рассмотреть подход к базе данных со стороны
пользователя, четко определить функции, которые должна выполнять система и
устранить недостатки.
На основе анализа предметной области, входных и
выходных документов разработана логическая модель данных, представленная на
рисунке 2.1.
Рисунок 2.1 - Логическая модель
Данная схема содержит все данные, необходимые
для формирования отчетов. При проектировании модели данных были определены
первичные ключи таблиц, установлены отношения между сущностями, проведена
нормализация базы данных.
Ключевые атрибуты, которые однозначно
идентифицируют каждую запись:
В таблице "Сотрудники" ключевым
является поле "КодСотрудника", в таблице "Образование" -
"КодЗаписи", в таблице "ЛичныеДанные" -
"КодЗаписи", в таблице "УровниОбразования" - "УровеньОбразования",
в таблице "Должности" - "КодДолж", в таблице
"Подразделения" - "КодПодразд", в таблице "Дети"
- "КодРебенка".
Между таблицами установлены связи,
представленные в таблице 2.1:
Таблица 2.1 - Связи между таблицами
|
Наименование
таблицы
|
Тип
связи
|
|
Сотрудники
- Образование
|
1
- ∞
|
|
Сотрудники
- ЛичныеДанные
|
1-1
|
|
Сотрудники
- Должности
|
1-1
|
|
Сотрудники
- Дети
|
1
- ∞
|
|
Подразделения
- Должности
|
1
- ∞
|
|
УровниОбразования
- Образование
|
1
- ∞
|
Связь "1- ∞" -
"один-ко-многим" - одной записи первой таблицы может соответствевать
несколько записей во второй таблице.
Связь "1- 1" -
"один-ко-одному" - одной записи первой таблицы может соответствевать
одна запись во второй таблице.
3. Физическая модель данных
.1 Описание структуры АСОИ
На основании проведенного анализа предметной
области были выделены классы предметной области, которые сгруппированы в четыре
пакета: "Таблицы", "Запросы", "Отчеты",
"Формы". Диаграмма пакетов представлена на рисунке 3.1.
Рисунок 3.1 - Диаграмма пакетов
.2 Описание доменов и таблиц
Таблицы - отправная точка создания любого
приложения. Все остальные объекты непосредственно или опосредовано ссылаются на
таблицы. Структуры таблиц разработаны в соответствии с диаграммой классов.
Рассмотрим структуру таблиц более подробно.
Во всех таблицах все поля являются обязательными
для заполнения, индексированным (совпадения не допускаются) является поле,
указанное первым, маски ввода имеют поля, содержащие дату. Значений по
умолчанию ни одно поле, ни одной таблицы не имеет. Остальные свойста полей
представлены на рисунке 3.2.1.
Рисунок 3.2.1 - Таблицы базы данных
автоматизированной системы
Использованные типы данных:
текстовый - значениями поля могут быть любые
символы;
числовой - значениями поля могут быть цифры и
числа;
счетчик - значения устанавляваются
автоматически;
дата/время - значением поля является дата в
формате число/месяц/год.
3.3 Описание запросов к базе данных (БД)
При работе с таблицами можно в любой момент
выбрать из базы данных необходимую информацию с помощью запросов. Запросы
являются неотъемлемой частью любой АСОИ.
Запрос - это обращение к БД для поиска или
изменения в базе данных информации, соответствующей заданным критериям. В
программе предусмотрены запросы в виде фильтрации. При создании запроса можно
задать критерии, вследствие чего по запросу будет осуществлен отбор только
нужных записей.
Для ввода критерия отбора данных используется
компонент edit.
При выполнении фильтрации информации выполняется
следующий программный код:
if not (radiogroup1.ItemIndex in
[0..5]) then ShowMessage('Отметьте
поле
выбора');(edit1.Text='')
and (radiogroup1.itemindex in [0..5]) then
begin('Не введен критерий выбора');
edit1.setfocus;;
end;.ADOTable1Sotr.Filtered:=True;radiogroup1.ItemIndex of
: begin
s:='КодСотрудника'+'='+edit1.Text;end;
: begin s:='Фамилия like '+''''+
edit1.Text+'*''' ;end;
: begin s:='Имя like '+''''+
edit1.Text+'*''';end;
: begin s:='Отчество like '+''''+
edit1.Text+'*''';end;
: begin s:='СтажВДолжности'+'='+edit1.Text;end;
: begin
s:='ОбщийСтаж'+'='+edit1.Text;end;
: begin s:='Прием like '+'''*'+
edit1.Text+'*''' ;end;
: begin
s:='СрокКонтракта'+'='+edit1.Text;end;
: begin s:='Окончание like '+'''*'+
edit1.Text+'*''' ;end;
: begin s:='КоличествоДетей'+'='+edit1.Text;end;
: begin
s:='КоличествоДетей'+'>='+edit1.Text;end;
: begin s:='УсловияСотрудничества
like '+'''*'+ edit1.Text+'*''' ;end;
: begin s:='ОсобыеОтметки like
'+'''*'+ edit1.Text+'*''' ;end;
: begin
s:='Возраст'+'='+edit1.Text;end;
: begin s:='Возраст'+'>='+edit1.Text;end;;.ADOTable1Sotr.Filter:=s;
3.4 Описание отчетов
Отчет является выходным документом АСОИ. Отчеты
представляют собой наилучшее средство представления информации из базы данных,
в частности с запросов, в виде печатного документа. По сравнению с другими
методами вывода данных на печать отчеты обладают двумя принципиальными
преимуществами: предоставляют широкие возможности для группировки и вычисления
промежуточных и общих итогов для больших наборов данных и могут быть использованы
для получения красиво оформленных материалов, наклеек и других документов.
В основном отчеты применяются для просмотра
"картины в целом", поэтому часто базируются на многотабличных
запросах.
В разработанной автоматизированной системе
отчеты могут формироваться на основании результатов фильтрации.
Примеры отчетов приведены в приложении Б.
4. Разработка программного обеспечения
4.1 Обоснование выбора средств разработки
Так как заказчик не вносил ограничений ни на
среду разработки, ни на операционную систему, то для разработки
автоматизированной системы выбрана операционная система семейства Windows (Windows
98, Windows
XP и Windows2000),
а в качестве среды разработки использована система управления базами данных MS
Access и язык
программирования программы Borland
Delphi.- это система
управления базами данных (СУБД). Под системой управления понимается комплекс
программ, который позволяет не только хранить большие массивы данных в
определенном формате, но и обрабатывать их, представляя в удобном для пользователей
виде. Access дает возможность также автоматизировать часто выполняемые операции
(например, расчет заработной платы, учет материальных ценностей и т.п.). С
помощью Access можно не только разрабатывать удобные формы ввода и просмотра
данных, но и составлять сложные отчеты.является приложением Windows, а
поскольку и Windows и Access разработаны одной фирмой (Microsoft), они очень
хорошо взаимодействуют друг с другом. СУБД Access работает под управлением
Windows; таким образом, все преимущества Windows доступны в Access, например,
имеется возможность вырезать, копировать и вставлять данные из любого
приложения Windows в приложение Access и наоборот.- это реляционная СУБД. Это
означает, что с ее помощью можно работать одновременно с несколькими таблицами базы
данных. Применение реляционной СУБД помогает упростить структуру данных и таким
образом облегчить выполнение работы. Таблицу Access можно связать с данными,
хранящимися на другом компьютере или на сервере, а также использовать таблицу,
созданную в СУБД Paradox или Dbase. Данные Access очень просто комбинировать с
данными Excel.
Мощность и гибкость системы Access делают ее
сегодня одной из лучших программ для управления базами данных.
Для разработки интерфейса программной системы
выбрана среда программирования Borland
Delphi.
Borland
Delphi является одним из
самых популярных на сегодняшний день инструментов для создания как настольных,
так и корпоративных информационных систем благодаря уникальному сочетанию
удобства разработки пользовательских интерфейсов, компонентной архитектуры,
однотипности доступа к разнообразным базам данных, начиная от плоских таблиц
формата dBase и Paradox и кончая серверными СУБД.
Borland
Delphi предоставляет
программисту широкие возможности повторного использования кода как за счет
наличия библиотеки компонентов, так и за счет поддержки стандарта ActiveX, что
позволяет встраивать в приложения ActiveX-компоненты как сторонних
производителей, так и созданные собственноручно с помощью самого Borland
Delphi.
Следует отметить, что эффективность разработки и
отладки приложений в среде Borland
Delphi достигается не
только за счет использования удобных средств визуального проектирования форм
(сейчас это не редкость), но и за счет высокой производительности самих
компиляторов Borland и, так называемой, инкрементной компиляции и компоновки
исполняемого модуля (когда перекомпиляции и перекомпоновке подвергаются только
те модули, в которые были внесены изменения).
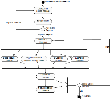
4.2 Описание алгоритма решения задачи
Функциональность системы представим в виде
диаграмм деятельности.
Диаграммы деятельности, отражающие общую
функциональность системы, представлены на рисунках 4.2.1 и 4.2.2. Деятельность
начинается с того, что инженер по ТБ вводит информацию о работниках, которым
необходимо пройти инструктаж при поступлении на работу, далее инженер по ТБ
может ввести новый тип инструктажа и вопросы для проведения тестирования.
Далее, по мере необходимости, формируются необходимые документы и отчеты.
Рисунок 4.2.1 - Диаграмма деятельности
автоматизированной системы
.3 Описание интерфейса
В целом программа имеет простой, не
перегруженный информацией интерфейс с общепринятыми способами ввода и вывода
данных.
Для организации ввода, изменения и добавления
данных используется мощное и гибкое средство - форма. На форме расположены
такие компоненты как кнопки, поля ввода, выпадающие списки, вкладки, таблицы,
меню, радио-кнопки, панели навигации для перемещения по записям таблиц.
Основной формой с информацией является главная форма, вид которой представлен в
соответствии с рисунком 4.3.1.
Рисунок 4.3.1 - Главная форма
Для ввода данных используются поля ввода, маски
ввода, выпадающие списки, вид которых представлен в соответствии с рисунками
4.3.2 - 4.3.4.
Рисунок 4.3.2 - Поля ввода
Рисунок 4.3.3 - Маска ввода
Рисунок 4.3.4 - Выпадающий список
Радио-кнопки используются для выбора поля для
фильтрации данных и представлены в соответствии с рисунком 4.3.5.
Рисунок 4.3.5 - Радио-кнопки
.4 Программно-аппаратные ресурсы ПК
Описание программно-аппаратных ресурсов ПК,
необходимых для полноценного использования разрабатываемой АСОИ, удобно
выразить при помощи диаграмм компонентов и размещения.
Диаграмма размещения (deployment diagram)
отражает физические взаимосвязи между программными и аппаратными компонентами
системы. Диаграмма размещения используется менеджером проекта, пользователями,
архитектором системы и эксплуатационным персоналом, чтобы понять физическое
размещение системы в целом и расположение её отдельных подсистем. Диаграмма
размещения представлена в соответствии с рисунком 4.4.1.
Рисунок 4.4.1 - Диаграмма размещения
Диаграмма компонентов описывет способ
организации элементов модели системы в соответствии с механизмом
структурирования и разбиения на модули, принятыми в выбранной среде программирования.
Эта модель описывает то, как реализуются элементы модели проектирования, какие
классы будут включены в конкретные компоненты.
Основной задачей диаграммы компонентов является
показать процесс реализации - создание системы в виде компонентов - исходных
текстов программ, сценариев, двоичных файлов, исполняемых модулей и так далее.
Разработанная диаграмма компонентов представлена в соответствии с рисунком
4.4.2.
Рисунок 4.4.2 - Диаграмма компонентов
5. Тестирование
Тестирование (testing) - процесс выполнения
программы или части программы, с намерением или целью найти ошибки.
Тестирование программного продукта проводилось
по всем вариантам использования АСОИ. Результаты тестирования представлены в
таблице 5.1.
Таблица 5.1 - Журнал тестирования
На основании проведения вышеперечисленных тестов
можно заключить, что, созданная система выполняет все функции, при аварийном
отключении сохраняет максимально возможное количество данных, система способна
работать на ПК различной конфигурации, в том числе и минимальной, система
корректно осуществляет свою работу при работе с большими объемами данных) и при
большом количестве запросов.
6. Применение
.1 Руководство программиста
Требования разработанной программы к ОЗУ и HDD в
значительной степени определяются структурой самой программы. Исходя из этого
было установлено, что для нормальной работы программы необходимо наличие не
менее 5 Мб свободной основной памяти и не менее 10 Мб свободного дискового
пространства.
Программный продукт был протестирован на ЭВМ
типа IBM PC/AT со следующими характеристиками: Intel(R) Celeron(R) CPU 2.63
GHz, 1024 Мб ОЗУ. Операционная система Microsoft Windows XP Professional
Service Pack 3. Для нормальной работы программы желательно наличие ЭВМ с
процессором не ниже 1 GHz.
Данная программа не отличается особыми
требованиями к системным установкам. Она лишь требует наличия русификатора для
обеспечения возможности ввода информации.
Для работы с программой достаточно папку
скопировать на жесткий диск или на другой носитель. Запуск программы
осуществляется из исполняемого файла ОК.exe.
Для корректировки программного кода необходимо
наличие среды разработки Borland Delphi 7.0 или более поздней версии.
Программный код содержится в файлах модулей с расширениями *.pas. Файл проекта
имеет имя ОК.dpr.
Для редактирования структуры базы данных
необходимо воспользоваться СУБД Microsoft
Access.
6.2 Руководство пользователя
Данная система рассчитана непрофессионального
пользователя и при разработке был создан простой, интуитивно понятный
интерфейс. Разработанная программа предназначена для функционирования в
операционной системе Windows, поэтому принцип работы программы основан на
взаимодействии программного модуля и пользователя на основе диалогов между
ними. Диалог пользователя с программой производится посредством вызова главной
формы и последующего выбора направления работы в зависимости от характера
решаемой задачи. На форме представлено меню пользователя. Запускается программа
открытием exe-файла проекта ОК.exe, после чего на экране открывается форма
приветствия, вид которой представлен в приложении в соответствии с рисунком B.1
и рисунком 6.2.1. Она содержит:
поле ввода пароля;
кнопку "Выход" для осуществления
выхода из приложения;
кнопку "Ок" для осуществления проверки
пороля и перехода на другие формы. В нижней области формы необходимо ввести
пароль для продолжения работы с программой.
Рисунок 6.2.1 - Вид формы приветствия
После нажатия кнопки "Ок" при
правильном пароле (пароль для входа "123") выполняется переход на
главную форму, которая содержит вкладки страниц с данными. Вид формы
представлен в соответствии с рисунком 6.2.2.
Рисунок 6.2.2 - Главная форма программы
В верхней области формы находятся вкладки для
перехода на другие страницы с таблицами данных. Формы "Должности",
"Подразленения", "УровниОбразования" являются справочными,
их вид представлен в приложении В.
Для ввода данных о новом работнике необходимо
перейти на вкладку "Список работников" и нажать кнопку
"Добавить", после этого на экране откроется форма, вид которой
представлен в соответствии с рисунком 6.2.3.
Рисунок 4.3.3 -Форма выбора данных о работнике
После ввода данных необходимо нажать кнопку
подтверждени "Ок", после чего данные сохраняются в базе данных и
отображаются в таблицах на форме.
Дальнейшая работа с программой интуитивно
понятна.
7. Экономический раздел
7.1 Описание программного продукта
Цель экономического раздела дипломного проекта -
рассчитать затраты на разработку программного обеспечения и определить
экономическую эффективность от его внедрения.
Темой дипломного проекта является
"Разработка АСОИ отдела кадров". Дипломный проект предполагает
создание программы для автоматизации учета работников предприятия. Программа
будет предоставлять оперативную информацию, подготавливать информацию для
дальнейшего анализа, снижать объёмы бумажного документооборота.
Актуальность настоящей работы определяется тем,
данная система должна работать с оперативными данными, накопление этих данных
позволит проводить анализ состава работников проедприятия.
Использование автоматизированной системы
позволит увеличить скорость обработки данных, сократить время поиска
информации, позволит хранить большой объем информации в одном месте.
Характеристика проектируемой информационной системы представлена в таблице
7.1.1.
Таблица 7.1.1 - Характеристика проектируемой
информационной системы
|
Показатель
|
Параметр
|
|
Область
прикладной деятельности
|
Отдел
кадров на предприятии
|
|
Цель
автоматизации
|
Увеличение
скорости обработки данных
|
|
Прямая
эффективность
|
Сокращение
цикла обработки информации, снижение трудоемкости
|
|
Косвенная
эффективность
|
Возможность
мониторинга и анализа состава сотрудников предприятия
|
7.2 Этапы работ по созданию программного
обеспечения
Разработка дипломного проекта состоит из
следующих этапов:
проектирование - постановка задачи, разработка
технического задания и разработка алгоритмов решения (20% общего времени);
реализация - непосредственная реализация
спроектированной системы (55 % общего времени);
тестирование - выявление дефектов в функциях,
логике и форме реализации с последующим устранением (10% общего времени);
доработка - заключительные испытания (15% общего
времени).
Диаграмма распределения времени выполнения работ
по разработке программного обеспечения представлена в соответствии с рисунком
7.2.1.
Рисунок 7.2.1 - Диаграмма распределения времени
выполнения работ по разработке программного обеспечения
Суммарное время разработки программного
обеспечения составляет два месяца.
.3 Составление сметы затрат на разработку
программного обеспечения
Стоимость материалов (М), необходимых для
разработки программного обеспечения представлена в соответствии с таблицей
7.3.1.
Таблица 7.3.1 - Стоимость материалов,
необходимых для разработки программного обеспечения
|
№
п/п
|
Наименование
Материалов
|
Количество
|
Цена,
руб.
|
Сумма,
руб.
|
|
1
|
DVD-RW диск
|
1
|
10000
|
10000
|
|
2
|
Бумага
A1
|
3
|
15000
|
45000
|
|
3
|
Бумага
A4
|
100
|
650
|
65000
|
Общая стоимость материалов, необходимых для
разработки программного обеспечения составила 120000 руб.
М = 10000 + 45000 + 65000 = 120000руб.
Затраты на электроэнергию (Э), необходимую для
разработки программного обеспечения составили 13870,8 руб. За один месяц
потребление электроэнергии составило 9кВт, за два месяца
2´9=20кВт
Базовый тариф составляет 818,9 руб. за 1 кВт/ч.
Э = Kэ ´ Tр , (7.3.1)
где Кэ - стоимость одного кВт/ч, руб.;
Тр - количество
кВт/ч.
Э = 818,9 *18=21000 руб.
Основная заработная плата (Зо)
разработчиков проекта на создание программного обеспечения составила 1772160
руб.
Основная заработная (Зо) плата
является основной статьей затрат при разработке программного обеспечения и рассчитывается
по формуле
Зо = ТCi 
Кi
n 
t , (7.3.2)
где ТСi - тарифная ставка
специалиста i-го разряда, руб.
Кi - коэффициент
премирования (1,2);
n - количество
исполнителей участвовавших в разработке программного обеспечения, чел.(один
человек);
t - количество
времени, затраченное на разработку программного обеспечения, месяцев (два
месяца).
Тарифная ставка i-го разряда (ТСi) определяется
путем умножения действующей тарифной ставки 1-го разряда (ТС1) на
тарифный коэффициент (ТК), соответствующий установленному тарифному разряду
согласно ЕТС Республики Беларусь и рассчитывается по формуле
ТCi = ТC1 
ТК , (7.3.3)
где ТС1 - действующая тарифная ставка
1-го разряда, руб. (с 01. 09.2014г. составляет 275 000 руб.);
ТК - тарифный коэффициент согласно ЕТС (2,84).
=275000×2,84= 781000 руб.
Зо=781000 ×1,2×1×2=1874400
руб.
Дополнительная заработная плата (Зд)
рассчитывается по формуле
Зд = 
, (7.3.4)
где Зд - дополнительная
заработная плата исполнителей на конкретное программное обеспечение, руб.
Нд - норматив
дополнительной заработной платы, 20 %.
Рассчитываем сумму отчислений на социальные
нужды (Зсз).

(7.3.5)
где Нсз - норматив отчислений в Фонд
социальной защиты населения и отчислений на обязательное страхование в
Белгосстрах, % (35%).
Стоимость основных средств (С) и нематериальных
активов, используемых в процессе разработки программного обеспечения:
Основные средства:
ноутбук Аsus F80Q стоимостью 3100000
руб).
Нематериальные активы:
Microsoft Office 2013 Professional
(6070500 руб);
Borland Delphi 7 (3590000 руб);
С =
3100000+6070500+3590000= 12760500 руб.
Норма амортизации для линейного способа
начисления вычисляется по формуле:
(7.3.6)
где Тс - срок эксплуатации
оборудования
Рассчитаем амортизационные отчисления за пять
лет.
Рассчитаем амортизационные отчисления за год
(А).
(7.3.7)
Рассчитаем амортизационные
отчисления за месяц (А1)
(7.3.8)
Рассчитаем амортизационные
отчисления за два месяца (А2).
А2 = 212700´2 =
425400руб.
Накладные расходы, можно определить
по формуле:

(7.3.9)
где Pн - накладные расходы на конкретное
программное обеспечение, руб.; Нр - норматив накладных расходов - 10 % .

С = М + Э + Зо + Зд + Зсз + А+ Рн ,
(7.3.10)
С = 120000 + 21000 + 1874400+ 374900
+ 787300+
+ 187400= 3790400 руб
Результат расчетов оформляем в
таблицу 7.3.2.
Таблица. 7.3.2 - Расчет плановой себестоимости
программного обеспечения
|
Статья
затрат
|
Затраты,
руб.
|
|
1.
Материалы и комплектующие (М)
|
120000
|
|
2.
Электроэнергия (Э)
|
21000
|
|
3.
Основная заработная плата исполнителей (Зо)
|
1874400
|
|
4.
Дополнительная заработная плата исполнителей (Зд)
|
374900
|
|
5.
Отчисления на социальные нужды (Зсз)
|
787300
|
|
6.
Амортизация (А)
|
495400
|
|
8.
Накладные расходы (Рн)
|
187
400
|
|
10.
Общая сумма расходов по смете (полная себестоимость)(С)
|
3790400
|
Диаграмма плановой себестоимости программного
обеспечения представлена в соответствии с рисунком 7.3.1.
Рисунок 7.3.1. - Диаграмма плановой
себестоимости программного обеспечения
.4 Расчет экономического эффекта разработки
программного обеспечения
Отпускная цена на продукцию рассчитывается по
формуле:
ОЦ=С+П, (7.3.10)
где ОЦ - отпускная цена разработчика,
руб.;
С - плановая
себестоимость, руб.;
П - прибыль,
руб.
Прибыль рассчитывается по следующей формуле:
(7.3.11)
где R - уровень рентабельности, % (примем
15%).
ОЦ=3790400+568600=4359000 руб.
Рассчитаем стоимость проекта с
учетом НДС. Ставка НДС 20%.

(7.3.12)
Сумму отпускной цены с НДС
рассчитаем по формуле:
ОЦ ндс = ОЦ+НДС, (7.3.13)
ОЦ ндс =4359000+1629900=5988800 руб.
Рассчитаем прибыль разработчика за разработку
проекта (Пр) по формуле
Пр = ОЦндс-С, (7.3.14)
Пр = 5988800 - 3790400 =2198400 руб.
Таким образом, разработчик
программного обеспечения может продать заказчику программное обеспечение за
5988800
рублей, что
покроет затраты и обеспечит прибыль в размере
2198400 рублей за разработку
проекта.
Разработку и реализацию проекта
"АСОИ отдела кадров" можно считать экономически целесообразной.
Следовательно, данный продукт будет пользоваться спросом, и приносить прибыль.
8. Охрана труда и окружающей среды
.1 Зануление
Занулением называется преднамеренное
электрическое соединение с нулевым защитным проводником металлических
нетоковедущих частей, которые могут оказаться под напряжением вследствие
замыкания на корпус и по другим причинам. Задача зануления - устранение
опасности поражения током в случае прикосновения к корпусу и другим
нетоковедущим металлическим частям электроустановки, оказавшимся под
напряжением вследствие замыкания на корпус. Решается эта задача быстрым
отключением поврежденной электроустановки от сети. При занулении, если оно
надежно выполнено, всякое замыкание на корпус превращается в однофазное
короткое замыкание (т.е. замыкание между фазами и нулевым проводом). При этом
возникает ток такой силы, при которой обеспечивается срабатывание защиты
(предохранителя или автомата) и автоматическое отключение поврежденной
установки от сети. Вместе с тем зануление (как и заземление) не защищает
человека от поражения электрическим током при прямом прикосновении к
токоведущим частям. Поэтому возникает необходимость (в помещениях, особо
опасных в отношении поражения электрическим током) в использовании, помимо
зануления, и других защитных мер, в частности, защитного отключения и
выравнивания потенциала.
.2 Заземление и защитное отключение
Защитным заземлением называется преднамеренное
электрическое соединение с землёй или её эквивалентом металлических
нетоковедущих частей, которые могут оказаться под напряжением при замыкании на
корпус и по другим причинам.
Задача защитного заземления - устранение
опасности поражения током в случае прикосновения к корпусу и другим токоведущим
металлическим частям электроустановки, оказавшимся под напряжением. Защитное
заземление применяют в трехфазных сетях с изолированной нейтралью.
Принцип действия защитного заземления - снижение
напряжения между корпусом, оказавшимся под напряжением, и землей до безопасного
значения.
Если корпус электрооборудования не заземлен и
оказался в контакте с фазой, то прикосновение к такому корпусу равносильно
прикосновению к фазе. В этом случае ток, проходящий через человека (при малом
сопротивлении обуви, пола и изоляции проводов относительно земли), может
достигать опасных значений.
Если же корпус заземлен, то величина тока,
проходящего через человека, безопасна для него. В этом назначение заземления, и
поэтому оно называется защитным.
При приёме заземляющего устройства в
эксплуатацию предъявляют приемочной комиссии: исполнительные чертежи и схемы
заземляющих устройств, акты на скрытые работы, акты проверки открыто
проложенных заземляющих проводников, протоколы измерения сопротивления.
Сопротивление протеканию заземлителей проверяют специальными приборами: М-416 (
М-08 ).
Заземляющее устройство должно иметь паспорт.
Периодически заземления необходимо осматривать и
испытывать;
Не реже 1 раза в год в периоды наименьшей
проводимости почвы летом или зимой - измеряют сопротивление заземляющего
устройства. Результаты оформляют протоколом и заносят в паспорт.
Заключение
Развитие компьютерных технологий позволило на
совершенно ином уровне решать информационные проблемы. Организация данных
является ключевым моментом при работе с большими объемами информации.
Чрезвычайно важно упорядочить информацию таким образом, чтобы легко и быстро
находить нужные сведения.
В результате дипломного проектирования была
разработана АСОИ отдела кадров.
Для разработки использованы основные методы и
объекты системы управления базами данных Microsoft Access
и системы визуального программирования Borland
Delphi.
В самом начале работы был проведен анализ
предметной области, в результате которого были выявлены самые важные группы
параметров, далее была разработана структура ПО и интерфейс.
В ходе дипломного проектирования достигнуты
следующие результаты:
проведен анализ принципов построения
автоматизированных рабочих мест;
проведен обзор существующих программных
продуктов в сфере охраны труда. На основании анализа состояния работ по охране
труда и обзора программных продуктов, были определены основные задачи, которые
должна выполнять разрабатываемая система;
проведена математическая постановка задачи и
определена математическая модель контрольного тестирования;
выбраны технические и программные средства для
разработки программы.
разработаны структурная схема и функциональная
модель системы АРМ по ТБ;
при разработке программного продукта были
реализованы следующие подсистемы: подсистема учета, СУБД сотрудников;
проведен расчет себестоимости и цены
программного;
разработаны требования по безопасной работе
пользователей.
Программа не отрицает возможности последующей
доработки и наращивания возможностей.
На основании проделанной работы сделан вывод,
что автоматизация работы отдела кадров позволит значительно сократить время
выполнения кадровиком своих обязанностей и упростить их.
Список литературы
1 ГОСТ 19.404-79
"ЕСПД. Пояснительная записка. Требования к содержанию и оформлению".
2 ГОСТ
19.402-2000 "ЕСПД. Описание программы".
3 ГОСТ 19.401 -2000 "ЕСПД.
Текст программы".
4 ГОСТ 19.701-90 "ЕСПД.
Схемы алгоритмов, программ, данных и систем".
5 ГОСТ 2.105-95
"Единая система конструкторской документации. Общие требования к текстовым
документам".
6 ГОСТ 19.505-79
"ЕСПД. Руководство оператора. Требования к содержанию и оформлению".
7 Буч, Г.
Язык UML. Руководство пользователя / Г. Буч, Д. Рамбо, И. Якобсон; Пер. с англ.
Мухин Н. - 2-е изд. - М.: ДМК Пресс, 2007. - 496 с.
Кандзюба,
С.П., Громов В.Н. Delphi базы данных и приложения - M:ДиаСофт, 2005 г. -576 с.
Рамбо,
Дж. UML 2.0. Объектно-ориентированное моделирование и разработка / Рамбо Дж.,
М. Блаха. - 2-е изд. - СПб.: Питер, 2007. - 554 с. (Библиотека программиста)
Крёнке,
Д. Теория и практика построения баз данных / Д. Крёнке. - 8-е изд. - СПб.:
Питер, 2003 г. - 460 c.
Методические
указания по дипломному проектированию для учащихся специальности 2-40 01 01
"Программное обеспечение информационных технологий": Мн., МГВРК,
2014. - 21 с.
Сеннов,
А. С. Access 2003. Практическая разработка баз данных : Учеб. курс / А. С.
Сеннов. - СПб. : Питер, 2006. - 256с.
Советов,
Б. Я. Информационные технологии : Учебник / Б. Я. Советов, В. В. Цехановский. -
2-е изд., стер. - М. : Высш. шк., 2005. - 263с.
Хомоненко,
А.Д., Гофман В.Э. - Работа с базами данных в Delphi 3-е изд., переработка и
дополнения - СПб.: БХВ - Петербург, 2005. - 640с.
Челноков,
А. А. Охрана труда: учеб. Пособие / А. А. Челноков, Л. Ф. Ющенко. - 2-е изд.,
испр. - Минск:Выш.шк., 2006. - 463 с.
Межотраслевая
типовая инструкция по охране труда/ 2013 г.
Приложение А
Код программы
unit
Unit1;
unit uAddDolj;,
Messages, SysUtils, Variants, Classes, Graphics, Controls, Forms,, DBCtrls,
StdCtrls, Buttons;= class(TForm): TLabel;: TLabel;: TLabel;: TEdit;: TEdit;:
TDBLookupComboBox;: TBitBtn;: TBitBtn;: TBitBtn;BitBtn1Click(Sender:
TObject);BitBtn3Click(Sender: TObject);Edit2KeyPress(Sender: TObject; var Key:
Char);
{ Private
declarations }
{ Public
declarations };: TfAddDolj;Udm;
{$R
*.dfm}TfAddDolj.BitBtn1Click(Sender:
TObject);.ADOTable1Dolj.Insert;.ADOTable1Dolj.FieldValues['Должность']:=fAddDolj.Edit1.Text;.ADOTable1Dolj.FieldValues['Оклад']:=fAddDolj.Edit2.Text;.ADOTable1Dolj.FieldValues['Подразделение']:=fAddDolj.DBLookUpComboBox1.Text;.ADOTable1Dolj.Post;;TfAddDolj.BitBtn3Click(Sender:
TObject);.Clear; Edit2.Clear;;TfAddDolj.Edit2KeyPress(Sender: TObject; var Key:
Char);(not(Key in ['0'..'9',#8])) then key:=chr(0);;. unit uAddSotr;, Messages,
SysUtils, Variants, Classes, Graphics, Controls, Forms,, ExtCtrls, Menus,
ComCtrls, StdCtrls, Buttons, Mask, DBCtrls;= class(TForm): TLabel;: TLabel;:
TLabel;: TLabel;: TLabel;: TLabel;: TLabel;: TLabel;: TLabel;: TLabel;:
TLabel;: TLabel;: TLabel;: TLabel;: TLabel;: TLabel;: TBitBtn;: TBitBtn;:
TEdit;: TEdit;: TEdit;: TEdit;: TEdit;: TEdit;: TEdit;: TEdit;: TEdit;: TEdit;:
TEdit;: TEdit;: TMainMenu;: TMenuItem;: TBevel;: TDBLookupComboBox;: TDBEdit;:
TLabel;: TLabel;: TMaskEdit;: TEdit;: TLabel;: TMaskEdit;: TLabel;: TEdit;:
TLabel;: TLabel;: TDBLookupComboBox;: TEdit;: TEdit;: TLabel;: TMaskEdit;:
TMonthCalendar;BitBtn1Click(Sender: TObject);FormActivate(Sender: TObject);BitBtn2Click(Sender:
TObject);Edit8KeyPress(Sender: TObject; var Key: Char);
{ Private
declarations }
{ Public
declarations };: TfAddSotr;Udm, Umain;
{$R
*.dfm}TfAddSotr.BitBtn1Click(Sender: TObject);(DateTimeToStr(now));
// ----добавление
сотрудников.ADOTable1Sotr.Insert;.ADOTable1Sotr.FieldByName('Фамилия').AsString:=fAddSotr.Edit1.Text;.ADOTable1Sotr.FieldByName('Имя').AsString:=fAddSotr.Edit2.Text;.ADOTable1Sotr.FieldByName('Отчество').AsString:=fAddSotr.Edit3.Text;.ADOTable1Sotr.FieldByName('КодДолжности').AsInteger:=dm.ADOTable1Dolj.FieldByName('КодДолж').AsVariant;.ADOTable1Sotr.FieldByName('КодПодразделения').AsString:=dm.ADOTable1podr.FieldByName('КодПодразд').AsVariant;.ADOTable1Sotr.FieldByName('СтажВДолжности').AsVariant:=StrToInt(fAddSotr.Edit4.Text);.ADOTable1Sotr.FieldByName('ОбщийСтаж').AsVariant:=StrToInt(fAddSotr.Edit5.Text);.ADOTable1Sotr.FieldByName('ПриказОПриемеНаРаботу').AsString:=fAddSotr.Edit6.Text;.ADOTable1Sotr.FieldByName('Прием').AsString:=fAddSotr.MaskEdit1.Text;.ADOTable1Sotr.FieldByName('СрокКонтракта').AsVariant:=StrToInt(fAddSotr.Edit7.Text);.ADOTable1Sotr.FieldByName('Окончание').AsString:=fAddSotr.MaskEdit2.Text;.ADOTable1Sotr.FieldByName('КоличествоДетей').AsVariant:=StrToInt(fAddSotr.Edit8.Text);.ADOTable1Sotr.FieldByName('УсловияСотрудничества').AsString:=fAddSotr.Edit9.Text;.ADOTable1Sotr.FieldByName('ОсобыеОтметки').AsString:=fAddSotr.Edit10.Text;
//
dm.ADOTable1Sotr.FieldByName('Возраст').AsVariant:=StrToInt(fAddSotr.Edit18.Text);
//dm.ADOTable1Sotr.FieldByName('Возраст').AsVariant:=(dm.ADOTable1Lich.FieldByName('ДатаРождения').AsDateTime)-now;.ADOTable1Sotr.Post;.ADOTable1Obr.Insert;.ADOTable1Obr.FieldByName('КодСотрудника').AsVariant:=dm.ADOTable1Sotr.FieldByName('КодСотрудника').AsVariant;.ADOTable1Obr.FieldByName('УровеньОбразования').AsString:=fAddSotr.DBLookupComboBox1.Text;.ADOTable1Obr.FieldByName('УчебноеЗаведение').AsString:=fAddSotr.Edit11.Text;.ADOTable1Obr.FieldByName('ДатаОкончания').AsString:=fAddSotr.Edit12.Text;.ADOTable1Obr.FieldByName('СпециальностьПоДиплому').AsString:=fAddSotr.Edit13.Text;.ADOTable1Obr.Post;.ADOTable1Lich.Insert;.ADOTable1Lich.FieldByName('КодСотрудника').AsVariant:=dm.ADOTable1Sotr.FieldByName('КодСотрудника').AsVariant;.ADOTable1Lich.FieldByName('ДатаРождения').AsDateTime:=StrToDateTime(fAddSotr.MaskEdit3.Text);.ADOTable1Lich.FieldByName('Адрес').AsString:=fAddSotr.Edit14.Text;.ADOTable1Lich.FieldByName('ДомашнийТелефон').AsString:=fAddSotr.Edit15.Text;.ADOTable1Lich.FieldByName('МобильныйТелефон').AsString:=fAddSotr.Edit16.Text;.ADOTable1Lich.Post;;TfAddSotr.FormActivate(Sender:
TObject);.Date:=Now;
//Edit17.Text:=DateTimeToStr(Now);;TfAddSotr.BitBtn2Click(Sender:
TObject);;;TfAddSotr.Edit8KeyPress(Sender: TObject; var Key: Char);(not(Key in
['0'..'9',#8])) then key:=chr(0);;. unit Umain;, Messages, SysUtils, Variants,
Classes, Graphics, Controls, Forms,, DB, DBTables, Menus, ComCtrls, ToolWin,
DBCtrls, StdCtrls,, ExtCtrls, Grids, DBGrids, ADODB, XPMan;= class(TForm):
TToolBar;: TStatusBar;: TMainMenu;: TMenuItem;: TMenuItem;: TMenuItem;:
TMenuItem;: TMenuItem;: TMenuItem;: TMenuItem;: TADOConnection;Deti:
TADOTable;Deti: TDataSource;: TXPManifest;: TADOTable;: TDataSource;:
TDataSource;: TADOTable;: TPageControl;: TTabSheet;: TDBGrid;: TDBNavigator;:
TPanel;: TLabel;: TRadioGroup;: TEdit;: TBitBtn;: TBitBtn;: TBitBtn;: TBitBtn;:
TPanel;: TSpeedButton;: TBitBtn;: TTabSheet;: TDBNavigator;: TPanel;: TDBGrid;:
TPanel;: TLabel;: TDBLookupComboBox;: TTabSheet;: TDBGrid;: TDBNavigator;:
TPanel;: TPanel;: TLabel;: TDBLookupComboBox;: TTabSheet;: TPanel;: TLabel;:
TDBLookupComboBox;: TToolBar;: TDBGrid;: TDBNavigator;: TTabSheet;: TDBGrid;:
TDBNavigator;: TPanel;: TSpeedButton;: TDBGrid;: TTabSheet;: TDBGrid;:
TDBNavigator;: TTabSheet;: TDBGrid;: TDBNavigator;:
TMenuItem;BitBtn8Click(Sender: TObject);DBGrid1TitleClick(Column:
TColumn);DBGrid2TitleClick(Column: TColumn);DBGrid3TitleClick(Column:
TColumn);DBGrid4TitleClick(Column: TColumn);DBGrid6TitleClick(Column:
TColumn);DBGrid7TitleClick(Column: TColumn);DBGrid5TitleClick(Column:
TColumn);SpeedButton1Click(Sender: TObject);BitBtn7Click(Sender:
TObject);BitBtn2Click(Sender: TObject);BitBtn1Click(Sender:
TObject);N3Click(Sender: TObject);N5Click(Sender: TObject);N4Click(Sender:
TObject);N6Click(Sender: TObject);N9Click(Sender: TObject);BitBtn3Click(Sender:
TObject);SpeedButton2Click(Sender: TObject);N2Click(Sender: TObject);
{ Private
declarations }
{ Public
declarations };: TfMain;Udm, Unit1, uAddDolj, uAddSotr, UoSpisSotrAdrTel,
UoSpisSotr,, UoSpisSotrDeti;
{$R
*.dfm}TfMain.BitBtn8Click(Sender: TObject);;;TfMain.DBGrid1TitleClick(Column:
TColumn);.ADOTable1Sotr.Sort:=Column.FieldName;;TfMain.DBGrid2TitleClick(Column:
TColumn);.ADOTable1Obr.Sort:=Column.FieldName;;TfMain.DBGrid3TitleClick(Column:
TColumn);.ADOTable1Lich.Sort:=Column.FieldName;;TfMain.DBGrid4TitleClick(Column:
TColumn);.ADOTable1Deti.Sort:=Column.FieldName;;TfMain.DBGrid6TitleClick(Column:
TColumn);.ADOTable1podr.Sort:=Column.FieldName;;TfMain.DBGrid7TitleClick(Column:
TColumn);.ADOTable1ur.Sort:=Column.FieldName;;TfMain.DBGrid5TitleClick(Column:
TColumn);.ADOTable1Dolj.Sort:=Column.FieldName;;TfMain.SpeedButton1Click(Sender:
TObject);.ShowModal;;TfMain.BitBtn7Click(Sender:
TObject);.Show;;TfMain.BitBtn2Click(Sender:
TObject);.ADOTable1Sotr.Filtered:=False;;TfMain.BitBtn1Click(Sender:
TObject);s:string;not (radiogroup1.ItemIndex in [0..14]) then
ShowMessage('Отметьте поле выбора')(edit1.Text='') and (radiogroup1.itemindex
in [0..14]) then
ShowMessage('Не
введен критерий выбора');
edit1.setfocus;;begin.ADOTable1Sotr.Filtered:=True;radiogroup1.ItemIndex
of
: begin
s:='КодСотрудника'+'='+edit1.Text;end;
: begin s:='Фамилия
like '+''''+ edit1.Text+'*''' ;end;
: begin s:='Имя
like '+''''+ edit1.Text+'*''';end;
: begin
s:='Отчество like '+''''+ edit1.Text+'*''';end;
: begin
s:='СтажВДолжности'+'='+edit1.Text;end;
: begin
s:='ОбщийСтаж'+'='+edit1.Text;end;
: begin s:='Прием
like '+'''*'+ edit1.Text+'*''' ;end;
: begin
s:='СрокКонтракта'+'='+edit1.Text;end;
: begin
s:='Окончание like '+'''*'+ edit1.Text+'*''' ;end;
: begin
s:='КоличествоДетей'+'='+edit1.Text;end;
: begin
s:='КоличествоДетей'+'>='+edit1.Text;end;
: begin
s:='УсловияСотрудничества like '+'''*'+ edit1.Text+'*''' ;end;
: begin
s:='ОсобыеОтметки like '+'''*'+ edit1.Text+'*''' ;end;
: begin
s:='Возраст'+'='+edit1.Text;end;
: begin s:='Возраст'+'>='+edit1.Text;end;;.ADOTable1Sotr.Filter:=s;;//else;TfMain.N3Click(Sender:
TObject);;;TfMain.N5Click(Sender:
TObject);.QuickRep1.Preview;;TfMain.N4Click(Sender:
TObject);.QuickRep1.Preview;;TfMain.N6Click(Sender: TObject);.QuickRep1.Preview;;TfMain.N9Click(Sender:
TObject);.QuickRep1.Preview;;TfMain.BitBtn3Click(Sender:
TObject);s:string;radiogroup1.ItemIndex of
: begin
s:='КодСотрудника';end;
: begin
s:='Фамилия' ;end;
: begin
s:='Имя';end;
: begin
s:='Отчество';end;
: begin
s:='СтажВДолжности';end;
: begin
s:='ОбщийСтаж';end;
: begin s:='Прием'
;end;
: begin
s:='СрокКонтракта';end;
: begin
s:='Окончание' ;end;
: begin
s:='КоличествоДетей';end;
: begin
s:='КоличествоДетей';end;
: begin
s:='УсловияСотрудничества' ;end;
: begin
s:='ОсобыеОтметки' ;end;;not
(dm.ADOTable1Sotr.Locate(s,Edit1.Text,[loCaseInsensitive,loPartialKey])) then.MessageBox(''+
'Запись с заданными пераметрами не найдена !','Результат поиска')
else.DBGrid1.DataSource:=dm.DataSource1Sotr;;TfMain.SpeedButton2Click(Sender:
TObject);x,n,i:integer;.ADOTable1Sotr.first;i:=0 to
dm.ADOTable1Sotr.RecordCount-1
do.ADOTable1Sotr.edit;:=now-dm.ADOTable1Lich.FieldValues['ДатаРождения'];
//
ShowMessage(IntToStr(round(x/365)-1));.ADOTable1Sotr.FieldValues['Возраст']:=int(x/365);.ADOTable1Sotr.post;.ADOTable1Sotr.next;;;TfMain.N2Click(Sender:
TObject);.MessageBox(''+
#13+' "Отдел
кадров"'+
#13+#13+' Информационная
система'+
#13+#13+' Программа
разработана'+
#13+' в качестве дипломного
проекта.'+
#13+#13+'Могилевский
государственный экономический '+
#13+'
профессионально-технический колледж.'+
#13+' 2014 г.'+
#13+#13+' Версия 1.0.9'+
' ','О программе');
end;
end.end.
Приложение Б
Примеры отчетов
Рисунок Б.1 - Отчет
"Список работников"
Рисунок Б.2 - Отчет
"Список работников по должностям"
Рисунок Б.3- Отчет "Личная
карточка"
Приложение В
Формы
Рисунок В.1 - Главная форма
Рисунок В.2 -Форма
"Главная"
Рисунок В.3 -Форма
"Добавление нового работника"
Рисунок В.4 -Форма
"Добавление должности"
Рисунок В.5 -Форма
"Работники на должностях"