Моделирование усилителя электрических сигналов

  • Вид работы:
    Практическое задание
  • Предмет:
    Информационное обеспечение, программирование
  • Язык:
    Русский
    ,
    Формат файла:
    MS Word
    510,66 Кб
  • Опубликовано:
    2015-05-26
Вы можете узнать стоимость помощи в написании студенческой работы.
Помощь в написании работы, которую точно примут!

Моделирование усилителя электрических сигналов

Министерство образования и науки Российской Федерации

Федеральное государственное бюджетное образовательное учреждение высшего профессионального образования

«Ульяновский Государственный Технический Университет»

Кафедра "Измерительно-вычислительные комплексы"

Дисциплина «CАПР»







Лабораторная работа

Моделирование усилителя электрических сигналов

Выполнил: Фам Тиен Мань

Проверил: преподаватель Гераськина С.Т





Ульяновск 2014 г

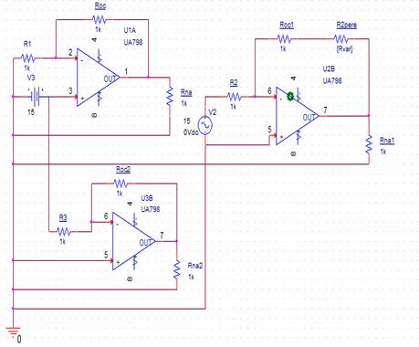
Мы берем такую схему


Выберем элемент, который будем изменять в процессе моделирования. В нашем случае это будет резистор R2. Двойным кликом по номиналу резистора, откроем окно Display Properties.

Окно Display Properties

Изменяем поле Value на название элемента, который будем использовать в дальнейшем. Изменяем 390 на Rval, имя указываем в фигурных скобках.

Окно Display Properties после изменения поля Value.

моделирование библиотека рабочий сопротивление

Теперь открываем библиотеку SPECIAL и выбираем элемент PARAM. Добавляем его на рабочее поле.



Двойным кликом по элементу PARAMETERS на рабочем поле откроем окно SHEMATIC. Кликнув по кнопке New Column или нажав комбинацию Ctrl+N, откроем поле Add New Column.

Поле Add New Column.

Введем имя изменяемого элемента и начальное значение сопротивления, нажимаем Ок и возвращаемся на рабочее поле.

Поле Add New Column

Открываем вкладку PSpice/New Simulation и пишем название моделирования.

Поле New Simulation.

Откроется окно Simulation Setting. В поле Analysis tape выбираем AC Sweep/Noice. В поле AC Sweep Tape выбираем Linear и ставим начальное и конечное значение частоты.

Окно Simulation Setting. General Setting.

Теперь выбираем Parametric Sweep. В поле Sweep variable выбираем Global parameter. В Parameter name вводим имя нашего элемента. В поле Sweep type задаем начальное и конечное значение сопротивления, а также шаг модуляции.

Окно Simulation Setting. Parametric Sweep.

Нажимаем Ок.

Нажимаем кнопку Run PSpise. В новом окне появится поле Available Sections, где можно выбрать графики, которые будут нарисованы в ходе моделирования.

Окно Available Sections.

Результат



Похожие работы на - Моделирование усилителя электрических сигналов

 

Не нашли материал для своей работы?
Поможем написать уникальную работу
Без плагиата!
Без нейросетей!