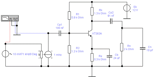
Расчёт усилителя, построенного по схеме с общим эмиттером
Задание на курсовой проект
Рассчитать параметры резисторов
,
,
и
, исходя из
заданного положения рабочей точки в классе А (
) и ее нестабильности (
) при
напряжении источника питания схемы (
), типе транзистора (VT1), для
схемы, изображенной на рис.1.
Рис. 1. Схема электрическая
принципиальная усилителя
Используя любую из программ анализа
электронных схем, промоделировать работу схемы на постоянном токе. Рассмотреть
узловые потенциалы в схеме. Построить передаточную характеристику схемы на
участке база-коллектор транзистора
и нанести на нее рабочую точку.
Обозначить на характеристике области работы транзистора.
Изменить коэффициент усиления по
току транзистора (
) в два раза
и определить, на сколько изменится ток коллектора. Проделать то же, изменив
неуправляемый ток коллекторного перехода в десять раз.
Дать заключение о степени
соответствия прогноза, сделанного на основании аналитических расчетов, и
результатов моделирования по работе схемы на постоянном токе.
Оценить расчетным путем основные
малосигнальные параметры рассматриваемой схемы
,
,
,
,
,
, а также, при какой амплитуде
входного сигнала в схеме возникнут нелинейные искажения.
На основе сведений о нижней
граничной частоте (
) полосы
пропускания усилителя с учетом данных о сопротивлениях нагрузки (
) и
источника сигнала (
) определить
емкости разделительных (
и
) и
блокировочного (
)
конденсаторов. Спрогнозировать верхнюю граничную частоту (
) полосы
пропускания усилителя.
Промоделировать работу схемы на
переменном токе и построить АЧХ и ФЧХ усилителя, по которым определить
граничные частоты полосы пропускания усилителя. Определить также на основе
моделирования с использованием зависимого источника сигнала входное (
) и выходное
(
)
сопротивления усилителя на средней частоте.
Предсказать аналитически и
исследовать с помощью моделирования реакцию усилителя на импульсный сигнал
малой величины.
Провести сравнение аналитических
прогнозов поведения усилителя на переменном токе с результатами моделирования
и сделать необходимые выводы.
Оформить отчет о проделанной работе,
в котором представить:
исходные данные и задание;
аналитические расчеты параметров
деталей схемы и параметров выходных сигналов, характеризующих ее поведение на
постоянном и переменном токе;
результаты моделирования в виде
распечаток принципиальной схемы с узловыми потенциалами, передаточной,
амплитудно-частотной, фазо-частотной и переходной характеристик (приведенные
графики должны быть обработаны и на них указаны извлекаемые параметры);
распечатки библиотечных параметров
транзистора VT1, источников синусоидального и импульсного сигналов с
объяснением каким образом все эти параметры были назначены;
выводы по работе.
Исходные данные
|
№
п/п
|
, мА , ВТип транзистора , Гц , кОм , кОм , пФ
|
|
|
|
|
|
|
|
|
15
|
4
|
4
|
12
|
KT363А
|
1000
|
1.5
|
2
|
10
|
Таблица 1. Исходные данные задания
на курсовой проект
Согласно ОСТ 11 336.919-81,
устанавливающего систему условных обозначений современных типов транзисторов,
KT363А - кремниевый биполярный транзистор, относящийся к классу маломощных
(максимальная рассеиваемая мощность не может превышать 0.15 Вт) Более точно
параметры этого транзистора определим, воспользовавшись справочником (табл. 2).
|
Параметр
|
Расшифровка
|
Единица
измерения
|
Значение
|
|
Максимальный
постоянный ток коллекторамА30
|
|
|
|
|
Максимальное
постоянное напряжение эмиттер-база при токе коллектора, равном нулюВ4
|
|
|
|
|
Максимальное
постоянное напряжение коллектор-эмиттер при токе базы, равном нулюВ15
|
|
|
|
|
Максимально
допустимая рассеиваемая мощность транзистора мВт150
|
|
|
|
|
Температура
окружающей среды 25
|
|
|
|
|
Максимально
допустимая температура перехода 150
|
|
|
|
|
Максимально
допустимая температура окружающей среды 85
|
|
|
|
|
Статический
коэффициент передачи тока биполярного транзистора в режиме малого сигнала в
схеме с общим эмиттером 20..70
|
|
|
|
|
Постоянное
напряжение коллектор-эмиттерВ(15)
|
|
|
|
|
Напряжение
коллектор-эмиттер в насыщенииВ0.2
|
|
|
|
|
Обратный
ток коллекторамкА0.5
|
|
|
|
|
Граничная
частота коэффициента передачи токаМГц1200
|
|
|
|
|
Ёмкость
коллекторного перехода при нулевом напряжении база-коллекторпФ1.5
|
|
|
|
|
Тепловое
сопротивление переход-среда 670
|
|
|
|
Таблица 2. Параметры транзистора
КТ363А, взятые из справочника
Выполнение задания
Расчёт резисторов
,
,
и
Резисторы
,
и
призваны
обеспечить режим работы транзистора VT1 по постоянному току (вывести его
рабочую точку в класс А), а резистор
- стабилизировать этот режим
введением последовательной отрицательной обратной связи по току.
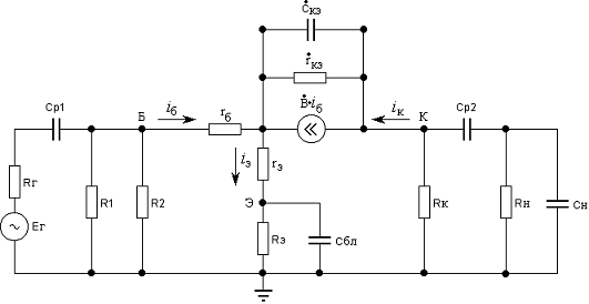
При расчёте постоянных составляющих
используем схему рис.2. При этом не будем учитывать обратный ток коллекторного
перехода
.
Рис. 2. Упрощённая схема усилителя
для расчёта постоянных составляющих
В соответствие с табл. 2, примем
коэффициент усиления тока
.
Положим
. Тогда
, где
- коэффициент передачи тока.
Итак,
=
.
По первому закону Кирхгофа ток базы
транзистора:
,
где
;
.
(Поскольку используется кремниевый
транзистор, то
).
Если подставить и в , обозначив
, то получим
.
Учтём, что
и
, тогда из :
Значение
можно найти
из условия обеспечения заданной стабильности рабочей точки транзистора.
Поскольку
, то
Теперь представляет собой уравнение
относительно сопротивления
. Решая , находим
Понятно, что
.
Желая получить
, рассчитаем
величину сопротивления
:
.
Моделирование работы схемы на
постоянном токе
Для моделирования работы
электрических схем будем использовать программу Electronics Workbench 5.12 Pro
(как наиболее изученную).
Параметры транзистора (рис. 3)
назначим из следующих соображений. Для кремниевых транзисторов типовым
значением тока насыщения (Saturation current) при комнатной температуре
является
. В качестве
значения коэффициента усиления в схеме с общим эмиттером (Forward current gain
coefficient) возьмём среднее значение (см. табл. 2 - параметр
)
. Типовыми
значениями коэффициента усиления тока в схеме ОЭ при инверсном включении
(Reverse current gain coefficient) и объёмного сопротивления базы (Base ohmic
resistance) являются соответственно
и
. Ёмкость коллекторного перехода при
нулевом напряжении (Zero-bias B-C junction capacitance) возьмём из таблицы 2 -
параметр
Рис. 3. Параметры модели транзистора
КТ315Г
Время переноса заряда через базу
(Forward transit time) рассчитаем как (см. табл. 2)
. Время
переноса заряда через базу в инверсном включении (Reverse transit time)
. Оба
перехода транзистора будем считать плавными, поэтому коэффициенты плавности
эмиттерного (B-E junction grading coefficient) и коллекторного (B-C junction
grading coefficient) переходов положим равными 0.333.
Напряжение Эрли (Early voltage)
примем равным
(см. табл.
2). Ток начала спада усиления по току (Forward beta high-current knee-point)
положим равным
(см. табл.
2).
Картина распределения узловых
потенциалов представлена в табл. 3.
Рис. 4. Моделирование работы
усилителя на постоянном токе
|
Номер
узла
|
Узловые
потенциалы, В
|
ε, %
|
|
Теоретически
|
Моделирование
|
|
|
1
|
Ф1=Ек=12.00
|
12.00
|
0
|
|
2
|
Ф2=Ure+(Ek-Ure)/2=1.2+(12-1.2)/2=6.60
|
6.28
|
4
|
|
3
|
Ф3=Ure+Ube=1.2+0.7=1.90
|
2.03
|
7
|
|
4
|
Ф4=Ure=1.20
|
1.34
|
11.6
|
Таблица 3. Распределение узловых
потенциалов в схеме рис. 4.
Рис. 5. Передаточная характеристика
участка база-коллектор для схемы рис. 4
Расположение рабочей точки усилителя
в середине линейной части передаточной характеристики (рис. 5) (при этом
транзистор работает в нормальной активной области) свидетельствует о том, что
основная задача данной стадии проектирования - выбор резисторов, обеспечивающих
положение рабочей точки усилителя в классе А - решена верно.
Кроме того, из рис. 5 можно
приблизительно определить коэффициент усиления по напряжению на постоянном
токе:
(знак
«минус» говорит о том, что усилитель будет инвертировать входной сигнал).
Изучение влияния изменения
параметров транзистора на работу усилителя
Из :
, поэтому ток коллектора при
увеличении коэффициента усиления транзистора VT1 (рис. 4) в два раза должен
составлять:
.
То есть, изменение коллекторного
тока теоретически должно составить
от номинального значения.
Если же, наоборот, уменьшить
коэффициент усиления транзистора VT1
в
два раза:
.
Тогда,
.
При проверке полученных результатов
с помощью моделирования в программе Electronic Workbench 5.12 есть некоторые
особенности. Математическая модель биполярного транзистора в этой программе
содержит параметр
(где
,
- тепловые
токи соответственно эмиттерного и коллекторного переходов). Поэтому чтобы
изменение параметра
не повлияло
на тепловые токи переходов, нужно соответствующим образом изменять параметры
и
.
Проанализируем поведение схемы при
увеличении в 10 раз неуправляемого тока коллекторного перехода
.
Ток
равен сумме двух составляющих:
теплового тока коллекторного перехода
и тока утечки
,
обусловленного дефектами структуры коллекторного перехода. Для простоты,
пренебрегая второй составляющей, будем считать
.
Поскольку для транзистора
справедливо равенство
, то
увеличение в 10 раз теплового тока коллекторного перехода
приведёт к
увеличению во столько же раз теплового тока эмиттерного перехода
. Это, в
свою очередь, повлечёт уменьшение напряжения на участке база-эмиттер
транзистора, поскольку
.
Чтобы вычислить изменение
коллекторного тока, запишем:
,
Тогда
.
Обозначив
, можно
показать, что
.
В данном случае
. Кроме
того,
, тогда из :
,
где
.
Поскольку
,
, то
.
Окончательно, из :
.
Сопоставление данных аналитического
расчёта и результатов моделирования дано в таблице 4.
|
  теоретическимоделирование
|
|
|
|
|
45
|
1*10-14
|
0.1
|
4.0
|
-
|
4.4
|
10
|
|
90
|
0.5*10-14
|
0.05
|
4.18
|
4
|
4.56
|
14
|
|
22.5
|
2*10-14
|
0.2
|
3.68
|
8
|
4.07
|
2
|
|
45
|
10*10-14
|
0.1
|
4.18
|
4
|
4.56
|
14
|
Таблица 4. Данные к изучению влияния
изменения параметров транзистора на работу усилителя
Анализ результатов моделирования
работы схемы на постоянном токе
Результаты аналитического расчёта
практически совпадают с результатами моделирования. Различие между ними не
превышает 11%. Наличие этих расхождений объясняется следующим:
при аналитическом расчёте не
учитывался обратный ток коллекторного перехода
;
в процессе аналитического расчёта не
учитывалось сопротивление базовой области транзистора и эффект модуляции базы
(эффект Эрли);
отсутствуют детальные описания
алгоритмов, используемых программой Electronic Workbench, что затрудняет
осознанное задание многочисленных параметров и потенциально является источником
ошибок.
Определение малосигнальных
параметров схемы
При анализе переменных составляющих
сигнала использование нелинейной модели Мола-Эберса для описания работы
транзистора не имеет смысла, так как связь между малыми приращениями
определяется не самими функциями, а их производными. Поэтому для анализа
переменных составляющих пользуются специальными - малосигнальными моделями,
состоящими из линейных элементов.
Чтобы получить малосигнальную модель
(рис. 6) усилителя (рис. 1), необходимо транзистор VT1 заменить малосигнальной
Т-образной схемой и учесть, что выводы, подключённые к шине питания, всегда
имеют постоянный потенциал, что эквивалентно их заземлению на переменном токе.
Рис. 6. Малосигнальная схема
усилителя
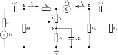
Далее для простоты будем считать,
что сопротивление
достаточно
велико (не шунтирует генератор тока). Тогда его можно исключить из схемы.
Конденсаторы
,
,
имеют
большое сопротивление на низких частотах, что приводит к спаду
амплитудно-частотной характеристики (АЧХ) усилителя в области низких частот.
Шунтирующее действие конденсаторов
,
проявляется на высоких частотах и
приводит к спаду АЧХ в этой области. Как правило, в области средних частот АЧХ
усилителя идёт горизонтально - это позволяет сказать, что в данной частотной
области ни один из конденсаторов не оказывает существенного влияния на
прохождение сигнала. Поэтому, для различных частотных областей можно строить
отдельные малосигнальные схемы, более простые, чем универсальная (рис. 6).
Построим малосигнальную схему
усилителя для области средних частот. Как было сказано, в этой области
частотной области не один из конденсаторов в схеме рис.6 существенно не влияет
на прохождение сигнала, поэтому закоротим их. Кроме того, коэффициент усиления
тока будем считать не комплексной (что необходимо для учёта ёмкостей переходов
транзистора), а действительной величиной. Получим схему (рис. 7), по которой
легко вычислить основные малосигнальные параметры усилителя.
Рис. 7. Малосигнальная схема
усилителя для средних частот
Дифференциальное сопротивление
эмиттерного перехода транзистора:
.
Входное сопротивление транзистора,
включённого по схеме с общим эмиттером:
.
Как видно из рис. 7, входное
сопротивление усилителя:
.
Выходное сопротивление усилителя:
.
Если обозначить
, то
коэффициент усиления по напряжению:
.
Коэффициент усиления по току:
Коэффициент усиления мощности:
.
Коэффициент передачи ЭДС генератора:
.
Амплитуда входного напряжения, при
которой начинают возникать нелинейные искажения, приблизительно можно вычислить
(см. рис. 5) как
.
Расчёт емкостей конденсаторов и
верхней граничной частоты усиления
Эквивалентная постоянная времени для
нижней граничной частоты усилителя:
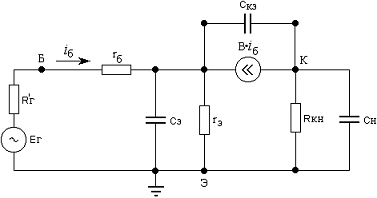
Как сказано выше, в области низких
частот на прохождение сигнала влияют лишь конденсаторы
,
,
(рис. 8).
Поэтому можно записать
,
где постоянные времени перезарядки
,
,
определяются
при условии, что в схеме присутствует лишь единственный (соответствующий)
конденсатор.

Рис. 8. Малосигнальная схема усилителя для низких частот
Обозначим
, тогда
Ёмкости конденсаторов рассчитаем,
полагая, что
,
,
дают
одинаковый вклад в эквивалентную постоянную времени перезарядки всей схемы
, то есть:
Из формул - находим:
Итак, расчёт емкостей разделительных
и блокировочного конденсаторов завершён. Перейдём к прогнозированию верхней
граничной частоты усиления.
В области высоких частот нельзя
пренебрегать инерционностью транзистора. Поскольку коллекторный переход закрыт,
то обладает барьерной ёмкостью
, где
- ёмкость коллектора при напряжении
база-коллектор
. Кроме
того, необходимо учитывать диффузионную ёмкость
открытого эмиттерного перехода. Эти
особенности учтены в схеме рис. 9.
Рис. 9. Малосигнальная схема
усилителя для высоких частот
Сначала рассчитаем величины емкостей
и
.
Постоянное напряжение база-коллектор
в схеме усилителя (см. табл. 3):
.
Барьерная ёмкость коллекторного
перехода при напряжении
:
,
где
- контактная разность потенциалов
коллекторного перехода;
-
коэффициент плавности эмиттерного перехода. Таким образом,
.
Тогда
.
Для расчёта емкости
необходимо
предварительно вычислить верхнюю частоту транзистора
и среднее время жизни неосновных
носителей в базе
.
Тогда
.
Постоянные времени перезарядки
конденсаторов схемы рис. 9:
Можно показать, что в области
высоких частот, эквивалентная постоянная времени для всей схемы
,
где
- коэффициент, описывающий условия
работы транзистора в схеме с общим эмиттером. Тогда
.
Верхняя граничная частота усилителя:
.
Теперь можно определить среднюю
частоту усилителя (на этой частоте разность фаз входного и выходного сигнала
инвертирующего усилителя равна
):
.
Моделирование работы схемы на
переменном токе
В окрестности рабочей точки
усилитель можно представить как линейный четырёхполюсник, поэтому можно
построить его амплитудно-частотную (АЧХ) и фазо-частотную (ФЧХ) характеристики.
Для этой цели в пакете Electronic Workbench 5.12 существует специальное
средство - построитель АЧХ и ФЧХ (Bode Plotter).
Рис. 10. Схема для снятия АЧХ и ФЧХ
усилителя
Рис. 11. Амплитудно-частотная
характеристика усилителя
Как видно из рисунка 11,
;
;.
Рис. 12. Фазо-частотная
характеристика усилителя
Рис. 13. Схема для определения
зависимости входного сопротивления усилителя от частоты
Рис. 14. Зависимость входного
сопротивления усилителя от частоты
Как видно из рисунка 14, входное
сопротивление усилителя на средней частоте равно
.
Рис. 15. Схема для определения
зависимости выходного сопротивления усилителя от частоты
Рис. 16. Зависимость выходного
сопротивления усилителя от частоты
Выходное сопротивление усилителя на
средней частоте (рис. 16) равно
.
Чтобы определить амплитуду входного
сигнала, при которой в схеме возникают нелинейные искажения, снимем амплитудную
характеристику
усилителя
(рис. 17). Для этого будем, меняя амплитуду входного напряжения посредством
изменения ЭДС Ег, фиксировать с помощью вольтметра соответствующие амплитуды
выходного напряжения (измерения проводим на средней частоте усилителя
).
Из рисунка 19 следует, что
максимальная амплитуда ЭДС генератора Ег, при которой ещё не возникают
нелинейные искажения сигнала, равна
. Соответственно, максимальная
амплитуда входного напряжения, при которой нет нелинейных искажений сигнала,
равна
.
Рис. 17. Схема для снятия
амплитудной характеристики усилителя
Рис. 18. Параметры источника
синусоидального напряжения Eг в схеме рис. 17
, мВ
, мВ
|
0 0 10 90 20 180 30 270 40 359 50 449 60 537 70 623 80 714 90 801 100 887
|
|
|
Рис.
19. Амплитудная характеристика усилителя
|
По наклону амплитудной характеристики можно
определить коэффициент усиления ЭДС генератора:
.
Изучение реакции усилителя на
импульсный сигнал
Импульсный сигнал, проходя через
усилитель, искажается. Искажение сигнала тем больше, чем уже полоса пропускания
усилителя. Теоретически можно предсказать время нарастания фронта
и
относительный спад вершины
выходного сигнала.
.
Если подавать на вход усилителя
прямоугольные импульсы напряжения с частотой
(полупериод такого сигнала
), то
.
Для проверки полученных данных в
качестве генератора Eг в схему усилителя включим генератор прямоугольных
импульсов, параметры которого приведены на рисунке 20. Следует отметить, что
амплитуда прямоугольного импульса должна быть достаточно малой (меньше
в 4-5 раз),
чтобы не перегрузить усилитель.
Рис. 20. Параметры генератора
прямоугольных импульсов
Из эпюры выходного напряжения (рис.
21) находим, что
и
.
Рис. 21. Эпюры напряжений
Анализ результатов моделирования
работы схемы на переменном токе
|
Параметр
|
Единица
измерения
|
теоретически
|
моделирование
|
|
-9.439.05
|
|
|
|
|
Гц1000943
|
|
|
|
|
МГц55.44
|
|
|
|
|
Ом243251
|
|
|
|
|
Ом13501300
|
|
|
|
|
мВ88.52
|
|
|
|
Таблица 5. Сопоставление данных
теоретического расчёта и результатов моделирования работы схемы на переменном
токе
По результатам моделирования работы
усилителя на переменном токе можно сделать следующие выводы:
Усилитель имеет относительно узкую
полосу пропускания сигнала и является инвертирующим, поскольку на средней
частоте разность фаз входного и выходного сигнала равна
.
Входное и выходное сопротивления
усилителя частотнозависимы. С увеличением частоты сигнала эти сопротивления
уменьшаются из-за возрастающего шунтирования транзистора ёмкостью
.
Амплитудная характеристика содержит
такую важную информацию, как коэффициент усиления по напряжению усилителя и
максимально допустимую амплитуду входного сигнала, при которой ещё нет
нелинейных искажений.
Результаты моделирования, в целом,
подтверждают данные теоретического расчёта (см. табл. 5). Довольно большое
расхождение теоретических и экспериментальных данных при определении нижней
граничной частоты усиления
связано с допущением, принятом при
теоретическом расчёте, о независимом влиянии емкостей
,
,
на свойства
усилителя в области низких частот.
Выводы
В ходе выполнения данной курсовой
работы был произведён расчёт усилителя, построенного по схеме с общим
эмиттером. Результаты всех аналитических расчётов были проверены с помощью
моделирования. В итоге получен усилитель (далее приводятся конкретные свойства
спроектированного каскада и дается им оценка).
Изменения параметров транзистора
(теплового тока коллектора и коэффициента усиления по току) слабо влияют на
положение его рабочей точки (разъяснить почему).
Для сложных нелинейных электрических
цепей при расчётах можно строить более простые эквивалентные схемы, пренебрегая
частью параметров исходной схемы. Так, можно строить отдельные схемы для расчёта
режимов работы схемы по постоянному и переменному току, для расчёта
инерционности в различных частотных областях. Как показало выполнение данного
проекта, грамотный отсев малосущественных параметров (каких перечислить)
значительно сокращает сложность вычислений, обеспечивая, тем не менее,
приемлемую точность результата.
Программа Electronic Workbench 5.12
предоставляет разработчику электронной аппаратуры набор довольно удобных
средств моделирования работы схем, что позволяет сэкономить время и повысить качество
конечного продукта. Однако данный пакет имеет и некоторые весьма существенные
недостатки: получаемые чертежи схем не соответствуют российским ГОСТам;
отсутствуют описания основных алгоритмов работы программы, что затрудняет
осознанное задание многочисленных параметров.
Список использованной литературы
резистор усилитель
напряжение
Степаненко
И. П. Основы микроэлектроники. М.: Лаборатория базовых знаний, 2001, 488 с.
Опадчий
Ю. Ф., Глудкин О. П., Гуров А. И. Аналоговая и цифровая электроника. М.: “Горячая
Линия - Телеком”, 2002, 768 с.
Павлов
В. Н., Ногин В. Н. Схемотехника аналоговых электронных устройств. М.: “Горячая
Линия - Телеком”, 2001, 320 с.
Бессонов
Л. А. Теоретические основы электротехники. Электрические цепи. М.: Гардарики,
2002, 637 с.
Карлащук
В. И. Электронная лаборатория на IBM PC. М.: “Солон-Р”, 2001, 725 с.