Схемотехническое моделирование усилителя низких частот
Введение
В настоящее время весьма актуальной
задачей является техническое перевооружение, быстрейшее создание и повсеместное
внедрение принципиально новой радиоэлектронной техники. Интегральные микросхемы
в настоящее время являются одним из самых массовых изделий современной
микроэлектроники. Применение микросхем облегчает расчет и проектирование
функциональных узлов и блоков радиоэлектронной аппаратуры, ускоряет процесс
создания принципиально новых аппаратов и внедрения их в серийное производство.
Широкое использование микросхем позволяет повысить технические характеристики и
надежность аппаратуры.
Одним из основных разделов электроники,
имеющий огромное практическое значение, является раздел «Усилители».
Усилители низких частот используются во
многих электронных устройствах, например осциллографах, генераторах,
стереофонической и бытовой радиоаппаратуре, различной медицинской техники.
Темой курсового проекта являются усилители
низких частот (УНЧ). Основное назначение УНЧ - усиливать мощность сигнала, т.е.
при подаче на вход УНЧ электрического сигнала малой мощности получать на
нагрузке сигнал той же формы, но большей мощности. Качество каждого УНЧ
определяется параметрами такими как: Коэффициент усиления, номинальная выходная
мощность, номинальным выходным напряжением, полоса пропускаемых частот,
динамический диапазон амплитуд, входное сопротивление усилителя,
амплитудно-частотная характеристика. Основным количественным параметром
усилителя является коэффициент усиления.
1. Выбор и обоснование функциональной схемы
устройства
.1 Основные характеристики и параметры
разрабатываемого устройства
Усилитель - это электронное устройство, управляющее потоком
энергии, идущей от источника питания к нагрузке. Причем мощность, требующаяся
для управления, намного, как правило, меньше мощности, отдаваемой в нагрузку, а
формы входного (усиливаемого) и выходного (на нагрузке) сигналов совпадают.
Усилители низких частот (УНЧ) имеют широкое распространение в
области: телевизоров, музыкальных центров, радиоприемниках, радиопередатчиков,
радиотрансляционной сети, устройствах записи и воспроизведения звука, дальней
проводной связи, измерительной аппаратуре, а также в автоматике, измерительной
технике и дефектоскопии, телемеханике и аналоговой вычислительной технике и
т.д.
Так же к этим основным признакам следует добавить ряд других
характеристик, например такие как: широкая полоса пропускания (начиная с
постоянного тока); малый сдвиг нулевого уровня на постоянном токе (ложное
дифференциальное напряжение); достаточно большой размах выходного напряжения
вплоть до высоких частот; значительная величина допустимого напряжения общего
вида; малый шум; малые изменения характеристик и, в частности, усиления и
сдвига нулевого уровня в функции от времени и температуры; слабая дисперсия (малый
разброс от образца к образцу).
К основным параметрам усилителя относятся:
). Коэффициент усиления (Kу) - выражается в
логарифмических единицах - децибелах. Усилитель может состоять из одного или
нескольких каскадов. Для многокаскадных усилителей его коэффициент усиления
равен произведению коэффициентов усиления отдельных его каскадов:
.
). Ток потребления - ток покоя (без нагрузки), потребляемый
операционным усилителем.
). Предельно допустимые значения. Сюда относят такие
параметры, как максимальная рассеиваемая мощность, рабочий диапазон температур,
максимальное напряжение питания, максимальная разность входных напряжений
(между инвертирующим и неинвертирующим входами), максимальное напряжение
синфазных входных сигналов и интервал температур хранения. (Превышение этих
максимальных значений приводит к повреждению операционного усилителя).
). Амплитудная характеристика - это зависимость амплитуды
выходного напряжения (тока) от амплитуды входного напряжения (тока).
). Амплитудно - частотная характеристика (АЧХ) усилителя. АЧХ
- это построенная в полярной системе координат зависимость коэффициента
усиления и фазового сдвига усилителя от частоты (АЧХ проектируемого УНЧ 2.
Коэффициент частотных искажений Мн
где Кf модуль коэффициента
усиления усилителя на заданной частоте Мн
и Мв
называют соответственно
коэффициентами искажений на нижней и верхних граничных частотах.
1.2 Обзор и анализ устройств аналогичного
назначения
УНЧ может строится на операционном усилителе или на
транзисторах. Операционные усилитель - это модульный многокаскадный усилитель с
дифференциальным входом, по своим характеристикам приближающийся к «идеальному
усилителю». С таким идеальным усилителем обычно ассоциируют следующие свойства:
¾ бесконечный коэффициент
усиления по напряжению;
¾ бесконечное полное
входное сопротивление;
¾ нулевое полное выходное
сопротивление;
¾ равенство нулю выходного
напряжения при равных напряжениях на входах;
¾ бесконечная ширина полосы
пропускания (отсутствие задержки при прохождении сигнала через усилитель);
¾ коэффициент синфазного
сигнала равен 0.
На практике не одно из этих свойств не может быть осуществлено
полностью, однако к ним можно приблизиться с достаточной для многих задач
точностью.
Так как выходное напряжение усилителя не превышает 18 В, то
выходной каскад на транзисторах не требуется. Входной каскад усилителя
напряжения низкой частоты должен иметь разделительный конденсатор, не
пропускающий постоянную составляющую сигнала.
С целью повышения коэффициента усиления УНЧ в широком
диапазоне пропускания частот используют операционный усилитель. В нем
обеспечивается непосредственная, емкостная или трансформаторная связь между
каскадом и нагрузкой.
Примеры схем, построенных на операционном усилителе.
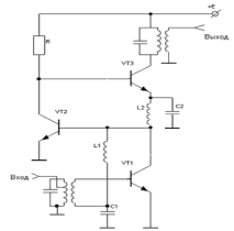
Функциональная схема избирательного усилителя на
колебательных контурах показана на рисунке.
Избирательный усилитель на колебательных контурах
Усилитель состоит из трех каскадов на транзисторах VT1-VT3,
включенных по схеме с непосредственной связью, причем транзисторы VT1 и VT3
включены по постоянному току последовательно. Дроссель L1 служит для
подачи смещения на базу VT1, а его индуктивность выбирается такой, чтобы
индуктивное сопротивление на частоте сигнала было в несколько раз большим, чем
входное сопротивление транзистора VT2. Второй дроссель L2 служит
в качестве коллекторной нагрузки VT1, а его индуктивное сопротивление на
частоте сигнала также должно быть намного больше входного сопротивления
транзистора VT2. Эмиттер транзистора VT1 заземлен, поэтому он
образует первый каскад усиления по схеме с ОЭ. Усиленный первым каскадом сигнал
выделяется на параллельно включенных по высокой частоте дросселях L1 и L2
и подается на базу второго каскада усиления на транизторе VT2, также
включенного по схеме с ОЭ. Усиленный вторым каскадом сигнал выделяется на
нагрузке R и поступает на базу третьего транзистора VT3, который образует
третий каскад усилителя. Конденсатор C2 является блокировочным, поэтому
эммиттер транзистора VT3 по высокой частоте заземлен, и он оказывается
включенным также по схеме с ОЭ. Выходной сигнал усилителя выделяется на контуре
Q2, к которому подключается выходная нагрузка.
Таким образом, все три транзистора в рассматриваемом
усилителе включены по схеме с ОЭ и образуют высокочастотный усилитель ОЭ-ОЭ-ОЭ,
имеющий наибольший коэффициент усиления по сравнению с другими схемами
включения транзисторов в трехтранзисторных усилителях.
Усилитель обладает высокой стабильностью параметров в широком
диапазоне температур, что объясняется особенностями схемы включения
транзисторов по постоянному току.
Особенностью работы каскада на транзисторе VT1
усилителя является равенство нулю напряжения. Это, однако, не отражается на его
усилительных свойствах, так как он работает в линейном режиме. Однако при столь
низком напряжении линейность передаточной характеристике транзистора VT1
сохраняется только для малых входных сигналов, что в рассматриваемом усилителе
не имеет существенного значения из-за его высокого коэффициента усиления.
Из-за особенностей принципиальной схемы усилителя следует,
что он обладает повышенной экономичностью потребляемой энергии от источника
питания. Это объясняется тем, что в нем нет ни одного резистора или другого
элемента, служащего специально для установки режимов работы транзисторов или их
стабилизации, которые потребляли бы дополнительную мощность от источника
питания. Единственный резистор R играет роль нагрузки транзистора VT2
и задает токи коллекторов всех трех транзисторов усилителя.
Измерительный усилитель должен иметь дифференциальный вход,
высокое значение коэффициента усиления, низкий сдвиг нулевого уровня и очень
большой (обычно больше 80 дБ) коэффициент ослабления синфазного сигнала (КОСС).
Большое значение КОСС необходимо потому, что напряжение, которое должно быть
усилено, часто наложено на более высокое синфазное напряжение.
Дифференциальный входной сигнал часто представляет собой
выходное напряжение, снимаемое с мостовой схемы. Датчик выявляет любые
изменения, измерение которых предусматривается спроектированной схемой. Датчик
или преобразователь представляет собой устройство, преобразующее измеряемый
параметр и его изменения в электрический, например температуру или давление в
изменение сопротивления или напряжения. Примеры датчиков-преобразователей: 1)
фоторезисторы для преобразования уровней освещенности в величины сопротивления;
2) термисторы для преобразования изменений температуры в изменения
сопротивления; 3) тензодатчики - специально закрепляемые резисторы,
сопротивление которых изменяется пропорционально механической деформации
материала. Применяются для измерения деформаций и давления; 4) термопары -
соединения разных металлов, дающие на выходе напряжение, пропорциональное
температуре спая.
Измерительный усилитель представляет собой ОУ или схему с ОУ,
используемые для измерения малых разностей напряжения на фоне синфазного
напряжения, которое часто бывает больше, чем измеряемое разностное напряжение.
На рисунке 4, приведена схема измерительного усилителя на трех ОУ.
Схема измерительного усилителя на трех ОУ
Дифференциальный усилитель - электронный усилитель с двумя
входами, выходной сигнал которого равен разности входных напряжений, умноженной
на константу. Применяется в случаях, когда необходимо выделить небольшую
разность напряжений на фоне значительной синфазной составляющей. Выходной
сигнал дифференциального усилителя может быть как однофазным, так и
дифференциальным. Это определяется схемотехникой выходного каскада. Транзисторы
дифференциального усилителя могут быть биполярными, полевыми или
баллистическими. Наиболее высокочастотными (ТГц диапазон) являются
дифференциальные усилители на интегральной паре баллистических транзисторов.
Дифференциальный усилитель на двух транзисторах, включенных
таким образом, что каждый из них может управлять работою другого. Такое схемное
решение позволяет создавать различные способы обратной связи, позволяет осуществлять
плавную регулировку усиления, удобно для создания усилителей с симметричными
или инвертирующими выходами. На основе Дифференциального каскада можно
выполнить смесители и преобразователи частоты, модуляторы, УРЧ и многое другое.
Благодаря своим способностям дифференциальный усилитель очень часто применяют и
в составе различных микросхем, особенно операционных усилителей.
Упрощенная схема дифференциального усилителя на рисунке.
Схема дифференциального усилителя
Подачу сигнала на дифференциальный каскад можно осуществлять
несколькими способами:
Одновременно два сигнала на два входа (как на рисунке) Тогда
на выходе мы получим смешанный сигнал (простейший смеситель или модулятор).
Можно подать сигнал на один из входов, а другой вход
подключить к источнику опорного напряжения. В этом случае мы получим на выходе
разницу сигналов (сигнал ошибки или отклонения). Такой вариант можно
использовать для измерительных схем. Подобное включение используется в
пороговых устройствах - компараторах.
Можно подать сигнал на один из входов, а на второй подать
сигнал обратной связи с выхода усилителя. Такой способ очень широко
используется в усилителях для обеспечения стабильности. Наглядный пример
усилитель кадровой развертки.
Усилителями постоянного тока (УПТ)
называются усилители, работающие в диапазоне частот от fн = 0 до
некоторой частоты. Другими словами, они могут усиливать постоянные и медленно
меняющиеся напряжения. АЧХ УПТ приведена на рисунке.
АЧХ УПТ
УПТ находят самое широкое применение в
системах автоматической регулировки, управления, измерительных приборах для
усиления сигналов датчиков и преобразователей неэлектрических величин. На
основе УПТ выполняются схемы интегральных операционных усилителей, которые
находят широкое применение в различных электронных устройствах. По принципу
действия УПТ подразделяются на: УПТ прямого усиления, УПТ с преобразованием.
Схема УПТ прямого усиления приведена на рисунке.
Схема УПТ прямого усиления
Усилители постоянного тока должны
обеспечивать усиление как переменной, так и постоянной составляющих входного
сигнала, поэтому для межкаскадной связи здесь пригодны элементы, сопротивления
которых в широком диапазоне частот от fн = 0 и выше остаются
практически неизменными.
В качестве таких элементов могут быть
использованы резисторы, стабилитроны, диоды. Применяется также непосредственное
присоединение выхода предыдущего каскада ко входу последующего. Однако при
любом таком способе соединения каскадов видно, что высокое выходное постоянное
напряжение предыдущего каскада непосредственно подается на базу последующего.
Это не только может привести к изменению его смещения, но и, возможно, к выходу
из строя транзистора.
Дрейфом нуля (нулевого уровня) называется самопроизвольное
отклонение напряжения или тока на выходе УПТ от начального значения. Поскольку
дрейф нуля наблюдается и при отсутствии сигнала на входе на входе УПТ, то его
невозможно отличить от истинного сигнала.
К физическим причинам, вызывающим дрейф нуля в УПТ,
относятся:
нестабильность источников питания;
временная нестабильность («старение») параметров транзисторов
и резисторов;
температурная нестабильность параметров транзисторов и резисторов;
низкочастотные шумы;
помехи и наводки.
Наибольшую нестабильность вносит температурный фактор.
Положение усугубляется наличием гальванической связи между каскадами, хорошо
передающей медленные изменения сигнала, что приводит к эффекту каскадирования
температурных нестабильностей каскадов от входа к выходу.
Поскольку температурные изменения параметров усилительных
элементов имеют закономерный характер, то они могут быть в некоторой степени
скомпенсированы теми же методами, что и в усилителях гармонических сигналов.
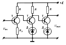
На рисунке 8 представлена схема простейшего однотактного
усилителя постоянного тока: Т - транзистор; R - нагрузочный резистор; Rэ -
резистор в цепи эмиттера; Д - стабилитрон; Uвх - напряжение на входе; Uвых -
напряжение на выходе; Е - напряжение источника электропитания.

Проанализировав аналогичные усилители, пришел к выводу, что у
аналогичных устройств есть недостатки:
Недостаток избирательного усилителя на колебательных контурах
заключается в сложности и громоздкости схемы, а так же, в связи с тем, что
резонансные избирательные усилители работают на высокой частоте, существенное
влияние на их работу может оказывать внутренняя обратная связь, имеющаяся между
входом и выходом в любом активном элементе. Эта внутренняя обратная связь на
одной из высоких частот может оказаться положительной, что приведет к нарушению
устойчивой работы усилителя и его самовозбуждению. Для повышения устойчивости
работы каскада необходимо ослаблять связь его активного элемента с
колебательным контуром.
Недостатки измерительного усилителя на трех ОУ заключаются в
том, что требуется большой коэффициент ослабления синфазного сигнала (КОСС) и в
повторителях и в выходном ОУ.
В качестве недостатков УПТ с
преобразованием сигнала следует отнести проблему реализации модуляторов малого
уровня входного сигнала и повышенную сложность схемы. Достичь существенного
улучшения электрических, эксплуатационных и массогабаритных показателей УПТ
можно за счет их построения на основе балансных схем.
Существенный недостаток дифференциального
усилителя заключается в том, что резистор определяет одновременно режим
транзисторов по постоянному току и коэффициент ослабления синфазного сигнала.
Поэтому получить большую величину КОСС в таком усилителе невозможно.
Основную проблему усилителей постоянного
тока представляет дрейф нуля - отклонение напряжения на выходе усилителя от
начального (нулевого) значения при отсутствии входного сигнала. Основной
причиной этого явления являются температурная и временная нестабильность
параметров активных элементов схемы усилителя, резисторов, а также источников
питания, а так же для схемы приведенной на рисунке 8, простейшего однотактного
усилителя постоянного тока, характерно малое КПД.
Проанализировав аналогичные усилители и их
недостатки, с учетом мнение авторов [1,2,5,6], мною было принято решение,
разрабатывать УНЧ.
.3 Разработка функциональной схемы устройства
Для дальнейшей разработки УНЧ необходимо учесть вид связи между
каскадами: она будет ёмкостной или трансформаторной, чтобы передать на нагрузку
только переменную составляющую сигнала.
В УНЧ на интегральных микросхемах используются для
исключения постоянной составляющей разделительные конденсаторы.
Обратная связь (ОС) широко используется в техники. Обратной
связью называют влияние некоторой выходной величины на некоторую входную,
которая в свою очередь существенным образом влияет на выходную величину.
Несмотря на то, что отрицательная обратная связь (ООС)
уменьшает коэффициент усиления, преимущества заключаются в том, что уменьшаются
искажения сигнала, в значительно большем диапазоне частот коэффициент усиления
оказывается не зависящим от частоты и т.д.
Согласно техническому заданию коэффициент усиления УНЧ:
.
Исходя из этого, подбираются ОУ с коэффициентом усиления не
менее 9000 на верхней граничной частоте.
При выборе интегральной микросхемы ОУ необходимо соблюдать
следующие соотношения между параметрами ОУ и параметрами усилителя заданного в
техническом задании.
— максимальное выходное напряжение ОУ:
, т.е.
;
— входное сопротивление ОУ:
, т.е.
— температурный рабочий диапазон ОУ:
от
до
, т.е. от
до
;
— выходной ток:
;
мА;
На основании этих параметров и параметров приведенных в
техническом задании, мною была выбрана ИМС ОУ К 1407 УД2.
— напряжение питания Uп
;
— коэффициент усиления напряжения Ку
;
— ток потребления Iпот
;
— температурный рабочий диапазон
;
— частота единичного усиления
;
— разность входных токовI
Iвх
;
— сопротивление нагрузки Rн
;
— напряжение смещения есм
;
— коэффициент ослабления синфазного сигнала Mсф
;
Коэффициент усиления каскада на ОУ
, при котором обеспечиваются заданные частотные искажения
на высокой частоте
, вычисляется по формуле:
;
где f1 - частота, на которой коэффициент усиления ОУ равен f1=3М Гц.
В соответствии с ТЗ и данными ОУ посчитаем
:
Определим число усилительных каскадов:
Во избежание возникновения паразитной положительной обратной
связи n принято брать нечетное количество, поэтому принимаем число
каскадов на ОУ n=3.
Исходя из выше приведенных расчетных данных и принятых
решений функциональная схема имеет вид приведенный на рисунке.
Функциональная схема УНЧ
Для данной работы усилитель низкой частоты строим на
операционном усилителе. При этом необходимо введение обратной связи (ОС),
обеспечивающей завал на верхней граничной частоте. Для этого в цепь ОС
входного, промежуточного и выходного каскада необходимо ввести резистор.
Поскольку постоянная ОС (ПОС) ухудшает характеристики
усилителя, то в усилителях измерительных устройств в основном пользуются
отрицательную ОС (ООС). Применение ООС обеспечивает стабильность коэффициента
усиления при смене активных компонентов, изменении напряжений питания,
уменьшении фазового сдвига между входным и выходным напряжениями, снижение
уровня нелинейных искажений и собственных помех. Разделительные блоки (БР)
служат для максимального уменьшения паразитных токов.
Распределим коэффициенты усиления ОУ между тремя каскадами в
соответствии с формулой многокаскадного усилителя:
;
;
;
;
.
В данном случае 1-й - входной каскад будет предназначен для
согласования сопротивления Rг генератора входного сигнала с входным
сопротивлением усилителя, 2-й - промежуточный - для усиления тока и напряжения
и 3-й - оконечный - усилит мощность и согласует выходное сопротивление
усилителя с сопротивлением нагрузки.
2. Разработка электрической принципиальной схемы
и определение основных характеристик разрабатываемого устройства
.1 Расчет входного каскада усилителя низкой
частоты
Рассчитаем первый каскад. Для нормальной работы схемы
необходимо выполнение условия Rвх>>Rг, учитывая, что Rг=1кОм, задаем значения R1=25 кОм. и выбираем его
значение из ряда Е24 [6].
Определяем значение R2 из формулы:
;
кОм.
Стандартное значение R2=604
кОм выбрано из ряда Е96.
Определяем С1 по формуле:
;
где k-число разделительных конденсаторов.
Ф.
Стандартное значение C1=0,1 мкФ выбрано из ряда Е6.
2.2 Расчет промежуточного каскада усилителя
низкой частоты
Ом.
Стандартное значение R3=6,2кОм
выбираем из ряда Е24.
С2 находим
следующим образом:

,
Ом.
Ф.
Стандартное значение C2=0,511 мкФ выбрано из ряда Е24.
.3 Расчет выходного каскада усилителя низкой
частоты
Задаёмся значением R7=9,1кОм, что
соответствует стандартному ряду Е24. Определим R6 из формулы:
,
кОм.
Стандартное значение R6=1,3кОм
выбираем из ряда Е24.
Определяем С3 по формуле:
;
Ом;
Ф.
Стандартное значение C3=3,3 мкФ выбрано из ряда Е24.
Определяем С4 по формуле:
;
Ом;
Ф.
Стандартное значение C4=3,3 мкФ выбрано из ряда Е24.
.4 Оценка погрешностей разрабатываемого
устройства
Значение сопротивлений в зависимости от изменения температуры
вычисляется по формуле:
=RТ ∙ (1 + a ∙(T - 20)),
где R - сопротивление при нормальных условиях; RТ
- сопротивление резистора при заданной температуре; a - температурный коэффициент
сопротивления (ТКС); T - заданная температура, 0С [4];
= RТ ∙(1 + a ∙(Т - 20));
R3=6,2∙103∙(1+50
(15-20)
10-6) =6,198
103Ом;
R4=240∙103∙(1+50
(15-20)
10-6) =239,94
103Ом;
Kоу(T)= 1+(R4/R3);
Kоу(T)=1+(239,94
103)/(6,198
103)=39,56;
д(T) = ((Kоу(T) - Kоу)/ Kоу)
100%;
д(T) = ((40 - 39,56)/40)
100% = 1,1%;
Вычислим погрешность, возникающую при выборе номинальных
значений сопротивлений из ряда:
Kоу р =К - (1+ (R4/R3));
Kоу р =40 - (1 + (240
103)/(6,2
103))= 0,29;
др = (
Кр/К)
100%;
др = (0,29/40)
100% = 0,72%.
Вычислим погрешность, возникающую от разброса допустимых
номинальных значений сопротивлений:
Д Kоу = 1+ (R4+1% / R3+0,5%);
Д Kоу = 1+ (240
103 + 1%)/(6,2
103 +0,5%)= 39,7;
Д д = ((Д Kоу - Kоу)/ Kоу)∙100%;
Д д = ((40 - 39,7)/40) ∙100% = 0,48%.
Таким образом, можно вычислить суммарную погрешность изменения
коэффициента усиления операционного усилителя:
дУ =
;
дУ =
=1,4%.
3 Математическое моделирование разрабатываемого
устройства
.1 Система схемотехнического моделирования
MicroCap
Cap (МС) - система компьютерного
моделирования аналоговых и цифровых схем, в основе которой лежит технология SPICE.
Разработчик MC калифорнийская компания Spectrum Software,
основанная в феврале 1980 года.
Программа схемотехнического моделирования Micro-CAP
имеет удобный, интерфейс и предъявляет достаточно скромные требования к
программно-аппаратным средствам персонального компьютера. Однако
предоставляемые при этом возможности достаточно велики. Micro-CAP
позволяет анализировать не только аналоговые и цифровые устройства, но также
проводить смешанное моделирование аналого-цифровых электронных устройств.
Опытные пользователи могут также в нестандартной ситуации создавать собственные
макромодели, облегчающие имитационное моделирование без потери существенной
информации о поведении системы.
Основные возможности программы Micro-CAP 9:
. Возможности графического редактора схем;
. Моделирование;
. Синтез аналоговых фильтров;
. Создание новых моделей компонентов;
. Основные возможности обработки результатов анализа.
Дополнительные возможности, появившиеся в версии Micro-CAP
9:
Use Last Path - в диалоговом окне Paths меню File
добавлена опция Use Last Path, которая в позволяет запомнить и
использовать последний путь для файлов данных в течение нескольких сессий
работы с программой;
Noise Units - добавлена единица измерения шумов
V/Sqrt(Hz), которая используется при построении графиков входного (Inoise)
и выходного (Onoise) шумов;
Dynamic Auto Run - добавление слайдера в
анализируемую схему теперь не инициирует автоматический перезапуск анализа и
другие.
От младших представителей своего семейства MicroCap9.0 отличается более
совершенными моделями электронных компонентов разных уровней (LEVEL) сложности, а также
наличием модели магнитного сердечника. Это приближает его по возможностям
схемотехнического моделирования к интегрированным пакетам DESIGNLAB, ORCAD, PCAD2002 - профессиональным
средствам анализа и проектирования электронных устройств, требующим больших
компьютерных ресурсов и достаточно сложных в использовании.
.2 Описание модельного эксперимента
Моделирование спроектированного УНЧ было произведено с
помощью программы схемотехнического моделирования Micro-CAP 9.
Рисунок 10 - Меню «Компоненты»
При вставке элемента на рабочую область в появившемся окне
вписываем полученные при расчетах необходимые значения (для конденсатора -
емкость, для резистора - сопротивление и т.д.).
Далее набранные элементы соединяются между собой
ортогональными проводниками, выбор которых осуществляется на панели
инструментов (рисунок).
Панель инструментов МС
Схема УНЧ, реализованная в Micro-CAP 9
Следующим шагом является выполнение анализа АЧХ. Для это
необходимо выбрать меню «Анализ» на панели инструментов, затем «Частотный
анализ (АС)». В появившееся окно вводят необходимые параметры (рисунок).
Установка частотного анализа
Итогом проделанных операций является АЧХ проектируемого
устройста (рисунок), т.е. усилителя напряжения низкой частоты.
Реальная АЧХ проектируемого УНЧ
.3 Результат модельного эксперимента
В результате анализа данной схемы на ЭВМ был получен
следующий график амплитудно-частотной характеристики усилителя низких частот.
Как видно из графика коэффициент усиления составляет 76,8 дБ,
что соответствует заявленному и не превышает погрешность более чем в 5%.
Отклонение на частоте 80 Гц 1,9 дБ, а на частоте 12000 Гц 2,42 дБ.
Погрешности моделирования рассчитываем по следующим формулам:
) Погрешность коэффициента усиления:
где
-относительная погрешность коэффициента
усиления, %;
- абсолютная погрешность коэффициента усиления, В;
- коэффициент усиления, полученный при моделировании, В;
- расчетное значение коэффициента усиления, В.
) Погрешность нижней частоты среза
где
- относительная погрешность нижней частоты
среза, %;
- абсолютная погрешность нижней частоты среза, Гц;
- нижняя частота среза, полученная при моделировании, Гц;
- заданное значение нижней частоты среза, Гц.
) Погрешность верхней частоты среза:
,
где
- относительная погрешность верхней
частоты среза, %;
- абсолютная погрешность верхней частоты среза, кГц;
- верхняя частота среза, полученная при моделировании, кГц;
- заданное значение верхней частоты среза, к Гц.
.
Погрешности коэффициента усиления, нижней и верхней частот среза
не превышают 5%, что удовлетворяет требованию разрабатываемого устройства УНЧ.
Заключение
В результате выполненного курсового проекта был спроектирован
усилитель низкой частоты, характеристики которого удовлетворяют требованиям
технического задания. Устройство обеспечивает необходимые спады коэффициента
усиления на низкой и высокой частотах, частотные искажения находятся в
допустимых пределах. Проведено моделирование устройства с использованием пакета
MicroCap9.0 и показано
соответствие АЧХ спроектированного усилителя с заданной в техническом задании.
Список литературы
1. Лачин В.И., Савёлов Н.С. Электроника: Учеб.
пособие. - Ростов н/Д: изд-во «Феникс», 2000. -448 с.
. Гутников В, С. Интегральная электроника в
измерительных устройствах. Л.: Энергоатом- издат, 1988. - 308 с.
. Цифровые и аналоговые интегральные микросхемы:
Справочник / Под ред С.В. Якубовского, М.: Радио и связь, 1993. -422 с.
. Нестеренко Б.К. Интегральные операционные
усилители: Справочное пособие по применению. М.: Энергоатомиздат, 1982. - 127
с.
. Хоровиц П., Хилл У. Искусство схемотехники: В
3-х томах. Пер. с англ. - М.: - Мир, 1993.
. Титце У., Шенк К. Полупроводниковая схемотехника.
М.: Мир, 1977. - 439 с.
. Интегральные микросхемы: Операционные
усилители. Том 1. - Физматлит, 1993 - 240 с.
. Терещук P.M., Терещук Н.М., Седов
С.А. Полупроводниковые приёмно-усилительные устройства. - Киев: Наук. Думка,
1987. - 799 с.
. Резисторы: Справочник / Под ред. И.И.
Четвертакова. М.: Энергоиздат, 1981.-352 с.
. Справочник по электрическим конденсаторам / Под
ред. ИИ. Четвертаква, В.Ф. Смирнова. М.: Радио и связь, 1983. - 576 с.
. Цыкина А.В. Электронные усилители. М.: Радио и
связь, 1982. - 287 с.
. Разевиг В.Д. Система схемотехнического
моделирования MICRO - CAP V. М.: Солон, 1997. - 280 с.
. Гречихин В.В. Моделирование электронных узлов
медицинской и измерительной техники: Учеб. пособие / Юж. - Рос. гос. техн.
ун-т. - Новочеркасск ЮРГТУ, 2004. - 92 с.