Усилители низких частот

  • Вид работы:
    Контрольная работа
  • Предмет:
    Информатика, ВТ, телекоммуникации
  • Язык:
    Русский
    ,
    Формат файла:
    MS Word
    358,64 Кб
  • Опубликовано:
    2014-07-31
Вы можете узнать стоимость помощи в написании студенческой работы.
Помощь в написании работы, которую точно примут!

Усилители низких частот

1. Выбор и обоснование функциональной электрической схемы устройства

1.1 Основные характеристики и параметры разрабатываемого устройства

В соответствии с техническим заданием в данном курсовом проекте необходимо разработать усилитель напряжения низких частот, основные характеристики и параметры которого приведены в таблице 1.1.

Таблица 1.1 - Основные характеристики и параметры разрабатываемого усилителя напряжения низких частот

Параметр

Значение

Выходная мощность усилителя, Рн

-

Сопротивление нагрузки, Rн

4 кОм

Амплитуда выходного напряжения, Uн

1 В

Рабочий диапазон частот, fн, fв

200 Гц - 10 кГц

Частотные искажения на низкой и высокой рабочих частотах, Мн

4 дБ

Частотные искажения на низкой и высокой рабочих частотах, Мв

5 дБ

Амплитуда входного напряжения, Uвх

100 мВ

Сопротивление источника сигнала, Rн

100 кОм

Температурный диапазон, Tmin, Tmax.

от +10 до +45 °С


На рисунке 1.1 приведена амплитудно-частотная характеристика разрабатываемого УНЧ.

Рисунок 1.1 - АЧХ разрабатываемого УНЧ

1.2 Обзор существующих устройств аналогичного назначения

а) Усилитель напряжений нижних частот KIT NM2044

Принципиальная электрическая схема усилителя напряжений нижних частот KIT NM2044 приведена на рисунке 1.2.

Рисунок 1.2 - Принципиальная электрическая схема усилителя напряжений нижних частот KIT NM2044

Предлагаемый набор позволит радиолюбителю собрать простой и надежный автомобильный усилитель нижних частот, обладающий минимальным коэффициентом нелинейных искажений и уровнем собственных шумов. Благодаря использованию мостовой схемы включения усилитель развивает мощность до 22 Вт на нагрузке 4 Ом в каждом из двух каналов. Устройство обладает малыми габаритами, широким диапазоном питающих напряжений и сопротивлений нагрузки. Основное назначение УНЧ - установка в автомагнитоле вместо старого усилителя для повышения ее выходной мощности. Основные технические характеристик KIT NM2044 приведены в таблице 1.1.

Таблица 1.1 - Основные технические характеристик KIT NM2044

Наименование

Значение

Напряжение питания

6 - 18 В, типовое 14,4 В

Пиковое значение выходного тока

9 А

Диапазон воспроизводимых частот

20 - 20000 Гц

Входное сопротивление

30 кОм.

Коэффициент усиления по напряжению

50 дБ

Ток в режиме покоя

120 мА


Усилитель также можно использовать для проведения мероприятий на открытом воздухе с использованием аккумуляторной батареи 12 В в качестве основного источника питания аппаратуры. [1]

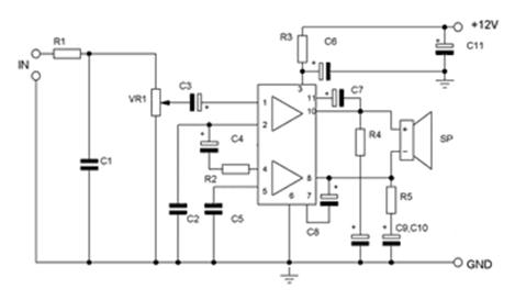
б) Усилитель напряжений нижних частот NF264

Принципиальная электрическая схема усилителя напряжений нижних частот NF264 приведена на рисунке 1.3.

Стереофонический усилитель мощности имеет хорошие эксплуатационные характеристики, он надежен в работе и прост в сборке. Его можно использовать как в домашних условиях, так и в автомобиле. В комплект набора входят радиаторы.

Рисунок 1.3 - Принципиальная электрическая схема усилителя напряжений нижних частот NF264

Применение в качестве усилительных элементов интегральной микросхемы TDA2005 позволило реализовать следующие функции [2]:

защита от КЗ нагрузки;

защита от перегрева;

защита от бросков напряжения питания в диапазоне до 40 В.

Основные технические характеристик KIT NM2044 следующие:

напряжение питания: 6…15 В;

ток в режиме покоя: 100 мА;

диапазон воспроизводимых частот: 40…20000 Гц;

коэффициент нелинейных искажений: 1%;

сопротивление нагрузок: 4…8 Ом;

выходная мощность: 2х15 Вт;

входная чувствительность: 300 мВ;

коэффициент усиления Au: 50 дБ;

размеры печатной платы: 120х47 мм. [2]

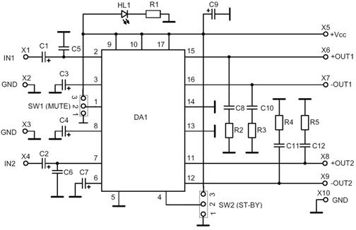
в) Усилитель напряжения звуковых частот BM2073N

Принципиальная электрическая схема усилителя звуковых частот BM2073N приведена на рисунке 1.4.


Рисунок 1.4 Принципиальная электрическая схема усилителя звуковых частот BM2073N

В усилителе реализована возможность подключения цифрового источника с широко-распространенным интерфейсом S/PDIF, например, персонального компьютера или DVD-проигрывателя [3].

1.3 Выбор и обоснование функциональной схемы устройства

Поскольку проектируемый усилитель относится к низкочастотным, то для связи между отдельными каскадами используем ёмкостную связь, т.е. связь с помощью RC-цепочек. Так как определённые требования предъявлены как к входной, так и к выходной частям усилителя, то сначала решаются вопросы реализации входного и выходного каскадов, а затем проектируется часть усилителя, связывающая их.

Так как выходное напряжение усилителя не превышает 18В, то выходной каскад на транзисторах не требуется. Входной каскад усилителя напряжения низкой частоты должен иметь разделительный конденсатор, не пропускающий постоянную составляющую сигнала [6].

В зависимости от количества каскадов, вносящих основной вклад в получение требуемого коэффициента усиления по напряжению, операционные усилители (ОУ) условно делят на двухкаскадные и трёхкаскадные. Предпочтение отдают первым, поскольку они имеют лучшую стабильность параметров, нормально работают при значительных изменениях напряжения питания, более экономичные. Для коррекции частотной характеристики двухкаскадные ОУ требуют введения минимального количества внешних элементов (практически необходим один конденсатор малой ёмкости). Кроме того, в них легко осуществляется регулировка уровня выходного напряжения (установка нуля), для чего обычно требуется установка только одного внешнего регулируемого резистора балансировки [7].

Для реализации схемы УНЧ целесообразно выбрать ОУ на дифференциальных каскадах. Необходим источник постоянного напряжения для питания ОУ, разделительные конденсаторы на входах ОУ, формирующие спад на нижней граничной частоте. Исходя из требуемых параметров необходимо введение ёмкостной обратной связи (ОС), обеспечивающей завал на верхней граничной частоте.

Применение отрицательной ОС обеспечивает повышение стабильности коэффициента усиления при смене активных компонентов, изменении напряжения питания и т.д.; расширение полосы пропускания усилителя; уменьшение фазового сдвига между входным и выходным напряжениями; снижение уровня нелинейных искажений и собственных помех, возникающих в той части усилителя, которая охвачена отрицательной ОС.

Согласно техническому заданию коэффициент усиления  УНЧ определяется, как [8]:

,                                        (1)

где  - амплитуда выходного напряжения;  - амплитуда входного напряжения.

Подставляя заданные в техническом задании  и  в формулу (1) [8], получаем:

.

Исходя из этого, необходимо выбрать ОУ с коэффициентом усиления не менее 10 на верхней граничной частоте.

В качестве такого ОУ выбираем К1401УД2Б (зарубежный аналог LM324). Данная микросхема содержит четыре операционных усилителя в одном корпусе. Основные параметры этого ОУ следующие [2]:

наименьший коэффициент усиления К=25000;

напряжение питания Uп=+3-16 В;

потребляемый ток от источника питания Iп=3 мА;

напряжение смещения есм=5 мВ;

температурный дрейф ТКесм=30 мкВ/К;

средний входной ток iвх=150 нА;

разностный входной ток Δiвх=30 нА;

допустимые значения дифференциального и синфазного напряжений Uд и Uсф составляют 13 В;

коэффициент ослабления синфазного сигнала Мсф= 70 дБ;

частота единичного усиления f1=1 МГц;

максимальная скорость нарастания выходного напряжения v=0,5 В/мкс;

наибольшая амплитуда выходного напряжения Uвых=12 В;

наименьшее сопротивление нагрузки Rн=2 кОм.

Коэффициент усиления каскада на ОУ , при котором обеспечиваются заданные частотные искажения  на высокой частоте, вычисляется по формуле (2) [6]:

.                                        (2)

Подставляя в формулу (2) заданное в техническом задании  и значение частоты единичного усиления f1, указанной в технических параметрах ОУ, получаем:

Число каскадов n определяется по следующей формуле, указанной в [6].

.

Подставляя рассчитанные по формулам (1) и (2) значения  и , соответственно, получаем:

.

Принимаем количество каскадов на ОУ n = 1.

Таким образом, функциональная схема разрабатываемого устройства имеет следующий вид, приведенный на рисунке 1.4:

Рисунок 1.4 - Функциональная схема разрабатываемого УНЧ


Разработанная принципиальная электрическая схема усилителя напряжения низких частот приведена в Приложении А.

Для получения рассчитанных коэффициентов усиления необходимо использовать резисторы ОС и входные резисторы [8].

2. Разработка принципиальной электрической схемы устройства

2.1 Описание и принцип работы устройства

Принципиальная электрическая схема разрабатываемого УНЧ представлена в Приложении Б 2001062.К13.106.00.00 Э3.

Входной сигнал поступает через разъем Х1 на каскад усиления, построенный на операционном усилителе DA1 и резисторах R1 и R2. Здесь происходит усиление сигнала в 10 раз. Конденсатор С2 задает верхнюю частоту среза. Конденсатор С3 задает нижнюю частоту среза.

Усиленный сигнал в заданном диапазоне частот поступает на разъем Х2.

2.2 Выбор элементов и расчет параметров электрической схемы устройства

2.2.1 Расчет входного каскада УНЧ

Для нормальной работы схемы необходимо выполнение условия Rвх>>Rг, где Rг - заданное в техническом задании сопротивление источника сигнала. Учитывая, что Rг=100кОм, задаем значения R1=10 кОм. Принимаем R1=10 кОм и выбираем его значение из ряда Е24. Определяем значение R2 из формулы (3) [6]:

,                                                   (3)

Подставляя в формулу (3) полученные значения, получаем:

,

.

Стандартное значение R2 выбрано из ряда Е96 номиналом 100 кОм.

Уточним Кu1, учитывая стандартные значения сопротивлений R1 и R2.

.

Определяем С1 по формуле (4):

,                        (4)

где k-число разделительных конденсаторов.

Стандартное значение C1=58,4 нФ выбрано из ряда Е96. Таким образом, выбираем конденсатор полистирольный К71-4 с допуском ±10% [10].

Определяем С2 по формуле:

,

.

Конденсатор С2=115 пФ соответствует ряду Е96. Таким образом, выбираем конденсатор керамический однослойный с допуском ±10%.

Значение емкости конденсатора С3 вычисляем следующим образом:

,

где  - сопротивление нагрузки, заданное в техническом задании.

мкФ


2.3 Оценка метрологических характеристик устройства

Необходимо на основании расчета температурной нестабильности оценить работу схемы в критических условиях. По техническому заданию - при t = +10 °C и при t = +45°C.

Относительное изменение сопротивления резистора от температуры характеризует температурный коэффициент сопротивления (ТКС) [6].

Сопротивление резистора при заданной температуре можно найти по формуле [6]:

R = RT (1 +  (T - 20)),

где R - сопротивление при заданной температуре; RT - сопротивление резистора при комнатной температуре (+200С); -температурный коэффициент сопротивления (ТКС) (у резисторов C2-29Б ±1/0С при диапазоне -60+20 0С, ±100 1/0С при диапазоне +20-+2000С); T - заданная температура, 0С.

Температурный коэффициент емкости характеризует обратимые изменения емкости конденсатора с изменением температуры. Подобным образом можно найти емкость конденсатора:

C = CT (1 +  (T - 20)),

где C - емкость при заданной температуре; СT - емкость конденсатора при комнатной температуре; -температурный коэффициент емкости (ТКЕ) (в нашем случае +33*10 1/0С для конденсаторов К10-17-1и ±90*10 1/0С для К10-17) [6]; T - заданная температура.

Рассчитаем сопротивления резисторов при t = +100С:

;

;

Произведем расчет емкости конденсаторов при t=+100С.

;

;

;

С учетом влияния ТКС и ТКЕ рассчитаем возможное изменение коэффициентов усиления, обусловленное изменением температуры. Получаем:


.

.

Проведем расчет сопротивлений резисторов при t = +450С:

;

;

Рассчитаем емкости конденсаторов при t= +450С:

;

;

;

Проведенные расчеты показали, что температурные погрешности коэффициента усиления не превышают 1%.

Погрешность коэффициента усиления, обусловленная разбросом параметров выбранного типа резисторов

Т.к. для резисторов R1 и R2 выбран тип С2-29Б - 0,125-10 кОм 5% и С2-29Б - 0,125-100 кОм5% соответственно, то рассчитаем отклонение сопротивления резисторов, которые обеспечивают необходимый коэффициент усиления:

кОм,

 кОм.

кОм,

 кОм.

3. Моделирование работы устройства

3.1 Достоинства и недостатки моделирования MicroCAP

Схема усилителя моделировалась при помощи САПР Micro-Cap 9.

Семейство программ схемотехнического анализа Micro-Cap (разработчик Spectrum Software) пользуется достаточно большой популярностью. Это связано с тем, что эти программы традиционно имеют удобный, дружественный интерфейс и достаточно скромные требования к программно-аппаратным средствам компьютера. Но при этом предоставляемые возможности достаточно велики. Micro-Cap позволяет анализировать не только аналоговые, но и цифровые устройства. Возможно также и смешанное моделирования аналого-цифровых электронных устройств. Опытные пользователи пакета могут также в нестандартной ситуации создавать собственные макромодели, облегчающие имитационное моделирование без потери существенной информации о поведении системы.

Программа схемотехнического моделирования (симулятор) Micro-Cap может представлять интерес для широкого круга людей, занимающихся или изучающих электронику. Существенным недостатком MicroCap можно считать отсутствие встроенных средств трассировки печатных плат, поскольку для этих целей придется использовать программы сторонних производителей.

3.2 Описание модельного эксперимента, его результаты и анализ

В нашем случае использовался анализ частотных характеристик схемы.

На рисунках 3.1 - 3.4 представлены этапы моделирования разработанного УНЧ.

Рисунок 3.1 - Создание проекта в MicroCAP

Рисунок 3.2 - Запуск окна для анализа АЧХ

Рисунок 3.3 - Установка настроек для анализа и вывода АЧХ УНЧ

Рисунок 3.4 - АЧХ разработанного УНЧ

Допустимые погрешности рассчитываются следующим способом:

)        Погрешность коэффициента усиления


где -относительная погрешность коэффициента усиления, %; - абсолютная погрешность коэффициента усиления; - коэффициент усиления, полученный при моделировании; - заданное значение коэффициента усиления.

Погрешность коэффициента усиления, выраженного в децибелах, определяется, как:

,

дБ,

,

) Погрешность нижней частоты среза

,

где - относительная погрешность нижней частоты среза, %; - абсолютная погрешность нижней частоты среза, Гц; - нижняя частота среза, полученная при моделировании; - заданное значение нижней частоты среза.

.

) Погрешность верхней частоты среза

,

где - относительная погрешность верхней частоты среза, %; - абсолютная погрешность верхней частоты среза, кГц; - верхняя частота среза, полученная при моделировании; - заданное значение верхней частоты среза, кГц.

.

Экспериментальные исследования показали, что погрешности коэффициента усиления, нижней и верхней частот среза не превышают 1%.

Заключение

В результате проделанной работы был спроектирован усилитель, характеристики которого удовлетворяют требованиям технического задания. Устройство обеспечивает необходимые спады коэффициента усиления на низкой и высокой частотах, частотные искажения находятся в допустимых пределах. Проведено моделирование устройства с использованием ППП САПР MicroCap и показано соответствие АЧХ спроектированного усилителя заданной в техническом задании.



Список источников

усилитель напряжение каскад метрологический

1 http://www.micel.ru/one.php? id=763317

3 http://elcotel.ru/index.php? tmpl=main&page=news&id=350

4 Фолкенберри Л. Применение операционных усилителей и линейных ИС: Пер с англ. М.: Мир, 1985, С. 572.

        Богданович Б.И., Ваксер Э.Б. Краткий радиотехнический справочник Минск: Беларусь, 1976, С. 39-673

6 Ланкин М.В. Методические указания к курсовому проекту по микроэлектронике / Новочерк. гос. тех. Ун-т. Новочеркасск, НГТУ, 1998, 17 с.

7 Титце У., Шенк К. Полупроводниковая схемотехника: Пер. с нем. М.: Мир, 1982, С. 18-25.

Гусев В.Г., Гусев Ю.М. Электорника и микропроцессорная техника. Издание третье, переработанное и дополненное - М.: Высшая школа, 2005, с. 790.

        Цыкина А.В. Электронные усилители. М.: Сов. Радио, 1980, С. 32-40.

10 Горячева Г.А., Добромыслов Е.Р. Конденсаторы: Справочник. М.: Радио и связь, 1984, С. 482.


Не нашли материал для своей работы?
Поможем написать уникальную работу
Без плагиата!
Без нейросетей!