Расчет усилителя мощности низкой частоты
Содержание
Введение
Задание и исходные данные
1.
Составление структурной схемы усилителя
.
Электрический расчет
2.1 Расчет выходного каскада
.2 Расчет предоконечного (инверсного) каскада
.3 Расчет входного каскада (эмиттерный повторитель)
Вывод
Список использованной литературы
Введение
Основной целью курсового проектирования по дисциплине
«Аналоговые электронные устройства» является углубление и закрепление знаний по
курсу, приобретение опыта самостоятельной работы по проектированию и расчету
отдельных каскадов усилителей, а также обоснованного выбора структурной схемы
усилителя.
Электронное устройство, предназначенное для увеличения параметров (тока,
напряжения, мощности) электрического сигнала, называется усилителем.
Необходимость в таких устройствах возникает при измерении и передачи сигналов,
построении систем контроля, автоматизации технологических процессов и т. п.
Характерной особенностью современных электронных усилителей является
исключительное многообразие схем, по которым они могут быть построены.
Усилители различают:
1. по способу выполнения:
· на дискретных элементах;
· в виде интегральных схем(ИС);
2. по структурной схеме:
· однокаскадные;
· многокаскадные;
3. по способу включения транзисторов:
· схема общий эмиттер (ОЭ);
· схема общий коллектор (ОК);
4. по частоте усиливаемого сигнала:
· усилители постоянного тока (УПТ) -(fн=0 Гц) усиливающие электрические сигналы в диапазоне частот
от нуля до высшей рабочей частоты. Они позволяют усиливать как переменные
составляющие сигнала, так и его постоянную составляющую.
· усилители переменного тока, которые в свою очередь,
подразделяются на :
ü усилители низких (звуковых) частот (УЗЧ) - (от 20 до 20000 Гц) предназначенные
для усиления непрерывных периодических сигналов, частотный диапазон которых
лежит в пределах от десятков герц до десятков килогерц. Характерной
особенностью УНЧ является то, что отношение верхней усиливаемой частоты к
нижней велико и обычно составляет не менее нескольких десятков.;
ü высокочастотные усилители (УВЧ) - fв до 300 МГц;
ü усилители сверхвысоких частот (СВЧ) - fв > 300 МГц;
ü широкополосные усилители (ШПУ) - усиливающие очень широкую полосу
частот. Эти усилители предназначены для усиления сигналов в устройствах
импульсной связи, радиолокации и телевидения. Часто широкополосные усилители
называют видеоусилителями. Помимо своего основного назначения, эти усилители
используются в устройствах автоматики и вычислительной техники.;
ü узкополосные (резонансные) усилители (УПУ) - усиливающие сигналы в очень узкой
полосе частот. Для них характерна небольшая величина отношения верхней частоты
к нижней. Эти усилители могут использоваться как на низких, так и на высоких
частотах и выступают в качестве своеобразных частотных фильтров, позволяющих
выделить заданный диапазон частот электрических колебаний. Узкая полоса
частотного диапазона во многих случаях обеспечивается применением в качестве
нагрузки таких усилителей колебательного контура. В связи с этим узкополосные
усилители часто называют резонансными.;
5. по характеру усиливаемых сигналов:
· усилители гармонических (непрерывных) сигналов;
· импульсные усилители;
6.по функциональному назначению:
· усилители напряжения;
· усилители тока;
· усилители мощности;
7.
по виду нагрузки:
· резисторные;
· резонансные;
· трансформаторные;
· дроссельные и т.д.
Основные параметры усилителей:
1. Входные: Uвх ,Iвх ,Rвх;
2. Выходные: Uвых, Iвых, Rвых;
. Коэффициенты усиления: KU, KI ,KP;
. характеристики: АХ, АЧХ, ФЧХ;
. КПД;
. Коэффициент линейных искажений;
. Коэффициент нелинейных искажений.
Задание и
исходные данные
1. Составить структурную схему усилителя и принципиальную схему выходного
каскада, выбрать усилительный прибор и определить основные параметры выходного
каскада и усилителя в целом.
. При окончательном расчете усилителя определить номинал каждого элемента
схемы.
Исходные данные:
1. Выходная мощность - Рн=7 Вт;
2. Сопротивление нагрузки - Rн=4 Ом;
. Коэффициент гармоник - kг ≤1,5 %;
. Полоса усиливаемых частот:
fн=100 Гц;
fв=15 кГц;
5. Коэффициент частотных искажений:
Mн=3 дБ;
Mв=3 дБ;
6. Источник сигнала (детектор приемника)
Eс=0,4 В;
Rс=75 кОм;
7. Напряжение питания - Uпит=27 В.
В ходе данной работы будут использоваться обозначения:
Pн= Pвых;
Rс= Rист;
Uпит=Eк.
1.
Составление структурной схемы усилителя
Структурная схема многокаскадного усилителя представляет собой
последовательное соединение n
однокаскадных усилителей. Результирующая частотная характеристика такого
усилителя
Для
упрощения усилительного устройства, унификации его узлов и удешевления
производства обычно стремятся выполнить все его каскады идентичными. Исключение
из этого правила делается для выходного каскада. Требования большой амплитуды
выходного сигнала или выходной мощности, работы на заданную нагрузку и т.д. - все
это существенно отличает оконечный каскад от каскадов предварительного
усиления. В выходных каскадах приходится допускать большие частотные искажения.
Оценив, при каких допустимых частотных искажениях в выходном каскаде его можно
осуществлять достаточно экономичным образом, оставшиеся искажения делят между
остальными каскадами равномерно.
Ориентировочное
число каскадов транзисторного усилителя при предварительном расчете выбирают
исходя из того, что коэффициент усиления одного каскада обычно составляет величину
15…20 дБ. [1,стр.45]
Типовая
блок-схема усилителя с входным и выходным устройствами, предварительным и
мощным усилителями изображена на рис.1
Рисунок
1 - блок-схема усилителя
При
выборе блок-схемы (рисунок 1) решают, нужны ли в проектируемом усилителе
входное и выходное устройство, мощный усилитель, предварительный усилитель.
Составив блок-схему усилителя, выбирают принципиальные схемы входного и
выходного устройств (реостатно-емкостные, трансформаторные), каскада мощного
усиления (однотактный, двухтактный, трансформаторный, бестрансформаторный),
каскадов предварительного усиления (с прямой связью, реостатный,
трансформаторный, инверсный и т.д.). Оценим общее число каскадов, сравнивая
требуемый коэффициент усиления 
по
мощности с расчётным для всех необходимых каскадов 
Где

Так
как в нашем усилителе выходной каскад будет являться трансформаторным, то:
Для
фазоинверсных и для простых резистивных каскадов(предположим, что наш
фазоинверсный каскад будет резистивным):

= 15.

.
Как
видно:
Составим
блок-схему и принципиальную схему усилителя низкой частоты радиоприемника.
Так
как сопротивление нагрузки мало (Rн=4 Ом),
то в качестве выходного устройства используем трансформатор.
В
проектируемом усилителе оконечный каскад является каскадом мощного усиления.
Так как требуемая мощность >2 Вт, то в качестве выходного каскада применим
двухтактную схему в режиме AB;
Трансформаторный
каскад обеспечивает оптимальное согласование Rвых с нагрузкой Rн , однако он громоздок и дорог. Бестрансформаторный
каскад обеспечивает широкий диапазон усиливаемых частот, позволяет реализовать
глубокую ООС, но требует принятия специальных мер по защите выходных
транзисторов от короткого замыкания в нагрузке а также использование источника
питания большего напряжения, чем трансформаторный.
Так
как допустимый коэффициент гармоник достаточно велик, для увеличения
коэффициент усиления мощности оконечного каскада включаем транзисторы в нем с
общим эмиттером. Также в оконечном каскаде используем эмиттерную стабилизацию.
Предвыходной
каскад будет фазоинверсным. Так как выходной - двухтактный. Входным каскадом
нашего усилителя будет эмиттерный повторитель.
На
рисунке 2 изображена структурная схема проектируемого усилителя
Рисунок
2 - структурная схема усилителя
Ориентировочная
принципиальная схема (рисунок 3) с цепями подачи смещения и стабилизации
рабочей точки, развязывающими фильтрами и регулятором усиления изображена на
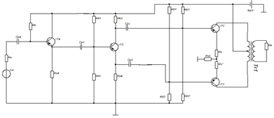
рисунке 4.
Рисунок
3 - схема УНЧ.
После
ее составления распределяем допущенные на весь усилитель частотные искажения на
низшей рабочей частоте (Мн≤ 3 дБ) по отдельным цепям, вносящим
эти искажения (табл.1)
Таблица
1
|
Наименование цепей каскадов
усилителя
|
М, дБ
|
|
Выходной трансформатор Тр1
|
1,2
|
|
Конденсатор междукаскадной
связи Сp3
инверсного каскада
|
0,6
|
|
Конденсатор междукаскадной
связи Сp2 инверсного
каскада
|
0,3
|
|
Конденсатор междукаскадной
связи Сp1 в первом
каскаде
|
0,6
|
|
Входное
устройство(конденсатор связи с источником сигнала Сp4 )
|
0,3
|
|
Итого
|
3,дБ
|
Заданный коэффициент гармоник kг ≤1,5
% весь отводим на оконечный каскад.
2.
Электрический расчет
2.1 Расчет
выходной каскада (Двухтактный транзисторный каскад мощного усиления)
. Взяв
кпд выходного трансформатора равным 0,8 для мощности 7 Вт, найдем мощность,
которую должен отдавать один транзистор:
Так как допустимый коэффициент гармоник достаточно велик, для увеличения
коэффициента усиления мощности каскада включим транзисторы с общим эмиттером.
2.
Подходящим для каскада является кремниевый транзистор типа 2N4920, имеющий максимальную мощность
рассеяния Рмакс=30 Вт, допустимое напряжение коллектор-эмиттер при
повышенной температуре Uкэдоп=80 В, fгрмин=3МГц.
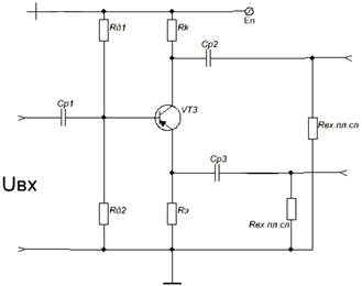
Рисунок 4 - Принципиальная схема двухтактного выходного
каскада
Вследствие большого диапазона температур в рассчитываемом каскаде
применим эмиттерную стабилизацию. Для уменьшения разбалансировки тока покоя в
схему введем сопротивление R׳ э и R׳ ׳ э,
тогда принципиальная схема каскада будет иметь вид, изображенный на рис. 5
3.
Выберем исходный режим для данного транзистора:
4. На семействе выходных статистических характеристик
транзистора 2N4920 для включения с общим эмиттером отмечаем точку
покоя 0 с координатами Uкэо=36В,
=0,32А и для сопротивления коллекторной цепи по
переменному току
Ом
проведем
через нее нагрузочную прямую.
(
)
Из
рисунка видно, что остаточное напряжение коллектор-эмиттер Uкэ
ост≈ 0,05 В, пренебрегая
остаточным током коллектора и считая Iк мин≈0, отметим крайние положения рабочей точки
(точки 1 и 6) на нагрузочной прямой. Графическим способом определим амплитуды
входного напряжения и тока: Uкм =
35,95В, Iкм =
0,48А. Рассчитаем выходную полезную мощность:

Определим
ток смещения базы Iбо,
соответствующий найденной точке покоя при минимальном значении статического
коэффициента усиления тока транзистора
мА
По
входной характеристике (рисунок 2, приложение А) определим требуемую входную
амплитуду напряжения и тока:
,
Входное
сопротивление транзистора определим по формуле:
5. Рассчитаем делитель смещения. Для этого зададимся
током делителя:
Тогда:

.
Отсюда:




).
Отсюда:
6. Рассчитаем входное сопротивление плеча и требуемую
входную мощность:

, где

Следовательно,

Рассчитаем
коэффициент усиления по мощности:
Найдем
величину стабилизирующих сопротивлений схемы:
Ом
Сопротивления
R׳
э и R׳ ׳ э
возьмем по 1 Ом; тогда
сопротивление Rэо,
состоящее в общем проводе эмиттеров, должно быть
7. Произведём электрический расчёт трансформатора Tp2.
Коэффициент трансформации будет равен:

,
где

-
выбранное расчётное сопротивление для транзистора одного плеча.

.
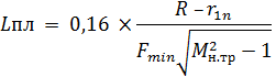
Индуктивность
первичной обмотки трансформатора:
Где
Fmin - нижняя граница спектра усиливаемых частот, Mн.тр - коэффициент частотных искажений в области нижних
частот, отведённый на рассчитываемый трансформатор, r1n
- активное сопротивление половины первичной обмотки трансформатора :
Сопротивление
вторичной обмотки трансформатора:

.
8. Определим коэффициент частотных искажений по верхней
частоте:


9. КПД каскада найдём по следующей формуле:
11. Рассчитаем нелинейные искажения каскада, для чего
построим нелинейную характеристику плеча, используя входные и выходные
характеристики транзистора. При этом для каждой j точки
нагрузочной характеристики рассчитывают:

.
Снимая
значения Ikj для каждой точки характеристики, а также 
и 
с
входной характеристики строят зависимость 
.
Таблица
2 - данные для построения сквозной характеристики
|
Uбэ j, В
|
Iб j, А
|
Eист j, В
|
|
0,82
|
0,011
|
3,269
|
|
0,84
|
0,012
|
3,51
|
|
0,88
|
0,018
|
4,887
|
|
0,9
|
0,021
|
5,575
|
|
0,92
|
0,026
|
6,708
|
Где

-
сопротивление транзистора предвыходного каскада. По полученной характеристике
графическим способом определяем:
Далее
рассчитываем значения тока результирующей сквозной характеристики с учётом
асимметрии плеч (
):
Рассчитаем
амплитуды гармоник тока:
Определим
коэффициент гармоник каскада:

= 0,009
= 0,9%.
2.2 Расчёт
предоконечного каскада
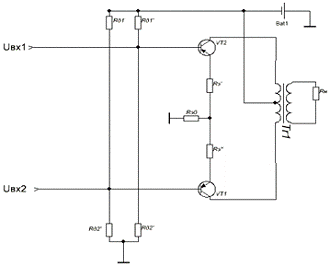
Рисунок 5 - фазоинверсный каскад
В
нашем случае предоконечный каскад будет являться фазоинверсным резистивным
каскадом (резистивным ввиду того, что Pвх выходного каскада лежит в пределах от 1 до 2мВт).
Исходными данными для расчёт будут являться входные параметры выходного
каскада: 
, 
, 
1. Выберем транзистор:
по
максимальному напряжению
по
максимальному току 
.
по
частоте 
.
Транзистор
марки 2N4399.
Таблица
3 - параметры транзистора 2N4399
|
Параметр
|
Ikmax,А
|
Uкэmax, В
|
h21Э
|
Tkmax, 0С
|
Fmax,МГц
|
Pkmax
|
|
Значение
|
30
|
60
|
15….60
|
175
|
4
|
5
|
2. Выберем
исходный режим работы транзистора:
Выходное сопротивление транзистора равно:
3.
Рассчитаем 
и 
:
.
Определим ток базы при заданном токе
коллектора:
где

Отсюда:
По
графику входные ВАХ (рисунок 4, приложение B) определим
напряжение база-эмиттер:

.
5. Рассчитаем коэффициенты усиления по току и
напряжению:

-
коэффициент усиления по напряжению,
где

-
эквивалентное сопротивление нагрузки.

- входное
сопротивление транзистора ФИК:
где

- ток ООС, сопротивление rб = 0,1 Ом.

.

.
Коэффициент
усиления по току найдём по следующей формуле:
где
-
входное сопротивление транзистора следующего каскада.
Коэффициент
усиления по мощности:
6.
Рассчитаем требуемые входные
амплитуды тока и напряжения
где

-
напряжение на входе транзистора выходного каскада

= 0,054
В.
7.
Рассчитаем схему стабилизации рабочей
точки транзистора. Зададимся током делителя 
.
Определим 
и
:

где
Mнс2 = 3дБ,
Mнс3 = 3дБ
- коэффициенты частотных искажений, отведённые на эти разделительные ёмкости, в
области малых частот.
Выходное
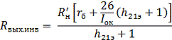
сопротивление нижнего плеча фазоинверсного каскада Rвых.инв определяется выражением:
Где

-
внутреннее сопротивление эквивалентного источника сигнала для ФИК.
Где

-
эквивалентное сопротивление делителя смещения, 
-
сопротивление в цепи коллектора каскада, предшествующего ФИК. Так как
предшествующий каскад - эмиттерный повторитель, то сопротивление в цепи
коллектора для него будет равно 
(по справочнику).
Тогда:
.
Рассчитаем частотные искажения
каскада в области высоких частот. Оценим ёмкость, нагружающую каждое плечо
инверсного каскада:
Где
:
Тогда:
Коэффициент
частотных искажений:
Где

= 1,015
10.
Найдём ёмкость Cp1:
Где

2.3 Расчёт
эмиттерного повторителя
Рисунок 6 - эмиттерный повторитель
1.Выберем
транзистор по следующим критериям:
Uкэ
max>27В. Fh21э >60кГц.
Транзистор марки BD536
(таблица 5).
Таблица 5 - параметры биполярного транзистора BD536
|
Параметр
|
Ikmax,А
|
Uкэmax, В
|
h21Э
|
Tkmax, 0С
|
Fmax,МГц
|
Pkmax
|
|
Значение
|
4
|
60
|
25….100
|
175
|
3
|
50
|
2. Зададимся
напряжением U0kэ = 24В, током I0к = 17.4мА. Тогда по графику входные ВАХ (приложение C рисунок 7)определим напряжение U0бэ , если ток I0б = I0к/h21э = 0,0174/50 = 0,0003 = 3мА, при h21э = (h21эmin * h21эmax)-1/2 = 50. U0бэ = 0,8В. каскад усилитель
транзистор радиоприемник
3. Вычислим
сопротивления Rэ и Rб
для нашей схемы:
4.
Входное сопротивление эмиттерного повторителя:
Где


.
5.
Рассчитаем коэффициенты усиления по
напряжению, току, мощности:

6.
Найдём ёмкость на входе каскада
7. Рассчитаем коэффициент усиления по мощности для всего
усилителя:
Полученный
коэффициент приблизительно равен 
.
Вывод
В ходе проделанной курсовой работы мы составили структурную схему
усилителя низких частот, собрали принципиальную схему выходного каскада
(двухтактный усилительный каскад с трансформатором и нагрузкой на выходе),
произвели полный расчёт. В процессе составления схемы выходного каскада мы
учитывали предельные эксплуатационные параметры, такие как температура,
предельное напряжение на коллектор-эмиттере транзисторов, и выходная мощность.
Затем мы собрали принципиальную схему предоконечного, фазоинверсного каскада,
также в процессе выполнения курсовой полностью его рассчитали. На вход нашего
усилителя мы поставили эмиттерный повторитель, предназначенный для повторения
напряжения, т.е напряжение на входе усилителя передаётся на вход предоконечного
каскада с коэффициентом, меньше единицы. После того, как был произведён полный
расчёт усилителя, мы сравнили требуемый коэффициент усиления по мощности с
получившимся. Они получились приблизительно равны.
Список
использованной литературы
1. Карпов В.И. - Полупроводниковые компенсационные
стабилизаторы.
2. Фелпс Р. - 750 практических
электронных схем. - 2-е изд., доп. и испр. - Киев:
Тэхника, 1989. - 540 с.
3. Абраменко С.Н. Электронные приборы: Учебный Методический
Комплекс. - Новополоцк: Полоцкий Государственный Университет, 2008. - 359с.
. http://www.chipdip.ru/