|
, Ом , мГнМ, Н∙м max, рад/с
|
|
|
|
|
|
|
3.08
|
7
|
17
|
209,3
|
72
|
4950
|
Постоянная двигателя:
Электромагнитная постоянная времени:
Период
коммутации силовых ключей:
2. Разработка алгоритма управления и расчет параметров устройств
управления
Вентильный электродвигатель - это синхронный двигатель, основанный на
принципе частотного регулирования с самосинхронизацией, суть которого заключается
в управлении вектором магнитного поля статора в зависимости от положения
ротора. Вентильные двигатели (в англоязычной литературе BLDC или PMSM) ещё
называют бесколлекторными двигателями постоянного тока, потому что контроллер
такого двигателя обычно питается от постоянного напряжения.
Этот тип двигателя создан с целью улучшения свойств электродвигателей
постоянного тока. Высокие требования к исполнительным механизмам (в частности,
высокооборотных микроприводов точного позиционирования) обусловили применение
специфических двигателей постоянного тока: бесколлекторных трехфазных
двигателей постоянного тока (БДПТ или BLDC). Конструктивно они напоминают
синхронные двигатели переменного тока: магнитный ротор вращается в шихтованом
статоре с трехфазными обмотками.
В вентильном двигателе управление инвертором преобразователя частоты
осуществляется в функции углового положення ротора двигателя, т. е.
осуществляется принцип внутреннего управления. При этом в любом установившемся
режиме выходная частота инвертора совпадает с частотой ЭДС вращения синхронной
машины. Таков принцип действия электромеханического преобразователя энергии в
вентильном двигателе.
Самоуправляемый синхронный двигатель обладает свойствами машины
постоянного тока и поэтому называется бесколлекторным двигателем или вентильным
двигателем. Полупроводниковый инвертор, управляемый расположенным на валу
синхронной машины датчиком положения ротора (ДПР), выполняет функции
механического коллектора, а вентили инвертора тока - функции скользящего щеточного
контакта машины постоянного тока.
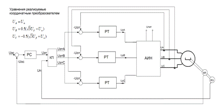
Уравнения вентильного двигателя в осях α-β можно записать в следующем виде:
откуда:
Управление
ВД предлагаемой модели реализовано по принципу подчиненного регулирования.
Система управления состоит из двух контуров - скорости и тока. Каждый контур
содержит свой регулятор (регулятор скорости - пропорциональный, тока -
пропорционально-интегральный) и отрицательную связь по контролируемой переменной.
Рис.1 Структурная схема следящего электропривода.
Расчет начнем с регулятора тока
- коэффициент, определяемый выбранной степенью демпфирования
- некомпенсируемая постоянная времени
Контур скорости
При постоянных параметрах регулятора наиболее целесообразно выбирать
=1,5. Тогда демпфирующая способность
контура при изменении нагрузки не выходит за пределы устойчивости, не при
холостом ходе, не при режиме работы с нагрузкой (при изменения угла
опережения).
Расчёт
механической части
Параметры механической части:
.
Резонансная
частота системы:
.
Момент
инерции рабочего органа:
.
Жесткость
упругой связи:
.
Период
упругих колебаний:
.
Момент
нагрузки на валу:
.
3.
Моделирование процессов управления, определение и оценка показателей качества
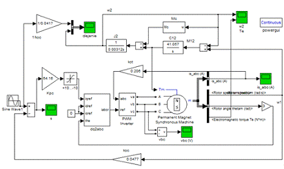
Рис. 2 Структурная следящего электропривода схема в MatLab
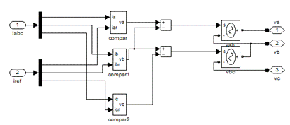
Рис. 3. преобразование из dq в abc
Рис.4 Подсистема PVM
Рис.5 Регулятор тока
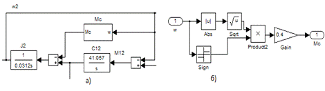
Рис.6 Механическая часть: а) двухмассовая система;
б) подсистема момента сопротивления.
Моделирование при постоянном задании
Рис.7 График гармонических токов.
Рис.8 Графики угловой скорости и момента соответственно от времени.
Моделирование при гармоническом задании
) Uзс=2.5В при максимальной частоте Ωзад=31.4 рад/сек (5 Гц)
Рис.9 График зависимости момента от времени
Рис.10 График зависимости угловой скорости и задания скорости от времени.
Рис.11 График зависимости ошибки скорости от времени
Максимальная ошибка слежения:
)
Uзс=1.25 B при частоте Ωзад=15.7 рад/сек
Рис.12
График зависимости момента от времени.
Рис.13
График зависимости угловой скорости и задания скорости от времени.
Рис.14
График зависимости ошибки скорости от времени
Максимальная ошибка слежения:
)
Uзс=0,5В при частоте Ωзад=5 рад/сек
Рис.15
График зависимости момента от времени.
Рис.16
График зависимости угловой скорости и задания скорости от времени.
Рис.17
График зависимости ошибки скорости от времени.
Анализ результатов: по результатам моделирования
видно, что электропривод отрабатывает задание: ошибка слежения по скорости
находиться в пределах 5% от максимальной скорости. Установившаяся ошибка не
превышает границы в 1% от установившейся скорости. Момент и токи находятся в
области номинальных значений.
4. Разработка принципиальной электрической схемы и выбор ее элементов
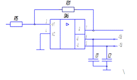
4.1 Реализация контура скорости
Рис.18 П-регулятор регулятор скорости.
Выбираем тахогенератор постоянного тока ТП80-20-0,2 с параметрами:=20
мВ/об/мин - крутизна тахогенератораMAX=2000 об/мин - максимальная
частота вращения
RC-фильтр
R31C39 предназначен для сглаживания коллекторных
пульсаций тахогенератора (
):
37 - К10-17Б-Н50-0,1мкФ-25В
Е48-0,125-10кОм±2%
Выбираем
-
C2-29B-0,125-10кОм±0,05% ,
тогда:
-
Е192-0,125-642кОм±0,5%
Выбираем:
39 - Е192-0,125-43кОм±0,5%-
КС210Б- К140УД17А
Для
ограничения выходного сигнала на уровне ±10В используется стабилитрон VD1
КС210Б.
.2
Реализация контура тока
Для
формирования задания на ток используется аналоговый перемножитель MPY634 (рис.
19).
Гармонический
сигнал, поступающий на вход Y аналогового перемножителя, имеет амплитуду 1 В.
На выходе формируется сигнал:
Рис. 19. Перемножитель аналоговый.
Для преобразования системы координат связанной с полем в трёхфазную
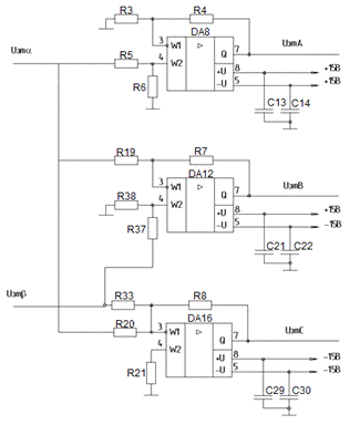
систему необходим блок координатных преобразований (рис. 20)
Выбираем:
R3, R4, R5, R6, R7, R8 C2-23 0.125/0,25
-10кОм±1%= R20 = R21 = 20 кОм - C2-23 0.125/0,25 -20кОм±1%
кОм -
C2-23 0.125/0,25 -12кОм±1%
кОм -
C2-23 0.125/0,25 8кОм±%
кОм -
C2-23 0.125/0,25 -4.22кОм±1%, DA12,DA16 - К140УД17А
Рис. 20. Преобразователь координат.
Датчики тока BA1-3 выбираем СТ 25-Т LEM с параметрами:
Номинальный измеряемый ток, Iном ± 25А
Диапазон
измерения тока 1,5 х Iном
Погрешность
±0,1%
Выходные
параметры датчика 5В
Полоса
пропускания частот 0...500кГц
-
сопротивление нагрузки,
-
коэффициент датчика тока;
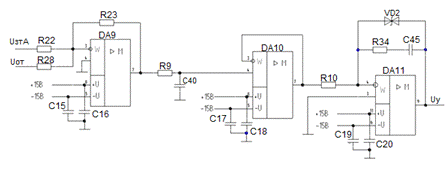
Регулятор тока выполним в виде последовательного соединенного пассивного
ФНЧ и ПИ-регулятора (рис. 4.8).
Рис.20 Реализация контура тока
Выбираем
22=R23=20кОм - Е192-0,125-20кОм±5%
Выбираем
28=39кОм -
Е192-0,125-39кОм±5%
-
фильтр имеет постоянную времени
.
Выбираем
С40
- КМ-6А-Н50-0,01мкФ-25В,
тогда:
E192-0,125-10кОм±5%
Выбираем
9=R10=10кОм -
Е192-0,125-10кОм±5%
тогда:
-
Е192-0,125-12кОм±5%
-
К10-17Б-Н50-0.2мкФ
Для
ограничения выходного сигнала на уровне ±10В используется стабилитрон VD2
КС210Б.
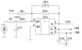
.3
Реализация формирователя гармонических сигналов
Для
получения информации о положении ротора используем резольвер (вращающийся
трансформатор) ER5Kd286 производства ATAS Elektromotory.
Рис.21
Резольвер
Для усиления сигнала с обмоток резольвера предусмотрен операционный
усилитель AD с Ку=5 (Рис.22)
Рис.22 Усилитель сигнала
принимаем R15 10кОм, тогда R31 39кОм
Для сглаживания пульсаций используем ФНЧ фильтр с параметрами:
RC
- фильтр имеет постоянную времени
.
Выбираем
С43
- КМ-6А-Н50-0,01мкФ-25В,
тогда:
E192-0,125-10кОм±5%
Заключение
В данном курсовом проекте была разработана система управления скоростью
электропривода с вентильным двигателем и автономным инвертором с векторной
модуляцией ШИМ. В качестве структуры была выбрана подчиненная система
управления. Внутренний контур тока для лучшей отработки возмущающего
воздействия настроен на технический оптимум. Приведены результаты
моделирования, позволяющие сделать вывод о соответствии спроектированной
системы техническому заданию.
Также были произведены расчет и выбор всех элементов, реализующих данную
систему. По полученным результатам была составлена принципиальная электрическая
схема.
Список
используемой литературы
1. Справочник
по электрическим машинам: В 2т. / Под общ. Ред. И.П. Копылова и Б.К. Клокова.
Т. 1. - М.: Энергоатомиздат, 1988, - 456с.
2. Энергоэффективный
электропривод с вентильными двигателями: Монография / А.Н. Закладной, О.А.
Закладной - К.: Издательство "Либра", 2012. - 185 с.
. Ключев
В.И. "Теория электропривода": Учеб. Для вузов. - 2-е изд. Перераб. И
доп. - М.: Энергоатомиздат, 2001, - 704 с.
. Герман-Галкин
С.Г. Компьютерное моделирование полупроводниковых систем в MatLab 6.1: Учебное
пособие. - СПб.: КОРОНА принт, 2001, - 320 с.
. Справочник
разработчика и конструктора РЭА. Элементная база: В 2 кн. / Масленников М.Ю.,
Соболев Е.А. и др. - М.: Б. И., 1996, - 157 - 300 с.
. Операционные
усилители и компараторы. - М.: Издательский дом "ДОДЭКА ХХI", 2002, -
560 С.
. Александров
К.К., Кузьмина Е.Г. Электрические чертежи и схемы. - М.: энергоатомиздат, 1990,
- 288 с.
8. <http://www.platan.ru/>
Перечень элементов
|
Позиционное обозначение
|
Наименование
|
Кол-во
|
Примечание
|
|
AA1…AA3
|
Датчик тока СТ 25-Т
|
3
|
LEM
|
|
Конденсаторы
|
|
С1…С39
|
КМ-6А-Н50-0.1мкФ
|
39
|
|
|
С40…С44
|
К10-17Б-Н50-0.01мкФ
|
5
|
|
|
С45…C47
|
К10-17Б-Н50-0.2мкФ
|
3
|
|
|
Микросхемы
|
|
DA1…DA4
|
MPY634
|
4
|
|
|
DA5…DA19
|
К140УД17А
|
15
|
|
|
|
G
|
Резольвер ER5Kd286
|
1
|
ATAS Elektromotory
|
|
M1
|
Двигатель ДВУ2М215S
|
1
|
|
|
M2
|
Тахогенератор ТП80-20-0,2
|
1
|
|
|
Резисторы
|
|
R1…R18
|
C2-29B 0.125 10кОм±0,05% А
|
18
|
|
|
R19…R27
|
C2-29B 0.125 20кОм±0,05% А
|
9
|
|
|
R28…R32
|
C2-29B 0.125 39кОм±0,05% А
|
5
|
|
|
R33…R36
|
C2-29B 0.125 12кОм±0,05% А
|
4
|
|
|
R37
|
C2-29B 0.125 4.22кОм±0,05% А
|
1
|
|
|
R38
|
1
|
|
|
R39
|
C2-29B 0.125 43кОм±0,05% А
|
1
|
|
|
R40
|
C2-29B 0.125 642кОм±0,05% А
|
1
|
|
|
|
VD1…VD4
|
Стабилитрон КС210Б
|
4
|
|