Проектирование типовых электронных схем
Министерство
образования и науки Российской Федерации
Федеральное
государственное автономное образовательное учреждение ВПО
«Уральский
федеральный университет имени первого Президента России Б.Н. Ельцина»
Нижнетагильский
технологический институт (филиал)
Департамент
базового образования
Кафедра
АТПС
Оценка
__________________
Члены
комиссии ___________
Курсовая
работа по электронике
Проектирование
типовых электронных схем
Пояснительная
записка
Выполнил:_Козинов
П.А.___
Руководитель:
Лемехова И.И.
Н. Тагил
Введение
Разработка любого радиоэлектронного устройства в
настоящее время остается в значительной степени не техникой, а искусством .
Однако за полвека развития полупроводниковой электроники накоплено большое
количество типовых решений отдельных узлов и блоков, разработаны методики их
расчета. Знание таких схем для студента, изучающего электронику - основа
мастерства, набор "техник", на котором базируется любое искусство.
Обычно при проектировании электронного устройства любого назначения - контрольно-измерительного,
электротехнологического, управляющего, в нем можно выделить функциональные узлы
и структурные блоки.
Под функциональным узлом понимается схема
обозримой сложности, реализующая законченную функцию: усилитель, генератор,
источник питания, дешифратор, селектор, компаратор и т. д. Для функциональных
узлов характерна универсальность - различные устройства используют одни и те же
узлы; это повышает важность их изучения и освоения методик расчета будущим
инженерам.
Данная работа над курсовым проектом позволяет:
· познакомится с организацией и
основными этапами проектирования электронной аппаратуры;
· научиться анализировать техническое
задание на проектирование, составлять структурную и функциональную схемы, а на
их основе создавать рациональную принципиальную схему устройства;
· закрепить и углубить знание методов
расчета электронных схем;
· познакомиться с элементной базой
электронной аппаратуры;
· получить навыки поиска
научно-технической литературы и работы с ней, навыки составления и оформления
конструкторской документации.
. Расчет
усилителя на биполярном транзисторе
Рассчитать усилительный каскад на транзисторе.
Схема включения транзистора - с общим эмиттером (рис 1), тип транзистора,
напряжение питания и нижняя граничная частота указанны в таблице 1. Расчет
проводится графоаналитическим методом по справочным ВАХ транзистора.
В результате расчета должны быть определены
параметры резисторов и конденсаторов схемы, а также по схеме замещения в
h-параметрах - коэффициенты усиления, входное и выходное сопротивления по
переменному току в режиме холостого хода и при подключенной нагрузке. При этом
принять Rг=0.1.Rвх, Rн=Rвх. Все номиналы резисторов и конденсаторов должны быть
выбраны из стандартных рядов (Е 24).
Завершается расчет определением коэффициента
усиления мощности и КПД каскада.
Рис.1. Схема усилительного каскада на биполярном
транзисторе с общим эмиттером
таблице 1
|
Тип
транзистора
|
Материал
|
Структура
|
Uкэ0,
В
|
Uкэ0(и),
В
|
Iкмакс,
мА
|
Iкмакс,
мА
|
Ркмакс,
Вт
|
Ркмакс,
Вт
|
h21э
min
|
h21э
max
|
frp,
МГц
|
|
КТ312В
|
Si
|
n-p-n
|
20
|
20
|
30
|
60
|
0,225
|
0,225
|
50
|
280
|
120
|
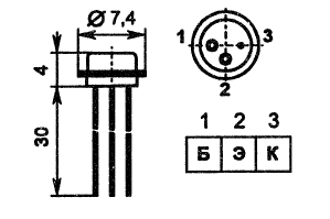
Корпус:
Uкбо - Максимально допустимое напряжение
коллектор-базакбои - Максимально допустимое импульсное напряжение
коллектор-базакэо - Максимально допустимое напряжение коллектор-эмиттеркэои -
Максимально допустимое импульсное напряжение коллектор-эмиттеркmax -
Максимально допустимый постоянный ток коллекторакmax и - Максимально
допустимый импульсный ток коллекторакmax - Максимально допустимая постоянная
рассеиваемая мощность коллектора без теплоотводакmax т - Максимально
допустимая постоянная рассеиваемая мощность коллектора с теплоотводомэ -
Статический коэффициент передачи тока биполярного транзистора в схеме с общим
эмиттеромкбо - Обратный ток коллекторагр - граничная частота
коэффициента передачи тока в схеме с общим эмиттером
Кш - коэффициент шума биполярного транзистора
Расчет режима по постоянному току.
Для заданного типа транзистора перерисовать
входные и выходные характеристики для схемы ОЭ, увеличив, по возможности,
масштаб.
Определить предельно допустимые
значения
,
,
,
и тип
транзистора n-p-n.
|
U
|
5
|
10
|
15
|
20
|
|
I
|
0,045
|
0,0225
|
0,015
|
Построить область безопасной работы (ОБР) на
выходной ВАХ транзистора, пользуясь соотношением
.
Рис. 2. ВАХ КТ312В
Выбрав
, построим
линию нагрузки на выходных ВАХ транзистора по точкам:
а)
,
б)
,
,
Ом
По точкам пересечения линии нагрузки
с выходными ВАХ построить переходную характеристику
. Определить
границы линейных участков на входной
и переходной ВАХ .
Выбираем рабочую точку примерно
посередине линии нагрузки на пересечении с одной из выходных ВАХ, желательно в
пределах линейных участков (см. п.1.5). Определить ее параметры
,
,
и по
входной ВАХ -
.
Для заданной схемы смещения определить значения
резисторов схемы и затем выбрать стандартные значения из ряда Е 24 (допуск 5%).
принимаем стандартное значение 680
Ом
принимаем стандартное значение 140
Ом
В
кОм принимаем стандартное значение
24 кОм
кОм принимаем стандартное значение
6,8 кОм
, принимаем
где
, принимаем
Расчет параметров каскада по
полезному сигналу (переменному напряжению)
По входной и выходной ВАХ в
выбранной рабочей точке рассчитать h-параметры схемы замещения транзистора.
,
Ом
,
,
Ом-1
По схеме замещения определяем
параметры при работе усилителя на холостом ходу (
отсутствует) Выведите эти формулы
самостоятельно, используя схему замещения каскада по переменному сигналу с
учетом схемы замещения транзистора в h-параметрах
и пренебрегая малыми величинами.
кОм
=
;
= =1,47кОм
= Ом
С учетом условий
Ом,
рассчитать
Оценим значения емкостей
конденсаторов связи и блокировочного конденсатора Сэ из соотношений
=54мкф
=54мкф
=57мкф
Коэффициент усиления мощности схемы
КПД усилителя (энергетический)
=
. Моделирование усилительного каскада
Подадим на вход каскада синусоидальный сигнал
частотой 1кГц амплитудой 10мВ
Рис. 3.
По амплитудам входного и выходного сигналов
вычислим коэффициент усиления схемы:
Подключим на выход усилителя вольтметр. Изменяя
входное напряжение, заполним таблицу:
|
вх,мВ
|
0,15
|
0,1
|
1
|
0,5
|
1000
|
|
|
|
|
|
вых,мВ
|
15,4
|
10,2
|
102,4
|
51,2
|
4255
|
|
|
|
|
По данным получили передаточную характеристику.
Подключим плоттер Боде (графопостроитель):

Вывод: конденсатор, подключенный параллельно
резистору R4, служит для
увеличения коэффициента усиления каскада. При изменении конденсаторов позволяет
расширить полосу пропускания в области низких частот.
3. Расчет генератора
синусоидальных колебаний с мостом Вина на ОУ и цепью автоматической регулировки
усиления на ПТ
|
схема
|
Частота
(диапазон частот) fн
- fв , кГц
|
Амплитуда
U min
- U
max , В
|
|
АРУ
на ТП
|
1-5-10-20
|
1-10
|
Выбор операционного усилителя
Максимальная частота выходных колебаний
ограничивается скоростью нарастания напряжения на выходе усилителя.
Выбор операционного усилителя основывается на
поиске усилителя общего применения с малым смещением нуля, малыми входными
токами, незначительным температурным дрейфом и достаточной скоростью нарастания
выходного напряжения
> 2∙π∙fm∙Um=
В/мкс
где
-
максимальная частота генерации;
- амплитуда
выходного напряжения.
Из таблицы П.3.6 найдем операционный
усилитель превышающий значение 
.
Принимаем Vu=5В/мкс
Выбираем операционный усилитель
КР140УД18
|
Uпит,В
|
КD,В/мВ
|
Iп,мА
|
Uдф max,
В
|
F1,МГц
|
Vu, В/мкс
|
+U2m
max,
В
|
R2m min, кОм
|
RD вх, МОм
|
|
2х(6..18)
|
25
|
-
|
-
|
2,5
|
5
|
11
|
2
|
106
|
Расчёт цепи ПОС
Задан ступенчатый способ регулирования частоты
генератора, выбираем регулирующий элемент резистор моста Вина. Разбиваем
диапазон регулирования на несколько поддиапазонов, определяя для них значения
верхней и нижней частот.
Идея моста Вина состоит в том, чтобы создать
усилитель с обратной связью, имеющий сдвиг фазы 1800 на нужной частоте, а затем
отрегулировать петлевое усиление так, чтобы возникли автоколебания на частоте
Для выполнения данного условия, задаемся
значением одного из элементов моста в пределах, рекомендуемых значений:
Рассчитываем второй элемент моста по
соотношению:


,
кГцR,
|
кОм
|
|
|
1
|
160
|
|
5
|
33
|
|
10
|
16
|
|
20
|
8,2
|
Как правило, задаются значениями емкостей, а рассчитывают
сопротивления. Нужное значение сопротивления в схеме можно получить, соединив
последовательно два (или более) резисторов.
Проверяем
обеспечение заданных диапазонов регулировки частоты повторным расчётом по
расчетной формуле при подстановке реальных значений.
Условия выполняются
Расчёт ООС
Мост Вина представляет собой неинвертирующий
усилитель с коэффициентом усиления
на неинвертирующийвход которого подается сигнал
с моста. Так как фазовый сдвиг моста Вина равен нулю, в схеме обеспечивается
баланс фаз. Для одинаковых значений R
и C коэффициент
усиления по напряжению выходного сигнала по отношению к сигналу на
неинвертирующем входе ОУ должен быль точно равен =3.
При меньшем усилении колебания затухают, при
большем - выходной сигнал будет достигать насыщения. Искажение будет малым,
пока амплитуда колебаний не выходит за пределы линейного участка характеристики
усилителя, т.е. не следует достигать колебаний полного размаха.
Поэтому в такой схеме
Рекомендуемое значение R1
+ R2 находится в
пределах десятков-сотен килоОм
Примем R2=33кОм
, тогда R1=68кОм
Оба значения соответствуют
стандартному ряду номиналов сопротивлений Е24.
Расчёт цепи АРУ.
Выбираем высокочастотный (универсальный) диод VD1
с наименьшим прямым падением напряжения (германиевый). Амплитуда выходного
напряжения ОУ без цепи АРУ
равна
максимальному выходному напряжению операционного усилителя.
Схема АРУ обеспечивает:
Um = 0.7│
± U2m│
Выпрямленное диодом напряжение составит:
.
Цепь R3, C1 играет роль фильтра, значения этих
элементов выбирают из условия
, задавшись значением одного из
элементов.
Технические характеристики полевого
транзистора КП201Е-1
генератор усилитель каскад сигнал
Рисунок 5 - Схема полевого транзистора КП201Е-1
|
Транзистор
|
S1-S2/I(U), мсим/мА(В)
|
I01-I02/U,
мА/В
|
Cвх,
пф
|
Cпр,
пф
|
Uзи/Iс(U0),
В/mА(В)
|
Uзс,
В
|
Uзи,
В
|
Uси,
В
|
P,
мвт
|
Пров/
Канал
|
|
КП201Е-1
|
0.4-1.8/(10)
|
0.3-0.8/10
|
20
|
8
|
(
-1.4)
|
15
|
0.5
|
10
|
60
|
P-N/P
|
Условные обозначения электрических параметров
полевого транзистора КП201Е-1
|
Обозначение:
|
Параметр
|
|
S1-S2/I(U), мсим/мА(В)
|
крутизна
характеристики полевого транзистора (минимальное и максимальное значения)
измеряемые при заданном токе стока (I) или при заданном напряжении на стоке
(U).
|
|
I01-I02/U,
мА/В
|
начальный
ток стока полевого транзистора (минимальное и максимальное значения) и
напряжение на стоке, при котором это значение измеряется.
|
входная
емкость полевого транзистора. C11=Cзи+Cзс.
|
|
Cпр,
пф
|
проходная
емкость полевого транзистора. C12=Cзс.
|
|
Uзи/Iс(U0),
В/mА(В)
|
напряжение
отсечки (U0) полевого транзистора или напряжение затвор-исток (Uзи) при
заданном токе стока (Iс).
|
|
Uзс,
В
|
максимально
допустимое постоянное напряжение между затвором и стоком.
|
|
Uзи,
В
|
максимально
допустимое постоянное напряжение между затвором и истоком.
|
|
Uси,
В
|
максимально
допустимое постоянное напряжение между стоком и истоком.
|
|
P,
мвт
|
максимально
допустимая постоянная рассеиваемая мощность на транзисторе.
|
|
Пров/
Канал
|
|
· * Если приводится два значения
параметра через черточку, это означает минимальное и максимальное значение.
· Значение со звездочкой (*)
приводится для импульсного режима.
· Параметр, помеченный буквой
"т" означают, что приводится типовое значение.
Рис. 2.5. Выходные ВАХ ПТ КП 201Е
По выходным ВАХ полевого транзистора с
управляющим p-n
переходом при малых напряжениях Uси
определяем зависимость сопротивления канала от напряжения Uзи
и выбираем такое значение напряжения на затворе, при котором Rси
будет больше выбранного ранее R1
или изменить выбранные ранее значения резисторов цепи ООС.
|
I0
|
0,75
|
0,5
|
0,25
|
|
R
|
2,6
|
4
|
8
|
|
Uз
|
2
|
2
|
2
|
Так как выбранные значения R1
много больше Rси то принимаем
значения:
R1=8кОм
R2=4кОм
После выбора полевого транзистора, в зависимости
от типа его канала (p или n
) необходимо проверить правильность включения выпрямительного диода.
Так как выпрямленное напряжение Ud
больше допустимого напряжения на затворе Uзи
выбранного транзистора, применяется резистивный делитель.
R4=4кОм
R5=26кОм
4. Моделирование
генераторов
Собрав схему генератора с параметрами элементов,
соответствующих верхней заданной частоте (рис.6), включаем процесс
моделирования и наблюдаем на осциллографе запуск генератора и выход на
установившийся режим.
Рис 6. Схема модели генератора
Измеряем с помощью экранных курсоров
осциллографа амплитуду и период колебаний.
Подключаем частотомер и точно фиксируем значение
выходной частоты (установив чувствительность прибора 1 мВ).
Отключив частотомер, подключаем на выход
измеритель нелинейных искажений, установите измеренное частотомером значение
частоты как опорное значение и определите коэффициент гармоник.
Кг=0,532%
Типовые значения КНИ
· 0 % - форма сигнала
представляет собой идеальную синусоиду.
· 3 % - форма сигнала
отлична от синусоидальной, но искажения не заметны на глаз.
Вывод: Расчетные сопротивления делителя не
подошли по параметрам транзистора. Заявленную частоту получили за счет подбора
сопротивления делителя R4,
амплитуда изменяется от 1 до 10 В.
5. Расчет
источника питания
Построим источник питания на основе мостовой
схемы с применением интегрального стабилизатора напряжения на микросхеме КР142
ЕН15А
Исходные данные:
пит = +-15В
n=10
Iн =( IпотрОУ
+ IпотрSTU
)*n = (5+0,1)*10=50 mA
Кп вых = 0,1%
Кп вх = 67%
∆Uвх
= 3В
fn = 100 Гц
Определим входное напряжение с трансформатора:
вх = (Uпит
+ ∆Uст)=(15+3)*2 = 36В
Подбираем трансформатор марки ТПП.
Определим параметры вентилей:
в обр = 1,57* Uвх
= 1,57*36=56,52 В
Iв пр = 1,11* Iн
= 1,11*50 = 55,5 mA
обр =100В I
пр = 2А
Аварийный электрический режим:
вх≥±30 В, Iвых≥200 мА, Т≥70
°С.
Для T=+25 °С сопротивление резисторов R1 и R2
выбирают из следующих соотношений:
1 =0,6В/I*вых
=0,6/0,05 = 12 Ом
R2 = 0,55/ Iвых
= 0,55/0,05 = 11 Ом
где I*вых
и Iвых- выходные токи стабилизатора напряжения, при которых срабатывает защита
от короткого замыкания по положительному и отрицательному выводам; Падения
напряжения на этих резисторах выбираются для максимальной температуры работы
ИС, а выходные токи срабатывания защиты от короткого замыкания - на 20% больше
необходимого максимального выходного тока.
Резисторы R1, R2 могут быть исключены из схемы
для уменьшения числа внешних элементов и снижения Uпд (выводы 4-5, 10-11 должны
быть закорочены), при этом защита от короткого замыкания не обеспечивается.
В нашем случае чтобы защита не отрабатывала на
номинальных значениях работы схемы ОУ резисторы R1, R2 выбираются меньшими для
обеспечения работоспособности схемы. Принимаем R1=10 Ом, R2=9 Ом, что
обеспечивает 20 % запас по выходному току.
При наличии сглаживающего фильтра входного
напряжения (при отсутствии коммутирующих устройств между выходным конденсатором
фильтра источника питания и микросхемой, приводящих к нарастанию входного
напряжения, и длине соединительных проводников не свыше 70 мм) входной емкостью
может служить выходная емкость фильтра, если ее значение не менее 1 мкФ для
керамических и не менее 10 мкФ для алюминиевых конденсаторов. В остальных
случаях необходимо подключать на вход конденсатор емкостью не менее 1 мкФ.
Конденсаторы C1=С2≥1 мкФ, С3=С4≥0,01 мкФ, С5=С6≥1 мкФ.
Рекомендуется выдерживать соотношения C5/C3=C6/C4=50:100;
Так как источник маломощный примем в качестве
фильтра С - фильтр.
Рассчитаем емкость конденсатора:
Определим коэффициент сглаживания
=Кп вх/Кп вых =67/0,1= 670
Из выражения qc
=2*π*fn*Rн*Cф
выразим значение Cф,
где Rн
=Uвх/Iн
= 36/0,05 = 720 Ом
Cф = qc/2*π*fn*Rн
= 670/2*3,14*100*720 = 1,4*10-3 Ф = 1400 мкФ
Согласно рекомендациям подбираем к схеме
конденсаторы:
С1=С2= 1 мкФ Комбинированный с фольговыми
обмотками конденсатор, марки К73-17-63-1 5% Uраб
= 63 В;
С3=С4= 3х22 мкФ Комбинированный с фольговыми
обмотками конденсатор марки К73-11А-63-22 10% Uраб
= 63 В
С5=С6 = 3х 470 мкФ Электролитический алюминиевый
конденсатор марки К50-35-63-470 Uраб
= 63 В
6. Дешифратор
Спроектировать комбинационную логическую схему
четырех аргументов Х0, Х1, Х2, Х3, реализующую функцию заданную в таблице,
используя элементы И, ИЛИ, НЕ с любым количеством входов. Провести минимизацию
на основе карт Карно. Для минимизированной схемы подобрать интегральные
микросхемы серии 561.
|
N
|
a
|
b
|
c
|
d
|
F
|
|
0
|
0
|
0
|
0
|
0
|
0
|
|
1
|
1
|
0
|
0
|
0
|
0
|
|
2
|
0
|
1
|
0
|
0
|
0
|
|
5
|
1
|
0
|
1
|
0
|
1
|
|
7
|
1
|
1
|
1
|
0
|
0
|
|
10
|
0
|
1
|
0
|
1
|
1
|
|
11
|
1
|
1
|
0
|
1
|
|
13
|
1
|
0
|
1
|
1
|
1
|
|
14
|
0
|
1
|
1
|
1
|
1
|
|
15
|
1
|
1
|
1
|
1
|
1
|
. Составляем уравнение СДНФ:
__ __ __ __ __
__=abcd+abcd+abcd+abcd+abcd
5 10 13 14 15
Из уравнения мы видим, что нам нужно:
4 х не
х 4 и
х 5 или
2. Изображаем спроектированную схему:
3. Для четырех переменных представляем
матрицу 4х4 маркированную в значения переменных.
4. Записываем минимизированное уравнение
МДНФ:
__
__
Fmin=bcd+abd+abc
-14 14-10 13-5
Из уравнения мы видим, что нам нужно:
2 x не
х 3 или
х 3 и
5. Изображаем спроектированную схему:
Вывод: На рисунках наглядно видно как данная
схема преобразует значения генератора слов в необходимую нам функцию F
: 0001010111. Поставленная задача выполнена.
Заключение
. При проектировании усилителя, я ознакомился с
методами расчетов параметров биполярного транзистора с использованием
справочных данных, а также проектированию модели рассчитанного усилителя.
Основными сложностями считаю расчет h-параметров
транзистора для выбранного режима работы, т.к. данный расчет во многом зависит
от расчета графоаналитическим методом по справочным ВАХ транзистора. При
неверном расчете данных параметров работоспособность схемы при проектировании
не гарантируется. В данном случае расчет был произведен верно, получен выходной
сигнал заданной формы и получен неплохой коэффициент усиления схемы.
. При проектировании генератора на ступенчато
изменяемую частоту и плавную регулировку по амплитуде выходного сигнала был
произведен расчет и выбор необходимого ОУ, а так же расчет цепи ПОС , ООС и
схемы стабилизации. Основной сложностью при проектировании считаю то, что
необходимо было подбирать опорный резистор R13
при настройке схемы, чтобы получить выходную синусоиду с минимальными
искажениями.
. Для спроектированного генератора необходим
источник питания удовлетворяющий потребление тока ОУ-ем и схемы стабилизации.
Был произведен расчет и подбор элементов схемы для источника питания. Основная
сложность при проектировании источника питания - это подбор емкостей большого
значения и требуемого рабочего напряжения. При выборе требовалось учитывать,
что бы спроектированный источник не был слишком громоздким, т. к. требуемая
емкость для С-фильтра набиралась из батареи конденсаторов.
4. При проектировании дешифратора на логических
элементах позволил мне ознакомится со всеми типами наборов логики на
микросхемах. А процесс минимизации реализуемой схемы позволил сократить
количество используемых элементов, что приводит к удешевлению и уменьшению
габаритов схемы, а так же потребление электрической энергии.