Проектирование типовых электронных схем
Введение
Разработка любого радиоэлектронного устройства в
настоящее время остается в значительной степени не техникой, а искусством .
Однако за полвека развития полупроводниковой электроники накоплено большое
количество типовых решений отдельных узлов и блоков, разработаны методики их
расчета. Знание таких схем для студента, изучающего электронику - основа
мастерства, набор "техник", на котором базируется любое искусство.
Обычно при проектировании электронного устройства любого назначения - контрольно-измерительного,
электротехнологического, управляющего, в нем можно выделить функциональные узлы
и структурные блоки.
Под функциональным узлом понимается схема
обозримой сложности, реализующая законченную функцию: усилитель, генератор,
источник питания, дешифратор, селектор, компаратор и т. д. Для функциональных
узлов характерна универсальность - различные устройства используют одни и те же
узлы; это повышает важность их изучения и освоения методик расчета будущим
инженерам.
Данная работа над курсовым проектом позволяет:
· познакомится с организацией и основными этапами
проектирования электронной аппаратуры;
· научиться анализировать техническое
задание на проектирование, составлять структурную и функциональную схемы, а на
их основе создавать рациональную принципиальную схему устройства;
· закрепить и углубить знание методов
расчета электронных схем;
· познакомиться с элементной базой
электронной аппаратуры;
· получить навыки поиска
научно-технической литературы и работы с ней, навыки составления и оформления
конструкторской документации.
1. Расчет усилителя на
биполярном транзисторе
Рассчитать усилительный каскад на транзисторе.
Схема включения транзистора - с общим эмиттером (рис 1), тип транзистора,
напряжение питания и нижняя граничная частота выбирается в соответствии с
вариантом из таблицы 1. Расчет проводится графоаналитическим методом по
справочным ВАХ транзистора.
В результате расчета должны быть определены
параметры резисторов и конденсаторов схемы, а также по схеме замещения в
h-параметрах - коэффициенты усиления, входное и выходное сопротивления по
переменному току в режиме холостого хода и при подключенной нагрузке. При этом
принять Rг=0.1.Rвх, Rн=Rвх. Все номиналы резисторов и конденсаторов должны быть
выбраны из стандартных рядов (Е 24).
Завершается расчет определением коэффициента
усиления мощности и КПД каскада.
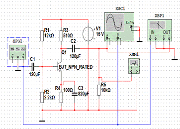
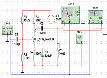
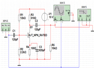
Рис.1.1 Схема усилительного каскада на
биполярном транзисторе с общим эмиттером
Расчет режима по постоянному
току.
Для заданного типа транзистора перерисовать
входные и выходные характеристики для схемы ОЭ, увеличив, по возможности,
масштаб.
Определить предельно допустимые значения:
= 20 В,
= 30 мА,
= 4 В,
= 225
мВт(данные из справочника - транзистор КТ312B n - р - n).
Построить область безопасной работы
(ОБР) на выходной ВАХ транзистора, пользуясь соотношением
,
Выбрав
, построить
линию нагрузки на выходных ВАХ транзистора по точкам:
а)
,
= 15 В;
б)
,
= 25 mA.
По точкам пересечения линии нагрузки
с выходными ВАХ построить переходную характеристику
. Определить
границы линейных участков на входной
и переходной ВАХ. Выбрать рабочую
точку примерно посередине линии нагрузки на пересечении с одной из выходных
ВАХ, желательно в пределах линейных участков (см. п.1.5). Определить ее
параметры:
по входной ВАХ -
Для заданной схемы смещения определить значения
резисторов схемы и затем выбрать стандартные значения из ряда Е 24 (допуск 5%).
Принимаем из ряда Е24 Rк
= 510 Ом
Rэ =
=
=
102 Ом
Принимаем из ряда Е24 Rэ
= 100 Ом
Принимаем R1
=12 кОм, где нами приняты значения n=10
и
=0,2
согласно методическим указаниям.
Принимаем R2
= 2,2 кОм
,
Где
,чем мощнее транзистор, тем меньше
n.
возрастает
с ростом температуры.
2. Расчет параметров
каскада по полезному сигналу (переменному напряжению)
По входной и выходной ВАХ в выбранной рабочей
точке рассчитать h-параметры схемы замещения транзистора.
Расчет h-параметров
для мало сигнальной схемы замещения.
На входной и выходной характеристиках вокруг
рабочей точки построим прямоугольные треугольники так, чтобы участки
соответствующих характеристик являлись гипотенузами этих треугольников. При
этом размеры треугольников будем выбирать так, чтобы их гипотенузы были
приблизительно линейными.
По входной характеристике определяем
.
По выходной характеристике определяем:
.;
;
;
;
Индекс «э» говорит о том, что значения h-параметров
рассчитаны для схемы ОЭ. Рассчитанные h-параметры
имеют следующий физический смысл:
·
- дифференциальное
входное сопротивление;
·
- коэффициент
обратной связи по напряжению;
·
- Дифференциальный
коэффициент передачи тока;
·
- дифференциальная
выходная проводимость.
По схеме замещения определяем
параметры при работе усилителя на холостом ходу (
отсутствует)
Коэффициенты усиления
Ki =
= 100
= 650 Ом
С учетом условий Rг = 0,1
Rвх = 65 Ом, Rн = Rвх = 650 Ом
рассчитаем параметры каскада под нагрузкой
= 23,3
принимаем из ряда Е12 С1=120 мкФ
принимаем из ряда Е12 С1=120 мкФ
принимаем из ряда Е12 С1=820 мкФ
Коэффициент усиления мощности схемы:
КПД усилителя (энергетический)
Подадим на вход каскада
синусоидальный сигнал частотой 1 кГц и амплитудой 10 мВ
По амплитудам входного и выходного
сигналов вычислим коэффициент усиления схемы
Подключим на выход усилителя
вольтметр. Изменяя входное напряжение, заполним таблицу
|
|
0,1
|
1
|
5
|
10
|
15
|
20
|
25
|
30
|
35
|
|
|
17,3
|
172,3
|
861
|
1706
|
2518
|
3289
|
4008
|
4541
|
4803
|
|
|
40
|
45
|
50
|
55
|
60
|
65
|
70
|
75
|
80
|
|
|
4985
|
5110
|
5210
|
5283
|
5330
|
5365
|
5380
|
5392
|
5397
|
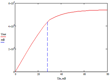
По данным получили передаточную характеристику
Подключим на выход усилителя плоттер Боде
(графопостроитель)
Увеличим значения емкостей входного и выходного
конденсаторов в 2 раза:
Вывод: конденсатор, подключенный параллельно
резистору R4, служит для
увеличения коэффициента усиления каскада. При изменении конденсаторов позволяет
расширить полосу пропускания в области низких частот.
3. Проектирование
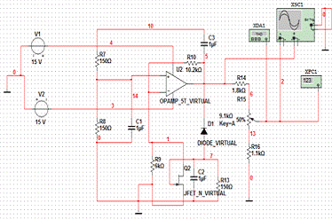
генератора гармонических колебаний на ОУ с мостом Вина
Вариант схемы 3: АРУ на ПТ;
Частота (диапазон частот) - 0,01-0,1-0,5-1 кГц;
Амплитуда - 1-10 В.
Генератор синусоидальных колебаний осуществляет
преобразование энергии источника постоянного тока в переменный ток требуемой
частоты.
По виду цепи обратной связи, реализующих
резонансную характеристику, у насRC-генератор.
Рассмотрим генератор гармонических колебаний на
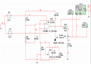
основе операционного усилителя с использованием моста Вина.
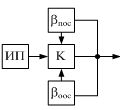
RC-генератор
представляет собой замкнутую систему с ПОС (рис.2.1), которая содержит:
источник питания, фазирующую избирательную RC-цепь,
состоящую из конденсаторов и резисторов и определяющую частоту колебаний,
активный элемент в виде усилителя, служащий для компенсации потерь в фазирующей
цепи, нелинейный элемент, ограничивающий амплитуду колебаний. Звено ПОС
обеспечивает устойчивый режим самовозбуждения на требуемой частоте.
Рис. 2.1 Структурная схема генератора
синусоидальных колебаний
Входным сигналом для усилителя в схеме
генератора является часть его выходного напряжения, передаваемая звеном ПОС (βпос<
1). Мы будем изменять частоту колебаний ступенчато с помощью переключенияS1
резисторовR1-R8,
включенные в цепь ПОС.
При построении такого генератора звено
частотно-зависимой обратной связи включают между выходом и не инвертирующим
входом ОУ. Мост Вина состоит из последовательного (C1R1-R4)
и параллельного (C2R5-R8)
звеньев. При прохождении через мост сигнал низкой частоты теряется на
конденсаторе C1,а сигнал высокой
частоты гасится на делителе напряжения, состоящем из последовательного и
параллельного звеньев, так как с ростом частоты сопротивление конденсатора C2
падает. АЧХ и ФЧХ такой цепи приведены на рис.2.2.
Рис.2.2 Амплитудно-частотная и фазо-частотная
характеристики моста Вина
Элементы R9
и R10в цепи ООС
предназначены для получения требуемого коэффициента усиления усилительного
звена.
Цепь автоматической регулировки усиления (АРУ),
включаемая в ООС, позволяет обеспечить мягкий режим самовозбуждения генератора
и хорошую форму выходного сигнала с малым коэффициентом гармоник.
Выбор операционного усилителя
Максимальная частота выходных колебаний
ограничивается скоростью нарастания напряжения на выходе усилителя.
Выбор операционного усилителя основывается на
поиске усилителя общего применения с малым смещением нуля, малыми входными
токами, незначительным температурным дрейфом и достаточной скоростью нарастания
выходного напряжения
где
-
максимальная частота генерации;
- амплитуда
выходного напряжения
Из таблицы П.3.6 найдем операционный усилитель
превышающий значение
.
|
Тип
ОУ
|
В
|
|
,
мА
|
max,
В
|
МГц
|
|
max
В
|
min
кОм
|
вх
МОм
|
Ближайший
зарубежный аналог
|
|
К140УД17
|
|
200
|
5
|
15
|
0.4
|
0.1
|
12
|
2
|
30
|
ОР-07Е
|
Обозначения, принятые в таблице:
Uпит - напряжение
питания
KD -
минимальный коэффициент усиления для дифференциального сигнала
Iп - потребляемый
ток ( от источника питания )
Uдфmax
- допустимое значение дифференциального входного напряжения
ƒ1 - частота единичного
усиления
Vu -
допустимая скорость увеличения выходного напряжения
+U2mmax
- наибольшая амплитуда выходного напряжения
R2mmin
- наименьшее сопротивление нагрузки
RDвх - входное
сопротивление
Расчёт цепи ПОС.
В зависимости от заданного способа и диапазона
регулирования частоты генератора (ступенчатый), выбираем регулирующий элемент
(резистор моста Вина).
Разбиваем диапазон регулирования на несколько
под диапазонов, определяя для них значения верхней и нижней частот. Задаёмся
значением
Рассчитываем второй элемент моста по соотношению
Выбираем стандартные значения номиналов
элементов из ряда Е24(±5%) или из ряда с большей точностью
(при соответствующем обосновании).
|
,
кГц
|
R, кОм
|
|
0.01
|
16
|
|
0.1
|
1.6
|
|
0.5
|
330
|
|
1
|
160
|
Расчёт ООС
Предварительный расчет
Оба значения соответствуют стандартному ряду
номиналов сопротивлений Е24.
Расчет схемы стабилизации
В качестве управляемого сопротивления возьмем
полевой транзистор с n-каналом
КПС203А1
Характеристики: крутизна выходной характеристики
полевого транзистора (минимальное и максимальное значения) измеряемые при
заданном токе стока (I) или при заданном напряжении на стоке (U): S1-S2/I(U)=
0.5- /(10) мсим/мА(В) ; I01-I02/U = 0.25-1.5/10 мА /В - начальный ток стока
полевого транзистора (минимальное и максимальное значения) и напряжение на
стоке, при котором это значение измеряется.; Uзс=20 В; Uси=15 В; Uзи=0.5В
На графике представлена выходная характеристика
для полевого транзистора. Применив данные параметры полевого транзистора,
зададимся значениями:
Uзи = 1.6 В; Uси
= 2В; Iс =0.1mA
Выпрямленное диодом напряжение составит:
Ud =0.45*0.7*Um
= 0.7*0.45*12=3.78 В
Найдем по выходной характеристике Rси.
За номинальное Uзи примем Uзи=1.6
В, при этом Uси = 1.6 В
Rси = Uси/
Iс =2/1*10-4 = 20
кОм, R9=6кОм<< Rси;
рассчитаем сопротивления делителя: делитель
обеспечивает Uзи=( R11/
(R11+ R12))*
Ud
Задавшись значениями (R11+
R12)>=10 кОм,
найдем значения резисторов R11
и R12, обеспечивающие
выбранное напряжение Uзи=1,6
В
По ряду Е24 подбираем R11=4.3
кОм R12=5.6 кОм
Разделительный С3 и шунтирующий С2 конденсаторы
выбираем из условия ХС3 << R11
Расчёт выходного делителя
В схему добавляем регулировку амплитуды, применяя
выходной делитель
,с плавной
регулировкой.
Резисторы рассчитываем задавшись током 1 мА,
т.к. с выхода ОУ выходит напряжение 11,8 В, тогда получим
Рассмотрим сигнал при расчетных параметрах.
R13=150 Ом
подбирается в процессе настройки схемы.
Запуск
Заявленная частота 1 кГц (
достигнута.
Выведем регулировочный резистор в крайнее нижнее
положение:
Выведем регулировочный резистор в крайнее
верхнее положение
Подключим частотомер
Подключим измеритель нелинейных искажений и
получим
Вывод: Заявленную частоту получили, амплитуда
изменяется от 1 до 10 В.
4. Расчет источника
питания
Построим источник питания на основе мостовой
схемы с применением интегрального стабилизатора напряжения на микросхеме КР142
ЕН15А
Исходные данные:
Uпит = +-15В
n=10
Iн =( IпотрОУ
+ IпотрSTU
)*n = (5+0,1)*10=50 mA
Кп вых = 0,1%
Кп вх = 67%
∆Uвх
= 3В
fn = 100 Гц
Определим входное напряжение с трансформатора:
Uвх = (Uпит
+ ∆Uст)=(15+3)*2 = 36В
Подбираем трансформатор марки ТПП.
Определим параметры вентилей:
Uв обр = 1,57* Uвх
= 1,57*36=56,52 В
Iв пр = 1,11* Iн
= 1,11*50 = 55,5 mA
По данным параметрам подбираем диоды серии
КД226А с параметрами:
Uобр =100В I
пр = 2А
Аварийный электрический режим:вх≥±30 В,
Iвых≥200 мА, Т≥70 °С.
Для T=+25 °С сопротивление резисторов R1 и R2 выбирают
из следующих соотношений:
R1 =0,6В/I*вых
=0,6/0,05 = 12 Ом
R2 = 0,55/ Iвых
= 0,55/0,05 = 11 Ом
где I*вых
и Iвых- выходные токи стабилизатора напряжения, при которых срабатывает защита
от короткого замыкания по положительному и отрицательному выводам; Падения
напряжения на этих резисторах выбираются для максимальной температуры работы
ИС, а выходные токи срабатывания защиты от короткого замыкания - на 20% больше
необходимого максимального выходного тока.
Резисторы R1, R2 могут быть исключены из схемы
для уменьшения числа внешних элементов и снижения Uпд (выводы 4-5, 10-11 должны
быть закорочены), при этом защита от короткого замыкания не обеспечивается.
В нашем случае чтобы защита не отрабатывала на
номинальных значениях работы схемы ОУ резисторы R1, R2 выбираются меньшими для
обеспечения работоспособности схемы. Принимаем R1=10 Ом, R2=9 Ом, что
обеспечивает 20 % запас по выходному току.
При наличии сглаживающего фильтра входного
напряжения (при отсутствии коммутирующих устройств между выходным конденсатором
фильтра источника питания и микросхемой, приводящих к нарастанию входного
напряжения, и длине соединительных проводников не свыше 70 мм) входной емкостью
может служить выходная емкость фильтра, если ее значение не менее 1 мкФ для
керамических и не менее 10 мкФ для алюминиевых конденсаторов. В остальных
случаях необходимо подключать на вход конденсатор емкостью не менее 1 мкФ.
Конденсаторы C1=С2≥1 мкФ, С3=С4≥0,01
мкФ, С5=С6≥1 мкФ. Рекомендуется выдерживать соотношения
C5/C3=C6/C4=50:100;
Так как источник маломощный примем в качестве
фильтра С - фильтр.
Рассчитаем емкость конденсатора:
Определим коэффициент сглаживания
Из выражения qc
=2*π*fn*Rн*Cф
выразим значение Cф,
где Rн
=Uвх/Iн
= 36/0,05 = 720 Ом
Cф = qc/2*π*fn*Rн
= 670/2*3,14*100*720 = 1,4*10-3 Ф = 1400 мкФ
Согласно рекомендациям подбираем к схеме
конденсаторы:
С1=С2= 1 мкФ Комбинированный с фольговыми
обмотками конденсатор, марки К73-17-63-1 5% Uраб
= 63 В;
С3=С4= 3х22 мкФ Комбинированный с фольговыми
обмотками конденсатор марки К73-11А-63-22 10% Uраб
= 63 В
С5=С6 = 3х 470 мкФ Электролитический алюминиевый
конденсатор марки К50-35-63-470 Uраб
= 63 В
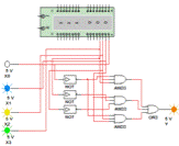
5. Дешифратор
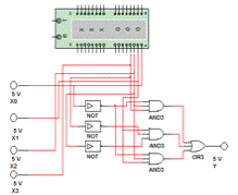
Задание: Скомбинируем комбинационную логическую
схему 4-х аргументов (х0, х1, х2,х3) реализующие функцию, заданную в таблице
№1, используя элементы "И", "ИЛИ", "НЕ" с любым
количеством входов.
|
N
|
Х0
|
Х1
|
Х2
|
Х3
|
F
|
|
1
|
1
|
0
|
0
|
0
|
0
|
|
2
|
0
|
1
|
0
|
0
|
1
|
|
3
|
1
|
1
|
0
|
0
|
1
|
|
4
|
0
|
0
|
1
|
0
|
0
|
|
6
|
0
|
1
|
1
|
0
|
1
|
|
7
|
1
|
1
|
1
|
0
|
0
|
|
9
|
1
|
0
|
0
|
1
|
0
|
|
12
|
0
|
0
|
1
|
1
|
1
|
|
13
|
1
|
0
|
1
|
1
|
0
|
|
14
|
1
|
1
|
1
|
1
|
Таблица №1
) Составим уравнение СДНФ:
_ _ _ _ _ _ _ _ _ _
F=Х0Х1Х2Х3+
Х0Х1Х2Х3+ Х0Х1Х2Х3+ Х0Х1Х2Х3+ Х0Х1Х2Х3
) Составляем карту "Карно":
|
Х0Х1
|
_
Х0Х1
|
_
_ Х0Х1
|
_
Х0Х1
|
|
Х2Х3
|
|
1
|
1
|
|
|
_
Х2Х3
|
|
|
|
|
|
_
_ Х2Х3
|
1
|
1
|
|
|
|
_
Х2Х3
|
|
1
|
|
|
) Произведем объединение
) Запишем МДНФ
_ _ _ _
Fmin = Х0Х2Х3+
Х1Х2Х3+ Х0Х1Х2
Далее строим минимизированную схему по принципу
прямой.
Для построения схемы используем микросхемы:
ЛН1 с шестью логическими элементами
"НЕ"
ЛИ1 с четырьмя логическими элементами
"2И"
ЛЕ4 с тремя логическими элементами
"3ИЛИ-НЕ"
В виду того, что в промышленной электронике нет
элементов "3ИЛИ", воспользуемся микросхемой 155ЛЕ4 с элементами
"3ИЛИ-НЕ". Для получения необходимого нам результата инвертируем
выход логическим элементом "НЕ", использовав свободный вход
микросхемы 155ЛН1.
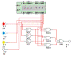
Смоделируем нашу схему и в генераторе слов
запишем данные из таблицы
Пошагово переключая значения на выходе
генератора сов продемонстрируем работу нашей схемы



Вывод: На рисунках наглядно видно как данная
схема преобразует значения генератора слов в необходимую нам функцию F
: 0110100101. Поставленная задача выполнена.
Заключение
. При проектировании усилителя, я ознакомился с
методами расчетов параметров биполярного транзистора с использованием
справочных данных, а также проектированию модели рассчитанного усилителя.
Основными сложностями считаю расчет h-параметров
транзистора для выбранного режима работы, т.к. данный расчет во многом зависит
от расчета графоаналитическим методом по справочным ВАХ транзистора.
При неверном расчете данных параметров
работоспособность схемы при проектировании не гарантируется.
В данном случае расчет был произведен верно,
получен выходной сигнал заданной формы и получен неплохой коэффициент усиления
схемы.
. При проектировании генератора на ступенчато
изменяемую частоту и плавную регулировку по амплитуде выходного сигнала был
произведен расчет и выбор необходимого ОУ, а так же расчет цепи ПОС , ООС и
схемы стабилизации.
Основной сложностью при проектировании считаю
то, что необходимо было подбирать опорный резистор R13
при настройке схемы, чтобы получить выходную синусоиду с минимальными
искажениями.
. Для спроектированного генератора необходим
источник питания удовлетворяющий потребление тока ОУ-ем и схемы стабилизации.
Был произведен расчет и подбор элементов схемы
для источника питания.
Основная сложность при проектировании источника
питания - это подбор емкостей большого значения и требуемого рабочего
напряжения. При выборе требовалось учитывать, что бы спроектированный источник
не был слишком громоздким, т. к. требуемая емкость для С-фильтра набиралась из
батареи конденсаторов.
. При проектировании дешифратора на логических
элементах позволил мне ознакомится со всеми типами наборов логики на
микросхемах.
А процесс минимизации реализуемой схемы позволил
сократить количество используемых элементов, что приводит к удешевлению и
уменьшению габаритов схемы, а так же потребление электрической энергии.
биполярный транзистор каскад сигнал
Библиография
1.
Лемехова И. И. Основы расчета и выбора элементов электронных схем: учебное
пособие / И. И. Лемехова.- Нижний Тагил: НТИ(ф) УГТУ-УПИ. -, 2005.
.
Лемехова И. И. Схемотехническое проектирование: учебное пособие. И. И.
Лемехова.- Нижний Тагил: НТИ(ф) УГТУ-УПИ. -, 2005.
.
Ткаченко Ф.А. Техническая электроника / Ткаченко Ф.А. - Минск: Дизайн-ПРО,
2002.
.
Прянишников В.А. Электроника: курс лекций / В.А. Прянишников. - СПб.: КОРОНА
принт, 2001.