Экологические права граждан
Содержание
Введение
1. Экологические права граждан
1.1 Правовое регулирование экологических прав граждан по
российскому законодательству
1.2 Понятие и особенности права на благоприятную окружающую среду
1.3 Соотношение права на благоприятную окружающую среду с другими
экологическими правами
2. Структурный анализ проблемы реализации прав граждан на
благоприятную окружающую среду
3. Моделирование изменения эколого-экономической ситуации для
населения при проведении государством мониторинга по отношению к промышленным
предприятиям
Выводы
Список литературы
Введение
Признание экологических прав граждан в Российской Федерации
явилось одним из существенных факторов развития отечественного
законодательства, однако, правовые средства реализации и защиты этих прав требует
на сегодняшний день определенной корректировки в силу важности экологических
интересов человека, общества и государства. Общие положения Экологической
доктрины России гласят: "сохранение природы и улучшение качества
окружающей среды являются приоритетными направлениями деятельности государства
и общества. Здоровье, экологическое и социальное благополучие населения
находятся в неразрывном единстве" [5].
В соответствии с нормами Конституции РФ человек, его права и
свободы являются высшей ценностью. "Признание, соблюдение и защита прав и
свобод человека и гражданина - обязанность государства" (ст.2 Конституции
РФ). Экологические права граждан закреплены прежде всего в
международно-правовых документах, касающихся сферы охраны окружающей среды. Так,
Всеобщая декларация прав человека 1948 года установила неотъемлемость права
человека на жизнь. Декларация Конференции ООН по окружающей среде, подписанная
в Стокгольме 16 июня 1972 года, провозгласила в числе гуманитарных прав
человека его права на благоприятные условия жизни.
Целью написания курсовой работы следует считать анализ
реализации прав граждан на безопасную окружающую среду, заключающийся в
определении содержание понятия, юридической природы и места прав граждан на
благоприятную окружающую среду в системе институтов российского права,
выяснении основных экологических обязанностей, изучении правового положения,
недостатков системы органов государственного управления в области обеспечения
права граждан на благоприятную окружающую среду, а также исследовании средств
реализации и гарантии права граждан на благоприятную окружающую среду.
В соответствии с выявленной целью были поставлены следующие
задачи:
. Анализировать действующее законодательство,
регулирующее отношения, связанные с реализацией прав граждан на благоприятную
окружающую среду;
2. Изучение и анализ пробелов в регулировании права
граждан на достоверную информацию, права на возмещение ущерба, права на
судебную защиту;
. Построить дерево целей;
. Сформировать систему показателей;
. Провести моделирование взаимодействия показателей с
помощью орграфа;
. Провести анализ практики реализации права на
благоприятную окружающую среду и определение возможных перспектив и путей
совершенствования законодательства в области охраны окружающей среды.
1. Экологические
права граждан
Под экологическими правами человека понимаются признанные и
закрепленные в законодательстве права индивида, обеспечивающие удовлетворение
разнообразных потребностей человека при взаимодействии с природой.
По уровню правового регулирования эти права подразделяются на
основные и иные права в области окружающей среды.
Основные права часто называются конституционными и
фундаментальными. В Российской Федерации они закреплены Конституцией ст.46, а
также международно-правовыми документами по правам человека, которые в
соответствии со ст.15 Конституции РФ являются составной частью правовой системы
России. К международным документам относятся, в частности, Всеобщая декларация
прав человека (1948 г.), Европейская конвенция о защите прав человека и
основных свобод (1950 г.), Европейская социальная хартия (1961 г.). Так,
основными конституционными являются право частной собственности на землю
(ст.36), право каждого на благоприятную окружающую среду, достоверную
информацию о ее состоянии и на возмещение ущерба, причиненного его здоровью или
имуществу экологическим правонарушением (ст.42). Прямое отношение к
рассматриваемой разновидности прав имеет право каждого на труд в условиях,
отвечающих требованиям безопасности и гигиены (ст.37), а также право каждого на
охрану здоровья и медицинскую помощь (ст.41) и др. Перечень прав дается в гл.2
Конституции РФ. В соответствии с ч.2 ст.17 Конституции РФ основные
экологические права относятся к категории неотчуждаемых, естественных прав
человека [12].
К категории иных экологических прав человека относятся права
в области природопользования и охраны окружающей среды, установленные в законах
и иных нормативных правовых актах Российской Федерации и ее субъектов [4].
Примерами разновидности таких прав являются право граждан на охрану здоровья от
неблагоприятного воздействия окружающей природной среды, право граждан России,
иностранных граждан и лиц без гражданства, проживающих на территории Российской
Федерации, на радиационную безопасность, право граждан на пребывание в лесах и
др.
Выделение в предлагаемой классификации категории "иные
экологических прав” вовсе не означает, что они юридически менее значимы, чем
основные. Эти права также подлежат государственному обеспечению и защите.
1.1 Правовое
регулирование экологических прав граждан по российскому законодательству
Признание, регулирование и реализация экологических прав
граждан - одна из наиболее существенных новаций развивающегося российского
законодательства. Поэтому особенно важно то, что эта разновидность прав
признана Конституцией России (ст.36, 37, 41, 42).
К решению вопросов в сфере взаимодействия общества и природы
вполне могут быть применимы также некоторые другие конституционные права -
свободно искать, получать, передавать, производить и распространять информацию
любым законным способом (ст.29), на объединение для защиты своих интересов
(ст.30), собираться мирно, без оружия, проводить собрания, митинги и
демонстрации, шествия и пикетирование (ст.31), обращаться лично, а также
направлять индивидуальные и коллективные обращения в государственные органы и
органы местного самоуправления (ст.33). Гарантируя государственную защиту прав
и свобод человека и гражданина в России, Конституция предусматривает в то же
время, что каждый вправе защищать свои права и свободы всеми способами, не
запрещенными законом (ст.45) [12].
Федеральный Закон "Об охране окружающей среды" не
только закрепил право граждан на охрану здоровья от неблагоприятного
воздействия окружающей природной среды, но и предусмотрел ряд важных полномочий
граждан, способствующих обеспечению его защиты. В частности, он предоставил
гражданам право:
а) создавать общественные объединения и иные некоммерческие
организации, осуществляющие деятельность в области охраны окружающей среды;
б) направлять обращения в органы государственной власти РФ,
органы государственной власти субъектов РФ, органы местного самоуправления,
иные организации и должностным лицам о получении своевременной, полной и
достоверной информации о состоянии окружающей среды в местах своего проживания,
мерах по ее охране;
в) принимать участие в собраниях, пикетированиях,
демонстрациях, шествиях и митингах, сборе подписей под петициями, референдумах
по вопросам охраны окружающей среды и иных не противоречащих законодательству
РФ акциях;
г) выдвигать предложения о проведении экологической
экспертизы и участвовать в ее проведении в установленном порядке;
д) оказывать содействие органам государственной власти РФ в
решении вопросов охраны окружающей среды;
е) обращаться в органы государственной власти с жалобами,
заявлениями и предложениями по вопросам, касающимся охраны окружающей среды;
ж) предъявлять в суд иски о возмещении вреда окружающей
среде;
з) осуществлять другие предусмотренные законом права.
Ряд существенных прав граждан в области охраны окружающей
среды установлен иными законодательными актами России. Так, по Федеральному
Закону РФ "О санитарно-эпидемиологическом благополучии населения"
граждане имеют право:
. на благоприятную среду обитания (включая окружающую
природную среду, условия труда, проживания, быта, отдыха, воспитания и
обучения, питание, потребляемую или используемую продукцию народного
хозяйства), факторы которой не должны оказывать опасного и вредного влияния на
организм человека настоящего и будущих поколений;
2. на своевременное возмещение в полном объеме ущерба от
вреда, причиненного их здоровью в результате нарушений санитарных правил,
повлекших за собой возникновение массовых инфекционных и (или) неинфекционных
заболеваний и отравлений людей, а также профессиональных заболеваний;
3. при обращении на предприятия и в организации - на
получение от них в пределах их компетенции полных и достоверных сведений: а) о
состоянии среды обитания и здоровья населения, эпидемиологической обстановке,
действующих санитарных правилах; б) о принимаемых мерах по обеспечению
санитарно-эпидемиологического благополучия и их результатах; в) о качестве
выпускаемых товаров народного потребления, в том числе пищевых продуктов, а
также питьевой воды;
. непосредственно или через своего представителя, или через
общественные объединения участвовать в разработке, обсуждении и принятии
органами государственной власти и управления решений, направленных на
обеспечение санитарно-эпидемиологического благополучия населения.
Достаточное количество нормативно-правовых документов, актов
и законов издано на предмет защиты и реализации прав граждан на безопасную
окружающую среду. Однако, менталитет граждан РФ, экологическая безграмотность,
асоциальное поведение и ряд других показателей не позволяют использовать документацию
на столько, насколько это возможно [7].
экологическое право гражданин российский
1.2 Понятие и
особенности права на благоприятную окружающую среду
Право на благоприятную окружающую среду-это одно из
естественных основных прав человека. Оно, как и право на жизнь, признанное
ст.20 Конституции России, - право, данное самой природой. Право каждого на
благоприятную окружающую среду, как и право на жизнь, впервые закреплены в
России в Конституции 1993 г. Как отмечалось выше, на международном уровне право
на жизнь было закреплено во Всеобщей декларации прав человека, а позже и в
Международном пакте о гражданских и политических правах [6].
Право на жизнь объединяют с правом на благоприятную
окружающую среду неслучайно, ведь первое, несомненно, связано с качеством
окружающей среды, в которой проживает человек. Жизнь людей не должна
укорачиваться из-за игнорирования экологических требований. По имеющимся
данным, состояние здоровья человека на 20-30% определяется условиями среды его
обитания. Например, как сообщает Госкомстат, средняя продолжительность жизни
мужчин в России в 2008 г. составляла 64 года. Есть основания предполагать, что
продолжительность жизни будет укорочена и одной из главных причин станет
деградация окружающей среды, в связи с чем защита и юридическое закрепление
права граждан на благоприятную окружающую среду просто необходимо [2]. Для
обеспечения наиболее эффективного соблюдения и защиты права на благоприятную
окружающую среду большое теоретическое и практическое значение имеет
определение его содержания.
Российское законодательство не определяет понятие
"благоприятная окружающая среда", хотя в данном контексте в нем
имеются юридически значимые критерии. Прежде всего, они выражены системой
нормативов охраны окружающей среды и лимитов природопользования. Система таких
нормативов и лимитов, а также общие требования к их разработке определены
Законом "Об охране окружающей природной среды".
Проанализировав закон, были выделены следующие нормативы
качества окружающей природной среды: нормативы предельно допустимых
концентраций вредных веществ (ст.26), нормативы предельно допустимых уровней
шума, вибрации, магнитных полей и иных вредных физических воздействий (ст.28),
нормативы предельно допустимого уровня радиационного воздействия (ст.29),
предельно допустимые нормы нагрузки на окружающую природную среду (ст.33),
нормативы санитарных и защитных зон (ст.34). Перечисленные нормативы выражают
качественные характеристики состояния природной среды и направлены
преимущественно на обеспечение ее чистоты, что является лишь одной, хотя и
важной характеристикой благоприятного состояния окружающей среды.
Кроме того, другой его важнейшей характеристикой является
ресурсоемкость (неистощимость) природных богатств [11]. Учет экологических
требований при регулировании использования природных ресурсов с целью
удовлетворения экономических интересов и потребностей человека обеспечивается в
соответствии с названным Законом путем лимитирования природопользования. Лимиты
на природопользование являются системой экологических ограничений по
территориям и представляют собой установленные природопользователям на
определенный срок объемы предельного использования (изъятия) природных ресурсов
(ст. 19). Конкретные предельные нормы на использование, потребление природных
ресурсов регулируются на основе земельного, горного, водного, лесного и иного
природоресурсного законодательства.
1.3
Соотношение права на благоприятную окружающую среду с другими экологическими
правами
Право на благоприятную окружающую среду корреспондирует
обязанность всех физических и юридических лиц, а также государственных органов
принимать все возможные меры для сохранения окружающей среды. Конституция РФ,
закрепляя в ст.42 право на благоприятную окружающую среду, подкрепляет и
дополняет его другими экологическими правами: правом на достоверную информацию
о состоянии окружающей среды и правом на возмещение ущерба, причиненного
здоровью или имуществу лица экологическим правонарушением.
В правовом, административном и экономическом механизмах
стимулирования экологической деятельности государства, организации и гражданина
праву человека на благоприятную окружающую природную среду принадлежит ведущее
место. Оно стоит на "входе" всей природоохранной деятельности,
осуществляемой той или иной государственной, частной или общественной
организацией или отдельным гражданином, как цель этой деятельности, и на
"выходе" - как измеритель эффективности этой деятельности. Право на
благоприятную окружающую природную среду можно отнести к личным правам граждан,
подобно неприкосновенности личности, неприкосновенности жилища, охране личной
жизни от постороннего вмешательства. Один из аргументов - природная среда
составляет важнейший фактор состояния личности, а земля - пространственное
место расположения жилища.
По объектному признаку к праву на благоприятную окружающую
среду тяготеет комплекс родственных и смежных прав. Системообразующую роль
выполняет конституционная норма, закрепляющая триединое право на благоприятную
окружающую среду, в котором права на получение достоверной информации о
состоянии окружающей среды и на возмещение ущерба, причиненного здоровью или
имуществу экологическим правонарушением, могут реализоваться как
самостоятельные юридические возможности и одновременно относятся к
содержательной стороне права на благоприятную окружающую среду. Учитывая, что
текущее законодательство придает понятию окружающей среды различный смысл,
необходимо подчеркнуть, что на конституционном уровне закрепляется право на
благоприятную окружающую природную среду, косвенным доказательством чего служит
уточнение характеристики возмещаемого ущерба как "причиненного
экологическими правонарушениями". В Федеральном законе "Об охране
окружающей среды" была предпринята попытка расширить круг предметных
отношений, о чем свидетельствует название нормативного акта, а также включение
в понятие окружающей среды помимо природных и природно-антропогенных
компонентов также и антропогенных объектов (ст.1). Однако в содержании Закона
не удалось выйти за пределы регулирования экологических отношений, то есть отношений
в сфере взаимодействия общества и окружающей природной среды. Поэтому право на
благоприятную окружающую среду, закрепленное ст.11 Федерального закона "Об
охране окружающей среды", представляется все же связанным, так же как и
конституционное, с природной средой. Полностью корреспондирует с
конституционным закрепленное в этой же норме право на достоверную информацию о
состоянии окружающей среды.
Обращает на себя внимание введение двух новых правовых
возможностей, отсутствовавших в ранее действовавшем Законе РСФСР "Об
охране окружающей природной среды": согласно ст.11 Федерального закона
"Об охране окружающей среды" каждый гражданин имеет право на защиту
окружающей среды от негативного воздействия, вызванного хозяйственной и иной
деятельностью, чрезвычайными ситуациями природного и техногенного характера, и
на возмещение вреда окружающей среде. Оба правомочия направлены на достижение
общеполезных целей и составляют ярко выраженное публичное начало в
эколого-правовом статусе граждан. Перечень других перечисленных здесь прав
(направлять обращения в органы власти, участвовать в массовых акциях,
предъявлять иски и т.п.) в совокупности с вышеназванными образует довольно
значительный объем экологической правосубъектности граждан. Но внутренняя
структура нормы представляется не совсем удачной, поскольку неверно отражает
истинное соотношение целей и средств, существующее в институте экологических
прав граждан. В широком смысле обеспечение благоприятного качества окружающей
среды достигается соблюдением всех тех требований и ограничений, которые
закрепляет закон, а в случае несоблюдения - применением принудительных мер,
привлечением нарушителей к ответственности. В рамках же отдельно взятого
правового института соотношение таково, что право на благоприятную окружающую
среду выступает как цель, а все остальные предоставленные законом (ст.11)
правовые возможности - как средство ее достижения. Поэтому в начале нормы
целесообразно было продекларировать только право на благоприятную окружающую
среду, а все остальные права обозначить как средства его реализации [1].
Таким образом, право на благоприятную окружающую среду,
затрагивающее основы жизнедеятельности человека, занимает центральное место в
системе экологических прав граждан.
Ядром права на благоприятную окружающую среду является право
на здоровую окружающую среду - его необходимая и постоянная, наиболее
защищенная законом и наиболее успешно реализуемая часть. Универсальный критерий
качества природной среды - это уровень здоровья населения. Объектом права на
здоровую окружающую среду является такая природная среда, состояние всех
компонентов которой соответствует установленным санитарно-гигиеническим
нормативам, а их соотношений между собой создает экологическое равновесие.
Вывод. Итак, экологические права граждан заключены во
многих документах, но проблема их реализации ощущается довольно остро из-за
ряда причин. В следующих разделах курсовой работы необходимо выявить причины
этой проблемы, найти способы ее ликвидации и попытаться определить меры,
необходимые для предотвращения ее появления вновь.
2.
Структурный анализ проблемы реализации прав граждан на благоприятную окружающую
среду
Право граждан на благоприятную среду обитания обеспечивается
планированием и нормированием качества окружающей среды, мерами по предотвращению
экологически вредной деятельности и оздоровлению окружающей среды,
предупреждению и ликвидации последствий аварий, катастроф, стихийных бедствий,
социальным и государственным страхованием граждан, образованием государственных
и общественных, резервных и иных фондов помощи, организацией медицинского
обслуживания населения, государственным контролем за состоянием окружающей
среды и соблюдением природоохранительного законодательства.
Нормативы предельно допустимых вредных воздействий, как и
методы, их определения, утверждаются специально уполномоченными на то
государственными органами Российской Федерации, санитарно-эпидемиологического
надзора и совершенствуются по мере развития науки и техники. При нарушении
требований к качеству окружающей среды выброс, сброс вредных веществ и иные
виды воздействия на среду могут быть ограничены, приостановлены или прекращены
по предписанию органов Министерства охраны окружающей среды и природных
ресурсов Российской Федерации, Федеральной лесной службы, иных специально
уполномоченных государственных органов. Добровольное и обязательное
государственное экологическое страхование предприятий, учреждений, организаций,
граждан, объектов их собственности и доходов на случай экологического и
стихийного бедствия осуществляется для предотвращения и ликвидации их
последствий.
Чтобы человек чувствовал себя защищенным, прежде всего надо
создать отвечающее общественным потребностям природоохранительное
законодательство, которое в полной мере бы реализовывало конституционные права
граждан. Ответственность, хотя бы моральную, за экологические беды граждан и
всего общества несут прежде всего российские законодатели. Закрепление в
Основном законе и других актах природоохранительного законодательства
экологических прав означает для законодателя необходимость учета их смысла и
содержания при развитии и совершенствовании всего российского законодательства,
в том числе в области охраны окружающей среды. Особая ответственность лежит на
законодателе в связи с тем, что в настоящий исторический период практически
обновляется или вновь создается весь нормативно-правовой массив.
Конституционное признание права каждого на благоприятную окружающую среду
ставит перед органами законодательной власти три основные взаимосвязанные
задачи. Первая, касается создания законодательных основ обеспечения охраны
окружающей среды в России. Вторая задача состоит в том, чтобы в
законодательстве были закреплены правовые экологические меры, которые в
перспективе позволили бы обеспечить восстановление и сохранение благоприятного
состояния окружающей среды и соответственно реально обеспечивать право граждан
на благоприятную окружающую среду. Третья задача заключается в определении
необходимых правовых средств и гарантий защиты нарушаемых экологических прав
граждан. Немыслимо предположить возможность защиты и обеспечения экологических
прав граждан без формирования системы отвечающего общественным потребностям
экологического законодательства. Задача создания в ближайшей перспективе
современного законодательства является первостепенной для России. Закон
"об охране окружающей природной среды" хотя и содержит ряд
прогрессивных экологических мер и требований, но, как показала практика имеет
ограниченный эффект. Причина этого не в его дефектах, она главным образом в том,
что последовательная реализация его положений требует их развития в
самостоятельных законов, правительственных постановлений и нормативных актов
специально уполномоченных государственных органов. Для обеспечения
конституционного права каждого на благоприятную окружающую среду законодатель
должен установить оптимальную и адекватную систему правовых экологических
требований, выполнение которых позволит обеспечить сохранение, а где необходимо
- и восстановление благоприятного состояния окружающей среды в России. При определении
таких требований должны учитываться все ее основные характеристики: чистота,
ресурсоемкость (неистощимость), видовое разнообразие эстетическое богатство и
т.д. [9]. Основными элементами правового механизма обеспечивающего сохранение и
восстановление благоприятного состояния окружающей среды в создаваемом
экологическом законодательстве, должны стать нормирование (лимитирование)
природопользования, всесторонняя оценка воздействия планируемой хозяйственной и
иной деятельности на окружающую среду, государственная экологическая экспертиза
и лицензирование экологически опасной деятельности, экономические стимулы и
меры юридической ответственности. Представляется, что как одну из гарантий
обеспечения конституционного права граждан на благоприятную окружающую среду
законодателю следует при создании природоохранительного законодательства
предусмотреть участие граждан в принятии решений, реализация которых связана с
существенным вредным воздействием на окружающую среду. Особенно важно создать
правовые предпосылки и урегулировать процедуры участия граждан в оценке
воздействия намечаемой деятельности на окружающую среду. В законодательном
порядке гражданам должно быть предоставлено право защищать не только личные
интересы, но и публичные.
Для того, чтобы выявить последовательность и результаты
влияния изданных законов и совокупных с ними факторов для населения, была
построена структурная декомпозииция (рис.1).
Рисунок 1 - Декомпозиция по модели жизненного цикла действия
законов на население
Необходимо отметить, что как и экологическая безопасность
граждан, так и реализация прав граждан на благоприятную среду, во многом зависит
от экологической осведомленности самих граждан, а так же на их сознательности и
желании сохранить окружающий мир. Осознание этого позволит поднять уровень
экологической грамотности в стране, а так же поможет определить те направления
в редактировании нынешнего законодательства, которые непосредственно в нем
нуждаются. Наглядно это можно представить в виде структурной декомпозиции
(рис.2).
Рисунок 2-Экологическая осведомленность и воспитание граждан
Последние годы стали годами перехода от перманентного
снижения техногенной нагрузки на окружающую природную среду к усилению
воздействия на нее в связи с ростом как потребления природных ресурсов, так и
поступления в нее вредных веществ с отходящими газами, сточными водами и
токсичными отходами различных производств.
Несмотря на то, что в последние годы значительно снижены
объемы производства, на отдельных территориях она близка к критической.
Основными экологическими проблемами по-прежнему являются:
загрязнение водных объектов;
загрязнение атмосферного воздуха в результате выбросов
промышленных предприятий и автотранспорта;
загрязнение почв, опустынивание и деградация растительного
покрова на многих территориях, сокращение видового состава флоры и фауны.
В результате научно-технической революции возросли и
расширились взаимосвязи между населением и окружающей средой [6]. Хозяйственная
деятельность человека, особенно в последние десятилетия, привела к загрязнению
окружающей среды отходами производства. Воздушный бассейн и воды содержат
загрязняющие вещества, концентрации которых часто превышают предельно
допустимую, что негативно отражается на здоровье населения.
На заболеваемость могут оказывать влияние десятки тысяч
факторов. Здоровье отражает состояние экосистемы в целом, является обобщенным
показателем качества среды обитания и ее влияния на жизнедеятельность людей.
Здоровье все явственнее становиться интегральным индикатором медико-экологического
благополучия, критерием его оценки, а экологические процессы - ведущими
детерминантами благополучия людей. В последние десятилетия наблюдается
увеличение распространенности болезней отдельных нозологических форм, которое
обусловлено загрязнением окружающей среды. К таким экозависимым заболеваниям
относят новообразования, заболевания эндокринной, мочеполовой системы, системы
крови и кроветворных тканей, органов пищеварения, дыхания.
Несомненно видна та печальная зависимость влияния развития
промышленности, а как следствие, и ее последствий в совокупности с факторами,
касающимися многих отраслей, на состояние здоровья человека, по результатам
которой можно судить о реализации прав граждан на благоприятную окружающую
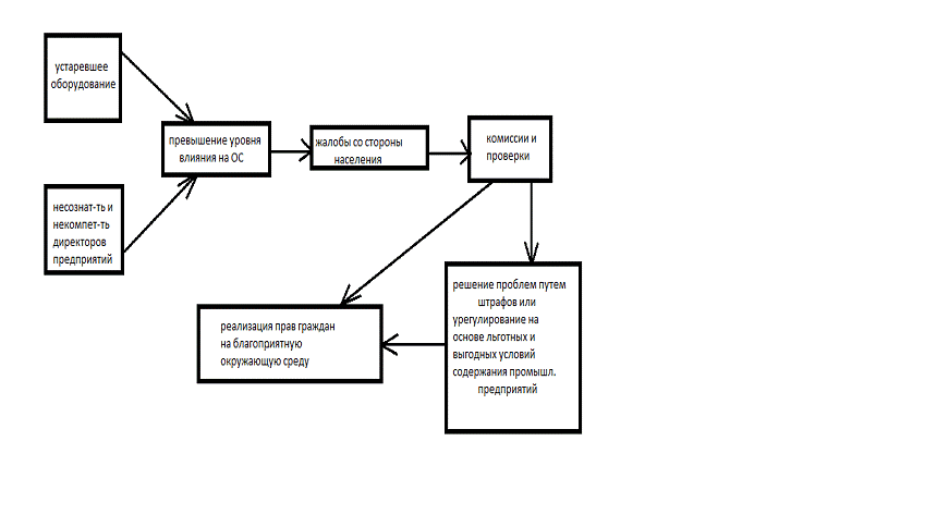
среду. Это отражается в представленной декомпозиции (рис.3).
Рисунок 3-Регулирование вопросов, связанных с влиянием
промышленных предприятий на реализацию прав граждан на благоприятную окружающую
среду
Решение проблемы реализации прав граждан на безопасную
окружающую среду связано как с социальными сторонами жизни, так и с
экономическими, политическими и др. В связи со сложностью структуры, было
построено дерево целей, в котором глобальная цель сформулирована как
минимизирование влияния промышленных предприятий на окуржающую среду, а как
следствие, и на здоровье человека (рис.4).
Рисунок 4 - Дерево целей
Вывод: Решение проблемы реализации прав населения
возможно при одновременном функционирования различных сфер: политической,
экономической, социальной, экологической и т.д.
3.
Моделирование изменения эколого-экономической ситуации для населения при
проведении государством мониторинга по отношению к промышленным предприятиям
Изменение ситуации для какого-либо региона под воздействием
влияния государственных уставов, норм и правил и попытки регулирования ими же
работу промышленных организаций представлено в виде математической модели,
построенной на основе ориентированного графа (орграфа). Вершинами орграфа приписаны
значения следующих целевых показателей:
-Увеличении числа промышленных предприятий;
-Количество выбросов;
-Качество атмосферного воздуха;
-Качество воды;
-Условия жизни;
-Состояние здоровья;
-Жалобы в соответствующие инстанции;
-Уровень работы СМИ;
- Государственное регулирование (вмешательство);
-Уровень экологической сознательности;
-Эмиграция;
-Рабочая сила.
При увеличении числа промышленных предприятий на определенной
территории, возрастает количество выбросов, которое в свою очередь влияет на
качество атмосферного воздуха и на качество воды. От этих показателей напрямую
зависят условия жизни в населенном пункте, а они влияют на эмиграцию населения
в другие населенные пункты, которая оказывает воздействие на количество рабочей
силы, а воздействию со стороны последнего подвергается число промышленных
предприятий; количества выбросов, несомненно, нормируются государственным
регулированием. Условия проживания влияют на состояние здоровья населения,
которое влечет за собой жалобы в соответствующие инстанции, с целью
регулирования количества выбросов. Для того, чтобы повлиять на предприятия,
организации по борьбе за права человека обращаются к СМИ за помощью. Уровень
работы СМИ воздействует на уровень экологического сознания населения, а так же
на государственное регулирование.
Знаковый орграф представлен на рисунке 5. После экспертного
установления весов дуг производится моделирование на основе импульсного
процесса.
Рисунок 5 - Знаковый орграф
Моделирование основано на допущении, что к моменту реализации
программы все показатели Vj находились на некотором уровне, который
условно принимается за нулевой. Затем одному из показателей приписывается
значение, равное единице (придается импульс) и рассчитывается изменение остальных
показателей по формуле:
(1)
где Рi (S) - импульс, причем
. Ji - количество показателей, воздействующих на j-й показатель.
В качестве активизирующего показателя может быть выбрано условия
жизни, свидетельствующие об устойчивости модели, которая достигается за счет
эффективной работы контуров обратной связи в орграфе.
На первом шаге моделирования расчет производится следующим
образом:
V1=V1 (S-1) +a12-1* (V12 (S-1) - V12 (S-2));
V2=V2 (S-1) +a1-2* (V1 (S-1) - V1 (S-2)) +a9-2* (V9 (S-1) - V9 (S-2));
V3=V3 (S-1) +a2-3* (V2 (S-1) - V2 (S-2));
V4=V4 (S-1) +a2-4* (V2 (S-1) - V2 (s-2));
V5=V5 (S-1) +a3-5* (V3 (S-1) - V3 (S-2)) +a4-5* (V4 (S-1) - V4 (S-2));
V6=V6 (S-1) +a5-6* (V5 (S-1) - V5 (S-2));
V7=V7 (S-1) +a6-7* (V6 (S-1) - V6 (S-2));
V8=V8 (S-1) +a7-8* (V7 (S-1) - V7 (S-2));
V9=V9 (S-1) +a8-9* (V8 (S-1) - V8 (S-2));
V10=V10 (S-1) +a8-10* (V8 (S-1) - V8 (S-2));
V11=V11 (S-1) +a5-11* (V5 (S-1) - V5 (S-2));
V12=V12 (S-1) +a11-12* (V11 (S-1) - V11 (S-2)).
Изменения показателей представлены на графиках ниже (см. рисунки
6-18)
Рисунок 6 - Изменение показателя, характеризующего количество
выбросов
Рисунок 7 - Изменение показателя, характеризующего количество
промышленных предприятий
Рисунок 8-Изменение показателя, характеризующего качество воздуха
Рисунок 9-Изменение показателя, характеризующее качество воды
Рисунок 10-Изменение показателя, характеризующего условия жизни
Рисунок 11-Изменения показателя, характеризующего состояние
здоровья населения
Рисунок 12-Изменения показателя, характеризующего количество жалоб
в соотв. инстанции, поступающих от населения
Рисунок 13-Изменение показателя, характеризующего уровень работы
СМИ
Рисунок 14-Изменение показателя, характеризующего систему
государственного регулирования
Рисунок 15-Изменение показателя, характеризующего уровень
экологического сознания населения
Рисунок 16-Изменение показателя, характеризующего уровень
эмиграции
Рисунок 17-Изменение показателя, характеризующего уровень
изменения количества рабочей силы

Вывод: Итак,
моделирование ситуации при регулировании государством влияние промышленных
предприятий на условия жизни населения выявило взаимосвязь всех 12 элементов
орграфа, при которой проявляется его устойчивость. Наблюдается снижение
скорости изменения показателя вследствие действия обратных связей и
установления равновесия орграфа на новом уровне значении показателей.
Выводы
В работе были изложены понятие и содержание права граждан на
благоприятную окружающую среду, раскрыты правильное толкование и вопрос его
правового регулирования.
Какую роль в жизни общества играет право на благоприятную
окружающую среду? К сожалению, экологическая форма взаимодействия общества и
природы проявляется, прежде всего, как реакция на разрушительную деятельность
человека в окружающей среде. Это осознанная форма общественной и
государственной деятельности, направленная на сохранение и воспроизводство
природных ресурсов, т.е. охрана природы, рациональное использование её
природных ресурсов, когда экологический баланс был уже разрушен.
Но необходимо своевременно соизмерять масштабы человеческой
деятельности с возможностями окружающей среды, чтобы ни в коем случае не
превысить их. Для урегулирования взаимоотношений человека и природы с тем,
чтобы не наносить ей бездумно непоправимого ущерба, и служат экологические
права и в первую очередь право граждан на благоприятную окружающую среду.
Здоровая окружающая среда нуждается в правовом регулировании,
но в данный момент необоснованно отодвинута на второй план. Правовое
закрепление этого права будет эффективно только в том случае если граждане
будут осознавать, что охрана окружающей среды - не только полезная, но и
приятная деятельность, так как помогает нам понять окружающий мир со всей его
красотой и разнообразием. Ведь природа сама по себе очень таинственна и ранима,
а самое главное - невосполнима, поэтому необходимо четко понимать цели и
задачи, поставленные перед всем человечеством в этой области
Право на благоприятную окружающую среду, затрагивающее основы
жизнедеятельности человека, занимает центральное место в системе экологических
прав граждан. Но, чтобы это право было закреплено не только формально, но и
успешно реализовывалось в жизнь, уже молодому подрастающему поколению
необходимо понимать, что бережное отношение ко всему живому и любовь к флоре и
фауне залог их счастливого и здорового будущего.
Список
литературы
1. Аграновская
Е.В. Правовая культура и обеспечение прав личности/ Е.В. Аграновская - М.:
Наука, 1988-256 с.
2. Алексеев
С.С. Государство и право / С. С Алексеев. - М.: Юридическая литература, 1996. -
257 с.
. Алексеев
С.С. Право: азбука - теория - философия / С.С. Алексеев - М.: Юристъ, 1999. -
520 с.
. Бержель
Ж.Л. Общая теория права / Под ред.В.И. Даниленко / Пер. с фр. - М.: Изд. Дом
NOTA BENE, 2000. - 576 с.
. Экологическая
доктрина РФ (редактирована в 2002 г.)
. Гаджиев
К.И. Гражданское общество и правовое государство // Мировая экономика и
международные отношения, 1991. N 9-256 с.
. Горохов
П.А. Автореферат "Проблема оснований правового нигилизма: гносеологический
аспект". 1998
. Гуреев
В. И, Гаврилов Э.П. Правоведение: Учебник/ В. И Гуреев, Э.П. Гаврилов; под
ред.В.И. Гуреева. - М.: Высш. шк., 2005. - 600 с.
. Додонов
В.Н. Большой юридический словарь. /В.Н. Додонов-М.: Инфра М, 1999. - 356 с.
. Дробозина
Л.А. Финансы. Денежное обращение. Кредит. / Под ред. Л.А. Дробозиной. - М.:
Финансы, ЮНИТИ, 1999. - 352 с.
. Коваленко
А.И. Основы конституционного права Российской Федерации/ А. И Коваленко. - M,
1994. - 580 с.
. Конституция
РФ (принята всенародным голосованием 12 декабря 1993 года);
. Василенко
В.А. Экономика и экология: проблемы и поиски путей устойчивого развития. -
Новосибирск, 2000. - 138 с.
. Кормилицын
В.И., Цицкишвили М.С., Яламов Ю.И. Основы экологии. - М., 2002. - 364с.