Расчет релейной защиты трансформатора
Задание на курсовую работу
1. Для спроектированной подстанции в курсовом проекте "Электрические
станции, подстанции" выполнить расчет токов КЗ с учетом возможности
регулирования напряжения силовых трансформаторов.
. Рассчитать ступенчатую токовую защиту линии 10кВ (одной из ЛЭП,
питающиеся от спроектированной подстанции). Выполнить расчетную проверку
трансформаторов тока 10кВ. Построить карту селективности (защита
трансформаторов 10/0,4 кВ выполнена предохранителями). Привести схемы защиты.
Схема линии 10 кВ представлена на рисунке 1. Параметры ЛЭП 10кВ представлены в
таблице 1.
Рисунок 1 - Фрагмент электрической сети напряжением 10 кВ
Таблица 1 - Марки проводов (кабелей) участков электрической сети 10 кВ
|
№ варианта
|
Марки проводов (кабелей) участков
|
|
L1
|
L2
|
L3
|
L4
|
L5
|
L6
|
L7
|
L8
|
L9
|
L10
|
L11
|
|
11
|
ААШв
|
ААШв
|
ААШв
|
АСБ
|
АС
|
АС
|
АС
|
СИП 3
|
СИП 3
|
СИП 3
|
СИП 3
|
Примечание: участки ЛЭП напряжением 10 кВ выполнены проводом (кабелем)
сечением 35 мм2
. Рассчитать основную защиту силового трансформатора. Привести схемы
защиты.
Введение
Системы электроснабжения - это сложный производственный комплекс, все
элементы которого участвуют в едином производственном процессе, основными
специфическими особенностями которого является быстротечность явлений и
неизбежность повреждений аварийного характера. Поэтому надежное и экономичное
функционирование систем электроснабжения возможно только при автоматическом
управлении ими. Для этой цели используется комплекс автоматических устройств,
среди которых первостепенное значение имеют устройства релейной защиты и
автоматики. Увеличение потребления электроэнергии и усложнение схем
электроснабжения требуют постоянного совершенствования этих устройств.
Наблюдается тенденция создания автоматизированных систем управления на основе
использования цифровых универсальных и специализированных вычислительных машин.
Вместе с тем широко применяются и простейшие средства защиты и автоматики:
плавкие предохранители, автоматические выключатели, магнитные пускатели, реле
прямого действия, магнитные трансформаторы тока, устройства переменного
оперативного тока и др. Наиболее распространены токовые защиты, простые
устройства автоматического повторного включения (АПВ), автоматического
включения резерва (АВР) и автоматической частотной разгрузки (АЧР),
используемые в установках с выключателями, оборудованными пружинными приводами.
На каждом элементе системы электроснабжения обычно устанавливают основную
и резервную защиты. Основная защита предназначена для действия при коротком
замыкании в пределах всего защищаемого элемента с временем, меньшим, чем у
других защит, а резервная защита работает вместо основной в случае ее отказа
или вывода из работы.
Такое резервирование называется ближним. К резервной защите обычно
предъявляются требования срабатывать и при повреждениях на смежных элементах в
случае отказа их собственной защиты или выключателей. При этом резервная защита
выполняет дальнее резервирование. В условиях эксплуатации из-за ряда причин
защита может не срабатывать с заданными функциями: не сработать при повреждении
в пределах защищаемого элемента (отказ срабатывания); сработать при внешних
коротких замыканиях (излишнее срабатывание) и при отсутствии повреждений в
системе электроснабжения (ложное срабатывание).
Требования, предъявляемые к релейной защите.
. Селективность или избирательность - это способность защиты
отключить только поврежденный элемент сети. Нарушение селективности может
привести к углублению аварии.
. Чувствительность. Защита должна быть достаточно чувствительной к
повреждению в конце защищаемой зоны в минимальном режиме работы системы при
замыкании через дугу.
. Быстродействие.
Определяется опасностью развала энергосистемы. Защиты, время срабатывания
которых не превышает 0,1-0,2 с., считаются быстродействующими.
. Резервирование
защиты. Помимо основной защиты каждый элемент должен иметь и резервную защиту.
. Надежность.
Обеспечивается правильным проектированием, правильным выбором устройств и
проводов. Необходимо систематически проводить проверку.
.
Расчет токов коротких замыканий
.1 Расчет
токов КЗ с учетом возможности регулирования напряжения силовых трансформаторов
Расчеты токов короткого замыкания производятся для выбора или проверки
параметров электрооборудования, а также для выбора или проверки уставок
релейной защиты и автоматики.
Для решения первой задачи достаточно уметь определять ток к.з.,
подтекающий к месту повреждения в максимальном режиме системы, что позволит
проверить электрооборудование при максимальном токе к.з.
При проектировании и выборе уставок релейной защиты и автоматики, а также
при анализе аварии в электрических системах необходимо рассчитывать токи к.з. в
максимальном и минимальном режимах работы, определить токораспределение в
ветвях схемы с целью правильного выбора параметров срабатывания и проверки
чувствительности устройств релейной защиты.
Порядок расчета токов трехфазного короткого замыкания для данной
установки:
составляется расчетная схема установки, на которой указываются все
генерирующие источники и те цепи, для которых необходимо рассчитать токи к.з.
На схеме наносятся все данные, необходимые для расчета, а именно номинальные
напряжения, номинальные мощности, длины линий, величины индуктивных
сопротивлений и пр. В тех случаях, когда мощности генераторов даны в
киловаттах, их сразу же в целях единообразия следует пересчитать в
киловольт-амперы. Это объясняется тем, что мощности трансформаторов и системы
даются всегда в киловольт-амперах. На расчетной схеме указываются те точки, для
которых следует найти величины токов к.з.
составляется схема замещения, в которой все элементы, имеющие индуктивные
сопротивления заменяются соответствующими символами. На схеме замещения
сопротивления нумеруются в виде дроби, числителем которой является порядковый номер
сопротивления, а в знаменателе ставится величина сопротивления. Все
сопротивления должны быть приведены к одному виду. С принципиальной стороны
безразлично, в чем будут выражены сопротивления - в процентах, в относительных
единицах или в Омах. Практически же расчет токов к.з. при сопротивлениях,
выраженных в омах, имеет ряд преимуществ. Прежде всего, расчет приобретает
более конкретный характер и вычисления значительно упрощаются.
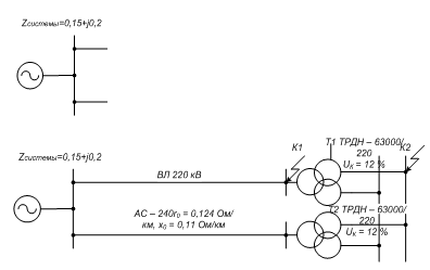
Рис.1.1- Расчетная схема для расчетов токов КЗ
Рис.1.2- Схема замещения для расчетов токов КЗ
Все расчеты производим в Омах.
Расчет элементов схемы замещения силового трансформатора.
На подстанции применяются два силовых трансформатора типа ТРДН 63 МВА,
230/11/11 кВ, Uк.вн-нн = 12. Задано Хскв отнесенное к мощности обмотки ВН
(63МВА), трансформатор имеет две расщепленные обмотки НН 11 кВ мощностью каждая
31,5 МВА.
Определяем U%к.расщ отнесенное к 63 МВА:
(1.1)
Сопротивления
схемы замещения :
(1.2)

(1.3)

Поскольку
Uк.вн-нн отнесено к мощности обмотки высшего напряжения 63 МВА, то и
вычисленные Хнн1 и Хнн2 тоже отнесены к мощности этой обмотки.
(1.4)

Ом.
(1.5)
Ом.
(1.6)
Ом.
(1.7)
Ом
Таблица
2.1 Диапазон регулирования трансформатора ТРДН-63000/220 с РПН ±12х1%
|
nотв
|
-12
|
-11
|
-10
|
-9
|
-8
|
-7
|
-6
|
-5
|
-4
|
-3
|
|
Uотв, кВ
|
202,4
|
204,7
|
207
|
209,3
|
211,6
|
213,9
|
216,2
|
218,5
|
220,8
|
223,1
|
|
nотв
|
-2
|
-1
|
0
|
1
|
2
|
3
|
4
|
5
|
6
|
7
|
|
Uотв, кВ
|
225,4
|
227,7
|
230
|
232,3
|
234,6
|
236,9
|
239,2
|
241,5
|
243,8
|
246,4
|
|
nотв
|
8
|
9
|
10
|
|
|
|
|
|
|
|
|
Uотв, кВ
|
248,4
|
250,7
|
253
|
|
|
|
|
|
|
|
(1.8)
Где
- половина (суммарного) диапазона регулирования
напряжения на стороне ВН трансформатора.
Ом
(1.9)
Ом
Далее
определяем токи кз на высокой и низкой сторонах силового трансформатора
(т.К1,К2).
Максимальное
значение тока кз в обмотке ВН трансформатора.
(1.10)
где
Uном - номинальное напряжение обмотки ВН, кВ;рез - сопротивление питающей сети,
Ом.
(1.11)
= 0,2 Ом
кA
Максимальный
ток к.з., приведенный к стороне НН будет равен
(1.12)
кА
Минимальное
значение тока к.з. в обмотке ВН трансформатора
(1.13)
Где
UmaxВН=253 кВ, наибольшее допустимое напряжение в сети 220кВ.
кА
Минимальное
значение тока к.з., приведенное к обмотке НН будет равно
(1.14)
кА
1.2 Расчет
токов КЗ для линии 10кВ
Рассчитаем токи к. з. для чего, прежде всего, намечаем расчетные точки к.
з.. Расчетная схема линии 10 кВ представлена на рисунке 1.3. Параметры ЛЭП 10кВ
представлены в таблице 1 задания курсовой работы.
Рисунок 1.3- Расчетная схема линии 10 кВ
Для начала определяем сопротивления участков линии 10кВ.
Активное сопротивление линии:
r=rуд*l (1.15)
r=0,89*0,3=0,267Ом
Реактивное сопротивление линии:
х=хн*l (1.16)
х=0,095*0,3=0,0285Ом
Расчеты для других участков производим аналогично, результаты записываем
в таблицу 1.2.
трансформатор
ток короткий замыкание
Таблица 1.2- Определение сопротивления участков линии 10 кВ
|
Участки линии
|
Длина км
|
Марка провода
|
Сопротивление участков
|
|
|
|
rуд , ом/км
|
хв. уд , ом/км
|
r , ом
|
хв + хн , ом
|
|
1
|
0,3
|
AАШв - 35
|
0,89
|
0,095
|
0,267
|
0,0285
|
|
2
|
0,2
|
AАШв - 35
|
0,89
|
0,095
|
0,178
|
0,019
|
|
3
|
0,1
|
AАШв - 35
|
0,89
|
0,095
|
0,089
|
0,0095
|
|
4
|
0,15
|
АСБ - 35
|
0,9
|
0,064
|
0,135
|
0,0096
|
|
5
|
0,15
|
АС - 35
|
0,85
|
0,4
|
0,1275
|
0,06
|
|
6
|
0,1
|
АС - 35
|
0,85
|
0,4
|
0,085
|
0,04
|
|
7
|
0,1
|
АС - 35
|
0,85
|
0,4
|
0,085
|
0,04
|
|
8
|
0,15
|
СИП3 - 35
|
1,111
|
0,868
|
0,16665
|
0,1302
|
|
9
|
0,3
|
СИП3 - 35
|
1,111
|
0,868
|
0,3333
|
0,2604
|
|
10
|
0,1
|
СИП3 - 35
|
1,111
|
0,868
|
0,1111
|
0,0868
|
|
11
|
0,2
|
СИП3 - 35
|
1,111
|
0,868
|
0,2222
|
0,1736
|
Определим суммарные активное сопротивление до точки КЗ К3:
rК =r1+r9
rК=0,267+0,333=0,6Ом
Определим суммарные активное сопротивление до точки КЗ К3:
xК =x1+x9+хтр
xК
=0,0285+0,2604+0,16=0,4489Ом
Полное сопротивление до точки К3:
zK=
(1.17)
zK=
Ом.
Ток
при трехфазном к. з. в точке К3
IК=
А.
Расчеты
для других участков делаем аналогично, результаты заносим в таблицу 1.3.
Таблица 1.3- Значение токов КЗ
|
Напряжение, кВ
|
I(3)max, А
|
I(3)min, А
|
I(2)max, А
|
I(2)min, А
|
|
К1
|
220
|
1760
|
1130
|
1525,9
|
979,7
|
|
К2
|
10
|
16155
|
12995
|
14006,39
|
11266,65
|
|
K3
|
10
|
8087,425
|
7391,09
|
7011,797
|
6408,075
|
|
K4
|
10
|
325,45
|
323,65
|
282,1607
|
280,6079
|
|
K5
|
10
|
9635,14
|
8817,25
|
8353,666
|
7644,557
|
|
K6
|
10
|
328,27
|
326,45
|
284,6097
|
283,0303
|
|
K7
|
10
|
7933,9
|
7454,88
|
6878,701
|
6463,385
|
|
K8
|
10
|
211,49
|
210,74
|
183,3616
|
182,7145
|
|
K9
|
10
|
6921,22
|
6520,15
|
6000,702
|
5652,973
|
|
K10
|
10
|
210,65
|
209,9
|
182,6305
|
181,9889
|
|
K11
|
10
|
6205,32
|
5903,3
|
5380,011
|
5118,184
|
|
K12
|
10
|
132,39
|
132,1
|
114,7802
|
114,5343
|
|
K13
|
10
|
7161,5
|
6813,14
|
6209,033
|
5906,992
|
|
K14
|
10
|
84,15
|
84,03
|
72,95514
|
72,85627
|
. Расчет максимальной токовой защиты линии 10кВ
Таблица 2.1- Номинальные токи плавкой вставки предохранителей для трансформаторов 10/0,4 кВ
|
Трансформатор
|
Iном на стороне ВН
|
Iном предохранителя ВН
|
|
ТМ-250
|
14,40
|
31,5
|
|
ТМ-250
|
14,40
|
31,5
|
|
ТМ-160
|
9,25
|
20
|
|
ТМ-160
|
9,25
|
20
|
|
ТМ-100
|
5,80
|
16
|
|
ТМ-63
|
3,64
|
10
|
На карте селективности в осях ток время ведется построение типовой
защитной характеристики времени плавления предохранителя, представляющая
зависимость преддугового времени или времени плавления плавкого элемента от
начала КЗ до момента возникновения дуги (tпл) от действующего значения
периодической составляющей ожидаемого тока КЗ.
Подбирается характеристика 3 максимальной защиты линии (реле МРЗС-05)
исходя из следующих условий:
ток срабатывания защиты должен быть не менее чем на 40% больше тока
плавления вставки предохранителя, выбранный ранее ток 100 А удовлетворяет этому
условию;
ступень селективности 0,5-0,7с между характеристиками защиты 3 и предохранителя
2 желательно обеспечивать при всех значениях тока КЗ;
ступень селективности между защитой питающего трансформатора
(характеристика 4 задана) и защитой ВЛ 10 кВ должна быть примерно 0,7с при
максимальном токе КЗ в начале линии.
2.1 Рассчитаем ток срабатывания максимальной защиты линии
По максимальной суммарной мощности силовых трансформаторов, которые могут
питаться в нормальном, аварийном или послеаварийном режимах определяем
максимальный рабочий ток линии:
(2.1)
А
Ток срабатывания защиты:
(2.2)
Где
Кн - коэффициент надежности несрабатывания защиты, 1,2;
Ксзп
- коэффициент самозапуска, 1,5;
Кв
- коэффициент возврата реле тока, 0,96.
А
Ток
срабатывания защиты должен соответствовать условию
(2.3)
Где
=100 А - ток плавления плавкой вставки за 5 с, определяется
по времятоковой характеристике
Принимаем
Рассчитываем ток срабатывания реле МРЗС-05 и проверяем чувствительность
защиты. Приняв предварительно коэффициент трансформации трансформаторов тока,
например nт=200/5 получаем ток срабатывания
реле:
Ic.p=
(2.4)
Ic.p =
= 3,72 A
Ближайшая
уставка на реле МРЗС-05 равна 3,8 А. При этой уставке ток срабатывания защиты:
Ic.з=
(2.4)
Ic.з=
=152А
Коэффициент
чувствительности в основной зоне защиты по выражению равен:
(2.5)
А
Коэффициент
чувствительности
следовательно, по условиям релейной защиты
секционирование линии не требуется.
Определяем
коэффициент чувствительности в зоне резервирования, т.е. при КЗ на шинах
низшего напряжения трансформаторов ответвлений. Выбираем трансформатор 63 кВА,
ток через защиту при повреждении за этим трансформатором берем из таблицы
I(2)min.
Кч=72,86/152=0,48
1,2
Как
видим с расчетов, максимальная токовая защита не чувствительна к току
короткого замыкания за трансформатором мощностью 63 кВА, что допускается
«Правилами».
Рисунок
2.1- Схема максимальной токовой защиты ВЛ-10 кВ
Рисунок 2.2 - Схема реле типа МРЗС-05
2.2 Расчёт
токовой отсечки
Токовой отсечкой называется быстродействующая максимальная токовая защита
с ограниченной зоной действия. Применительно к понижающим трансформаторам в
зону действия отсечки входит только часть обмотки трансформатора со стороны ВН,
где включены реле отсечки. При к.з. за трансформатором отсечка ни в коем случае
не должна
приходить в действие. Это условие обеспечивается тем, что ток срабатывания
отсечки выбирается большим, чем максимальный ток к. з. стороны ВН трансформатора.
Благодаря этому токовая отсечка трансформатора не может сработать и при к. з.
на отходящих линиях НН и, следовательно, может быть выполнена без выдержки
времени. Отсечка устанавливается на стороне ВН.
Токовой отсечкой называется быстродействующая максимальная токовая защита
с ограниченной зоной действия. Применительно к понижающим трансформаторам в
зону действия отсечки входит только часть обмотки трансформатора со стороны ВН,
где включены реле отсечки. При к.з. за трансформатором отсечка ни в коем случае
не должна приходить в действие. Это условие обеспечивается тем, что ток
срабатывания отсечки выбирается большим, чем максимальный ток к. з. стороны ВН
трансформатора. Благодаря этому токовая отсечка трансформатора не может
сработать и при к. з. на отходящих линиях НН и, следовательно, может быть
выполнена без выдержки времени. Отсечка устанавливается на стороне ВН.
Ток срабатывания отсечки:
(2.6)
Ток
срабатывания реле при включении трансформаторов тока в треугольник:
Iср=
Iср=
А.
Принимаем
Iср=11 А.
Ic.з=
=440А
Коэффициент
чувствительности отсечки:
(2.7)
Чувствительность
ТО обеспечивается.
Рисунок 3.1- Схемы включения максимальных реле тока токовой отсечки
2.3 Выбор уставок по времени срабатывания токовых защит
Для
защиты трансформатора выберем предохранитель ПКТ c
.
Проведем
отстройку МТЗ от времени срабатывания предохранителя.
=0,4 с.
При
=1000 А время срабатывания предохранителя
.
.
МРЗС способно обеспечить несколько характеристик выдержки времени:
пологая, крутая, линейная. Для использования в защите нашей сети выберем крутую
характеристику реле. Для этой характеристики функцию времени срабатывания можно
найти по формуле:
, (2.8)
Где
n=1, a=13,5 - для крутой характеристики,
М
- масштабный коэффициент,сз - уставка времени срабатывания защиты,
(2.8)
Рассчитаем уставку масштабного коэффициента М:
Рисунок 2.3- Карта селективности ПКТ-10 и МРЗС-05
2.4 Расчетная
проверка трансформаторов тока на 10%-ю погрешность по кривым предельной
кратности
Проводим проверку трансформаторов тока на стороне 10 кВ:
На стороне 10 кВ применяются трансформаторы тока типа ТШЛ-10У3 4000/5.
Определяется кратность первичного тока по формуле:
для отсечки и дифференциальной защиты (без БНТ):
(2.14)
По кривым предельной кратности [3,4] для трансформатора тока типа
ТШЛ-10У3 4000/5:
т.е.
определяющим является условие работы дифференциальной защитыH доп= 2,61 Ом
Для
схемы неполной звезды:
(2.7)
Выберем
провод алюминиевый сечением 4 мм2, длина 10 м:
(2.8)
(2.9)
Ом
Трансформаторы
тока, установленные на стороне НН силового трансформатора удовлетворяют
условиям 10% погрешности.
Амплитудное значение напряжения на
выводах вторичной обмотки трансформатора тока определяется без учета
апериодической составляющей тока к.з. по формуле:
(2.10)
;
(2.20)
Рабочее
напряжение для присоединений, не имеющих связи с другими присоединениями и
аппаратура которых расположена отдельно от аппаратуры других соединений (к ним
относятся линии 6-10 кВ) не должно превышать 1000 В. Следовательно,
.
.
Выполнение
данного условия говорит о том, что прочность изоляции не нарушиться.
.
Расчет релейной защиты трансформатора
.1
Дифференциальная защита трансформатора
Для защиты трансформаторов от КЗ между фазами, на землю и от замыканий
витков одной фазы широкое распространение получила дифференциальная защита. Она
является основной быстродействующей защитой трансформаторов с обмоткой ВН 3 кВ
и выше, согласно нормативным документам она должна предусматриваться на
трансформаторах мощностью ³ 6,3 МВ·А, на трансформаторах 4 МВ·А при их параллельной работе и на
трансформаторах меньшей мощности (но не менее 1 МВ·А), если токовая защита не
удовлетворяет требования чувствительности, а МТЗ имеет выдержку времени более
0,5 с. Для трансформаторов мощностью 25 МВА и более дифференциальная защита
выполняется на базе реле ДЗТ-11 или ДЗТ-21
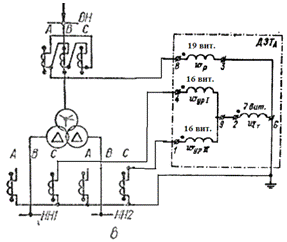
Рассчитаем дифференциальную защиту на базе реле типа ДЗТ-11 силового
трансформатора ТРДН 63000/220; Uк = 12 %.
Определим средние значения первичных и вторичных номинальных токов для
всех сторон защищаемого трансформатора:
Iн=Sтр /
Uср;
|
Наименование величины
|
Численное значение для стороны
|
|
230 кВ
|
11 кВ
|
|
Первичный номинальный ток трансформатора, А
|
63000/ · 230 = 158,1431500/ ·11 = 1653.32
|
|
|
Коэффициент трансформатора тока
|
400/5
|
2000/5
|
|
Схема соединения трансформатора тока
|
∆
|
Y
|
|
Вторичный ток в плечах защиты, А
|
·158,14 /(400/5)= 3,4
|
1653,32 /(2000/5)=4,13
|
Результаты расчетов токов КЗ:
I(3)к.мин.ВН
= 1,13 (кА) I(3)к.макс.ВН =1,76
(кА)
I(3)к.мин.НН
= 25,99/2=13 (кА) I(3)к.макс.НН
= 32,31/2=16,16 (кА)
Определим первичный ток небаланса:
Iнб=Iнб'+Iнб''+Iнб'''
где Iнб′ - составляющая,
обусловленная разностью намагничивающих токов трансформаторов тока в плечах
защиты;
Iнб″
- составляющая, обусловленная регулировкой коэффициента трансформации
защищаемого трансформатора с РПН;
Iнб″′
- составляющая, обусловленная невозможностью точной установки на коммутаторе
реле РНТ и ДЗТ расчетных чисел витков (дробных) уравнительных обмоток.
Iнб' =
kапер · kодн · e · Ik max
где kапер - коэффициент, учитывающий
переходной режим, для реле с насыщающимся трансформатором тока будет равным 1;
kодн -
коэффициент однотипности, kодн =
1,0;
e - относительное значение тока намагничивания, e = 0,1;
Ik max - максимальный ток КЗ на ВН;
(3.7)
Где
- то есть половина суммарного диапазона регулирования
напряжения на стороне ВН.
Iнб = (1 ·1· 0,1
· 1760)+211,2= 387,2 (А).
Ток срабатывания защиты по условию отстройки от броска тока
намагничивания:
с.з. ≥ кн · Iн.тр
= 1,5 · 158,14 = 237,2 (А)
где кн - коэффициент отстройки защиты от бросков тока намагничивания,
равен 1,5;
Iн.тр
- номинальный ток трансформатора на ВН;
Определяется число витков обмотки ДЗТ для выравнивания М.Д.С. Все расчеты
сведены в таблицу 3.2.
Таблица 3.2 - Расчет числа витков обмотки ДЗТ
|
№
|
Обозначение величины и расчетное выражение
|
Численное значение
|
|
1
|
Iс.р.неосн. .=(Ic.з.несон·К(3)нес)/nт (сторона ВН)
|
(237,2· )/(400/5) = 5,14 А
|
|
2
|
w неосн.расч =Fс.р. /Iс.р.неосн.
|
100/5,14 = 19,45
|
|
3
|
wнеосн. (ближайшее меньшее число)
|
19 вит.
|
|
4
|
w осн.расч = w неосн.·I2неосн. /I2осн
|
(19·3,4)/4,13 = 15,64
|
|
5
|
wосн. (ближайшее целое число)
|
16
|
|
6
|
Iнб'''= (wосн.расч.- wосн.)·Iк.макс.ВН/wосн.расч.
|
(15,64-16)·1760/15,64=40,5 А
|
|
7
|
Iнб с учетом Iнб″′
|
387,2 + 40,5 = 427,7
|
|
8
|
Окончательно принятые числа витков: wосн. = wур.I wнеосн.
= wур.II
|
16 вит. 19вит.
|
|
9
|
Проверка I2осн.·
wосн. = I2неосн.· wнеосн..расч.
|
4,13·16 ≈ 3,4·19
|
Определяется число витков тормозной обмотки реле ДЗТ-11, необходимое для
обеспечения бездействия защиты при внешнем трехфазном коротком замыкании:
(3.9)
где
Iк.з.макс НВ - периодическая составляющая тока при
расчётах внешних коротких замыканий где включена тормозная обмотка,
Wр - расчётное
число витков рабочей обмотки реле на стороне, где включена тормозная обмотка,
Кн
- коэфицент надежности (Кн = 1,5),
tgj - тангенс угла
наклона координат к характеристике срабатывания реле соответствующей
минимальному торможению, для ДЗТ-11 tgj = 0,87.
Iнб -ток
небаланса.
Принимаем
.
Коэффициент
чувствительности дифференциальной защиты:
(3.10)
Где
- ток в первичной обмотке реле серии ДЗТ для схемы
соединения обмоток трансформатора в треугольник рассчитывается по формуле:
(3.11)
Рисунок 3.1- Схема дифзащиты на реле ДЗТ-11
3.3 Газовая
защита трансформатора
Газовая защита в соответствии с ГОСТ 10472-71
предназначена для защиты силовых трансформаторов с масляным заполнением,
снабженных расширителями, от всех видов внутренних повреждений,
сопровождающихся выделением газа, ускоренным перетеканием масла из бака в
расширитель, а также от утечки масла из бака трансформатора.
Измерительным органом газовой защиты является газовое
реле. Газовое реле представляет собой металлический сосуд с двумя поплавками
(элементами), который врезается в наклонный трубопровод, связывающий бак
трансформатора с расширителем. При нормальной работе трансформатора газовое
реле заполнено трансформаторным маслом, поплавки находятся в поднятом положении
и связанные с ними электрические контакты - разомкнуты. При незначительном повреждении в трансформаторе (например,
витковое замыкание) под воздействием местного нагрева из масла выделяются газы,
которые поднимаются вверх, к крышке бака, а затем скапливаются в верхней части
газового реле, вытесняя из него масло. При этом верхний из двух поплавков
(элементов) опускается вместе с уровнем масла, что вызывает замыкание его
контакта, действующего на предупредительный сигнал. При серьезном повреждении
внутри трансформатора происходит бурное газообразование и под воздействием
выделившихся газов масло быстро вытесняется из бака в расширитель. Поток масла
проходит через газовое реле и заставляет сработать нижний поплавок (элемент),
который дает команду на отключение поврежденного трансформатора. Этот элемент
срабатывает также и в том случае, если в баке трансформатора сильно понизился
уровень масла (например, при повреждении бака и утечке масла).
Газовая защита является очень чувствительной и весьма
часто позволяет обнаружить повреждение в трансформаторе в самой начальной
стадии. При серьезных повреждениях трансформатора газовая защита действует
достаточно быстро: 0,1-0,2 с (при
скорости потока масла не менее чем на 25% выше уставки). Благодаря этим
достоинствам газовая зашита обязательно устанавливается на всех трансформаторах
мощностью 6,3 MBА и более, а также на всех
внутрицеховых понижающих трансформаторах, начиная с мощности 630 кВА.
Допускается установка газовой защиты и на трансформаторах от 1 до 4 MBА. На трансформаторах с РПН
дополнительно предусматривается отдельная газовая защита устройства РПН.
Принимаем для установки реле газовое чашечное,
выпускавшееся Запорожским трансформаторным заводом до 1978 г. (РГЧЗ-66),
отличается от поплавковых реле ПГ-22 главным образом конструкцией съёмной
части. Последняя состоит из двух элементов - сигнального и отключающего.
Сигнальный элемент представляет собой Плоскодонную чашку из анодированного
алюминия с жестко прикрепленным контактом, который передвигается при повороте
чашки навстречу неподвижному контакту. В нормальном, верхнем, положении чашка
удерживается пружинкой, при этом контакты разомкнуты. Когда происходит
повреждение трансформатора со слабым газообразованием, газ накапливается в
верхней части газового реле и
вытесняет из него масло. При понижении уровня масла ниже дна чашки сигнального
элемента она опускается под воздействием собственного веса и веса оставшегося в
ней масла. Опускаясь, чашка поворачивается вокруг своей оси и сигнальные
контакты при этом замыкаются. Отключающий элемент также представляет собой
чашку с контактом, которая удерживается в верхнем положении пружинкой. В
отличие от сигнального, отключающий
элемент имеет пластину (лопасть), расположенную против входного отверстия
газового реле. При серьезном повреждении в трансформаторе, сопровождающемся
бурным газообразованием, поток масла устремляется через газовое реле и
поворачивает пластину. При этом замыкаются контакты, действующие на отключение
трансформатора. Сама чашка при повороте пластины не поворачивается. Такая
конструкция обеспечивает быстродействие газовой защиты: не более 0,2 с при
скорости потока масла не менее чем на 25% выше уставки.
В комплекте реле РГЧЗ имеются три разные пластины,
каждая из которых откалибрована на соответствующую скорость потока масла
(вставку): 0,6; 0,9; 1,2 м/с. Уставка 0,6 м/с рекомендуется для трансформаторов
до 40 МВА с масляным охлаждением и естественной циркуляцией масла и с дутьем и
естественной циркуляцией масла (буквенные обозначения соответственно М и Д).
Уставка 0,9 м/с - для трансформаторов свыше 40 МВА с дутьем (Д). Уставка 1,2
м/с - для трансформаторов любой мощности с масляно-водяным охлаждением с
принудительной циркуляцией масла (Ц) и масляным охлаждением с дутьем и
принудительной циркуляцией масла (ДЦ).
При аварийной утечке масла из бака трансформатора
масло из газового реле уходит и обе чашки опускаются. Контакты газового реле
действуют на сигнал и на отключение. Таким образом, отключающие контакты могут
замыкаться и при повороте пластины и при опускании отключающей чашки, причем в
последнем случае поворачивается также пластина.
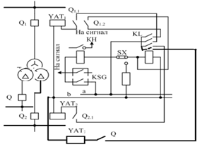
Рисунок 3.3 - Принципиальная схема оперативной цепи газовой защиты.
Выводы
В данной курсовой работе были рассчитаны токи коротких замыканий и
предложены релейные защиты линии 10кВ и силового трансформатора. Произведены
необходимые расчеты для выбора вставок максимальной токовой защиты, токовой
отсечки, дифференциальной защиты трансформатора, а также рассмотрено газовое
реле. Также для защиты линии 10 кВ построена карта селективности, а
используемые трансформаторы тока проверены на 10% погрешность.
Список
литературы
1. Правила
устройства электроустановок. /Минэнерго СССР, -6-е изд., перераб. и доп. -М.:
Энергоатомиздат, 1986 -648с.
. Шабад М.А.
Расчеты релейной защиты и автоматики распределительных сетей. -Л.:
Энергоатомиздат, 1985, -296с.
. Руководящие
указания по релейной защите. Расчет токов короткого замыкания для релейной защиты
и системной автоматики. -М.: Энергия, 1979, -150с.
. Руководящие
указания по релейной защите. Релейная защита понижающих трансформаторов и
автотрансформаторов 110-500 кВ. Расчеты. -М.: Энергоатомиздат, 1985, -96с.
. Андреев
В.А. Релейная защита и автоматика систем электроснабжения. -М.: Высш. шк.,
1991. -496с.
. Реле
защиты. /Под ред. В.С. Алексеева и др. -М.: Энергия, 1976. -464с.
. Беркович
М.А. и др. Основы автоматики энергосистем. -М.: Энергоатомиздат, 1981, -432с.
. Королёв
Е.П., Либерзон Э.М. Расчёты допустимых нагрузок в токовых цепях релейной
защиты. - М.: Энергия, 1980.