Проектирование вторичных источников питания
МИНИСТЕРСТВО
ОБРАЗОВАНИЯ РОССИЙСКОЙ ФЕДЕРАЦИИ
САНКТ-ПЕТЕРБУРГСКИЙ
ГОСУДАРСТВЕННЫЙ УНИВЕРСИТЕТ
АЭРОКОСМИЧЕСКОГО
ПРИБОРОСТРОЕНИЯ
Кафедра 32
ПОЯСНИТЕЛЬНАЯ
ЗАПИСКА К КУРСОВОМУ ПРОЕКТУ
«Проектирование
вторичных источников питания»
Работу выполнил
студент гр. 3226: Обливанцев Р.В.
Преподаватель: к.т.н. Мартынов А.А.
Санкт-Петербург
2005г
Содержание
Введение
. Техническое
задание
. Анализ
проектируемого ВИП
. Выбор и
обоснование структурной схемы ВИП
.
Принципиальной схема ВИП
. Выбор
элементов ВИП
.1 Расчет
основных параметров ВИП
.2 Выбор
трансформатора
.3 Выбор
транзисторов
.4 Выбор
диодов
. Схема
управления
. Выбор
входного фильтра
. Выходной
фильтр
. Выбор схемы
защиты
. Тепловой
расчет
. Статический
расчет
.
Динамический расчет
Печатная плата
Список
литературы
Введение
Вторичный источник питания (ВИП) - это устройство, предназначенное
входной электрической энергии переменного или постоянного тока при заданном
качестве электрической энергии на выходе.
Назначение:
1. Источник питания различных систем управления;
2. Источник питания различных электронных устройств (телевизоров,
компьютеров и т.д.);
Классификация ВИП:
Ø По типу электрической энергии входной сети (переменного тока,
постоянного входного тока, переменного тока и постоянного тока);
Ø По величине выходной мощности:
Рвых≤1Вт - микро мощные;
≤Рвых≤5Вт - маломощные;
≤Рвых≤100Вт - среднемощные;
≤Рвых≤1000Вт - повышенной мощности;
Вт≤Рвых - большой мощности.
Ø По числу выходных каналов (одноканальные, многоканальные
ВИП);
Ø По виду выходной энергии (= или ~);
Ø По величине выходного напряжения:
U<100В - низкое;
100<U<1000В - среднее;
U>1000В - высокое.
Ø По наличию стабилизации выходного напряжения
(нестабилизированное, стабилизированное).
Ø По виду стабилизации: (с параметрической, с компенсационной
(непрерывного или импульсного типа));
Ø По допустимому отклонению выходного напряжения от его
номинального значения:
ΔU2% > 5% - с низкой точностью;
1 % <ΔU2% < 5% - со средней точностью;
0,1 % <ΔU2% < 1% - прецизионные.
Ø По значению пульсации выходного напряжения (для ВИП с выходом
на = напряжение):
Если Кп2 < 0,1% - с малым коэффициентом пульсации;
Если 1% > Кп2 > 0,1% - со средним коэффициентом
пульсации;
Если Кп2 > 1% - с большим коэффициентом пульсации;
1. Техническое задание
Тип ВИП: вторичный источник питания, преобразующего входную электрическую
энергию постоянного тока в энергию переменного тока на выходе.
Выходная сеть:
Ток нагрузки I2, А 12
Напряжение нагрузки U2, В 24
Число фаз цепи нагрузки m 1
Допустимое отклонение напряжения нагрузки ± ΔU2, % 1,0
Частота напряжения выходной сети f2, Гц 400
Коэффициент мощности нагрузки cos j2 0.7
Коэффициент гармоник напряжения нагрузки kГ2, %5
Входная сеть:
Входное напряжение UВХ, В 50
Отклонение напряжения входной сети ± ΔUВХ, % 10
Коэффициент полезного действия ВИП h, % 80
2. Анализ проектируемого ВИП
В соответствии с существующей классификацией охарактеризуем ВИП:
§ по виду входной энергии: работающий от сети постоянного тока;
§ по выходной мощности: 100 Вт< U2 I2=20·10=200 Вт <1000 Вт, повышенной мощности;
§ по числу выходов: одноканальный, имеющий один выход;
§ по виду выходной энергии: с выходом на переменном напряжении;
§ по номинальному значению выходного напряжения: до 100 В - со низким
напряжением;
§ по допустимому отклонению выходного напряжения от номинального: низкой
точности, 5%< ΔU2.
3. Выбор и
обоснование структурной схемы ВИП
Вторичный источник питания, работающий от сети постоянного тока и
выдающий переменное напряжение на выходе, может быть реализован по трем
структурным схемам (см. рис. 1).
Рис.1. Тип структурной схемы ВИП
ВФ - входной фильтр,
РИН - регулируемый инвертор напряжения,
ВИН - высокочастотный инвертор напряжения,
НПЧ с е.к.в. - преобразователь частоты с непосредственной связью с
естественной коммутацией вентилей,
Т - трансформатор,
СФ - сглаживающий фильтр
НГ - нагрузка,
СУ - схема управления.
Для преобразования электрической энергии постоянного тока в энергию
переменного тока используются инверторы. Бестрансформаторная схема подходит в
том случае, когда входное и выходное напряжения равны или различны не более,
чем на 10 - 15 %. Во втором случае правильно спроектированный выходной фильтр
позволяет подтянуть напряжение до нужного значения. В противном случае ставится
трансформатор. Однако при малой частоте выходной сети его массогабаритные
показатели существенно возрастают. С целью уменьшения массогабаритных
показателей согласующего трансформатора выполняют ВИП с промежуточным высокочастотным
инвертором и преобразователем частоты с непосредственной связью. Для контроля
выходных параметров в схему вводится обратная связь по напряжению. Сигнал
обратной связи и опорное напряжение поступают в схему управления инвертором.
В соответствии с данными технического задания для данного проекта следует
выбрать третий вариант схемы. Регулируемый инвертор напряжения выполняет
функцию преобразования входной электрической энергии постоянного тока в энергию
переменного тока на выходе. Повышающий трансформатор осуществляет согласование
уровней входного и выходного напряжений. Для лучшего использования конденсатора
сглаживающий фильтр устанавливаем после трансформатора - на стороне более
высокого напряжения переменного тока.
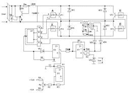
4. Принципиальной схема ВИП
Принципиальная схема ВИП показана на рис. 2.
Рис. 2. Принципиальная схема вторичного источника питания.
источник питание ток напряжение
5. Выбор
элементов ВИ
5.1 Расчет основных параметров ВИП
Рассчитаем входную мощность:
(1)
Рассчитаем
выходную мощность:
(2)
Рассчитаем
входной ток:
(3)
5.2 Выбор трансформатора
Рассчитаем gmin.
Амплитудное значение первой гармоники напряжения входного тока
(4)
Пусть
gmax=1, тогда
.
Действительное
значение напряжения
(5)
Пусть
gmax=0,95, найдем gmin.
(6)
Отсюда
(7)
Отклонение
ΔUвх=±10%, тогда ΔUвх max=55В и ΔUвх
min=45В. При gmax=0,95 получаем:
.
Зная
gmin, определим Um(1) по
формуле (4):
Коэффициент
трансформации равен:
(8)
Полная
мощность трансформатора:
(9)
Мощность
на нагрузке:
(10)
Входной
ток:
(11)
Сечение
магнитопровода трансформатора:
(12)
Сердечник
трансформатора
Число
витков на 1В напряжения:
(13)
Число
витков первичной обмотки:
(14)
Число
витков вторичной обмотки:
(15)
Сечение
проводников обмотки трансформатора:
(16)
Выбираем
трансформатор: ОСМ - 0,4 (U1N = 50В, U2N = 24В, PTN = 400Вт).
А
= 124 ммВ = 170 мм
L2 = 93 ммМасса - 6,2 кг
Рис.
3. Габариты трансформатора.
5.3 Выбор транзисторов
Полное сопротивление нагрузки:
(17)
Активное
сопротивление нагрузки:
(18)
Реактивное
сопротивление нагрузки:
(19)
Приведенное
значение активного сопротивления нагрузки:
(20)
Приведенное
значение реактивного сопротивления нагрузки:
(21)
Коэффициент
нагрузки:
(22)
Максимальный
ток коллектора:
(23)
Максимальное
обратное напряжение:
(24)
Ток
базы транзистора равен:
(25)
Выбираем
транзисторы ТК135-16 (4 штуки)
Таблица
1. Параметры транзистора ТК135-16
|
Максимальное напряжение
коллектор-эмиттер Uкэ макс, В
|
100
|
|
∆Uкэ, В
|
0,6-2,0
|
|
Максимально допустимый ток
Iк макс, А
|
10
|
|
Статический коэффициент
передачи тока h21э мин
|
8
|
|
Tвкл, мкс
|
1
|
|
Tвыкл,
мкс
|
3
|
|
Тепловое сопротивление Rпер.к., ºС/Вт
|
1,5
|
Чертеж корпуса представлен на рис. 4.
Рис.4. Габариты транзистора
5.4 Выбор диодов
Ток диода средний:
, (26)
где
(27)
(28)
Диоды
(4 штуки): ВК2-25 (Iд.ср=25А; Uобр.мах=100В; ΔUв.к. = 0,45В)
Со
стандартным теплоотводом
Рис
5. Диод
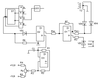
6. Схема
управления
Схема управления ВИП включает в себя ГОН, узел сравнения
опорного сигнала с сигналом Uб и распределитель импульсов.
Сигнал Uб формируется как разностный сигнал Uоп и Uосн.
Сигнал Uосн получается путем выпрямления напряжения,
снимаемого с дополнительной обмотки Wос.
Схема управления представлена на рис. 6.
Рис. 6. Принципиальная схема управления ВИП.
Трансформатор.
Т2 - трансформатор ТПП 204 - 127/220 со средней точкой.
U1=220В; U2 = 8,8В; I1
=0,017А ;
f = 50 Гц.
А = 25ммВ = 52мм
L =
52ммН = 56мм
d =
М3масса - 365г
Рис. 7. Габариты трансформатора.
Диоды.
Диоды VD5 и VD6 - 2Д225С (ΔUв.д.= 1В, I=0,048мА)
Рис. 8. Габариты диодов.
Т.о. Ud=10*0,9=9В и Uобр.св.= Ud - ΔUв.д = 9-1=8В
Схема управления состоит из следующих узлов:
Ø Компаратор;
Ø Генератор пилообразного напряжения;
Ø Распределитель импульсов;
Ø Параметрический источник питания для операционных усилителей.
Рассмотрим их:
Усилитель сигнала согласования
Uмах.вых=3В;
Iпотр=10мА;
Iвых = 9мкА;
Кусил=1350...12000
Рис. 9. Схема ОУ К140 УД1Б
Резистор C2 - 33 H - 1,0 - 20 кОм ± 5 % (Rвх1= 20 кОм) - ко входу (1);
Резистор C2 - 33 H - 1,0 - 200 кОм ± 5 % (R2=20кОм) - ко входу(7).
VD7 -
стабилитрон КС 512А (Ucт =
2В; Icт=5мА, Р=1Вт)
R7 - интегратор.
R7= Кпу*Rвх= 21*20=420кОм;
резистор - С2-33А-0,125 - 420
Параметрический источник питания для операционных усилителей.
Рис. 10. Параметрический источник питания для операционных усилителей.
нг = Uп = 12,6В
Iнг = Iп = 10мА
Диоды
(29)
(30)
Выбираем
диоды (VD8-VD11):
Д202
(Iв.ср = 0,4А, Uобр.мах = 100В, ΔUв.д.= 1В)
Выбираем
трансформатор (Т3)
Еd.о = Uнг+ ΔUв.б = 12,6+2 = 14,6В(31)
ΔUв.б = kт ΔUв.д= 2*1 =2В(32)
(33)
(34)
Трансформатор:
ТПП
226-127/220 (U1=220В; U2
= 20В; I1 = 0,063 А ; f =
50 Гц) см. рис.7
Выбор
стабилитронов (VD12 и VD13):
КС
512А (Uнг=12В; Icт=5мА, Р=1Вт),
Iст = 1…6,7 мА, Ucт =
10,8…13,2В
(35)
(36)
(37)
Uпит -
подключаем к 1 и 7 выводам микросхемы соответственно.
Выход
GRD - на «землю» микросхемы (выход 4).
Компаратор.
В
качестве компаратора возьмем микросхему ОУ К140 УД1Б.
Резистор
C2 - 33 H - 1,0 - 30 кОм ± 5 % (Rвх2= 30
кОм) - к неинвертирующему входу (10);
Рис.11. постоянный резистор С2 -33Н
Стабилитрон VD8 Выбираем
стабилитрон VD6 КС119А с параметрами:
UcтN=1.9 В,
IстN=10 мА,
Uст=1.72
2.1 В
Iст=1.0
100 мА
Ткmax=125
°C
Pmax=0.2 Вт
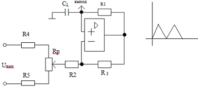
Генератор
пилообразного напряжения.
Рис.
12. Генератор пилообразного напряжения
Элементы:
С1
= 0,25нФ - конденсатор -К50-6 (С=1мкФ, UcN =
50В
R1 = R2 =
10кОм (C2 - 33 H - 1,0 - 10 ± 5 %)
R3 = 100кОм -
Резистор C2 - 33 H - 1,0 - 110 ± 5 %
R4 = R5 =
3кОм (C2 - 33 H - 0,5 - 3)
Rр = 1кОм
Рис.13. резистор с переменным напряжением
(38)
Распределитель
импульсов.
Состоит
из D-триггер (К155ТМ2) и логического элемента - микросхемы К176ЛА7
Ток
потребления - не более 82 мА
Выходное
напряжение низкого уровня - не более 0,3В
Выходное
напряжение высокого уровня - не менее 8,3В
Рис.14. Распределитель импульсов.
Этот распределитель импульсов формирует выходное напряжение одним
импульсом на полупериод.
С выходов микросхемы сигнал поступает на оптотранзисторную пару:
АОТ110А (Iвх = 30мА, Iвых = 220мА, Uпробоя = 500В)
Рис.15. Отпотранзисторная пара.
7. Выбор входного фильтра
Рис. 16. Схема включения входного фильтра.
На
входе ставим L-C фильтр (Рис. 16) для повышении электромагнитной
совместимости проектируемого ВИП. Фильтр должен пропускать постоянную
составляющую входного тока
и не
пропускать переменную составляющую. Расчет ведется для первой гармоники
, создающей наибольшие помехи.
Определим
ток, который должен течь через конденсатор:
(44)
Теперь
рассчитаем допустимый ток и напряжение конденсатора. Примем номинальное
напряжение конденсатора UcN=300В тогда
Выбираем
конденсатор К50-27емкостью С1=470мкф при номинально напр. UcN=300В
Рассчитаем
параметры дросселя:
Выбираем дроссель Д245 с индуктивностью L1=0,0012гн Iдр1=9А и сопротивлением Rдр1=0,0548 Ом.
Таблица 2. Массогабариты дросселя
|
Тип дросселя
|
B, мм
|
C1, мм
|
С, мм
|
H, мм
|
L, мм
|
Масса, г
|
|
Д245
|
43
|
28
|
24
|
51
|
50
|
310
|
Рис. 18. Габариты дросселя.
9. Выходной фильтр
Рис. 19. Схема включения выходного фильтра.
На выходе ставим фильтр, состоящий из двух конденсаторов C2 и C3 и одного дросселя L2 (рис. 19). Сначала рассчитаем параметры конденсатора C3.
C3 компенсирует реактивную составляющую
тока нагрузки.
,(53)
,(54)
.(56)
.(57)
Выбираем конденсатор К50-27 с допуском по номинальной емкости 280 мкф
Теперь по точной методике определим параметры конденсатора C2 и дросселя L2, исходя из
условия минимума массогабаритных показателей фильтра.
Для n-гармоники
амплитудное значение входного напряжения равно:
.(58)
Вычислим
амплитудные значения входного напряжения для 3, 5, 7, 9, 11 гармоники по
формуле (58):
Коэффициент
гармоник
.(59)
Коэффициент
режекции
.(60)
Найдем
коэффициент режекции для каждой гармоники:
Минимальный
коэффициент режекции у третьей гармоники, ее и будем гасить.
Интегральный
показатель параметра фильтра
.(61)
Для
третьей гармоники показатель
Определим
параметры фильтра из условий минимума суммарной мощности и максимального
напряжение:
(62)
Решая
систему (62) при Rн=1,4 Ом, получим С2=2218 мкФ и L2=4473
мкГн
Выбираем
конденсатор К50-24 с допуском по номинальной емкости 2200 мкФ и дроссель Д270 с
индуктивностью L1=0,005
Гн, Iдр1=12,2А
и сопротивлением Rдр1=0,0372
Ом.
10. Выбор схемы защит
Ввиду чувствительности полупроводниковых приборов к перегрузкам,
применяют различные системы защиты для обеспечения надежной работы
преобразователей. Для защиты от коротких замыканий на стороне постоянного тока
будем использовать короткозамыкатель. Схемы защиты представлены на рис. 20.
Короткозамыкатель может быть реализован по схеме с плавким предохранителем или
с автоматическим выключателем.

При
достижении током нагрузки значения выше допустимого
напряжение на Rш становится
больше, чем ∆UVD и транзистор VT открывается,
что приводит к открытию тиристора VS. Источник питания ВИП
закорачивается накоротко через VS, что приводит к резкому увеличению тока,
потребляемого от источника питания и перегоранию плавкого предохранителя F1
или отключению автоматического выключателя F2. ВИП
отключается от источника питания.
Достоинство
многих типов АВ в том, что в них совмещены устройство защиты и коммутационный
аппарат, позволяющий производить включение и выключение преобразователей в
нормальных режимах. АВ обеспечивают многократность действия и дают возможность
дистанционного управления. Однако АВ уступают плавким предохранителям по
быстродействию.
Для
защиты проектируемого ВИП выбираем короткозамыкатель с автоматическим
выключателем.
Допустимый
ток нагрузки
. Исходя из условия
,
рассчитаем сопротивление шунта:
Выбираем
диод Д201Б.
Выбираем транзистор ТК135-16 с целью унификации (см. таб. 1).
Сопротивление R берем равным R=20 Ом
Выбираем тиристор КУ202Д.
Выбираем
автоматический выключатель
11. Тепловой расчет
Рассчитаем радиатор для транзистора ТК135-16.
Должно
выполнятся соотношение для теплового сопротивления, которым должен обладать
радиатор:
где
Rт -
тепловое сопротивление,
Rпер.к. - сопротивление участка переход-корпус прибора,
Rкорп.рад. - сопротивление участка корпус-радиатор,
Rэл.изол. - тепловое сопротивление для электрической изоляции
транзистора.
Максимальная
мощность потерь транзистора:
P=Pстат+Pдин+Pбаз.(63)
Статические
потери:
.(64)
Динамические
потери
(65)
(66)
Тогда
P=24,23Вт
(67)
С
учетом Rиз=Rлавсан=1,14 оС/Вт, получим:
Площадь
поверхности радиатора с учетом, что
:
(68)
Выбираем
радиатор, площадью 650 см2.
Рис.
21. Простейшая конструкция ребристого радиатора.
Число
пластин - 3 штуки. А=130мм, В=500мм, С=50мм, D=2,5мм.
12. Статический расчет
Рис. 22. Блок схема ВИП для статического расчета.
Необходимо
рассчитать коэффициент предварительного усиления
,
коэффициент передачи
и коэффициент обратной связи по напряжению
.
Определим
эквивалентное сопротивление, являющееся суммой активных сопротивлений дросселя
выходного фильтра и обмотки трансформатора, приведенной ко вторичной стороне.
- число
стержней трансформатора,
- для
мостовой однофазной схемы,
рассчитывается
через уже найденные коэффициенты
и
и напряжение замыкания и размыкания.
Были
получены коэффициенты предварительного усиления
,
передачи
и обратной связи по напряжению Kн=0,076
13. Динамический расчет
По управляющему воздействию.
Передаточная функция выходного фильтра:
Рис.23. Структурная схема скорректированной системы
.(77)
.(78)
Передаточная
функция ВИП по управлению:
(79)
На
вход подаем единичное ступенчатое воздействие:
Рис.
24. Устойчивая система
Как
видно из рисунка - система - устойчива, следовательно, нам не потребуется
корректирующее звено.

Список литературы
1. А.А.
Мартынов, «Проектирование вторичных источников питания», учебное пособие, СПб,
ГУАП, 2000 г.
2. А.А.
Мартынов, «Справочные данные по элементной базе для курсовых проектов по
дисциплинам «Проектирование электроприводов», «Проектирование вторичных
источников питания», «Полупроводниковые устройства систем управления»», СПб,
ГУАП, 2000 г.
. Электротехнический
справочник. Использование электрической энергии. Под общ. Ред. И.Г. Орлова.
Т.3. Кн. 2. М.: Энерго-атомиздат, 1988. 616 с.
. «Интегральные
микросхемы», справочник, Б.В. Тарабрин, Л.Ф. Лунин, Ю.Н. Смирнов и др.; Под
ред. Б.В. Тарабрина. - 2-е изд., испр. - М., Энергоатомиздат, 1985.