Расчет количественной характеристики надежности электронного блока

  • Вид работы:
    Контрольная работа
  • Предмет:
    Информационное обеспечение, программирование
  • Язык:
    Русский
    ,
    Формат файла:
    MS Word
    166,24 Кб
  • Опубликовано:
    2013-12-27
Вы можете узнать стоимость помощи в написании студенческой работы.
Помощь в написании работы, которую точно примут!

Расчет количественной характеристики надежности электронного блока

Министерство образования и науки Российской Федерации

Федеральное государственное бюджетное образовательное учреждение высшего профессионального образования

Рязанский государственный радиотехнический университет

Факультет автоматики и информационных технологий в управлении

Кафедра АСУ








Контрольная работа

по предмету: «Надежность информационных систем»









Рязань 2012

Задание

Выбрать принципиальную схему и описание электронного блока.

Рассчитать количественные характеристики надежности электронного блока, считая его невосстанавливаемым устройством. Значения интенсивностей отказов элементов блока необходимо выбрать из базы данных по надежности (смотри папку БД_НАДЕЖНОСТЬ. Ее необходимо скопировать на рабочий стол, затем запустить файл Potovt).

Рассчитать показатели надежности резервированной невосстанавливаемой системы с нагруженным резервом, состоящей из двух одинаковых электронных блоков (смотри пункт 1).

Рассчитать показатели надежности резервированной невосстанавливаемой системы с ненагруженным резервом, состоящей из двух одинаковых электронных блоков (смотри пункт 1).

По результатам расчетов (пункты 2-4) построить графики для вероятностей безотказной работы. Сравнить по надежности эти варианты.

Рассчитать количественные характеристики надежности электронного блока (смотри пункт 1), считая его восстанавливаемым устройством. Значение интенсивности отказов блока необходимо взять из результатов, полученных на шаге 2. Значение интенсивности восстановления электронного блока выбирается студентом самостоятельно (обычно оно должно быть значительно больше интенсивности отказов блока).

Схема и описание электронного блока

Переключатель гирлянд

Малогабаритные елки, в том числе и искусственные, становятся в последнее время все более популярными.

А вот выбор промышленных ламповых гирлянд для них невелик, поэтому приходится составлять их самостоятельно.

Причем одно из важнейших требований к ним - максимальная безопасность, отсутствие гальванической связи с осветительной сетью.

Рис. 1

Один из вариантов, по мнению автора, - воспользоваться имеющимся у многих радиолюбителей понижающим трансформатором для питания низковольтного маломощного паяльника. Обычно у такого трансформатора на вторичной обмотке переменное напряжение составляет от 12 до 36 В, а мощность трансформатора -20...40 Вт. Такого напряжения и мощности вполнедостаточно для питания гирлянд из миниатюрных ламп накаливания типа СМН - их легко окрасить в разные цвета и несложно крепить на ветвях елки.

Следует отметить, что автоматические переключатели, в которых используется резкое и частое включение гирлянд, и как правило, оказываются не очень долговечными из-за тяжелого режима работы ламп и быстрого перегорания их нитей.

Более надежен режим, при котором яркость ламп изменяется скачком не от нуля до максимума, а от 30...40 до 100 %.

Именно по такому принципу построен переключатель.

Переключатель содержит три идентичных канала, каждый из которых состоит из генератора импульсов на двух логических элементах и электронного ключа на транзисторе. Генераторы питаются от параметрического стабилизатора напряжения R5VD1C1.

Переменное напряжение с вторичной обмотки трансформатора поступает на гирлянды, состоящие из последовательно соединенных ламп накаливания. При этом ток в отрицательные полупериоды напряжения на верхнем по схеме выводе вторичной обмотки протекает через все гирлянды и диоды VD4, VD6, VD8. Лампы гирлянд светятся не более чем вполнакала.

Одновременно импульсы напряжения с генераторов поступают на базы транзисторов. Если на выходе генератора высокий логический уровень (логическая 1), транзистор откроется и через него, а также диод VD3 для первой гирлянды (соответственно VD5, VD7 для второй и третьей) будет протекать ток во время положительного полупериода напряжения на том же выводе вторичной обмотки. Лампы гирлянды будут светиться на полную яркость.

Поскольку генераторы работают независимо друг от друга и с разными частотами, гирлянды переключаются независимо друг от друга, что создает иллюзию переливания света.

Большинство деталей переключателя размещают на печатной плате из одностороннего фольгированного стек-лотекстолита.

Вместо указанных на схеме подойдут диоды КД102Б, КД105Б и аналогичные, рассчитанные на импульсный ток, примерно вдесятеро больше тока потребления ламп накаливания, стабилитрон VD1 - любой маломощный с максимальным током стабилизации 20...30 мА и напряжением 10...12 В. Постоянные резисторы - МЛТ, С2-33, под-строечные - СПЗ-3, СПЗ-19, СП4, СПО. Конденсатор С1 - оксидный К50-6, остальные конденсаторы - KM, K73.

Выбор остальных деталей во многом зависит от напряжения на вторичной обмотке трансформатора, мощности и количества ламп накаливания. Если, например, напряжение на вторичной обмотке 36 В, а в каждой гирлянде использованы лампы на 6,3 В с током потребления 20 мА (шесть ламп, соединенных последовательно) или 40 мА (две включенные параллельно гирлянды по шесть ламп в каждой), то диоды VD3-VD8 можно применить указанные выше, а транзисторы - КТ602А, КТ602Б, КТ608А, КТ608Б, КТ815Б-КТ815Г или указанные на схеме.

Если же потребляемый гирляндами ток выше, придется добавить в каждый канал по транзистору или установить на месте VT1-VT3 составные транзисторы, например, КТ829А-КТ829Г или аналогичные, а также использовать диоды VD3-VD8, рассчитанные на соответствующий ток.

При меньшем напряжении на вторичной обмотке следует пропорционально уменьшить сопротивление резистора R5.

Налаживание автомата сводится к установке частоты переключения гирлянд подстроечными резисторами R2, R4, R8 (плавно) или подбором конденсаторов С2-С4 (грубо).

Наименование групп элементов

Количество элементов в группе Nj

Базовая интенсивность отказов элементов в группе λ0j ,1/ч

Nj * λ0j,1/ч



Группа 4.1-4.8 (Запуск)

Группа 4.5 (Бреющий полет)

Группа 4.1-4.8 (Запуск)

Группа 4.5 (Бреющий полет)

Резисторы

9

0,000000487

0,00000026

0,000004383

0,00000234

Диоды

8

0,000000162

0,000000076

0,000001296

0,000000608

Генераторы

6

0,000000404

0,000000198

0,000002424

0,000001188

Лампы

6

0,000000295

0,000000146

0,00000177

0,000000876

Конденсаторы

4

6,16E-08

2,464E-07

1,436E-07

Транзистор

1

0,000000393

0,000000178

0,000000393

0,000000178

Микросхема

1

1,95E-06

1,30E-06

0,00000195

0,0000013

Трансформатор

1

2,80E-07

1,10E-07

0,00000028

0,00000011

Σ=

1,27424E-05

6,7436E-06


Рассчитать количественные характеристики надежности электронного блока, считая его невосстанавливаемым устройством.

Таблица 1 - Режим эксплуатации

Kуэ

Σ1

Λ1

10

1,27424E-05

0,000127424


Σ2

Λ2


6,7436E-06

0,000067436


Пусть tз = 21600 часов (т.е. 900 дней или 30 месяцев или 1,5 года).

Вероятность безотказной работы за наработку tз = 21600 часов :

з)== 0,64236 з)== 0,57239

Рассчитаем вероятность отказа:

(tз)=1-=0,358 Q2(tз)=1-=0,46268

Рассчитаем плотность вероятности отказа:

(tз)= =0,000001235 f2(tз)= =0,000001460

Для расчета вероятности безотказной работы объекта на интервале t1, t2 зададим границы интервала. Пусть t1 = 4320 часов (6 месяцев), t2 = 8640 (1 год).

P(t1,t2)==0,877264558 P(t1,t2)==0,866224

Рассчитаем среднюю наработку до отказа:

ср1==46642 часов Tс2р==38654 часов

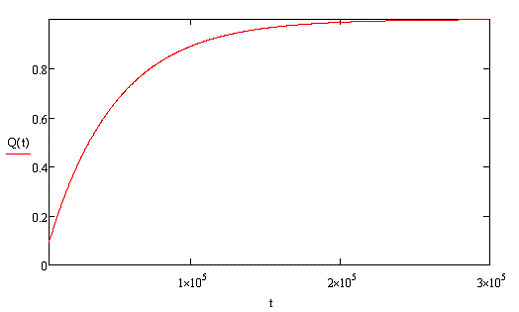
Построим следующие зависимости:, Q(t)=1-,

Рисунок 2 - Вероятность безотказной работы

Рисунок 3 - Вероятность отказа

Рисунок 4 - Плотность вероятности отказа

Построим следующие зависимости:

, Q(t)=1-,

Рисунок 5 - Вероятность безотказной работы

Рисунок 6 - Вероятность отказа

Рисунок 7 - Плотность вероятности отказа

Рассчитать показатели надежности резервированной невосстанавливаемой системы с нагруженным резервом, состоящей из двух одинаковых блоков (m=1).













   



Вероятность безотказной работы системы:










P1с.2(t) = 2exp(-Λ1*t) - exp(-2Λ1*t)




P2с.2(t) = 2exp(-Λ2*t) - exp(-2Λ2*t)
















Средняя наработка до отказа:




T1ср.с.m+1 = 1,5*T1ср.c =

11771,72275




T2ср.с.m+1 = 1,5*T2ср.c =








Рассчитать показатели надежности резервированной невосстанавливаемой системы с ненагруженным резервом, состоящей из двух одинаковых блоков (m=1).

  



Вероятность безотказной работы системы:










P1с.2(t) = exp(-Λ1*t) * (1+Λ1*t)




P2с.2(t) =exp(-Λ2*t) * (1+Λ2*t)
















Средняя наработка до отказа:




T1ср.с.m = T1ср.c*(m+1) =

15695,63034




T2ср.с.m = T2ср.c*(m+1) =

29657,74957





















Рисунок 8 - Невосстанавливаемой системы с нагруженным резервом

безотказный работа вероятность простой

Рисунок 9 - Невосстанавливаемой системы с ненагруженным резервом

Рассчитать количественные характеристики надежности электронного блока, считая его восстанавливаемым устройством.

Коэффициент готовности есть вероятность того, что объект окажется в работоспособном состоянии в произвольный достаточно удаленный момент времени (в момент, а не на интервале):


где ТО - средняя наработка на отказ,

- среднее время восстановления,

 - средняя наработка до отказа.

Здесь использовались формулы:

, ,

Коэффициент готовности характеризует долю времени, в течение которого объект будет работоспособен, от общего времени его эксплуатации.

Коэффициент вынужденного простоя есть вероятность того, что объект окажется неработоспособным в произвольный достаточно удаленный момент времени:

=0.60

=0.633=0.86=0.90=2c=1/m1=1.16=1.7c=1/m2=1.11=1-K1r=0.367=1-K2r=0.4

Похожие работы на - Расчет количественной характеристики надежности электронного блока

 

Не нашли материал для своей работы?
Поможем написать уникальную работу
Без плагиата!
Без нейросетей!