Промышленная электроника
Федеральное агентство по образованию
РФ
Пензенский Государственный
Университет
Кафедра приборостроение
Курсовая работа
Промышленная электроника
Выполнил: студент гр.07ПГ1
Шунин В.К.
Принял: д. т. н., профессор
Соловьев В.А.
Пенза 2010
Задания
Задание 1
Собрать схему однополупериодного выпрямителя (рис.1), на
выходные напряжения Uout=5-1000В, и токи нагрузки 0,005-5А и уровень
пульсаций 5мв. Изменяя величину емкости от 0 до 100 микрофарад и величину
нагрузки, измерить величину пульсаций и снять осциллограммы.
При С=1 мкФ
Величина пульсаций=6,25 В
Частота пульсаций=60 Гц
При С=10 мкФ
Величина пульсаций=4,55 В
Частота пульсаций=60 Гц
При С=100 мкФ
Величина пульсаций=1,1 В
Частота пульсаций=60 Гц
Из показаний осциллографа видно, что чем больше емкость и
выше сопротивление (или меньше нагрузка), тем величина пульсаций меньше.
Однополупериодный выпрямитель
Простейшая схема однополупериодного выпрямителя состоит
только из одного выпрямляющего ток элемента (диода). На выходе - пульсирующий
постоянный ток. На промышленных частотах (50-60 Гц) не имеет широкого
применения, так как для питания аппаратуры требуются сглаживающие фильтры с
большими величинами емкости и индуктивности, что приводит к увеличению
габаритно-весовых характеристик выпрямителя. Однако схема однополупериодного
выпрямления нашла очень широкое распространение в импульсных блоках питания с
частотой переменного напряжения свыше 10 КГц, широко применяющихся в
современной бытовой и промышленной аппаратуре. Объясняется это тем, что при
более высоких частотах пульсаций выпрямленного напряжения, для получения
требуемых характеристик (заданного или допустимого коэффициента пульсаций),
необходимы сглаживающие элементы с меньшими значениями емкости (индуктивности).
Вес и размеры источников питания уменьшаются с повышением частоты входного
переменного напряжения.
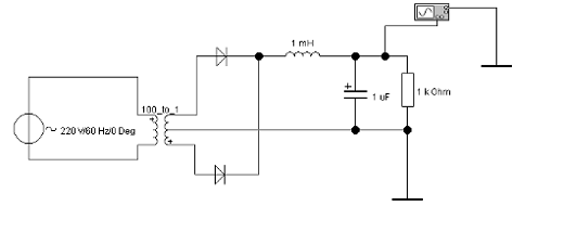
Задание 2
Собрать схему двухполупериодного трансформаторного
выпрямителя со средней точкой (Рис.2) на входное напряжение 220В и выходные
напряжения 5-100В. Изменяя величину емкости от 0 до 100 микрофарад, измерить
величину пульсаций и снять осциллограммы.
При С=1 мкФ
Величина пульсаций=0,9 В
Частота пульсаций=60 Гц
При С=10 мкФ
Величина пульсаций=0,4 В
Частота пульсаций=60 Гц
При С=100 мкФ
Величина пульсаций=0,07 В
Частота пульсаций=60 Гц
При увеличении ёмкости величина пульсаций уменьшается.
В этом выпрямителе используются два вентиля, имеющие общую
нагрузку и две одинаковые вторичные обмотки трансформатора (или одну со средней
точкой).
Практически схема представляет собой два однополупериодных
выпрямителя, имеющих два разных источника и общую нагрузку. В одном полупериоде
переменного напряжения ток в нагрузку проходит с одной половины вторичной
обмотки через один вентиль, в другом полупериоде - с другой половины обмотки,
через другой вентиль.
Преимущество: Эта схема выпрямителя имеет в 2 раза меньше
пульсации по сравнению с однополупериодной схемой выпрямления. Емкость
конденсатора при одинаковом с однополупериодной схемой коэффициенте пульсаций
может быть в 2 раза меньше.
Недостатки: Более сложная конструкция трансформатора и
нерациональное использование в трансформаторе меди и стали.
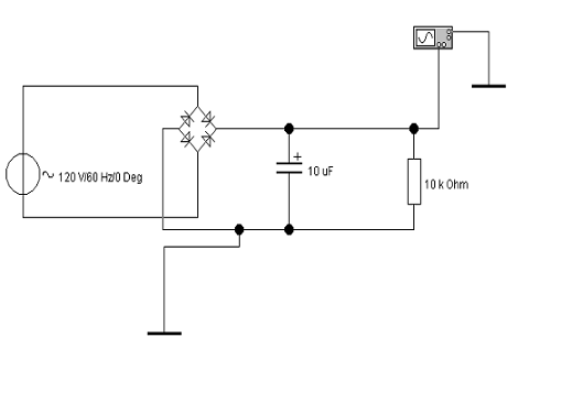
Задание 3
Собрать схему двухполупериодного мостового выпрямителя
(Рис.3) на выходные напряжения 5-220В. Изменяя величину емкости от 0 до 100
микрофарад и величину нагрузки, измерить величину пульсаций и снять
осциллограммы.
При С=1 мкФ
Величина пульсаций=160 В
Частота пульсаций=60 Гц
При С=10 мкФ
Величина пульсаций=55 В
Частота пульсаций=60 Гц
При С=100 мкФ
Величина пульсаций=10 В
Частота пульсаций=60 Гц
При увеличении ёмкости величина пульсаций уменьшается
Двухполупериодный выпрямитель
Может строиться по мостовой или полумостовой схеме (когда,
например, в случае выпрямления однофазного тока, используется специальный
трансформатор с выводом от средней точки вторичной обмотки и вдвое меньшим
количеством выпрямляющих ток элементов. Такая схема ныне применяется редко, так
как более металлоёмка и имеет большее эквивалентное активное внутреннее
сопротивление, то есть большие потери на нагрев обмоток трансформатора.
При построении двухполупериодного выпрямителя со сглаживающим
конденсатором следует всегда помнить, что переменное напряжение всегда
измеряется в "действующем" значении, которое в 1,41 раза меньше его
максимальной амплитуды, а выпрямленное напряжение на конденсаторе, в отсутствии
нагрузки, будет всегда равно амплитудному. Это означает, что, например, при
измеренном напряжении однофазного переменного тока 12 вольт до мостового
однофазного выпрямителя со сглаживающим конденсатором, на конденсаторе, (в
отсутствии нагрузки), будет напряжение до 17 вольт. Под нагрузкой выпрямленное
напряжение будет ниже, (но не ниже величины действующего напряжения переменного
тока, если внутреннее сопротивление трансформатора - источника переменного тока
- принять равным нулю) и зависеть от ёмкости сглаживающего конденсатора.
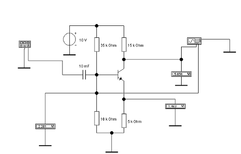
Задание 4
Собрать схему транзисторного усилителя с эмиттерным
резистором. Провести исследование этой схемы, изменяя величины входных сигналов
и величину смещения. Осциллограммы входных и выходных напряжений, при различных
режимах, зафиксировать. Определить коэффициент усиления транзисторного каскада
усиления

Амплитуда выходного сигнала = 6,3 В
Амплитуда входного сигнала = 2,1 В,
Задание 5
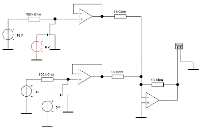
Схема для моделирования подавления синфазной помехи.
Провести исследование этой схемы, изменяя величины входных
сигналов. Вычислить коэффициент подавления синфазной составляющей. Осцилограммы
входных и выходных напряжений, при различных режимах, зафиксировать.
Uвх1=10.03 В Uвх2=10 В
Uвх1=10 В Uвх2=10.03 В
синфазная помеха трансформаторный выпрямитель
Uвх1=10 В Uвх2=10 В
Для моделирования процесса подавления синфазной помехи
используем приведенную выше схему, в которой полезный сигнал формируется
импульсным генератором. Параметры напряжения помехи можно варьировать в широких
пределах, в том числе менять и фазу, что часто встречается на практике, когда
не удается полностью симметрировать токопроводящие провода. В предположении,
что такая асимметрия имеет место, для ее имитации в верхнем источнике
напряжение помехи увеличено на 5 мВ.
Полученные с осциллографа результаты измерений представлены
на рисунках выше.
Задание 6
Собрать мостовую измерительную схему с дифференциальным
усилителем. Провести исследование этой схемы, изменяя величины сопротивления в
одном из плеч мостовой схемы. Построить НСХ по результатам исследования модели.
|
Сопротивление
плеча, кОм
|
Выходное
напряжение, В
|
|
10
|
0,493
|
|
11
|
0,865
|
|
12
|
1,175
|
|
13
|
1,437
|
|
14
|
1,662
|
|
15
|
1,857
|
|
16
|
2,027
|
|
17
|
2,178
|
|
18
|
2,311
|
|
19
|
2,431
|
|
20
|
2,539
|
График НСХ
Резистивные элементы широко используются в
датчиках различного свойства и назначения. Это обусловлено их низкой ценой и
простотой связи со схемами преобразования электрических сигналов. Резистивные
элементы могут быть чувствительны к температуре, механическим деформациям,
свету, магнитному полю и другим физическим воздействиям. С помощью резистивных
датчиков измеряют вес, давление, влажность, скорость истечения газов и др.
Стабильным током удобно питать удаленные
мостовые схемы, т.к. падение напряжения на питающих проводах не сказывается на
точности преобразования. Недостатком мостовых схема с токовым возбуждением
является невозможность подключения нескольких мостов к одному источнику.
Точность отсчета данных с резистивных
датчиков напрямую связана с точностью поддержания величины тока или напряжения
возбуждения. Отсюда вытекают высокие требования к точности и стабильности
соответствующих источников.
Из графика НСХ видно, что схем нелинейна.
Нелинейность функциональных зависимостей также нежелательна,
поэтому представляют большой практический интерес схемы, устраняющие
нелинейность.
Задание 7
Собрать мостовую измерительную схему с дифференциальным
усилителем устраняющую нелинейность НСХ. Провести исследование этой схемы,
изменяя величины сопротивления в одном из плеч мостовой схемы. Построить НСХ по
результатам исследования модели.
|
Сопротивление
плеча, кОм
|
Выходное
напряжение, мВ
|
|
10
|
24
|
|
10,5
|
48
|
|
11
|
72
|
|
11,5
|
96
|
|
12
|
120
|
|
12,5
|
144
|
|
13
|
168
|
|
13,5
|
|
14
|
216
|
Дифференциальные усилители (ДУ) находят применение в качестве
масштабирующих преобразователей для датчиков с малым выходным сигналом в
условиях сильных промышленных помех, например, термопар, тензометров
сопротивлений, емкостных датчиков, датчиков биотоков и т.п. Делитель напряжения
на входе используется для того, чтобы коэффициенты усиления сигналов U1 и U2
сделать равными.
Схема, устраняющая нелинейность приведена
на рисунке. Напряжения на входах ОУ совпадают и равны половине напряжения
возбуждения. Эта схема не только линеаризует зависимость выходного напряжения
от приращения сопротивления резистивного датчика, но и имеет в 2 раза большую
чувствительность чем схем а с пассивным мостом. К тому же выходной сигнал этой схемы
не содержит синфазной составляющей.
Как видно из графика номинальной статической характеристики,
эта схема линейна.
Задание 8
Собрать модель мультиплексора аналоговых сигналов. Провести
исследование этой схемы, изменяя напряжение отсечки полевого транзистора и
сопротивление Rf. Определите погрешность передачи сигнала при различных
значениях напряжение отсечки полевого транзистора и сопротивления Rf.
Аналоговый сигнал 1:
При
=1кОм, изменяя напряжение отсечки полевого
транзистора:
|
, В
|
, B
|
Погрешность
передачи сигнала
|
|
0
|
4,5683
|
0,4317
|
|
2
|
5,6581
|
|
|
4
|
7,6260
|
|
|
6
|
9,6080
|
|
|
8
|
11,60
|
|
|
10
|
13,59
|
|
При
=10В, изменяя сопротивление
:
|
R5
|
Uout
|
Погрешность
передачи сигнала
|
|
1кОм
|
13,59В
|
0,6482
|
|
10кОм
|
23,56B
|
|
|
50 кОм
|
4,4934В
|
|
|
100кОм
|
4,4006B
|
|
|
200кОм
|
4,3542B
|
|
|
300кОм
|
4,3388B
|
|
При
=10В и
=300кОм,
=4,3388B
Аналоговый сигнал 2: При
=1кОм, изменяя напряжение
отсечки полевого транзистора:
|
, В
|
,B
|
|
0
|
4,3828
|
|
2
|
5,6565
|
|
4
|
7,6258
|
|
6
|
9,6082
|
|
8
|
11,60
|
|
10
|
13,59
|
При
=4В, изменяя сопротивление
:
|
1кОм
|
7,6258
|
|
10кОм
|
4,6400
|
|
50кОм
|
4,3746
|
|
100кОм
|
4,3415
|
|
200 кОм
|
|
300 к Ом
|
4,3193
|
Таким образом, чем выше напряжение отсечки с низким активным
уровнем (т.е. напряжением в пределах от 0 до 10 В), тем погрешность передачи
сигнала ниже. А чем выше сопротивление, тем погрешность передачи сигнала выше.
Оптимальной погрешности для двух повторителей мы добьемся при сопротивлении,
равном 0, и при напряжениях отсечки полевого транзистора 10В и 5В на первом и
втором аналоговых сигналах соответственно.
Назначение мультиплексора (от англ. Mutiplex - многократный)
- коммутировать в желаемом порядке информацию, поступающую с нескольких входных
шин на одну выходную. С помощью мультиплексора осуществляется временное
разделение информации, поступающей по разным каналам. Мультиплексор можно
уподобить бесконтактному многопозиционному переключателю. Мультиплексоры
обладают двумя группами входов и одним, реже двумя - взаимодополняющими
выходами. К ним относятся адресные и разрешающие (стробирующие) входы. Если
мультиплексор имеет n адресных входов, то число информационных входов будет 2n.
Набор сигналов на адресных входах определяет конкретный информационный вход,
который будет соединен с выходным выводом. Разрешающий (стробирующий) вход
управляет одновременно всеми информационными входами независимо от состояния
адресных входов. Запрещающий сигнал на этом входе блокирует действие всего
устройства. Наличие разрешающего входа расширяет функциональные возможности
мультиплексора, позволяя синхронизировать его работу с работой других узлов.
Разрешающий вход употребляется также для наращивания разрядности
мультиплексоров.
Повторители напряжения на основе ОУ необходимы для работы в режиме
усиления (дифференциальное напряжение приблизительно равно 0), а точнее для
приравнивания выходного напряжения с усилителя к входному.
Задание 9
Собрать модель тиристорного ключа. Изменяя сопротивление в
цепи управления тиристором, добейтесь полного открытия тиристора и полного
закрытия тиристора. Поясните происходящие процессы по показаниям приборов.
.1 - Схема тиристорного ключа с полным открытием тиристора
.2 - Схема тиристорного ключа с неполным открытием тиристора
.3 - Схема тиристорного ключа с полным закрытием тиристора
Тиристором называют полупроводниковый управляемый прибор
ключевого типа с четырехслойной структурой р-п-р-n, имеющий только два
устойчивых электрических состояния - закрытое или открытое (выключенное или
включенное); переход из закрытого состояния в открытое, т.е. включение
тиристора, осуществляется по цепи управления с помощью маломощного
электрического сигнала управления. Выключенное состояние тиристора
характеризуется очень большим значением сопротивления между анодом и катодом, а
включенное состояние - очень малым сопротивлением между анодом и катодом.
Тиристор в электрических цепях является аналогом бесконтактного выключателя.
Тиристор имеет три внешних вывода: анод А, катод К и
управляющий электрод УЭ. Силовой цепью тиристора, по которой проходит
выключаемый (коммутируемый) ток, является участок цепи А-К. Цепью управления
является участок УЭ - К. Включение тиристора возможно только при положительном
токе управления IУ > 0, проходящем по цепи управления, и положительном
напряжении между А и К, т.е.ua > 0.
Свойства тиристора как элемента. простейшей электрической
цепи (рис. б) иллюстрируются его статической вольтамперной характеристикой
(ВАХ), которая при указанных положительных направлениях токов и напряжении
представлена на рисунке. Часть ВАХ в третьем квадранте (линия OD) соответствует
отрицательному, т.е. обратному, анодному напряжению, при котором тиристор
всегда выключен вне зависимости от значения и направления тока управления. Если
обратное напряжение превышает значение UП, то тиристор выходит из строя.