Исследование радиотехнических сигналов
СОДЕРЖАНИЕ
ВВЕДЕНИЕ
. ЗАДАНИЕ НА КУРСОВУЮ РАБОТУ
. АППРОКСИМАЦИЯ СИГНАЛА
. ИССЛЕДОВАНИЕ СПЕКТРАЛЬНЫХ
ХАРАКТЕРИСТИК СИГНАЛА
.1 Построение АЧХ и ФЧХ
спектра периодического сигнала
.2 Построение АЧХ и ФЧХ
спектра непериодического сигнала
.3 Энергия и средняя мощность
периодического сигнала
.4 Энергия в спектре
непериодического сигнала
.5 Некоторые свойства
преобразований Фурье
.5.1 Сдвиг сигнала во времени
.5.2 Изменение масштаба
времени
.5.3 Дифференцирование и
интегрирование сигнала
.5.4 Сложение с прямоугольным
импульсом
.5.5 Расщепление сигнала
. АНАЛИЗ СИГНАЛА С
ПРИМЕНЕНИЕМ ПРОГРАММНОГО ПАКЕТА PSPICE
.1 Ограничение спектра
сигнала
.2 Восстановление сигнала по
его спектру
.3 Исследование сигнала с
введенными помехами
.4 Фильтрация сигнала
.4.1 Фильтрация НЧ помех
.4.2 Фильтрация ВЧ помех
.4.3 Фильтрация совместного
действия НЧ и ВЧ помехи
. ИССЛЕДОВАНИЕ ПРОХОЖДЕНИЯ
СИГНАЛА ЧЕРЕЗ НЕЛИНЕЙНЫЕ ЭЛЕМЕНТЫ
.1 Аппроксимация степенным
полиномом
.2 Кусочно-линейная
аппроксимация
.3 Бигармоническое
воздействие
.4 Моделирование прохождения
сигналов через НЭ в пакете OrCAD
. РАСЧЁТ СИГНАЛА НА ВЫХОДЕ
ЦЕПИ С ИСПОЛЬЗОВАНИЕМ МЕТОДА ИНТЕГРАЛА ДЮАМЕЛЯ
ЗАКЛЮЧЕНИЕ
СПИСОК ИСПОЛЬЗОВАННЫХ
ИСТОЧНИКОВ
ВВЕДЕНИЕ
Одна из важнейших задач радиотехники заключается в осуществлении связи на
большие расстояния с помощью излучения электромагнитных волн. В настоящее время
круг применений радиотехники необычайно расширился. Радиотехника применяется в
радиосвязи, телевидении, радиоуправлении, радиолокации, радионавигации.
Однако это далеко не исчерпывает всех возможностей современной
радиотехники. Одной из специфических областей применения радиотехники является
медицина. В частности, радиотехнические средства используются для записи и
расшифровки электроэнцефалограмм - записи биопотенциалов, возникающих в коре
головного мозга. Запись энцефалограмм при многоэлектродных отведениях дает
возможность выявить очаги в коре головного мозга, которые не укладываются в
нормальные ритмы энцефалограммы.
В данном курсовом проекте в качестве исследуемого сигнала используется
электроэнцефалограмма. Рассмотрен гармонический анализ периодических и
непериодических сигналов, фильтрация сигналов, прохождение электрических
сигналов через нелинейные цепи.
1. ЗАДАНИЕ
НА КУРСОВУЮ РАБОТУ
Задан сигнал - элемент энцефалограммы №2.23
Рисунок 1 - элемент
энцефалограммы
Параметры сигнала и воздействующих помех приведены в таблице 1.
Таблица 1
Параметры сигнала и воздействующих помех
|
№ варианта
|
t, с
|
А, мВ
|
Помеха f 1, Гц
|
Помеха f 2,Гц
|
|
17
|
1,8
|
135
|
0,25 (10%)
|
15 (20%)
|
Параметры ВАХ нелинейного элемента приведены в таблице 2.
Таблица 2
Параметры ВАХ нелинейного элемента
|
№
|
U1,B
|
U2,B
|
U3,B
|
U4,B
|
U5,B
|
U6,B
|
|
11
|
0
|
0,4
|
1,0
|
1,9
|
2,95
|
3,5
|
Параметры гармонического сигнала описаны в таблице 3.
Таблица 3
Параметры гармонического сигнала
|
№
|
U0, В
|
A,B
|
f,кГц
|
|
18
|
1,4
|
0,13
|
18
|
Параметры входного сигнала для случая кусочно-линейной аппроксимации НЭ
приведены в таблице 4.
Таблица 4
Параметры входного сигнала для случая кусочно-линейной аппроксимации НЭ
|
№A,Вf,кГцΘ, град
|
|
|
|
|
4
|
4,1
|
6
|
25˚
|
Схема №19
Рисунок 2 - схема №19
2.
АППРОКСИМАЦИЯ СИГНАЛА
Для того, чтобы иметь возможность применить к исследованию сигнала
математические методы, необходимо аппроксимировать его математической функцией,
удобной для дальнейшего анализа и в то же время достаточно точно передающей
форму сигнала. Наиболее простым методом преобразования является метод
графической аппроксимации. Функция разбивается на несколько участков с
различным характером зависимости напряжения от времени. Выбираются участки по
описанию близкие к линейным, гармоническим и полиномиальным функциям.
Так как сигнал является периодическим, то его следует рассматривать на
временном интервале, равном периоду сигнала. После разбиения интервала, на
котором представлен сигнал, на характерные участки, определяем координаты точек
соединяющих участки и координаты точек на концах интервала аппроксимации.
Например, аппроксимирующую функцию построим из совокупности степенных
функций 1-й и 2-й степени. Графики таких функций являются прямые и параболы
соответственно.
Для каждого участка составим уравнения прямой (или параболы), проходящей
через точки - границы участка (причем, если линия является параболой, то
необходимо задать координаты еще одной какой-либо точки, т.к. уравнение параболы
однозначно определяется по трем точкам). Данный метод сразу позволяет получить
непрерывную аппроксимирующую функцию.
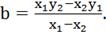
Уравнение прямой имеет вид y(x)=kx+b. Пусть заданы
координаты двух точек (x1,y1) и (x2,у2), через которые
проходит данная прямая, тогда коэффициенты k и b
определятся по формулам
(1)
(2)
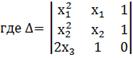
Уравнение параболы имеет вид у(х) = ах2 + bx + с. Пусть заданы координаты трех
точек (х1у1,), (x2,у2)
и (х3,у3), через которые проходит данная парабола, тогда
коэффициенты а, b и с определятся
по формулам:
(3)
(4)
(5)
; (6)
; (7)
(8)
(9)
(10)
(11)
(12)
; (13)
; (14)
(15)
(16)
Более того, в случае сопряжения параболы на какой-либо из границ участка
с прямой из соседнего участка, возможно получение уравнения параболы по двум
известным точкам на границе интервала и известному угловому коэффициенту
прямой, с которой сопрягается парабола. В таком случае аппроксимирующая функция
в месте сопряжения двух линий, составляющих ее, является не только непрерывной,
но и гладкой (то есть не имеющей изломов, что и наблюдается в природе).
Пусть заданы координаты двух точек (х1,y1) и (х2,у2), через которые
проходит данная парабола, и значение производной в какой либо точке (хз,у3),
тогда коэффициенты а, b и с
определятся по формулам (10)-(16).
Определив точки сопряжения линий и воспользовавшись формулами (1-16),
получим выражение для аппроксимирующей функции.
Проведём аппроксимацию и построим график его модели.
Рисунок 3 - Исходный сигнал
Для этого разобьём первоначальный сигнал на 12 частей: 7 линейные и 5
параболических. Ниже приведены уравнения аппроксимирующих функций:
Из рисунков 3 и 4 видно, что аппроксимация проведена с достаточной
точностью, и, следовательно, её можно использовать при дальнейших расчётах.
Рисунок 4 - График аппроксимирующей функции
3.
ИССЛЕДОВАНИЕ СПЕКТРАЛЬНЫХ ХАРАКТЕРИСТИК СИГНАЛА
3.1
Построение АЧХ и ФЧХ спектра периодического сигнала
Для
анализа сигналов и их обработки важное значение имеет разложение заданной
функции
по различным ортогональным системам. Бесконечная
система действительных функций
называется
ортогональной на отрезке
, если
При этом
предполагается, что
, т.е. ни одна из функций рассматриваемой системы не
равна тождественно нулю.
Если
существует система непрерывных ортогональных функций
, то произвольная кусочно-непрерывная функция
, для которой выполняется условие абсолютной
интегрируемости, т.е.
, иметь конечное число максимумов и минимумов, а также
конечное число разрывов на каждом конечном интервале, то такая функция
может быть представлена в виде суммы обобщенного ряда
Фурье
.
В
котором коэффициенты
называются спектральными составляющими сигнала
и определяются
Наибольшее
распространение получила ортогональная система основная на тригонометрических
функциях - синусах и косинусах. Это объясняется рядом причин. Во-первых,
гармоническое колебание является единственной функцией времени, которая
сохраняет свою форму при прохождении через любую линейную цепь (с постоянными
параметрами). Изменяются лишь амплитуда и фаза колебания. Во-вторых, разложение
сложного сигнала по синусам и косинусам позволяет использовать символический
метод, разработанный для анализа передачи гармонических сигналов через линейные
цепи.
Переходя
к функциям времени и учитывая, что функция
, аппроксимирующая
заданный сигнал, периодическая, то ее можно представить в виде суммы ряда Фурье
в тригонометрической форме, коэффициенты которого вычисляются по формулам
,
где
Т - интервал ортогональности совпадающий с периодом функции
, а
-
частота основной гармоники.
Совокупность
коэффициентов
, характеризующих амплитуды гармонических
составляющих, называется амплитудно-частотным спектром периодического сигнала.
Фаза
n - ой гармоники, характеризующую фазу спектральных
составляющих, определяется по формуле:
Так
как сигнал периодический, он имеет линейчатый спектр, представленный набором
гармоник с частотами, кратными частоте основной гармоники. Значения вычисленных
25 гармоник, соответствующих АЧХ, ФЧХ и частоты приведены в таблице 5.
Таблица 5
Значения коэффициентов ряда Фурье, АЧХ и ФЧХ сигнала
|
n
|
a(n), mV
|
b(n), mV
|
A(n), mV
|
Q(n), рад
|
w, рад/с
|
|
0
|
14,2000
|
0,0000
|
14,2
|
0
|
0,00
|
|
1
|
1,7597
|
9,7025
|
9,860815
|
-1,39138
|
2,69
|
|
2
|
-1,4792
|
0,3752
|
1,526002
|
0,248437
|
5,37
|
|
3
|
-4,7311
|
9,4298
|
10,55003
|
1,105776
|
8,06
|
|
4
|
-13,8500
|
9,7011
|
16,90959
|
0,611022
|
10,74
|
|
5
|
-3,1627
|
-3,7730
|
4,923199
|
-0,87317
|
13,43
|
|
6
|
-2,9173
|
-20,1200
|
20,33039
|
-1,42681
|
16,11
|
|
7
|
8,3018
|
14,5300
|
16,73443
|
-1,0517
|
18,80
|
|
8
|
-6,5793
|
-1,1721
|
6,68287
|
-0,17629
|
21,48
|
|
9
|
0,6200
|
-7,6708
|
7,695838
|
1,490142
|
24,17
|
|
10
|
2,5093
|
3,1108
|
3,996666
|
-0,89202
|
26,85
|
|
11
|
-0,6829
|
0,6483
|
0,941618
|
0,75943
|
29,54
|
|
12
|
1,3157
|
-0,7976
|
1,538538
|
0,544995
|
32,22
|
|
13
|
-1,6842
|
0,8245
|
1,875151
|
0,455249
|
34,91
|
|
14
|
0,5239
|
0,0008
|
0,523904
|
-0,00146
|
37,59
|
|
15
|
0,3592
|
-0,4626
|
0,585672
|
0,910597
|
40,28
|
|
16
|
-0,4881
|
0,4553
|
0,667455
|
0,750668
|
42,96
|
|
17
|
-0,6151
|
0,6110
|
0,866995
|
0,782084
|
45,65
|
|
18
|
0,1154
|
-1,1905
|
1,196076
|
1,474196
|
48,33
|
|
19
|
0,1920
|
-0,2322
|
0,301319
|
0,879784
|
51,02
|
|
20
|
0,0618
|
0,6214
|
0,624441
|
-1,47164
|
53,70
|
|
21
|
-0,2227
|
0,1874
|
0,291055
|
0,699382
|
56,39
|
|
22
|
-0,1369
|
-1,3022
|
1,309337
|
-1,46604
|
59,07
|
|
23
|
0,7937
|
0,7439
|
1,087841
|
-0,75302
|
61,76
|
|
24
|
-0,4100
|
0,6026
|
0,728876
|
0,973406
|
64,44
|
|
25
|
-0,1775
|
-0,7987
|
0,818189
|
-1,35212
|
67,13
|
Рисунок 5 - АЧХ периодического сигнала
Рисунок 6 - ФЧХ периодического сигнала
3.2
Построение АЧХ и ФЧХ спектра непериодического сигнала
Ряд Фурье справедлив для периодических сигналов. Спектр периодического
сигнала дискретен. Если сигнал непериодический, то ряд Фурье применить нельзя.
Однако, непериодический сигнал (одиночный) можно представить как периодический
с периодом Т→∞.
Модуль и аргумент спектральной плотности определяются выражениями:
Первое
из этих выражений можно рассматривать как АЧХ, а второе - как ФЧХ сплошного
спектра непериодического сигнала U(t).
Расчет АЧХ и ФЧХ непериодического сигнала производится по следующим
формулам:
Рисунок 7 - АЧХ непериодического сигнала
Рисунок 8 - ФЧХ непериодического сигнала
Найдем соотношения между некоторыми точками спектров непериодического и
периодического сигналов:
.017 / 0.0142 = 1.197 (w=0
рад/с)
.02 / 0.0169=1.177(w=10.74
рад/с)
.024 / 0.0203=1.18 (w=16.11
рад/с)
.005*10^-3 / 7,695838*10^-3 = 1.17(w=24.17 рад/с)
Sнепер(w)/ Sпер(w)= T/2 =
2.34/ 2 = 1.17 с
Вывод: Модуль спектральной плотности одиночного импульса и огибающая
линейчатого спектра периодического сигнала, полученного путём повторения
заданного импульса, совпадают по форме и отличаются масштабом.
3.3
Энергия и средняя мощность периодического сигнала
Средняя мощность сигнала, рассматриваемого на всей оси времени, совпадает
с мощностью, средней за один период Т. Таким образом, средняя мощность
периодического сигнала
При
использовании тригонометрической формы ряда Фурье, учитывая, что С0=а0/2,
получаем
Если
s(t) представляет собой ток i(t),
то при прохождении его через сопротивление r выделяется
мощность (средняя):
Символом
I0=а0/2
обозначена постоянная составляющая, а In =An - амплитуда n-ой гармоники тока.
Для
данного сигнала средняя мощность равна: Рcp=
Энергия
периодического сигнала за 1 период:
Е=
Рср* Т = 1.697 мДж
Итак,
средняя мощность периодической последовательности равна сумме средних мощностей
всех составляющих в спектре и не зависит от начальных фаз отдельных
составляющих.
3.4
Энергия в спектре непериодического сигнала
Для получения выражения для непериодического сигнала воспользуемся
выражением, которое при выполнении условия f(t)=g(t)=s(t), определяет полную энергию сигнала
Это
важное соотношение, устанавливающее связь между энергией сигнала (выделяемой на
сопротивлении 1ом) и модулем его спектральной плотности, известно под названием
равенство Парсеваля. Величина
имеет
смысл энергии приходящейся на 1 Гц и рассматривается как спектральная плотность
энергии.
Энергия данного сигнала:
Е=1.706
мДж
Энергия непериодического сигнала не зависит от фазировки спектральных
составляющих. Это является, как и для периодического сигнала, результатом
ортогональности спектральных составляющих. Различие заключается лишь в
интервалах ортогональности: период Т для периодического сигнала и бесконечно
большой интервал для непериодического сигнала.
3.5
Некоторые свойства преобразований Фурье
Между сигналом s(t) и его спектром S(ω)
существует однозначное
соответствие. Для практических приложений важно установить связь между
преобразованием сигнала и соответствующим этому преобразованию изменением
спектра. Из многочисленных возможных преобразований сигнала рассмотрим
следующие, наиболее важные: сдвиг сигнала во времени, изменение масштаба
времени, сложение сигналов, дифференцирование, интегрирование сигнала.
.5.1 Сдвиг
сигнала во времени
Пусть сигнал s1(t) произвольной формы существует на интервале времени от t1 до t2 и обладает спектральной плотностью S1(ω). При задержке этого сигнала на
время t0 получим новою функцию времени s(t2)=s(t - t0), существующую на интервале от t1+t0 до t2+t0.
Спектральная плотность сигнала s2(t) равна
Из
этого соотношения видно, что сдвиг во времени функции s(t) на
±t0 приводит
к изменению фазовой характеристики спектра S(ω) на величину ±ωt0.
Амплитудно-частотная характеристика спектра от положения сигнала на оси не
зависит.
Сдвиг
сигнала во времени осуществляется на величину 0.1Т = 0.234 с
Рисунок
9 - Исходный y(x) и задержанный y(x-to)
сигналы

Рисунок 11 - ФЧХ исходного Q1(ω) и сдвинутого Q2(ω) сигналов
Вывод:
Сдвиг во времени функции s(t) на ±t0 приводит к изменению фазовой характеристики спектра S(ω)
на величину ±ωt0. Амплитудно-частотная характеристика спектра от
положения сигнала на оси времени не зависит.
.5.2
Изменение масштаба времени
Пусть сигнал s1(t) подвергается сжатию во времени. Новый сжатый сигнал s2(t)
связан с исходным соотношением s2(t)=s1(nt), n>1.
Спектральная плотность сжатого импульса
n=2
Рисунок 12 - Исходный y(x) и сжатый y(x*n) сигналы
Рисунок 13 - АЧХ исходного S1(w) и сжатого S2(w) сигналов
Рисунок 14 - ФЧХ исходного Q1(w) и сжатого Q2(w) сигналов
Вывод:
При сжатии сигнала в n раз
на временной оси во столько же раз расширяется его спектр на оси частот. Модуль
спектральной плотности при этом уменьшится в n раз.
Очевидно, что при растягивании сигнала во времени (т.е. при n<1) имеет место сужение спектра и
увеличение модуля спектральной плотности.
3.5.3
Дифференцирование и интегрирование сигнала
Дифференцирование сигнала s1(t) можно трактовать как почленное дифференцирование всех гармонических
составляющих, входящих в его спектр. Но производная функции еiωt равна iωeiωt, из чего непосредственно вытекает
следующие соответствия:
Рисунок 15 - АЧХ исходного S(w), дифференцированного S_dif(w) и
интегрированного S_int(w) сигналов
Рисунок 16 - ФЧХ исходного Q(w), дифференцированного Qdif(w), интегрированного Qint(w) сигналов
3.5.4
Сложение с прямоугольным импульсом
Параметры прямоугольного импульса: А=40.5 мВ, τ=
0.36 с, t=0.18с
Рисунок 17 - АЧХ прямоугольного импульса
Рисунок 18 - АЧХ исходного сигнала S(w), прямоугольного
импульса Spr(w) и суммарного сигнала Ssum(w)
Рисунок 19 - ФЧХ исходного сигнала Q(w), прямоугольного
импульса Qpr(w) и суммарного сигнала Qsum(w)
3.5.5
Расщепление сигнала
S1(t)->S1(w)
S2(t)=S1(t)*cos(w0*t+θ0)
Θ0=02(w)= 1/2*S1(w-w0)+1/2*S1(w+w0)0=
100рад/c
Рисунок 20 - АЧХ исходного S(w) и расщепленного S1(w) сигналов
Рисунок 21 - ФЧХ исходного Q(w) и расщепленного Q1(w) сигналов
4. АНАЛИЗ СИГНАЛА С ПРИМЕНЕНИЕМ ПРОГРАММНОГО ПАКЕТА PSPICE.
ПРЕДСТАВЛЕНИЕ СИГНАЛА В ПАКЕТЕ ORCAD 16.5
Получение периодического сигнала для моделирования периодического сигнала
наиболее просто выполнить с использованием процедуры описания сигнала с помощью
кусочно-линейного источника напряжения с заданием сигнала в файле. При этом для
описания используются результаты аппроксимации исходного сигнала. Задается
число периодов повторения сигнала не менее 10.
Построим периодический сигнал и его АЧХ.
Рисунок 22- Схема, необходимая для моделирования сигнала
Рисунок 23- Исходный периодический сигнал
Рисунок 24 - График АЧХ периодического сигнала
Рисунок 25- Исходный непериодический сигнал
Рисунок 26- АЧХ исходного непериодического сигнала
4.1
Ограничение спектра сигнала
Определим полосу частот, занимаемую сигналом по уровню 0,9, т.е. полосу
частот, на которой укладывается 90% площади фигуры, ограниченной спектром и
осями координат.
Составим схему в пакете OrCad
для ограничения спектра сигнала по уровню 0,9 с помощью идеального фильтра LOPASS, частота среза которого равна
наибольшему значению полосы частот ωс, занимаемой сигналом по уровню 0,9. В программе PSpice ограничение спектра исследуемого
сигнала реализуется путем применения фильтра нижних частот с П - образной АЧХ,
определяемой тремя числами - (частота, АЧХ в дБ, фаза в градусах).
Для определения максимальной частоты спектра, занимаемой сигналом,
воспользуемся формулой:
E=Pср*T, где Рср=
С
помощью данного соотношения найдём энергию заданного сигнала.
E=1.697 мДж
0,9Е=1.527
Дж
Рассчитаем
энергию сигнала через сумму квадратов спектральных составляющих.
Сумма
энергий гармоник с нулевой по седьмую приближенно равна искомому значению:
0,9Е=1.527 Дж. Значит ограничение будем производить по уровню частоты седьмой
гармоники. Граничная F полосы, в которой лежит 90% сигнала будет равна F=n/T,
где n - номер гармоники.
Т=
2,34 с → F=7/Т= 3 Гц
Рисунок
27 - Схема, реализующая ограничения сигнала по уровню 90% его первоначальной
энергии
Рисунок 28 - Исходный и ограниченный сигналы
Рисунок 29 - АЧХ исходного и ограниченного сигнала
4.2
Восстановление сигнала по его спектру
Обратное преобразование Фурье для периодической функции выполняется по
формуле:
Рисунок 30 - сигнал, восстановленный по первым 25 гармоникам
Рисунок 31- сигнал, восстановленный по первым 10 гармоникам
4.3
Исследование сигнала с введенными помехами
В результате прохождения сигнала через радиотехнические цепи, а также
из-за паразитных внешних наводок на сигнал накладываются помехи.
В курсовой работе мы рассматриваем введение в сигнальную составляющую
одной низкочастотной помехи в виде синусоидального колебания с амплитудой 10% А
и одной высокочастотной помехи с амплитудой 20% А, где А - амплитуда исходного
сигнала.
В схеме, моделирующей сигнал в программе PSpice, помехи можно представить в виде независимых
источников синусоидально изменяющегося напряжения.
Внесем в исходный сигнал НЧ помеху:
Параметры помехи: f=0,25
Гц, А=13,5 мВ
Рисунок 32 - Схема, моделирующая заданную НЧ помеху
Рисунок 33 - График заданной НЧ помехи
Рисунок 34 - АЧХ спектра заданной НЧ помехи
Теперь рассмотрим воздействие данной помехи на полезный сигнал. Для этого
соберём схему, показанную на рисунке 34.
Рисунок 35 - Схема, моделирующая воздействие НЧ помехи на сигнал
Рисунок 36 - График сигнала без воздействия НЧ помехи V(V1:-) и при её воздействии V(R1:2)
Рисунок 37 - АЧХ спектра сигнала без воздействия НЧ помехи V(V1:-) и при её воздействии V(R1:2)
Внесем в исходный сигнал ВЧ помеху: f =15 Гц , А= 13.5 В
Рисунок 38 - Схема, моделирующая заданную ВЧ помеху
Рисунок 39 - График заданной ВЧ помехи
Рисунок 40 - АЧХ спектра заданной ВЧ помехи
Теперь рассмотрим воздействие данной помехи на полезный сигнал. Для этого
соберём схему, показанную на рисунке 40.
Рисунок 41 - Схема, моделирующая воздействие ВЧ помехи на сигнал
спектральный гармонический фильтрация сигнал
Рисунок 42 - График сигнала без воздействия ВЧ помехи V(V1:-) и при её воздействии V(R1:2)
Рисунок 43 - АЧХ спектра сигнала без воздействия ВЧ помехи V(V1:-) и при её воздействии V(R1:2)
Теперь рассмотрим совместное действие ВЧ и НЧ помех на исходный полезный
сигнал. Создадим схему, реализующую совместное влияние помех на сигнал,
приведённую на рисунке 44.
Рисунок 44 - Схема, моделирующая совместное воздействие ВЧ и НЧ помех на
полезный сигнал
Рисунок 45 - График сигнала без воздействия помех V(V3:+) и при их воздействии V(V2:+)
Рисунок 46 - АЧХ спектра сигнала без воздействия помех V(V3:+) и при их воздействии V(V2:+)
4.4
Фильтрация сигнала
Тот факт, что помехи искажают сигнал и вызывают ложную информацию,
заставляет искать пути их ликвидации или уменьшения. С этой целью обычно
применяются различные фильтры.
Активные фильтры представляют собой комбинацию пассивных частотно-
избирательных цепей и активных элементов - как правило сложных транзисторных
устройств, которые передают в пассивные цепи некоторую мощность от источника
питания.
Широкое применение нашли активные RC - фильтры, где в качестве активного элемента используется
ОУ, в качестве пассивных RC -
цепи.
Так как на заданный полезный сигнал действуют одногармоническая НЧ и ВЧ
помеха, с известными частотами, то целесообразно использовать заграждающий
фильтр. Данный выбор фильтра позволит подавить помехи с наименьшими искажениями
полезного сигнала. В данной курсовой работе рассматривается активный
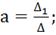
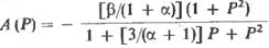
заграждающий фильтр второго порядка с мостом Вина-Робинсона (рис. 47).
Рисунок 47 - Активный заграждающий фильтр второго порядка с мостом
Вина-Робинсона
При включении моста Вина-Робинсона в цепь обратной связи усилителя можно
получить любое значение добротности. Соответствующая схема представлена на рис.
47. Передаточная функция усилителя равна
Отсюда можно непосредственно определить необходимые
параметры фильтра. Для расчета схемы следует задать величины А0,Q, fr и С; затем получим
R2 = 1/2πfrC; α
= 3Q - 1; β
= - 3A0Q.
Резонансную частоту фильтра можно устанавливать,
перестраивая оба резистора R2 и постепенно переключая конденсаторы
С. Если в результате недостаточной точности настройки моста сигнал с
резонансной частотой подавляется не полностью, можно провести точную настройку
с помощью незначительного изменения сопротивления 2R3.
Расчёт элементов фильтра:
Ёмкость С выбирается из соотношения: C = 10/fr мкФ
R2=1/2*π*Cfr,
где fr - частота среза фильтра, берётся
равной частоте входной помехи
Добротность Q задаём равной 1.
Тогда α = 3Q - 1=2 β
= - 3A0Q=3,
где А0= -1 , коэффициент усиления цепи на средних частотах.
Резисторы R1 и R3 рассчитываются из условий:
R1=R2/ β,
R3=R2/ α.
.4.1
Фильтрация НЧ помех
Рассчитаем элементы схемы для фильтрации НЧ помехи:
С1=С2=40мкФ, R2=12 кОм, R1=R2/3=4кОм, R3=R2/2=6кОм,
R4=R5=1/2*π*fср*С1=16 кОм, R6=1кОм, R7=2R6=2кОм.
Рисунок 48- Схема подавления НЧ помехи
Рисунок 49 - АЧХ фильтра
Рисунок 50 - График исходного V(V1:+), искажённого НЧ помехой V(V2:+) и отфильтрованного сигнала V(R8:1,R8:2)
Рисунок 51 - График АЧХ спектра исходного V(V1:+), искажённого
НЧ помехой V(V2:+) и отфильтрованного сигнала V(R8:1,R8:2)
.4.2
Фильтрация ВЧ помех
С1=С2=0.67мкФ, R2=12
кОм, R1=R2/3=4кОм, R3=R2/2=6кОм,
R4=R5=1/2*π*fср*С1=16кОм, R6=1кОм, R7=2R6=2кОм
Рисунок 52 - Схема подавления ВЧ помехи
Рисунок 53 - АЧХ фильтра
Рисунок 54 - График исходного V(V1:+), искажённого ВЧ помехой V(R1:1) и отфильтрованного сигнала V(R8:1,R8:2)
Рисунок 55 - График АЧХ спектра исходного V(V1:+), искажённого
ВЧ помехой V(R1:1) и отфильтрованного сигнала V(R8:1,R8:2)
.4.3
Фильтрация совместного действия НЧ и ВЧ помехи
Реализацию подавления НЧ и ВЧ помех осуществим последовательным
соединением НЧ и ВЧ фильтра.
Рисунок 56 - Схема подавления ВЧ и НЧ помех
Рисунок 57 - АЧХ фильтра
Рисунок 58 - График исходного V(V3:-), искажённого помехами V(R1:1) и отфильтрованного сигнала V(R8:1,R8:2)
Рисунок 59 - График АЧХ спектра исходного V(V3:-), искажённого
ВЧ помехой V(R1:1) и отфильтрованного сигнала V(R8:1,R8:2)
Вывод:
Применяя активный заграждающий фильтр второго порядка с мостом
Вина-Робинсона для фильтрации НЧ, ВЧ и совместного действия помех, при
настройке частоты среза фильтра на частоту помехи, мы добились почти полного её
подавления. При подавлении помех произошло небольшое искажение полезного
сигнала, что обусловлено тем, что частота помехи близка к частоте сигнала.
5.
ИССЛЕДОВАНИЕ ПРОХОЖДЕНИЯ СИГНАЛА ЧЕРЕЗ НЕЛИНЕЙНЫЕ ЭЛЕМЕНТЫ
5.1
Аппроксимация степенным полиномом
Этот способ аппроксимации основан на разложении нелинейной ВАХ в ряд
Тейлора в окрестности рабочей точки „u0”
Если
под нелинейным элементом подразумевается транзистор, то i -
ток коллектора, а u - напряжение, например, между базой и эмиттером.
В
зависимости от амплитуды входного воздействия, формы ВАХ, положения рабочей
точки „u0” на ВАХ степенной полином часто удаётся упростить,
используя для описания несколько членов ряда.
ВАХ
нелинейного элемента задана в табличной форме:
Таблица 6
Координаты ВАХ нелинейного элемента
|
U,В
|
I,А
|
|
0
|
0
|
|
0,5
|
0,4
|
|
1
|
1,0
|
|
1,5
|
1,9
|
|
2
|
2,95
|
|
2,5
|
3,5
|
Рисунок 60 - ВАХ нелинейного элемента
Аппроксимируем заданнаю ВАХ полиномом второй степени. Найдем уравнение
аппроксимирующей функции по 3-м точкам с координатами (1; 1.0), (1.5; 1.9), (2;
2.95). Рабочая точка нашего сигнала Е0=1,4 В и отклонение в 0.13В
мало и диапазон изменения значений напряжения сигнала полностью входит в
выбранный для аппроксимации участок ВАХ, следовательно такая аппроксимация для
данного вида сигнала будет наиболее точной. Выбор степенной аппроксимации
обусловлен малыми значениями сигнала.
Аппроксимируем ВАХ НЭ с помощью полинома второй степени в окрестностях
рабочей точки Е0=1,4 В.
Аппроксимацию проведём в пакете Маткад.
Для нахождения коэффициентов а0,а1,а2 нужно решить систему уравнений:
Решим систему уравнений методом Крамера.
Представим систему уравнений в матричном виде
(A)*(B)=(D),
Где матрица А:
матрица В:
,
Матрица
D:
Тогда
коэффициенты:
Где а0=x, a1=y, a2=z.0=1.708,
a1=1.89, a2=0.3
Получим:
Рисунок 54 -ВАХ, аппроксимированная полиномом второй степени (I(U))
Пусть на вход нелинейного элемента поступает гармоническое колебание с
параметрами: A=0.13В, U0=1.4B, f=18кГц, w=2∙π∙f.
Построим его график:
Рисунок 63 - Сигнал на входе НЭ
Применив тригонометрические преобразования, сигнал на выходе НЭ запишем в
следующей форме:
U(t) = U0 + A·cos(wt)(t) - U0 = A·cos(wt)= 1.708 a1 = 1.89
a2=0.3= 0,13 B f=18000 Гц w=2π·18000
I(t)=a2·(U(t) -
U0)² + a1·(U(t) - U0) + a0 =a2·(A·cos(wt))² + a1·A·cos(wt)
+ a0 = [cos²(wt)=½
+ ½·cos(2wt) ] = a2·½·A² + a2·½·A²·cos(2wt) + ·A·cos(wt) +a0 =
(a2·½·A² +a0) + a1·A·cos(wt) + a2·½·A²·cos(2wt)
I0 =
a2·½·A² +a0 I0 = 1,710535 B= a1·A I1 = 0,2457 B
I2 =
a2·½·A² I2 = 0,002535 B
Рисунок 64 - Сигнал на выходе НЭ
Рисунок 65 - Спектр выходного сигнала
Из рисунка и приведенного выше выражения видны следующие нелинейности ВАХ
при гармоническом воздействии:
ток покоя i(U0) получает приращение, обусловленное
коэффициентами a2,a4… при четных степенях полинома.
амплитуда I1 гармоники
основной частоты ω1 связана с амплитудой возбуждения Um нелинейным соотношением,
обусловленным нечетными степенями полинома.
ток i(t) содержит высшие гармоники с частотами nω1, кратными частоте воздействия ω1.
5.2
Кусочно-линейная аппроксимация
Этот вид аппроксимации используется при больших по амплитуде входных сигналах,
при этом реальную характеристику заменяют отрезками прямых линий с различными
наклонами. Выберем 2 точки, лежащие на линейном участке (1,5;0.85) (2;2.2) и по
ним найдем уравнение прямой.
x1=1 y1=1
x2=1.5 y2=1.9
=1.8
=-0.8
Рисунок 66 - Кусочно-линейная аппроксимация НЭ
По графику определим напряжение отсечки: Uотс=0.444 В
На вход нелинейного элемента поступает сигнал u(t) с параметрами:
А=4.1В, f=6кГц θ=25˚.
Находим крутизну
S=Δi/Δu=k=1.8
Рисунок 67 - Сигнал на входе НЭ
Входное напряжение преобразуется в выходной ток и имеет вид:
Рисунок 68 - Ток на выходе нелинейного элемента
Найдем спектральный состав выходного тока, используя значения:
Рисунок 69 - Спектр тока на выходе нелинейного элемента
Рассчитаем значения функции Берга:
Таблица 7
Значения функции Берга
|
n
|
0
|
1
|
2
|
3
|
4
|
5
|
6
|
7
|
8
|
9
|
10
|
|
|
0.092
|
0.181
|
0.171
|
0.155
|
0.135
|
0.11
|
0.086
|
0.061
|
0.039
|
0.019
|
0.0041
|
5.3 Бигармоническое воздействие
На НЭ воздействуют два гармонических сигнала:
Параметры
сигналов:
A1=0.13В, f1=18кГц,
U01=1,4В
А2=0.09В,
f2=22кГц, U02=0В
Рисунок 70 - Бигармонический сигнал на входе НЭ
Этот бигармонический сигнал поступает на нелинейный элемент, у которого
ВАХ описывается выражением:
Подставив в формулу выражение для бигармонического сигнала, получим
сигнал на выходе нелинейного элемента:
Рисунок 71 - Бигармонический сигнал на выходе НЭ
Для упрощения рассмотрим слабо-нелинейный режим, то есть когда достаточно
учитывать только линейный и квадратичный члены полинома.
U(t) = U0 + A1·cos(w1t) + A2·cos(w2t)(t) - U0 = A1·cos(w1t) +
A2·cos(w2t)(t) = a2·( U(t) - U0)²
+ a1·( U(t) - U0) +
a0 =
= a2·( A1·cos(w1t) + A2·cos(w2t))²
+ a1·( A1·cos(w1t)
+ A2·cos(w2t)) + a0=
= a2·( A1²·cos(w1t)
² + A2²·cos(w2t)2 + 2· A1·
A2·cos(w1t)·cos(w2t)) +
+ a1·( A1·cos(w1t) + A2·cos(w2t))
+ a0=
[ cos²(wt)=½ +
½·cos(2wt);
cos(w1t) ·cos(w2t)
=½·cos(w2t -
w1t) + ½·cos(w1t + w2t) ]
= (½·a2·(A1²
+ A2²)
+ a0) + a1·A1·cos(w1t)
+ a1·A2·cos(w2t) + +
½· a2·
A1²·cos(2 w1t)
+ ½· a2·
A2²·cos(2 w2t) + a2· A1·
A2·cos(w2t - w1t) +
+ a2· A1· A2·cos(w2t
+ w1t)
На выходе появляются дополнительные составляющие на комбинационных
частотах, которые можно посчитать по формулам:












Рисунок 72 - Спектр бигармонического сигнала на выходе НЭ
5.4
Моделирование прохождения сигналов через НЭ в пакете OrCAD
Рассмотрим прохождение заданного гармонического сигнала с параметрами: A=0.13 В f=18 кГц, через нелинейный элемент GPOLY, настроенный в соответствии с ВАХ, данной в задании.
Определение коэффициентов GPOLY
Находим уравнение аппроксимирующей функции по 3-м точкам с координатами
(1;1), (1.5;1.9), (2;2.95), коэффициенты которой будут являться коэффициентами
для GPOLY.


Коэффициенты GPOLY будут следующие: 0.3 1.05-0.35
Рисунок 73 - Схема, модулирующая воздействие на НЭ гармонического сигнала
Рисунок 74 - Напряжение на входе V(V1:+) и ток выходе
I(R1)-0.36 при воздействии гармоническим сигналом
Рисунок 75 - Спектры напряжения на входе V(V1:+) и тока
выходе НЭ при воздействии гармоническим сигналом
Теперь рассмотрим случай прохождения через нелинейный элемент
бигармонического сигнала с параметрами: A1=0.13В, f1=18кГц
и A2=0.09В, f2=22кГц
Рисунок 76 - Схема, моделирующая воздействие на НЭ бигармонического
сигнала
Рисунок 77 - Напряжение на входе и ток на выходе НЭ при воздействии
бигармоническим сигналом
Рисунок 78 - Спектры напряжения на входе V(R1:+) и тока на
выходе НЭ при воздействии бигармоническим сигналом
Теперь рассмотрим случай прохождения через нелинейный элемент
исследуемого сигнала.
Рисунок 79 - Схема, моделирующая воздействие на НЭ исследуемого сигнала
Рисунок 80 - Напряжение на входе и ток на выходе при воздействии
исследуемым сигналом
Рисунок 81 - Спектры напряжения на входе и тока выходе НЭ при воздействии
исследуемым сигналом
6. РАСЧЁТ
СИГНАЛА НА ВЫХОДЕ ЦЕПИ С ИСПОЛЬЗОВАНИЕМ МЕТОДА ИНТЕГРАЛА ДЮАМЕЛЯ
Заданная цепь приведена на рисунке 82, где R1=2кОм, R2=20кОм,
R3=40кОм, С1=10мкФ, С2=0.1мкФ, C3=1мкФ, Е1- входной сигнал
(энцефалограмма), Е2 - выходной сигнал, Rн=5кОм, Rг=200Ом
Рисунок 82 - Заданная цепь
Формула интеграла Дюамеля имеет вид:
где h(t) - импульсная характеристика цепи.
Для нахождения импульсной характеристики цепи можно воспользоваться
передаточной функцией цепи К(ω), с которой она связана обратным
преобразованием Фурье:
Найдём передаточную функцию цепи.
К(ω)=Е2/Е1
1. Заменим источник сигнала Uвх и элементы Rg, R1 и С1 на эквивалентный источник Eэкв,1 (примем при этом Uвх=1, так как в процессе вычисления
передаточной функции Uвх
сократится)
. Заменим Eэкв,1 , R2 и С2 на Eэкв,2
3. Найдем передаточную функцию K(p) и упростим ее
. Теперь с помощью обратного преобразования Фурье найдём импульсную
характеристику цепи h(t).
Применим метод вычетов.
Найдём полюса р1, p2 и p3 , приравняв знаменатель дроби к
нулю:
Найдём вычеты функции в этих точках:
Тогда импульсная характеристика h(t) имеет вид:
Теперь, подставив её в интеграл Дюамеля, найдём сигнал на выходе цепи.
Рисунок 83 -Выходной сигнал Out(x), входной сигнал y(t)
Приведём результаты, полученные в пакете программ OrCAD
Рисунок 84 - Входной и выходной сигналы
ЗАКЛЮЧЕНИЕ
В ходе выполнения данной курсовой работы были закреплены изученные ранее
методы анализа сигналов.
В данной работе был проведён многогранный анализ энцефалограммы.
С помощью преобразования Фурье был изучен спектр периодического и
непериодического исходных сигналов. Далее были рассмотрены некоторые свойства
преобразования Фурье: сдвиг по временной оси, изменение масштаба времени,
дифференцирование и интегрирование сигнала, сложение сигналов. Проведено
восстановление исходного сигнала по спектру.
В курсовой работе были рассчитаны энергетические параметры сигнала:
средняя мощность и энергия периодического сигнала и энергия непериодического
сигнала. Было реализовано ограничение сигнала по уровню 90% его полной энергии.
Было рассмотрено влияние действия НЧ и ВЧ помехи на сигнал и их
последующее подавление с использованием активного фильтра. В данной работе был
разработан активный заграждающий фильтр второго порядка с двойным Т-образным
мостом. Использование данного типа фильтра позволяет эффективно подавить
помехи.
Изучено прохождение сигнала через нелинейный элемент. Проведена
степенная, кусочно-линейная аппроксимация ВАХ нелинейного элемента. Рассмотрено
прохождение гармонического и бигармонического сигнала через нелинейный элемент.
Проведено моделирование воздействия нелинейного элемента на входной сигнал в
пакете OrCAD10.5.
Получен сигнал на выходе цепи с помощью интеграла Дюамеля.
СПИСОК
ИСПОЛЬЗОВАННЫХ ИСТОЧНИКОВ
1. Гоноровский
И.С., Демин М.П. Радиотехнические цепи и сигналы: Учебное пособие для вузов. -
5-е издание, переработанное и дополненное - М.: Радио и связь, 1994. - 481 с.:
ил.
2. Баскаков
С.И. Радиотехнические цепи и сигналы: Учебник для вузов по специальности
Радиотехника. - 2-е издание, переработанное и дополненное - М.: В.Ш., 1988 -
448 с.: ил.
. Разевиг
В.Д. Применение программ P-CAD и PSpice для схемотехнического моделирования на ПВЭМ: В 4
выпусках. Выпуск 3: Моделирование аналоговых устройств. - М.: Радио и связь,
1992. - 21 с. - 32 с., 120 с.: ил.
. Ремизов
А.Н. Медицинская и биологическая физика: Учебник для медицинских специальных
вузов. - 2-е издание исправленное - М.: В.Ш., 1996. - 608с.: ил.
. Лакомкин
А.И., Мягков И.Ф. Электрофизиология. Учебное пособие для студентов
биологических специальностей. - М.: В.Ш., 1977. - 232 с.: ил.
. Титце
У., Шенк К. Полупроводниковая схемотехника.: Справочное руководство. Перевод с
немецкого под редакцией доктора технических наук Алексенко А.Г. - М.: Мир, 1982
- 512 с., ил.
. Д.
Джонсон, Дж. Джонсон, Г. Мур. Справочник по активным фильтрам, М.:
Энергоатомиздат, 1983. - 128 с.: ил.