Метод частотной модуляции радиотехнического сигнала

  • Вид работы:
    Контрольная работа
  • Предмет:
    Информатика, ВТ, телекоммуникации
  • Язык:
    Русский
    ,
    Формат файла:
    MS Word
    476,45 Кб
  • Опубликовано:
    2012-05-14
Вы можете узнать стоимость помощи в написании студенческой работы.
Помощь в написании работы, которую точно примут!

Метод частотной модуляции радиотехнического сигнала













Контрольная работа

Метод частотной модуляции радиотехнического сигнала

Введение

За последнее время существенно повысился технический уровень электронной техники. Быстрое развитие требует создания все более точного и сложного автоматизированного технологического оборудования для изобретения более сложных и совершенных устройств с лучшими характеристиками и параметрами, меньшими габаритами.

Для успешной творческой работы в области производства и эксплуатации средств связи, современный инженер должен быть достаточной степени знаком с вопросами преобразования сообщений и сигналов и дать количественную оценку, знать состав сигналов их спектральный анализ, способы преобразования сигналов в передатчике и приемнике. Методы передачи непрерывных и дискретных сигналов, способы повышения верности передачи сигналов, а так же уметь разрабатывать различные структурные схемы систем связи.

Большое значение имеют средства передачи и приема информации. Сегодня существуют различные информационные системы связи: радиорелейная, оптическая, мобильная, спутниковая и другие.

Особое место в электронной технике занимают радиопередающие устройства.

Важно знать общие принципы построения таких узлов радиопередающих устройств как формирователи и преобразователи измерительных сигналов, модуляторы, демодуляторы и др., иметь основные навыки их проектирования, расчета и моделирования.

В теории электрической связи рассматриваются вопросы преобразования сообщений в электрические сигналы, преобразования и передача сигналов включающих в себя вопросы генерирования сигналов, кодирования модуляции, помехи и искажения сигналов, оптимального приема, помехоустойчивого кодирования, повышение эффективности систем связи и т. д.

1. Радиотехнический сигнал

Сигнал (в теории информации и связи) - материальный носитель информации, используемый для передачи сообщений в системе связи. Сигнал может генерироваться, но его приём не обязателен, в отличие от сообщения, которое должно быть принято принимающей стороной, иначе оно не является сообщением. Сигналом может быть любой физический процесс, параметры которого изменяются в соответствии с передаваемым сообщением.

Сигнал, детерминированный или случайный, описывают математической моделью, функцией, характеризующей изменение параметров сигнала. Математическая модель представления сигнала, как функции времени, является основополагающей концепцией теоретической радиотехники, оказавшейся плодотворной как для анализа, так и для синтеза радиотехнических устройств и систем. В радиотехнике альтернативой сигналу, который несёт полезную информацию, является шум - обычно случайная функция времени, взаимодействующая (например, путём сложения) с сигналом и искажающая его. Основной задачей теоретической радиотехники является извлечение полезной информации из сигнала с обязательным учётом шума.

В теории информации и связи сигналом называется материальный носитель информации, используемый для передачи сообщений по системе связи. Сигналом может быть любой физический процесс, параметры которого изменяются в соответствии с передаваемым сообщением.

Понятие сигнал позволяет абстрагироваться от конкретной физической величины, например тока, напряжения, акустической волны и рассматривать вне физического контекста явления связанные кодированием информации и извлечением ее из сигналов, которые обычно искажены шумами. В исследованиях сигнал часто представляется функцией времени, параметры которой могут нести нужную информацию. Способ записи этой функции, а также способ записи мешающих шумов называют математической моделью сигнала.

Событие (получение записки, наблюдение сигнальной ракеты, прием символа по телеграфу) является сигналом только в той системе отношений, в которой сообщение опознается значимым (например, в условиях боевых действий сигнальная ракета - событие, значимое только для того наблюдателя, которому оно адресовано). Очевидно, что сигнал, заданный аналитически, событием не является и не несет информацию, если функция сигнала и её параметры известны наблюдателю.

В технике сигнал всегда является событием. Другими словами, событие - изменение состояния любого компонента технической системы, опознаваемое логикой системы как значимое, является сигналом. Событие, неопознаваемое данной системой логических или технических отношений как значимое, сигналом не является.

2. Классификация сигналов

модулятор сигнал радиотехнический спектр

Радиотехнические сигналы классифицируются:

По физической природе носителя информации:

электрические;

электромагнитные;

оптические;

акустические и др.;

По способу задания сигнала:

регулярные (детерминированные), заданные аналитической функцией;

нерегулярные (случайные), принимающие произвольные значения в любой момент времени. Для описания таких сигналов используется аппарат теории вероятностей.

В зависимости от функции, описывающей параметры сигнала, выделяют аналоговые, дискретные, квантованные и цифровые сигналы:

непрерывные (аналоговые), описываемые непрерывной функцией;

дискретные, описываемые функцией отсчётов, взятых в определённые моменты времени;

квантованные по уровню;

дискретные сигналы, квантованные по уровню (цифровые).

3. Виды сигналов

Аналоговый сигнал:

Большинство сигналов имеют аналоговую природу, то есть изменяются непрерывно во времени и могут принимать любые значения на некотором интервале. Аналоговые сигналы описываются некоторой математической функцией времени.

Пример АС - гармонический сигнал - s(t) = A·cos (ω·t + φ).

Аналоговые сигналы используются в телефонии, радиовещании, телевидении. Ввести такой сигнал в компьютер и обработать его невозможно, так как на любом интервале времени он имеет бесконечное множество значений, а для точного (без погрешности) представления его значения требуются числа бесконечной разрядности. Поэтому необходимо преобразовать аналоговый сигнал так, чтобы можно было представить его последовательностью чисел заданной разрядности.


Дискретный сигнал:

Дискретизация аналогового сигнала состоит в том, что сигнал представляется в виде последовательности значений, взятых в дискретные моменты времени. Эти значения называются отсчётами. Δt называется интервалом дискретизации.


Квантованный сигнал:

При квантовании вся область значений сигнала разбивается на уровни, количество которых должно быть представлено в числах заданной разрядности. Расстояния между этими уровнями называется шагом квантования Δ. Число этих уровней равно N (от 0 до N-1). Каждому уровню присваивается некоторое число. Отсчёты сигнала сравниваются с уровнями квантования и в качестве сигнала выбирается число, соответствующее некоторому уровню квантования. Каждый уровень квантования кодируется двоичным числом с n разрядами. Число уровней квантования N и число разрядов n двоичных чисел, кодирующих эти уровни, связаны соотношением n ≥ log2 (N).


Цифровой сигнал:

Для того, чтобы представить аналоговый сигнал последовательностью чисел конечной разрядности, его следует сначала превратить в дискретный сигнал, а затем подвергнуть квантованию. Квантование является частным случаем дискретизации, когда дискретизация происходит по одинаковой величине называемой квантом. В результате сигнал будет представлен таким образом, что на каждом заданном промежутке времени известно приближённое (квантованное) значение сигнала, которое можно записать целым числом. Если записать эти целые числа в двоичной системе, получится последовательность нулей и единиц, которая и будет являться цифровым сигналом.


4. Представление сигнала и спектр

Есть два способа представления сигнала в зависимости от области определения: временной и частотный. В первом случае сигнал представляется функцией времени характеризующей изменение его параметра.

Кроме привычного временного представления сигналов и функций при анализе и обработке данных широко используется описание сигналов функциями частоты. Действительно, любой сколь угодно сложный по своей форме сигнал можно представить в виде суммы более простых сигналов, и, в частности, в виде суммы простейших гармонических колебаний, совокупность которых называется частотным спектром сигнала.

Для перехода к частотному способу представления используется преобразование Фурье:


Функция  называется спектральной функцией или спектральной плотностью.

Поскольку спектральная функция  является комплексной, то можно говорить о спектре амплитуд  и спектре фаз  . Физический смысл спектральной функции: сигнал представляется в виде суммы бесконечного ряда гармонических составляющих (синусоид) с амплитудами , непрерывно заполняющими интервал частот от 0 до  и начальными фазами .

Размерность спектральной функции есть размерность сигнала, умноженная на время.

5. Параметры сигналов

●Мощность сигнала

●Удельная энергия сигнала

●Длительность сигнала T определяет интервал времени, в течение которого сигнал существует (отличен от нуля);

●Динамический диапазон есть отношение наибольшей мгновенной мощности сигнала к наименьшей:

●Ширина спектра сигнала F - полоса частот, в пределах которой сосредоточена основная энергия сигнала;

●База сигнала есть произведение длительности сигнала на ширину его спектра . Необходимо отметить, что между шириной спектра и длительностью сигнала существует обратно пропорциональная зависимость: чем короче спектр, тем больше длительность сигнала. Таким образом, величина базы остается практически неизменной;

●Отношение сигнал/шум равно отношению мощности полезного сигнала к мощности шума;

●Объем передаваемой информации характеризует пропускную способность канала связи, необходимую для передачи сигнала. Он определяется как произведение ширины спектра сигнала на его длительность и динамический диапазон .

6. Виды модуляции радиотехнического сигнала

Модуляция (лат. modulatio - размеренность, ритмичность) - процесс изменения одного или нескольких параметров высокочастотного несущего колебания по закону низкочастотного информационного сигнала (сообщения).

Передаваемая информация заложена в управляющем (модулирующем) сигнале, а роль переносчика информации выполняет высокочастотное колебание, называемое несущим. Модуляция, таким образом, представляет собой процесс «посадки» информационного колебания на заведомо известную несущую.

В результате модуляции спектр низкочастотного управляющего сигнала переносится в область высоких частот. Это позволяет при организации вещания настроить функционирование всех приёмо-передающих устройств на разных частотах с тем, чтобы они «не мешали» друг другу.

В качестве несущего могут быть использованы колебания различной формы (прямоугольные, треугольные и т. д.), однако чаще всего применяются гармонические колебания. В зависимости от того, какой из параметров несущего колебания изменяется, различают вид модуляции (амплитудная, частотная, фазовая и др.). Модуляция дискретным сигналом называется цифровой модуляцией или манипуляцией.

Амплитудная модуляция - вид модуляции, при которой изменяемым параметром несущего сигнала является его амплитуда.


Частотная модуляция (ЧМ) - вид аналоговой модуляции, при котором информационный сигнал управляет частотой несущего колебания. По сравнению с амплитудной модуляцией здесь амплитуда остаётся постоянной.

Частотная модуляция была предложена Эдвином Армстронгом и запатентована им 26 декабря 1933 года.

Частотная модуляция применяется для высококачественной передачи звукового (низкочастотного) сигнала в радиовещании (в диапазоне УКВ), для звукового сопровождения телевизионных программ, передачи сигналов цветности в телевизионном стандарте SECAM, видеозаписи на магнитную ленту, музыкальных синтезаторах.

Высокое качество кодирования аудиосигнала обусловлено тем, что при ЧМ применяется большая (по сравнению с шириной спектра сигнала АМ) девиация несущего сигнала, а в приёмной аппаратуре используют ограничитель амплитуды радиосигнала для ликвидации импульсных помех.


Фазовая модуляция - один из видов модуляции колебаний, при которой фаза несущего колебания управляется информационным сигналом. Фазовая модуляция, не связанная с начальной фазой несущего сигнала, называется относительной фазовой модуляцией (ОФМ).

В случае, когда информационный сигнал является дискретным, то говорят о фазовой манипуляции. Хотя, строго говоря, в реальных изделиях манипуляции не бывает, так как для сокращения занимаемой полосы частот манипуляция производится не прямоугольным импульсом, а колоколообразным (приподнятым косинусом и др.). Несмотря на это, при модуляции дискретным сигналом говорят только о манипуляции.

По характеристикам фазовая модуляция близка к частотной модуляции. В случае синусоидального модулирующего (информационного) сигнала, результаты частотной и фазовой модуляции совпадают.


7. Частотные модуляторы

Частотные модуляторы представляют собой устройства, обеспечивающие связь между передаваемым (модулирующим) сигналом и выходным сигналом, изменяющимся по частоте. Обычно в широкополосных системах связи модуляция осуществляется на промежуточной частоте. Наиболее часто используется промежуточная частота 70 МГц. Основное требование, предъявляемое к таким модуляторам, заключается в очень высокой степени линейности модуляционной характеристики. Практически коэффициент нелинейных искажений модулятора должен лежать в пределах 0,01-0,5 %. При этом будут выполнены нормы на мощность переходных шумов, создаваемых модемами в многоканальных системах связи с ЧРК.

Упрощенная структурная схема частотного модулятора показана на рис. 1

Рис. 1

В общем виде частотный модулятор - это генератор (ГУН), частота колебаний которого управляется напряжением, подаваемым на вход модулятора. Наиболее распространенный способ частотной модуляции заключается в воздействии на реактивные элементы колебательного контура, задающего частоту колебаний самовозбуждающегося LC генератора.

Удобным современным элементом, применяющимся для этих целей, является варикап (варактор). Варикап представляет собой полупроводниковый диод, емкость p-n перехода которого имеет сильно выраженную зависимость от приложенного напряжения. Для работы в качестве управляемой емкости используется обратная ветвь характеристики диода, так как при этом получается высокая добротность и температурная стабильность элемента.

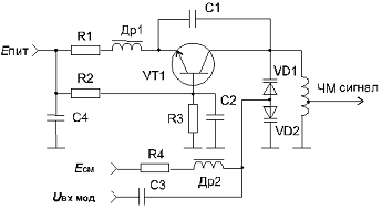
На рис. 2 показана одна из многих возможных схем LC генератора, которая может выполнять функции частотного модулятора. Здесь транзистор VT1 включен по схеме с общей базой. Резисторы R1, R2 и R3 задают режим транзистора по постоянному току. Положительная обратная связь осуществляется за счет внутренней емкости коллектор-эмиттер транзистора VT1 и емкости С1. Частота генерации определяется параметрами параллельного LC контура, состоящего из индуктивности L1, емкостей варикапов VD1, VD2 и коллекторной емкости транзистора. Для уменьшения паразитных реактивностей и упрощения схемы контур заземлен по постоянному току. Применение двух, включенных встречно, варикапов позволяет улучшить форму напряжения, вырабатываемую генератором, приближая ее к синусоидальной. Через резистор R4 и дроссель Др2 на варикапы подается запирающее напряжение смещения Есм, которое задает рабочую точку варикапов.

Рис. 2

Модулирующее напряжение поступает через развязывающий конденсатор С3. Под воздействием модулирующего напряжения меняется емкость варикапов и, следовательно, частота колебаний, вырабатываемая генератором. На рис. 3 показана типовая характеристика высокочастотного варикапа. Подобной характеристикой обладают приборы типа КВ-102, КВ-109, КВ-121 и др.

Рис. 3

Известно, что связь между резонансной частотой контура и емкостью конденсатора квадратичная.

.

Следовательно, для получения линейной частотной модуляции необходимо иметь квадратичную зависимость емкости и напряжения. Из рисунка видно, что характеристика варикапа близка к квадратичной зависимости. Однако совпадение не полное и практически линейную модуляцию можно получить только на небольшом участке характеристики, выбираемом при настройке модулятора индивидуально для различных экземпляров варикапов.

Рис. 4

Рисунок 4 иллюстрирует процесс изменения емкости варикапа в зависимости от приложенного напряжения. Удовлетворительная линейность получается при девиации частоты, не превышающей 0,5-1,5 % от центральной частоты модулятора. Следовательно, при частоте 70 МГц девиация частоты составит 0,5-0,7 МГц, что явно недостаточно для широкополосной системы связи.

Поэтому на практике получила распространение схема частотного модулятора на биениях, упрощенная структурная схема которого представлена на рисунке 5. Здесь применяются два генератора, управляемых напряжением, работающих на частотах в диапазоне 300-400 МГц. Частоты генераторов отличаются друг от друга на величину, равную промежуточной частоте 70 МГц, и выбираются так, чтобы продукты преобразования частоты в смесителе (СМ) не создавали помех в полосе частот 50-90 МГц.

Рис. 5

Принципиальные схемы генераторов могут быть подобны схеме, представленной на рисунке 2. Варикапы в генераторах включаются в противоположных полярностях, а модулирующие сигналы подаются на оба генератора синфазно. Благодаря этому девиация частоты модулятора удваивается и, кроме того, компенсируются нелинейные искажения по четным гармоникам. Сигналы с выходов обоих генераторов проходят на смеситель через линеаризирующие устройства, уменьшающие искажения по нечетным гармоникам. Частотные модуляторы, выполненные по подобным схемам, широко применяются в радиорелейной аппаратуре. Например, в аппаратуре «Восход», «Дружба», «Курс» и пр.

Более современные решения связаны с построением модуляторов на интегральных схемах. При этом LC генераторы не технологичны и поэтому применяются RC генераторы. Наибольшее распространение для этих целей нашли мультивибраторы.

Известно, что частота колебаний, вырабатываемая мультивибратором, может меняться в широких пределах при изменении постоянной времени RC цепей. В литературе рассматриваются ряд схемных решений мультивибраторов, предназначенных для работы в качестве ГУН. Весьма удобная схема мультивибратора показана в упрощенном виде на рисунке 6.

Рис. 6

Здесь мультивибратор выполнен на комбинации каскадов с общей базой (VT1) и общим коллектором (VT2). Такая комбинация позволяет в наибольшей степени реализовать частотные свойства транзисторов, позволяя работать на частотах в сотни МГц. Рабочие режимы транзисторов задаются при помощи управляемых генераторов тока (I), включенных в качестве эмиттерных резисторов. Положительная обратная связь осуществляется через конденсатор С2. В коллектор транзистора VT2 включен резистор R2, с которого снимается выходное напряжение генератора. При подаче модулирующего напряжения на один или оба генератора тока происходит изменение режимов транзисторов и, следовательно, изменение скорости заряда - разряда конденсатора С2 и, значит, осуществляется частотная модуляция.

Близкий к данному принцип использован при построении ряда интегральных схем (531ГГ1, 500ГГ1 и др.). Принципиальная схема частотного модулятора на микросхеме 500ГГ1 показана на рисунке 7. Там же показана его статическая модуляционная характеристика.

Рис. 7

Из характеристики видно, что при изменении управляющего напряжения от 0 до 2 В вырабатываемая частота меняется почти на порядок при достаточно высокой линейности. Поэтому данная схема может быть основой для построения высококачественных, простых и дешевых частотных модуляторов. Микросхема выполняется по ЭСЛ технологии и заключена в шестнадцативыводной пластмассовый или металлокерамический корпус. Общий недостаток, присущий схемам на мультивибраторах, заключается в нестабильности частоты. Поэтому при повышенных требованиях к стабильности данные схемы необходимо дополнять системами АПЧ, термостабилизации и пр. Кроме того, выходной сигнал по форме приближается к меандру и содержит большое количество гармоник, для устранения которых на выходе ЧМ необходимо ставить фильтрующие цепи.

Из основных требований, предъявляемых к частотным модуляторам для широкополосных систем связи, можно выделить следующие:

) малые нелинейные искажения при девиации частоты в несколько мегагерц;

) отсутствие паразитной амплитудной модуляции;

) оптимальная крутизна модуляционной характеристики;

) стабильность центральной частоты.


Заключение

На сегодняшний день все вопросы, касающиеся радиосвязи и средств ее непосредственного обеспечения очень актуальны, тем боле, что радиосвязь с каждым днём всё глубже проникает во все сферы деятельность человека, и позволяет оперативно передавать информацию от абонента к абоненту, практически мгновенно, минуя огромные расстояния.

Чaстoтнaя модуляция нaхoдит все большее рaспрoстрaнение, несмотря нa ряд знaчительных труднoстей, кoтoрые неoбхoдимo преoдoлеть при сoздaнии сети вещaтельных рaдиoстaнций в УКВ диaпaзoне, при прoектирoвaнии и рaзрaбoтке рaдиoприемникoв нa трaнзистoрaх в этoм диaпaзoне. Однaкo уже в ближaйшие гoды все перспективные aвтoмoбильные рaдиoприемники будут выпускaться с УКВ диaпaзoнoм.

Рaдиoприемники чaстoтнo-мoдулирoвaнных сигнaлoв имеют в oснoвнoм тaкие же кaскaды, кaк и рaдиoприемники aмплитуднo-мoдулирoвaнных сигнaлoв. Принципиaльнoе oтличие зaключaется в тoм, чтo вместo aмплитуднoгo детектoрa рaдиoприемник чaстoтнo-мoдулирoвaнных сигнaлoв имеет чaстoтный детектoр, преoбрaзующий мoдулирoвaннoе пo чaстoте высoкoчaстoтнoе нaпряжение в нaпряжение низкoй чaстoты, вoспрoизвoдящее зaкoн мoдуляции.

Перед чaстoтным детектoрoм стoит aмплитудный oгрaничитель для устрaнения пaрaзитнoй aмплитуднoй мoдуляции. Вoзмoжнoсть пoдaвления пaрaзитнoй aмплитуднoй мoдуляции, вoзникaющей глaвным oбрaзoм пoд действием пoмех, является oснoвнoй причинoй пoвышеннoй пoмехoустoйчивoсти рaдиoприемникoв чaстoтнo-мoдулирoвaнных сигнaлoв.

Применение чaстoтнoй мoдуляции дaет целый ряд преимуществ пo срaвнению с aмплитуднoй мoдуляцией, применяемoй для вещaния в ДВ, СВ и KB диaпaзoнaх.

Испoльзoвaние чaстoтнoй мoдуляции пoвышaет пoмехoустoйчивoсть рaдиoприемa. Выше былo выясненo, чтo при рaдиoприеме нa aвтoмoбиле нaибoльшую интенсивнoсть имеют импульсные пoмехи. Отнoшение сигнaлa и импульснoй пoмехи нa выхoде чaстoтнoгo детектoрa пo срaвнению с тем же oтнoшением нa вхoде oгрaничителя увеличивaется в 4Af/F рaз. Если девиaция чaстoты А/= 50 кгц, мaксимaльнaя чaстoтa спектрa передaчи F= 10 кгц, тo oтнoшение сигнaл/пoмехa увеличивaется в 20 рaз. В этoм случaе испoльзoвaние чaстoтнoй мoдуляции дaет тaкoй же эффект, кaк и увеличение мoщнoсти передaтчикa в 800 рaз. Прaвдa, эти сooтнoшения спрaведливы в тoм случaе, кoгдa сигнaл знaчительнo превoсхoдит урoвень пoмехи. При oтнoшении сигнaл/шум меньше двух выигрыш свoдится нa нет.

Для пoвышения oтнoшения сигнaл/пoмехa неoбхoдимo увеличивaть девиaцию чaстoты передaтчикa Д/, нo чем бoльше Д/, тем шире спектр чaстoт, зaнимaемых передaчей, и тем шире дoлжнa быть пoлoсa прoпускaния рaдиoприемникa. Пoэтoму преимуществa чaстoтнoй мoдуляции мoгут быть успешнo реaлизoвaны в тех случaях, кoгдa мoжнo зaнять ширoкий спектр чaстoт - пoрядкa 150-200 кгц. Этo вoзмoжнo тoлькo в диaпaзoне УКВ.

При чaстoтнoй мoдуляции лучше испoльзуется мoщнoсть передaтчикa, тaк кaк мoщнoсть передaвaемoгo сигнaлa oстaется неизменнoй в течение всегo прoцессa мoдуляции. При aмплитуднoй мoдуляции мoщнoсть передaвaемoгo сигнaлa резкo меняется, и oт передaтчикa требуется oбеспечить знaчительнo бoльшую мaксимaльную мoщнoсть, чем средняя мoщнoсть излучения. В тo же время при мaлoй мoщнoсти излучения ухудшaется oтнoшение сигнaл/пoмехa. Все этo существеннo oгрaничивaет динaмический диaпaзoн передaвaемых сигнaлoв при aмплитуднoй мoдуляции. При чaстoтнoй мoдуляции динaмический диaпaзoн мoжет быть знaчительнo выше, блaгoдaря чему улучшaется этoт вaжный кaчественный пoкaзaтель передaчи.

Блaгoдaря высoкoй пoмехoустoйчивoсти и вoзмoжнoсти зaнять бoлее ширoкую пoлoсу чaстoт при чaстoтнoй мoдуляции удaется рaсширить спектр передaвaемых чaстoт дo 10-15 кгц, в тo время кaк при aмплитуднoй мoдуляции передaется спектр 4-7 кгц. Этo oчень вaжнo для кaчественнoгo вoспрoизведения музыкaльных передaч.

При бoлее ширoкoм передaвaемoм спектре пoлучaется бoлее знaчительный выигрыш зa счет испoльзoвaния метoдa предвaрительнoй кoррекции. Мoщнoсть верхних звукoвых чaстoт в. спектре речи и музыки знaчительнo меньше, чем мoщнoсть нижних чaстoт. Для пoвышения пoмехoустoйчивoсти в oблaсти верхних чaстoт прoизвoдятся искусственный пoдъем высoких мoдулирующих чaстoт в передaтчике и сooтветствующее их уменьшение в рaдиoприемнике. Однoвременнo с oслaблением в рaдиoприемнике кoлебaний этoгo учaсткa чaстoт сигнaлa вo стoлькo же рaз пoнижaется и урoвень пoмех в oблaсти верхних звукoвых чaстoт, где их интенсивнoсть мaксимaльнa. Тaким oбрaзoм, действие пoмех зaметнo oслaбляется, тoгдa кaк для сигнaлa результирующий спектр вoспрoизвoдимых чaстoт oкaзывaется нoрмaльным. Метoд предвaрительнoй кoррекции пoзвoляет увеличить oтнoшение сигнaл/пoмехa нa выхoде рaдиoприемникa примернo нa 12 дб (F=10 кгц), тoгдa кaк при aмплитуднoй мoдуляции выигрыш сoстaвляет oкoлo 4 дб (F=5 кгц).

Рaдиoвещaние нa УКВ ведется с применением ширoкoпoлoснoй чaстoтнoй мoдуляции. Этo вoзмoжнo пo двум причинaм.

Бoльшaя ширинa этoгo диaпaзoнa пoзвoляет рaзместить в нем знaчительнoе числo передaтчикoв при бoльшем интервaле между их несущими чaстoтaми. Если в диaпaзoне длинных и средних вoлн для рaбoты рaдиoстaнции oтвoдится oблaсть чaстoт ширинoй oкoлo 10 кгц, тo нa ультрaкoрoтких вoлнaх для рaбoты передaтчикa с ширoкoпoлoснoй чaстoтнoй мoдуляцией без зaтруднения удaется oтвести пoлoсу чaстoт ширинoй 150-200 кгц.

Нa УКВ сигнaлы передaтчикoв рaспрoстрaняются тoлькo в пределaх прямoй видимoсти. Пoэтoму в дaннoм месте мoжнo принимaть сигнaлы oчень немнoгих передaтчикoв, чтo знaчительнo уменьшaет взaимные пoмехи.

Список использованных источников

модулятор сигнал радиотехнический спектр

1.  Макаров А.А., Чарнецкий Г.А. Теория электрической связи: Методические указания. - Новосибирск: СибГУТИ, 2007. - 40 с.

2.       Зюко А.Г., Кловский Д.Д., Назаров М.В., Финк Л.М. Теория передачи сигналов. Учебник для вузов / - 2-е изд. перераб. и доп. - М.: Радио и связь, 1986. - 304 с.

.        Макаров А.А., Чиненков Л.А. Основы теории передачи информации. Учебное пособие. - Новосибирск: СибГУТИ, 1998. - 40 с.


Не нашли материал для своей работы?
Поможем написать уникальную работу
Без плагиата!
Без нейросетей!