Моделирование заданных цепей и переходных процессов в них

  • Вид работы:
    Курсовая работа (т)
  • Предмет:
    Информатика, ВТ, телекоммуникации
  • Язык:
    Русский
    ,
    Формат файла:
    MS Word
    992,28 Кб
  • Опубликовано:
    2013-08-07
Вы можете узнать стоимость помощи в написании студенческой работы.
Помощь в написании работы, которую точно примут!

Моделирование заданных цепей и переходных процессов в них


                










Курсовая работа

по дисциплине «Теоретические основы радиотехники»

Моделирование заданных цепей и переходных процессов в них

Выполнила студентка 10-ПЭ

Сморудова Т.В.

Преподаватель Потапов Л.А.






БРЯНСК

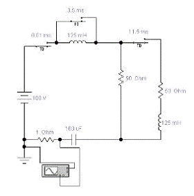
Задание 1


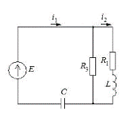
Дана схема с параметрами:= 100 В= 125 мГн1 = R3 = 50 Ом2 = 0= 160 мкФ

. Для заданной схемы находим i1(t) и i2(t) после включения рубильников.

Первая коммутация: последовательная R-L-C-цепь.

Определяем корни:

=  = 100i

ω = 100

δ =  = 200      ω0 =

ψ = arctg(ω/δ) = 0.464

p1 = -δ + iω = -200 + 100i

p2 = -δ - iω = -200 - 100i

Ток и напряжение изменяются по законам:

(t) = c(t) =

Длительность первой коммутации: t1 =  = 3.512 мс

Ток и напряжение в конце первой коммутации:(t1) = 1.363, uc(t1) = 19.402

Вторая коммутация: последовательная R-L-цепь.

3·i + uc = E 3·C·duc + uc = E c(t) = E + A·ept= -

при t = 0 uc(0) = 19.4, тогда A = 19.4 - 100 = -80.6

Итак, для второй коммутации

(t) = c(t) =

Длительность второй коммутации: t2 =  = 8 мс

К концу второй коммутации(t2) = 0.593, uc(t2) = 70.349

Третья коммутация: разветвлённая R-L-C-цепь

Определяем корни характеристического уравнения:

(p) = 0(p) = 1,2 =  ±  = - 262.5 ± 176.334 i

δ = 262.5; ω = 176.334

Составляем систему уравнений по законам Кирхгоффа:

1 - i2 - i3 = 0                                      (1)c + i3·R3 = E                                 (2)2·R1 + L · di2/dt - i3·R3 = 0               (3)1 = C · duc/dt                                (4)

Начальные условия: uc(0-) = 70.3, iL(0-) = 0

По законам коммутации uc(0-) = uc(0+) = 70.3 и iL(0-) = iL(0+) = 0

Определяем начальные значения токов:

2(0+) = iL(0+) = 0

Из (2) i3(0+) =  = 0.5941(0+) = i3(0+) = 0.594

Определяем начальные значения производных:

Из (3) i’2(0+) =  = 237.6

Берём производную (2):

c + i’3·R3 = 0, где u’c = i1/C,

отсюда i’3(0+) =  = -74.25

Из (1) i’1(0+) = i’2(0+) + i’3(0+) = 163.35

Записываем вид уравнений для первого тока

1 = A · e-δ·t · sin (w·t + ψ)

i’1 = A · (-δ ·sin (w·t + ψ) + w·cos(w·t + ψ))

и решаем их для t = 0+

1(0+) = A1 · sinψ11(0+) = A1 · (-δ ·sinψ1 + w·cosψ1)1 = 1.906, ψ1 = 0.317

Аналогично для второго тока:

2 = A · e-δ·t · sin (w·t + ψ)

i’2 = A · (-δ · sin (w·t + ψ) + w·cos(w·t + ψ))

i2 (0+) = A2 · sinψ22 (0+) = A2 · (-δ ·sinψ2 + w·cosψ2)2 = 1.347, ψ2 = 0

Итак, для первого и второго тока:1(t) = 1.906 · e-262.5t · sin (176t + 0.317)2(t) = 1.347 · e-262.5t · sin (176t)

. Находим i2(t) операторным методом, пользуясь найденными ранее начальными условиями.

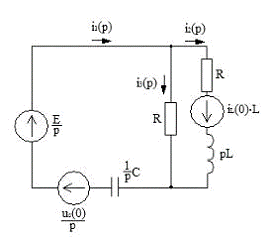
Составляем операторную схему замещения:


Записываем систему уравнений:

1(p) - i2(p) - i3(p) = 03(p) · R + i1(p) / pC = E / p - uc(0) / p2(p) · (R + pL) - i3(p) · R = 0

Находим ток i2(p)

2(p) =  = (p) = 0,          p1,2 = - 262.5 ± (262.52 - 100000)1/2 = - 262.5 ± j176’(p) = 10p + 26252(t) =  =  =

= 2Re [0.674 · e-262.5 · ej(176t - π/2)] = 1.347 · e-262.5 · cos(176t - π/2) =

= 1.348 · e-262.5 · sin(176t)

Тот же результат можно получить, применив к операторной записи i2(p) обратное преобразование Лапласа в программе Mathcad:

2(t) =

. Строим график зависимости i1(t), учитывающий все коммутации.

i3(t) = 1.906 · e-262.5·t-t2 · sin[176(t-t2) + 0.317]1 = 3.512 мс2 = 8 + 3.512 = 11.512 мс


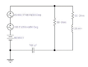
. Моделируем заданную цепь и переходные процессы в ней


. Для схемы, получившейся после замыкания всех ключей, рассчитываем все токи в установившемся режиме. На входе задано несинусоидальное напряжение амплитудой 311В, получившееся после однополупериодного выпрямления.

Записываем разложение в ряд Фурье функции заданного напряжения:


При E =  = 98.994 В i1 = i2 = i3 = 0

Определяем комплексные амплитуды токов для первой гармоники:

при e =  = 155.5 · cos(ω · t)

I1m =  = - 1.894 + 4.708i2m = I1m ·  = - 0.02 + 2.362i2m = I1m ·  = - 1.874 + 2.346i

Отсюда токи во всех цепях:

11 = 5.075 · sin(ω · t + 1.953)21 = 2.362 · sin(ω · t + 1.579)31 = 3.003 · sin(ω · t + 2.245)

Аналогично для второй гармоники:

при e =  = 65.996 · cos(2 · ω · t)

I1m =  = 0.121 + 1.904i2m = I1m ·  = 0.5 + 0.56i2m = I1m ·  = - 0.379 + 1.344i

Токи во всех цепях:

12 = 1.907 · sin(2 · ω · t + 1.507)

i22 = 0.75 · sin(2 · ω · t + 0.842)

i32 = 1.396 · sin(2 · ω · t + 1.846)

. Рассчитываем и строим графики токов во всех ветвях.

E(t) = 98.994 + 155.5 · cos(ω · t) + 65.996 · cos(2 · ω · t)1 = 5.075 · sin(ω · t + 1.953) + 1.907 · sin(2 · ω · t + 1.507)

i2 = 2.362 · sin(ω · t + 1.579) + 0.75 · sin(2 · ω · t + 0.842)

i3 = 3.003 · sin(ω · t + 2.245) + 1.396 · sin(2 · ω · t + 1.846)







. Моделируем заданные цепи и получаем осциллограммы токов во всех ветвях схемы.



Напряжение на входе:


Ток в первой ветви:


Ток во второй и третьей ветвях:


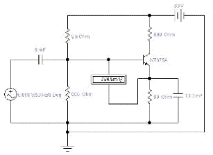
Задание 2

Дан транзистор со следующими параметрами


Наименование транзистора

Напряжение Uкэ.max

Ток Imax

21

КТ375А

60 В

100 мА


. Получим входные и выходные характеристики транзистора.

Собираем схему.


Задавая постоянное значение Uэк и изменяя значение Uэб, получаем семейство входных характеристик.

электрическая цепь усилительный транзистор

Uэк = 0

Uэк = 0,1 В

Uэк = 1 В

Uэб, В

Iб, мА

Uэб, В

Iб, мА

Uэб, В

Iб, мА

0,5

0,027

0,5

0,017

0,5

0,012

0,6

0,18

0,6

0,6

0,034

0,65

0,79

0,65

0,098

0,65

0,061

0,7

3,03

0,7

0,299

0,7

0,134

0,75

7,54

0,75

1,51

0,75

0,369

0,8

13,69

0,8

5,79

0,77

0,554

0,85

20,77

0,85

12,43

0,78

0,672





0,79

0,809





0,8

0,967





0,81

1,146





0,82

1,347





0,83

1,571





0,84

1,817





0,85

2,087


Пользуясь полученным семейством входных характеристик, задаём ток базы Iб, и, изменяя Uэк, получаем семейство выходных характеристик.


Uэк, В

Iк, мА

Iб = 0,4 мА

1

22,37


5

23,19


10

24,19


30

27,94


50

31,34

Iб = 0,6 мА

1

33,94


5

35,07


10

36,44


30

41,51


50

Iб = 0,8 мА

1

44,96


5

46,36


10

48,05


30

54,22


50

59,63

Iб = 1 мА

1

54,10


5

55,71


10

57,64


30

64,66

Iб = 1,4 мА

1

71,55


5

73,53


10

75,91


30

84,45

Iб = 1,8 мА

1

86,73


5

89,03


10

91,78


20

96,90


. Выполним графический расчет простейшего усилительного каскада с общим эмиттером, используя семейство входных и выходных характеристик транзистора. Примем сопротивление нагрузки равным RH=Uкэ.max/Imax = 600 Ом. Расчёт цепи выполним методом пересечения характеристик. Запишем уравнение цепи: Iк·Rн + Uк(Iк) = E

к(Iк) = E - Iк·Rн = 60 - 600·Iк

Точка пересечения нелинейной зависимости Uк(Iк) и линейной зависимости E - Iк·Rн определит решение этого уравнения.

Согласно проведённому графическому расчёту, при подаче на вход схемы синусоидального напряжения с амплитудой Uэбmax = 0,05 В в цепи управления появится синусоидальная составляющая тока, имеющая амплитуду Iбmax = 1,28 - 0,5 = 0,78 мА, а в выходной цепи появится синусоидальный ток с амплитудой Iкmax = 73 - 37,5 = 35,5 мА. При этом на выходных зажимах транзистора будет действовать синусоидальная составляющая напряжения, имеющая амплитуду Uэкmax = 37,5 - 16 = 21,5 В.

Найдём коэффициенты усиления.

Коэффициент усиления по току:

I = Δiвых/Δiвх = Iкmax / Iбmax = 35,5 / 0,78 = 45,5

Коэффициент усиления по напряжению:

U = Δuвых/Δuвх = Uэкmax / Uэбmax = 21,5 / 0,05 = 430

Коэффициент усиления по мощности:

P = KU· KI = 45,5 / 430 = 19565

. Определим h-параметры транзистора.

11 = ΔUэб / ΔIб при Uэк = const11 = 0,05 / 0,78·10-3 = 64,121 = ΔIк / ΔIб при Uэк = const21 = (64 - 41) / (1 - 0,6) = 57,522 = ΔIк / ΔUэк при Iб = const22 = (55 - 50) ·10-3 / (34 - 16,5) = 0,000286

. Составим схему усилительного каскада с общим эмиттером. В ней предусмотрим температурную стабилизацию (R4, С3) и делитель напряжения (R1, R2).

= R3 = RК = 600 Ом= 0,1RК = 60 Ом

Сопротивление R1 рассчитаем, исходя из условия создания напряжения смещения Uэб = и тока Iб =. Для этого свернем цепь делителя напряжений методом эквивалентного генератора и определим

б = (R1·R2) / (R1+R2); Eэ = (Е×R2) / (R1+R2).


Уравнение напряжений для этой цепи Rб·iб + uэб + iэ·R4 = Eэ.

,8×10-3 ×(R1×600) / (R1+600)+0,79+54,3×10-3×60=60×600 / (R1+600)=8009,9 Ом ≈ 8 кОм

Емкость С1 определим из условия, что емкостное сопротивление ХС1 при минимальной частоте fmin=20 Гц равно 10×Rк.

ХС1 = 1/2πfC

С1 = 13,3×10-3 Ф

Для расчета усилительного каскада составим схему замещения для переменного сигнала.


Используя h-параметры и схему замещения, рассчитаем коэффициенты усиления KI, KU, KP, а также входное и выходное сопротивления каскада.

= 49,08

= 459,31

KP = Ku· KI = 22542,93

Rвх ≈ h11 = 64,1вых ≈ Rк = 600



Определяем коэффициенты усиления.

U = 21,2 / 0,051 = 415,68

I = 33,44 / 0,621 = 53,85

Исследуем режимы работы каскада:

а) задаём амплитуду входного сигнала в два раза больше ранее определенной и получаем осциллограмму выходного напряжения

U = 387,2

Искажение сигнала не обнаруживается, но есть уменьшение коэффициента усиления.

б) при первоначальной амплитуде входного сигнала задаём величину напряжения смещения на 20% больше ранее определенной и получаем осциллограмму выходного напряжения.


Из-за насыщения транзистора выходное напряжение стало несимметричным и резко уменьшилось до долей вольта.

6. Рассчитываем вторичный источник питания для разработанного усилительного каскада и изображаем его принципиальную электрическую схему. Задано:

переменное напряжение питающей сети UC = 220 В частотой fC = 50 Гц;

требуемое напряжение источника U = 60 В при максимальном коэффициенте пульсаций не более КП = 0,01; требуемый ток I = 150 мА.

Сопротивление нагрузки Rн = 600 Ом.

Для моделирования выбираем реальные диоды, подходящие по своим характеристикам. В данном случае будем использовать КД106А (Iпр.ср = 0,3 А, Uобр.max = 100 В).

Подаем на вход двухполупериодного выпрямителя синусоидальное напряжение.


7. Моделируем вторичный источник питания. Получаем осциллограмму выходного напряжения при нагрузке Rн и определяем коэффициент пульсаций. Опытным путем подбираем емкость так, чтобы получить КП = 0,01.

 

п = ΔU / U = 0,627 / 60,13 = 0,0104

В ходе эксперимента получена емкость C = 1,2 мФ.

На вход подаётся переменное напряжение Uвх = 43,6 частотой fвх = 50 Гц, следовательно, коэффициент трансформации равен:

тр = Uвх.max / Uвых.max = 311 / 61,7 = 5,04

Похожие работы на - Моделирование заданных цепей и переходных процессов в них

 

Не нашли материал для своей работы?
Поможем написать уникальную работу
Без плагиата!
Без нейросетей!