Анализ и реинжиниринг бизнес-процесса – производство и продажа мебели на заказ

  • Вид работы:
    Курсовая работа (т)
  • Предмет:
    Эктеория
  • Язык:
    Русский
    ,
    Формат файла:
    MS Word
    1,11 Мб
  • Опубликовано:
    2013-07-28
Вы можете узнать стоимость помощи в написании студенческой работы.
Помощь в написании работы, которую точно примут!

Анализ и реинжиниринг бизнес-процесса – производство и продажа мебели на заказ













Курсовая работа

«Анализ и реинжиниринг бизнес-процесса - производство и продажа мебели на заказ»

По дисциплине

«Реинжиниринг бизнес-процессов»

Содержание


Содержание

Введение

. Анализ требований клиентов, оценка уровня компании, постановка целей реинжиниринга

. Построение организационной структуры существующего бизнеса

. Построение IDEF-модели существующего бизнеса

. Построение прецедентной модели существующего бизнес-процесса

. Построение объектной модели существующего бизнес-процесса

. Анализ существующего бизнеса и выявление проблем

. Проектирование новой организационной структуры

. Проектирование новой функциональной структуры

. Построение прецедентной модели нового бизнес-процесса

. Построение объектной модели нового бизнес-процесса

. Построение прецедентной модели информационной системы

. Построение объектной модели информационной системы

. Подведение итогов реинжиниринга

Заключение

Список использованной литературы

Введение

В мире существует множество различных фирм. Коммерческие организации действуют с целью получения максимальной прибыли. Это возможно только при условии наличия у фирмы конкурентоспособности. Если фирма отстает по каким-то показателям от конкурентов, целесообразно провести реинжиниринг бизнес-процессов, что позволит повысить эффективность производства в несколько раз.

Под реинжинирингом понимается фундаментальное и радикальное перепроектирование бизнес процессов для достижения резких, скачкообразных улучшений в решающих современных показателях деятельности коммерческой организации, таких как стоимость, качество, сервис и темпы.

Целью выполнения данной курсовой работы является получение навыков самостоятельного реинжиниринга сложных систем на основе принципов проведения реинжиниринга, методологий моделирования бизнес-процессов, технологии реинжиниринга и инструментальных средств поддержки его проведения, рассмотренных в процессе изучения дисциплины «Реинжиниринг бизнес-процессов».

В качестве объекта реинжиниринга выступает салон-мастерская по производству и продаже мебели «GRAND». Можно с уверенностью сказать, что данную организационную структуру следует подвергнуть реинжинирингу, т.к. она достаточно сложна, распределена в пространстве и динамична во времени. Кроме того, в управлении системой задействовано большое количество людей, поэтому существующие бизнес-процессы не дают улучшения в решающих современных показателях.

В процессе реинжиниринга, будет выполнено содержательное описание бизнес-процесса, дан анализ требований клиентов и оценка уровня компании, создана внешняя (прецедентная), внутренняя (объектная) и IDEF-модели существующего бизнеса, разработан образ нового бизнеса в виде спецификации целей. А также будет построена П-, О-, модели нового бизнеса, сформирована новая организационная структура, и разработана структура информационной системы.

1. Анализ требований клиентов, оценка уровня компании, постановка целей реинжиниринга


Для того чтобы качественно проанализировать уровень компании, необходимо перечислить метрики, по которым будет измерен существующий бизнес-процесс, и сравним с аналогичным процессом конкурирующей фирмы. Для анализа будут предъявлены следующие метрики:

. Время оформления заказа;

. Сроки исполнения заказа;

. Качество конечного продукта;

. Стоимость конечного продукта;

. Форма оплаты заказа;

. Ассортимент.

Обращаясь в фирму, клиент рассчитывает на быстрое и качественное обслуживание. Кроме того, его интересует подробная информация о качестве и стоимости продукции. Следует отметить, что немаловажным является желание клиента внести свои коррективы в эскизы заказываемой продукции.

На данном этапе существующий бизнес-процесс не отвечает некоторым из вышеперечисленных требований. Так, время оформления заказа составляет примерно 30-35 минут, из-за того, что клиент, приходя в фирму еще не знаком с ассортиментом, бланк заказа заполняется вручную. Срок изготовления составляет от 3 до 5 суток, из-за длительного перемещения, и возможных потерь информации, так же высокая стоимость отрицательно сказывается на конкурентоспособности. Неудобством является наличный расчет. Таким образом, можно сделать вывод, что фирма не в состоянии удовлетворить потребности клиента в полной мере, что значительно снижает его конкурентоспособность.

Но есть и преимущества, такие как: высокое качество продукции, за счет преобладания ручного труда, и широкий ассортимент продукции, плюс то, что клиент может изменять некоторые характеристики конечного продукта. Сравним салон-мастерскую с аналогичными фирмами, по выделенным метрикам. Сравнения представлены в таблице 1.1

Таблица 1.1 Сравнительный анализ салона-мастерской «GRAND» конкурирующей фирмой

Показатели сравнения

Оценка салона-мастерской «GRAND»

Оценка конкурирующей фирмы

Время оформления заказа

30-35 минут (5/10)

10-15 минут (9/10)

Сроки изготовления заказа

От 3 до 5 суток (5/10)

От 1,5 до 2 суток (9/10)

Качество продукции

Высокое (10/10)

Среднее (5/10)

Стоимость продукции

Высокая (6/10)

Средняя (7/10)

Форма оплаты заказа

Наличный расчет (4/10)

Наличного расчета, Оплата через банк (6/10)

Ассортимент

Широкое разнообразие моделей (8/10)

Широкое разнообразие моделей (8/10)

ИТОГО:

38/60

44/60

Усредненная оценка показателей:

6,33/10

7,33/10


Проанализировав фирму и главного конкурента по предъявленным метрикам, стоит отметить, что мебельный салон-мастерская «GRAND» на 1 отстает по усредненной оценке показателей от конкурирующей фирмы.

Целью реинжиниринга является увеличение эффективности деятельности фирмы, посредством совершенствования бизнес-процессов. По окончании реинжиниринга необходимо довести значения показателей до следующего уровня:

. Время оформления заказа - не более 10 мин (10/10).

. Сроки исполнения заказа - не более 2-х суток (10/10).

. Качество конечного продукта - высокое (10/10).

. Стоимость конечного продукта - средняя (7/10).

. Форма оплаты заказа - наличный расчет и договор рассрочки (8/10).

. Ассортимент - широкое разнообразие моделей (8/10).

. Усредненная оценка показателей - 8,33/10.

2. Построение организационной структуры существующего бизнеса


Организационная структура мебельной фирмы «GRAND» представлена следующим образом.

Директор - глава организации, ответственен за полноценное функционирование фирмы, взаимодействие с окружающей средой. В непосредственном подчинении у директора находится финансовый отдел, PR - специалист, заместитель директора по производству.

Финансовый отдел занимается ведением бухгалтерского учета, осуществлением финансовых операций, маркетингом. В состав финансового отдела входит бухгалтер, специалист по маркетингу и продвижению, экономист - менеджер, являющийся главой финансового отдела.

PR - специалист, отвечает за организацию рекламных компаний, связи с общественностью, формирование положительного имиджа, корпоративного стиля и бренда организации.

Заместитель директора по производству, является ответственным непосредственно за функционирование производства. В его непосредственном ведении находится отдел по работе с клиентами, отдел материально-технического снабжения, проектный отдел, сборочный цех, отдел доставки. Являясь менеджером среднего звена, координирует взаимодействие подразделений между собой.

Отдел по работе с клиентами, осуществляет прием заявок клиентов на изготовление мебели, осуществляет расчет с клиентом, формирует бланк заказа на изготовление мебели. Данный отдел состоит из трех менеджеров по работе с клиентами, в обязанности одного из которых входит управление данным подразделением.

Отдел материально-технического снабжения, отвечает за наполняемость склада необходимыми материалами и фурнитурой, необходимой для полноценного функционирования производства. В состав данного подразделения входит два сотрудника: материально-ответственный кладовщик и оператор автоматизированного учета, работающий с базой данных. Есть вероятность ситуации, когда необходимых материалов нет, в этом случае глава отдела заказывает недостающие материалы у поставщика, принимает их, расписываясь за отгрузку.

Проектный отдел занимается проектированием изделия под конкретного заказчика, учитывая его пожелания. В состав данного подразделения входит три проектировщика.

Сборочный цех занимается непосредственно изготовлением мебели по сформированному проекту. В состав данного подразделения входит три мебельных мастера (сборщика).

Отдел доставки занимается доставкой готовой мебели непосредственно заказчику, в состав данного подразделения входит два водителя-экспедитора и четыре грузчика.

На рисунке 2.1 представлена организационная структура мебельной фирмы «GRAND»

Рисунок 2.1 Организационная структура мебельной фирмы «GRAND»

3. Построение IDEF-модели существующего бизнеса

организационный структура бизнес модель

Томская мебельная фирма «GRAND», осуществляет продажу и изготовление мебели на заказ. Диаграмма верхнего уровня отображает взаимодействие бизнес-процесса с окружением.

Вход системы: финансовые ресурсы (предварительная оплата, кредиты банков, инвестиции), обращение клиента, материалы и фурнитура.

Выход системы: выполненный заказ (продукция), прибыль организации.

Основные элементы внешней среды предприятия: комитет по защите прав потребителей, санитарная эпидемиологическая станция (СЭС), МЧС, налоговая инспекция, торговая инспекция.

Партнерами являются: поставщики материалов и фурнитуры, рекламное агентство.

Клиентами являются: физические лица, юридические лица.

На рисунке 3.1 изображена диаграмма первого уровня декомпозиции бизнеса.

Рисунок 3.1 Диаграмма первого уровня декомпозиции бизнеса P1

Диаграмма второго уровня наглядно отображает этапы исполнения бизнес-процесса (Рисунок 3.2).

Блок «Оформление заказа»:

Вход: обращение клиента, финансовые ресурсы.

Выход: бланк заказа.

Управление: государственные стандарты, законы, НПА, информация.

Механизм: менеджер по работе с клиентами.

Блок «Проектирование»:

Вход: бланк заказа.

Выход: готовый проект.

Управление: государственные стандарты, законы, НПА, информация.

Механизм: проектировщик.

Блок «Изготовление»:

Вход: готовый проект.

Выход: произведенный продукт.

Управление: государственные стандарты, законы, НПА, информация.

Механизм: мебельные мастера.

Блок «Доставка покупателю и продажа»:

Вход: произведенный продукт.

Выход: прибыль организации, выполненный заказ.

Управление: государственные стандарты, законы, НПА, информация, бланк заказа.

Механизм: водитель и экспедитор.

Рисунок 3.2 Диаграмма второго уровня декомпозиции бизнеса P2

Диаграмма третьего уровня существующего бизнес-процесса отображает этапы оформления заказа (Рисунок 3.3).

Блок «Выбор эскиза»:

Вход: обращение клиента.

Выход: выбранный эскиз.

Управление: государственные стандарты, законы, НПА, информация.

Механизм: менеджер по работе с клиентами.

Блок «Получение оплаты»:

Вход: обращение клиента, финансовые ресурсы.

Выход: чек об оплате.

Управление: государственные стандарты, законы, НПА, информация.

Механизм: менеджер по работе с клиентами.

Блок «Формирование бланка заказа»:

Вход: выбранный эскиз, договор.

Выход: бланк заказа.

Управление: государственные стандарты, законы, НПА, информация.

Механизм: менеджер по работе с клиентами.

Рисунок 3.3 Диаграмма третьего уровня декомпозиции бизнеса P3

4. Построение прецедентной модели существующего бизнес-процесса


Внешняя или прецедентная модель описывает бизнес так, как он виден извне, т.е. как он воспринимается клиентами и другим окружением. Данная модель отражает представление о том, что делает бизнес, а не как делает.

Построение прецедентной модели начинается с выделения прецедентов и элементов окружения. «Продажа заказного продукта», является основным прецедентом, который отражает весь бизнес-процесс в исследуемой организации. В данный прецедент входят еще три различных по своей сути бизнес-процесса: «Оформление заказа», «Проектирование», «Изготовление». Окружение моделируется при помощи действующих лиц, субъектов, которое взаимодействует с бизнесом. Субъект представляет собой абстракцию кого-либо или чего-либо, использующего бизнес. Он обозначает роль, которую что-то или кто-то может играть по отношению к бизнесу. Субъектами исследуемого бизнес-процесса являются «Заказчик» и «Поставщики». «Заказчик» физическое или юридическое лицо, обращающееся в салон-мастерскую с целью сделать заказ на изготовление мебели. «Поставщики» - субъекты, с которыми взаимодействует бизнес, и которые осуществляют поставку материалов и фурнитуры. На рисунке 4.1 представлена диаграмма вариантов использования, которая отображает взаимодействие бизнес-процесса с окружением (прецедентов с акторами).

Рисунок 4.1 Диаграмма вариантов использования

Следующий шаг в построении прецедентной модели - описание прецедента последовательностью шагов. Данное описание называется потоком событий.

Так как реинжиниринг будет направлен на процесс продажи заказной мебели, особое внимание обратим именно этот прецедент. Данный бизнес-процесс является общим и исследуемым, он включает в себя поток событий и три обособленных прецедента, каждый из которых будет рассмотрен более подробно.

Поток событий прецедента «Продажа заказного продукта» (Рисунок 4.2):

. Клиент обращается в отдел по работе с клиентами с целью заказать мебель, начинается выполнение прецедента «Оформление заказа».

. Если клиент отказывается от условий, то бизнес-процесс прерывается, если клиент соглашается, то он заказывает необходимую ему мебель.

. Проектный отдел приступает к проектированию заказанной мебели, данный бизнес процесс отражает прецедент «Проектирование».

. Сборочный цех приступает к изготовлению заказанной мебели, данный бизнес-процесс отражает прецедент «Изготовление».

. Следующим шагом является контроль качества изделия, который осуществляет проектный отдел.

. Если изделие не удовлетворяет предъявляемым нормам, то в сборочном цеху приступают к исправлению дефектов и несоответствий нормам.

. Если изделие качественное, то отдел доставки осуществляет погрузку и доставку изделия клиенту.

Далее будет рассмотрен поток событий бизнес-процесса, обособленный в отдельный прецедент «Оформление заказа», при котором происходит взаимодействия клиента с менеджером по работе с клиентами.

Поток событий прецедента «Оформление заказа» (Рисунок 4.3):

. Клиент приходит в отдел по работе с клиентами и обращается к одному из менеджеров по работе с клиентами, с целью оформить заказ на изготовление мебели.

. Менеджер предоставляет клиенту каталог возможных эскизов и дизайнов мебели. Клиент выбирает изделие.

. В процессе общения выясняются дополнительные пожелания клиента, которые менеджер учитывает и примечает.

. Менеджер объясняет клиенту условия оплаты мебели.

. Далее возможны два варианта: Клиент отказывается и на этом текущий бизнес-процесс прерывается; Клиент сразу полностью оплачивает заказ, и ему выдается чек об оплате;

. Если бизнес-процесс не был прерван, то менеджер формирует бланк заказа, в котором указывает личную информацию клиента, выбранный тип изделия, дополнительные пожелания клиента.

. Далее менеджер относит бланк заказа в проектный отдел, на этом поток событий данного прецедента заканчивается.

Рисунок 4.3 Поток событий прецедента «Оформление заказа»

Вторым в последовательности событий бизнес-процесса «Продажа мебели на заказ» является прецедент «Проектирование», в котором описан процесс проектирования заказанной мебели. В данном бизнес процессе взаимодействуют два отдела: проектный отдел и отдел материально-технического снабжения.

Поток событий прецедента «Проектирование» (Рисунок 4.4):

. Один из проектировщиков принимает бланк заказа от менеджера по работе с клиентами.

. Проектировщик начинает разрабатывать проект изделия, и в процессе учитывает пожелания клиента.

. Далее проектировщик оценивает материальные затраты на изготовление мебели.

. Проектировщик формирует заявку на необходимые материалы и относит её в отдел по материально-техническому снабжению.

. Оператор автоматизированного учета сверяет по базе данных наличие необходимых материалов.

. Если необходимые материалы отсутствуют, то материально-ответственный кладовщик заказывает необходимые материалы у поставщиков, по факту доставки он их принимает и подписывает счет-фактуру.

. После доставки, или если материалы были в наличии, материально-ответственный кладовщик сообщает о наличии необходимых материалов в сборочный цех.

. Проектировщик относит готовый проект мебельным мастерам в сборочный цех. На этом поток событий данного прецедента заканчивается.

Третьим в последовательности событий бизнес-процесса «Продажа мебели на заказ» является прецедент «Изготовление», в котором описан процесс изготовления мебели.

Поток событий прецедента «Изготовление» (Рисунок 4.5):

. Мебельный мастер принимает проект изделия.

. В соответствии с проектом мебельный мастер изготавливает необходимую мебель.

. Далее приглашается ответственный за заказ проектировщик, для контроля качества изделия. На этом шаге последовательность прецедента «Изготовление» заканчивается.

Рисунок 4.5 Поток событий прецедента «Изготовление»

Таким образом, прецедентная модель бизнес-процесса «Продажа заказного продукта» построена.

 

. Построение объектной модели существующего бизнес-процесса


Объектная модель существующего бизнеса показывает как, и за счет чего реализуются прецеденты. Данная модель раскрывает внутреннее устройство бизнеса, а именно: какие виды ресурсов используются для реализации прецедентов и каким образом они взаимодействуют. Описание объектной модели базируется на понятии "объект". Объекты представляют участников процессов и различного рода сущности (готовая продукция, заказ и т.д.).

Интерфейсные объекты, исследуемого бизнес-процесса:

. Менеджер по работе с клиентами. Атрибуты: ФИО, должность, заработная плата. Обязанности: взаимодействует с клиентами, оформляет заказы, принимает оплату от клиентов за заказы.

. Материально-ответственный кладовщик. Атрибуты: ФИО, должность, заработная плата. Обязанности: взаимодействие с поставщиками, принимает материалы и подписывает счет-фактуру.

. Водитель-экспедитор. Атрибуты: ФИО, должность, заработная плата. Обязанности: доставка готового изделия клиенту.

Управляющие объекты, исследуемого бизнес-процесса:

. Проектировщик. Атрибуты: ФИО, должность, заработная плата. Обязанности: проектирование изделия, управление исполнением проекта, контроль.

. Оператор автоматизированного учета. Атрибуты: ФИО, должность, заработная плата. Обязанности: ведение автоматизированного учета, работа с базой данных.

. Мебельный мастер (Сборщик). Атрибуты: ФИО, должность, заработная плата. Обязанности: изготовление продукта в соответствии с проектом.

Объекты-сущности, исследуемого бизнес-процесса:

. Чек - документ, выдаваемый по факту оплаты заказа.

. Каталог - документ отражающий ассортимент выпускаемой продукции.

. Бланк заказа - документ, в который входит номер заказа, дата заказа, информация о клиенте, выбранный тип, эскиз изделия, пожелания клиента.

. Проект изделия - проект заказанной мебели.

. Заявка на материалы - документ, характеризующий необходимые материалы и их объемы.

. База данных - программа, позволяющая вести материальный учет в фирме.

. Материалы - необходимы для производства заказного изделия.

. Счет-фактура - документ, подписываемый по факту отгрузки материалов.

. Готовое изделие - результат производства, характеризуется принадлежностью к какому-либо заказу.

В таблице 5.1 приведено описание взаимосвязи объектов друг с другом.

Таблица 5.1 Описание взаимодействия объектов друг с другом

№ п/п

Объекты связи

Вид связи

Содержание связи

1

Клиент - Менеджер по работе с клиентами

отношение коммуникации

Клиент обращается к менеджеру для оформления заказа на изготовление мебели

2

Менеджер - Клиент

отношение коммуникации

Менеджер предоставляет клиенту каталог возможных эскизов изделий

3

Клиент - Каталог

отношение использования

Клиент выбирает подходящий эскиз

4

Клиент - Менеджер

отношение коммуникации

Клиент выказывает свой выбор и пожелания

5

Менеджер - Клиент

отношение коммуникации

Менеджер объясняет условия и сроки

6

Клиент - Менеджер

отношение коммуникации

Клиент оплачивает заказ

7

Менеджер - Чек

отношение использования

Менеджер печатает чек

8

Менеджер - Клиент

отношение коммуникации

Менеджер отдает клиенту чек

9

Менеджер - Бланк заказа

отношение использования

Менеджер формирует бланк заказа

10

Менеджер - Проектировщик

отношение коммуникации

Менеджер относит бланк заказа проектировщику в проектный отдел

11

Проектировщик - Бланк заказа

отношение использования

Проектировщик принимает бланк заказа

12

Проектировщик - Проект изделия

отношение использования

Проектировщик разрабатывает проект

13

Проектировщик - Проект изделия

отношение использования

Проектировщик оценивает проект

14

Проектировщик - Заявка на материалы

отношение использования

Проектировщик формирует заявку на материалы

15

Проектировщик - Оператор автоматизированного учета

отношение коммуникации

Проектировщик передает оператору автоматизированного учета заявку на материалы

16

Оператор автоматизированного учета - Заявка на материалы

отношение использования

Оператор автоматизированного учета принимает заявку на материалы

17

Оператор автоматизированного учета - База данных

отношение использования

Оператор автоматизированного учета сверяет наличие необходимых материалов с имеющимися материалами

18

Материально-ответственный кладовщик - Поставщики

отношение коммуникации

Материально-ответственный кладовщик заказывает необходимые материалы у поставщиков

19

Поставщики - Материально-ответственный кладовщик

отношение коммуникации

Доставка материалов

20

Материально-ответственный кладовщик - Материалы

отношение использования

Прием материалов

21

Материально-ответственный кладовщик - Счет-фактура

отношение использования

Подписывает счет-фактуру

22

Материально-ответственный кладовщик - Сборщик

отношение коммуникации

Сообщение о наличии материалов на складе

23

Проектировщик - Сборщик

отношение коммуникации

Передача проекта изделия сборщику

24

Сборщик - Проект изделия

отношение использования

Сборщик мебели получает и изучает проект изделия

25

Сборщик - Готовое изделие

отношение использования

Сборщик изготавливает изделие

26

Сборщик - Проектировщик

отношение коммуникации

Сборщик зовет проектировщика для контроля качества изделия

27

Проектировщик - Готовое изделие

отношение использования

Контроль качества изделия

28

Проектировщик - Сборщик

отношение коммуникации

Проектировщик говорит оценку качества изделия

29

Сборщик - Готовое изделие

отношение использования

Исправление дефектов в готовом изделии

30

Сборщик - Водитель-экспедитор

отношение коммуникации

Передача бланка заказа и готового изделия водителю-экспедитору

31

Водитель-экспедитор - Клиент

отношение коммуникации

Передача готового изделия

Примечание: В случае если необходимые материалы имеются на складе, то пункты 18, 19, 20, 21 данной таблицы пропускаются.

Динамическая модель взаимодействия подразделений и заказчика, в прецеденте «Продажа заказного продукта» изображена на рисунке 5.1. Динамическая модель взаимодействия подразделения, сотрудника и заказчика, в прецеденте «Оформление заказа» изображена на рисунке 5.2. Динамическая модель взаимодействия подразделения, сотрудников и заказчика, в прецеденте «Проектирование» изображена на рисунке 5.3. Динамическая модель взаимодействия сотрудников, в прецеденте «Изготовление» изображена на рисунке 5.4.

Рисунок 5.1 Диаграмма последовательности прецедента «Продажа заказного продукта»

Рисунок 5.2 Диаграмма последовательности прецедента «Оформление заказа»

Рисунок 5.3 Диаграмма последовательности прецедента «Проектирование»

Рисунок 5.4 Диаграмма последовательности прецедента «Изготовление»

 

. Анализ существующего бизнеса и выявление проблем


Организационная структура мебельной фирмы «GRAND» функциональная, т.к. она состоит из множества подразделений выполняющих определенную функцию. Подразделения, подчиненные заместителю директора по производству, пронизывают сильные горизонтальные связи, т.к. данным подразделениям приходится поочередно взаимодействовать в бизнес-процессе. Таким образом, образуется две проблемы: заказ исполняется довольно долго, и стоимость продукции высокая (Рисунок 6.1).

Первая проблема вызвана, проявлением бюрократии в самом негативном ее смысле. Сотрудникам приходится постоянно курсировать по отделам, своим ходом, выполняя свои функции в бизнес-процессе.

Вторая проблема вызвана, массивностью организационной структуры с большим штатом работников. Из-за этого цена конечного продукта высокая.

При обращении клиента, оформление заказа занимает продолжительное время, вся проблема заключается в том, что менеджер по работе с клиентами собственноручно заполняет бланк заказа. Так же стоит отметить, что у клиента нет выбора способов оплаты заказа, он может лишь заплатить по факту заказа.

Таблица 6.1 Оценка шагов бизнес-процесса

Шаги прецедента

УЦ/НУЦ действие

Возможность удаления

Стоимость

Клиент обращается к менеджеру для оформления заказа на изготовление мебели

Нет

Низкая

Менеджер предоставляет клиенту каталог возможных эскизов изделий

НУЦ

Нет

Низкая

Клиент выбирает подходящий эскиз

НУЦ

Нет

Низкая

Клиент выказывает свой выбор и пожелания

НУЦ

Нет

Низкая

Менеджер объясняет условия и сроки

НУЦ

Нет

Низкая

Клиент оплачивает заказ

НУЦ

Нет

Низкая

Менеджер печатает чек

НУЦ

Да

Низкая

Менеджер отдает клиенту чек

НУЦ

Нет

Низкая

Менеджер формирует бланк заказа

УЦ

Нет

Низкая

Менеджер относит бланк заказа проектировщику в проектный отдел

НУЦ

Да

Низкая

Проектировщик принимает бланк заказа

НУЦ

Да

Низкая

Проектировщик разрабатывает проект

УЦ

Нет

Средняя

Проектировщик оценивает проект

НУЦ

Нет

Средняя

Проектировщик формирует заявку на материалы

НУЦ

Да

Низкая

Проектировщик передает оператору автоматизированного учета заявку на материалы

НУЦ

Да

Низкая

Оператор автоматизированного учета принимает заявку на материалы

НУЦ

Да

Низкая

Оператор автоматизированного учета сверяет наличие необходимых материалов с имеющимися материалами

НУЦ

Нет

Средняя

Материально-ответственный кладовщик заказывает необходимые материалы у поставщиков

УЦ

Нет

Средняя

Доставка материалов

УЦ

Нет

Средняя

Прием материалов

НУЦ

Нет

Средняя

Подписывает счет-фактуру

НУЦ

Нет

Низкая

Сообщение о наличии материалов на складе

НУЦ

Да

Низкая

Передача проекта изделия сборщику

НУЦ

Нет

Низкая

Сборщик мебели получает и изучает проект изделия

НУЦ

Нет

Низкая

Сборщик изготавливает изделие

УЦ

Нет

Высокая

Сборщик зовет проектировщика для контроля качества изделия

НУЦ

Нет

Низкая

Контроль качества изделия

УЦ

Нет

Низкая

Проектировщик говорит оценку качества изделия

НУЦ

Нет

Низкая

Исправление дефектов в готовом изделии

УЦ

Нет

Высокая

Передача бланка заказа и готового изделия водителю-экспедитору

НУЦ

Да

Низкая

Передача готового изделия

УЦ

Нет

Средняя


Рисунок 6.1 Диаграмма Ганта для существующего бизнес-процесса

7. Визуализация образа нового бизнес- процесса


Эвристические правила представляют собой рекомендации, какими должны быть новые, перепроектированные бизнес-процессы, на каких принципах они должны быть основаны, чтобы обеспечить резкое скачкообразное улучшение показателей. Перечислим эвристические правила реконструкции бизнеса:

. Несколько работ объединяются в одну (горизонтальное сжатие процесса).

. Исполнители принимают самостоятельные решения (вертикальное сжатие процесса).

. Шаги процесса выполняются в естественном порядке.

. Процессы имеют различные варианты исполнения.

. Работа выполняется там, где это наиболее целесообразно.

. Уменьшение проверок и управляющих воздействий.

. Минимизация согласований.

. Уполномоченный менеджер обеспечивает единую точку контакта.

. Преобладает смешанный централизованный / децентрализованный подход.

Рассмотрим вышеперечисленные эвристические правила реконструкции бизнеса, применительно к рассматриваемому бизнес-процессу:

. В данном бизнес-процессе возможно объединить два прецедента «Проектировка» и «Изготовление».

. Полномочия по исполнению и контролю проекта будут переданы менеджеру проекта. Менеджером проекта будет один из проектировщиков, вследствие чего будет сокращен штат сотрудников, и менеджер будет максимально близко приближен к исполнителям, что позволяет принимать им эффективные решения.

. Шаги процесса итак выполняются в естественном порядке.

. Процессы имеют различные варианты исполнения. Данное правило применимо в процессе оформления заказа, где клиент выбирает эскиз по каталогу или приносит свой готовый эскиз. Целесообразно предоставить клиенту возможность вносить коррективы в имеющиеся у менеджера эскизы, это позволит разнообразить имеющийся каталог эскизов и наиболее полно удовлетворять потребности клиентов. Из нововведений необходимо разнообразить способы оплаты заказа. Кроме оплаты на месте, будет возможно оформить договор рассрочки.

. Работа выполняется там, где это наиболее целесообразно. Вместо проектного отдела и сборочного цеха, будут сформированы три проектных отдела, где будет исполняться заказ. Таким образом, протяженность горизонтальных связей уменьшится.

. Уменьшение проверок и управляющих воздействий. Контроль качества в процессе производства удалить невозможно, в силу потребности повышения качества продукции, и чтобы не допустить брак в продажу, что может отразиться на имидже фирмы. Выходом из данной ситуации будут являться проектные отделы, где проектировщик - менеджер проекта осуществляет проектирование, управление исполнением и контроль проекта.

. Минимизация согласований станет возможна при введении матричной организационной структуры, где отвечать за исполнение заказа будет менеджер проекта, который будет обеспечивать единую точку контакта.

. Изначально преобладает централизованный подход, но будет сделан шаг к децентрализации.

Итак, подведем итоги применения вышеописанных эвристических правил к рассматриваемому бизнес-процессу по пунктам:

. Создание сайта фирмы и внедрение информационной системы;

. Изменение организационной структуры с функциональной на матричную;

. Устранение отдела доставки и передача функции доставки в аутсорсинг;

. Сокращение штата сотрудников;

. Введение нового способа оплаты заказа «Рассрочка».

Улучшение всех вышеперечисленных метрик повлечет за собой, в целом, улучшение бизнес-процесса.

 

. Проектирование новой организационной структуры


Новая организационная структура мебельной фирмы «GRAND» спроектирована следующим образом.

Директор - глава организации, ответственен за полноценное функционирование фирмы, взаимодействие с окружающей средой. В непосредственном подчинении у директора находится финансовый отдел, PR - специалист, заместитель директора по производству.

Бухгалтер-экономист - ведением бухгалтерского учета, осуществлением финансовых операций

Специалист по маркетингу и PR, отвечает за продвижение товара, организацию рекламных компаний, связи с общественностью, формирование положительного имиджа, корпоративного стиля и бренда организации.

Заместитель директора по производству, является ответственным непосредственно за функционирование производства. В его непосредственном ведении находится отдел по работе с клиентами, отдел материально-технического снабжения, и три проектных группы. Являясь менеджером среднего звена, координирует взаимодействие подразделений между собой.

Отдел по работе с клиентами, осуществляет прием заявок клиентов на изготовление мебели, осуществляет расчет с клиентом, либо составление договора рассрочки, формирует бланк заказа на изготовление мебели. Данный отдел состоит из двух менеджеров по работе с клиентами, в обязанности одного из которых входит управление данным подразделением.

Материально-ответственный кладовщик, отвечает за наполняемость склада необходимыми материалами и фурнитурой, необходимой для полноценного функционирования производства. Есть вероятность ситуации, когда необходимых материалов нет, в этом случае материально-ответственный кладовщик заказывает недостающие материалы у поставщика, принимает их, расписываясь за отгрузку.

Проектные группы, отвечают за исполнение проекта, в состав проектной группы входит проектировщик - менеджер проекта и мебельный мастер (сборщик). Менеджер проекта - проектировщик отвечает за проектировку, управление исполнением и контроль проекта. Мебельный мастер осуществляет непосредственно изготовление продукта.

Функции отдела доставки исполняет служба доставки.

На рисунке 8.1 представлена организационная структура мебельной фирмы «GRAND»

Рисунок 8.1 Новая организационная структура мебельной фирмы «GRAND»

 

. Проектирование новой функциональной структуры


Вход системы: финансовые ресурсы (предварительная оплата, кредиты банков, инвестиции), обращение клиента, материалы и фурнитура.

Выход системы: выполненный заказ (продукция), прибыль организации.

Основные элементы внешней среды предприятия: комитет по защите прав потребителей, санитарная эпидемиологическая станция (СЭС), МЧС, налоговая инспекция, торговая инспекция.

Партнерами являются: поставщики материалов и фурнитуры, рекламное агентство, служба доставки.

Клиентами являются: физические лица, юридические лица.

Диаграмма второго уровня наглядно отображает этапы исполнения бизнес-процесса.

Блок «Оформление заказа»:

Вход: обращение клиента, финансовые ресурсы.

Выход: бланк заказа.

Управление: государственные стандарты, законы, НПА, информация.

Механизм: менеджер по работе с клиентами.

Блок «Исполнение заказа»:

Вход: материалы и фурнитура.

Выход: произведенный продукт.

Управление: бланк заказа, государственные стандарты, законы, НПА, информация.

Механизм: мебельный мастер, менеджер проекта - проектировщик.

Блок «Доставка покупателю и продажа»:

Вход: произведенный продукт.

Выход: прибыль организации, выполненный заказ.

Управление: государственные стандарты, законы, НПА, информация, бланк заказа.

Механизм: водитель и экспедитор.

Диаграмма третьего уровня существующего бизнес-процесса отображает этапы оформления заказа (Рисунок 9.3).

Блок «Выбор эскиза»:

Вход: обращение клиента.

Выход: выбранный эскиз.

Управление: государственные стандарты, законы, НПА, информация.

Механизм: менеджер по работе с клиентами.

Блок «Оформление договора»:

Вход: обращение клиента, финансовые ресурсы.

Выход: договор рассрочки.

Управление: государственные стандарты, законы, НПА, информация.

Механизм: менеджер по работе с клиентами.

Блок «Формирование бланка заказа»:

Вход: выбранный эскиз, договор.

Выход: бланк заказа.

Управление: государственные стандарты, законы, НПА, информация.

Механизм: менеджер по работе с клиентами.

Диаграмма четвертого уровня существующего бизнес-процесса отображает этапы изготовление заказа.

Блок «Проектировка»:

Вход: материалы и фурнитура.

Выход: проект.

Управление: бланк заказа.

Механизм: проектировщик.

Блок «Изготовление»:

Вход: материалы и фурнитура.

Выход: готовое изделие.

Управление: проект.

Механизм: мебельный мастер.

Блок «Проверка качества»:

Вход: готовое изделие.

Выход: произведенный продукт.

Управление: проект, бланк заказа.

Механизм: менеджер по работе с клиентами, проектировщик.

Рисунок 9.4 Диаграмма четвертого уровня декомпозиции бизнеса P5

10. Построение прецедентной модели нового бизнес-процесса


«Продажа заказного продукта», является основным прецедентом, который отражает весь бизнес-процесс перепроектированной организации. В данный прецедент входят еще два различных по своей сути бизнес-процесса: «Оформление заказа», «Исполнение проекта». Субъектами окружения исследуемого бизнес-процесса являются «Заказчик», «Поставщики», «Служба доставки». «Заказчик» физическое или юридическое лицо, обращающееся в салон-мастерскую с целью сделать заказ на изготовление мебели. «Поставщики» - субъекты, с которыми взаимодействует бизнес, и которые осуществляют поставку материалов и фурнитуры. «Служба доставки» выполняет функцию доставки заказа клиенту. На рисунке 10.1 представлена диаграмма вариантов использования, которая отображает взаимодействие бизнес-процесса с окружением (прецедентов с акторами).

Рисунок 10.1 Диаграмма вариантов использования нового бизнес-процесса

Следующий шаг в построении прецедентной модели - описание прецедента последовательностью шагов. Данное описание называется потоком событий.

Бизнес-процесс «Продажа мебели на заказ» является общим и исследуемым, он включает в себя поток событий и два обособленных прецедента, каждый из которых будет рассмотрен более подробно.

Поток событий прецедента «Продажа заказного продукта» (Рисунок 10.2):

. Клиент обращается в отдел по работе с клиентами с целью заказать мебель, начинается выполнение прецедента «Оформление заказа».

. Если клиент отказывается от условий, то бизнес-процесс прерывается, если клиент соглашается, то он заказывает необходимую ему мебель.

. Проектная группа осуществляет проектирование, изготовление и контроль качества заказанной мебели, данный бизнес процесс отражает прецедент «Исполнение проекта».

. Отдел по работе с клиентами заказывает доставку продукта.

. Отдел по работе с клиентами оповещает клиента о доставке.

. Служба доставки осуществляет погрузку и доставку изделия покупателю.

Рисунок 10.2 Поток событий прецедента «Продажа заказного продукта»

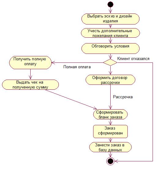
Далее будет рассмотрен поток событий бизнес-процесса, обособленный в отдельный прецедент «Оформление заказа», при котором происходит взаимодействия клиента с менеджером по работе с клиентами.

Поток событий прецедента «Оформление заказа» (Рисунок 10.3):

. Клиент приходит в отдел по работе с клиентами и обращается к одному из менеджеров по работе с клиентами, с целью оформить заказ на изготовление мебели.

. Менеджер предоставляет клиенту каталог возможных эскизов и дизайнов мебели. Клиент выбирает изделие.

. В процессе общения выясняются дополнительные пожелания клиента, которые менеджер учитывает и примечает.

. Менеджер объясняет клиенту условия оплаты мебели.

. Далее возможны два варианта: Клиент отказывается и на этом текущий бизнес-процесс прерывается; Клиент сразу полностью оплачивает заказ, и ему выдается чек об оплате; Клиент оформляет договор рассрочки, и ему выдается второй экземпляр договора

. Если бизнес-процесс не был прерван, то менеджер формирует бланк заказа, в котором указывает личную информацию клиента, выбранный тип изделия, дополнительные пожелания клиента.

. Далее менеджер при помощи информационной системы заносит электронную версию бланка заказа в базу данных в проектный отдел, на этом поток событий данного прецедента заканчивается.

Рисунок 10.3 Поток событий прецедента «Оформление заказа»

Вторым в последовательности событий бизнес-процесса «Продажа мебели на заказ» является прецедент «Исполнение проекта», в котором описан процесс проектирования заказанной мебели. В данном бизнес процессе взаимодействуют два отдела: проектный отдел и отдел материально-технического снабжения.

Поток событий прецедента «Исполнение проекта» (Рисунок 10.4):

. Один из проектировщиков принимает бланк заказа от менеджера по работе с клиентами.

. Проектировщик начинает разрабатывать проект изделия, и в процессе учитывает пожелания клиента. Одновременно проектировщик оценивает материальные затраты на изготовление мебели.

. Проектировщик передает заявку на необходимые материалы материально-ответственному кладовщику при помощи информационной системы.

. Материально-ответственный кладовщик сверяет по базе данных наличие необходимых материалов.

. Если необходимые материалы отсутствуют, то материально-ответственный кладовщик заказывает необходимые материалы у поставщиков, по факту доставки он их принимает и подписывает счет-фактуру.

. После доставки, или если материалы были в наличии, материально-ответственный кладовщик отправляет сообщение о наличии необходимых материалов проектной группе.

. Проектировщик передает готовый проект подчиненным ему мебельным мастерам.

. Мебельные мастера (Сборщики) приступают к изготовлению заказанного продукта.

. После сборки изделия, менеджер проекта проверяет изделие на качество, если изделие не качественное, сборщики исправляют выявленные дефекты.

. Менеджер проекта отправляет сообщение в отдел по работе с клиентами сообщение об исполнении проекта. Для этого он использует информационную систему.

На этом последовательность заканчивается.

Рисунок 10.4 Поток событий прецедента «Исполнение проекта»

Таким образом, прецедентная модель нового бизнес-процесса «Продажа заказного продукта» построена.

 

. Построение объектной модели нового бизнес-процесса


Интерфейсные объекты, нового бизнес-процесса:

. Менеджер по работе с клиентами. Атрибуты: ФИО, должность, заработная плата. Обязанности: взаимодействует с клиентами и службой доставки, оформляет заказы, принимает оплату от клиентов за заказы, формирует договор рассрочки.

. Материально-ответственный кладовщик. Атрибуты: ФИО, должность, заработная плата. Обязанности: взаимодействие с поставщиками, принимает материалы и подписывает счет-фактуру, ведение автоматизированного учета, работа с базой данных.

Управляющие объекты, исследуемого бизнес-процесса:

. Проектировщик - менеджер проекта. Атрибуты: ФИО, должность, заработная плата. Обязанности: проектирование изделия, управление исполнением проекта, контроль.

. Мебельный мастер (Сборщик). Атрибуты: ФИО, должность, заработная плата. Обязанности: изготовление продукта в соответствии с проектом.

Объекты-сущности, исследуемого бизнес-процесса:

. Чек - документ, выдаваемый по факту оплаты заказа.

. Договор рассрочки - документ, характеризующий условия рассрочки оплаты заказа.

. Электронный каталог (Сайт фирмы) - web-страница отражающая ассортимент выпускаемой продукции.

. Электронный бланк заказа - электронный документ, в который входит номер заказа, дата заказа, информация о клиенте, выбранный тип, эскиз изделия, пожелания клиента.

. Проект изделия - проект заказанной мебели.

. Электронная заявка на материалы - сообщение, характеризующая необходимые материалы и их объемы, которое передается с помощью информационной системы.

. База данных - программа, позволяющая вести материальный учет в фирме.

. Материалы - необходимы для производства заказного изделия.

. Счет-фактура - документ, подписываемый по факту отгрузки материалов.

. Готовое изделие - результат производства, характеризуется принадлежностью к какому-либо заказу.

В таблице 11.1 приведено описание взаимосвязи объектов друг с другом.

№ п/п

Объекты связи

Вид связи

Содержание связи

1

Клиент - Менеджер по работе с клиентами

отношение коммуникации

Клиент обращается к менеджеру для оформления заказа на изготовление мебели

2

Менеджер - Клиент

отношение коммуникации

Менеджер предоставляет клиенту каталог возможных эскизов изделий

3

Клиент - Каталог

отношение использования

Клиент выбирает подходящий эскиз

4

Клиент - Менеджер

отношение коммуникации

Клиент выказывает свой выбор и пожелания

5

Менеджер - Клиент

отношение коммуникации

Менеджер объясняет возможные варианты оплаты

6

Клиент - Менеджер

отношение коммуникации

Выбранный тип оплаты

7

Менеджер - Договор рассрочки или Чек

отношение использования

Менеджер формирует договор рассрочки, либо печатает чек

8

Менеджер - Клиент

отношение коммуникации

Менеджер отдает клиенту чек или второй экземпляр договора рассрочки

9

Менеджер - Электронный бланк заказа

отношение использования

Менеджер формирует электронный бланк заказа

10

Менеджер - Проектировщик

отношение коммуникации

Менеджер передает электронный бланк заказа проектировщику через информационную систему

11

Проектировщик - Электронный бланк заказа

отношение использования

Проектировщик принимает электронный бланк заказа

12

Проектировщик - Проект изделия

отношение использования

Проектировщик разрабатывает проект

13

Проектировщик - Проект изделия

отношение использования

Проектировщик оценивает проект

14

Проектировщик - Электронная заявка на материалы

отношение использования

Проектировщик формирует электронную заявку на материалы

15

Проектировщик - Материально-ответственный кладовщик

отношение коммуникации

Проектировщик передает материально-ответственному кладовщику электронную заявку на материалы, посредством информационной системы

16

Материально-ответственный кладовщик - Электронная заявка на материалы

отношение использования

Материально-ответственный кладовщик принимает электронную заявку на материалы

17

Материально-ответственный кладовщик - База данных

отношение использования

Материально-ответственный кладовщик сверяет наличие необходимых материалов с имеющимися материалами

18

Материально-ответственный кладовщик - Поставщики

Материально-ответственный кладовщик заказывает необходимые материалы у поставщиков

19

Поставщики - Материально-ответственный кладовщик

отношение коммуникации

Доставка материалов

20

Материально-ответственный кладовщик - Материалы

отношение использования

Прием материалов

21

Материально-ответственный кладовщик - Счет-фактура

отношение использования

Подписывает счет-фактуру

22

Материально-ответственный кладовщик - Менеджер проекта

отношение коммуникации

Сообщение о наличии материалов на складе

23

Менеджер проекта - Сборщик

отношение коммуникации

Передача проекта изделия, и команды о начале изготовления сборщику

24

Сборщик - Проект изделия

отношение использования

Сборщик мебели получает и изучает проект изделия

25

Сборщик - Готовое изделие

отношение использования

Сборщик изготавливает изделие

26

Проектировщик - Готовое изделие

отношение использования

Контроль качества изделия

27

Проектировщик - Сборщик

отношение коммуникации

Проектировщик говорит оценку качества изделия

28

Сборщик - Готовое изделие

отношение использования

Исправление дефектов в готовом изделии

29

Менеджер проекта - Менеджер по работе с клиентами

отношение коммуникации

Электронное сообщение об исполнении заказа

30

Менеджер по работе с клиентами - Служба доставки

отношение коммуникации

Заказ доставки продукта

31

Менеджер по работе с клиентами - Клиент

отношение коммуникации

Сообщение о доставке продукта

32

Служба доставки - Готовое изделие

отношение использования

Погрузка и доставка готового изделия покупателю

Примечание: В случае если необходимые материалы имеются на складе, то пункты 18, 19, 20, 21 данной таблицы пропускаются.

Динамическая модель взаимодействия подразделений и заказчика, в прецеденте «Продажа заказного продукта» изображена на рисунке 11.1. Динамическая модель взаимодействия подразделения, сотрудника и заказчика, в прецеденте «Оформление заказа» изображена на рисунке 11.2. Динамическая модель взаимодействия подразделения, сотрудников и заказчика, в прецеденте «Исполнение проекта» изображена на рисунке 11.3.

Рисунок 11.1 Диаграмма последовательности прецедента «Продажа заказного продукта»

Рисунок 11.2 Диаграмма последовательности прецедента «Оформление заказа»

Рисунок 11.3 Диаграмма последовательности прецедента «Исполнение проекта»

12. Построение прецедентной модели информационной системы


Информационные технологии являются основой реинжиниринга бизнес-процессов. Информационная система решающим образом влияет на функционирование процессов и при правильном использовании приводит к многократному повышению их результативности.

Сформируем прецедентную модель информационной системы для салона-мастерской «GRAND». Для этого выделим основные прецеденты и субъекты информационной системы на основе модели нового бизнеса.

Рассмотрим прецедент «Оформление заказа». В прецеденте участвует менеджер по работе с клиентами. Он оформляет заказ, используя информационную систему.

Субъектом ИС является клиент, который взаимодействует с ИС через Интернет - просматривает каталоги моделей, изготовляемой мебели на сайте фирмы.

Рассмотрим прецедент «Использование ИС в процессе исполнения проекта». В данном прецеденте менеджер проекта взаимодействует с ИС, когда получает от менеджера по работе с клиентами заказ, когда отправляет заявку на материалы, и когда передает сообщение в отдел по работе с клиентами о готовности проекта.

В прецеденте «Материальное обеспечение» материально-ответственный кладовщик получает сообщение о необходимых материалах, работает с базой данных, и отправляет сообщение о наличии материалов, используя ИС.

Таким образом, можно выделить следующие прецеденты информационной системы:

. «Получение информации на сайте»;

. «Оформление заказа»;

. «Использование ИС в процессе исполнения проекта»;

. «Материальное обеспечение».

На рисунке 12.1 наглядно представлена схема взаимодействия прецедентов ИС с субъектами.

Рисунок 12.1 Схема взаимодействия прецедентов информационной системы с субъектами

 

. Построение объектной модели информационной системы


Интерфейсные объекты, исследуемого бизнес-процесса:

. Главное окно ИС - позволяет сотрудникам взаимодействовать с ИС.

. Окно заказа - позволяет сотрудникам работать с заказом.

. Главная страница сайта - позволяет клиенту работать с электронным каталогом фирмы.

Управляющим объектом, исследуемого бизнес-процесса является процедура - последовательность виртуальных операций позволяющая управлять ИС.

Объекты-сущности, исследуемого бизнес-процесса:

. Электронный каталог (Сайт фирмы) - web-страница отражающая ассортимент выпускаемой продукции.

. Электронный бланк заказа - электронный документ, в который входит номер заказа, дата заказа, информация о клиенте, выбранный тип, эскиз изделия, пожелания клиента.

. Электронное сообщение - способ виртуальной коммуникации сотрудников.

. Электронная заявка на материалы - сообщение, характеризующее необходимые материалы и их объемы, которое передается с помощью информационной системы.

. База данных - программа, позволяющая вести материальный учет в фирме.

Динамическая модель взаимодействия ИС и заказчика, в прецеденте ««Получение информации на сайте» изображена на рисунке 13.1. Динамическая модель взаимодействия ИС, сотрудника и заказчика, в прецеденте «Оформление заказа» изображена на рисунке 13.2. Динамическая модель взаимодействия ИС, сотрудника, в прецеденте «Использование ИС в процессе исполнения проекта» изображена на рисунке 13.3. Динамическая модель взаимодействия сотрудника, ИС, в прецеденте «Материальное обеспечение» изображена на рисунке 13.4.

Рисунок 13.1 Диаграмма последовательности прецедента «Получение информации на сайте»

Рисунок 13.2 Диаграмма последовательности прецедента «Оформление заказа»

Рисунок 13.3 Диаграмма последовательности прецедента «Использование ИС в процессе исполнения проекта»

Рисунок 13.4 Диаграмма последовательности прецедента «Материальное обеспечение»

14. Подведение итогов реинжиниринга

Проектирование организационной структуры на новый лад, позволило сократить численность сотрудников практически вдвое. Было - 23 сотрудника, стало - 13 сотрудников. Были сокращены следующие сотрудники: экономист-менеджер, специалист по маркетингу, менеджер по работе с клиентами, оператор автоматизированного учета, два водителя-экспедитора, и четыре грузчика. Это позволило сократить затраты, и уменьшить себестоимость продукции до необходимого значения.

Реинжиниринг позволил отказаться от функциональных подразделений, и заменить их проектными группами. Перестали существовать длинные горизонтальные связи между отделами, а те связи что остались, заменены на короткие по длительности, за счет введения информационной системы. Теперь над каждым отдельным проектом работает проектная группа, состоящая из двух человек. Данная модель наиболее удобна, т.к. сокращается время исполнения заказа до необходимых показателей. Стоит отметить, что сохранился преимущественно ручной труд и контроль качества, что позволило сохранить качество на высоком уровне.

Внедрение информационной системы, которая включает в себя сайт фирмы, базу данных, и непосредственно систему взаимодействия сотрудников между собой, позволило снизить затраты времени не только всего процесса в целом, но и процесс оформления заявки. Перед тем как придти в фирму клиент, как правило, заходит на сайт, где представлен электронный каталог, следовательно, делает свой выбор, что потом экономит время при работе менеджера с клиентом. Оборудованное рабочее место менеджера по работе с клиентами личным ПК, позволяет вести электронный документооборот. Все вышеперечисленное снижает затрачиваемое время на оформление заявки. После проведения реинжиниринга клиент получит возможность оплатить заказ сразу, либо оформить договор рассрочки.

Поставленная вначале реинжиниринга цель, увеличить эффективность бизнес-процесса, достигнута. Выделенные показатели соответствуют целевым:

. Время оформления заказа - не более 10 мин (10/10).

. Сроки исполнения заказа - не более 2-х суток (10/10).

. Качество конечного продукта - высокое (10/10).

. Стоимость конечного продукта - средняя (7/10).

. Форма оплаты заказа - наличный расчет и договор рассрочки (8/10).

. Ассортимент - широкое разнообразие моделей (8/10).

. Усредненная оценка показателей - 8,33/10.

Заключение


Подводя итоги проделанной работы, стоит отметить, что, во-первых, была достигнута цель данной курсовой работы, которая состояла в получении навыков самостоятельного реинжиниринга сложных систем на основе принципов проведения реинжиниринга, методологий моделирования бизнес-процессов, технологии реинжиниринга и инструментальных средств поддержки его проведения, рассмотренных в процессе изучения дисциплины «Реинжиниринг бизнес-процессов». Во-вторых, полученные знания в области реинжиниринга бизнес-процессов позволили перепроектировать рассматриваемый мною бизнес-процесс «Производство и продажа мебели на заказ».

Таким образом, можно сделать вывод, что внесенные изменения в бизнес-процесс, значительно повысило показатели метрик, что говорит о качественном улучшении процесса. Немаловажным фактом является внедрение современных технологий в виде информационной системы, значительно облегчающий, и ускоряющий работу всего салона-мастерской «GRAND».

Все запланированные изменения привели к скачкообразным улучшениям таких показателей как стоимость, качество, сервис и темпы.

Список использованной литературы


1. Силич М.П. Реинжиниринг бизнес-процессов: Учебное пособие. - Томск: Томский межвузовский центр дистанционного образования, 2010. - 108 с.

. Силич М.П. Реинжиниринг бизнес-процессов: Методические указания по выполнению курсовой работы. - Томск: ТУСУР, 2009, -10 с.

Похожие работы на - Анализ и реинжиниринг бизнес-процесса – производство и продажа мебели на заказ

 

Не нашли материал для своей работы?
Поможем написать уникальную работу
Без плагиата!
Без нейросетей!