Розробка пристрою вимірювання щільності в системах автоматичного контролю

  • Вид работы:
    Дипломная (ВКР)
  • Предмет:
    Информационное обеспечение, программирование
  • Язык:
    Украинский
    ,
    Формат файла:
    MS Word
    330,58 Кб
  • Опубликовано:
    2013-08-14
Вы можете узнать стоимость помощи в написании студенческой работы.
Помощь в написании работы, которую точно примут!

Розробка пристрою вимірювання щільності в системах автоматичного контролю

Міністерство аграрної політики України

          ПОЛІТЕХНІЧНИЙ КОЛЕДЖ ЛНАУ





Пояснювальна записка

З “Обслуговування інтелектуальних інтегрованих систем”

до дипломного проекту на тему

“Розробка пристрою вимірювання щільності в системах автоматичного контролю”

         

         

         

         

         

         

         

         

          Луганськ, 2007

РЕФЕРАТ

Дипломний проект складається з пояснювальної записки на 67 аркушах формату А4, яка містить 24 малюнків, 6 таблиць, 20 літературних джерел, 1 доповнення на 10 аркушах, графічну частину на 4 аркушах формату А1.

Мікроконтролер AT89S8252, флеш пам’ять, принципова схема, структурна схема, драйвер інтерфейсу rs-485, рідкокристалічний дисплей, Мікросхема TDC-GP2, УЛЬТРАЗВУКОВИЙ ВИПРОМІНЮВАЧ, Кварцовий резонатор.

У проекті була проведена розробка пристрою вимірювання щільності в системах автоматичного контролю. Розрахована та обґрунтована принципова схема пристрою і блоку живлення до нього. Приведено лістинг програми для програмування мікроконтролера AT89S8252 на виконання цієї задачі. Запропонований варіант організації роботи пристрою як у інтеграції з персональним комп’ютером, так і без нього, при необхідності виконання технічних робіт, або непередбаченому його відключенні. Розроблено інтерфейс для передачі даних персональному комп’ютеру. У проекті також було розраховано економічні аспекти розробки та економічний ефект від упровадження даного пристрою, що склав 2493,22грн з урахуванням нормативу рентабельності та вартості програмного продукту з ПДВ. У проекті обговорені питання охорони праці при розробці та експлуатації приладу.

ЗМІСТ

ВСТУП

. АНАЛІЗ ІСНУЮЧИХ СИСТЕМ

. ПОСТАНОВКА ЗАВДАННЯ НА ПРОЕКТУВАННЯ

. АПАРАТНА ЧАСТИНА ПРОЕКТУ

.1 ПРИНЦИП ФУНКЦІОНУВАННЯ ПРИСТРОЮ

.2 ВИБІР АПАРАТНОГО ЗАБЕЗПЕЧЕННЯ

.2.1 Вибір мікроконтролера

.2.2 Вибір мікросхеми вимірювання Acam. Перетворювач часу у цифровий код

.2.4 Інтерфейс RS-485

.2.5 Flash пам’ять AT45DB021B

.2.6 Вибір кварцового резонатора

.2.7 Вибір клавіатури

.2.7 Вибір рідинно-кристалічного індикатора

.3 РОЗРАХУНОК БЛОКА ЖИВЛЕННЯ

.3.1 Розрахунок стабілізатора напруги на +5В

.3.2 Розрахунок випрямляча для живлення схеми керування

.3.3 Стабілізатор напруги

.3.4 Розрахунок випрямляча

.3.5 Вибір трансформатора

. ПРОГРАМНА ЧАСТИНА ПРОЕКТУ

.1 ПРОГРАМНА РЕАЛІЗАЦІЯ АЛГОРИТМУ

.2 АЛГОРИТМ РОБОТИ З РКІ

.2 РОЗРОБКА ФУНКЦІЇ ІНІЦІАЛІЗАЦІЇ МІКРОКОНТРОЛЕРА

.3 ПОСЛІДОВНИЙ ІНТЕРФЕЙС SPI

.4 РОЗРОБКА ПРОЦЕДУРИ ОПИТУВАННЯ КЛАВІАТУРИ

. ЕКОНОМІЧНА ЧАСТИНА

.1 ХАРАКТЕРИСТИКА РОЗРОБЛЯЄМОГО ПРИСТРОЮ

.2 ВИЗНАЧЕННЯ ВИХІДНИХ ДАНИХ

.3 ВИЗНАЧЕННЯ ВИТРАТ ПРАЦІ НА РОЗРОБКУ ПРОГРАМНОГО ПРОДУКТУ

.3.1 Визначення умовної кількості трудомісткості при складанні програми

.4 РОЗРАХУНОК СОБІВАРТОСТІ І ОПТОВОЇ (РИНКОВОЇ) ЦІНИ

.4.1. Розрахунок прямих витрат

.4.2 Розрахунок непрямих витрат

.5 РОЗРАХУНОК ФІНАНСОВИХ ПОКАЗНИКІВ

. ОХОРОНА ПРАЦІ

.1 ВИМОГИ БЕЗПЕКИ ПІД ЧАС ВИКОНАННЯ РОБОТИ

.1.1 З відеодисплейними терміналами

ВИСНОВКИ

ПЕРЕЛІК ВИКОРИСТАНОЇ ЛІТЕРАТУРИ

ДОДАТОК

   

   
ВСТУП


На стезі розвитку техніки виникла потреба у більш точних та швидких систем вимірювання параметрів щільності, так як при розробці, виробництві, різних рідин, газів (наприклад, виробництво пива чи спирту, або будь яких речовин) необхідно виконувати більшу кількість вимірювань, різних за важкістю, точності та кількості контролюючих параметрів. Висновком для розробки усій вимірювальної системи можна рахувати наступний фактор: на даний момент в користуванні сільсько-господарчої промисловості знаходиться більша кількість різних щільномерів і приборів, виконуючих самі різні функції. Усі ці прибори, відповідають впевненим вимогам, потребують періодичних метрологічних поверок і різноманітних тестувань, необхідних для підтримуванні у постійної готовності усе сучасне електронне обладнання. Такого роду вимірювальні системи використовувані у сьогоднішній час, в умову швидкоплинність електронно-технічного прогресу, морально та технічно сильно застарілі, оскільки були розроблені і освоювані у виробництві не менш 15 років назад ще до повального економічного спаду у нашій країні. Експлуатація, обслуговування, а тем більш відтворення таких пристроїв, з обліком їхньої високої собівартості й складним обслуговуванням, перетворилося в практично нерозв'язну проблему. Різкий ріст цін на послуги й енергоносії привів до того, що навіть просте складування громіздких вимірювальних приладів вимагає більших грошових витрат. Як показує досвід експлуатації вимірювальної техніки, а саме щільномерів, коефіцієнт завантаження більшості приладів не перевищує 10%. Низький коефіцієнт використання порозумівається відсутністю багатофункціональності розроблених раніше приладів. У метрологічних службах перебувають прилади, які експлуатуються кілька днів у році, або перебувають на робочих місцях, але рідко використовувані для активного виміру. Вся ця техніка вимагає висококваліфікованого персоналу, робочих площ і значних матеріальних витрат для підтримки її в робочому стані й періодичній перевірці. Підраховано, що вартість річної експлуатації вимірювальної техніки приблизно дорівнює 15% від вартості самого приладу. Причому ця величина мало залежить від інтенсивності використання приладу, тому що її основними складовими є амортизаційні відрахування, ремонтні й атестаційні витрати. Таким чином, підвищення багатофункціональності вимірювальних апаратур, а особливо дорогих щільномерів перетворилося не тільки в технічну, але й актуальну економічну проблему.

    Завдяки стрімкому розвитку мікросхемотехніці в цей час з'явилася елементна база для створення приладів, що відповідають сучасним вимогам по швидкодії й точності виміру параметрів ультразвукового сигналу. Підставою для розробки системи калібрування й виміру параметрів ультразвукових пристроїв послужили більше високі вимоги до точності вимірів і накладення більше твердих обмежень у часі (порядку 400мкс) стосовно існуючих систем.

   

   
1. АНАЛІЗ ІСНУЮЧИХ СИСТЕМ


Щільномер, прилад для безперервного (або періодичного) виміру щільності речовин у процесі їхнього виробництва або переробки, установлюється безпосередньо в технологічних лініях або виробничих агрегатах. За принципом дії щільномер для виміру щільності рідин (вони найпоширеніші) діляться на наступні основні групи:

·   поплавкові;

·   вагарні;

·   гідростатичні;

·   радіоізотопні;

·   вібраційні;

·   ультразвукові.

Розглянемо більш докладно існуючі на сьогоднішній день види.

Поплавкові щільномери бувають із плаваючим поплавцем (являють собою ареометр постійної маси, малюнок 1.1) або із зануреним поплавцем (ареометр постійного обсягу). Погрішності щільномерів цієї групи залежно від конструкції становлять ±(0,2-2)% від діапазону значень щільності, охоплюваного шкалою приладу.

Малюнок 1.1 - Поплавковй щільномер із плаваючим поплавцем

Вагарні щільномери засновані на безперервному зважуванні певного обсягу рідини. Погрішність таких щільномерів ±(0,5-1)%.

У гідростатичних щільномерів мірою щільності r служить різниця тисків Dр двох стовпів рідини різної висоти: Dр = rgh, де g -прискорення вільного падіння, h - різниця висот стовпів. Значення Dр виміряється або безпосередньо (датчиками тиску), або як різниця тисків, необхідних для видавлювання пухирців газу (повітря) у рідину на різній глибині (малюнок 1.2). Погрішність таких щільномерів досягає ±(2-4)% від діапазону шкали приладу.

Малюнок 1.2 - Гідростатичний щільномер

Датчик вібраційного щільномера містить тіло (порожній циліндр, пластина, камертон), якому ззовні повідомляються коливання. Визначається резонансна частота коливань тіла в речовині; ця частота тим менше, чим більше густина контрольованої речовини. Погрішність таких щільномерів ± (1-2) * 10-4 г/см3.

Дія радіоізотопних щільномерів ґрунтується на визначенні зміни інтенсивності пучка g- або b-променів у результаті їхнього поглинання або розсіювання шаром рідини (ослаблення пучка визначається, при фіксованій товщині шаруючи, щільністю рідини). Погрішність радіоізотопних щільномерів ~ 2% від діапазону шкали приладу.

Дія ультразвукового щільномера заснована на залежності швидкості звуку у середовищі від її щільності:

,

де (b - коефіцієнт адіабатичної стискальності рідини. Погрішність щільномера ~ (2-5)% від діапазону шкали.

Ультразвуковий щільномер відноситься до електронних приборів, використовується для контролю параметрів рідини у трубопроводах, або у резервуарах убудованих у виробничу лінію. Пристрій дозволяє визначити концентрацію та щільність рідини для найрізноманітніших процесів.

У наш час, у еру розвитку комп’ютерних технологій, придумати щось нове та ще ні на що несхоже дуже складно. Набагато простіше вдосконалити готове. Відповідно кожний дипломний проект базується на вже існуючих пристроях і системах.

Пристрій «Ультразвуковий щільномер» не є виключенням. Провівши пошук і порівняння систем по виміру щільності, було знайдено декілька видів щільномерів різних за характеристиками.

Науково-виробничий кооператив «РИПС» при Томськом політехнічним університеті пропонує свою розробку щільномера. Нижче наведені основні характеристики TIBC 307626.

Контроль здійснюється безконтактно шляхом розміщення датчиків на діючому трубопроводі або у різних резервуарах без порушення цілісності. Точність вимірів від 0,05% залежно від умов. Дозволяє також робити вимір температури рідини з точність 0,5 град. при розв'язній здатності 0,1 град. Гнучкий користувальницький інтерфейс дозволяє здійснювати виміру при діаметрі труби від 30 до 3000мм і різних типів рідин, а також задавати межі виміру щільності контрольованої рідини, і при виході її за задані значення подати переривчасту звукову й світлову сигналізацію. Убудований РК індикатор дозволяє робити візуальне зняття інформації, убудована пам'ять і годинник реального часу - запис результатів вимірів. У приладі передбачений вихід для зв'язку з персональним комп'ютером або іншими пристроями через інтерфейс RS-485, струмовій петлі 4-20мА, підтримує HART протокол.

Висока розв'язна здатність приладу по визначенню щільності рідини підтверджена багаторазовими випробуваннями, а також у процесі експлуатації на реально діючому виробництві.

До основних характеристик можна віднести:

·   індикація - цифрова;

·   точність вимірювання щільності рідини - ± 0,1 %;

·   час вимірювання не менш - 1сек.;

·   оновлення результату вимірювання кожні - 2сек.;

·   калібрування по кожному виду щільності - однократна (результати калібрування зберігаються у пам’яті на весь строк експлуатації);

·   діаметр трубопроводів - від 50мм.

Безконтактні вимірювачі щільності фірми Екофізприбор - це група приладів призначених для виміру щільності пульп і рідких середовищ у трубопроводах (при їхньому повнім заповненні) і різних технологічних установках.

Відсутність контакту між компонентами приладу й контрольованим матеріалом дозволяє використати щільномери Екофізприбор для контролю магістралей заповнених:

·   корозійними, абразивними, агресивними, токсичними, біологічно небезпечними матеріалами;

·   розплавленими й криогенними речовинами;

·   пінами, суспензіями, порошками, пульпою, шихтою.

Температура й тиск усередині трубопроводу можуть бути будь-якими.

Принцип дії щільномерів заснований на залежності потоку гамма-випромінювання, що проходить через речовину від густини речовини.

Безконтактний вимірник щільності ИПБ-1ДО (малюнок 1.3) складається із блоку детектування, блоку обробки інформації й блоку випромінювача й призначений для безконтактного безперервного виміру щільності рідких середовищ і пульп у трубопроводах і різних технологічних установках у зоні установки блоку детектування шляхом визначення в цій зоні зміни потужності дози гамма-випромінювання (щільності потоку гамма-квантів).

Малюнок 1.3 - Безконтактний вимірювач щільності ИПБ-1ДО

Відповідні компоненти виконані в герметичному або вибухозахищеному корпусах, стійкі до вібрацій й адаптовані до твердих кліматичних умов.

Проаналізувавши декілька щільномерів певних фірм виготівників найбільш розповсюджених на сьогоднішній день, були зроблені певні висновки по приводу того що пропоновані пристрої не підходять із-за їх високої вартості. Вартість виробів аналогічного призначення коливається від 11 тис. доларів для приладів іноземних виробників, до 8 тис. доларів для вітчизняного приладу. Причому у вітчизняному приладі функція виміру щільності рідини виступає як додаткова функція до основного призначення приладу. Отже не кожний може дозволити купити цей пристрій. Необхідно розробити більш дешевий, доступний для масового споживання серед певних галузей промисловості, особливо для сільськогосподарського сектору, пристрій, що був би доступний більше широкому колу підприємствам. Щільномер буде мати меншу кількість виконуваних функцій, що в підсумку приведе до зниження ціни, але по якості вимірювання не буде уступати своїм аналогам.

Вимірник щільності постачений датчиком установлюваним на виробничій лінії без порушення цілісності трубопроводу й забезпечує безперервність одержання інформації про якість продукту. Завдяки цьому, підвищується якість продукції й знижуються виробничі витрати.

Відомі й застосовувані способи виміру щільності припускають відбір проби або вбудовування механізму відводу рідини на трубопровід (ємність), а відповідно значні тимчасові витрати на аналіз, відсутність безперервного автоматичного зняття характеристик контрольованого середовища. Використання пробовідбірника спричиняє зміна температури у відібраній пробі рідини в порівнянні з температурою рідини усередині трубопроводу або резервуара. Це вносить більшу погрішність у результати вимірів, тому що температура різних шарів однієї й тієї ж рідини в тому самому резервуарі, різна. Чутливість елементів заглибних датчиків обмежується в'язкістю рідини й сильно знижується при забрудненні їхніми компонентами контрольованої рідини й вимагає додаткових маніпуляцій по промиванню датчиків. Радіоізотопні датчики можуть становити небезпеку для обслуговуючого персоналу й вимагають спеціального допуску до роботи з ними. Прилад що розробляється буде забезпечуватися зовнішніми, безпечними ультразвуковими датчиками, що, дозволяє проводити автоматичний вимір щільності, а більше зроблені моделі, також попутний вимір витрати рідини. Причому буде можливість завдання припустимих діапазонів параметрів технологічного процесу, при виході за межі яких прилад включає сигналізацію для персоналу.

   
2. ПОСТАНОВКА ЗАВДАННЯ НА ПРОЕКТУВАННЯЯ


Для розробки в даному дипломному проекті запропонована система, що дозволяє безконтактним шляхом вимірювати щільність рідини або газів. Для спрощення і скорочення витрат на встановлення, подальшу експлуатацію та технічне обслуговування комплексу в цілому пристрій, зокрема, повинен мати можливість інтеграції з персональним комп’ютером. Цій зв’язок забезпечує інтерфейс промислового стандарту. Ця задача не дивлячись на рівень складності її реалізації є досить цікавою в плані розробки, бо незаперечним фактом є існування потреби у подібному пристрої. Даний пристрій повинен забезпечувати комплексний підхід до спрощення процедури збору та обробки інформації, та мати можливість доопрацювання та, при виникненні необхідності, збільшення кількості одиниць пристроїв, тобто періконфігурації конкретної, вже впровадженої системи.

Для створення такого пристрою необхідно зробити аналіз функцій необхідних для нього. На основі отриманих результатів зробити розрахунок принципової схеми даного пристрою. Окрім створення принципової схеми, необхідно також написати код програми для забезпечення роботи пристрою.

Метою цього дипломного проекту є розробка універсального вимірювача щільності ультразвуковим методом в системах автоматичного контролю. Пристрій повинен розроблятися на основі сучасної елементної бази, мати багатофункціональність і невеликі розміри. Щільномер повинен вимірювати щільність спеціальними ультразвуковими датчиками в системах трубопроводів, відображати інформацію на дисплеї, зберігати отримані результати у пам'ять. Пристрій повинен бути оснащеними провідним інтерфейсом, призначеними для зв'язку із зовнішніми пристроями. Інтерфейс, з погляду апаратної й програмної частини, повністю відповідають загальновизнаним світовим й вітчизняним стандартам. Це дозволяє використати із пристроєм широкий спектр комунікаційного устаткування, а саме: дистанційно за допомогою різних способів передачі даних. Такі можливості багаторазово полегшують процес експлуатації вузла обліку.

   
3. АПАРАТНА ЧАСТИНА ПРОЕКТУ

 

  3.1 Принцип функціонування пристрою


Після вмикання самої системи виконується ініціалізація мікроконтролеру, головної частини пристрою, після чого йде запит у системі увімкнена звукова сигналізація чи ні. Якщо сигналізація не ввімкнена - вона вмикається. Далі виконується ініціалізація рідкокристалічного індикатора. Потім ініціалізується реального часу. Після виконання цього процесу йде перевірка на включення часів. Якщо годинник виключений встановлюємо біт запуску. Наступним кроком підготовлюється форматування пам’яті статистики і якщо необхідно це робити стираємо усе раніш записане, інакше пропускаємо цій крок. Ініціалізація інтерфейсу RS-485 проходить наступним чином: іде запит на необхідність змінювання швидкості обміну даних. Якщо відповідь позитивна зчитуємо нову швидкість та зберігаємо її, інакше пропускаємо ці два кроки. Далі ще один запит на необхідність змінювання параметру обміну. Якщо так - зчитуємо нові параметри та зберігаємо у параметри, інакше пропускаємо ці два кроки. Потім перевіряємо необхідність активації інтерфейсу RS-485. У разі позитивної відповіді встановлюємо признак активності інтерфейсу, інакше перестрибаємо через цій крок.

Далі виконається цілий блок дій для вимірювання щільності. А саме: ініціалізація вимірювального модуля тимчасових інтервалів та виконується калібрування датчиків (ультразвуковий випромінювач і приймач). Після процесу калібрування датчиків користувачу пропонується ввести нижню та верхню межу щільності. Якщо користувач запровадив усі параметри зберігаємо значення у пам’ять.

Тепер, безпосередньо, буде виконуватись вимірювання щільності. У разі негативної відповіді йдемо до самого кінця циклу, а якщо відповідь позитивна - активуємо модуль вимірювання. Зчитуємо значення часу проходження ультразвуку через вимірювальну речовину. Через значення часу розраховуємо щільність. Результат індиціюємо значення щільності. Звукова сигналізація вмикається тоді коли значення щільності виходить за допустимі межи, а якщо ні - виключаємо її та йдемо далі.

У фінальній стадії створюється підготовка звіту. Зчитуємо поточну дату й час та записуємо у пам’ять разом із показниками вимірювання. І якщо потрібно передаємо статистику по інтерфейсу RS-485. Після всього виповнюються нові цикли вимірювання щільності.

  3.2 Вибір апаратного забезпечення

         

          3.2.1 Вибір мікроконтролера

Вибір мікроконтролера є одним з найважливіших рішень, від яких залежить успіх або провал задуманого проекту. При виборі мікроконтролера необхідно врахувати й оцінити велику кількість факторів. За основу послідовності продуманих дій, що приводять до остаточного рішення, може бути прийнятий розглянутий у даному проекті план. Об'єднавши власні знання й вимоги до розроблювального пристрою, поданому на розгляд у дипломному проекті, було все оцінено усе в цілому, що благодійно сприяє для ухваленя правильного рішення.

Основна мета вибрати найменш дорогий мікроконтролер (щоб знизити загальну вартість системи), але в той же час задовольняючої специфікації системи, тобто вимогам по продуктивності, надійності, умовам застосування і так далі. Загальна вартість системи включає все: дослідження й розробку, гарантійний ремонт, подальше вдосконалення, обслуговування, сумісність, простоту в обігу й т.д.

Приступаючи до вибору, треба спочатку задатися питанням: «Що повинен робити мікроконтролер у моїй системі?» Відповідь на це просте питання визначає необхідні для розроблювальної системи характеристики мікроконтролера й, таким чином, є визначальним чинником у процесі вибору.

Другий крок проведення пошуку мікроконтролерів, які задовольняють всім системним вимогам. Він звичайно включає підбір літератури, технічних описів і технічних журналів, а також консультації. У сучасний час стала цілком доступна інформація про пропонований як традиційних, що є промисловим стандартом мікроконтролерів, так і новітніх мікроконтролерів. Добре, якщо системним вимогам буде задовольняти добре знайомий мікроконтролер, у противному випадку повинен бути проведений вторинний пошук, щоб знайти мікроконтролер, що найбільше повно задовольняє пропоновані вимоги, має мінімум зовнішніх начіпних компонентів і підходить по вартості й габаритам. Ясно, що однокристальний мікроконтролер переважніше із-за ціни й надійності.

Остання стадія вибору складається з декількох етапів, ціль яких звузити список прийнятних мікроконтролерів до одного. Ці етапи містять у собі аналіз ціни, доступності, засобів розробки, підтримки виробника, стабільності виробництва конкретних мікроконтролерів і наявності інших виробників або постачальників. Щоб прийти до оптимального рішення, можливо, весь процес прийде повторити кілька разів.

Серед найбільш великих виробників мікроконтролерів 51-ої серії, а саме ця серія функціонально найбільше підходить для реалізації пристрою запропонованого для розробки, тому що мікроконтролери цієї серії являють собою повністю самостійні й функціонально закінчені мікроконтролери, можна виділити таких виробників як Intel, Siemens, Atmel і деяких інших.

Мікроконтролери серії, що випускаються фірмою Intel, 80C251SB(SQ), 83C251SA(SB,SP,SQ), 87C251SA(SB,SP,SQ) являють собою досить потужні мікроконтролери з величезними можливостями розширення зовнішньої пам'яті (до 1Мбайта), із чотирма 8 бітними портами вводу-виводу й так далі, але вони мають й істотні недоліки: у жодному з перерахованих мікроконтролерів немає одночасно ПЗУ й ППЗУ, частота роботи цих МК 16Мгц, недостатня для рішення поставленої вище завдання.

Фірма Atmel випускає мікроконтролери AT89 8XC51 серії серед яких можна виділити МК AT89S8252, найбільш задовольняючим всім пропонованим вимогам.

Зовнішній вигляд МК AT89S8252 представлена на малюнку 3.1.

Малюнок 3.1 - Зовнішній вигляд МК АТ89S8252

Мікроконтролер володіє відмінними рисами:

·   сумісність із приладами сімейства MCS-51;

·   ємність перепрограмувальної Flash пам'яті: 8Кбайт;

·   можливість внутрісистемного перепрограмування й завантаження програми через послідовний SPI інтерфейс, 1000 циклів стирання/запис;

·   убудоване ЕСППЗП ємністю 2Кбайта, 100000 циклів стирання/запис;

·   версії приладів з напругою живлення 5±20%B й 2,7±10%В;

·   повністю статичний прилад - діапазон робочих частот від 100Гц до 12Мгц;

·   робочі частоти: 12Мгц при напрузі живлення 2,7±10%B й 24Мгц при напрузі живлення 5±20%B;

·   трирівневе блокування пам'яті програми;

·   ОЗП ємністю 256 байтів;

·   подвоєний вказівник даних;

·   32 програмувальних ліній уведення/виводу;

·   три 16-розрядних таймери/лічильника подій;

·   дев'ять джерел сигналів переривання;

·   програмувальний послідовний канал UART;

·   послідовний SPI інтерфейс;

·   програмувальний сторожовий таймер;

·   вихід зі стопового режиму по перериванню;

·   пасивний (idle) і стоповий (power down) режими;

·   промисловий (-40°С...85°C) і комерційний (0°C...70°C) діапазони температур;

·   40 вивідний корпус PDIP, 44 вивідні корпуси TQFP й PQFP й 44-вивідний носій кристала PLCC.

Мікроконтролер АТ89S8252, оснащений Flash програмувальним і перезаписуваний ПЗП, що може бути завантажене безпосередньо в системі через послідовний SPI інтерфейс, сполучимо по системі команд і по виводах зі стандартними приладами сімейства 80С51. Мікроконтролер містить 8Кбайт Flash ПЗП, 2Кбайта ЕСППЗП, 256байтів ОЗУ, подвоєний покажчик даних, 32 програмувальні лінії уведення/виводу, три 16-розрядних таймери/лічильника подій, повнодуплексний послідовний порт (UART), програмувальний сторожовий таймер, сім векторних дворівневих переривань, убудовані генератор і схема формування тактової послідовності.

Малюнок 3.2 - Блок-схема мікроконтролера AT89S8252

ПЗП може завантажуватися по одному байті через послідовний SPI інтерфейс. Зміст Flash пам'яті програм може бути захищене від несанкціонованого запису/зчитування.

          3.2.2 Вибір мікросхеми вимірювання Acam. Перетворювач часу у цифровий код

Термін перетворювач часу у цифровий код (ПЧ) застосовується до пристроїв виміру інтервалів часу в діапазоні від 1нс до пікосекунд. Перші ПЧ розроблялися для наукових експериментів та у дослідницьких цілях. Вони являли собою комбінацію перетворювачів час-аналог й АЦП. Для промислових додатків дані прилади не підходили, внаслідок дорожнечі, обмежень пов'язаних з використанням високорозрядних АЦП, негнучкістю в додатках нужденних у зміні діапазонів виміру або при виміру тимчасових інтервалів декількох процесів що накладаються один на одного.

Сучасні CMOS технології дозволили створити повністю цифрові ПЧ на одному кристалі, що відрізняються високою точністю - до 14пс, широким динамічним діапазоном - до 30біт, низкою температурною залежністю, невисокою вимогливістю до джерел живлення й низкою ціною.

Такі ПЧ тепер можуть використатися для промислових застосувань у різних областях.

Принцип виміру. Внаслідок великого прогресу в сучасних технологіях CMOS по швидкості проходження сигналу, стало можливим конструювати за єдиною технологією повні схеми ПЧ із використанням ліній затримки. Комбінація ліній затримки, що синхронізує й обчислювальної частини дозволило компанії ACAM створити недорогі, компактні ПЧ із дозволом у пикосекундном діапазоні.

В основі принципу виміру ПЧ фірми Acam лежить підрахунок абсолютного числа проходжень фронтів вимірюваного сигналу через лінії затримки.

«Розумні» ланцюги запуску, надлишкова кількість вентилів лінії затримки й спеціальна методика міжз’єднань у мікросхемі дозволяє створювати багатодіапазонні та багатоканальні ПЧ. Внаслідок температурної залежності часу проходження сигналу через лінію затримки, такі пристрої вимагають попереднього калібрування перед виміром. Це робиться виміром одного або двох періодів зразкового осциллятора, зовнішнього або убудованого у ПЧ.

Мал. 3.3 - Блок схема відображає спрощено конструкцію ПЧ Acam

Мікросхема перетворювання часу у цифровий код TDC-GP2.GP2 - новий універсальний двухканальный перетворювач часу у цифровий код зі спеціальними функціональними блоками такими як: генератор тактів, режим енергозберігання - так званий режим sleep, температурне вимірювання, і контроль (керування) годинником реального часу, цей набір блоків зовсім задовольняє для створення ультразвукового щільнометра й вимірника високої температури, для ультразвукових вимірників витрати рідин, газу й лазерних вимірників тимчасових інтервалів.

Малюнок 3.4 - Зовнішній вигляд мікросхеми

До основних рис можна віднести:

·   2 канали з дозволом 50псек квадратичного;

·   вимірювальний діапазон від 3,5нс до 1,8мкс;

·   4-ри події можуть бути обмірювані друг щодо друга;

·   генератор до 15-ти імпульсів із програмувальною фазою;

·   4-ри порти виміру температури для 16-ти бітних вимірів;

·   блок калібрування;

·   фіксація по фронту або спаду;

·   1Мгц швидкість передачі даних;

·   4-х проводний SPI інтерфейс;

·   керуючі напруги від 1,8В до 5,5В;

·   напруга живлення від 1,8В до 3,6В;

·   типовий струм споживання 5мкА;

·   робочий температурний діапазон від -40С до +125С;

·   корпус QFN-32.

Малюнок 3.5 - Структурна схема мікросхеми

3.2.3 Вибір ультразвукового випромінювача

Були вибрані ультразвукові датчики, використані керамічні випромінювачі частотою 40кГц. Мікросхема TDC-GP2 подає на випромінювач пачку з 12 імпульсів частотою 40кГц прямокутної форми стабілізованої за допомогою кварцового резонатора й приймає «луну» за допомогою Уз-приймача. Таймер у TDC-GP2 конфігурований для підрахунку 40-кілогерцових імпульсів від кварцу, таким чином, тимчасовий дозвіл виміру становить 25мкс, що цілком достатньо для наших цілей. Тактова частота для вимірів отримана за допомогою кварцового генератора, що забезпечує її високу стабільність. Відбитий сигнал, прийнятий приймачем підсилюється операційним підсилювачем, вихід якого підключений до входу компаратора.

Малюнок 3.6 - Структурна схема ультразвукового випромінювача

 

  3.2.4 Інтерфейс RS-485

Інтерфейс RS-485 (друга назва - EIA/TIA-485) - один з найпоширеніших стандартів фізичного рівня зв'язку. Фізичний рівень - це канал зв'язку й спосіб передачі сигналу (1 рівень моделі взаємозв'язку відкритих систем OSI).

Мережа, побудована на інтерфейсі RS-485, являє собою приймачі-передавачі, з'єднані за допомогою кручений пари - двох скручених проводів. В основі інтерфейсу RS-485 лежить принцип диференціальної (балансової) передачі даних. Суть його полягає в передачі одного сигналу по двох проводам. Причому по одному проведенню (умовно A) іде оригінальний сигнал, а по іншому (умовно B) - його інверсна копія. Інакше кажучи, якщо на одному проведенні "1", те на іншому "0" і навпаки. Таким чином, між двома проводами кручений пари завжди є різниця потенціалів: при "1" вона позитивна, при "0" - негативна.

Малюнок 3.7 - Принцип диференціальної передачі даних

Саме цією різницею потенціалів і передається сигнал. Такий спосіб передачі забезпечує високу стійкість до синфазної перешкоди. Синфазною називають перешкоду, що діє на обидві проведення лінії однаково. Наприклад, електромагнітна хвиля, проходячи через ділянку лінії зв'язку, наводить в обох проводах потенціал. Якщо сигнал передається потенціалом в одному проведенні щодо загального, як в RS-232, то наведення на це проведення може спотворити сигнал відносно добре поглинаючого наведення загального ("землі"). Крім того, на опорі довгого загального проведення буде падати різниця потенціалів земель - додаткове джерело перекручувань. А при диференціальній передачі перекручування не відбувається. Справді, якщо два проведення пролягають близько друг до друга, так ще перевиті, то наведення на обоє проведень однакові. Потенціал в обох однаково навантажених проводах змінюється однаково, при цьому інформативна різниця потенціалів залишається без змін.

Апаратна реалізація інтерфейсу - мікросхеми приймача-передавача з диференціальними входами/виходами (до лінії) і цифровими портами (до портів UART контролера). Існують два варіанти такого інтерфейсу: RS-422 й RS-485.- повнодуплексний інтерфейс. Прийом і передача йдуть по двох окремих парах проводів. На кожній парі проводів може бути тільки по одному передавачі.- напівдуплексний інтерфейс. Прийом і передача йдуть по одній парі проводів з поділом за часом. У мережі може бути багато передавачів, тому що вони можуть відключаються в режимі прийому.

Малюнок 3.8 - Порівняння інтерфейсів

Зупинимось детальніше на приймачі-передавачі RS-485, тому що він полудуплексний і саме за це він дешевше аналога RS-422. Цифровий вихід приймача (RO) підключається до порту приймача UART (RX). Цифровий вхід передавача (DI) до порту передавача UART (TX). Оскільки на диференціальній стороні приймач і передавач з'єднані, то під час прийому потрібно відключати передавач, а під час передачі - приймач. Для цього служать керуючі входи - дозвіл приймача (RE) і дозволу передавача (DE). Тому що вхід RE інверсний, те його можна з'єднати з DE і перемикати приймач і передавач одним сигналом з будь-якого порту контролера. При рівні "0" - робота на прийом, при "1" - на передачу.

Малюнок 3.9 - Схема з’єднання інтерфейсу з мікроконтролером

Приймач, одержуючи на диференціальних входах (AB) різниця потенціалів (UAB) переводить їх у цифровий сигнал на виході RO. Чутливість приймача може бути різної, але гарантований граничний діапазон розпізнавання сигналу виробники мікросхем приймачів-передавачів пишуть у документації. Звичайно ці пороги становлять ± 200мВ. Тобто, коли UAB > +200мВ - приймач визначає "1", коли UAB < -200мВ - приймач визначає "0". Якщо різниця потенціалів у лінії настільки мала, що не виходить за граничні значення - правильне розпізнавання сигналу не гарантується. Крім того, у лінії можуть бути й не синфазні перешкоди, які спотворять настільки слабкий сигнал. Всі пристрої підключаються до одній крученого парі однаково: прямі виходи (A) до одного проведення, інверсні (B) - до іншого.

Вхідний опір приймача з боку лінії (RAB) звичайно становить 12В, тому що потужність передавача не безмежна, це створює обмеження на кількість приймачів, підключених до лінії. Відповідно до специфікації RS-485 c обліком резисторів, що погодять, передавач може вести до 32 приймачів. Однак є ряд мікросхем з підвищеним вхідним опором, що дозволяє підключити до лінії значно більше 32 пристроїв.

Максимальна швидкість зв'язку по специфікації RS-485 може досягати 10 Мбод/сек. Максимальна відстань - 1200м. Якщо необхідно організувати зв'язок на відстані більшому 1200м або підключити більше пристроїв, чим допускає навантажувальна здатність передавача - застосовують спеціальні повторювачі (репітер).

Таблиця 3.1 - Порівняння параметрів інтерфейсів

Стандартні параметри інтерфейсів

RS-422

RS-485

Припустимне число передавачів/приймачів

1/10

32/32

Максимальна довжина кабелю

1200м

1200м

Максимальна швидкість зв’язку

10Мбіт/с

10Мбіт/с

Діапазон напруг «1» датчика

+2…+10В

+1,5…+6В

Діапазон напруг «0» датчика

-2…-10В

-1,5…-6В

Діапазон синфазної напруги передавача

-3…+3В

-1…+3В

Припустимий діапазон напруг приймача

-7…+7В

-7…+12В

Граничний діапазон чутливості приймача

±200мВ

±200мВ

Максимальний ток корткого замикання драйверу

150мА

250мА

Допустимий опір навантаження передавача

100Ом

54Ом

Вхідний опір приймача

4кОМ

12кОм

Максимальний час нарстання сигнала передавача

10% біта

30% біта


          3.2.5 Flash пам’ять AT45DB021B

AT45DB021B представляє собою єдину ИС Flash пам’ять з послідовним інтерфейсом і напругою живлення 2,7В, і ідеально підходить для широкого спектра цифрових голосових додатків, додатків візуалізації, і додатків зберігання програмного коду, і даних. 2 162 668 біт пам'яті даної ИС організовані в 1024 сторінок по 264 байта кожна. Крім пам'яті загального призначення ИС, також, має два SRAM буфери даних по 264 байта. Буфери забезпечують можливість прийому даних у режимі перепрограмування сторінки основної пам'яті, або зчитування, або запис безперервних потоків даних. Режим емуляції EEPROM (з побітною або побайтною зміною) простий у застосуванні, завдяки убудованій, триступінчастій системі команд Read - Modify - Write. На відміну від стандартних типів Flash пам'яті, звертання до яких, відбувається довільним образом у режимі численних адресних рядків і за допомогою паралельного інтерфейсу, пам'ять типу DataFlash використає послідовний інтерфейс для звертання до своїх даних у режимі послідовного доступу. ИС підтримує SPI - режими типу 0 й 3. Простий послідовний інтерфейс полегшує розведення інтегральної структури, збільшує відмово стійкість системи, мінімізує комутаційні шуми, а також, зменшує розмір корпуса й число необхідних активних виводів. ИС оптимізована для використання в широкому колі комерційних й індустріальних додатків, для яких істотну роль грають висока щільність розміщення, мала кількість виводів, низька напруга живлення, і низьке енергоспоживання. ИС функціонує з тактовими частотами, аж до 20 МГц при типовому споживаному струмі в режимі активного читання 4мА.

Для забезпечення зручності внутрішньо системного перепрограмування, ИС AT45DB021B не вимагає високих вхідних напруг у режимі програмування. ИС живиться від однополярного джерела з напругою від 2,7В до 3,6В, як у режимі програмування, так й у режимі читання. Вибірка ИС AT45DB021B виробляється по входу CS (активний низький), а доступ до ИС забезпечується за допомогою 3-х провідного послідовного інтерфейсу, що складає із сигналу послідовного входу (SI), послідовного виходу (SO) і послідовного тактового сигналу (SCK).

Всі цикли програмування мають убудований контроль тимчасових характеристик, а для проведення програмування попередній цикл стирання не потрібно.

При поставці ИС від Atmel, старша значуща сторінка масиву пам'яті може не бути чистої. Інакше кажучи, уміст останньої сторінки може бути заповнено вмістом, відмінним від FFH.

Можна визначити відмінні риси AT45DB021B:

·   однополярна напруга живлення від 2,7В до 3,6В;

·   сумісність із послідовним периферійним інтерфейсом типу SPI;

·   посторінковий режим програмування: одиночний цикл перепрограмування (стирання плюс програмування), 1024 сторінок основної пам'яті (264 байт на сторінку), підтримка сторінкового й блокового режимів стирання;

·   два 264- байтних буфери даних SRAM, що забезпечують прийом даних у режимі перепрограмування енергонезалежної пам'яті;

·   підтримка режиму безперервного зчитування повного масиву даних;

·   ідеально для додатків тіньового дублювання коду;

·   низьке енергоспоживання: 4мА і типовий струм у режимі активного читання, 2мкА і типовий споживаний струм КМОП у режимі очікування;

·   максимальна тактова частота 20Мгц;

·   апаратна функція захисту даних;

·   входи сигналів SI, SCK, CS (активний низький), RESET (активний низький) і WP (активний низький) стійкі до логічних рівнів 5В;

·   комерційний й індустріальний діапазони температур.

Малюнок 3.10 - Блок-схема пристрою

          3.2.6 Вибір кварцового резонатора

Головною особливістю цього кварцового резонатору є малий динамічний опір у всьому діапазоні робочих частот, але є недоліки - висока температурна нестабільність частоти. В той же час, широкий інтервал робочих температур, висока надійність, стійкість до механічних і кліматичних дій вигідно відрізняють цей виріб від аналогічних п’єзокерамічних резонаторів.

Малюнок 3.11 - Схема кварцового резонатора

До входів XTAL1 і XTAL2 мікроконтролера підключаємо кварцовий резонатор на 24МГц для реалізації подачі на мікроконтролер тактуючих імпульсів роботи. До резонатора повинні бути підключені керамічні конденсатори номіналом 20пФ, як зображено на малюнку 3.11.

          3.2.7 Вибір клавіатури

У дипломному проекті передбачається використання клавіатури. Візьмемо для розробки клавіатуру 12-ти клавішну. Звичайно клавіатура для пристроїв будується по матричному принципу - рядки-стовпці. Так для реалізації 12-и клавішної клавіатури (матриця 3х4) необхідно 3+4 цифрових входи-виходи плюс живлення та земля. На малюнку. 3.6 представлена принципова схема матричної клавіатури на 12 клавіш, яка використовується в проекті.

Малюнок. 3.12 - Принципова схема клавіатури

Схема являє собою найпростіший цифроаналоговий перетворювач. Мікроконтролер зчитує напругу на виході схеми й обчислює яка клавіша була натиснута. Розглянемо як вона працює. Якщо жодна клавіша не натиснута - на виході схеми присутня напруга живлення. При натисканні клавіші утвориться дільник напруги та напруга на виході падає. Мікроконтролер перевіряє напругу кожні 10-50мсек і видає код клавіші коли напруга стає нижче напруги живлення.

         

          3.2.7 Вибір рідиннокристалічного індикатора

Символьні рідкокристалічні індикатори з вбудованими контролерами набули широке поширення в побутових приладах завдяки низькому енергоспоживанню, зручності і простоті застосування. Двострічні символьні індикатори на 8, 16 символів у рядку є найдешевшими і достатньо функціональними для реалізації багатьох задач.

Розглянемо контролер РКІ HD44780 Контролер HD44780 фірми Hitachi фактично є промисловим стандартом і широко застосовується при виробництві алфавітно-цифрових РКІ модулів. Аналоги цього контролера або сумісні з ним по інтерфейсі й командній мові мікросхеми, випускають безліч фірм, серед яких: Epson, Toshiba, Sanyo, Samsung, Philips. Ще більше число фірм роблять РКІ модулі на базі даних контролерів. Ці модулі можна зустріти в найрізноманітніших пристроях: вимірювальних приладах, медичному встаткуванні, промисловому і технологічному встаткуванні, офісній техніці - принтерах, телефонах, факсимільних і копіювальних апаратах.

Для сполуки РКІ модуля з керуючою системою використається паралельна синхронна шина, що нараховує 8 або 4 (вибирається програмно) ліній даних DB0...DB7, лінію вибору операції R/W, лінію вибору регістра RS і лінію стробирования/синхронізації Е. Крім ліній керуючої шини є дві лінії для подачі напруги живлення 5В - GND і VCC, і лінія для подачі напруги живлення драйвера РКІ - V0.

Для сполуки модуля з керуючою системою можна вибрати один із двох варіантів: по 8-ми або 4-х розрядній шині. У першому випадку буде потрібно 11 сигнальних ліній, у другому - тільки 7. Інший варіант - дуже простий шлях - обмін із РКІ модулем виконується чисто програмними засобами, через порти вводу/виводу керуючої микроЕОМ. Саме його мі й будемо використати в проекті.

На малюнку 3.13а наведена схема підключення РКІ модуля з 8-ми розрядною шиною. Ця микроЕОМ містить два порти: 8-ми розрядний двонаправлений РА0...РА7, до якого підключена шина DB0...DB7 РКІ модуля, і 3-х розрядний РВ0...РВ2, до якого підключені лінії керуючих сигналів: E, RS,R/W. На малюнку 3.13б можна бачити схему підключення РКІ модуля до цій же микроЕОМ в 4-х розрядному режимі. Зверніть увагу, що для обміну в 4-х розрядному режимі використається старша тетрада шини даних - DB4...DB7.

Мал.3.13 - Підключення контролеру РКІ HD44780 до керуючої системи

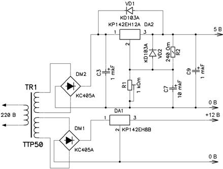
  3.3 Розрахунок блока живлення


Джерело живлення для ультразвукового щільномера повинен мати два джерела напруги на +5В и +12В. Це пов'язане з тим, що у системі встановлені компоненти із рівнем споживаною напруги.

3.3.1 Розрахунок стабілізатора напруги на +5В

Як стабілізатор напруги будемо використати мікросхему КР142ЕН12А. Вона являє собою трьохдротяний регульований стабілізатор позитивної напруги від 1,2 до 37В. Стабілізатор може допускати роботу зі струмом навантаження до 1,5А.

Принципова схема стабілізатора напруги наведена на малюнку 3.15.

Малюнок 3.15 - Принципова схема стабілізатора напруги

Розрахунок резистора, що задає, R1 і підбудованого резистора R2. Вхідна напруга стабілізатора:

вх = Uвых + I2R2, де: (3.1)

вых - вихідна напруга стабілізатора;2 - струм через резистор R2.

Із цієї формули одержуємо R2 = (Uвх - Uвых)/I2.

Опір R1 розраховується по формулі R1 = Uвых/(I2 + In), де:n - струм втрат у мікросхемі, рівний 5...10…10мА.

Для нормальної роботи мікросхеми струм I2 повинен бути вдвічі більше струму In.2 = 2In = 2*10 мА = 20 мА.

R2 = (Uвх-Uвых)/I2 = (15В-5В)/20мА = 500Ом. (3.2)= Uвых/(I2 +In) = 5В/(20мА + 10мА) ≈ 240Ом. (3.3)

Визначення значень конденсаторів С1, С2, С3.

Рекомендується вхідний шунтувальний конденсатор (С1). Практично для будь-яких варіантів прийнятний вхідний танталовий конденсатор ємністю 1мкф. Використання конденсаторів у керуючих або вихідних ланцюгах приводить до підвищеної чутливості схеми до відсутності шунтування на вході, але наведені вище значення ємністю дозволяють усувати проблеми, пов'язані із цим підвищенням вхідної чутливості ИС.

При шунтуванні ємністю (С2) на землю керуючого висновку ИС підвищується значення коефіцієнта придушення пульсацій. Такий шунтувальний конденсатор запобігає збільшення пульсацій напруги в міру підвищення вихідної напруги. Значення, що рекомендує, конденсатора що шунтує фірмою виробником дорівнює 10мкф.

При використанні шунтувальних конденсаторів потрібне підключення захисних діодів для запобігання розряду конденсатора через внутрішні слабкострумові ланцюги ИС й ушкодження приладу.

Пристрій КР142ЕН12А нормально працює й при відсутності вихідних конденсаторів, подібно будь-яким схемам зі зворотним зв'язком, деякі значення зовнішньої ємності можуть привести до перехідного процесу у вигляді загасаючих коливань. Це ставиться до значень ємності в діапазоні від 500пф до 5000пф. Якісний танталовий конденсатор ємністю 1мкф знижує цей ефект і підвищує стійкість роботи схеми.

Конденсатори С1, С2, С3 мають наступні значення ємності:

С1 = 1мкф, С2 = 10мкф, С3 = 1мкф.

Вибір захисних діодів VD1, VD2.

При підключенні зовнішніх конденсаторів до стабілізатора на ИС доцільно вводити захисні діоди для запобігання розряду конденсатора через слабкострумові ланцюги усередині ИС.

При підключенні до стабілізатора вихідного конденсатора, коротке замикання на вході схеми приводить до розряду цього конденсатора через вихідний ланцюг стабілізатора. В обраної ИС, ланцюг такого розряду проходить через p-n-перехід потужного транзистора, що дозволяє без ушкодження ИС витримувати імпульс струму порядку 15А. Тому тут захисний діод не потрібно.

Виходячи з рекомендацій фірми виробника захисні діоди вибираються типу КД103А.

          3.3.2 Розрахунок випрямляча для живлення схеми керування

Змінна напруга на вторинній обмотці мережного трансформатора:

2 = Uн =15В. (3.4)

По струму навантаження визначаємо максимальний струм, що тече через кожний випрямний міст:

д =0,5С*Iн , де: (3.5)

д - струм через діод, А;н - максимальний струм навантаження, А;

С - коефіцієнт, що залежить від струму навантаження.н = 500мА, отже, С = 1,9д = 0,5*1,9*500 мА = 475 мА

Підраховуємо зворотну напругу, прикладену до кожного діода випрямляча:

обр = 1,5Uн, (3.6)

де Uобр - зворотна напруга, В;н - напруга на навантаженні, В;обр = 1,5Uн = 1,5*15В = 22,5В.

Вибираємо діоди, у яких значення випрямленого тока й припустиме зворотне значення рівні або перевищують розрахункові.

Використовуючи джерело [2] вибираємо діодний міст КЦ405А, що має наступні характеристики:

максимально припустима зворотна напруга Uобр. макс. = 600В;

максимально припустимий постійний прямий струм Iпр. макс. = 1А.

          3.3.3 Стабілізатор напруги


Малюнок 3.15 - Стабілізатор напруги

До напруги, що живить реле не пред'являються жорсткі вимоги по стабільності. Тому досить вибрати мікросхему стабілізації.

Струм, споживаний одним реле дорівнює 25мА. Сумарний струм, що необхідний для живлення 24 реле одночасно дорівнює:

н = I1реле*24 = 25мА*25 ≈ 700мА. (3.7)вх = Uвых + 3В = 12В + 3В = 15В. (3.8)

Виходячи з вище викладеного, ми можемо вибрати мікросхему КР142ЕН8Б, що має наступні параметри:OUT = 12 ± 0,36В;IN max = 35В;max = 1,5А.

          3.3.4 Розрахунок випрямляча

Змінна напруга на вторинній обмотці мережного трансформатора:

2 = Uн = 15В (3.9)

По струму навантаження визначаємо максимальний струм, що тече через кожен діод випрямного моста:

д = 0,5*С*In, (3.10)

де Iд - струм через діод, А;н - максимальний струм навантаження, А;

С - коефіцієнт, що залежить від струму навантаження.н = 700ма, отже, З = 1,8.д = 0,5*1,8*700ма = 630 мА.

Підраховуємо зворотну напругу, що будуть прикладене до кожного з діодів випрямляча:

обр = 1,5*Uн, (3.11)

де Uобр - зворотна напруга, В;н - напруга на навантаженні, В;обр = 1,5 Uн = 1,5*15У = 22,5В.

Вибираємо діоди, у яких значення випрямлених токів й припустима зворотна напруга рівні або перевищують розрахункові.

Використовуючи джерело [2] вибираємо діодний міст КЦ405А, що має наступні характеристики:

·   максимально припустима зворотна напруга Uобр. макс. = 600В;

·   максимально припустимий постійний прямий струм Iпр. макс. = 1А.

          3.3.5 Вибір трансформатора

Для цього джерела живлення знадобитися трансформатор, що має дві однакові вторинні обмотки.

Для вторинної обмотки №1:

напруга у вторинній обмотці U2 I = 15В;

максимальний струм навантаження Iн = 500мА.

Для вторинної обмотки №2:

напруга у вторинній обмотці U2 II = 15В;

максимальний струм навантаження IнII = 700мА.

Визначаємо значення струмів, що течуть через вторинну обмотку трансформатора:

2 = 1,5*Iн, (3.12)

де I2 - струм через вторинну обмотку трансформатора, А;н - максимальний струм навантаження, А.

Для вторинної обмотки №1:2 I = 1,5*Iн = 1,5*500мА = 750мА

Для вторинної обмотки №2:2 II = 1,5*IнII = 1,5*700мА = 1050мА

Визначаємо потужності, споживані випрямлячами від вторинних обмоток трансформатора:

Р2 = U2*I2 , (3.13)

де Р2 - максимальна потужність, споживана від вторинної обмотки, Вт.2 - напруга на вторинній обмотці, В;2 - максимальний струм через вторинну обмотку трансформатора, А.

Для вторинної обмотки №1:

Р2 I = U2 I*I2 I = 15В*750мА = 11,25Вт

Для вторинної обмотки №2:

Р2 II = U2 II*I2 II = 15В*1050мА = 15,75Вт

Підраховуємо потужність трансформатора:

Ртр = 1,25*(Р2 I + Р2 II), де:

Ртр - потужність трансформатора, Вт;

Р2 I, P2 II - максимальна потужність, споживана вторинної обмоткою трансформатора, Вт.

Ртр = 1,25(11,25 + 15,75) = 33,75 Вт.

1 = Ртр/U1 , де: (3.14)

1 - струм через первинну обмотку трансформатора, А;1 - напруга на первинній обмотці трансформатора (мережна напруга), В.1 = Ртр/U1 = 33,75Вт/250У = 0,135А = 135мА.

Вибираємо трансформатор, у якого параметри рівні або перевищують розрахункові.

Вибираємо трансформатор ТТП50, що має наступні параметри:

Ртр = 50Вт;вих = 15В;выхII = 15В;вых = 1,5А.

Малюнок 3.17 - Принципова схема джерела живлення

   
4. ПРОГРАМНА ЧАСТИНА ПРОЕКТУ

 

  4.1 Програмна реалізація алгоритму


Рішення поставленої до програмної розробки задачі можна знайти за допомогою як мінімум двох загально відомих у наш час мов програмування - Сі чи асемблера. Однак, через більшу трудомісткість розробки програми на мові асемблера і більш зручної для написання програми структура і базовий набір операторів мови програмування С більш підходить для нашої задачі.

Крім вибору мови програмування створюваної програми для мікроконтролера необхідна програма компіляції і генерації Hex файлу, використовуваного при програмуванні ПЗП мікроконтролера. Як середовище розробки обрана програма KeilµVision 3.1. Дана програма дозволяє перевірити роботу програми на емуляторі і виправити помилки при написанні помилки, що досить зручно і дозволяє заощадити масу часу.

  4.2 Алгоритм роботи з РКІ


Для зручності роботи користувача була здійснена можливість відображення показників щільності на індикаторі. Данні відображується по закінчені вимірювання. Приклад деяких процедур з модуля основної процедури посилки та відображення номеру будуть наведенні далі:

#include < AT89S8252.H>

//Підключаємо заголовний файл для роботи з РК-індикатором

#include "lcd.h"

//Макроси

#define RS P2_0

#define R_W P2_1

#define E P2_2

#endif

{(delay>0) delay--;

}

{=(P2 & 0x0f)|(f & 0xf0);=0;(50);=1;(50);

}

{_W=0;=0;(9900);(32);(32);(192);(39);(0);(192);(39);(0);(16);(600);(0);(96);

}

//Функція установки інструкції set_inst(unsigned char h)

{(9900);=0;(9900);=(0 & 0xf0)| (P2 & 0x0f);|=(h & 0xf0);(5);=1;(5);=(h<<=4 & 0x0f)| (P2 & 0x0f);(5);=1;(20);

//Функція очищення дисплея ClearDispley()

{_inst(0x01);(20);

}

//Функція посилки символу set_char(unsigned char h)

{(9900);=1;(9900);=(0 & 0xf0)| (P2 & 0x0f);|=(h & 0xf0);(5);(5);=(h<<=4 & 0x0f)| (P2 & 0x0f);(5);=1;(20);

}

//Функція виведення рядка із заданим осередком(char pString[], char X, char У)

{i = 0;(У == 1)_inst(0x80+0x00+X);(pString[i]!= '\0')

{++;

}

}

//Захист від повторного підключення

#ifndef _lcd

#define _lcd

  4.2 Розробка функції ініціалізації мікроконтролера


Ця функція робить настроювання внутрішніх пристроїв мікроконтролера (таймерів, послідовних портів та ін.) у необхідні режими.init()

{

//Настроювання таймера 1= 0x10;

//Дозволу переривання від таймера 1= 1;

//Дозволу глобального переривання= 1;

//ініціалізація рахункових регістрів=Th;=Tl;=0;(l=0;l<5;l++)

{[l]=10;

}

//Заповнення масиву стану клавіатури(l=0;l<4;l++)

{(v=0;v<4;v++)

{[l][v] = 1;

}

}

//Запуск таймера 1 на рахунок=1;

}

  4.3 Послідовний інтерфейс SPI

- послідовний синхронний інтерфейс між одним «майстром» (головний пристрій) і одним «помічником» (підлеглий пристрій). Кожен переданий біт даних в будь-якому з напрямів має власний тактовий імпульс. Тому, SPI використовує принаймні три різні сигнали:

·   SCK - тактує послідовного зв'язку (синхронізація);

·   SI - послідовне введення (дані від «помічника» до «майстра»);

·   SO - послідовний висновок (дані від «майстра» до «помічника»).

У деяких конфігураціях SPI використовує четвертий сигнал «Вибір мікросхеми» (CS), який використовується для дозволу послідовному зв'язку майстром. Даний сигнал може мати активний рівень як низький, так і високий.

У зв'язку з відсутністю загальних технічних вимог до SPI-інтерфейсу тимчасова діаграма тактового сигналу залежна від пристрою (мікросхеми), оскільки кожен виробник використовує власну тимчасову діаграму. Для більшості SPI протоколів можна виділити чотири типи настройок, які зазвичай задаються внутрішніми установками "майстра" шини SPI.= 0: тактовий сигнал має рівень відмітини “1”.= 1: тактовий сигнал має рівень відмітини “0”.= 0: тактовий сигнал синхронний бітам даних на лінії SO.= 1: тактовий сигнал затриманий на півперіоду передачі бита даних відносно бита даних на лінії SO.визначає активний стан сигналу тактового послідовного зв'язку SPI і, отже, є рівнем відмітини. CPHA визначає фазу тактового сигналу відносно біта даних на лінії SO.

Швидкість передачі даних SPI-інтерфейсу задається апаратно. Максимальна швидкість обмежується тимчасовими діаграмами установки і утримання сигналів.використовується в широкому діапазоні швидкостей зв'язку, починаючи з декількох кбіт/с до декілька Мбіт/с.

Тимчасова діаграма по синхронному формату ілюструється нижче.

Малюнок 4.1 - Тимчасова діаграма по синхронному формату

Послідовне уведення-виведення може підтримувати тільки SPI-формати з CPHA = 0 в його нормальному режимі роботи. При виборі режиму зовнішнього тактового сдвігового регістра послідовне уведення-виведення може тактуватися перемиканням порту щодо його виведення SCK.

Приклад програми:

InitSIO (void)

{= 0x80;= 0x80;_SOE = 1;_SCOE = 0;_NEG = 1;_STOP = 0;_SMD = 0x05;_BDS = 1;

}char SPI_Byte(data)

{= data;_STRT = 1;_NEG = 0;_NEG = 1;_P47 = 0;_P47 = 1;_P47 = 0;_P47 = 1;_P47 = 0;_P47 = 1;_P47 = 0;_P47 = 1;_P47 = 0;_P47 = 1;_P47 = 0;_P47 = 1;_P47 = 0;_P47 = 1;_P47 = 0;_P47 = 1;_NEG = 0;_NEG = 1;= SDR;data;

}

  4.4 Розробка процедури опитування клавіатури


Ця процедура необхідна для того, щоб фіксувати стан кнопок у поточний момент часу. Процедура опитування клавіатури повинна викликатися приблизно через 20мс для усунення ефекту брязкоту контактів.

//Функція сканування клавіатуриScanKlav()

{ //Маскаchar Mask = 0x30;

//Тимчасова переміннаchar Temp;

//Підготовка Р0 до опитування 1 стовпця= P1 & 0xEF;

//Опитування стану клавіш(l=0;l<4;l++)

{ //Перебір стовпців(v=0;v<4;v++)

{

//Перебір рядків

//Збереження значення в масив стану клавіатури= P1 >> v+1;[l][v] = !CY;

}

//Підготовка P1 для зчитування наступної рядка клавіш= P1 ^ Mask;

//Перерахування маски= Mask << 1;

}

}

   
5. ЕКОНОМІЧНА ЧАСТИНА

 

  5.1 Характеристика розробляємого пристрою


У даному дипломному проекті розроблений пристрій ультразвуковий щільномер. Який дозволяє вимірювати щільність рідини та різних газів ультразвуком. Отримана інформація виводиться на рідкокристалічний індикатор.

Потенційними споживачами даного виробу являються підприємства харчової, пивоварної, хімічної та нафтопереробних галузей.

  5.2 Визначення вихідних даних


Задля розрахунку вартості програмного продукту (далі ПП) необхідно окреслити деякі загальні положення виконання завдання дипломного проекту.

.         Заробітна платня основних виконавців на підготовчому етапі з послідуючим впровадженням ПП складає для:

·   керівник проекту - 1000-1200грн. на місяць;

·   роз робітник (виконавець) або оператор-програміст - 500-600грн на місяць;

·   консультант з економічної частини - 900-1000грн. на місяць;

·   консультант БЖД - 900-1000грн. на місяць;

2.       Відрахування на соціальні потреби складають 37% від основної та додаткової заробітної платні.

.         Накладні витрати 80-120% від суми основної зарплати основних виконавців.

.         Відрахування у пенсійний фонд складає (0,5% ; 2%) - до зарплати у 53грн. - 0,5%, а вище 535грн. - 2% від нарахованої зарплати.

.         Податок з доходів фізичних осіб - 15%. (з нарахованої зарплати після сплати у ПФ).

.         Податкова соціальна пільга до розміру 780грн. - 200грн.

.         Утримання із зарплати:

.1.      У фонд страхування з непрацездатності:

(1% якщо доходи більш 535грн., 0,5% якщо доходи менше 535грн.)

.2.      У фонд страхування по безробіттю - 0,5%.

.         Мінімальна заробітна платня - 420грн.

.         Амортизаційні відрахування - 15%.

.         Машино-години - 3-4 години на добу (24,3%).

.         Вартість 1м.-години - 2,8 - 3,6грн.

  5.3 Визначення витрат праці на розробку програмного продукту


Розрахуємо загальну трудомісткість робіт, використовуючи систему коефіцієнтів за для окремих етапів розробки проекту.

          5.3.1 Визначення умовної кількості трудомісткості при складанні програми


 (5.1)

Т = 35+5,005+14,438+14,438+57,75+31,582 = 158люд. год.

де Т - загальна витрата праці;

 - витрати праці на опис задачі;

 - витрати на дослідження предметної області;

 - витрати на розробку блок схем;

 - витрати на програмування;

 - витрати на відладку (налагодження);

 - витрати на підготовку документації.

Усі складові визначаємо через умовну кількість операторів - Q.

=q * c * (1 + p),

де q - число операторів програми = 120.

Коефіцієнт складової задачі - c - характеризує відносну складність програми стосовно так званої типової задачі, що реалізує стандартні методи розв’язання складність якої прийнята рівній одиниці (величина с лежить у межах від 1,25 до 2,0) коефіцієнт корекції програми р - збільшення обсягу робіт за рахунок внесення змін у алгоритм чи програму за результатами уточнення постановок (приймається р = 0,1).

Визначаємо умовну кількість операторів через коефіцієнти:

=120*1,75*(1 + 0,1) = 231 (5.2)

Коефіцієнт збільшення витрат В - у наслідок недостатнього опису задачі, у залежності від складності задачі приймаємо від 1,2 до 1,5 у зв’язку з тим, що дана задача зажадає уточнення і доробок приймаємо В =1,2 - 1,5.

Коефіцієнт кваліфікації розроблювача (дипломанта) К - визначаємо в залежності від стажу роботи і складає для них до двох років - 0,8.

Витрати праці на підготовку опису задачі Т0 - точно визначити неможливо, тому що не пов’язано з творчим характером праці і приймається від 25 до 40люд-год.

Витрати праці на вивчення опису й кваліфікації програміста визначається за допомогою:

Тд = QB/(75 - 85) k,

де Q - умовна кількість операторів, B - коефіцієнт збільшення витрат праці, у наслідок недостатнього опису задачі.

Тд = 231*1,3/(75*0,8) = 300,3/60 = 5,005

Витрати праці на розробку алгоритму Тб.сх. визначається:

Тб.сх. = Q/(20-25)k

Тб.сх. = 231/(20*0,8) = 231/16 = 14,438

Витрати праці на налагодження програми на ЕОМ - Твід розраховується за формулою:

Твід = Q / (4 ÷ 5) k (5.3)

Твід = 231/(5*0,8) = 57,75 (5.4)

Витрати праці на підготовку документації задачі Tпід визначається за формулою:

Тпід = Тдр + Тдо , (5.5)

де Тдр - витрати праці з підготовки рукопису;

Тдо - витрати праці редагування, друк і оформлення документації.

Тдр = Q/(15÷20)k (5.6)

Тдр = 231/(16*0,8) = 231/12,8 = 18,047

до = 0,75 * Тдр (5.7)

до = 0,75*18,047 = 13,535

Витрати на підготовку документації складуть: Тпід = 18,047 + 13,535 = 31,582. Визначивши повну трудомісткість, розрахуємо кількість виконавців за формулою:

Ч = Т / Фд(е) (5.8)

Ч = 158 / 200 = 0,79

Де Фд(е) - дійсний (ефективний) фонд часу виконавців:

·   керівник - 16 год.;

·   дипломант - 200 год.;

·   консультант - 2 год.;

·   консультант з економіки - 2 год.

Приймаємо одного виконавця.

Таблиця 5.1 - Розподіл трудомісткості між виконавцями на етапах розробки.

Етапи розробки

Склад етапів

Трудомісткість люд/год

Виконавець

Трудомісткість виконавця люд/год

1

Постановка задачі

5,2   10,4

Керівник проекту Розробник (дипломант) Консультант з Т. Б. Консультант з економіки

0,83 8,2 2(0,7) 2(0,7)

2

Ескізний проект

10,6   21

Керівник Дипломант Консультант з Т. Б. Консультант з економіки

1,7 16,7 2(1,3) 2(1,3)

3

Технічний проект

22,5 39,15

Керівник Дипломант

3,6 35,5

4

Робочий проект

47,5 82,65

Керівник Дипломант

7,6 75

5

Впровадження

1,42 24,74

Керівник Дипломант

2,3 22,4

Всього :

217 217

 
5.4 Розрахунок собівартості і оптової (ринкової) ціни


Завдання економічного розділу полягає у визначенні економічної доцільності пристрою що розробляється.

Основним показником економічної доцільності є собівартість сіткового устаткування, що розробляється.

Собівартість - це вираз у грошовій формі витрати на виготовлення даного продукту (пристрою). Вони діляться на прямі та непрямі.

В склад собівартості (далі кошторис) вартості розробки входять слідуючи статті витрат:

·   матеріали, покупні вироби і напівфабрикати (См);

·   спеціальне обладнання задля проведення розробки (Собл);

·   основна заробітна плата розробника (виконавця) (Зос);

·   додаткова заробітна плата (Зд);

·   відрахування на соціальні потреби (Сп);

·   зміст і експлуатація устаткування (ВЗЕУ);

·   накладні витрати (Нв);

·   інші витрати (Вінш).

         

          5.4.1 Розрахунок прямих витрат

До прямих витрат відносяться витрати на матеріали, купівельні вироби і напівфабрикати, транспортно-заготовчі витрати, основна і додаткова заробітна платня виробничих робітників і відрахування на соціальні потреби.

Вартість матеріалів, покупних виробів та напівфабрикатів (См) оцінюється за діючими ринковими цінами з врахуванням транспортно-заготівельних видаткових за формулою (5.9)

См = Nмі * Цмі * Кт.3 + Nпі * Цпі * Кт.3 , (5.9)

де Nмі , Nпі - кількість матеріалів, купівельних напівфабрикатів і комплектуючих виробів (шт.);

Цмі , Цпі - вартість матеріалів, напівфабрикатів, (грн.);

Кт.3 - коефіцієнт транспортно-заготовчих видатків, Кт.3 - (1,03 … 1,05).

См = 331,77 * 1,03 = 673,5 грн.

Таблиця 5.2 - Результат розрахунків по статті «матеріали, покупні вироби, напівфабрикати»

№ п./п.

Найменування

кількість

ціна, грн.

сума, грн.

1

Мікроконтролер AT89S8252

1

22,3

22,3

2

Мікросхема Acam TDC-GP2

1

109,51

109,51

3

Мікросхема інтерфейсу RS-485

1

13,5

13,5

4

Мікросхема Flash пам’яті AT45DB021B

1

12,78

12,78

5

Мікросхема годинника реального часу DS1307N

1

13,4

13,4

6

Ультразвуковий випромінювач

1

58

58

7

Рідкокристалічний індикатор HD44780

1

23,88

23,88

8

Резистор

20

0,06

1,2

9

Конденсатор

20

0,10

2

10

Діодний міст

4

6

24

11

Стабілізатор напруги КР142ЕН12А

3

3

9

12

Стабілітрон КС405А

3

4

12

13

Клавіатура

1

19,4

19,4

14

Кварцовий резонатор

1

5,8

5,8

15

Звукова сигналізація

1

5

5

Всього:

331,77грн.

 


Транспортно-заготовчі витрати розраховуються за формулою:

ТЗВ = (Вм + Внф + Вк.в) * q / 100 , (5.10)

де Вм , Внф , Вк.в - вартість матеріалів, напівфабрикатів, купівельних виробів, (грн);- % транспортно-заготовчих витрат - 4%.

ТЗВ = 331,77 * 4/100 = 13,27грн.

Розрахуємо вартість спеціального обладнання для проведення розробки.

У дипломному завданні використовується обладнання:

·   персональний комп’ютер;

·   принтер.

Таким чином у кошторис включають тільки амортизаційні відрахування за нормативами (4 група ОВФ - 15%).

Вони розраховуються за формулою:

 (5.11)

де м - кількість обладнання, грн.

НА - норма амортизації (15%);

Цоб - вартість обладнання, грн.;n - час використання обладнання у роботі, роки.

Розрахунок амортизаційних відрахувань на спеціальне обладнання задля дипломного проектування вказаний у таблиці 5.3.

Таблиця 5.3 - Розрахунок амортизаційних відрахувань

№ п./п.

Найменування обладнання

Кількість,  шт.

Ціна одиниці, грн.

Час використання, міс.

Річна амортизація, грн.

всього

1

Комп’ютер Pentium ІІІ

1

2500

1,2

37,50

37,50

Всього:

37,50


Витрати на ремонт складуть - 4%.

,5 * 0,04 = 1,86грн.

У статті основна заробітна плата виконавців визначається витрати на оплату праці, які безпосередньо зайняті виготовленням продукту, пристрою та інш.

Ці витрати визначаємо виходячи з окладу призначеному виконавцю при мінімальні заробітної плати - 420грн.

Приймаємо оклад виконавця - 600грн.

Вихідні дані задля розрахунку заробітної плати:

·   Дійсний (ефективний) фонд часу у 2007 р. - 2002 години.

Термін виконання роботи - 200 год.

Загальна трудомісткість виконання складає 158 люд. год., тоді заробітна плата розраховується за формулою:

ЗПз = О + 0,12 * О, (5.12)

де О - оклад зарплати (місяць)

0,12 - додаткова заробітна плата

ЗПз = 600 + 0,12 * 600 = 672 грн.

Основна заробітна плата вираховується за формулою:

Зосн = О * 100 / 8 * 22,

де О - оклад, грн.

100 - термін виконання завдання, год.

8 * 22 = 176 годин на місяць

Зосн = 600 · 158 / 200 = 474 грн.

Здод = 474 * 0,12 = 56,88 грн.

Ззаг = 474 + 56,88 = 530,88 грн.

·   Відрахування у Пенсійний Фонд (0,5%) від нарахованої заробітної плати (530,88грн.);

530,88 * 0,005 = 2,65грн.

·   Відрахування у Фонд безробіття - 0,5% , тобто 2,65грн.

·   Відрахування у Фонд непрацездатності - 0,5% - 2,65грн.

Тоді заробітна плата складає:

,88 - (2,65 * 3) = 580,88 - 7,95 = 522,93грн.

Податкові соціальні пільги із заробітку до 780грн. - 200грн.

Податок з фізичних осіб:

Заробітна плата після відрахувань:

,93 - 48,44 = 474,49грн.

Встр = 530,88 * 0,37 = 196,43грн.

          5.4.2 Розрахунок непрямих витрат

До непрямих витрат відносяться:

·   Зміст і експлуатація машин і устаткування;

·   Загальні виробничі витрати.

Стаття «Зміст і експлуатація машин і устаткування» є комплексною і включає:

·   Амортизаційні відрахування;

·   Електроенергія, паливо;

·   Технологічний інструмент;

·   Ремонт;

·   Оплата праці обслуговуючого персоналу.

Накладні витрати - 120% від основної зарплати виконавця:

Нв = 474 * 1,2 = 568,8грн.

Стаття «Загальні виробничі витрати» включає заробітну плату , зарплату консультантів, амортизацію приміщень, витрати на їх ремонт, вартість господарчого інвентарю.

Витрати по цій статті визначаються за формулою:

Взаг = Зо * Кобщ / 100, (5.13)

де Зо - основна заробітна плата, грн.;

Кобщ - відсоток витрат на зміст і експлуатацію устаткування - 20%.

Взаг = 474 * 20 /100 = 94,8грн.

Виробнича собівартість є сумою всієї статті витрат і визначається за формулою:

Свиробн = См + ТЗП + Зо + Зд + Встр + Рсєо + Взаг + Нв (5.14)

Тоді:

Свиробн = 673,5 + 13,27 + 474 + 56,88 + 196,43 + 94,8 + 568,8 = 2077,68грн.

  5.5 Розрахунок фінансових показників


Кінцевим результатом виконання дипломної роботи є прибуток від розробленої моделі, продукту.

Основою розрахунку прибутку є собівартість, рентабельність, ціна виробу, продукту.

У загальному вигляді розрахунки виконуються у наступній послідовності:

Задається плановий рівень рентабельності (20 - 25%) і обчислюється оптова ціна продукту.

Цопт = С * (1 + Р/100), (5.15)

де С - собівартість продукту, грн.

Р - рівень рентабельності %

Цопт = 2077,68 * (1 + 20/100) = 2493,22грн. (5.16)

Балансовий прибуток продукту обчислюється за формулою:

Пб = Цопт - С (5.17)

,22 - 2077,68 = 415,54грн.

Чистий прибуток, що залишається у розпорядженні розроблювачів

Пч = Пб - (П/100 * Пб) , (5.18)

де П - податок на прибуток - 25%

Пч = 415,54 - (25 / 100 * 415,54) = 415,54 - 103,89 = 311,65грн.

Результати розрахунків собівартості і оптової ціни пристрою (продукту) зведені до таблиці 5.4.

Таблиця 5.4 - Розрахунок собівартості

№ п./п.

Стаття витрат

Сума, грн.

1

Матеріали, напівфабрикати, купівельні вироби

331,77

2

Амортизація

37,5

3

ТЗВ

13,27

4

Основна заробітна плата

474

5

Додаткова заробітна плата

56,88

6

Накладні витрати

568,8

7

Загальні витрати

94,8

8

Повна собівартість

2077,68

9

Оптова ціна

2493,22

10

Балансовий прибуток

415,54

11

Чистий прибуток

311,65


   
6. ОХОРОНА ПРАЦІ


Охорона праці - система збереження життя й здоров'я працівників у процесі трудової діяльності, що включає в себе правові, соціально-економічні, організаційно-технічні, санітарно-гігієнічні, лікувально-профілактичні, реабілітаційні й інші заходи.

Проектом передбачається розробка програми для ультразвукового щільномера, тому передбачається організація робочого місця для розробника цього проекту, тобто обладнати приміщення для роботи з ЕОМ площею 6м2 на 1 робоче місце і об'ємом 20м3, а також пристроями опалювання і вентиляція відповідно до СНиП 2.04.05.91 «Отопление, вентиляция и кондиционирование». Приміщення забезпечується природнім та штучним освітленням відповідно до СНиП ІІ-4-79. Природне світло проникає за рахунок бічних вікон має коефіцієнт природної освітленості не нижче 1,5%. Штучне освітлення передбачається з освітленням 300-500 лк за рахунок люмінесцентних ламп типу ЛБ.

Розрахунок місцевої витяжної вентиляції.

Вентиляція - організований і регульований повітрообмін, що забезпечує видалення із приміщення повітря, забрудненого шкідливими газами, парами, пилом, а також поліпшуючі метеорологічні умови в цехах. По способу подачі в приміщення свіжого повітря й видаленню забрудненого, системи ділять на природну, механічну й змішану.

Механічна вентиляція може розроблятися як загальн-обмінна, так і місцева із загальнобмінної. У всіх виробничих приміщеннях, де потрібен надійний обмін повітря, застосовується приточно-витяжна вентиляція. Висота прийомного пристрою повинна залежати від розташування забрудненого повітря. У більшості випадків прийомні пристрої розташовуються в нижніх зонах приміщення.

Місцева вентиляція використається для видалення шкідливих речовин 1 й 2 класів з місць їхнього утворення для запобігання їхнього поширення в повітрі виробничого приміщення, а також для забезпечення нормальних умов на робочих місцях.

Дія електричного струму на організм людини.

Ступінь впливу електроструму на організм людини залежить від його величини про довжині впливу. У випадку якщо пристрої харчуються від напруги 380/220В або 220/127В в електроустановках із заземленою нейтралю застосовується захисне занулення.

Сила струму залежить від величини прикладеної напруги й опору ділянки тіла. Опір ділянки тіла складається з опору тканин внутрішніх органів й опору шкіри. При розрахунку приймається R=1000Ом.

Таблиця 6.1 - Вплив струму на тканини внутрішніх органів

Струм, мА

Вплив на людину


Змінний струм

Постійний струм

0,5

Вітсутнє

Вітсутнє

0,6-1,5

Легке тремтіння пальців

Вітсутнє

2-3

Сильне тремтіння пальців

Вітсутнє

5-10

Судороги в руках

Нагрівання

12-15

Важко відірвати руки від проводів

посилення нагрівання

20-25

руки паралізує негайно

посилення нагрівання

50-80

Параліч подиху

утруднення подиху

90-100

при t>3сек - параліч серця

параліч подиху


До електроустановок змінний і постійний токи при їхній експлуатації висувають однакові вимоги по техніці безпеки.

  6.1 Вимоги безпеки під час виконання роботи

         

          6.1.1 З відеодисплейними терміналами

Екран відеотерміналу і клавіатура повинні розміщуватися на оптимальному відстані від очей користувача, що складає 600-700мм, але не ближче 600мм.

Клавіатуру слід розташовувати на відстані 100-300мм від краю, оберненого до того, хто працює.

По характеру трудовій діяльності виділено три професійні групи згідно з діючим класифікатором професій (ДК - 003 - 95 і зміна №1 до ДК 003 - 95):

1. Розробники програм (інженери програмісти) - виконують роботу переважно з відеотерміналом і документацією при необхідності інтенсивного обміну інформацією з ЕОМ і високою частотою ухвалення рішень. Робота характеризується інтенсивною творчою працею, з підвищеною напругою зору концентрацією уваги на тлі нервово-емоційної напруги, примушеною робочою позою, загальною гіподинамією періодичної навантаженням на верхні кінцівки. Роботи виконуються у режимі діалогу з ЕОМ, у вільному темпі з періодичним пошуком помилок в умовах дефіциту часу.

2. Оператори ЕОМ - виконують роботу, яка зв'язана з урахуванням інформації отриманою з ВДТ з попереднім запитом або тій, яка поступає з нього, супроводжується перервами різної тривалості, зв’язаний з виконанням іншої роботи і характеризується як робота з напругою очей, невеликими фізичними зусиллями, нервовою напругою середньої степені і виконується у вільному темпі; (концентрація зору переважно на документі) нервово-емоційною напругою.

Встановлюються такі внутрішньо-змінні режими роботи й відпочинку при роботі з ЕОМ при 8-ми годинної денної робочої зміни залежно від характеру роботи:

·   для розробників програм з використанням ЕОМ, слідує назначати перерви для відпочинку тривалістю 15хв. через кожну годину роботи за ВДТ;

·   для операторів з використанням ЕОМ, слід призначити регламентовані перерви для відпочинку тривалістю 15мін через кожні дві години роботи.

У всіх випадках, коли виробничі обставини не дозволяють використанням регламентовані перерви, діяльність безперервної роботи з ВДТ не повинна перевищувати 4 години.

Приміщення забезпечуються первинними засобами гасіння пожеж:

. Вогнегасниками ОУ-5, ОП-10 в кількості з розрахунку 1 на приміщення, на поверсі 1 на 20 погонних метрів, але не менше двох.

Вогнегасники розміщуються на висоті не вище 1,5м від рівня підлоги до днища вогнегасника і на відстані не менше 1,2м від краю дверей при її відкритті.

. Тепловими оповісниками з розрахунку 1 оповісник на 10-15м2 підлоги, і димовий оповісник на 30-100м2, світловий 400-600м2.

Автоматичні оповісники встановлюються на стелі або підвішуються на висоті 6-10м від рівня підлоги.

Розробляється план евакуації і вивішується в приміщенні на видному місці.

ультразвуковий вимірювач щільність живлення

   
ВИСНОВКИ


Розроблений в проекті ультразвуковий вимірювач щільності містить у собі процесорний блок, блок живлення, блоки конверторів інтерфейсу RS-485, мікросхему перетворювача часу у цифровий код, ультразвукові датчики, блок пам’яті, клавіатуру, рідкокристалічний індикатор, годинник реального часу, а також програму, яка необхідна для керування роботою мікроконтролера.

Проведено аналіз ринку пропонованих пристроїв - аналогів і можливих варіантів рішення даної задачі за допомогою сучасної електронної елементної бази.

Основна увага приділена вибору й обґрунтування використання елементної бази, опису роботи розробленої системи. Розроблено принципову схему пристрою, також розроблено інтерфейсу, і алгоритми його роботи.

Передбачено можливість подальшої зміни програми шляхом перепрограмування ПЗП мікроконтролера програми і подовження мережі додаванням у неї більшої ніж передбачено запропонованою конфігурацією кількості контрольованих пристроїв.

Проведено економічні розрахунки виробничих витрат на розробку і впровадження даного пристрою, вони свідчать про те що кінцеві витрати на розробку програмного продукту з урахуванням нормативу рентабельності та вартості програмного продукту з ПДВ складає 2493,22грн.

   
ПЕРЕЛІК ВИКОРИСТАНОЇ ЛІТЕРАТУРИ


1. Программирование AVR контроллеров на Си и Ассемблере. - Г.: Изд-во Додема, 2005. - 350 с. Москва.

2. Справочник по ПИК контроллерам. - Г.: Изд-во Додема, 2001. - 250 с. Москва.

3. Справочник по импульсным микросхемам питания. Изд-во Радио, 2003. - 302 с. Москва.

4. В. Б. Бородин, И. И. Шагулин. Микроконтроллеры. Архитектура, программирование, интерфейс. - Г.: Изд-во ЭКОМ, 1999. - 400 с.: ил

5. Программирование на С#: Учебное пособие/В. П. Аверкин, А. И. Бобровский, В. В. Веснич, В. Ф. Радушинский, А. Д. Хомоненко; Под ред. проф. А. Д. Хомоненко. - Спб.: КОРОНА принт, 1999.

6. Предко М. Руководство по микроконтроллерам. Том 1. / Пер. с англ. под ред. И. И. Шагурина и С. Б. Лужанского - М.: Постмаркет, 2001.

7. Предко М. Руководство по микроконтроллерам. Том 2. / Пер. с англ. под ред. И. И. Шагурина и С. Б. Лужанского - М.: Постмаркет, 2001.

8. В.Д. Разевиг. Система проектирования печатных плат ACCEL EDA 15 (P-CAD 2000). - Г.: “Солон-Р”, 2001.

9. СНиП ІІ-4-79 “Естественное и исскуственное освещение”.

10.ГОСТ 12.1.004-91 “ССБТ. Пожарна безопасность. Общие требования”

11.ГОСТ 12.2.032-78 „ССБТ. Рабочее место при выполнении работы сидя. Общие эргономические требования”.

12.ГОСТ 12.2.032-78 „ССБТ. Рабочее место при выполнении работы сидя. Общие эргономические требования”.

13.ГОСТ 2.105.-95. ЕСКД. Общие требования к текстовым документам. - К.: Госстандарты Украины, 1996.

14.ГОСТ 2.109.-73. ЕСКД. Основные требования к чертежам. - М.: Стандарт, 1973.

15.В.Д. Разевиг. Система проектирования печатных плат ACCEL EDA 15 (P-CAD 2000). - Г.: “Солон-Р”, 2001.

16.www.acam.de

17.www.atmel.ru

18.www.ecophyspribor.ru

19.http://shem.net

20.www.gaw.ru - Інтерфейс RS-485 Maxim's Application Note 386 (A184, март 2001 года), пер. И.Н. Бирюков.

   
ДОДАТОК


#include ”AT89S8252.h”

#define DIGITS R11

#define Result R10

#define IRBT R9

#define IROP1 R4

#define IROP2L R5

#define IROP2M R6

#define IRACL R7

#define IRACM R8

#define RS P2_0

#define R_W P2_1

#define E P2_2

#endifUDATA0_msw: DS 2_lsw: DS 2CSTACK0CODEmov.w #SFE(CSTACK),SP#Init_Device.w #0,DIGITS.b #CAON,&CACTL1#Display.w #LPM3,SRinit()

{= 0x10;= 1;= 1;=Th;=Tl;=0;(l=0;l<5;l++)

{[l]=10;

}

//Заповнення масиву стану клавіатури(l=0;l<4;l++)

{(v=0;v<4;v++)

{[l][v] = 1;

}

}

//Запуск таймера 1 на рахунок=1;

}.w &CCTL1.w &TACTL.b #BIT0,&P1OUT.w #TASSEL0+TACLR+MC1,&TACTL ; TACLK = ACLK.b #BIT5,&P1SEL.w #12,&CCR1.w #CCIE,&CCTL1.w #LPM0,SR.b #BIT5,&P1SELbis.w #TACLR,&TACTL.w #36,&CCR1.w #CCIE,&CCTL1.w #LPM0,SR.b #CAON,&CACTL1.b #CAIFG,&CACTL1.w #CM0+CCIS0+SCS+CAP+CCIE,&CCTL1&TAR.w #LPM0,SR.w &CCTL1.b #BIT0,&P1OUT.b #CAIFG,&CACTL1Next.w &CCR1,Result.w @SP+,Result.w #48,Result#Math_calcDIGITSMainloopmov.w #0beh,DIGITSMainloop

{(delay>0) delay--;

}

{=(P2 & 0x0f)|(f & 0xf0);=0;(50);=1;(50);

}

{_W=0;=0;(9900);(32);(32);(192);(39);(0);(192);(39);(0);(16);(600);(0);(96);

}

//Функція установки інструкції set_inst(unsigned char h)

{(9900);=0;(9900);=(0 & 0xf0)| (P2 & 0x0f);|=(h & 0xf0);(5);=1;(5);=(h<<=4 & 0x0f)| (P2 & 0x0f);(5);=1;(20);

//Функція очищення дисплея ClearDispley()

{_inst(0x01);(20);

}

//Функція посилки символу set_char(unsigned char h)

{(9900);=1;(9900);=(0 & 0xf0)| (P2 & 0x0f);|=(h & 0xf0);(5);(5);=(h<<=4 & 0x0f)| (P2 & 0x0f);(5);=1;(20);

}

//Функція виведення рядка із заданим осередком LCDWriteStringXY(char pString[], char X, char У)

{i = 0;(У == 1)_inst(0x80+0x00+X);(pString[i]!= '\0')

{++;

}

}

//Захист від повторного підключення

#ifndef _lcd

#define _lcd.w #WDTPW+WDTHOLD,&WDTCTL.b #030h,&FLL_CTL0#Delay.b #03fh,&SCFQCTL#Delaymov.b #000h,&P1OUT.b #0bfh,&P1DIR.b #040h,&P1SELmov.b #000h,&P2OUT.b #0ffh,&P2DIRmov.b #000h,&P6OUT.b #0ffh,&P6DIRmov.b #BTFRFQ0+BTFRFQ1+BTIP2+BTDIV,&BTCTLmov.b #CAPD6,&CAPD.b #P2CA0,&CACTL2.b #CARSEL+CAREF1+CAON,&CACTL1bis.b #LCDON+LCDSON+LCDSG0_7,LCDCTLmov #15,R15.b #LCDMEM,R14mov.b #0,0(R14).b R14R15Clear1.b #BTIE,&IE2#LPM3,0(SP)InitSIO (void)

{= 0x80;= 0x80;_SOE = 1;_SCOE = 0;_NEG = 1;_STOP = 0;_SMD = 0x05;_BDS = 1;

}char SPI_Byte(data)

{= data;_STRT = 1;_NEG = 0;_NEG = 1;_P47 = 0;_P47 = 1;_P47 = 0;_P47 = 1;_P47 = 0;_P47 = 1;_P47 = 0;_P47 = 1;_P47 = 0;_P47 = 1;_P47 = 0;_P47 = 1;_P47 = 0;_P47 = 1;_P47 = 0;_P47 = 1;_NEG = 0;_NEG = 1;= SDR;data;

}.w &TAIV,PCCCR1_ISR_over reti_ISR bic.w #CCIFG,&CCTL1.w #LPM0,0(SP).w #LCDM1,R15.b DIGITS,R14mov.b R14,R13.b R13.b R13.b R13.b R13.b #0Fh,R14.b #0Fh,R13.b LCD_Tab(R14),R12.b R12,0(R15).w R12.b R15.b R12,0(R15).w R12.b R15.b R12,0(R15).w R12.b R15.b R12,0(R15).w R12.b R15.b LCD_Tab(R13),R12.b R12,0(R15).w R12.b R15.b R12,0(R15).w R12.b R15.b R12,0(R15).w R12.b R15.b R12,0(R15).w R12

//Функція сканування клавіатуриScanKlav()

{ //Маскаchar Mask = 0x30;

//Тимчасова переміннаchar Temp;

//Підготовка Р0 до опитування 1 стовпця= P1 & 0xEF;

//Опитування стану клавіш(l=0;l<4;l++)

{ //Перебір стовпців(v=0;v<4;v++)

{

//Перебір рядків

//Збереження значення в масив стану клавіатури= P1 >> v+1;[l][v] = !CY;

}

//Підготовка P1 для зчитування наступної рядка клавіш= P1 ^ Mask;

//Перерахування маски= Mask << 1;

}

}equ 001hequ 010hequ 002hequ 020hequ 004hequ 040hequ 008hequ 080hequ 000h_Tab db a+b+c+d+e+fb+ca+b+d+e+ga+b+c+d+gb+c+f+ga+c+d+f+ga+c+d+e+f+ga+b+ca+b+c+d+e+f+ga+b+c+d+f+ga+b+c+e+f+gBlanka+d+e+fb+c+d+e+ga+d+e+f+ga+e+f+g#0FFFFhdec.w 0(SP)DL1SP.w #0h, DIGITS.w #0h, Resultcalc_over#Mul100#Divide#Hex2bcd_over ret.w #100,IROP1clr.w htX100_lsw.w htX100_mswclr.w IROP2M$002 bit.w #1,IROP1L$01.w Result,htX100_lsw.w IROP2M,htX100_msw$01 rla.w Result.w IROP2M.w IROP1L$002.w DIGITS.w #17,IRBTcmp.w #06,htX100_mswdiv2.w #06,htX100_mswrlc.w DIGITSdiv4.w IRBTdiv3.w htX100_lsw.w htX100_mswdiv1.w #06,htX100_mswdiv2clrcret#16,r9r8r7$1 rla DIGITSr7,r7r8,r8r9L$1r7,DIGITSBASICTIMER_VECTOR_VEC DW BT_ISRTIMERA1_VECTOR_VEC DW TAX_ISRRESET_VECTOR_VEC DW RESET

Похожие работы на - Розробка пристрою вимірювання щільності в системах автоматичного контролю

 

Не нашли материал для своей работы?
Поможем написать уникальную работу
Без плагиата!
Без нейросетей!